Next Article in Journal
Analysis of Procurement Routes and Contract Types for Housing Retrofit in the United Kingdom
Next Article in Special Issue
Lessons from the Virtual Delivery of Building Information Modelling Modules in the COVID-19 Era
Previous Article in Journal
Vibration-Based Damage Prediction in Composite Concrete–Steel Structures Using Finite Elements
Previous Article in Special Issue
Integrating Design for Manufacturing and Assembly Principles in Modular Home Construction: A Comprehensive Framework for Enhanced Efficiency and Sustainability
 
 
Font Type:
Arial Georgia Verdana
Font Size:
Aa Aa Aa
Line Spacing:
Column Width:
Background:
Article

Performance Evaluation of Ceiling Cooling with PCM in the Hot-Dry Climate of Yazd, Iran: An Experimental Analysis of Energy, Environmental, and Economic Impacts

1
Department of Mechanical Engineering, Faculty of Engineering, Ardakan University, Ardakan P.O. Box 184, Iran
2
Department of Built Environment, Faculty of Technology, Art and Design, Oslo Metropolitan University, P.O. Box 4 Oslo, Norway
*
Author to whom correspondence should be addressed.
Buildings 2025, 15(2), 198; https://doi.org/10.3390/buildings15020198
Submission received: 23 November 2024 / Revised: 1 January 2025 / Accepted: 8 January 2025 / Published: 10 January 2025
(This article belongs to the Collection Buildings for the 21st Century)

Abstract

The present study investigates experimental cooling from the ceiling using phase change materials (PCMs) in Yazd, a city characterized by a hot and dry climate. A one-fourth scale model of a real room, measuring 4 m × 3 m × 3 m, was employed for the analysis. To evaluate system performance and the impact of PCM on energy consumption reduction, three configurations were considered: a simple PCM system, a PCM system with a fan (PCM-F), and a PCM system with a mini cooler (PCM-C). Additionally, to assess the influence of window configurations on ventilation, temperature, and comfort conditions within the model, three scenarios were examined: two open windows, one open window, and no windows. The economic analysis compared the two systems with the fan and mini cooler against a full mechanical cooling system without PCMs. Furthermore, CO2 emissions and environmental impacts associated with the systems were also evaluated. The results indicate that the presence of PCMs in the ceiling, due to heat absorption during phase change, leads to a temperature reduction of 5 to 10 °C in the ceiling and a 3.2 °C reduction in the average room temperature compared to the scenario without PCMs. The findings demonstrate that ceiling cooling with PCMs significantly contributes to energy consumption reduction during peak hours of cooling demand. Specifically, the PCM-F system results in a 92% reduction, and the PCM-C system leads to a 71% reduction in total cost compared to the reference mechanical cooling system. Additionally, the PCM-F system achieves approximately a 36% reduction, and the PCM-C system results in a 34% reduction in environmental impact relative to the reference full mechanical cooling system.

1. Introduction

Given the ever-increasing demand for energy consumption and the limitations of fossil fuels as depleting resources, coupled with the rise in environmental pollutants, the issue of energy storage has become critically important. Buildings, in particular, are among the major energy consumers worldwide. Approximately 40% of the total energy consumption occurs in this sector, with around 45% of that energy being used for space heating and cooling [1].
One method that reduces the cooling energy consumption of buildings in summer is ceiling cooling. The ceiling cooling system is a type of air conditioning system that ensures the uniform distribution of cool air throughout the building’s interior and operates based on two fundamental principles of heat transfer: radiation and convection [2]. However, this system has disadvantages, including the costs associated with piping, cold water pumping, and other expenses. To mitigate these costs, ceiling cooling can be implemented using phase change materials (PCMs).
The use of phase change materials (PCMs) with high latent heat is an effective method for thermal energy storage, particularly solar energy, and has garnered significant attention recently. In recent years, PCMs have been utilized as an efficient and auxiliary system with various applications for cooling, especially ceiling cooling [3,4,5,6,7].
Skovajsa et al. explore the utilization of PCMs in cooling ceiling systems to enhance thermal comfort and energy efficiency, specifically within Czechia’s climate context. A technical design for a PCM-based cooling ceiling was developed, followed by the construction of a prototype for experimental verification. The study compared the performance of the PCM-integrated system against a conventional ceiling cooling system, employing both practical experiments and transient simulations via the TRNSYS software (Version 2021R1). The results revealed the PCM system’s capability to reduce temperature peaks by up to 3.2 °C and achieve energy savings up to 27%, as it was influenced by the air change rate. In addition to 20% lower cooling capacity attributed to PCM’s lower thermal conductivity, the system exhibited reduced air temperature fluctuations. An economic analysis indicated a dynamic payback period of 17.5 years [8].
Mousavi et al. discussed a comprehensive study conducted in a full-scale test cabin, equipped with PCM panels, to evaluate the system’s thermal efficiency, energy performance, and its capability to maintain indoor thermal comfort while reducing peak electricity demand [9]. The study found that a mere 4–5 h of chilled water circulation overnight could fully recharge the PCM panels, ensuring that over 80% of the occupancy time fell within the “Class B” thermal comfort category of ISO 7730 [10]. Despite the system’s concentrated daily electricity use during off-peak hours (about 70%), challenges such as the low thermal contact between the PCM and water capillary tubes and the need for a more dynamic control schedule were identified [9].
Bogatu et al. examined a novel macro-encapsulated PCM (MEP) panel with integrated pipes for active ceiling cooling, assessing its efficiency against traditional radiant cooling technologies [11]. They emphasize the MEP’s ability to moderate temperature variations and shift cooling demands to off-peak hours, leveraging its significant heat storage capacity. When fully discharged, the MEP exhibited a specific cooling power range of 5.3 to 27.7 W/m2, averaging 11.3 W/m2 across the active ceiling surface, closely mirroring the performance of radiant ceiling panels (RCPs) and providing a comfortable thermal environment for 83% of the occupied time as per EN16798 Category II standards [12]. This performance notably surpasses that of actively cooled gypsum panels with micro-encapsulated PCM. Their study underscores the MEP’s effective use of its heat storage capacity and its ability to maintain indoor thermal conditions similar to RCPs but with the added advantage of load shifting during off-peak hours [11].
Khattari et al. explored the thermal and energy advantages of incorporating PCMs into a cooling ceiling system within a ventilated room, focusing on three distinct Moroccan climates categorized by Kӧppen-Geiger. Through detailed 2D transient simulations employing computational fluid dynamics, the study assesses the effectiveness of paraffin C13 PCM in enhancing the cooling system’s performance across varying climates in Fez (Csa), Ifrane (Csb), and Marrakech (BSh). The simulations, which incorporate real ambient temperature fluctuations and utilize user-defined functions for cooling power control based on ceiling and indoor air temperatures, demonstrate significant energy savings and reduced indoor temperature fluctuations with the use of PCMs in the Csa and Csb climates, achieving energy savings of roughly 17% and 16%, respectively. However, in Marrakech’s BSh climate, the energy savings were marginal at approximately 2%, suggesting that the benefits of PCM integration are climate-dependent, with marked effectiveness in Csa and Csb climates but a limited impact in hotter, dryer conditions like those of Marrakech [13].
Liu et al. presented a novel roofing system, integrating a radiative cooling coating with a composite phase change material (RC-PCR) to mitigate heat gain in hot climates, comparing its performance against ordinary roofing (OR) and phase change roofing (PCR) through experimental analysis. The RC-PCR system exhibited superior thermal performance and indoor thermal comfort during summer by significantly reducing peak and average interior surface temperatures, as well as indoor air temperatures, compared to OR and PCR. Unlike PCR, which saw its phase change material (PCM) fully melt within a few hours, the PCM in RC-PCR did not completely melt throughout the day, demonstrating improved control over temperature fluctuations and a remarkable reduction in cooling energy consumption. While RC-PCR proved to be less beneficial during winter, slightly increasing heat load, its advantages in hot climates where cooling demand is predominant outweighed its minor winter drawbacks. Their study underscores RC-PCR’s potential in enhancing building energy efficiency and occupant comfort in hot regions, though it also acknowledges the need for further research to optimize design parameters and fully evaluate the system’s annual performance [14].
Alqaed studied the innovative application of a polymeric PCM within a solar hot air collector mounted on an inclined roof, particularly focusing on the climatic conditions of Riyadh, Saudi Arabia, to both heat and cool residential units across different seasons. Utilizing real climatic data alongside Carrier commercial and the FLUENT software (Version 2021) for thermal load estimation and collector simulation, respectively, the researchers assess the performance of the collector with and without PCM integration at various times throughout the day. Their key findings highlight that the incorporation of PCMs reduces outlet air temperature in the morning while enhancing it in the afternoon and evening, optimizing the system’s thermal performance. This adaptation is predicted to significantly contribute to providing up to 41% of the daily heating energy requirements [15].
Baskar and Chellapandian explored the advancement in passive cooling techniques as a response to global warming, focusing on a novel form-stable PCM (FSPCM) developed using expanded perlite for energy efficiency in buildings. The study tested four scaled building models with different roofing materials, including conventional, cool-roof tiles, a macro-encapsulated PCM tile, and an FSPCM tile, using Arduino-based temperature monitoring to assess their effectiveness in reducing internal temperatures. A comprehensive comparison and validation via a 2D finite element analysis using the ANSYS software (Version R21) were conducted. The FSPCM roof system, featuring a eutectic mixture of lauric and palmitic acids with nano-silica for thermal conductivity and expanded perlite for form stabilization, significantly outperformed conventional models by reducing indoor temperatures by up to 8 °C to 10 °C and delaying heat transfer by about 60 min. While the macro-encapsulated PCM model also reduced temperatures effectively, it faced leakage issues not present in the FSPCM model, which demonstrated superior durability and form stability [16].
Arivazhagan et al. conducted an experimental investigation into the thermal management capabilities of PCMs integrated into building ceilings, comparing two building test models, one with and one without PCMs, under various ambient temperature fluctuations. Utilizing a commercial, organic PCM (OM-30) encapsulated in high-density polyethylene (HDPE), the researchers assess the PCM’s thermophysical properties such as phase transition temperature, latent heat, and specific heat capacity through differential scanning calorimetry (DSC). The findings indicate that indoor air temperature reduction is most effective when the PCM’s temperature variation falls within its phase change range. The study also highlights that the effectiveness of PCMs can be enhanced by integrating heat transfer enhancement techniques due to the low thermal conductivity of PCMs and their encapsulations [17].
In response to the limitations posed by traditional demand-side management (DSM) strategies in buildings, an innovative cooling system incorporating a macro-encapsulated PCM beneath RCPs has been proposed and evaluated. This system, designed for office buildings, aims to replace conventional all-air systems by leveraging the high thermal energy storage capacity of PCMs to shift cooling loads to off-peak hours, thereby improving energy efficiency and thermal comfort. Experimental results from a walk-in dual climate chamber indicate that the RCP-PCM system can passively absorb significant heat gains during the day and operate actively during off-peak night hours. With a measured passive cooling power averaging 17.3 W/m2 and the ability to absorb between 180 and 230 Wh/m2 of heat gains daily, the system demonstrates potential for enhancing DSM strategies through the increased use of renewable electricity in building cooling applications [18].
An experimental study conducted in northeastern Algeria evaluated a new radiant ceiling heating/cooling system’s effectiveness in enhancing thermal comfort and energy efficiency. Applying good insulation, the system significantly reduced room temperatures by 1.1 °C within 15 min of activation, maintaining temperatures below 27.2 °C regardless of external conditions, while reducing energy consumption by 89%. The system demonstrated short inertia time and maintained an effective performance without daily operation, requiring only two to three hours to achieve comfortable temperatures [19].
An adaptive building roof (ABR) incorporating variable transparency shape-stabilized phase change materials (VTSS-PCMs) was introduced to actively regulate solar heat gain, offering a novel approach to building energy efficiency. A comprehensive numerical model, validated through experimental data, was developed to understand the time-space effects of VTSS-PCM’s radiation properties. Comparative simulations between the ABR and traditional insulation roofs revealed that the ABR could reduce heat gain by 35.25%, attributing to a lower average outer surface temperature and diminished temperature fluctuations due to VTSS-PCM’s high heat storage capacity. A global sensitivity analysis identified the thickness of a VTSS-PCM, the extinction coefficient in its transparent state, and the albedo of the reflective film as critical parameters affecting ABR’s performance, with the first two positively correlated with heat gain and the latter negatively [20].
Jiang et al. explored the thermal performance and energy-saving capabilities of PCM cool roofs in office buildings during the summer in Chongqing using a mix of measurement and simulation methods. Their findings revealed that PCM cool roofs significantly outperformed traditional and PCM-enhanced roofs by lowering the inner wall temperature by 6.3 °C and increasing the cooling range by 65.1% compared to PCM roofs. Through CFD simulations, the study identified key parameters affecting the roof’s thermal efficiency and latent heat utilization, emphasizing the importance of PCM layer thickness, latent heat (LH), and density. The implementation of an optimized PCM cool roof led to considerable energy savings, with a total reduction of approximately 6500 kWh during the cooling season and a decrease in daily cooling demand by roughly 4000 kWh compared to conventional PCM roofs, although energy savings in winter were not significant. Economically, the PCM cool roof demonstrated substantial benefits [21].
Yang et al. explored the utilization of encapsulated PCM ceiling panels for passive indoor cooling, focusing on optimizing panel geometry to enhance thermal performance. Through a combination of CFD modeling and full-scale experiments, the study examined how factors like panel geometry, volume, initial temperature differences, shell thickness, and positioning relative to the ceiling influence the phase change behavior and heat transfer efficiency of PCM panels. Their findings highlight that pyramid-shaped panels outperform tetrahedral ones in melting rate by 21% for a 250 mL volume panel due to better thermal performance despite a smaller effective heat transfer area. Geometric modifications, such as altering the protrusion-to-base ratio and introducing gaps between protrusions, were shown to enhance thermal performance by facilitating PCM melting. The research suggests distributing large PCM volumes across multiple smaller panels to quicken cooling supply and recommends a minimum distance of 5 cm between the panel base and the ceiling for effective heat transfer [22].
Weinläder et al. investigated the regeneration behavior of two PCM ceiling cooling systems, differing in the placement of PCMs relative to water pipes, within an energy efficiency center. Through analyzing measured PCM temperatures and heat fluxes, and comparing these to the PCM’s measured enthalpy curves, the study found that both cooling systems exhibited a high regeneration performance, with the PCM above water pipes fully liquifying in only 5% of days and the PCM below water pipes performing so over 60% of days. Despite slight differences in passive cooling power and regeneration efficiency where the system with PCMs on top provided balanced performance and the system with PCMs at the bottom showed slightly higher passive cooling power but slightly worse regeneration due to room heat intake, both systems were deemed effective for typical office cooling applications. The study also noted discrepancies between laboratory-measured enthalpy curves and in situ PCM behaviors, suggesting a need for further investigation to understand these differences [23].
Godoy Rangel et al. investigated the enhancement of thermal performance in roofs for semi-arid climates by combining PCM with natural ventilation, alongside evaluating thermal comfort via an adaptive model. Examining four roof configurations, their results showed that PCM inclusion led to a maximum indoor air temperature reduction of 4% to 7% and extended peak temperature lag time by 10 to 70 min. Notably, configurations employing a 30 cm air gap without natural ventilation achieved the most significant results, lowering indoor air temperature by up to 2.5 °C, reducing cooling load by approximately 7%, and improving thermal comfort by 50 min. Their study concludes that PCMs, particularly with an air gap and without continuous natural ventilation, can have a significant impact, reducing indoor air temperature and heat gain [24].
Rawat et al. explored the integration of PCMs with a cool roof technology comprising cool materials and high reflective coatings to enhance energy efficiency and indoor thermal comfort in buildings. Their study confirms that cool roofs equipped with PCMs can significantly lower energy consumption by 10 to 27% and reduce indoor temperatures by 2–7.5 °C, addressing both energy efficiency and thermal comfort challenges within the built environment. Moreover, this technology plays a vital role in mitigating the urban heat island effect (UHI), presenting a viable solution for urban areas in developing countries. The inclusion of PCMs in cool roofs not only offers superior thermal resistance due to lower thermal conductivity but also improves the buildings’ energy performance through high albedo and latent heat storage capacity. This combination results in a marked enhancement in indoor thermal conditions during peak summer months, making cool roof systems with PCMs a promising approach for achieving sustainable and comfortable living spaces [25].
A thorough review of the existing literature confirms the proven effectiveness of ceiling cooling systems, which typically utilize ceiling-mounted piping with water-based cooling. Prior research has focused on enhancing these systems through innovations such as alternative pipe configurations, improved insulation materials, and the incorporation of PCMs to enhance thermal performance. Table 1 provides a detailed comparison of selected studies that integrate PCMs into building envelopes.
This study addresses a notable gap in the literature by investigating a novel approach: the use of PCMs encased in vacuum-sealed aluminum covers within the ceiling, thereby eliminating the need for traditional ceiling piping. This study primarily aims to evaluate the cooling performance of ceiling systems relying solely on PCMs. Moreover, it explores the influence of varying ventilation conditions, such as opening and closing windows, on system efficiency, an aspect overlooked in previous studies.
The PCM-based system is compared with two hybrid cooling systems implemented in the same experimental model. Additionally, this study examines energy savings and economic viability using the total cost (TC) method, along with its environmental impact, focusing on performance in an arid climate—another dimension insufficiently addressed in the existing body of work.

2. Methodology

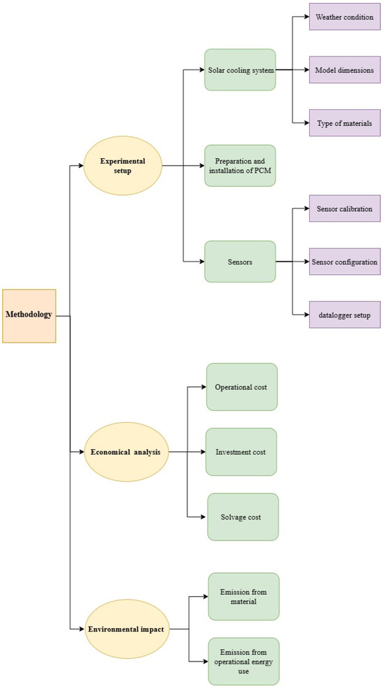
Figure 1 shows the overview of the experimental setup and methodology details in the present study.

2.1. Experimental Setup

2.1.1. Description of the Solar Cooling System

The case study employs an experimental model with interior dimensions of 1 m × 0.75 m × 0.75 m, representing a 0.25-scale version of an actual room with dimensions of 4 m × 3 m × 3 m. This model is utilized to evaluate a passive cooling system in Yazd, Iran (latitude: 31°53′50″ N; longitude: 54°22′3″ E; altitude: 1230 m). The geographical location is characterized by a dry climate, featuring cold winters and hot summers according to the Hijri calendar months. Figure 2 illustrates the comparison of the mean outdoor temperatures in Yazd over the past decade [26,27] with those recorded during the experimental study in 2023. Furthermore, the average temperature variation between day and night is 10.3 °C for the spring season, 11 °C for the summer season, 10.5 °C for the autumn season, and 10.2 °C for the winter season.
The model’s walls are constructed from 3 mm galvanized sheets, which are insulated on the external side with a 10 cm thick foam to minimize heat transfer to the surrounding environment (Figure 3).
Additionally, two windows with dimensions of 5 cm × 8.7 cm at a ¼ scale of the actual sample dimensions 20 cm × 35 cm were considered, with a series of tests conducted on the opening and closing of the windows. Moreover, the ceiling features a chimney with dimensions of 15 cm × 10 cm × 40 cm, which is intended to enhance the ventilation inside the room (Figure 3).
The R-value of the walls and roof without PCMs is 21.068 ft2·°F·hr/Btu, while the roof incorporating PCMs achieves an R-value of 27.85 ft2·°F·hr/Btu. The window dimensions were designed based on factors such as optimal ventilation and minimizing heat loss and were informed by insights from prior studies [28]. Similarly, the chimney dimensions were chosen to maximize suction efficiency, support effective ventilation, and align with findings from previous research [28].

2.1.2. Preparation and Installation of PCMs, a Fan, and a Mini Cooler

To integrate PCMs into this model, several key considerations must be addressed, including the use of non-combustible building materials. Consequently, the PCM must be composed of an inorganic material. For optimal performance, the PCM should undergo phase change within the comfort temperature range, with a maximum temperature of 25 °C. The PCM must also possess sufficient heat capacity to provide adequate latent heat storage. Taking all these factors into account and reviewing the available natural and laboratory-produced PCMs, it was determined that no natural PCMs meet the required specifications. Among the laboratory-produced PCMs, only one material is available in Iran, albeit in limited quantities, and has been selected for this project. The chosen PCM is an inorganic salt hydrate with the chemical formula PGSCRCo. PCM24/310 (Figure 4). Its enthalpy-temperature diagram and technical specifications are shown in Figure 5.
Considering the installation of PCMs in the ceiling, the packaging must ensure efficient thermal exchange with the environment while protecting the PCMs from environmental degradation. The packaging must also be flexible to accommodate the PCM’s phase transitions and maintain a lightweight design. Therefore, selecting an appropriate packaging material is crucial.
After evaluating various materials and packaging methods based on the specified requirements, a two-layer aluminum foil was selected, combined with ultrasonic welding and frequency sealing, as illustrated in Figure 6.
The PCM layer has a thickness of 20 mm. For the PCM-F system, a fan measuring 25 × 25 cm with a rotational speed of 1400 rpm is installed in the side window of the model, rather than in the two conventional windows. In the PCM-C system, a mini desktop evaporative cooler with an energy efficiency ratio (EER) of 14 years is utilized, providing an airflow rate of 60 CFM. This cooler has an effective cooling range of approximately 10 square meters, consumes 20 watts of power, and uses 2 L of water per hour. Like the fan, it is installed in the side window of the model rather than the two standard windows. It should be mentioned that the full mechanical system has an EER of around 18 years.

2.1.3. Number and Type of Sensors

The chosen temperature sensor is the DS18B20 (Figure 7). The DS18B20 is waterproof and capable of reading air temperature. It is also suitable for surface temperature measurements, with a range of −55 °C to +125 °C and an accuracy of ±0.5 °C [28,29]. Additionally, the sensor uncertainties are detailed in Appendix A.
Table 2 presents the quantities and locations of the sensors. Additionally, the detailed scheme for sensor positions is shown in Figure 8 and Figure 9. Data from all parts of the system are collected every 30 min and stored in the data logger. The average temperatures of the ceiling, room air, and outdoor air are presented by averaging the readings from the sensors at their respective locations.

2.2. Economical Details and Environmental Impact

To evaluate the associated costs in various scenarios, including both operation cost (OC), investment cost (IC), and salvage cost (SC), the following equation was adopted [30]: total cost = OC + IC − SC, where investment cost in this work included the cost of model construction and materials used in different scenarios (Appendix B).
Furthermore, OC in this research was calculated using the NPV of the operational costs during the building’s lifetime as shown in Equations (1) and (2) [30,31].
OC = a . e p . E
a = 1 ( a r e ) n r e   ,   r e = i f 1 + f e e + 1
The SC in this study was calculated using depreciation calculations via the straight-line balance method to determine how much value the asset loses at the end of the analysis period. The details of the different elements in IC, OC, and SC have been listed in Appendix B and Table A2.
A prerequisite for comparing the life cycle assessment (LCA) of various options is the establishment of a well-defined functional unit as the foundation of the comparison. For this comparison, the selected functional unit is one square centimeter of the conditioned space model in this study.
Environmental impacts from both material emissions (embodied emissions) and operational energy use were assessed using the LCA method. In the initial phase, all environmental performance declarations (EPDs) were systematically gathered using the OneClick LCA tool [32]. These EPDs encompassed the existing environmental profiles of the inventory, sourced from relevant EPDs within OneClick LCA, both imported from the Ecoinvent life cycle inventory [33]. The analysis period was aligned with the economic analysis, spanning three months.
This assessment includes only the product stage (A1–A3) and the operational energy use during the Use stage (B6) as shown in Figure 10.
GHG emissions due to operational energy use were calculated based on the delivered energy to the building and emission factors for electricity and water usage. Regarding the CO2-eq factor related to electricity production and transportation, a value of 0.62 kg CO2-eq/kWh is adopted [35]. The CO2-eq factor related to the water usage is 0.18 kg CO2-eq/m3 [32]. The technical lifespan of the full mechanical system and the evaporative mini cooler is 15 years and 10 years, respectively, whereas the analysis period for total cost and the environmental impact analysis spans three months.

3. Results

The empirical results of this study were obtained in Yazd, Iran, during the summer season of 2023.
The results are categorized into four groups based on the different states of the system’s windows, being open or closed. It is important to note that the results for various states have been considered for consecutive days with almost identical weather conditions. In the first part, with two windows open, a test was conducted over two consecutive days (28 and 29 May) both with and without a PCM in the system. In the second part, tests were carried out for the following conditions: two windows open (3, 4, and 6 June), one window open (9, 11, and 12 June), and windows closed (24–26 June) under three system states: PCM without any auxiliary system, PCM with an auxiliary fan, and PCM with an auxiliary cooling system. The weather conditions for the specified days are provided in Table 3. In the third part, the stored energy for different cases of part two investigated the performance and efficiency of the system. Finally, in the fourth and fifth parts, economic and environmental impact analyses were performed for the different test conditions, respectively.
Also, current indoor conditions were evaluated according to the adapted comfort standard (ACS) specified for thermal comfort in ventilated buildings [28]. While the ACS specifies the acceptable indoor air temperature range when the average outdoor temperature is within the range of 0–40 °C, it does not specify appropriate rates of ventilation [28,36].

3.1. With and Without a PCM (Two Open Window Configurations)

In this section, the system is examined over two consecutive days (28, 29 May), under two conditions: with a PCM in the ceiling and without a PCM. In both conditions, the tests were conducted with two windows open.
Figure 11 illustrates the temperature dynamics of the PCM-integrated ceiling in comparison to both the external environment and a non-PCM system. During the initial hours, the internal ceiling surface temperature remains comparable across all systems due to minimal thermal energy absorption and the absence of a phase change in the PCM. As solar radiation intensifies, the PCM absorbs heat and undergoes a phase change, maintaining the internal ceiling surface temperature significantly lower than both the external temperature and the system without a PCM. The temperature differential becomes most pronounced during peak solar intensity, demonstrating the PCM’s ability to buffer heat. By late afternoon, as the PCM transitions back to its solid state, releasing the stored heat, the internal ceiling temperature with a PCM aligns with the external environment and the non-PCM system.
On the 28th of May, the day of observation, the internal temperature of the non-PCM model closely tracks the external temperature throughout most hours. However, during midday, the internal temperature exceeds the external temperature due to substantial solar heat gain and the lack of a thermal regulation mechanism. In contrast, the PCM-integrated system shows a significantly lower internal temperature during this period, as the PCM absorbs solar energy and undergoes a phase transition. By the evening, the internal temperature of the PCM system converges with the external temperature as the PCM releases its stored heat, completing the cycle.
Figure 12 presents the acceptable comfort standard (ACS) assessment for the two systems. The data clearly demonstrate that the PCM-integrated system achieves superior thermal performance, maintaining indoor temperatures within acceptable comfort thresholds. This outcome is directly attributable to the PCM’s capacity to reduce peak temperatures during periods of intense solar radiation by absorbing and storing thermal energy, which is subsequently released during cooler periods. The integration of PCMs into the ceiling thus proves effective in mitigating indoor thermal peaks and enhancing overall thermal comfort.

3.2. Cooling Systems with the PCM, with the PCM-F, and with the PCM-C

This section analyzes various cooling scenarios involving phase change materials (PCMs) in combination with different window configurations: two open windows, one open window, and no open windows. Figure 13a–c illustrate the ceiling temperature for each window configuration: two open windows, one open window, and no open windows. Similarly, Figure 14a–c depict the room temperature for the same window configurations.
The results indicate a general trend where the incorporation of PCMs significantly reduces temperatures, particularly during midday hours, even without auxiliary cooling systems. This midday temperature reduction is mainly attributed to the PCM absorbing thermal energy for its phase transition. Conversely, during the late hours of the day, as the PCM releases the stored heat, temperatures increase across all areas.
With the implementation of an auxiliary cooling system, the midday ceiling temperature is significantly lower compared to both the outdoor environment and a simple PCM system. The PCM ensures that the internal ceiling temperature remains relatively constant regardless of whether a fan or cooler is used. The thermal performance of the configurations with two windows and one window is similar, exhibiting nearly identical temperature change trends, though the one-window setup causes a slight temperature increase. Conversely, the absence of windows leads to a more substantial rise in ceiling temperature compared to the other configurations, causing the temperature with the simple PCM system to nearly match that of the external environment.
Figure 14a–c illustrate that the employment of a fan or a cooler result in a more substantial decrease in room temperature throughout the day compared to the simple PCM system. The data clearly show that the cooler provides the most pronounced cooling effect, surpassing the efficacy of both the fan and the PCM system. The maximum temperature reduction achieved with the cooler is approximately 25 °C below the outdoor temperature. In terms of the influence of the number of open windows, the temperature trends align with the observations recorded in previous studies.
Figure 15 illustrates the comfort conditions for all three cooling states across various window configurations. The results indicate that both the fan and cooler states maintain suitable comfort conditions within the interior space of the model across all three window configurations. However, the data also reveal that the one-window and especially the no-window configurations negatively impact the thermal performance of the simple PCM system, causing it to fall outside the desired comfort conditions.

3.3. Stored Energy in the PCM

To determine the heating performance of the system, it is necessary to calculate the stored energy within the PCM. The stored energy indicates the difference between the energy received by the PCM and the energy transferred from it. The energy balance equation is represented by Equation (3) [37].
E ˙ i n - E ˙ o u t = d E d t = stored   energy
The stored energy of the PCM is discretized according to the average hourly temperature variation (Equation (4)) [37]:
Δ E Δ t = m p c m c p c m Δ T a v g . Δ t = ρ p c m p c m c p c m Δ T a v g . Δ t   ,   Δ t = t i t i 1 = 1 h o u r Δ T a v g . = T a v g . i T a v g . i 1
The hourly average temperature of the PCM, Tavg.i, is calculated according to Equation (5) [37]:
T a v g . i = T i , 0 + T i , 30 2   ,   T i , j = Temperature ( i = timestep ( hour ) ,   j = timestep ( minute ) )
Figure 16 shows the hourly stored energy in the PCM (Equation (4)) for different types of system. The negative energy values indicate that the transferred energy is higher than the energy received by the PCM. The positive energy values indicate the reverse condition.
Based on the results, in the early hours of the day, the PCM begins absorbing energy from the surrounding environment, leading to a positive increase in stored energy. This causes the PCM to absorb heat from the room, reducing the room temperature during these hours. However, as time progresses, particularly during midday, the stored energy decreases to the point where energy is released back into the room. As shown in Figure 13 and Figure 14, this results in an increase in room temperature during these hours. Notably, in the late hours of the day and continuing into the next morning, despite the stored energy becoming negative, the PCM starts absorbing energy from the room again (as seen by the increase in negative energy on the graph), which helps lower the room temperature during these hours.
The trend of changes in the graphs is nearly identical across the three window conditions, but the windowless case shows higher average energy storage compared to the other two. This is due to the enclosed space, where less energy is lost, enhancing the PCM’s ability to store energy. A comparison of the three scenarios, simple PCM, PCM-F, and PCM-C, reveals that in the PCM-C case, the PCM stores less energy than in the other two cases. The reason is that the cooler environment reduces the need for energy absorption, causing the PCM to transfer energy to the room rather than absorb it, even in the early hours of the day. A similar trend is observed in the PCM-F case, where the PCM stores less energy compared to the simple PCM scenario.

3.4. Total Cost

To compare the costs of all PCM scenarios, a reference case was considered. This reference case uses a full mechanical cooling system without any PCM. Evaluations ensured that the average temperature for the full mechanical cooling system, PCM-F, and PCM-C scenarios was maintained at approximately 24 °C. Costs were calculated in Iranian Rials over the analysis period, excluding maintenance costs for all scenarios. Figure 17 illustrates the comparison of both operational costs and differences in investment as week as salvage costs for all cases.
As shown in this figure, compared to the reference case, the total costs have decreased by approximately 71% in the PCM-C scenario and 92% in the PCM-F scenario. However, the difference between investment and salvage costs increased by up to 57% compared to the reference case in the PCM-C case, primarily due to the higher expenses associated with the cooling system.

3.5. Environmental Impact

The environmental impacts of the various components and materials in the analyzed cases were determined using data from the available EPD inventory, covering life cycle stages A1-A3, and processed using the OneClick LCA software (Version: 0.34.10, Database version: 7.6). While specific emissions data for certain materials were accessible, the corresponding CO2-equivalent values were obtained from the software (refer to Table 4).
The analysis indicates that the use of PCM results in a significant decrease in CO2 emissions, primarily during the operational phase, with PCM-F demonstrating a reduction in cooling-related energy consumption by over 50%. This improvement is attributed to PCM’s thermal storage capacity, which reduces the room’s cooling demand. However, material-related emissions remain relatively consistent across all scenarios (Figure 18).

4. Discussion

Based on the results obtained from systems with and without PCMs, the system without PCMs tends to maintain a temperature close to the external environment. In fact, during midday, the ceiling temperature can exceed the outdoor temperature. This occurs due to the relatively enclosed nature of the space, where warm air accumulates near the ceiling, causing it to heat up more than the outside air. When a PCM is integrated into the ceiling, it absorbs heat during its phase transition, delaying the release of heat into the building. This results in a reduction in the ceiling temperature by 5 to 10 °C and a decrease in the average indoor temperature by 3.2 °C compared to the system without PCMs (as shown in Figure 19). Similar results were also reported by [8]. Additionally, the literature [14] indicates that integrating PCMs with a radiative cooling system can further lower indoor air temperature by up to 5 °C. In this study, the most significant temperature reduction is observed in the early hours of the day, where the maximum drop occurs (Figure 16). Later in the day, when the PCM releases stored energy back into the environment, the indoor temperature nearly matches the outdoor temperature. This indicates that the use of PCM for ceiling cooling significantly reduces energy consumption during midday, when cooling demands are at their peak.
The results of the three cooling scenarios with different window configurations indicate that the average indoor temperatures for the two-window and single-window cases are nearly identical, implying that air ventilation through the single-window case could almost reach the maximum air change (Figure 20). However, in the windowless case, the lack of airflow and trapped air inside the room lead to an increase in the average indoor temperature compared to the other two scenarios (Figure 20). As shown in Figure 15c, the simple PCM case in the windowless scenario does not satisfy the comfort conditions, resulting in an undesirable temperature increase compared to the other two cases.
Figure 20 demonstrates that the PCM-C system, equipped with a mini air conditioner, maintains the lowest temperature compared to the other two cases. The phase change material (PCM) absorbs heat during the phase transition, particularly in the early hours of the day, allowing both the PCM-F and PCM-C systems to achieve comfortable indoor temperatures with minimal energy consumption. In contrast, the simple PCM system results in the indoor temperature matching the outdoor temperature in the late hours as the PCM releases stored heat. However, this issue is resolved in the PCM-F and PCM-C systems, especially with the addition of the mini air conditioner, which prevents the temperature from equalizing, ensuring a more stable and comfortable indoor environment. The results show that both the fan and mini air conditioner systems provide effective thermal regulation with minimal operational energy (Figure 15 and Figure 20).
To assess the economic viability of the systems and the associated CO2 emissions, a reference full mechanical cooling system was considered. This reference system was evaluated under a scenario without a PCM and compared against the two configurations, PCM-F and PCM-C. As the results indicate, the investment cost of the PCM-F system is the lowest, while the PCM-C system incurs the highest investment cost. Conversely, the operational cost of the reference mechanical cooling system is the highest due to its significant consumption of water and electricity, with the PCM-F system exhibiting the lowest operational cost (see Figure 17). Overall, the total cost of the reference mechanical cooling system is the highest, and according to the results in Table 5, the PCM-F system results in a 28% reduction, and the PCM-C system leads to a 16% reduction in total cost compared to the reference mechanical cooling system.
The CO2 emission results indicate that the reference mechanical cooling system has the highest level of emissions corresponding to the operational energy use, while the PCM-F system exhibits the lowest emissions (see Figure 18). According to the results presented in Table 5, the PCM-F system leads to approximately a 36% reduction, and the PCM-C system results in a 34% reduction in environmental impact compared to the reference mechanical cooling system.
One limitation of this study lies in the packaging of materials, which is restricted by the current ceiling installation approach. Encapsulating the materials in sealed containers optimized for heat transfer and designing an improved ceiling installation method could substantially boost system performance. Additionally, this study does not account for the presence of a slab beneath the PCM. Furthermore, the investigation was limited to a single PCM due to availability constraints. Using PCMs with superior thermal properties could further enhance system efficiency.
Future research will address these limitations by integrating advanced materials with existing systems and exploring passive cooling strategies, such as windcatchers or underground ducts, to improve cooling effectiveness and overall comfort. The integration and optimization of advanced materials remain key objectives for future work.
The performance of PCMs is significantly influenced by their material properties. Due to the limited availability of PCM options in Iran, PGSCRCo. PCM24/310 was selected as the most suitable material for this study. Key factors affecting PCM performance include the encapsulation techniques and insulation conditions. The constraints associated with ceiling installation restricted the available encapsulation options. Nevertheless, using sealed containers designed to enhance heat transfer with the surrounding environment, combined with an appropriate ceiling installation method, could significantly improve the PCM’s efficiency. Furthermore, the building envelope must be adequately insulated to optimize the PCM’s functionality, a condition addressed in this study through the application of optimal insulation strategies.
It is important to note that, as shown in Table 3, for the four different scenarios, an effort was made to select days based on weather forecasts to ensure that each scenario had approximately the same outdoor temperature. However, a natural temperature variation of up to 2 °C exists between the scenarios, but this difference does not significantly affect the indoor comfort conditions.

5. Conclusions

This study investigates the use of phase change materials (PCMs) in ceilings for passive cooling in Yazd, a city with a hot, dry climate. By analyzing three window ventilation scenarios (two open windows, one open window, and no windows) and comparing three configurations (the simple PCM, PCM-F, and PCM-C), the following key insights were obtained:
  • Thermal Regulation and Comfort: PCM integration significantly stabilizes indoor temperatures, especially under the two-window configurations. PCM absorbs solar heat during midday, reducing peak temperatures, but its cooling effect diminishes by evening as stored heat is released. While PCM enhances thermal comfort, its performance decreases when ventilation is restricted;
  • Cooling System Effectiveness: Combining a PCM with auxiliary cooling systems (fans or coolers) amplifies temperature control, with PCM-C achieving the greatest cooling effect. However, these benefits depend on adequate ventilation, as open windows enhance overall performance;
  • Energy Storage Dynamics: The PCM effectively reduces midday room air temperatures through energy absorption but contributes to increased evening temperatures as energy is released. Scenarios without windows store the most energy due to limited loss, while cooling systems like PCM-F and PCM-C reduce the PCM’s thermal load;
  • Economic Viability: The total costs decreased by approximately 71% in the PCM-C scenario and 92% in the PCM-F scenario compared to the reference case. However, in the PCM-C case, the difference between investment and salvage costs increased by up to 57% compared to the reference case. While PCM-C involves higher upfront costs, its superior thermal comfort justifies the investment for long-term energy efficiency;
  • Environmental Impact: While PCM reduces cooling-related energy consumption by over 50%, it increases operational CO2 emissions. This trade-off highlights the need to balance energy efficiency with environmental sustainability when selecting materials;
  • Limitations and Recommendations: One limitation of this study is that testing various systems on different days was necessary due to the use of a single case model. Efforts were made to minimize discrepancies by selecting days with similar average outdoor temperatures (as detailed in Table 3), but testing could not be conducted in July due to summer holidays in Iran. Another limitation of this study is the packaging of the materials, which is constrained by the current ceiling installation approach. Encapsulating the materials in sealed containers optimized for heat transfer and developing a viable ceiling installation method could significantly enhance system performance. This study was also constrained to a single PCM due to availability limitations, and the impact of the aluminum foil on heat transfer dynamics was not evaluated. The use of PCMs with superior thermal properties could further improve the system’s efficiency. Future work will focus on integrating these materials with existing systems and exploring passive cooling strategies, such as windcatchers or underground ducts, to enhance cooling effectiveness and overall comfort. It is worth noting that internal heat sources, such as equipment, lighting, and occupant heat gains, can influence the performance of PCMs, thereby impacting energy consumption and temperature dynamics. These factors will be addressed in our future research.

Author Contributions

Conceptualization, M.R. (Mehran Rabani); Data curation, M.A.; Formal analysis, M.R. (Mehran Rabani); Investigation, M.A. and M.R. (Mehrdad Rabani); Methodology, M.R. (Mehran Rabani) and M.A.; Project administration, M.R. (Mehran Rabani); Supervision, M.R. (Mehran Rabani); Visualization, M.R. (Mehrdad Rabani); Writing—original draft, M.R. (Mehran Rabani); Writing—review and editing, M.R. (Mehrdad Rabani). All authors have read and agreed to the published version of the manuscript.

Funding

This research received no external funding.

Data Availability Statement

The data presented in this study are available on request from the corresponding author.

Conflicts of Interest

The authors declare no conflict of interest.

Nomenclature

aDiscount factor for escalation of energy price
cSpecific heat (J/kg·K)
ESimulated annual energy use (kWh/(m2.year))
E ˙ i n Energy received from the hot ceiling (KJ/h)
E ˙ o u t Energy transferred from the PCM (KJ/h)
eEscalation rate (%)
epEnergy price (Rials/kWh) (Rials/lit)
fInflation (%)
iNominal interest rate (%)
mMass (Kg)
nLifetime (year)
reReal interest rate
ΔTTemperature difference (°C)
ΔtTime difference (second)
Greek symbols
ρdensity (kg/m3)
Volume (m3)
Subscripts
pcmPhase change material
avg.Average

Appendix A. Sensors Uncertainty

In general, the result of a measurement is only an approximation or estimate of the value of the specific quantity subject to measurement, that is, the measurand, and therefore the result, is complete only when accompanied by a quantitative statement of its uncertainty.
The uncertainty of the result of a measurement generally consists of several components and may be grouped into two categories according to the method used to estimate their numerical values [38]:
A.
Those which are evaluated using statistical methods;
B.
Those which are evaluated using other means.
Type A evaluation of uncertainty is a statistical calculation from a series of repeated observations. The statistically estimated standard deviation of those observations is called a Type A standard uncertainty [39].
Type B evaluation of uncertainty is usually based on scientific judgment using all the relevant information available. Type B components are also characterized by estimated standard deviations which, when weighted by sensitivity coefficients, become Type B standard uncertainties [39].
A quoted uncertainty is converted to a standard uncertainty from the knowledge of the probability distribution of the uncertainty. The quoted uncertainty is divided by a factor which depends on the probability distribution: rectangular, triangular, U-shape, and normal probability distribution [40].
In this study, the rectangular probability distribution was used. It is used when uncertainties are given by a maximum bound, within which all values are equally probable. The standard uncertainty is computed by dividing the half interval by 3 [40].
u ( x i ) = a 3 ,   Where   a   is   the   half   interval
After the type of uncertainties was determined, all measurement results needed to be combined. The combined standard uncertainty of a measurement result, suggested symbol u(xi), was taken to represent the estimated standard deviation of the result. It was obtained by combining the individual standard uncertainties uc, whether arising from a Type A or a Type B evaluation, using the usual method for combining standard deviations [39].
y = C x 1     p 1 x 2     p 2 x m     p m u c ( y ) y = i = 1 m P i   u ( x i ) x i 2
While the combined uncertainty u c ( y ) can be used to express the uncertainty of measurement results, many applications required a measure of uncertainty that defines an interval about the measurement result y within which the value of the measurand Y can be confidently asserted to lie. The measure of uncertainty intended to meet this requirement is termed expanded uncertainty, denote by the symbol U, and is obtained by multiplying u c ( y ) by a coverage factor. Thus U = k   u c ( y ) , and it can be confidently asserted that y U Y y + U , commonly written as Y = y ± U . In the present work the coverage factor k = 2, which is a factor for a level of confidence of approximately 95%, has been selected [40].
In the present study, the measured parameters are temperature, humidity, and solar radiation. The type A evaluation is not appropriate for this work due to the fact that the present study extensively depends on outdoor conditions. Therefore, the type B uncertainty evaluation was employed.
The uncertainty of the data is indicated in Table A1.
Table A1. Sources of sensor uncertainty and calculation of current work uncertainty.
Table A1. Sources of sensor uncertainty and calculation of current work uncertainty.
Type of SensorSourceAmount of SourceType—DistributionStandard Uncertainty
Sensor DS18B20Accuracy±0.5 °CB- Rectangular0.2886751 °C
Resolution0.0625 °CB- Rectangular0.0180422 °C
Drift±0.2 °CB- Rectangular0.1154701 °C
Combined uncertainty----------0.3114357 °C
Expanded uncertainty----------0.6228714 °C

Appendix B. Specifications of IC and OC Factors

Table A2 shows the details of the factors used for the calculation of the OC model for an analysis period of 3 months. It should be noted that the energy price value in this table includes the grid fee.
Table A2. Input parameters for OC calculation.
Table A2. Input parameters for OC calculation.
Variables in the OC ModelExpressionValueUnit
Lifetimen0.25Year
Inflationf36%
Escalatione18%
Energy price [41]ep884Rials/kWh
Energy price [42]ep220Rials/lit
Nominal interest ratei7%
Regarding the IC, the expenses for various materials and systems are listed in Table A3.
Table A3. Expenses for various materials and systems used in IC calculation.
Table A3. Expenses for various materials and systems used in IC calculation.
Material/SystemCosts (Rials)
Foam, PCM, galvanized sheets90,000,000
Fan10,000,000
Mini cooler20,000,000
Mechanical cooling105,000,000

References

  1. Murathan, E.K.; Manioğlu, G. A simulation-based evaluation of using PCMs in buildings for energy efficiency under different climate conditions. J. Energy Storage 2024, 75, 109738. [Google Scholar] [CrossRef]
  2. Boccardo, L.B.; Kazanci, O.B.; Allerhand, J.Q.; Olesen, B.W. Economic comparison of TABS, PCM ceiling panels and all-air systems for cooling offices. Energy Build. 2019, 205, 109527. [Google Scholar] [CrossRef]
  3. Yan, W.M.; Ho, C.J.; Tseng, Y.T.; Qin, C.; Rashidi, S. Numerical study on convective heat transfer of nanofluid in a minichannel heat sink with micro-encapsulated PCM-cooled ceiling. Int. J. Heat Mass Transf. 2020, 153, 119589. [Google Scholar] [CrossRef]
  4. Huang, B.; Zheng, Z.; Lu, G.; Zhai, X. Design and experimental investigation of a PCM based cooling storage unit for emergency cooling in data center. Energy Build. 2022, 259, 111871. [Google Scholar] [CrossRef]
  5. Sui, X.; Liu, H.; Du, Z.; Yu, S. Developing a TRNSYS model for radiant cooling floor with a pipe-embedded PCM layer and parametric study on system thermal performance. J. Energy Storage 2023, 71, 108024. [Google Scholar] [CrossRef]
  6. Alghamdi, S.M.; Ajour, M.N.; Abu-Hamdeh, N.H.; Karimipour, A. Introducing a new PID controller to control the addition of PCM to the building with ventilation heat recovery installation to reduce the energy demand of the cooling system. J. Build. Eng. 2022, 56, 104766. [Google Scholar] [CrossRef]
  7. Kitagawa, H.; Asawa, T.; Alejandra Del Rio, M.; Kubota, T.; Rakhmat Trihamdani, A. Thermal energy simulation of PCM-based radiant floor cooling systems for naturally ventilated buildings in a hot and humid climate. Build. Environ. 2023, 238, 110351. [Google Scholar] [CrossRef]
  8. Skovajsa, J.; Drabek, P.; Sehnalek, S.; Zalesak, M. Design and experimental evaluation of phase change material based cooling ceiling system. Appl. Therm. Eng. 2022, 205, 118011. [Google Scholar] [CrossRef]
  9. Mousavi, S.; Rismanchi, B.; Brey, S.; Aye, L. Thermal and energy performance evaluation of a full-scale test cabin equipped with PCM embedded radiant chilled ceiling. Build. Environ. 2023, 237, 110348. [Google Scholar] [CrossRef]
  10. ISO 7730-2005; Ergonomics of the Thermal Environment—Analytical Determination and Interpretation of Thermal Comfort Using Calculation of the PMV and PPD Indices and Local Thermal Comfort Criteria. ISO: Switzerland, Geneva, 2005.
  11. Bogatu, D.I.; Kazanci, O.B.; Olesen, B.W. An experimental study of the active cooling performance of a novel radiant ceiling panel containing phase change material (PCM). Energy Build. 2021, 243, 110981. [Google Scholar] [CrossRef]
  12. EN 16798-1:2019; European Committee for Standardization. Energy Performance of Buildings—Ventilation for Buildings—Part 1: Indoor Environmental Input Parameters for Design and Assessment of Energy Performance of Buildings Addressing Indoor Air Quality, Thermal Environment, Lighting, and Acoustics (Module M1-6). CEN: Brussels, Belgium, 2019.
  13. Khattari, Y.; Arid, A.; El Ouali, A.; Kousksou, T.; Janajreh, I.; Ben Ghoulam, E.M. CFD study on the validity of using PCM in a controlled cooling ceiling integrated in a ventilated room. Dev. Built Environ. 2022, 9, 100066. [Google Scholar] [CrossRef]
  14. Liu, X.; Fan, Z.; Cao, X.; Wang, Y.; Luo, K.; Wang, L. Comprehensive performance of a novel radiative cooling phase change roof: An experimental study. Appl. Therm. Eng. 2024, 243, 122568. [Google Scholar] [CrossRef]
  15. Alqaed, S. Effect of using a solar hot air collector installed on the inclined roof of a building for cooling and heating system in the presence of polymeric PCM. Sustain. Energy Technol. Assess. 2022, 50, 101852. [Google Scholar] [CrossRef]
  16. Baskar, I.; Chellapandian, M. Experimental and finite element analysis on the developed real-time form stable PCM based roof system for thermal energy storage applications. Energy Build. 2022, 276, 112514. [Google Scholar] [CrossRef]
  17. Arivazhagan, R.; Antony Aroul Raj, V.; Geetha, N.B.; Pandiyarajan, R. Experimental and numerical investigation of PCMS on ceilings for thermal management. J. Eng. Res. 2023. [Google Scholar] [CrossRef]
  18. Gallardo, A.; Berardi, U. Experimental evaluation of the cooling performance of radiant ceiling panels with thermal energy storage. Energy Build. 2022, 262, 112021. [Google Scholar] [CrossRef]
  19. Bouacida, T.; Bentoumi, L.; Bessaïh, R. Experimental study of a low-cost ceiling cooling system in the north Algerian climate. Energy Build. 2023, 293, 113196. [Google Scholar] [CrossRef]
  20. Wang, P.; Liu, Z.; Xi, S.; Zhang, Y.; Zhang, L. Experiment and numerical simulation of an adaptive building roof combining variable transparency shape-stabilized PCM. Energy Build. 2022, 263, 112030. [Google Scholar] [CrossRef]
  21. Jiang, L.; Gao, Y.; Zhuang, C.; Feng, C.; Zhang, X.; Guan, J. Experiment verification and simulation optimization of phase change material cool roof in summer—A case study of Chongqing, China. Energy 2024, 293, 130613. [Google Scholar] [CrossRef]
  22. Yang, S.; Zhang, Y.; Zhao, Y.; Torres, J.F.; Wang, X. PCM-based ceiling panels for passive cooling in buildings: A CFD modelling. Energy Build. 2023, 285, 112898. [Google Scholar] [CrossRef]
  23. Weinläder, H.; Klinker, F.; Yasin, M. PCM cooling ceilings in the Energy Efficiency Center—Regeneration behaviour of two different system designs. Energy Build. 2017, 156, 70–77. [Google Scholar] [CrossRef]
  24. Godoy Rangel, C.; Rivera-Solorio, C.I.; Gijón-Rivera, M.; Mousavi, S. The effect on thermal comfort and heat transfer in naturally ventilated roofs with PCM in a semi-arid climate: An experimental research. Energy Build. 2022, 274, 112453. [Google Scholar] [CrossRef]
  25. Rawat, M.; Singh, D.; Buddhi, D. Thermal performance of cool roofs incorporated with phase change materials: A review. Mater. Today Proc. 2022, 69, 392–400. [Google Scholar] [CrossRef]
  26. Weather (AMP). Available online: https://www.tutiempo.net/amp-en/ (accessed on 18 September 2024).
  27. World Weather Online. Available online: https://www.worldweatheronline.com/yazd-weather-averages/yazd/ir.aspx (accessed on 18 September 2024).
  28. Rabani, M.; Kalantar, V.; Dehghan, A.A.; Faghih, A.K. Empirical investigation of the cooling performance of a new designed Trombe wall in combination with solar chimney and water spraying system. Energy Build. 2015, 102, 45–57. [Google Scholar] [CrossRef]
  29. Rabani, M.; Rabani, M. Heating performance enhancement of a new design trombe wall using rectangular thermal fin arrays: An experimental approach. J. Energy Storage 2019, 24, 100796. [Google Scholar] [CrossRef]
  30. Rabani, M.; Bayera Madessa, H.; Mohseni, O.; Nord, N. Minimizing delivered energy and life cycle cost using Graphical script: An office building retrofitting case. Appl. Energy 2020, 268, 114929. [Google Scholar] [CrossRef]
  31. Hasan, A.; Vuolle, M.; Siren, K. Minimisation of life cycle cost of a detached house using combined simulation and optimization. Built Environ. 2008, 43, 2022–2034. [Google Scholar] [CrossRef]
  32. Bionova. Calculate Your Environmental Impacts in Minutes. Available online: https://www.oneclicklca.com/ (accessed on 18 September 2024).
  33. Althaus, H.; Chudacoff, M.; Hischier, R.; Jungbluth, N.; Osses, M.; Primas, A.; Hellweg, S. Life cycle inventories of chemicals. In Ecoinvent Data v3.9.1; Swiss Centre for Life Cycle Inventories: Dübendorf, Switzerland, 2007; pp. 1–957. [Google Scholar]
  34. EN 15978; Sustainability of Construction Works, Assessment of Environmental Performance of Buildings, Calculation Method. Standard Norge: Oslo, Norway, 2011.
  35. Pakdel, A.; Ayatollahi, H.; Sattary, S. Embodied energy and CO2 emissions of life cycle assessment (LCA) in the traditional and contemporary Iranian construction systems. J. Build. Eng. 2021, 39, 102310. [Google Scholar] [CrossRef]
  36. Rabani, M. Cooling performance of a passive hybrid system consisted of domed roof and solar chimney: A numerical approach. Int. J. Green Energy 2021, 435–454. [Google Scholar] [CrossRef]
  37. Rabani, M.; Kalantar, V. Numerical investigation of the heating performance of normal and new designed Trombe wall. Heat Mass Transfer. 2016, 52, 1139–1151. [Google Scholar] [CrossRef]
  38. Rabani, M.; Kalantar, V.; Dehghan, A.A.; Faghih, A.K. Experimental study of the heating performance of a Trombe wall with a new design. Sol. Energy 2015, 118, 359–374. [Google Scholar] [CrossRef]
  39. Taylor, B.N.; Kuyatt, C.E. Guidelines for Evaluating and Expressing the Uncertainty of NIST Measurement Results; NIST Technical Note 1297; National Institute of Standards and Technology: Gaithersburg, MD, USA, 1994. [Google Scholar]
  40. Leng, T.S. Guidelines on the Evaluation and Expression of Measurement Uncertainty. Technical Guide 1, 2nd ed.; Springer: Singapore, 2001. [Google Scholar]
  41. IREMA (Iran Electricity Market). Available online: https://www.irema.ir/ (accessed on 18 September 2024).
  42. Yazd Water & Wastewater Company. Available online: https://www.abfayazd.ir/ (accessed on 18 September 2024).
Figure 1. Overview of the experimental setup and methodology details.
Figure 1. Overview of the experimental setup and methodology details.
Buildings 15 00198 g001
Figure 2. Outdoor temperature variation in Yazd (Based on Hijri Calendar Months).
Figure 2. Outdoor temperature variation in Yazd (Based on Hijri Calendar Months).
Buildings 15 00198 g002
Figure 3. Three-dimensional representations of (a) the external structure, (b) the internal layout of the experimental model, and (c) the model incorporating the chimney.
Figure 3. Three-dimensional representations of (a) the external structure, (b) the internal layout of the experimental model, and (c) the model incorporating the chimney.
Buildings 15 00198 g003
Figure 4. The PCM (PGSCRCo. PCM24/310) utilized in this experimental study.
Figure 4. The PCM (PGSCRCo. PCM24/310) utilized in this experimental study.
Buildings 15 00198 g004
Figure 5. Phase change diagram and technical specifications of PGSCRCo. PCM24/310.
Figure 5. Phase change diagram and technical specifications of PGSCRCo. PCM24/310.
Buildings 15 00198 g005
Figure 6. Materials for PCM encapsulation and ceiling installation.
Figure 6. Materials for PCM encapsulation and ceiling installation.
Buildings 15 00198 g006
Figure 7. DS18B20 sensor for temperature measurement.
Figure 7. DS18B20 sensor for temperature measurement.
Buildings 15 00198 g007
Figure 8. Illustration of sensor positions.
Figure 8. Illustration of sensor positions.
Buildings 15 00198 g008
Figure 9. Layout of the placement of temperature sensors within the model.
Figure 9. Layout of the placement of temperature sensors within the model.
Buildings 15 00198 g009
Figure 10. Entire building life cycle stages according to EN 15978 [34].
Figure 10. Entire building life cycle stages according to EN 15978 [34].
Buildings 15 00198 g010
Figure 11. Temperature variation in the (a) ceiling and (b) room with and without a PCM.
Figure 11. Temperature variation in the (a) ceiling and (b) room with and without a PCM.
Buildings 15 00198 g011
Figure 12. Comparison of ACS performance for two types: with and without a PCM.
Figure 12. Comparison of ACS performance for two types: with and without a PCM.
Buildings 15 00198 g012
Figure 13. Ceiling temperature variations for (a) two open windows, (b) one open window, and (c) no open windows across three types of PCM: the PCM, PCM-F, and PCM-C.
Figure 13. Ceiling temperature variations for (a) two open windows, (b) one open window, and (c) no open windows across three types of PCM: the PCM, PCM-F, and PCM-C.
Buildings 15 00198 g013
Figure 14. Room air temperature variations for (a) two open windows, (b) one open window, and (c) no open windows, utilizing three types of PCM: the PCM, PCM-F, and PCM-C.
Figure 14. Room air temperature variations for (a) two open windows, (b) one open window, and (c) no open windows, utilizing three types of PCM: the PCM, PCM-F, and PCM-C.
Buildings 15 00198 g014
Figure 15. Comparison of ACS for (a) two open windows, (b) one open window, and (c) no open windows across three types of PCM: the PCM, PCM-F, and PCM-C.
Figure 15. Comparison of ACS for (a) two open windows, (b) one open window, and (c) no open windows across three types of PCM: the PCM, PCM-F, and PCM-C.
Buildings 15 00198 g015
Figure 16. Variation in hourly stored energy in the phase change material (PCM) under three conditions: (a) two open windows, (b) one open window, and (c) no open windows, for the PCM, PCM-F, and PCM-C.
Figure 16. Variation in hourly stored energy in the phase change material (PCM) under three conditions: (a) two open windows, (b) one open window, and (c) no open windows, for the PCM, PCM-F, and PCM-C.
Buildings 15 00198 g016
Figure 17. Comparison of operational, investment, and salvage costs for three systems: reference mechanical, PCM-C, and PCM-F.
Figure 17. Comparison of operational, investment, and salvage costs for three systems: reference mechanical, PCM-C, and PCM-F.
Buildings 15 00198 g017
Figure 18. Comparison of CO2 emissions for different systems: reference mechanical, PCM-C, and PCM-F.
Figure 18. Comparison of CO2 emissions for different systems: reference mechanical, PCM-C, and PCM-F.
Buildings 15 00198 g018
Figure 19. Average indoor air temperature for two configurations: with and without a PCM.
Figure 19. Average indoor air temperature for two configurations: with and without a PCM.
Buildings 15 00198 g019
Figure 20. Average indoor air temperatures for the PCM, PCM-F, and PCM-C systems across three window types.
Figure 20. Average indoor air temperatures for the PCM, PCM-F, and PCM-C systems across three window types.
Buildings 15 00198 g020
Table 1. Comparison of studies on the integration of PCMs into building envelopes.
Table 1. Comparison of studies on the integration of PCMs into building envelopes.
Ref.MethodologyMeasurement ToolsOptimization ToolConclusions
[8]
  • Integrating PCM into the prototype of a cooling ceiling system
  • Paraffin-based PCMs, Energain from DuPont
  • Thermal comfort
  • Cooling capacity
  • Indoor temperature
  • Ansys
  • Temperature peak was lowered up to 3.2 °C
  • Reduces cooling capacity by 20%
  • Increases energy saving up to 27.5%
[14]
  • Test three chambers with different roofs
  • Combining radiative cooling coating with PCMs
  • Interior surface temperature
  • Indoor temperature
  • Energy consumption
  • Experimental
  • Reduces indoor temperature by 4.8–5.1 °C
  • Saves energy by 132.8–143.1%
[16]
  • Four tests with different roof slabs
  • Using a eutectic mixture of lauric acid and palmitic acid with nano-silica
  • Top surface temperature of the roof
  • Bottom surface temperature of the roof
  • Indoor temperature
  • Ansys
  • Reduces indoor temperature by 8–10 °C
  • Heat transfer was delayed
[17]
  • Two identical tests, with and without PCMs.
  • The organic PCM used in Polyethylene (HDPE) panels
  • Indoor air temperature
  • latent heat capacity
  • MATLAB (R2022b)
  • Reduces indoor air temperatures
  • Has potential for thermal management in buildings.
[18]
  • Real-scale test room
  • Radiant ceiling panel with PCMs
  • Passive cooling power
  • Operative room temperatures
  • Average total heat transfer coefficient
  • Energy plus
  • Significant potential for shifting cooling loads to off-peak hours
  • Reduces peak energy demand
Table 2. Sensor quantities and installation locations.
Table 2. Sensor quantities and installation locations.
Type of SensorSensor LocationSensor Numbers
DS18B20Ceiling2
Room1
Floor2
Chimney1
Outdoor1
Table 3. Weather conditions for the selected days.
Table 3. Weather conditions for the selected days.
Type of SystemDayOutdoor Temperature (°C)
Without PCM28 May31.1
With PCM29 May31.7
Two windows open/PCM3 June32.5
Two windows open/PCM-F4 June32.7
Two windows open/PCM-C6 June32.9
One window open/PCM9 June32.2
One window open/PCM-F11 June32.6
One window open/PCM-C12 June32.8
Windows closed/PCM24 June32.9
Windows closed/PCM-F25 June32.2
Windows closed/PCM-C26 June32.3
Table 4. Comparison of environmental impacts from various materials and components, along with the environmental impact associated with their corresponding operational energy use.
Table 4. Comparison of environmental impacts from various materials and components, along with the environmental impact associated with their corresponding operational energy use.
Environmental Impact (Kg CO2-eq/m2)
Component/materialGalvanized sheets57.50
10 cm thick foam97.30
PCM10.40
Fan-20 W2.64
Mini cooler5.07
Evaporating mechanical cooling21.24
Component/energy carrierElectricity of fan-20 W144.83
Electricity of mini cooler144.83
Water of mini cooler4.2
Electricity of evaporating mechanical cooling289.66
Water of evaporating mechanical cooling18.92
Table 5. Comparison of total costs and environmental impacts of the three evaluated systems.
Table 5. Comparison of total costs and environmental impacts of the three evaluated systems.
Type of SystemTotal Cost (Rials)Percentage of Price Reduction (%)Total Environmental Impact (Kg CO2-eq)Percentage of Environmental Impact Reduction (%)
Ref. mechanical48,444,303--484.626--
PCM-C14,138,27971319.30334
PCM-F3,737,84892312.67235.5
Disclaimer/Publisher’s Note: The statements, opinions and data contained in all publications are solely those of the individual author(s) and contributor(s) and not of MDPI and/or the editor(s). MDPI and/or the editor(s) disclaim responsibility for any injury to people or property resulting from any ideas, methods, instructions or products referred to in the content.

Share and Cite

MDPI and ACS Style

Rabani, M.; Alafzadeh, M.; Rabani, M. Performance Evaluation of Ceiling Cooling with PCM in the Hot-Dry Climate of Yazd, Iran: An Experimental Analysis of Energy, Environmental, and Economic Impacts. Buildings 2025, 15, 198. https://doi.org/10.3390/buildings15020198

AMA Style

Rabani M, Alafzadeh M, Rabani M. Performance Evaluation of Ceiling Cooling with PCM in the Hot-Dry Climate of Yazd, Iran: An Experimental Analysis of Energy, Environmental, and Economic Impacts. Buildings. 2025; 15(2):198. https://doi.org/10.3390/buildings15020198

Chicago/Turabian Style

Rabani, Mehran, Mina Alafzadeh, and Mehrdad Rabani. 2025. "Performance Evaluation of Ceiling Cooling with PCM in the Hot-Dry Climate of Yazd, Iran: An Experimental Analysis of Energy, Environmental, and Economic Impacts" Buildings 15, no. 2: 198. https://doi.org/10.3390/buildings15020198

APA Style

Rabani, M., Alafzadeh, M., & Rabani, M. (2025). Performance Evaluation of Ceiling Cooling with PCM in the Hot-Dry Climate of Yazd, Iran: An Experimental Analysis of Energy, Environmental, and Economic Impacts. Buildings, 15(2), 198. https://doi.org/10.3390/buildings15020198

Note that from the first issue of 2016, this journal uses article numbers instead of page numbers. See further details here.

Article Metrics

Back to TopTop