Abstract
The growing demand for sustainable and efficient construction practices has led to an increased interest in modular construction, with design for manufacture and assembly emerging as a pivotal approach. Despite its potential, the integration of design for manufacture and assembly in modular home construction lacks a structured methodology, posing challenges in aligning design, manufacturing, and assembly processes. This paper introduced a framework aimed at systematically incorporating design for manufacturing and assembly principles into modular home production, leveraging different software tools in the design stage for modular design standardization and streamlined manufacturing and assembly processes. Following a mixed-method research methodology, a comprehensive literature review was conducted to identify research gaps. To address these gaps, a framework was developed focusing on design, manufacturing, and assembly considerations, and retrospective validation of the framework was conducted to confirm its effectiveness. This study revealed the significant benefits of integrating design for manufacturing and assembly principles utilizing advanced digital tools, through a hybrid approach using 2D drafting software and 3D BIM software. The findings indicated that implementing design for manufacturing and assembly principles led to a 40% reduction in design phase duration and a 48% decrease in production errors. This paper offers a structured guide for practitioners while providing a basis for further research in sustainable modular construction.
1. Introduction
The construction industry is constantly evolving, with increasing demand for faster, more economical, and environmentally sustainable building methods. Prefabrication, particularly modular construction, is becoming increasingly popular worldwide as a solution to meet these requirements [1]. Modular construction, characterized by the prefabrication of building components in controlled factory settings, offers significant advantages in terms of time, cost, and quality control [2]. To fully realize the benefits of modular construction, it is essential to adopt advanced strategies that improve efficiency throughout the entire production process [3].
Design for manufacture and assembly (DfMA) has gained recognition as a pivotal approach to improving the efficiency and effectiveness of the production process [4]. This collaborative approach reduces barriers between stakeholders, improves buildability, reduces errors, and increases productivity [5]. With DfMA, the focus is not solely on the manufacturing process, but on the complete process from start to finish [6].
By focusing on the design phase to simplify manufacturing and assembly, DfMA principles aim to minimize waste, reduce costs, and streamline construction workflows [7]. Through the DfMA, we aim to identify and implement the most efficient method of delivering a project with the smallest number of resources (labor, material, and financial); the smallest amount of exploitation and destruction of the environment; the highest level of quality and safety; and the greatest assurance of success [8,9]. Despite the evident benefits, the integration of DfMA into modular home construction is fraught with challenges [10]. These include the absence of a structured methodology for implementation and the need for cohesive alignment between design, manufacturing, and assembly processes.
This study advances the integration of DfMA into modular home construction by developing a framework that utilizes advanced digital tools at the design stage for modular design standardization and streamlined manufacturing and assembly processes. The present study is one of the first attempts to demonstrate the practical application of DfMA in the context of modular construction, whereas previous studies have focused on the theoretical aspects [11,12,13]. To achieve this purpose, this paper first analyzed the design, manufacturing, and assembly processes of an existing modular home construction factory located in New Brunswick, Canada to identify the existing challenges and bottlenecks in the factory. Then, we used software tools and developed a framework to address the challenges and bottlenecks by applying DfMA methodology. In addition, through retrospective validation, we anticipated that the designed framework reduced the duration and error of the design and production phase, by comparing the results after implementing DfMA with those obtained at the initial data collection stage. The proposed framework aims to optimize the entire modular home production lifecycle, thereby enhancing efficiency, cost-effectiveness, and quality. In addition to serving as a guide for industry practitioners, this contribution forms the foundation for further research and development in advancing sustainable and efficient construction practices.
2. Literature Review
Off-site construction (OSC) is a construction technique that includes producing components away from the construction site and assembling them on-site [14]. A growing number of companies are adopting this method for its advantages, such as shorter construction times, higher quality, better material efficiency, improved worker safety, and reduced environmental impacts during the building process [15,16]. Modularity, recognized as a strategy to reduce complexity [2], has the potential to enhance OSC techniques. Despite its numerous benefits, modular construction encounters various obstacles that prevent its widespread adoption [2,14,17,18].
Different studies have identified key challenges in modular construction, including high initial costs [19,20], lack of skilled labor and equipment constraints [21], poor planning and coordination [22], readiness issues and lack of knowledge [23], inadequate policies and regulations [20,22,23], and limited technological innovation [20]. According to [6], a major obstacle to the effective implementation of modular construction is the need for improved integration among design, manufacturing, and assembly processes. The fragmented nature of these stages frequently results in inefficiencies, increased costs, and the potential for errors and rework.
The current state of modular construction reflects a growing interest in adopting innovative approaches that can resolve the current problems in the construction industry to enhance efficiency and sustainability [24,25].
DfMA as a methodology has been extensively studied and implemented across various sectors, including construction, due to its potential to streamline production processes and enhance overall efficiency [26]. DfMA is rooted in the philosophy of simplifying component design to facilitate assembly and manufacturing ease, thereby reducing costs, time, and errors [5]. According to DfMA principles, products must be considered throughout their lifecycle, from design through assembly [27]. With DfMA in construction, key benefits include reducing cost and time [6,8,28], enhancing quality [29,30], reducing construction labor [31,32], promoting sustainability and circular economy throughout the asset’s lifecycle [30,33], and improving waste management [34]. Despite these advantages, the implementation of DfMA principles in construction faces challenges including resistance to change, lack of standardized methodologies, and the need for better alignment between design, manufacturing, and assembly [6].
According to [35], DfMA can be applied in three different ways: In the first approach, general guidelines are followed, and someone (most likely designers and engineers) interprets and applies them according to each case. In the second method, the design is quantitatively evaluated. Each component of the design can be rated according to its “assimilability”. After the numbers have been added up for the entire design, the result can be used to evaluate its quality. In addition, negative marks are given for factors that hinder assembly ease based on a 100-point system. The third approach, developed most recently, involves automating the entire process. Using computer software makes it possible. According to [36], with digital tools, stakeholders can visualize and simulate how design changes will impact manufacturing and assembly requirements, resulting in a better alignment between design intent and requirements for manufacturing and assembling. Through this collaborative approach, the transition to DfMA is made smoother and the implementation process is made more effective.
Over the past decade, Singapore, the UK, Hong Kong, Australia, and Europe have pioneered the application of DfMA in construction [37,38,39]. According to different sources in the literature, several frameworks have been proposed to facilitate the integration of DfMA principles into construction projects. These frameworks typically focus on aligning design and construction processes with strategic project objectives, ensuring that the project outcomes meet the client’s requirements and regulatory standards while integrating BIM strategies and optimizing project deliverables [38].
Ref. [5] proposed one of the earliest frameworks that emphasizes design simplification and standardization to facilitate assembly. Based on this framework, subsequent DfMA methodologies have been developed that incorporate advanced tools and technologies [5]. RIBA’s Plan of Work 2013, developed by the Royal Institute of British Architects in 2013, lays out eight phases for architectural design and construction: strategic definition, preparation and brief, concept design, developed design, technical design, construction, handover, and use. During each stage, specific tasks and milestones are described to promote early planning and better collaboration and information management. As a result of this adaptable framework, projects are designed to meet client objectives and meet regulatory requirements [39]. The Singapore Building and Construction Authority (BCA) promotes the integration of DfMA principles and BIM technology to enhance construction productivity. In this approach, components are prefabricated off-site and then assembled efficiently on-site to streamline the construction process. Stages from project inception to completion are outlined, emphasizing early design decisions, data extraction needs, and desired outcomes. It improves collaboration among stakeholders, reduces waste, and accelerates construction timelines by leveraging BIM. The initiative supports Singapore’s vision of a highly productive and sustainable construction industry [37].
According to the literature review, various studies support the adoption of DfMA as a methodology to improve overall asset performance, and several efforts have been made to develop frameworks for integrating DfMA principles. However, typical approaches lack a consistent work methodology and usually focus only on the design and planning phases. This gap highlights the need for a more holistic framework that integrates design, manufacturing, and assembly processes to optimize efficiency and sustainability in modular home construction.
3. Research Methodology
This study used a mixed-method research approach. According to [40], by combining different methods, the research identified consistent patterns across variables while reducing the weaknesses of relying on a single data source. Triangulation, or using multiple methods together, helped strengthen the accuracy and credibility of the findings [41]. Figure 1 shows the multistage methodological approach flowchart for this research.
Figure 1.
Multistage methodological approach flowchart.
To achieve the research objective, we started by collecting data, which included a literature review, data collection on the design process, and documentation of the production process. Key data were collected in collaboration with our industry partner, the modular home factory. The collected data were then analyzed to identify the current cycle time, bottlenecks, and key components necessary for integrating DfMA principles. A framework development phase was conducted after data analysis, in which different software tools that help implement DfMA principles were assessed, key components were identified by interviewing factory workers, and then the software tools were integrated into the modular home factory framework; finally, the framework was validated. During the final stage, the results, discussions, and conclusions of the research were synthesized.
3.1. Data Collection
First, a review of the previous literature was conducted in Section 2, as part of the overall multistage methodology in order to assess the integration of DfMA into modular home construction and different methodologies for its implementation. The data collection methodology, illustrated in Figure 1, is designed to capture essential metrics related to both design and production cycles.
3.1.1. Design Process
Data collection for the design process involved manual time tracking to document the duration of each design phase. This stage aimed to establish a baseline scenario by capturing the start and end times of design tasks before the adoption of DfMA principles.
3.1.2. Production Process
Data collection for the production process was conducted in two steps: First, comprehensive data collection through video recordings of the entire manufacturing facility was conducted to evaluate the cycle times of each station within the production process. The term “station” refers to the 16 positions in the production line through which the modular home passes. The results of the video recordings identified bottlenecks in the factory. Following this, a detailed task analysis was conducted using the video data to document the total time workers spent on each task within the bottleneck stations. This provided a deeper understanding of the tasks contributing to the bottleneck and facilitated the development of targeted interventions to improve efficiency and streamline production processes.
Second, interviews were conducted with the factory workers to identify the key components essential for developing the framework towards efficient OSC. Through interviews, data were collected with a focus on productivity issues, lean manufacturing, and value-added versus non-value-added activities. Building on the findings from the detailed analysis of bottleneck stations, the focus shifted to understanding the specific tasks that contributed most to delays. This involved identifying tasks that took the longest time to complete and assessing whether improvements could be made in the design phase to streamline these processes. The following sections reveal how the findings from video data and worker interviews played a significant role in understanding the issues at the bottleneck station and relevant areas in the factory, leading to the creation of innovative and effective solutions.
3.2. Data Analysis
3.2.1. Design Process
The analysis of the design process focused on establishing current cycle times based on modular home types. This involved examining the average time taken for each design phase. The ongoing data collection aims to provide insights into the efficiency of the design process and identify areas for improvement. The utilization of a combination of tools and methodologies is also being investigated to determine how the design process can become efficient and provide a valuable opportunity to conduct quality control on production drawings. A preliminary comparison between using a single design software package versus a combination of multiple design tools suggests that the latter method significantly reduces the design process timeline and potential for error, while also allowing for accurate quality control.
3.2.2. Production Process
Based on video recordings from three months across the factory, the production process analysis shows the cycle time distribution across various stations in a modular home factory using a box-and-whisker plot. The cameras were installed at different stations to monitor the start and end times of activities, allowing for precise tracking of events with real-time timestamps. There was one shift starting at 6:00 a.m. and ending at 4:30 p.m., with workers operating Monday to Thursday, taking two 15 min breaks and a 1 h lunch. This data were compiled into an Excel sheet to generate the plot, which is illustrated in Figure 2.
Figure 2.
Time distribution spent at each station.
Once the bottleneck station was determined, a detailed task analysis was conducted for Station 3 by reviewing the video recordings and entering the start and end times of each task into an Excel sheet, from which we created Figure 3 to illustrate the average task cycle times for Station 3 tasks. The analysis revealed that the fabrication of sidewalls is the task that consistently takes the longest, with the production of sidewall 1 taking significantly longer than sidewall 2. This discrepancy is attributed to the vertical fabrication of sidewall 1, compared to the horizontal fabrication of sidewall 2 on a jig. While the average cycle times for framing sidewalls 1 and 2 are not vastly different, the high variability and inconsistency in the cycle time for sidewall 1 make it the overall bottleneck task. The partition table, however, does not appear to contribute to any bottlenecks.
Figure 3.
Station 3 task analysis (average task cycle times).
In addition, after creating a table listing all tasks out of the video recordings, we filtered them by identifying non-contributory tasks, then generated a chart to visualize time spent on contributory versus non-contributory tasks, categorizing them into more general groups as shown in Figure 4. The majority of the time, approximately 3 h and 2 min, is spent on contributory activities, while smaller amounts of time are consumed by non-contributory activities such as roaming (42 min), obtaining material (50 min), and speaking with colleagues or the foreman. This highlights that while most time is devoted to productive tasks, there is still some inefficiency due to non-contributory activities.
Figure 4.
Station 3 task analysis (contributory versus non-contributory work).
After distinguishing contributory versus non-contributory tasks in Station 3, we selected components with the longest production times—specifically, the production of top and bottom plates, Wall 1, and Wall 2. Figure 5 illustrates the value-added versus non-value-added tasks for these components and shows the potential impact of eliminating non-value-added activities.
Figure 5.
Station 3 task analysis (value-added vs. non-value-added tasks).
The analysis reveals that approximately 30 min could be saved in the fabrication of top and bottom plates, 60 min in Wall 2 fabrication, and 50 min in Wall 1 fabrication by eliminating non-value-added tasks or optimizing them. This highlights the potential for further efficiency improvements in Station 3’s workflow.
4. Framework Development
To develop the DfMA implementation framework, this research focused on identifying the key components essential for integrating DfMA principles, which were determined through interviews with workers in the factory and is illustrated in Table 1. The workers were shown drawings to receive their feedback, comparing and contrasting drawings, and suggesting improvements of what information could be provided to them to make their job easier to execute without all the “thinking” required that was observed in the non-value-added versus value-added task analysis of station three. The workers also provided their feedback on the manufacturing and assembly process, suggesting potential ways to improve. The goal was to understand the challenges workers faced and how DfMA principles can be used to improve the design, manufacturing, and assembly process. Figure 6 illustrates steps for developing a DfMA framework in modular home construction. The intention of this framework is to provide a step-by-step process that can be used to identify bottlenecks and reduce or eliminate their impact through the implementation of DfMA.
Table 1.
Key feedback and suggestions from factory workers.
Figure 6.
Framework development stages.
4.1. Develop Design Principles
After defining the framework objective and the primary data collection, the next step involves determining the design principles. These principles are the key components essential for integrating the DfMA methodology, which was recognized through interviews with factory workers. The workers were shown design drawings to obtain their feedback, comparing and contrasting different sets of drawings, and suggesting improvements. According to data analysis in the production process section, the workers also provided feedback on the manufacturing and assembly processes, suggesting ways to improve. The goal was to understand the challenges workers faced and how DfMA principles can be used to improve the design, manufacturing, and assembly process.
Table 1 provides a summary of key feedback and suggestions from factory workers, categorized according to the DfMA guidelines mentioned in the previous literature by [27]. These guidelines were organized into five categories, and based on the workers’ feedback, a sixth category of “Quality control and continuous improvement” was added. Additionally, the table includes the benefits mentioned by the workers regarding the comments and feedback they provided. These benefits include assisting inexperienced or new workers, saving time on the production line, reducing the chance of errors, aiding in quality control (QC), and increasing overall efficiency.
4.2. Software Tools Utilized in Developing the Framework
According to [34], and as mentioned in Section 2, DfMA can be applied in three different ways, with the third and most recent approach being the automation of the entire process using computer software. Automated manufacturing equipment requires more detailed and complex digital design information than what is typically needed for manual fabrication. This design information must be translated into data that a computer numerical control (CNC) machine can read and process to execute the work. With CNC equipment, there is a requirement for design data to have a high level of precision, and more 3D modeling is necessary within the modular factory to adopt an automated process.
In line with this, the analysis of the design process included evaluating software options that support the implementation of DfMA methodology and the creation of a suitable BIM-to-CNC digital workflow. The software review was based on (1) emails, meetings, and demonstrations with representatives from software providers and equipment suppliers; (2) meetings with the industry partner team; and (3) existing expertise within the project team.
A series of software options were assessed based on their capabilities that were listed according to the industry partners’ needs. We recommended that our industry partner use a standalone BIM/CAD tool.
The selected 3D BIM software met more of the requirements of our design industry partner. The 3D model developed is highly detailed and includes advanced integrations for mechanical systems. Additionally, it offers the capability to perform structural analysis calculations, making it even more useful for optimizing design and construction.
After the primary software assessment section, the final analysis evaluated two software options: 3D BIM software option and 2D drafting software as the tool used by the industry partner. First, each was evaluated independently to see how it affected the design process. Furthermore, we explored combining two software tools to maximize their strengths.
4.2.1. Initial Approach: Single Software Utilization
3D BIM software: The selected 3D BIM software allows for users to create a 2D model that automatically generates a detailed 3D model with features like stud placement, blocking, and drywall. It offers automated framing options, as well as the ability to produce detailed and exploded shop drawings. The software also supports snow load simulation, making it adaptable to different geographic design requirements, providing a comprehensive and efficient modeling solution.
2D drafting software: The industry partner has been using the 2D drafting software for years, primarily in 2D format, making it difficult to ensure that components fit together accurately during assembly. Interviews with factory workers revealed that the 2D drafting software provides section views and detailed wall layouts. However, it lacks the precision and efficiency of fully developed 3D modeling workflows that other software can provide. Furthermore, the software requires manual input for different framing types, adding to inefficiencies.
4.2.2. Hybrid Approach: Combined Software Utilization
3D BIM software and 2D drafting software: Analyzing each software’s capabilities reveals that each software has its own advantages, making them beneficial choices for users. In a test of using both software together, it was found that this hybrid approach was efficient and effective. This method allows users to create 2D floor plans in 2D drafting software, which can be easily imported into 3D BIM software. In 3D BIM software, users can quickly generate a 3D model by tracing the floor plan and adding walls, doors, and windows automatically from a library. This significantly reduces design time, providing both 2D floor plans for client confirmation and detailed 3D models for evaluating the final product. This approach also enhances quality control by supplying factory workers with precise 2D drawings and comprehensive frame details for assembly.
4.3. Presentation of the Developed Framework
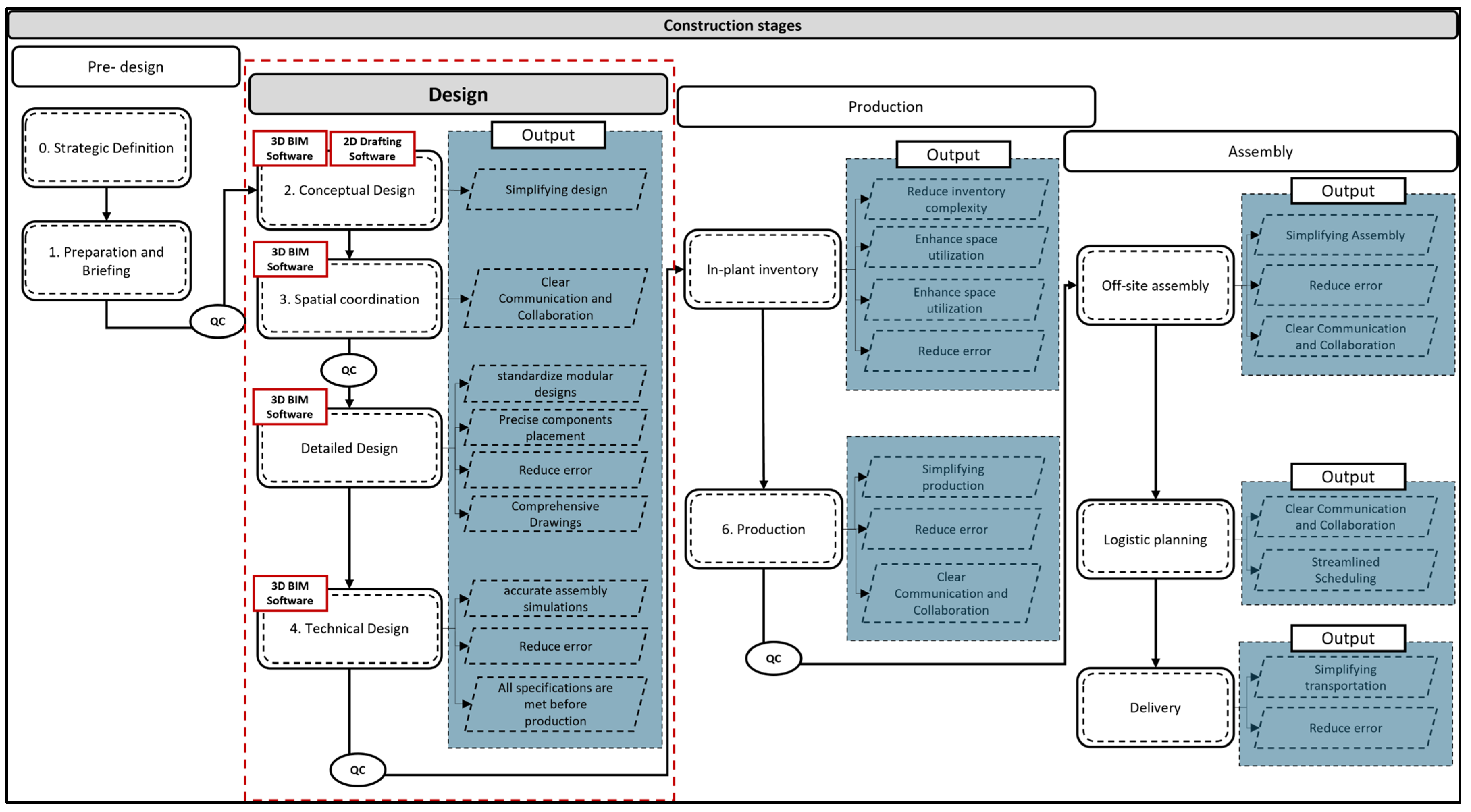
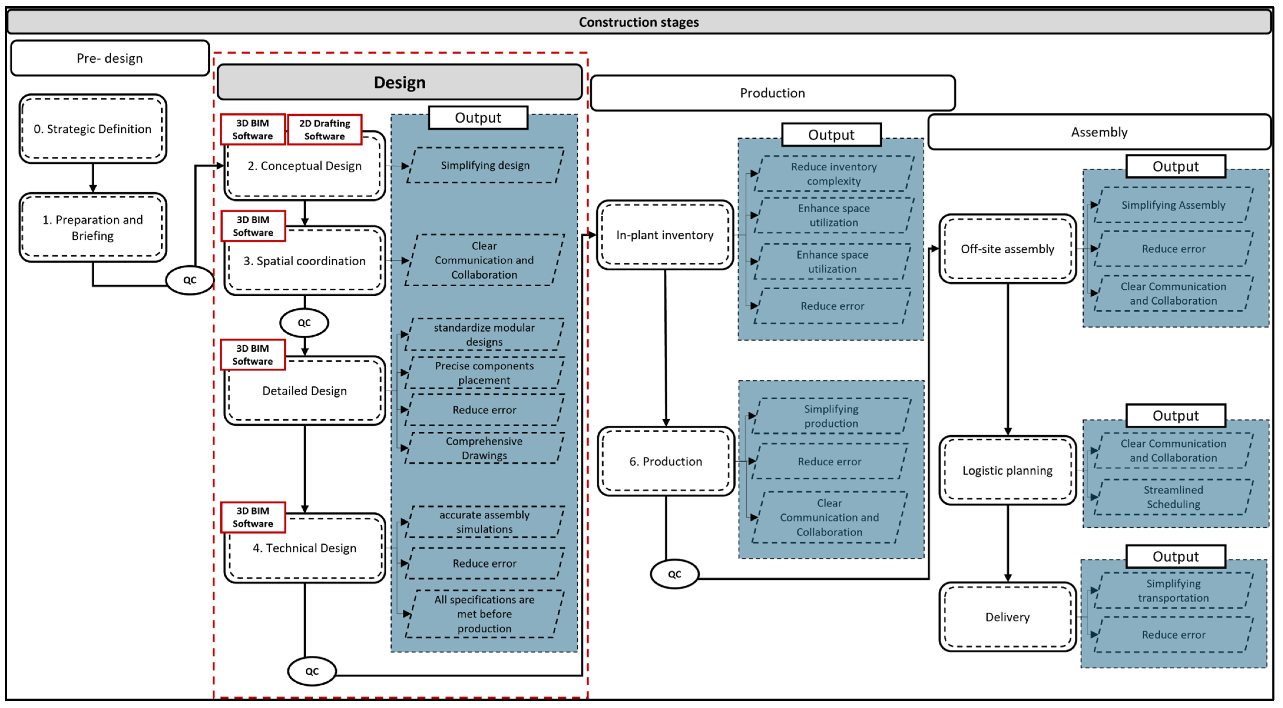
The framework developed as part of this study provides a comprehensive approach to integrating DfMA principles into modular home construction. We developed the initial framework based on the steps provided by the RIBA plan of work 2020 [39] and the basics of the framework developed by [10]. This framework, illustrated in Figure 7, leverages both 3D BIM software and 2D drafting software to combine traditional and modern design methodologies. Key components of the framework include the following:
Figure 7.
Design for manufacturing and assembly (DfMA) framework.
- Advanced Design Tools: Utilizing 3D BIM software tools for standardization and detailed 3D modeling, complemented by 2D drafting software to create clear 2D floor plans for factory use.
- Assembly Process Simulation: Using 3D BIM software tools to simulate assembly processes, enabling the identification and mitigation of potential inefficiencies.
- Real-time Collaboration: Enhancing collaboration among stakeholders through shared digital platforms, ensuring alignment in design, manufacturing, and assembly processes.
- Quality Control and Continuous Improvement: Implementing robust quality control measures through detailed drawings and continuous feedback loops from factory workers.
By integrating digital tools in the design stage, we enable detailed and technical design with a focus on the key components extracted from Table 1: standardization, modularization, ease of fabrication and assembly, simplicity and error reduction, material selection, and quality control. This integration not only enhances the design phase but also positively impacts the entire construction process, from reducing errors in production to improving efficiency in assembly and off-site manufacturing, resulting in a streamlined and optimized workflow throughout all construction stages.
This framework not only improves the clarity and accuracy of the construction documents but also facilitates a smoother transition from design to production. The combination of 2D and 3D visualizations ensures that all stakeholders, including designers, factory workers, and quality control inspectors, have a clear understanding of the project requirements and execution.
4.4. Anticipated Impact of Developed Framework
Retrospective validation is applied to facilities and processes that have not been formally documented through a validation process. It involves using historical data to generate the required documentation, proving that the process is performing as expected [42,43].
In this study, to assess the anticipated impact of the developed framework, we calculated the design cycle time and production cycle time after implementing the DfMA framework and compared it with the data collected during the data collection phase. According to [43], the validation of a manufacturing process is possible using historical data to provide the necessary documentary evidence that the process is performing as intended. For our study, using this approach to assess the anticipated impact allowed us to confirm the effectiveness of the developed DfMA framework by leveraging past performance data for comparison.
In the design stage of the manufacturing process, we calculated the design time and proposed potential improvements based on the application of the DfMA framework. The main output of the framework is simplifying the design process. This DfMA implementation is expected to enhance clear communication and collaboration, standardize designs, and reduce errors by generating comprehensive and accurate drawings. The suggestions for the design process include minimizing repetitive tasks, eliminating unnecessary review stages, and reducing the likelihood of changing orders. These enhancements not only streamline the workflow but also contribute to improving overall productivity and consistency in manufacturing outcomes. Table 2 presents a detailed comparison of the results. With the suggested implementation of DfMA, certain tasks were added (*), others were eliminated (**), and some were consolidated (***).
Table 2.
Estimated Design Cycle Time Before and After Implementing DfMA (Anticipated Impact).
The data suggest a potential 43% reduction in total cycle time during the design stage, based on our proposed recommendations for implementing DfMA principles. This projected reduction indicates the framework’s potential to streamline the design process and enhance overall productivity.
Table 3 presents the production cycle time for Station 3. We estimated the cycle time for each task based on our proposed implementation of the DfMA framework, using analyses of the videos recorded during the data collection phase. It is anticipated that several tasks could be eliminated by applying DfMA principles, which aim to reduce errors, improve collaboration and communication, and simplify the overall production process. Based on these suggestions, a potential 40% reduction in manufacturing time could be achieved, highlighting the framework’s potential to enhance production efficiency.
Table 3.
Estimated Station 3 Cycle Time Before and After Implementing DfMA (Anticipated Impact).
5. Discussion
The results confirm that the integration of DfMA principles in modular home construction has substantial benefits. The combination of software tools and the emphasis on standardization and modularization, ease of fabrication and assembly, simplicity and error reduction, material selection, quality control, and continuous improvement significantly enhanced the design, production, and assembly phases. The improvements in time, efficiency, error reduction, and overall workflow demonstrate the potential of DfMA to revolutionize the modular home construction industry. The findings of this study align with previous research by [44,45,46] on the benefits of DfMA principles in reducing design, production, and assembly times.
The hybrid software approach also led to a reduction in design errors, particularly in areas involving complex geometries and structural details. The detailed 3D models provided by 3D BIM software tool allowed for more thorough quality control checks, ensuring that the final design met all required specifications. This improvement was further supported by the enhanced ability to simulate load conditions and visualize assembly processes, which helped in identifying potential issues early in the design phase. However, unlike other studies that focused solely on one design software package [47,48], this study highlights the advantages of a hybrid approach combining 2D drafting software and 3D BIM software tool. This combination has not been extensively explored in prior literature, making this study a valuable contribution to the field.
Furthermore, this study addresses key gaps identified in the recent literature regarding the integration of advanced digital technologies into DfMA practices. For instance, as highlighted by [2,18,27,49], there is a need for advanced digital construction and engineering capabilities to facilitate the adoption of DfMA. This study contributes to filling this gap by demonstrating how combining different software tools can leverage digital construction capabilities to optimize the design and production processes in modular home construction.
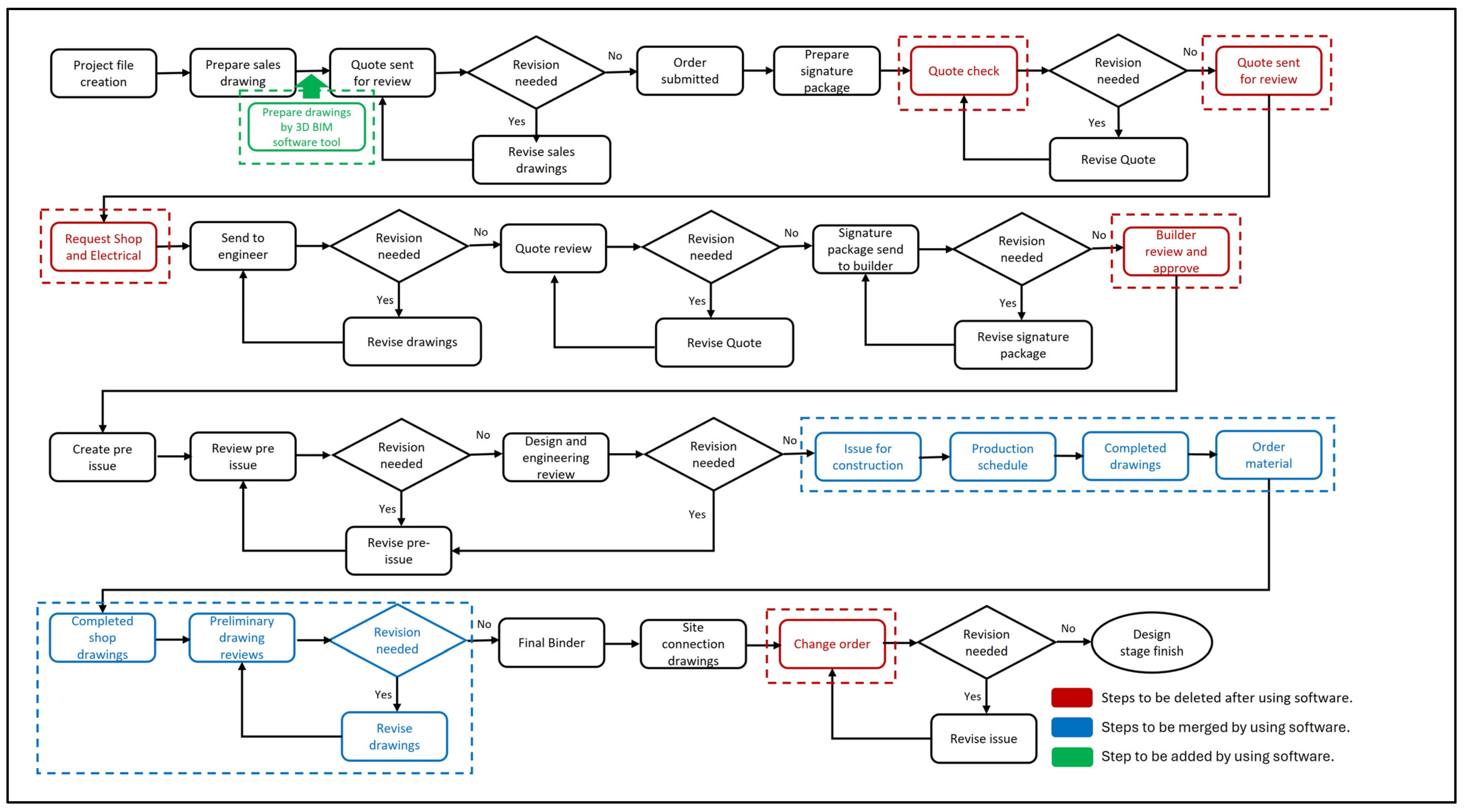
By adding 3D BIM software tool to the design phase, there are some changes to the overall process that occurs. This is summarized and described in Figure 8.
Figure 8.
Design Phase Process Map (Current State and Anticipated Future State).
The practical application of the developed framework demonstrates significant potential for improving efficiency and quality in the modular home construction industry. Companies adopting this framework can expect to see a reduction in production errors and overall project timelines. The framework’s scalability also suggests potential applications in larger-scale projects and different types of construction.
Despite the positive results, there are some limitations to this study. First, the DfMA framework was applied to a specific modular home construction setting, which may limit its applicability to other types of construction projects. Moreover, while hybrid software was effective in this study, integration with other design tools and workflows common to certain factories may be challenging.
Future research could explore the application of this framework in different modular construction contexts, including commercial buildings and large-scale residential projects. Further studies could also investigate the integration of emerging technologies, such as artificial intelligence and augmented reality, to enhance the design and assembly processes.
6. Conclusions
This study demonstrates the significant benefits of integrating DfMA principles with advanced digital tools, particularly through a hybrid approach using 2D drafting software and 3D BIM software tool. Incorporating digital tools into the design process helps visualize and simulate how design changes will impact manufacturing and assembly requirements. The findings reveal that this approach reduces design and production times, minimizes errors, and enhances quality control in modular home construction.
This study contributes to the growing body of knowledge on DfMA in construction, offering practical insights into the application of digital technologies. It provides a unique perspective by combining two software tools, addressing a gap in the existing literature. This research underscores the importance of leveraging advanced digital construction capabilities to optimize workflows and improve the overall efficiency of construction projects.
The developed framework offers practical applications for industry professionals, providing a comprehensive approach to streamline design and production processes. This study’s findings can guide architects, engineers, and construction managers in implementing DfMA principles, resulting in cost savings, improved quality, and accelerated project timelines. The integration of detailed 3D models with traditional 2D plans enhances communication and clarity among stakeholders, reducing the likelihood of errors and rework.
Future research should explore the integration of cutting-edge technologies such as AI, blockchain, and IoT in DfMA practices. These technologies hold promise for further enhancing efficiency, precision, and connectivity in the construction process. Additionally, investigating the application of digital fabrication techniques across various construction contexts can provide deeper insights into their benefits and limitations. Further studies could also focus on the long-term sustainability impacts of adopting DfMA principles and digital technologies in construction, contributing to a more environmentally friendly and cost-effective industry.
The successful implementation of the proposed framework demonstrates a significant advancement in modular home construction. By bridging the gap between traditional practices and modern digital technologies, this study paves the way for more efficient, accurate, and sustainable construction processes. The findings and recommendations outlined in this study offer valuable guidance for the construction industry, highlighting the transformative potential of integrating DfMA principles with advanced digital tools.
Author Contributions
Conceptualization, S.M., N.O. and Z.L.; methodology, S.M.; software, S.A.W.N.; validation, S.M. and S.A.W.N.; formal analysis, S.A.W.N.; writing—original draft preparation, S.M.; writing—review and editing, N.O. and Z.L.; supervision, N.O. and Z.L. All authors have read and agreed to the published version of the manuscript.
Funding
This research was funded by Mitacs Accelerate (Application Ref.: IT36747) and NSERC Alliance Grant (Grant #: ALLRP 586339-23).
Data Availability Statement
Some data, models, or code that support the findings of this study are available from the corresponding author upon reasonable request.
Acknowledgments
We would like to express our sincere gratitude to Prestige Homes for their valuable collaboration and support throughout this research. We also extend our heartfelt thanks to Amir H. Shokouhy and Katherine de Winter for their assistance in preliminary data collection, which contributed greatly to the progress of this study.
Conflicts of Interest
The authors declare no conflicts of interest. The funders had no role in the design of the study; in the collection, analyses, or interpretation of data; in the writing of the manuscript; or in the decision to publish the results.
References
- Hořínková, D. Advantages and Disadvantages of Modular Construction, including Environmental Impacts. IOP Conf. Ser. Mater. Sci. Eng. 2021, 1203, 032002. [Google Scholar] [CrossRef]
- Jin, R.; Gao, S.; Cheshmehzangi, A.; Aboagye-Nimo, E. A holistic review of off-site construction literature published between 2008 and 2018. J. Clean. Prod. 2018, 202, 1202–1219. [Google Scholar] [CrossRef]
- KPMG. Smart Construction—How Offsite Manufacturing Can Transform Our Industry; KPMG: London, UK, 2016. [Google Scholar]
- Goulding, J.S.; Rahimian, F.P.; Arif, M.; Sharp, M.D. New offsite production and business models in construction: Priorities for the future research agenda. Archit. Eng. Des. Manag. 2015, 11, 163–184. [Google Scholar] [CrossRef]
- Boothroyd, G. Product design for manufacture and assembly. Comput.-Aided Des. 1994, 26, 505–520. [Google Scholar] [CrossRef]
- Lu, W.; Tan, T.; Xu, J.; Wang, J.; Chen, K.; Gao, S.; Xue, F. Design for manufacture and assembly (DfMA) in construction: The old and the new. Archit. Eng. Des. Manag. 2021, 17, 77–91. [Google Scholar] [CrossRef]
- Vaz-Serra, P.; Wasim, M.; Egglestone, S. Design for manufacture and assembly: A case study for a prefabricated bathroom wet wall panel. J. Build. Eng. 2021, 44, 102849. [Google Scholar] [CrossRef]
- Tan, T.; Lu, W.; Tan, G.; Xue, F.; Chen, K.; Xu, J.; Wang, J.; Gao, S. Construction-Oriented Design for Manufacture and Assembly Guidelines. J. Constr. Eng. Manag. 2020, 146, 04020085. [Google Scholar] [CrossRef]
- Wasim, M.; Serra, P.V.; Ngo, T.D. Design for manufacturing and assembly for sustainable, quick and cost-effective prefabricated construction—A review. Int. J. Constr. Manag. 2022, 22, 3014–3022. [Google Scholar] [CrossRef]
- Rankohi, S.; Bourgault, M.; Iordanova, I.; Carbone, C. Developing a Construction-Oriented DfMA Deployment Framework. Buildings 2023, 13, 1050. [Google Scholar] [CrossRef]
- Razkenari, M.; Bing, Q.; Fenner, A.; Hakim, H.; Costin, A.; Kibert, C.J. Industrialized Construction: Emerging Methods and Technologies. In Proceedings of the ASCE International Conference on Computing in Civil Engineering 2019, Atlanta, GA, USA, 17–19 June 2019; pp. 352–359. [Google Scholar] [CrossRef]
- Chen, K.; Lu, W. Design for Manufacture and Assembly Oriented Design Approach to a Curtain Wall System: A Case Study of a Commercial Building in Wuhan, China. Sustainability 2018, 10, 2211. [Google Scholar] [CrossRef]
- Arashpour, M.; Bai, Y.; Aranda-mena, G.; Bab-Hadiashar, A.; Hosseini, R.; Kalutara, P. Optimizing decisions in advanced manufacturing of prefabricated products: Theorizing supply chain configurations in off-site construction. Autom. Constr. 2017, 84, 146–153. [Google Scholar] [CrossRef]
- Jiang, R.; Mao, C.; Hou, L.; Wu, C.; Tan, J. A SWOT analysis for promoting off-site construction under the backdrop of China’s new urbanisation. J. Clean. Prod. 2018, 173, 225–234. [Google Scholar] [CrossRef]
- Boafo, F.E.; Kim, J.-H.; Kim, J.-T. Performance of Modular Prefabricated Architecture: Case Study-Based Review and Future Pathways. Sustainability 2016, 8, 558. [Google Scholar] [CrossRef]
- Gong, P.; Teng, Y.; Li, X.; Luo, L. Modeling Constraints for the On-Site Assembly Process of Prefabrication Housing Production: A Social Network Analysis. Sustainability 2019, 11, 1387. [Google Scholar] [CrossRef]
- Wuni, I.Y.; Shen, G.Q. Barriers to the adoption of modular integrated construction: Systematic review and meta-analysis, integrated conceptual framework, and strategies. J. Clean. Prod. 2020, 249, 119347. [Google Scholar] [CrossRef]
- Montazeri, S.; Lei, Z.; Odo, N. Design for Manufacturing and Assembly (DfMA) in Construction: A Holistic Review of Current Trends and Future Directions. Buildings 2024, 14, 285. [Google Scholar] [CrossRef]
- Zhang, W.; Lee, M.W.; Jaillon, L.; Poon, C.-S. The hindrance to using prefabrication in Hong Kong’s building industry. J. Clean. Prod. 2018, 204, 70–81. [Google Scholar] [CrossRef]
- Mao, C.; Shen, Q.; Pan, W.; Ye, K. Major Barriers to Off-Site Construction: The Developer’s Perspective in China. J. Manag. Eng. 2015, 31, 04014043. [Google Scholar] [CrossRef]
- Tan, T.; Mills, G.; Papadonikolaki, E.; Li, B.; Huang, J. Digital-enabled Design for Manufacture and Assembly (DfMA) in offsite construction: A modularity perspective for the product and process integration. Archit. Eng. Des. Manag. 2023, 19, 267–282. [Google Scholar] [CrossRef]
- Kamar, K.A.M.; Alshawi, M.; Hamid, Z.A. Barriers To Industrialized Building System (Ibs): The Case Of Malaysia. In Proceedings of the BuHu 9th International Postgraduate Research Conference (IPGRC), Salford, UK, 29–30 January 2009. [Google Scholar]
- Arif, M.; Egbu, C. Making a case for offsite construction in China. Eng. Constr. Archit. Manag. 2010, 17, 536–548. [Google Scholar] [CrossRef]
- Musa, M.F.; Yusof, M.R.; Samsudin, N.S.; Halil, F.M. Adopting Industrialisation in the Construction Environment: Meeting the Requirements of Sustainability. Sci. Res. J. 2016, 13, 45–66. [Google Scholar] [CrossRef]
- de Albuquerque, A.T.; El Debs, M.K.; Melo, A.M.C. A cost optimization-based design of precast concrete floors using genetic algorithms. Autom. Constr. 2012, 22, 348–356. [Google Scholar] [CrossRef]
- Laovisutthichai, V.; Lu, W. Design for manufacture and assembly (DfMA) in architectural design meetings: From a case study to knowledge-to-action framework. Smart Sustain. Built Environ. 2022, 12, 1117–1134. [Google Scholar] [CrossRef]
- Gao, S.; Jin, R.; Lu, W. Design for manufacture and assembly in construction: A review. Build. Res. Inf. 2020, 48, 538–550. [Google Scholar] [CrossRef]
- Wasim, M.; Han, T.M.; Huang, H.; Madiyev, M.; Ngo, T.D. An approach for sustainable, cost-effective and optimised material design for the prefabricated non-structural components of residential buildings. J. Build. Eng. 2020, 32, 101474. [Google Scholar] [CrossRef]
- Bao, Z.; Laovisutthichai, V.; Tan, T.; Wang, Q.; Lu, W. Design for manufacture and assembly (DfMA) enablers for offsite interior design and construction. Build. Res. Inf. 2022, 50, 325–338. [Google Scholar] [CrossRef]
- Favi, C.; Germani, M.; Mandolini, M. Multi-objective conceptual design: An approach to make cost-efficient the design for manufacturing and assembly in the development of complex products. In Advances on Mechanics, Design Engineering and Manufacturing: Proceedings of the International Joint Conference on Mechanics, Design Engineering & Advanced Manufacturing (JCM 2016), Catania, Italy, 14–16 September 2016; Eynard, B., Nigrelli, V., Oliveri, S.M., Peris-Fajarnes, G., Rizzuti, S., Eds.; Lecture Notes in Mechanical Engineering; Springer International Publishing: Cham, Switzerland, 2017; pp. 63–70. [Google Scholar] [CrossRef]
- Bakhshi, S.; Chenaghlou, M.R.; Rahimian, F.P.; Edwards, D.J.; Dawood, N. Integrated BIM and DfMA parametric and algorithmic design based collaboration for supporting client engagement within offsite construction. Autom. Constr. 2022, 133, 104015. [Google Scholar] [CrossRef]
- Machado, M.; Underwood, J.; Fleming, A. Implementing BIM to Streamline a Design, Manufacture, and Fitting Workflow: A Case Study on A Fit-Out SME in the UK. Int. J. 3-D Inf. Model. 2016, 5, 31–46. [Google Scholar] [CrossRef]
- Gao, S.; Low, S.P.; Nair, K. Design for manufacturing and assembly (DfMA): A preliminary study of factors influencing its adoption in Singapore. Archit. Eng. Des. Manag. 2018, 14, 440–456. [Google Scholar] [CrossRef]
- Roxas, C.L.C.; Bautista, C.R.; Dela Cruz, O.G.; Dela Cruz, R.L.C.; De Pedro, J.P.Q.; Dungca, J.R.; Lejano, B.A.; Ongpeng, J.M.C. Design for Manufacturing and Assembly (DfMA) and Design for Deconstruction (DfD) in the Construction Industry: Challenges, Trends and Developments. Buildings 2023, 13, 1164. [Google Scholar] [CrossRef]
- Bogue, R. Design for manufacture and assembly: Background, capabilities and applications. Assem. Autom. 2012, 32, 112–118. [Google Scholar] [CrossRef]
- Nguyen, D.-C.; Jeon, C.-H.; Roh, G.; Shim, C. BIM-based preassembly analysis for design for manufacturing and assembly of prefabricated bridges. Autom. Constr. 2024, 160, 105338. [Google Scholar] [CrossRef]
- BCA Corp. Design for Manufacturing and Assembly (DfMA). Available online: https://www1.bca.gov.sg/buildsg/productivity/design-for-manufacturing-and-assembly-dfma (accessed on 6 February 2023).
- Alfieri, E.; Seghezzi, E.; Sauchelli, M.; Di Giuda, G.M.; Masera, G. A BIM-based approach for DfMA in building construction: Framework and first results on an Italian case study. Archit. Eng. Des. Manag. 2020, 16, 247–269. [Google Scholar] [CrossRef]
- RIBA. Plan of Work. Available online: https://www.architecture.com/knowledge-and-resources/resources-landing-page/riba-plan-of-work (accessed on 13 September 2024).
- Abowitz, D.A.; Toole, T.M. Mixed Method Research: Fundamental Issues of Design, Validity, and Reliability in Construction Research. J. Constr. Eng. Manag. 2010, 136, 108–116. [Google Scholar] [CrossRef]
- Fellows, R.F.; Liu, A.M.M. Research Methods for Construction; John Wiley & Sons: Hoboken, NJ, USA, 2021. [Google Scholar]
- Mills, A.J.; Durepos, G.; Wiebe, E. Encyclopedia of Case Study Research; SAGE Publications: Thousand Oaks, CA, USA, 2009. [Google Scholar]
- Hess, D.R. Retrospective Studies and Chart Reviews. Respir. Care 2004, 49, 1171–1174. [Google Scholar]
- Yin, X.; Liu, H.; Chen, Y.; Al-Hussein, M. Building information modelling for off-site construction: Review and future directions. Autom. Constr. 2019, 101, 72–91. [Google Scholar] [CrossRef]
- Yuan, Z.; Sun, C.; Wang, Y. Design for Manufacture and Assembly-oriented parametric design of prefabricated buildings. Autom. Constr. 2018, 88, 13–22. [Google Scholar] [CrossRef]
- Qi, B.; Razkenari, M.; Costin, A.; Kibert, C.; Fu, M. A systematic review of emerging technologies in industrialized construction. J. Build. Eng. 2021, 39, 102265. [Google Scholar] [CrossRef]
- Qi, B.; Costin, A. BIM and Ontology-Based DfMA Framework for Prefabricated Component. Buildings 2023, 13, 394. [Google Scholar] [CrossRef]
- Jensen, P.; Olofsson, T.; Johnsson, H. Configuration through the parameterization of building components. Autom. Constr. 2012, 23, 1–8. [Google Scholar] [CrossRef]
- Lu, W.; Chen, K.; Xue, F.; Pan, W. Searching for an optimal level of prefabrication in construction: An analytical framework. J. Clean. Prod. 2018, 201, 236–245. [Google Scholar] [CrossRef]
Disclaimer/Publisher’s Note: The statements, opinions and data contained in all publications are solely those of the individual author(s) and contributor(s) and not of MDPI and/or the editor(s). MDPI and/or the editor(s) disclaim responsibility for any injury to people or property resulting from any ideas, methods, instructions or products referred to in the content. |
© 2024 by the authors. Licensee MDPI, Basel, Switzerland. This article is an open access article distributed under the terms and conditions of the Creative Commons Attribution (CC BY) license (https://creativecommons.org/licenses/by/4.0/).







