Abstract
Horizontal vibrations in high-speed elevators induced by building sway degrade ride comfort and compromise operational safety. Developing an accurate and robust dynamic model is essential for effective vibration control. To address this, this study develops a comprehensive dynamic model of the coupled traction rope–car–guide shoe–guide rail system under multi-support excitations, incorporating nonlinear contact between the guide shoe and rail, guide rail vibration characteristics, and the time-varying length of traction rope. Using this model, the dynamic responses of the system under stationary and operating conditions are analyzed in detail. The results demonstrate that the proposed model accurately captures the dynamic behavior of the coupled system. In addition, the traction rope’s dynamics are a dominant factor in the system’s response, particularly when the elevator is stationary at a landing, producing a resonant condition with the building sway. Furthermore, a strong coupling between vertical motion and horizontal vibration is identified, which significantly amplifies the system response. By linking elevator dynamics with the sway characteristics of high-rise buildings, this work provides a robust analytical framework for predicting the dynamic response of high-speed elevators due to building sway and contributes to the safety assessment of high-rise reinforced concrete (RC) structures.
1. Introduction
The increasing demand for faster, higher-reaching elevators in modern high-rise buildings has introduced significant dynamic challenges. Chief among these is the horizontal vibration, which not only degrades ride comfort but also accelerates component wear and compromises operational safety. Most high-rise buildings are constructed with RC structures, the stiffness and damping characteristics of which govern building sway under wind or seismic excitations, which in turn directly affect the dynamic responses of building ancillary systems, including elevators. Therefore, establishing an accurate predictive model of these vibrations is essential for the design of reliable vertical transportation systems and the safety assessment of high-rise RC structures.
Horizontal vibration in high-speed elevators originates from a combination of internal and external excitation sources. Internally, vibrations stem from mechanical imperfections, including guide rail irregularities, installation errors, nonlinear interactions between guide shoes and guide rails, rope dynamics, and uneven car load distribution, all of which can introduce significant lateral forces. Externally, airflow disturbances within the shaft, as well as building sway induced by wind or seismic actions, further exacerbate horizontal responses.
Recent research on elevator dynamics has primarily focused on modeling horizontal vibrations originating from the mechanical guide system. Zhang et al. [1] proposed a coupled guide rail–guide shoe–car model to examine the effects of rail length, mass, and bending stiffness on system dynamics, showing that mass mainly affected rail quiver, bending stiffness primarily influenced vibration displacement, and rail length impacted both. Cao et al. [2] developed a coupling vibration model of guide rail, guide shoe, and car, demonstrating that roller eccentricity induces linear increases in car vibration, surface roughness caused nonlinear responses, and rail bracket loosening generated severe localized vibrations. A multi-component coupled model incorporating traction ropes, car frame, guide rails, and rolling guide shoes was established by Zhou et al. [3], and the effects of perturbation frequency, irregularity type, and operating speed were analyzed. Song et al. [4] constructed and experimentally validated a 6-DOF horizontal dynamic model of the guide rails–guide shoes–elevator cabin coupling system, revealing that guide rail excitation types, guide shoe stiffness, and cabin parameters significantly affect horizontal vibrations, with stepped excitation producing the largest response. In these studies, the guide system was primarily regarded as the main excitation source. However, as operating speeds increase, the influence of airflow disturbances becomes increasingly significant.
Recognizing the importance of airflow, several studies have integrated aerodynamic forces into elevator vibration analysis. Qin et al. [5] developed a 17-DOF dynamic model incorporating time-varying guide roller-rail contact stiffness induced by aerodynamic forces, showing that stiffness variations of up to 5.2% significantly amplified vibrations, with X-direction acceleration increasing by 16.97%. Zhang et al. [6] employed a 4-DOF model and CFD to analyze transverse vibration of super high-speed elevators under airflow and guide rail excitation, revealing that aerodynamic forces are symmetric when the car is symmetrically positioned, while asymmetry—particularly car rotation—produces substantial increases in vibration acceleration. Liu et al. [7] examined the coupled effects of airflow and guiding interactions, demonstrating that rail–car resonance intensifies with speed, airflow markedly increases vibration acceleration above 6 m/s, and car deflection becomes more critical at higher speeds. A three-dimensional coupled vibration model of shaft airflow and high-speed elevator car body was established using the arbitrary Lagrange–Euler method and finite volume method [8], indicating that bidirectional fluid–structure coupling significantly amplifies aerodynamic load fluctuations, which scale with the square of running speed. Qiu et al. [9] incorporated both guidance excitations and aerodynamic effects into a fluid–solid interaction model to investigate the influence of elevator speed, guide rail deviations, and guide shoe dynamics, subsequently validating the approach through test tower measurements. Shi et al. [10] developed a gas–solid coupling model of elevator car horizontal vibration under fluid and guide system excitations, with validation at 7 m/s confirming that peak acceleration occurs during uniform speed and that shaft fluid pressure exerts the strongest effect during deceleration.
A critical limitation of the studies discussed above is the exclusion of building sway. High-rise buildings are susceptible to vibrations induced by wind loads or seismic excitations, which inevitably affect both the traction machine located on the top floor and the guide rail brackets installed in the elevator shaft. In such buildings, the increased rope length causes the elevator rope’s fundamental frequency to approach that of the building, thereby increasing the risk of resonance, and the resulting traction rope vibrations are transmitted to the car. Simultaneously, guide rails suffer multi-support excitations, which are transferred to the car through the guide shoe. Meanwhile, the car’s vibration response can in turn act on both the traction rope and the guide rails. Consequently, the traction rope, elevator car, guide shoes, and guide rails constitute a coupled dynamic system. To analyze this system, two key challenges must be addressed: (i) the time-varying length characteristics of the traction rope, and (ii) the nonlinear contact between guide shoes and guide rails. Yang et al. [11] developed a theoretical model for coupled vibrations of high-rise buildings and elevator ropes based on Hamilton’s principle, incorporating car motion, and validated it experimentally with good agreement. Crespo et al. [12] proposed a comprehensive model of a high-rise elevator system accounting for the combined lateral stiffness of guide shoes and rails, revealing frequency curve veering phenomena and an extensive resonance range. Zhu et al. [13] established a vibration model of the elevator car–car frame–guide rail coupled system based on the car–rail interaction through the guide shoes and subsequently analyzed its response under earthquake excitation. Qin et al. [14] developed a coupled vibration model of guide rails, guide shoes, and the elevator car using Bernoulli—Euler theory and the D’Alembert principle, revealing that both wind pressure and building height increase the horizontal vibration acceleration of guide rails and vibration dose values, emphasizing the necessity of accounting for wind effects in elevator design. These studies mainly focused on the horizontal vibration response of elevator ropes or the car–rail system under building sway induced by wind or seismic excitations. However, to the best of our knowledge, no prior research has simultaneously addressed the coupled effects of the time-varying dynamics of the traction rope and the nonlinear contact mechanics at the guide shoe–rail interface.
To address these gaps, this study develops a comprehensive coupled dynamic model of a high-speed elevator system under multi-support excitations from building sway. The proposed model integrates the traction rope, car, guide shoes, and guide rails into a unified framework and, for the first time, simultaneously accounts for (i) the time-varying dynamics of the rope and (ii) the nonlinear, piecewise contact mechanics of the shoe–rail interface. The governing differential equations are solved using the modified Zhai method implemented in MATLAB R2023b, enabling efficient and accurate prediction of the horizontal vibration response of the coupled system under both stationary and moving conditions. This approach not only overcomes the limitations of existing simplified models but also provides a high-fidelity tool for analyzing complex rope–car–rail interactions, offering new theoretical insights to advance the wind- and seismic-resistant design of modern elevator systems.
2. Dynamic Modeling of the Coupled System
A schematic of a typical traction elevator system is shown in Figure 1. The mechanical system consists of six subsystems: the traction system, the compensation system, the car system, the counterweight system, the guide shoe system, and the guide rail system. For modeling purposes, the car-side and counterweight-side subsystems are treated independently, under the assumption that the drive control system ensures an accurately prescribed motion of the traction sheave [15]. Since the traction and compensating ropes share similar time-varying length characteristics, and the compensating sheave located in the pit is almost unaffected by building sway, the coupled model developed in this study on focuses on the traction rope, car, guide shoe, and guide rail to capture the horizontal dynamic response of the elevator system under building sway. To accurately characterize the horizontal vibration of the coupled system while simplifying the analysis, the following assumptions are introduced:
Figure 1.
Typical high-speed elevator.
(1) The coupled system has a negligible influence on the building dynamics, as the mass of the car assembly is much smaller than that of the building. Consequently, the displacements induced by building sway are treated as external excitations acting on the coupled system.
(2) The high-rise building is regarded as a cantilever column. Given the rope’s high flexibility, the interaction with the building is primarily governed by the fundamental mode, while the influence of higher-order modes is neglected. This mode is approximated by a cubic polynomial ψ(z) [12], defined as
(3) Interactions among multiple traction ropes are neglected by modeling them as a single equivalent rope. Additionally, the bending stiffness EI of the traction rope is neglected and is therefore omitted [16].
(4) The car body is rigidly connected to the car frame, and the four guide shoes have identical structure and parameters. The guide rail is modeled as a multi-span Euler-Bernoulli beam with elastic supports, while the brackets are represented as elastic supports.
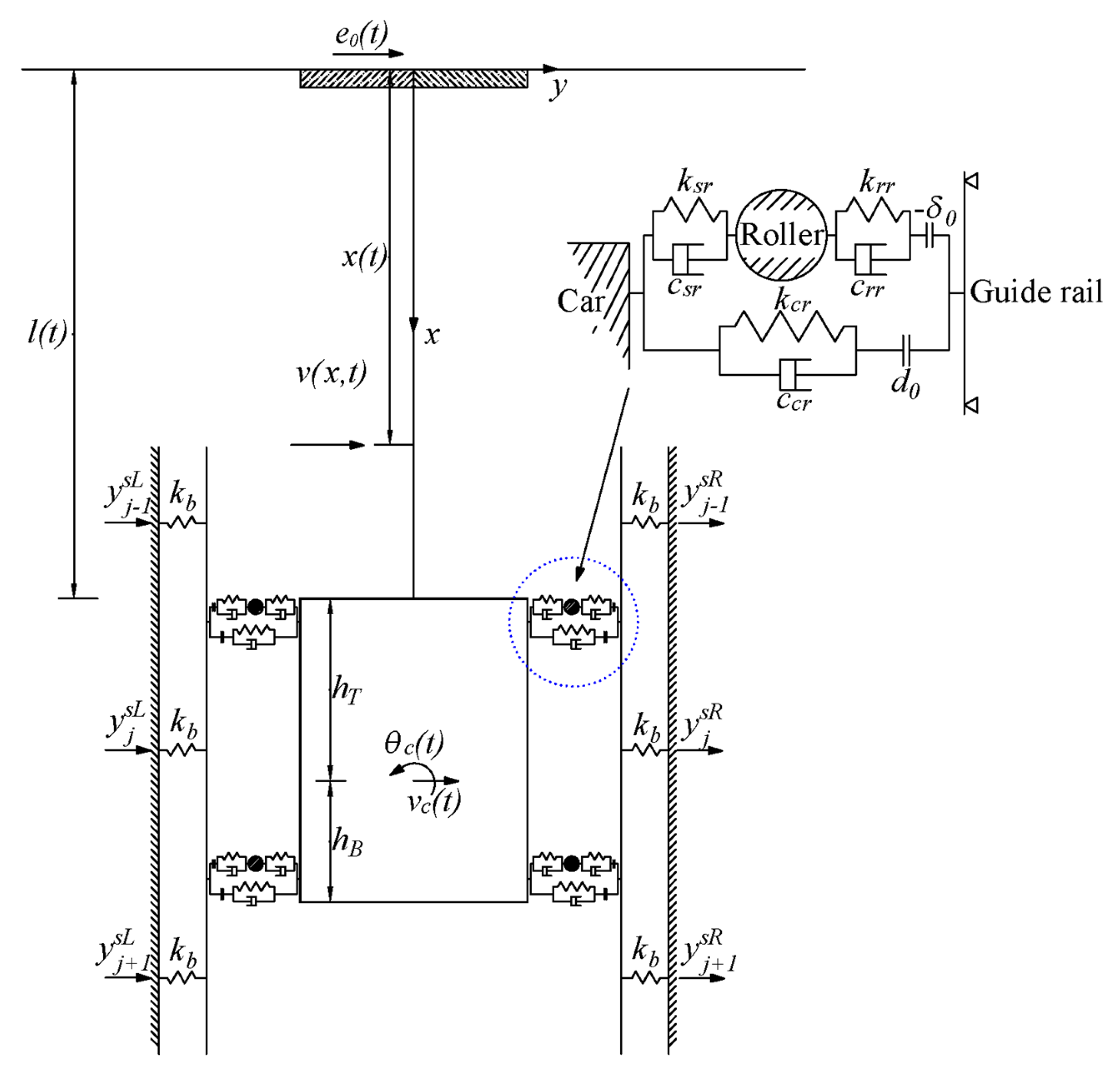
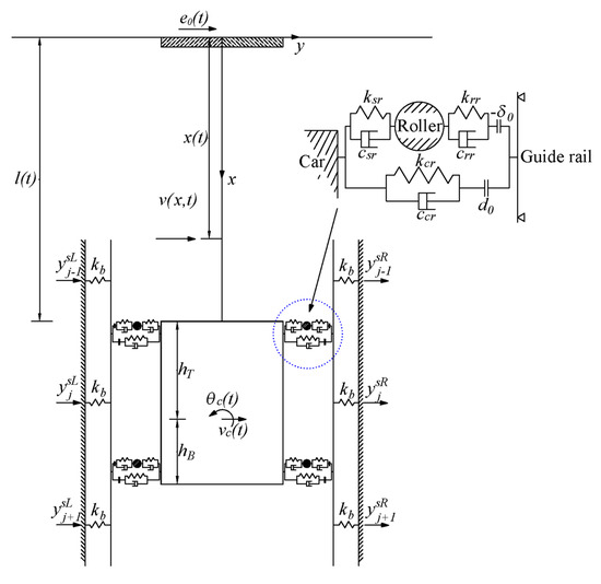
Based on the above assumptions, the dynamic model of the horizontal vibration for the coupled system incorporating the traction rope, car, guide shoe, and guide rail for high-speed elevator is illustrated in Figure 2. The coordinate origin is set at the upper end of the traction rope, with the x-axis oriented downward and the y-axis directed to the right. The rope is characterized by its linear density , elastic modulus E, and cross-sectional area A. Its length varies with time, denoted as , and the horizontal displacement at position x is expressed as . The car is modeled as a rigid body, neglecting elastic deformation, with height , vertical distance from the upper guide shoe to the car’s center, and vertical distance from the lower guide to the car’s center. The car has mass , moment of inertia , a horizontal displacement , and rotation . The stiffness and damping coefficients of the helical springs in the guide shoes are denoted by and , respectively. The stiffness and damping coefficients of the elastomer tires of the rollers are represented by and . The contact stiffness and damping coefficients between the retainer plate and the guide rail are denoted by and . The guide rail is characterized by its mass per unit length , elastic modulus , second moment of area . The span length is denoted by , and the total length by . The stiffness coefficient of each bracket is identical and denoted by . At time t, the positions of the upper and lower guide shoes are represented by and , respectively. The parameter represents the deformation of the series system consisting of the helical spring and the elastomer tire under the pre-tightening force , where the negative sign indicates compression. The parameter denotes the initial clearance between the retainer plate and the guide rail. The upper-end excitation of the traction rope is expressed by , while the excitations at the j-th bracket of the left and right guide rails are represented by and , respectively.
Figure 2.
Traction rope–car–guide shoe–guide rail coupled system.
2.1. Modeling of the Guide Shoe
Guide shoes, which serve as critical components connecting the car and guide rails, are generally classified into two types: sliding shoes and roller guides. Roller guides provide superior performance compared with sliding shoes by replacing sliding friction with rolling friction under pre-tightening force, thereby enhancing vibration damping and reducing operational noise. Additionally, roller guides do not require lubrication, which simplifies maintenance and improves system reliability. Owing to these advantages, roller guides are commonly employed in high-speed elevators. In this study, the term guide shoe specifically refers to the roller guide. A typical roller guide is illustrated in Figure 3. To prevent derailment, a retainer plate is usually mounted on the shoe base, with a notch that engages the rail. During normal operation, the rollers remain in continuous contact with the guide rails under pre-tightening force, while the clearance between the retainer plate and the rail allows slight car oscillations—an assumption commonly adopted in previous studies [1,2,3,4] on elevator car horizontal vibration. However, under strong wind or earthquake excitations, the car may experience severe vibrations, resulting in frequent impacts between the retainer plate and the guide rail, and in extreme cases, leading to derailment. Based on mechanical analysis, the guide shoe is modeled as a multi-spring–damper system, as illustrated in the enlarged view in Figure 2. Notably, the viscous damping elements are depicted to schematically represent the general form of guide shoe–rail interaction. In the subsequent analysis, the contact force is primarily governed by the stiffness component, while the local damping effect is not explicitly considered.
Figure 3.
Typical guide shoe—roller guide.
Since the mass of the roller is negligible compared with that of the car and the guide rail, and its natural frequency is much higher than that of the car, therefore, the roller’s inertia can be ignored for model simplification. The helical spring and the elastomer tire are modeled as a series spring-damper system. The equivalent stiffness coefficient can be expressed as
Accordingly, the initial compressive deformation can be calculated from the pre-tightening force and as follows:
The force-displacement curves of the guide shoe are presented in Figure 4. The point , indicates that, due to the pre-tightening lead, an initial force exists while the initial displacement is zero. From point to point A, the stiffness is governed by , until the clearance between the retainer plate and the guide rail becomes zero. Beyond point A, the stiffness is provided by the parallel spring formed by and . When the displacement increases in the negative direction, the initial pre-tightening force is gradually released until point A1 where the stiffness becomes zero. The stiffness coefficient of the guide shoe, , can be expressed as a piecewise function of the displacement as
Figure 4.
Force-displacement curve of the guide shoe.
2.2. Modeling of the Traction Rope
The governing equation for the horizontal vibrations of a traction rope with variable length has been well established by numerous scholars [11,12,15,16], and it is given by
where the differential operator is defined as
with denoting the elevator operating speed. The axial tension of the rope is expressed as
The boundary conditions are as follows:
By introducing the dimensional variable , the variable length interval is transformed into the fixed interval . Accordingly, letting , Equation (5) becomes:
By applying a direct central difference to the partial derivation with respect to the dimensionless spatial variable in Equation (9), the spatial domain is discretized as
where , .
Define , The resulting discrete dynamic equations of the traction rope are:
The corresponding boundary conditions are given as
where denotes the displacement at the top of the car; the displacement at the bottom of the car is represented by . The following relationships between , and , can be directly derived according to the rigid-body kinematics:
2.3. Modeling of the Car
According to the dynamic equilibrium of the car and the above relationships among , , , and , the dynamic equation of the elevator car motion is expressed in Equation (14).
where and (k = 1,2) denote the equivalent stiffness coefficients of the upper (k = 1) and lower (k = 2) guide shoes on the left (L) and right (R) sides, respectively. These coefficients are determined as follows:
Similarly, and denote the stiffness coefficients between the retainer plate and the left (L) and right (R) guide rails at the upper (k = 1) and lower (k = 2) guide shoes, respectively. They are defined by:
2.4. Modeling of the Guide Rail
The guide rail is modeled as a Euler-Bernoulli beam with multiple supports. The Euler-Bernoulli beam vibration equation has been widely used in the literature, as demonstrated in references [1,2]. Considering the coupled interaction between the guide shoe and the guide rails, as well as displacement excitations of the brackets induced by building sway, the vibration equations for the left and right guide rails are given by:
By introducing modal coordinates and applying separation of variables to the guide-rail displacement, we obtain:
where and denote the generalized mode coordinates of the left and right guide rails, respectively, while and represent the corresponding mode functions.
Substituting Equation (18) into Equation (17) and applying the orthogonality of the mode functions, the nth-order generalized coordinate motion equations for the left and right guide rails are obtained:
Combining Equations (11), (14), and (19), and considering the boundary conditions given in Equation (12), the dynamic equations of the traction rope-car-guide shoe-guide rail coupled system are obtained:
where , , and are the mass, damping, and stiffness matrix, respectively, of the coupled system. is the generalized displacement vector and is the generalized load vector. The entries of , , and are given as follows:
For the mass matrix :
For the damping matrix :
For the stiffness matrix :
For the load vector :
3. Numerical Solution Using the Modified Zhai Method
The traction rope–car–guide shoe–guide rail coupled system exhibits significant nonlinearities due to the guide shoe–guide rail contact and the time-varying length of the traction rope, which resulting in highly complex mass, damping and stiffness matrices. Therefore, it is essential to employ an efficient numerical algorithm to solve Equation (20).
In the train-track-bridge dynamic interaction system, Zhai [17] introduced a new simple explicit two-step method, known as the Zhai method, which has attracted extensive attention. This method is fast, efficient, and well-suited for solving large-scale nonlinear dynamic equations. The interaction problem between the traction-rope, car, guide shoe, and guide rail shares many similarities with the train-wheel-rail contact problem, particularly when considering the nonlinearities arising from contact forces and time-varying effects. Consequently, in this study, the Zhai method is applied to solve Equation (20).
For any integration time step [, ], the incremental equilibrium equation is established based on the equilibrium conditions of the system at the initial and final moments of the step
where , , and represent the increments of the displacement, velocity, acceleration, and load vectors, respectively, during the n-th time interval.
A new explicit scheme for approximate solutions of Equation (25) is proposed as follows:
where and are independent parameters that control the stability and numerical dissipation of the algorithm.
Substituting Equation (26) into Equation (25), the following is obtained
where
According to the initial conditions
then
The parameters at the end of the n-th integration interval are:
Due to the presence of stiffness discontinuities (points A1 and A in Figure 4) in the force–deformation curve of the guide shoe, i.e., inflection points, special treatment is required when applying the Zhai method to avoid distortion of the numerical results. In this study, a linear interpolation approach is employed to adjust the time steps that include these inflection points. Figure 5 illustrates the treatment process for inflection point A; the same procedure applies to other cases.
Figure 5.
Treatment of inflection point A.
Suppose that at time t, the response is at point B, and it reaches point C at time . However, the actual position should be at point D due to the change in stiffness coefficient. Based on a linear relationship, the adjusted time increment is given by
The time step is divided into two sub-steps, and . During the first sub-step , the calculation is performed using the stiffness coefficient , while for the remaining sub-step , the stiffness coefficient is employed.
The computational flow is illustrated in Figure 6. The MATLAB software is employed to obtain the solution and predict the dynamic behavior by developing a computational program.
Figure 6.
Computational flowchart.
4. Case Study and Simulation
This section presents a case study using a typical high-speed elevator as an example. The parameter values used in the simulation are sourced from references [18,19] and listed in Table 1. The elevator is assumed to operate in a 57-story high-rise building, with each story measuring 3 m in height, yielding a total building height of approximately 171 m. According to the assumptions in Section 2, the building sway is primarily dominated by its fundamental vibration mode. The fundamental period T1 of the RC structure is approximated using the simplified empirical formula provided in the Chinese load code [20] (p. 154):
where n denotes the total number of stories. Based on this relation, a value of T1 = 4.0 s is adopted as a reasonable estimation in this study. According to the provisions of the Chinese code [21] (pp. 17–18), an amplitude of 0.1 m at the top story is adopted to represent a moderate sway scenario. The building sway is modeled as sinusoidal motion, and the corresponding displacement excitation applied at the upper end of the traction rope is expressed as
Table 1.
Elevator parameters.
Combining this with the fundamental vibration mode of the building given in Equation (1), the displacement excitation at the j-th guide rail bracket (numbered from top to bottom, with the first bracket located at the building roof) is expressed as:
Excessive the traction rope vibrations can damage the elevator components in the shaft through collisions. High contact forces between the guide shoe and guide rail may cause guide shoe damage or guide rail yielding, while large relative displacements can lead to car derailment. Therefore, the horizontal displacement at the traction rope midpoint, the guide shoe–the guide rail contact force, and their relative displacement are selected as the key metrics of the coupled system’s dynamic response under these excitations.
4.1. Dynamic Response Under Stationary Condition
4.1.1. Finite Element Validation of the Proposed Numerical Method
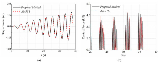
To validate the effectiveness of the numerical results for the elevator traction rope–car–guide shoe–guide rail coupled system’s dynamic response, a corresponding planar model was established in ANSYS 18.1: The traction rope was modeled using LINK8 elements, comprising a total of 348 elements. The car assembly was modeled as a rigid body using BEAM3 elements with a very large elastic modulus (2.0 × 1015 N/m2). The guide shoe, due to its relatively small weight, was modeled with MASS21 point-mass elements. The helical spring was represented with COMBIN14 elements. The connections between the guide wheel and guide rail, as well as between the retainer plate and guide rail, were simulated using COMBIN40 elements with gap functionality, which can simulate the initial compressive deformation of the helical spring and the elastomer tire, as well as the initial clearance between the retainer plate and the guide rail. The guide rail was modeled with BEAM3 elements, with a total of 721 elements, and the brackets were represented by COMBIN14 elements. The finite element model is shown in Figure 7, where Figure 7a presents the overall configuration and Figure 7b provides an enlarged view of the car region.
Figure 7.
Finite element model of the elevator traction rope–car–guide shoe–guide rail coupled system. (a) Overall configuration; (b) Enlarged view of the car region.
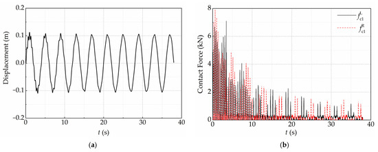
Figure 8 compares the results for the case when the elevator is stationed at the bottom floor. The results obtained using the proposed method show good agreement with the ANSYS simulation. The computational time for the proposed method is 6 min and 1 s, compared to 21 min and 38 s for ANSYS, thereby validating the accuracy and efficiency of the proposed approach. Moreover, while modeling and computing the dynamic response of the coupled system under operating conditions in ANSYS is challenging, the proposed method offers a more convenient implementation.
Figure 8.
Comparison between the proposed method and ANSYS results. (a) Horizontal displacement at the traction rope midpoint; (b) Contact force between the retainer plate of the upper-left guide shoe and the guide rail.
4.1.2. Responses Comparison at Different Floor Levels
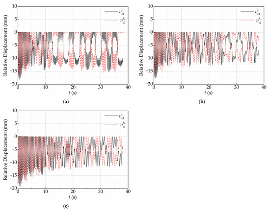
Because the natural frequencies of the traction rope vary significantly with in rope length as the car position changes, the stopping position of the car exerts a considerable influence on the dynamic response of the coupled system. In this study, three representative positions are selected for investigation, namely the bottom floor, the middle floor, and the top floor.
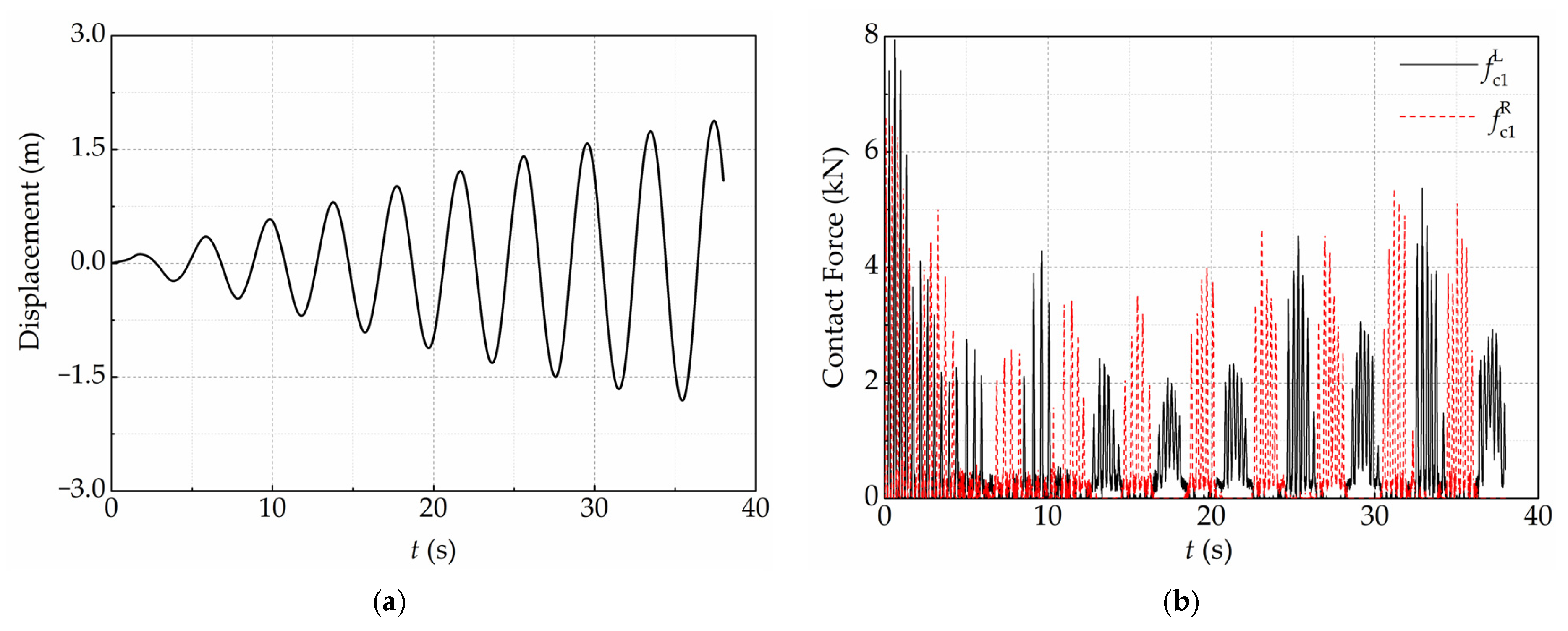
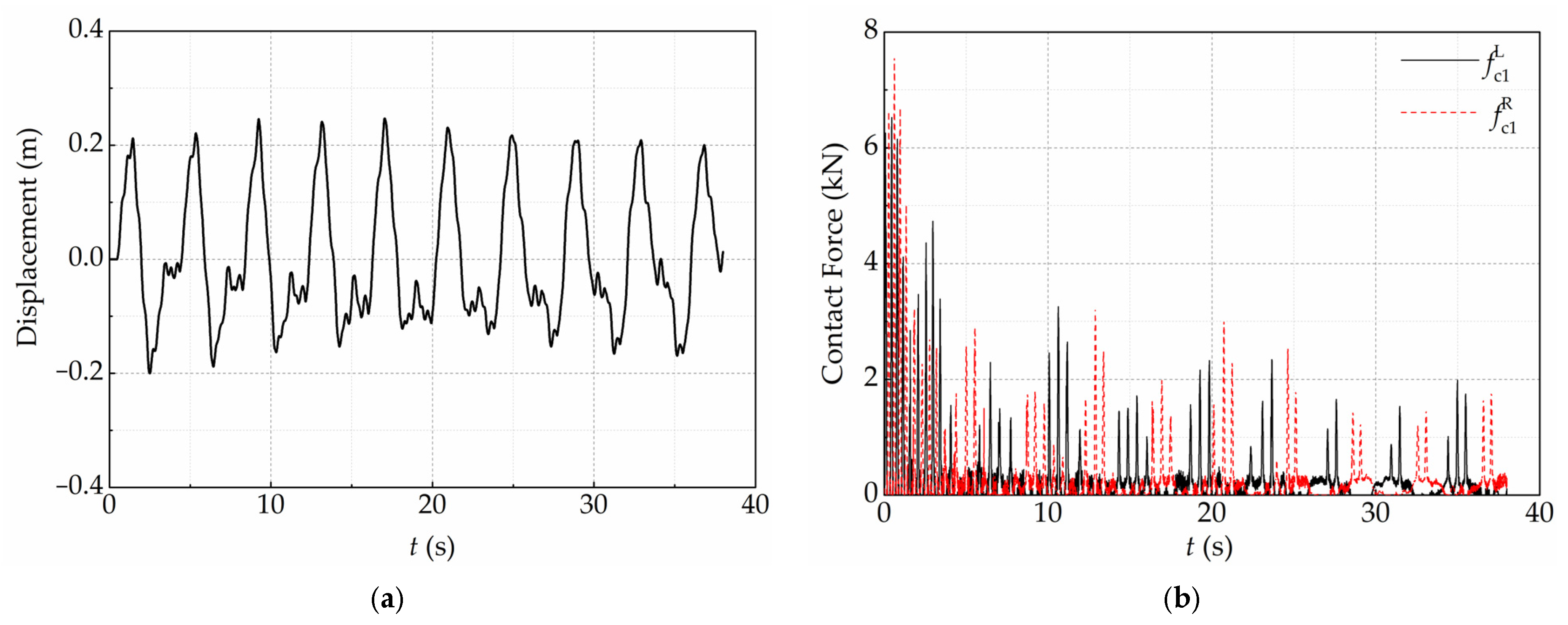
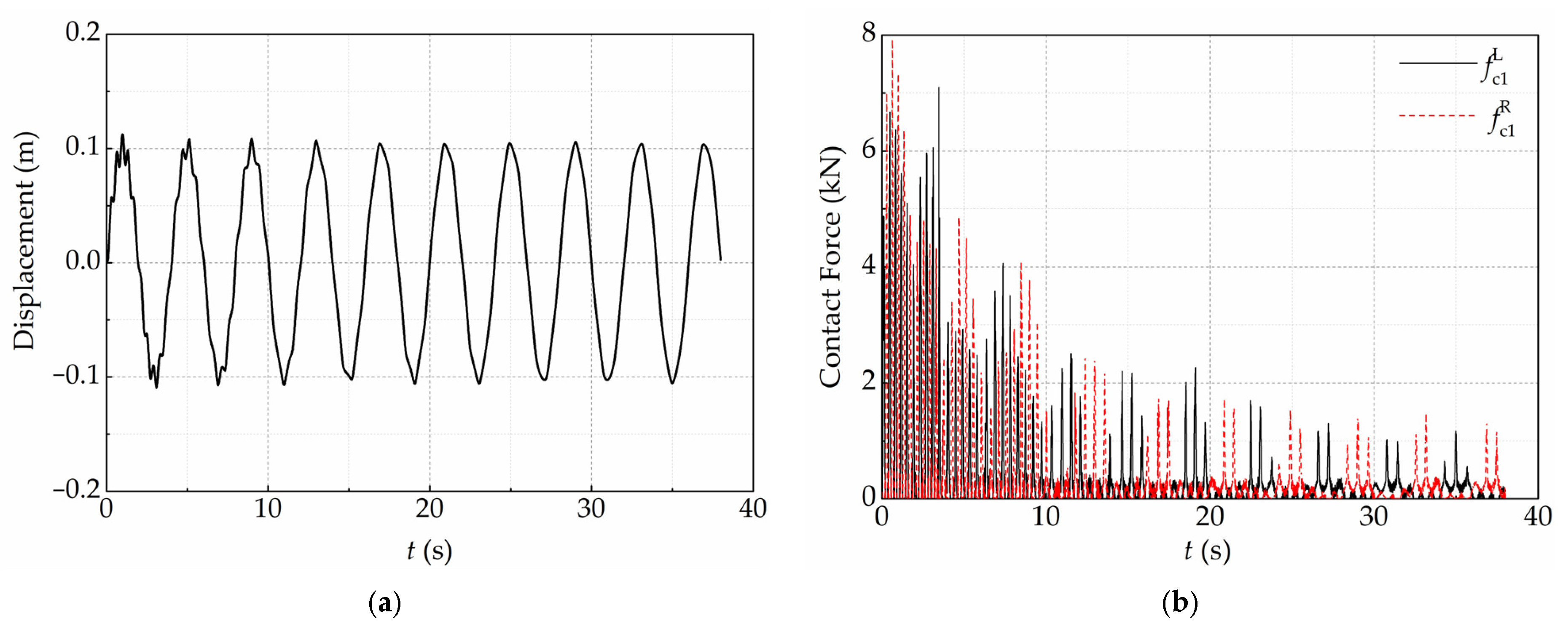
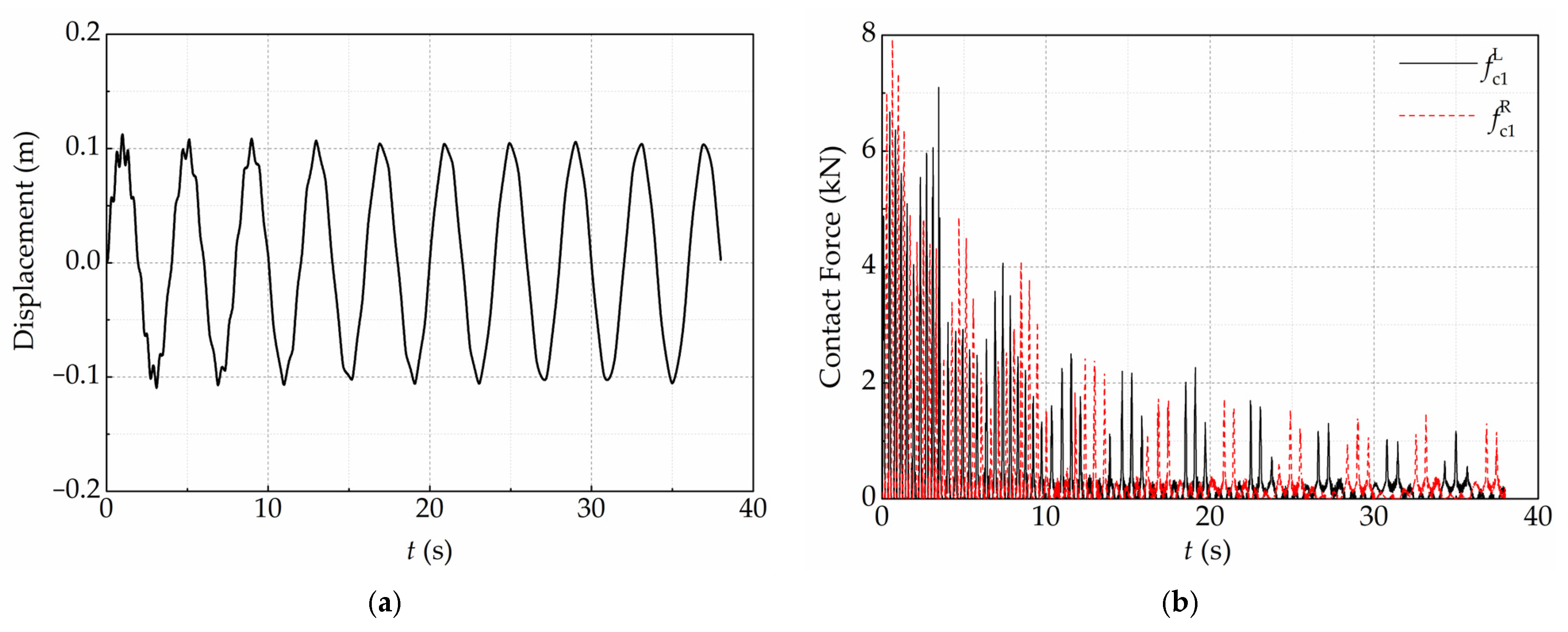
Figure 9, Figure 10 and Figure 11 present the time histories of the traction rope midpoint displacement and the contact between the upper guide shoe and the guide rail when the car is stationed at the bottom, middle and top floors, respectively. As illustrated in the figures, resonance of the traction rope occurs prominently when the car is at the bottom floor, where the rope length is greatest and its fundamental frequency closely matches the building’s excitation frequency. As the car ascends, the rope length decreases, leading to a rapid reduction in the rope’s vibration amplitude. Notably, during the initial vibration phase, the contact force between the guide shoe and the guide rail is relatively high due to the lag of the car response relative to the rail response, but it decreases rapidly as the system enters the steady-state stage. Moreover, the amplitude of the guide shoe–guide rail contact force in steady-state is significantly higher when the car is at the bottom floor compared with the other two positions, and the contact force increases in proportion to the rope’s vibration amplitude. These findings indicate that the traction rope vibrations exert a significant influence on the dynamic response of the elevator car system.
Figure 9.
Time histories for the car at the bottom floor. (a) Horizontal displacement at the traction rope midpoint; (b) Contact force between the upper guide shoe and the guide rail.
Figure 10.
Time histories for the car at the middle floor. (a) Horizontal displacement at the traction rope midpoint; (b) Contact force between the upper guide shoe and the guide rail.
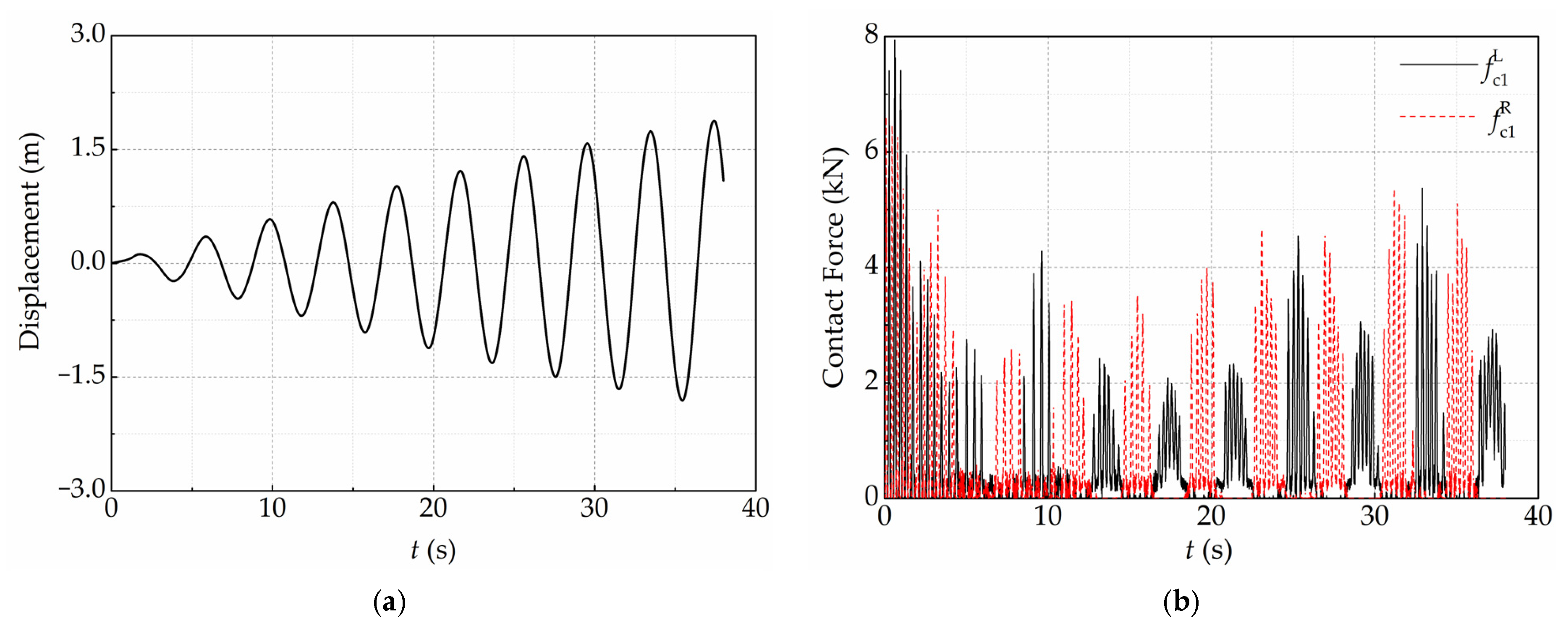
Figure 11.
Time histories for the car at the top floor. (a) Horizontal displacement at the traction rope midpoint; (b) Contact force between the upper guide shoe and the guide rail.
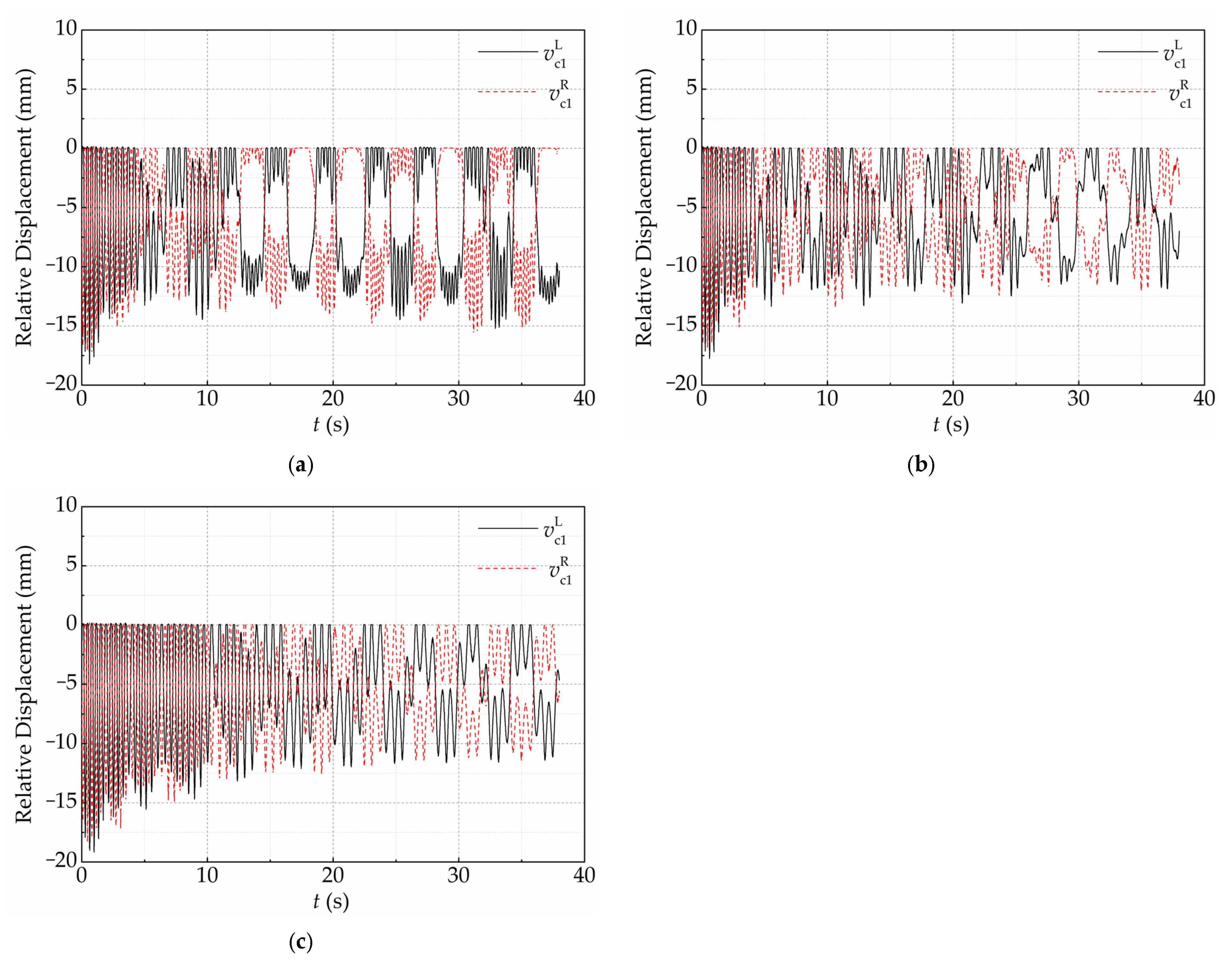
Figure 12 compares the relative displacement between the retainer plate of the upper guide shoe and the guide rail when the car is stationed at the bottom, middle and top floors, respectively. As shown, the displacement response patterns closely resemble to those of contact force, reflecting the strong coupling between the traction rope vibrations and the guide shoe–guide rail interaction.
Figure 12.
Time histories of the relative displacement between the retainer plate of the upper guide shoe and the guide rail. (a) Bottom floor; (b) Middle floor; (c) Top floor.
4.2. Dynamic Response Under Operating Condition
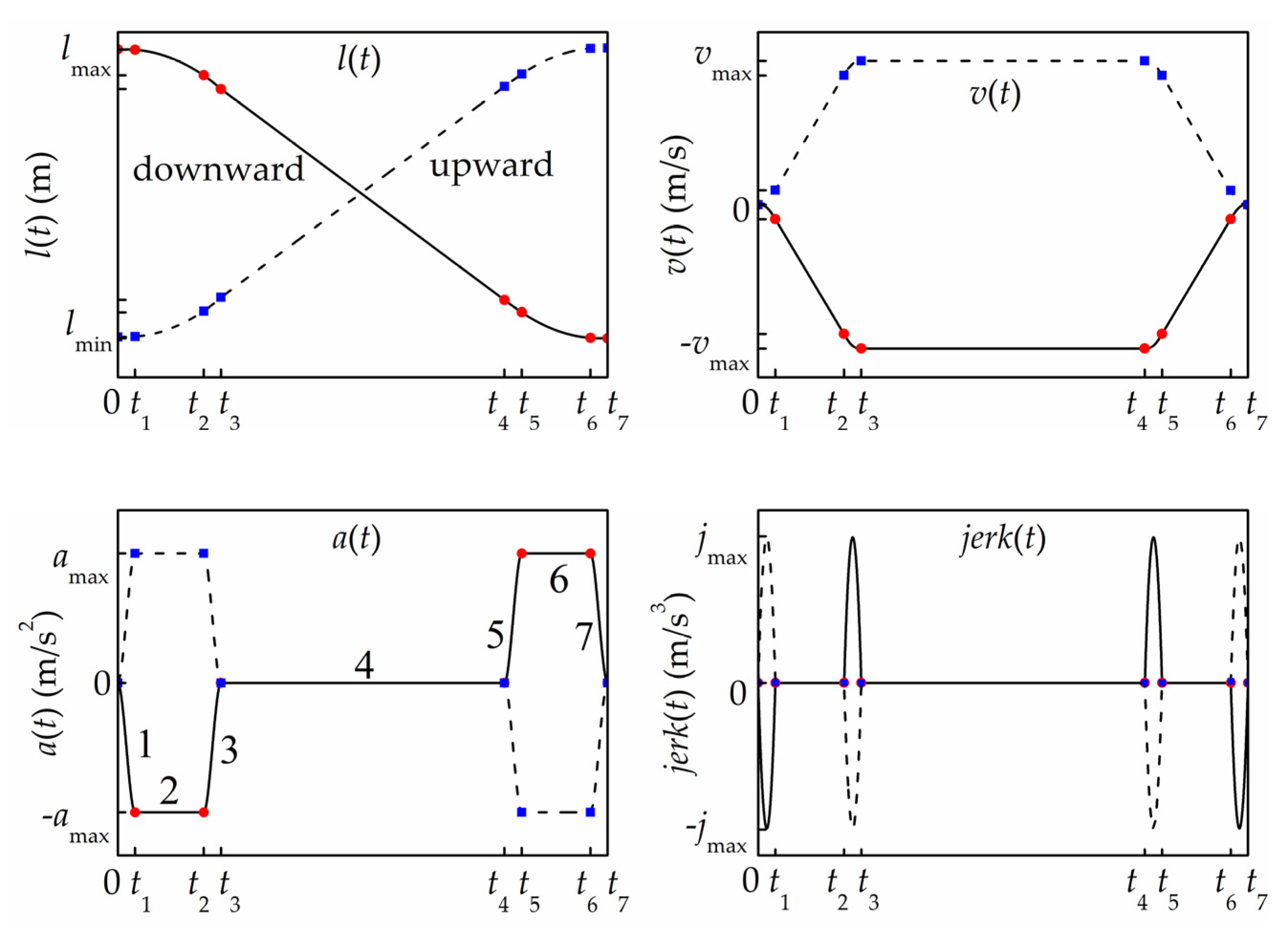
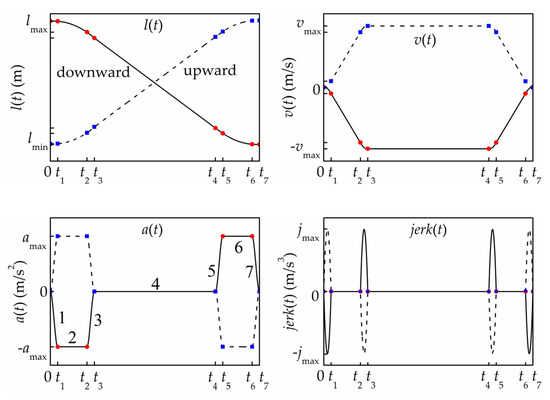
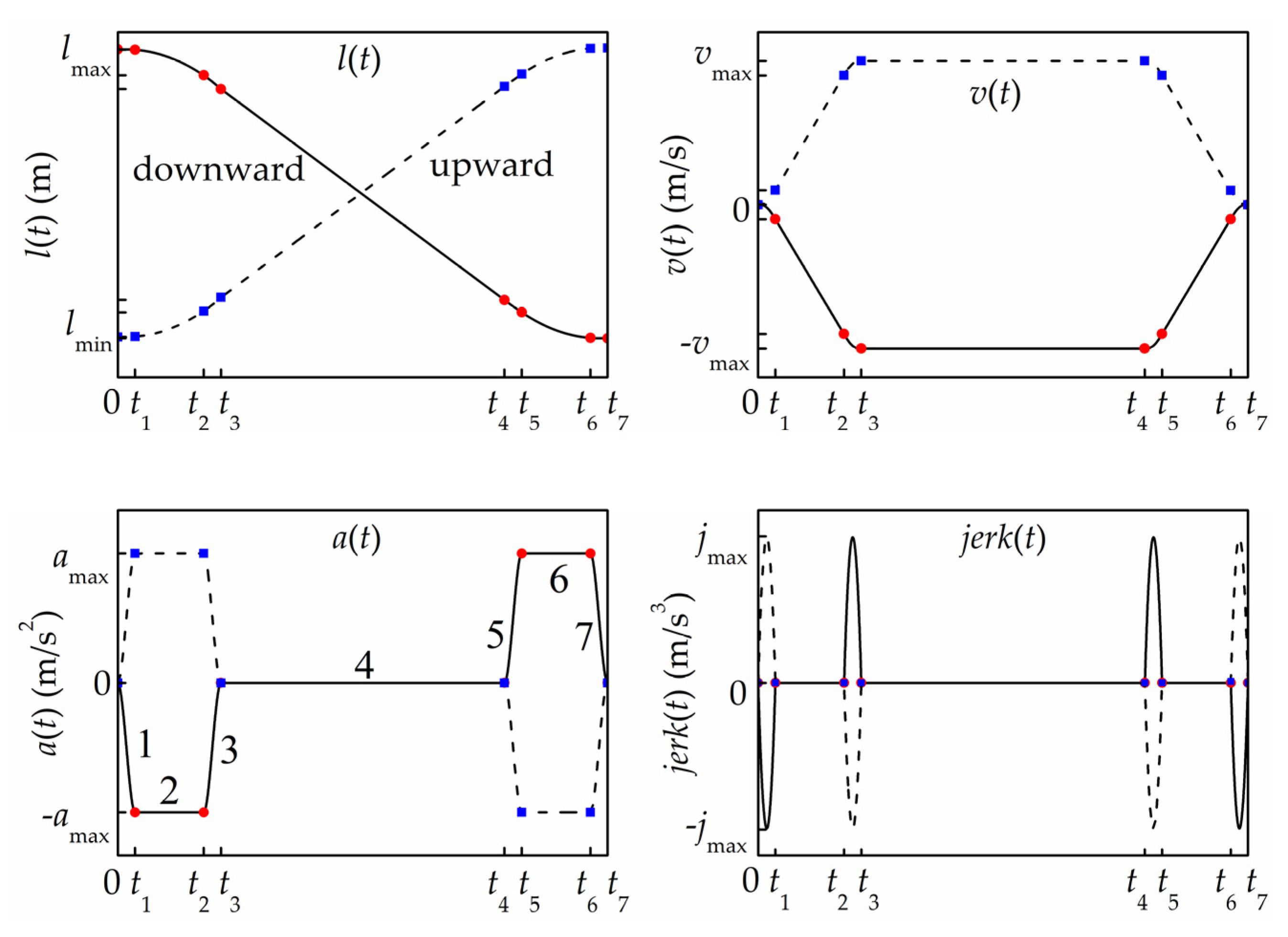
Tian et al. [22] demonstrated through a comparison of four different operation profiles that the parabolic-linear control strategy provides the most favorable operation curve for high-speed elevators. Accordingly, this operation profile is adopted in the present study to investigate the dynamic response of the coupled system during elevator operation. A fifth-order polynomial is employed to describe the operation profile, which is divided into seven stages, as illustrated in Figure 13, where l(t), v(t), a(t) and jerk(t) denote the rope length, elevator velocity, acceleration and jerk at time t, respectively. Stages 1, 3, 5, 7 correspond to varying acceleration, each with a duration of tj; stages 2 and 6 correspond to constant acceleration, each with a duration of ta; while stage 4 represents constant velocity with a duration of tv. The total operation time ttotal satisfied the following relationship among tj, ta, and tv.
Figure 13.
Operating profile of elevator.
The elevator operation trajectory can be fully determined once the total travel distance ltotal, total operation time ttotal, maximum velocity vmax, and maximum acceleration amax are specified.
where is determined by
The sign of is defined such that it is positive for upward motion and negative for downward motion of the elevator.
According to Chinese relevant standard [23] (p. 2), amax should not exceed 1.5 m/s2.
4.2.1. Dynamic Response at vmax = 5.0 m/s
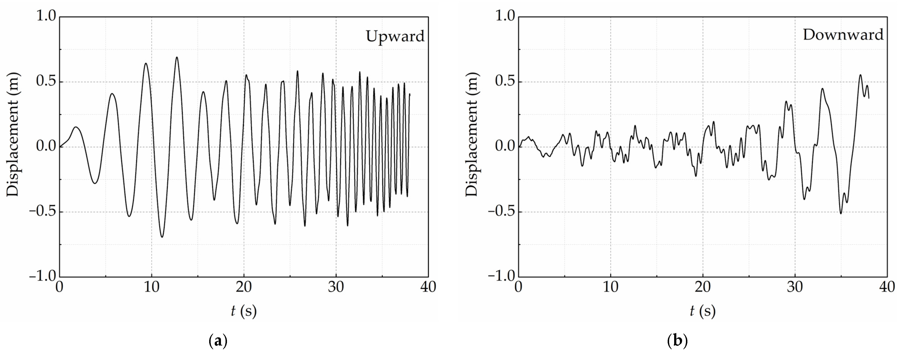
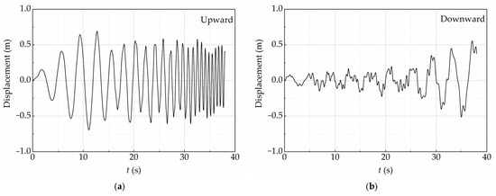
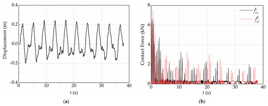
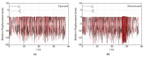
Figure 14, Figure 15 and Figure 16 illustrate the time histories of the dynamic response of the traction rope–car–guide shoe–guide rail coupled system during upward and downward travel for a maximum velocity of vmax = 5.0 m/s. From Figure 14, it can be observed that during upward motion, the horizontal displacement of the traction rope midpoint increases as the car ascends, then decreases slightly, while the vibration frequency rises continuously due to the shortening rope length. During downward motion, the vibration amplitude increases gradually until resonance occurs, at which point the amplitude grows significantly. The vibration frequency is primarily governed by the excitation frequency; however, the influence of parametric excitation induced by variations in guide rail stiffness cannot be neglected. As shown in Figure 14b, oscillations are apparent in the response peaks during the constant-velocity stage. Furthermore, the horizontal vibration response of the traction rope during upward motion is greater than that during downward motion.
Figure 14.
Horizontal displacement at the traction rope midpoint for a maximum velocity of vmax = 5.0 m/s. (a) Upward motion; (b) Downward motion.
Figure 15.
Guide shoe–guide rail contact force at a maximum velocity of vmax = 5.0 m/s. (a) Upward motion; (b) Downward motion.
Figure 16.
Relative displacement between the retainer plate of the upper guide shoe and the guide rail at a maximum velocity of vmax = 5.0 m/s. (a) Upward motion; (b) Downward motion.
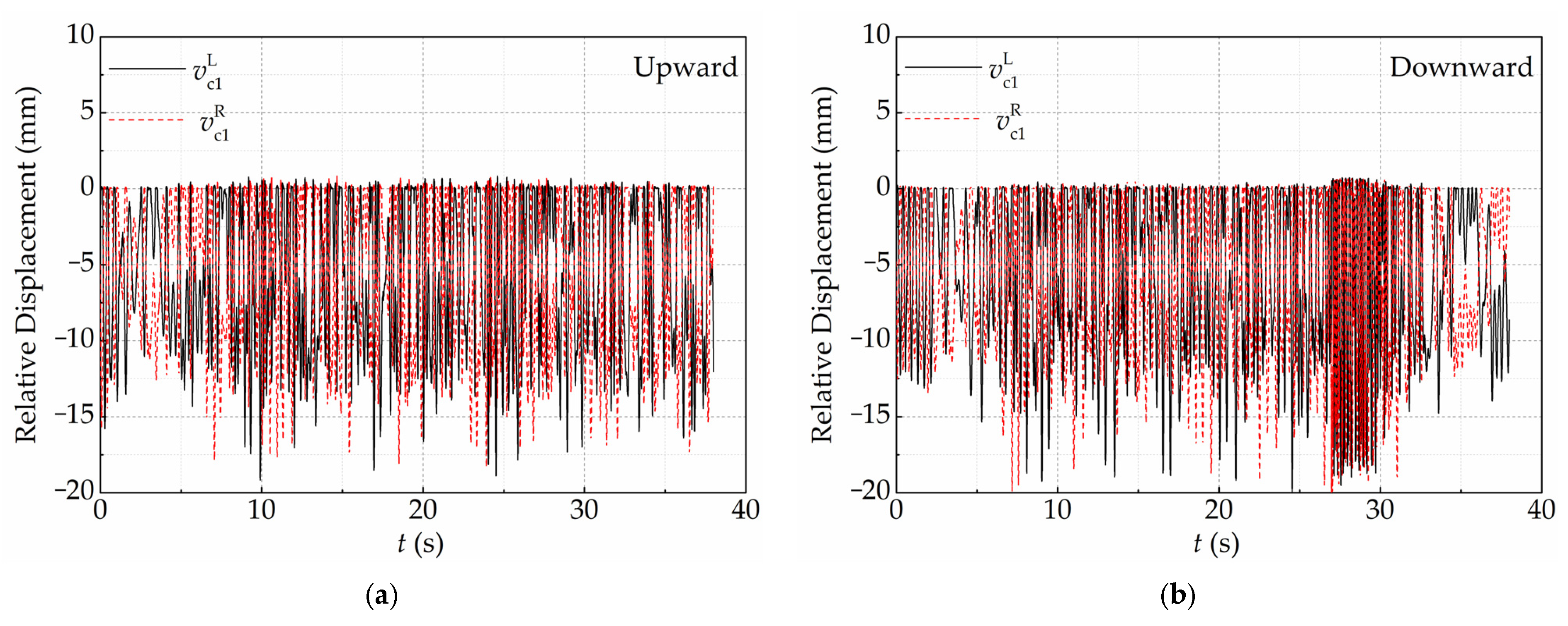
Figure 15 shows that, in both upward and downward motions, the guide shoe–guide rail contact force in the constant-velocity stage is substantially greater than in the acceleration and deceleration stages, and significantly higher than when the elevator is stationary. Moreover, the contact frequency is approximately 2 Hz, coinciding with the parametric excitation frequency induced by variations in guide rail stiffness. This finding indicates that running speed is the dominant factor influencing the guide shoe–guide rail contact force during elevator operation.
In addition, as illustrated in Figure 16, the relative displacement between the retainer plate and the guide rail during operation is also larger than under stationary condition.
4.2.2. Effect of vmax on System’s Dynamic Response
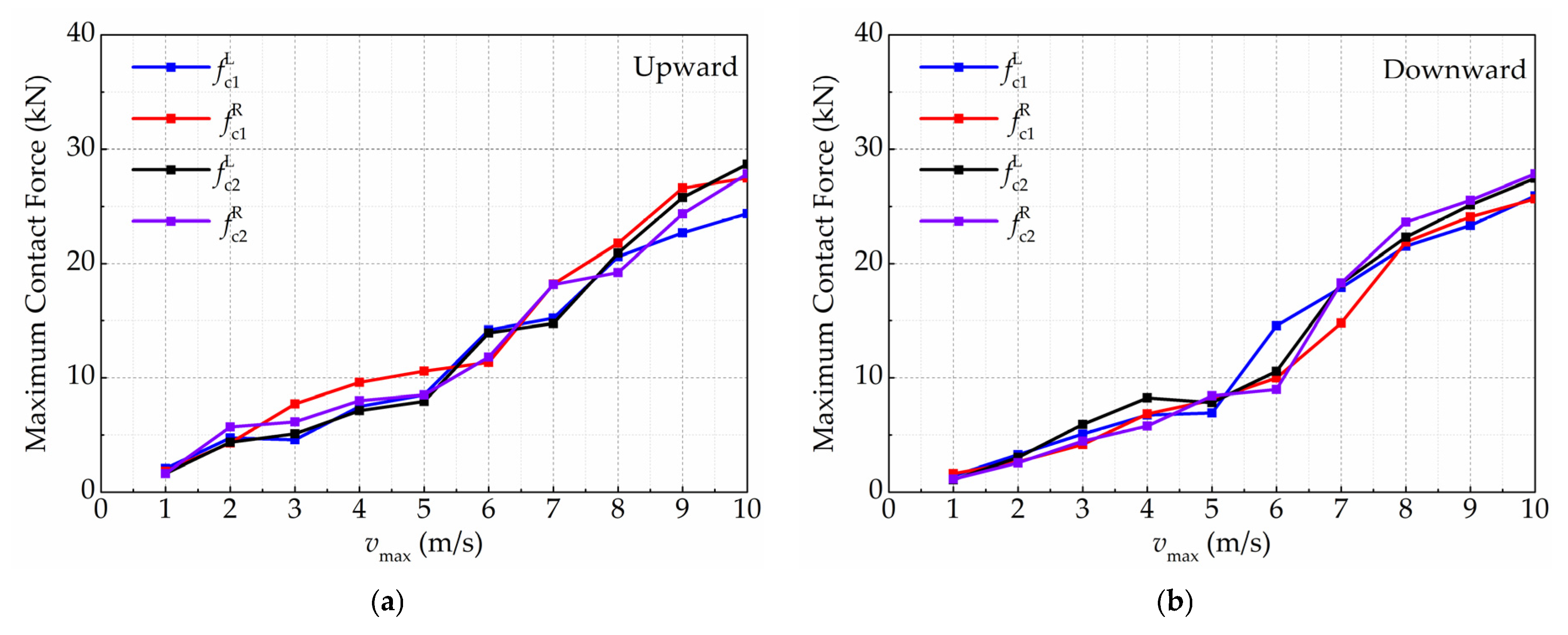
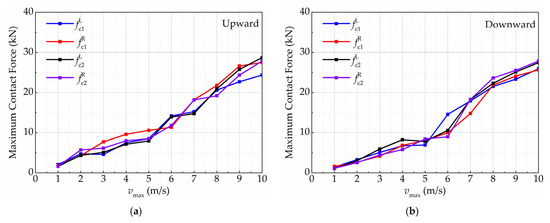
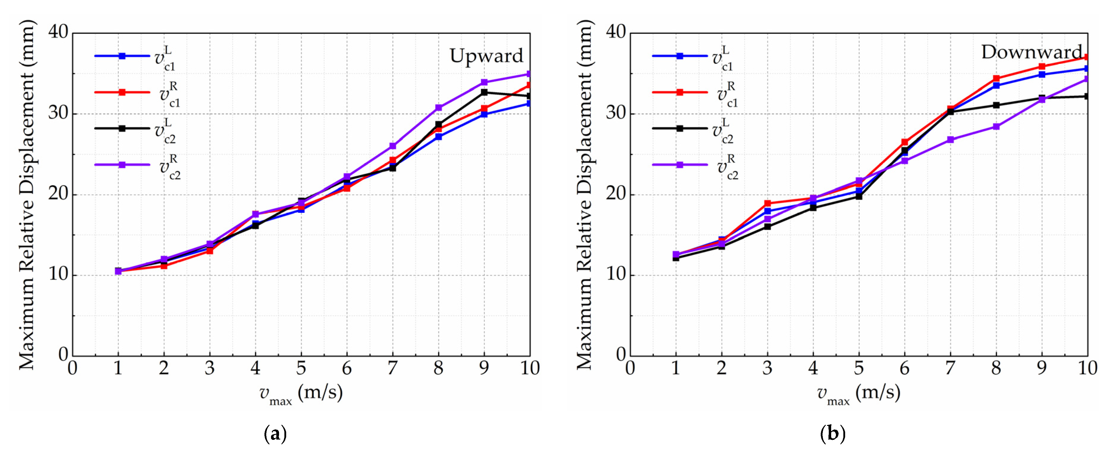
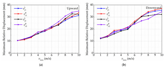
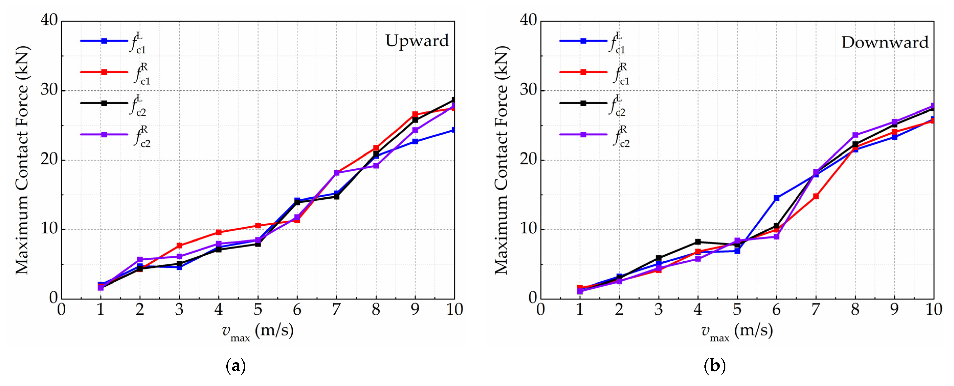
The effect of maximum operating velocity on the system response is examined by computing the maximum dynamic responses for ten cases, with vmax ranging from 1.0 m/s to 10.0 m/s. The detailed operating parameters are listed in Table 2, and the results are represented in Figure 17, Figure 18 and Figure 19. As shown in Figure 17, the maximum vibration amplitude at the traction rope midpoint decreases with increasing operating velocity during upward motion, with a sharp decline when vmax is below 4.0 m/s. During downward motion, the amplitude decreases overall, although fluctuations are observed. This reduction is due to the shorter time the car spends passing through the transient resonance region at higher operating velocities. In general, the amplitude during upward motion is greater than that during downward motion. Figure 18 and Figure 19 illustrate that both the maximum guide shoe–guide rail contact force and the relative displacement between the retainer plate and the guide rail increase with operating velocity, highlighting the significant influence of vmax on the coupled system’s dynamic response. Excessive contact force may result in damage to the guide shoes, buckling of the guide rails, or failure of the brackets, which can severely compromise the safety and stability of the elevator system. Furthermore, excessive relative displacement between the retainer plate and the guide rail could cause the elevator car to derail, posing a serious safety hazard.
Table 2.
Operating parameters for ten cases.
Figure 17.
Maximum horizontal displacement at the traction rope midpoint for different maximum operating velocities.
Figure 18.
Maximum guide shoe–guide rail contact forces for four guide shoes at different maximum operating velocities. (a) Upward motion; (b) Downward motion.
Figure 19.
Maximum relative displacement between the retainer plate and the guide rail for four guide shoes at different maximum operating speeds. (a) Upward motion; (b) Downward motion.
5. Conclusions
This study develops a comprehensive model of the coupled traction rope–car–guide shoe–guide rail system, which effectively predicts its dynamic behavior under building sway excitations. The main findings are summarized as follows:
- The proposed dynamic model comprehensively captures the system’s key characteristics, including the nonlinear contact between the guide shoe and the guide rail, the time-varying length of the traction rope, and the vibrations of the guide rail. To solve the governing equations, a modified Zhai method was implemented and validated against finite element analysis, which achieves comparable accuracy to full finite element analysis but with significantly reduced computational time.
- The elevator’s stopping position has a significant effect on the vibration of the traction rope, as its natural frequency is closely related to the rope’s length. This frequency can align with the building’s fundamental sway frequency, creating a high-risk resonance condition. This resonance not only transmits severe vibrations to the elevator car but also poses a threat to the integrity of shaft equipment. Therefore, during strong winds or earthquakes, the elevator should be stopped at appropriate floors to avoid resonance. This finding also underscores the necessity of incorporating the dynamics of both traction and compensating ropes in any high-fidelity analysis of car vibration.
- During elevator operation, parametric excitation induced by the periodic variation in guide rail stiffness has a significant effect on the contact force between the guide shoe and guide rail, as well as the relative displacement between the retainer plate and the guide rail. Regardless of whether the car moves upward or downward, higher operating velocities amplify this excitation, leading to a rapid increase in both guide shoe contact forces and retainer plate displacements, thereby raising the risk of component damage or even car derailment. A more specific quantification of this effect will require additional simulation cases in future work. In contrast, the horizontal vibration displacement of the traction rope decreases as operating velocity increases. This beneficial trend occurs because the car passes through potential resonance regions more quickly, limiting the time for significant vibrational energy to accumulate in the rope.
In summary, this study establishes a robust theoretical framework and an efficient computational method for predicting the dynamic responses of high-speed elevators subjected to wind or seismic loads. By capturing the interactions between elevator dynamics and the sway characteristics of high-rise RC structures, the proposed approach provides a valuable tool for wind- and seismic-resistant elevator design as well as for the safety assessment of buildings. The framework can aid in optimizing guide shoe and guide rail design, selecting appropriate rope properties, and evaluating safe operational velocities under extreme conditions. Further work will focus on developing vibration control strategies to suppress excessive rope sway and prevent guide-shoe derailment, as well as extending the framework to support practical design guidelines for high-speed elevators.
Author Contributions
Conceptualization, W.W. and J.Q.; methodology, W.W. and J.Q.; software, W.W.; validation, W.W. and Y.W.; formal analysis, W.W.; investigation, W.W.; resources, W.W.; data curation, W.W., Y.W. and B.T.; writing—original draft preparation, W.W.; writing—review and editing, J.Q. and Y.W.; project administration, J.Q.; funding acquisition, W.W., Y.W. and B.T. All authors have read and agreed to the published version of the manuscript.
Funding
This research was funded by the National Natural Science Foundation of China, grant no. 52508190, the Doctoral Research Initiation Project of Hunan University of Arts and Science, grant no. 21BSQD13, the Hunan Provincial Natural Science Foundation of China, grant no. 2025JJ70685, and the Teaching Reform Project of Hunan University of Arts and Science, grant no. JGYB2412.
Institutional Review Board Statement
Not applicable.
Informed Consent Statement
Not applicable.
Data Availability Statement
The original contributions presented in this study are included in the article. Further inquiries can be directed to the corresponding author.
Acknowledgments
The authors gratefully acknowledge the support of the State Key Laboratory of Disaster Reduction in Civil Engineering at Tongji University for providing computation software used in this study.
Conflicts of Interest
The authors declare no conflicts of interest.
References
- Zhang, S.; Zhang, R.; He, Q.; Cong, D. The Analysis of the Structural Parameters on Dynamic Characteristics of the Guide Rail–Guide Shoe–Car Coupling System. Arch. Appl. Mech. 2018, 88, 2071–2080. [Google Scholar] [CrossRef]
- Cao, S.; Zhang, R.; Zhang, S.; Qiao, S.; Cong, D.; Dong, M. Roller–Rail Parameters on the Transverse Vibration Characteristics of Super-High-Speed Elevators. Trans. Can. Soc. Mech. Eng. 2019, 43, 535–543. [Google Scholar] [CrossRef]
- Zhou, H.; Zhang, S.; Qiu, L.; Wang, Z.; Li, H. The Multi-Component Coupling Horizontal Vibration Modeling Technology of the High-Speed Elevator and Analysis of Its Influencing Factors. Proc. Inst. Mech. Eng. Part C J. Mech. Eng. Sci. 2022, 236, 5850–5869. [Google Scholar] [CrossRef]
- Song, D.; Zhang, P.; Wang, Y.; Du, C.; Lu, X.; Liu, K. Horizontal Dynamic Modeling and Vibration Characteristic Analysis for Nonlinear Coupling Systems of High-Speed Elevators and Guide Rails. J. Mech. Sci. Technol. 2023, 37, 643–653. [Google Scholar] [CrossRef]
- Qin, G.; Yang, Z. Time-Varying Characteristics of Guide Roller-Rail Contact Stiffness of Super High-Speed Elevator under Aerodynamic Load. J. Braz. Soc. Mech. Sci. Eng. 2021, 43, 464. [Google Scholar] [CrossRef]
- Yang, Z.; Zhang, Q.; Zhang, R.; Zhang, L. Transverse Vibration Response of a Super High-Speed Elevator under Air Disturbance. Int. J. Struct. Stab. Dyn. 2019, 19, 1950103. [Google Scholar] [CrossRef]
- Liu, J.; Zhang, R.; He, Q.; Zhang, Q. Study on Horizontal Vibration Characteristics of High-Speed Elevator with Airflow Pressure Disturbance and Guiding System Excitation. Mech. Ind. 2019, 20, 305. [Google Scholar] [CrossRef]
- Liu, M.; Zhang, R.; Zhang, Q.; Liu, L.; Yang, Z. Analysis of the Gas-Solid Coupling Horizontal Vibration Response and Aerodynamic Characteristics of a High-Speed Elevator. Mech. Based Des. Struct. Mach. 2021, 51, 3350–3371. [Google Scholar] [CrossRef]
- Qiu, L.; Su, G.; Wang, Z.; Zhang, S.; Zhang, L.; Li, H. High-Speed Elevator Car Horizontal Vibration Fluid–Solid Interaction Modeling Method. J. Vib. Control. 2022, 28, 2984–3000. [Google Scholar] [CrossRef]
- Shi, R.; Zhang, Q.; Zhang, R.; He, Q.; Liu, L. Analysis of the Horizontal Vibration Response under Gas–Solid Coupling throughout the Entire High-Speed Elevator Operating Process. J. Vib. Control 2023, 29, 4455–4465. [Google Scholar] [CrossRef]
- Yang, D.H.; Kim, K.Y.; Kwak, M.K.; Lee, S. Dynamic modeling and experiments on the coupled vibrations of buildings and elevator ropes. J. Sound. Vib. 2017, 390, 164–191. [Google Scholar] [CrossRef]
- Crespo, R.S.; Kaczmarczyk, S.; Picton, P.; Su, H. Modelling and Simulation of a Stationary High-Rise Elevator System to Predict the Dynamic Interactions between Its Components. Int. J. Mech. Sci. 2018, 137, 24–45. [Google Scholar] [CrossRef]
- Zhu, M.; Zhang, P.; Zhu, C.M.; Jin, C. Seismic response of elevator and rail coupled system. Earthq. Eng. Eng. Vib. 2013, 33, 183–188. [Google Scholar] [CrossRef]
- Qin, G.; Zhang, S.; Jing, H. Horizontal Vibration Response Analysis of Ultra-High-Speed Elevators by Considering the Effect of Wind Load on Buildings. Mech. Sci. 2021, 12, 1083–1092. [Google Scholar] [CrossRef]
- Arrasate, X.; Kaczmarczyk, S.; Almandoz, G.; Abete, J.M.; Isasa, I. The Modelling, Simulation and Experimental Testing of the Dynamic Responses of an Elevator System. Mech. Syst. Signal Process. 2014, 42, 258–282. [Google Scholar] [CrossRef]
- Zhu, W.D.; Ren, H. An Accurate Spatial Discretization and Substructure Method with Application to Moving Elevator Cable-Car Systems—Part I: Methodology. J. Vib. Acoust. 2013, 135, 051036. [Google Scholar] [CrossRef]
- Zhai, W.-M. Two Simple Fast Integration Methods for Large-Scale Dynamic Problems in Engineering. Int. J. Numer. Meth. Eng. 1996, 39, 4199–4214. [Google Scholar] [CrossRef]
- Zhu, W.D.; Ni, J. Energetics and stability of translating media with an arbitrarily varying length. J. Vib. Acoust. 2000, 122, 295–304. [Google Scholar] [CrossRef]
- Wang, W.; Qian, J.; Zhang, A.L. Modeling and simulation of coupled vibration of car-roller-rail for an elevator. Chin. Q. Mech. 2018, 39, 107–116. [Google Scholar] [CrossRef]
- GB 50009-2012; Ministry of Housing and Urban-Rural Development of China. Load Code for the Design of Building Structures. China Architecture & Building Press: Beijing, China, 2012; p. 154.
- JGJ 3-2010; Ministry of Housing and Urban-Rural Development of China. Technical Specification for Concrete Structures of Tall Building. China Architecture & Building Press: Beijing, China, 2010; pp. 17–18.
- Tian, Z.; He, H.; Zhou, Y. Modeling and Numerical Computation of the Longitudinal Non-Linear Dynamics of High-Speed Elevators. Appl. Sci. 2024, 14, 1821. [Google Scholar] [CrossRef]
- GB/T 10058-2023; Standardization Administration of China. Specification for Elevator Lifts. Standards Press of China: Beijing, China, 2023; p. 2.
Disclaimer/Publisher’s Note: The statements, opinions and data contained in all publications are solely those of the individual author(s) and contributor(s) and not of MDPI and/or the editor(s). MDPI and/or the editor(s) disclaim responsibility for any injury to people or property resulting from any ideas, methods, instructions or products referred to in the content. |
© 2025 by the authors. Licensee MDPI, Basel, Switzerland. This article is an open access article distributed under the terms and conditions of the Creative Commons Attribution (CC BY) license (https://creativecommons.org/licenses/by/4.0/).


















