Next Article in Journal
Sensitivity Analysis of the Uncertainty of the Heat-Flux Method for In-Situ Thermal Conductance Assessment in Glazed Façades
Previous Article in Journal
Foundation-Specific Hybrid Models for Expansive Soil Deformation Prediction and Early Warning
Previous Article in Special Issue
The Effect of Cementation on Microstructural Evolution and Particle Characteristics of Calcareous Sand Under Triaxial Loading
 
 
Font Type:
Arial Georgia Verdana
Font Size:
Aa Aa Aa
Line Spacing:
Column Width:
Background:
Article

Inversion of Physical and Mechanical Parameters of Surrounding Rock Mass in Foundation Pits Using a PSO-BP Neural Network

1
Road & Bridge International Co., Ltd., Beijing 101100, China
2
China Communications Construction Urban Construction (Sichuan) Co., Ltd., Chengdu 611130, China
3
School of Civil Engineering, Chongqing Jiaotong University, Chongqing 400074, China
*
Author to whom correspondence should be addressed.
Buildings 2025, 15(19), 3499; https://doi.org/10.3390/buildings15193499
Submission received: 20 August 2025 / Revised: 11 September 2025 / Accepted: 26 September 2025 / Published: 28 September 2025

Abstract

In foundation pit engineering, precise determination of the physical–mechanical parameters of the surrounding rock is essential for reliable simulation of rock deformation and anchor cable forces. A foundation pit engineering project in Shapingba District, Chongqing, was selected as a case study. A numerical model was developed using FLAC3D, and 64 working conditions were designed via orthogonal experiments to serve as training samples. Global optimization inversion of the samples was performed using a BP neural network enhanced by particle swarm optimization. Using selected monitoring data of surrounding rock displacement and anchor cable forces, inversion was conducted to determine the physical–mechanical parameters of the foundation pit surrounding rock, and the FLAC3D model inputs were subsequently updated. Finally, simulated results were validated against field measurements. The maximum relative error of surrounding rock displacement reached 8%, with only 3% at the pit center. The largest settlement occurred in the eastern section, where the relative error was 5%. For anchor cable forces, the maximum relative error was 7.9%. This study employed a PSO-BP neural network to invert the physical–mechanical parameters of the foundation pit surrounding rock and introduced a two-stage validation using measured displacements and anchor cable forces. The approach enhances inversion accuracy and provides a practical reference for similar foundation pit engineering applications.

1. Introduction

Urbanization is advancing rapidly, with the scale of high-rise buildings and municipal projects increasing significantly. Due to population growth, above-ground space in cities has become limited, leading to growing traffic congestion. As a solution, the development of underground space has become increasingly important [1]. The accuracy of numerical simulations for foundation pit deformation relies heavily on the proper selection of geotechnical parameters. It is important to note that natural geotechnical materials are characterized by significant heterogeneity, anisotropy, and discontinuity, resulting in complex, random, and fuzzy mechanical responses. These intrinsic properties lead to considerable spatial variability in engineering parameters, which are associated with cognitive uncertainty [2]. Consequently, intelligent inversion of geotechnical parameters provides an effective approach to assess the reliability of foundation pit deformation using numerical simulation software.
With the advancement of deep learning, numerous studies have utilized neural networks combined with monitoring data to invert geotechnical parameters, validating safety by comparing simulated and observed results. Gong Sheng et al. [3] optimized the BP neural network with CO-RDPSO for soil parameter inversion in tunnels, confirming the method’s feasibility. Ma Haohao et al. [4] applied a BP neural network to invert geotechnical parameters of foundation pits, addressing the limitations of conventional parameters in capturing dynamic behavior. Li Chengqing et al. [5] used a BP neural network for soil meso-mechanical parameter inversion, offering valuable insights into soil deformation and failure mechanisms. Li Buyao et al. [6] combined the MEC-BP inversion method with finite element simulation to analyze horizontal displacement in foundation pits. Jiang Wei et al. [7] applied BP neural network-based reverse iterative inversion to derive shear strength parameters for slope soils under sliding and deformation. Zhang Kunyong et al. [8] employed an improved sparrow search algorithm for inversion of foundation pit soil parameters, achieving more accurate predictions aligned with field measurements. Yu Wang et al. [9] developed a bidirectional neural network (AIEM-FDNN) for precise surface parameter inversion and backscattering coefficient prediction. Mingyang Wang et al. [10] identified the minimal input variables for predicting the soil compression modulus using a data-driven model, introducing the spatial geological sublayer graph (SG-SPG) for early warning of ground settlement and large surrounding rock deformations. M. Vahab et al. [11] used physics-informed neural networks (PINNs) to identify soil–structure interaction parameters, successfully incorporating local pile data for parameter inversion in layered soils. Hosni L. et al. [12] integrated a 2D multiscale multilayer backscattering model with neural networks and genetic algorithms to invert soil moisture and surface roughness parameters. Rencai Lin et al. [13] improved an RBF neural network by incorporating stratigraphic factors, enhancing model accuracy and enabling high-precision parameter inversion. Shi Yang Pan et al. [14] applied the node-based smoothed point interpolation method (NS-PIM) neural network for inversion analysis of a rockfill dam with a gravel–soil core wall during construction. Finally, Changjian Zhou et al. [15] integrated laboratory and field tests with a BP neural network (BPNN) to identify constitutive parameters, which were later validated in practice.
Existing studies show that BP neural networks, including their optimized variants, are widely applied to geotechnical parameter inversion and can generally meet engineering accuracy requirements. Nevertheless, they are prone to local optima when weights and thresholds are not appropriately determined [16]. Both domestic and international studies commonly validate surrounding rock parameter inversion using displacement data. Distinct from conventional practice, this work employs a dual-validation approach by integrating displacement with anchor cable force measurements, which enhances inversion accuracy and offers a more reliable technical framework for similar foundation pit engineering projects.

2. The Parameter Inversion Method Based on the PSO-BP Neural Network

2.1. The Principle of the BP Neural Network

BP (Backpropagation) is a typical example of multilayer feedforward networks, comprising an input layer, a hidden layer, and an output layer. Signal transmission between layers occurs via adjustable weights [17]. This neural network is capable of performing any nonlinear mapping from input to output [18]. The process consists of two main stages: forward signal propagation and backward error propagation. Through multiple iterations of training, the network’s weights and thresholds are adjusted, enabling the actual output to approach the desired output, thus completing the training process [19]. The formula is as follows:

2.1.1. Forward Propagation

  • Weighted sum, the input to the j-th node of the hidden layer
Z j = σ w j i x i + b j 1 n
In the equation, w j i : weights from the input layer to the hidden layer; b j : Bias; σ : activation function; x i : feature value of the i-th node in the input layer.
2.
Activated through the activation function
h j = σ Z j .
3.
Output layer calculation
y p = σ j = 1 j = m w p j h j + b p
In the equation, y p : prediction result of the p-th neuron in the output layer; h j : output of the j-th node in the hidden layer; w p j : connection weight from the j-th node in the hidden layer to the p-th node in the output layer; b p : bias term of the p-th node in the output layer.

2.1.2. Backpropagation of the Error

1.
Using mean squared error (MSE)
E = 1 2 p = 1 k d p y p 2 .
In the equation, d p : the true value (target value) of the output node for the training sample; E : mean squared error (MSE), which measures the overall difference between the predicted and true values.
2.
The weight update principle
w = η E w .
In the equation, E : the mean squared error (MSE), a widely used loss function; η : the learning rate, defining the step size in weight updates; E w : the gradient of the loss function with respect to the weight.
3.
Error between the output and input layers
δ p = ( d p y p ) ( σ ( Z ) )
The formula expresses the error propagated from the input layer to the hidden layer. In the equation, δ p : the error term associated with the p-th neuron in the output layer; ( σ ( Z ) ) : the derivative of the activation function, indicating the sensitivity of the neuron; d p : the actual (target) value of the output node in the training sample; y p : the predicted output of the p-th neuron in the output layer.
δ j = ( δ p w p j ) ( σ ( Z ) )
The formula expresses the error propagated from the hidden layer to the output layer. In the equation, δ j : the error term of the j-th neuron in the hidden layer. δ p : the error term corresponding to the p-th neuron in the output layer; ( σ ( Z ) ) : the derivative of the activation function, reflecting the neuron’s sensitivity; w p j : the connection weight from the j-th hidden node to the p-th output node; δ p w p j : the transmission of the output layer error δ p weighted by w p j .
4.
Weight update
w n e w = w o l d η δ
In the equation, w n e w : the updated weight; w o l d : the current weight. δ : the error term, usually obtained through the backpropagation algorithm; η : the learning rate, defining the step size in weight updates.
By continuously adjusting the weights, the neural network gradually approaches the target value. The core of this process lies in using the chain rule of differentiation for composite functions to achieve the backward propagation of the error. The structure of the BP neural network is shown in Figure 1

2.2. The Principle of the PSO Algorithm

The particle swarm optimization (PSO) algorithm is primarily based on the behavior of bird flocks hunting for food, involving a global iterative process of continuous optimization [20]. Additionally, this algorithm has a strong global search capability [18]. The bird is abstracted as a particle with no volume or mass. The position vector of the particle is denoted as x , and the velocity vector as v . In each iteration, the particle updates its position and velocity by integrating the dual information of its individual best position (p best) and the global best position (g best) of the swarm. Finally, the position, velocity, and fitness value are used as the three indicators to represent the characteristics of the particle swarm, thereby finding the optimal solution in this space [21]. The iteration formula is as follows:
v j i + 1 = w v j i + c 1 r a n d g b e s t ( i ) p o p ( i ) + c 2 r a n d p b e s t ( i ) p o p ( i )
p o p i + 1 = p o p ( i ) + v j ( i + 1 )
In the equation, w : inertia factor; c 1 , c 2 : two normal constants that are used to measure the degree to which the particle approaches the individual best and global best solutions. r a n d : random number between 0 and 1; p o p ( i ) : candidate solution vector of a particle at the i-th iteration; p o p ( i + 1 ) : particle’s new candidate solution at the i+1-th iteration); v j i : velocity of the particle at the i-th iteration; v j i + 1 : velocity of the particle at the i+1-th iteration.
To ensure algorithm termination, a dual convergence criterion is defined:
1.
Iteration limit: The algorithm terminates when the number of iterations reaches the predefined maximum.
2.
Fitness variation threshold: The algorithm stops when the change in the global optimal fitness value is smaller than the predefined threshold, i.e., it satisfies Equation (11).
Z g b e s t ( i ) Z g b e s t ( i 1 ) ε
In the equation, Z : the mean squared error (MSE) is adopted as the fitness function; g b e s t ( i ) : the global best particle at the i-th iteration; g b e s t ( i 1 ) : the global best particle at the (i−1)-th iteration; Z g b e s t ( i ) : the global best fitness value at the i-th iteration; Z g b e s t ( i 1 ) : the global best fitness value at the (i−1)-th iteration.
For the PSO-BP neural network, the dual convergence criterion requires only one condition to be satisfied for the algorithm to be considered convergent. In this study, iteration count is adopted to determine convergence.

2.3. The Parameter Inversion Process

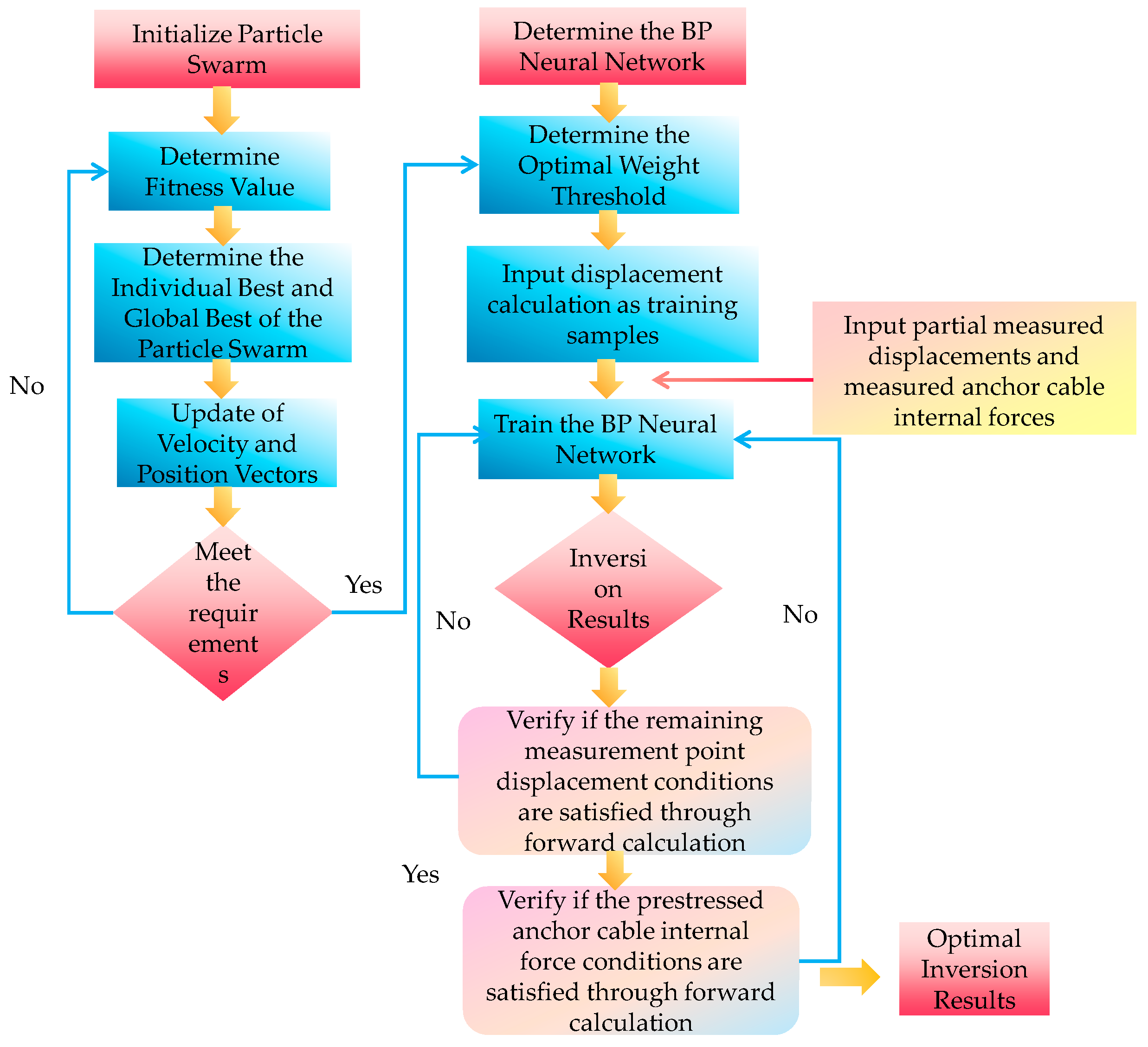
In the previous text, it was mentioned that parameter inversion using the BP neural network may result in the model becoming stuck in local optima. In such cases, repeated experiments can help approach stability, but this can also lead to overfitting. To address this issue, this paper introduces the PSO algorithm to optimize the BP neural network. The essence of using PSO to optimize the neural network is that it replaces the gradient descent method. This not only allows for obtaining weight values but also enables the network to reach a global optimum [22]. The inversion process is shown in Figure 2:
1.
First, the parameter range of the geotechnical soil is divided based on the findings from the local survey report.
2.
A three-dimensional model of the foundation pit is established using finite difference software. The parameter range of the soil body is subjected to orthogonal experimental design. The parameters of each experimental condition, obtained through the design, are then input into the finite difference software for numerical computation. This process yields the simulated values of the top slope’s vertical displacement, horizontal displacement, and the prestressed anchor cable’s internal force under different conditions (parameters).
3.
The displacement of the surrounding rock and the internal force of the anchor cables, along with the corresponding parameters obtained from the numerical simulation software, are divided into two parts: one as the training set and the other as the test set. The number of neuron nodes in the input layer, hidden layer, and output layer is determined, and the BP neural network is established.
4.
The normalization process:
x n o r m = x x min x max x min
In the equation, the normalized value is represented as x n o r m ; the normalized value is represented as x ; the maximum and minimum values of the sample are represented as: x min , x max .
5.
The particle swarm optimization (PSO) algorithm is used to optimize the BP neural network, updating the weights and thresholds.
6.
Some measured displacement values and anchor cable internal forces are input into the trained neural network for inversion to obtain the geotechnical parameters.
7.
Finally, the inverted geotechnical parameters are input into the simulation software, and the simulated values of the top slope’s vertical displacement, horizontal displacement, and prestressed anchor cable internal force are compared with the measured values to verify the accuracy of the inverted parameters.
In this study, the predictive accuracy of the neural network on unseen simulation data was verified through the division of training and testing sets, ensuring good generalization. By incorporating the inverted parameters into the numerical model and comparing the results with measured displacements and anchor cable forces, its reliability under real conditions was confirmed. Together, these validations demonstrate the robustness of the proposed approach.

3. Engineering Example

3.1. Project Overview and Numerical Simulation

This paper takes the Shapingba District Tuwan Public Civil Air Defense Project as the project background. The project is located in the area bounded by Hanyu Road, Shabin Road, and Tuwan Road in Shapingba District, Chongqing. After years of artificial transformation, the site is flat with a slope ranging from 0° to 5°. The highest elevation of the site is 222.47 m, and the lowest elevation is 217.54 m, with a height difference of 4.93 m. According to the geotechnical report, the stratum is primarily composed of mudstone, silty clay, and gravel blocks. The soil is wet, structurally loose to slightly dense, with particle sizes ranging from 5 to 20 cm, and the content is approximately 10% to 15%, with an accumulation time of over 10 years.
The excavation depth of the foundation pit is 19.5 m, and it is a geotechnical mixed slope. The surrounding area of the slope top is the existing road. The foundation pit support uses a combined support system of mechanical rotary drilling piles and prestressed anchor cables. The pile diameter is 1500 mm, and the length is 23.9 m, with the pile body poured using C35 concrete. The soil between the piles is reinforced with a 200 mm-thick concrete layer using a mesh, forming a pile and slab support system for the geotechnical structure. The plan view of the foundation pit is shown in Figure 3.
Based on this practical engineering case, a numerical model was developed using the FLAC3D simulation software (version 6.0). To effectively eliminate boundary effects, the horizontal distance from the excavation zone to both the lateral and bottom boundaries of the model was set to more than three times the excavation depth (i.e., ≥58.5 m). Considering the load transfer effects of surrounding buildings, the final model dimensions were determined as 400 m (X) × 450 m (Y) × 76 m (Z). On the east side of the foundation pit, within 15 m, there are seven building loads, including six measuring 20 m × 10 m and one measuring 49 m × 49 m. On the west side, within 15 m, there are four building loads: one 60 m × 16 m, one 30 m × 20 m, and two 30 m × 30 m. On the north side, within 12 m, there is one building load of 44 m × 30 m, while on the south side, within 15 m, there is one building load of 65 m × 30 m. The building loads, counted counterclockwise, are as follows: on the east side, six buildings with 5 stories each and one with 25 stories; on the north side, one building with 25 stories; on the west side, four buildings with 15, 30, 30, and 15 stories, respectively; and on the south side, one building with 25 stories. The model boundary conditions were defined in accordance with geotechnical numerical simulation standards: the bottom boundary was fully fixed, the lateral boundaries constrained normal displacements, and the ground surface at the top was set as a free boundary to simulate stress release. Piles were modeled using the Pile element in FLAC3D (version 6.0), and anchor cables were modeled with the Cable element. A load of 20 kPa was applied per floor for the buildings. The finite difference model is shown in Figure 4.
During construction, the displacement of the foundation pit was monitored, and the monitoring process together with cumulative results at selected points are presented in Figure 5 and Figure 6. On 27 December 2023, displacement monitoring points were installed along the top of the slope around the foundation pit in a counterclockwise layout prior to excavation. After installation, all points were initialized using a total station (Leica TS60 is manufactured by Leica Geosystems, a company based in Heerbrugg, St. Gallen, Switzerland) and a level instrument (The Trimble DiNi03 digital level is manufactured by Trimble, a multinational company headquartered in Los Angeles, CA, USA) to obtain baseline values. Data were collected once per week during construction, once per month in the first year after completion, and once per quarter in the second year, to monitor the overall deformation of the foundation pit. The monitoring points included slope crest horizontal displacement, vertical displacement, and support pile horizontal displacement. Meanwhile, anchor cable gauges were installed on site, as shown in Figure 7. The gauges were of model JYMSJ-201(The anchor cable meter is a vibrating wire type, model JYMSJ-201, manufactured by Jintan Jinyi Civil Engineering Instrument Factory, located in the southern part of Changzhou, Jiangsu Province, China), with a measuring range of 0–1500 kN and an accuracy of 1.385 × 10. A 15 m measuring line was adopted, with cables of different colors corresponding to different measuring frequencies (green: 1877 Hz; red: 1878 Hz; yellow: 1876 Hz; white: 1875 Hz). The anchor cable gauges were installed at the anchorage ends, with proper front and rear mounting to ensure accurate reflection of anchor cable forces. Data acquisition was carried out strictly in accordance with standardized procedures and recorded in real time using on-site monitoring devices (Figure 8). The layout of monitoring points and the selection of instruments complied with the Engineering Survey Standards and relevant technical specifications.

3.2. Parameter Orthogonal Experimental Design

When dealing with a nonlinear geotechnical problem, and given the range of undetermined parameters, the orthogonal design method can be applied [23]. Since this study provides the range of geotechnical parameters, the principle of orthogonal array design is used. By constructing typical parameter combinations with orthogonal characteristics, this method substitutes full-domain traversal calculations and establishes a parameter sensitivity screening mechanism. From a large number of experimental points, typical and representative test points are selected to infer the conditions of all experimental points [24]. The orthogonal experimental design method is primarily based on probabilistic statistics and various practical experiences [25]. In geotechnical engineering soil parameter inversion, this method is commonly adopted by various researchers. For example, Liu Wu et al. accurately inverted the implicit mapping relationship of unstable seepage rock mass permeability characteristics by combining orthogonal design with BP neural networks [26].
When performing inversion analysis of geotechnical soil layer parameters, if there are many soil layers and each layer involves multiple parameters, the workload becomes large, and the error in the results of numerical simulations can also be significant [27]. Based on this, our actual project performs parameter inversion for five parameters c , φ , E , ν , and ρ in two soil layers. The parameter range for the soil layers is provided in the geotechnical report, as shown in Table 1. An orthogonal design table with 10 factors and 8 levels was adopted, with selected parameter levels presented in Table 2. The complete table is provided in Appendix A Table A1. The upper and lower limits in Table 1 correspond to level 1 and level 8 in Table 2. If all experiments were conducted, it would require 810 = 1,073,741,824 experimental trials. Such a large number of experiments would not only be time-consuming and labor intensive but also extremely difficult to manage. Therefore, we applied the orthogonal experimental design method, which requires only 64 experiments.

4. Establishing a PSO-BP Neural Network

4.1. Parameter Sensitivity Analysis

The Pearson correlation coefficient (PCC) is a statistical measure of the degree of association between two variables. It is used to describe whether the variables are positively or negatively correlated and provides a standard metric to quantify the strength of this relationship. The specific formula is given as follows:
r = ( x i x ¯ ) ( y i y ¯ ) ( x i x ¯ ) 2 ( y i y ¯ ) 2
In the equation, x i : the i-th sample of the first variable; x ¯ : the mean of the first variable; y i : the i-th sample of the second variable; y ¯ : the mean of the second variable; x i x ¯ : the deviation of the i-th sample of the first variable from its mean; y i y ¯ : the deviation of the i-th sample of the second variable from its mean; ( x i x ¯ ) ( y i y ¯ ) : the covariance between the two variables; ( x i x ¯ ) 2 ( y i y ¯ ) 2 : the product of the standard deviations of the two variables.
The correlation coefficient r ranges from –1 to 1. Its absolute value is compared with 1 to assess correlation strength. In general, ∣r∣ between 0 and 0.4 indicates weak correlation, 0.4–0.6 moderate correlation, 0.6–0.8 strong correlation, and values above 0.8 represent very strong correlation.
This method was employed for parameter sensitivity analysis, and the results are presented in Table 3. Samples No. 1–10 correspond to parameters c , φ , E , ν , ρ in the two soil layers. It was found that the sample parameters of both layers exhibited strong correlations with displacement and anchor cable forces; therefore, all were incorporated into the subsequent inversion.

4.2. PSO-BP Parameters Determination

According to research, a three-layer BP neural network has the best performance [28]. As mentioned earlier, we are performing parameter inversion for 5 geotechnical parameters in each of the two soil layers, totaling 10 parameters, which will serve as the output layer node count. Thus, the number of neurons in the output layer is m = 10. Based on the actual monitoring situation of the deep foundation pit engineering, 10 points at the top of the foundation pit are selected as displacement monitoring points, and 4 points as anchor cable internal force monitoring points, resulting in n = 14 neurons for the input layer. A neural network can have multiple layers, but based on many practical engineering experiences and studies, a single hidden layer can significantly reduce the spatial dimension of the parameters, and it also reduces the number of iterations required for particle swarm optimization of the weights. For this particular project, the 10 soil parameters in the output layer and the 14 variables in the input layer represent a nonlinear mapping relationship, and one hidden layer is sufficient to represent this accuracy relationship. Therefore, this study selects a single hidden layer for the network.
In neural network architecture design, determining the number of hidden layer nodes lacks a universal theoretical guideline. The optimization process must be combined with prior knowledge from the specific domain and the characteristics of the data for multi-objective decision making. Based on this, this study uses the following empirical formula to select the number of hidden layer nodes.
a = m + n + α
In the above formula, a : the number of neurons in the hidden layer; m : the number of neurons in the output layer; n : the number of neurons in the input layer and the encoding length N are also determined using the following empirical formula:
N = n × a + a + a × m + m

4.3. Parameter Inversion

After determining all the parameters, a BP neural network with an input layer, hidden layer, and output layer is established in MATLAB software (version 2024a), with the number of neurons in each layer being 14, 12, and 10, respectively. The encoding length N is calculated using the empirical formula, which results in 262. In the PSO algorithm, the population size is set to 300, with c1, c2 being the learning factors set to 1.8 and 2.2, respectively. The maximum velocity v is set to 0.15, and the maximum number of iterations Tmax is set to 300. The transfer function from the input layer to the hidden layer is selected as Tansiga, and the transfer function from the hidden layer to the output layer is selected as Purelin. Based on these input parameters, the neural network is built as shown in Figure 9.
After the neural network is set up, the 64 training samples, as described earlier, are input into the constructed neural network for training. Selected training samples are shown in Table 4, Table 5 and Table 6, while the complete sets are provided in Appendix B Table A2, Table A3 and Table A4.
Based on the tabulated data, ten monitoring points calculated by the simulation software—points 1–5 representing slope crest vertical displacements and points 6–10 representing horizontal displacements—together with the prestressed anchor cable forces, were used as inputs. An input feature set was established for the physical–mechanical parameters of two soil layers, and training samples were constructed to train the neural network model. Using the measured displacements of these ten points and the measured anchor forces at four points, as shown in Table 7 and Table 8, the trained neural network was applied to obtain the cohesion, internal friction angle, elastic modulus, Poisson’s ratio, and density of each soil layer. The results are presented in Table 9. The parameters inverted by the PSO-BP neural network were then incorporated into the finite difference software for the simulation of subsequent working conditions.
On this basis, a neural network model was constructed using only displacement data, following the same procedure described above. Specifically, the measured displacements at ten monitoring points around the foundation pit (points 1–5: slope crest vertical displacements; points 6–10: horizontal displacements) were used as inputs, while soil layer parameters served as outputs. The model was trained using the particle swarm optimization–backpropagation (PSO-BP) algorithm. The measured displacements at these ten points, as shown in Table 7, were then applied to the trained neural network to invert the physical–mechanical parameters of each soil layer, including cohesion, internal friction angle, elastic modulus, Poisson’s ratio, and density. The results are presented in Table 10. Unlike the previous model, this one relies solely on displacement data for training, without incorporating anchor cable force data as input.

4.4. Analysis and Validation of Inversion Results

4.4.1. Analysis of Support Piles

A comparison between numerical simulations and field monitoring of pile-top horizontal displacement and pile body displacement (Figure 10 and Figure 11) clearly reflects the deformation evolution of support piles under earth pressure during foundation pit excavation. The pit was excavated in eight stages, during which pile-top displacement increased progressively, with a maximum relative error of 12%.
The pile diameter is 1.5 m, and the length is 23.9 m, with monitoring points set at depths of 0 m, 9.9 m, 10.4 m, 13.4 m, 15.4 m, 16.4 m, 19.4 m, 20.9 m, 22.4 m, and 23.9 m. The maximum relative error was found to be 11%. As the support piles are rigid materials, displacements at all monitoring points were relatively small. The maximum deformation occurred at the pile tops, but was less than 1 cm. The minimum deformation was observed at 19.4 m, 15.4 m, 13.4 m, and 15.4 m, respectively, due to the proximity of these points to the anchor cables. The external forces from the anchor cables resulted in smaller displacements at these points compared to those at the pile bottom.

4.4.2. Verification of Anchor Cable Internal Force and Deformation Results

At the engineering site, displacement monitoring points were numbered counterclockwise from the east side of the foundation pit, as shown in Figure 2. Table 11 compares finite difference simulation results with field measurements, where W5, W10, W15, W25, and W37 correspond to settlement, and W17, W21, and W32 correspond to horizontal displacement. In these results, both the simulated and measured values were below the warning threshold of 20 mm, confirming the reliability of the numerical simulation. Comparison of simulated and monitored displacements in Table 11 shows that the maximum relative error was 8%, less than 10%. On the east side of the foundation pit, point W37 recorded the largest settlement among all monitoring points, yet the simulation error at this point was below 5%. At point W32, displacement was relatively small, likely due to its proximity to the pit corner, where soil is typically subject to stronger support constraints. Point W21, located near the pit center, exhibited the largest simulated horizontal displacement, but with an error of less than 3%. These two points, W37 and W21, can thus be considered critical for ensuring overall engineering safety. Furthermore, comparison of Table 11 and Table 12 indicates that the maximum relative error in Table 12 reached 15%, higher than that in Table 11. Compared with using displacement data alone, incorporating both displacement and anchor cable force data in the PSO-BP neural network significantly improved inversion accuracy. Traditional approaches often rely solely on displacement data and neglect the influence of anchor cable forces on soil deformation and stress, whereas the inclusion of anchor force data effectively overcomes this limitation and yields more accurate inversion results.
Table 13 compares the simulated and monitored values of prestressed anchor cables, The maximum relative error was 7.9%, less than 10%, indicating that the model effectively captures the time-dependent deformation characteristics of deep soil. Considering both deformation and anchor cable forces, the cohesion, internal friction angle, elastic modulus, Poisson’s ratio, and density obtained through neural network inversion demonstrate strong engineering reliability, providing a solid digital basis for dynamic construction control. Figure 12 and Figure 13 present the computed cloud diagrams of the anchor cable internal force and displacement, respectively.

5. Limitations of This Study and Future Work

By combining surrounding rock displacement data with anchor cable force data as dual validation, this study successfully inverted the physical–mechanical parameters of foundation pit surrounding rock using the PSO-BP neural network method, achieving satisfactory inversion results. However, certain limitations remain.
1.
The inversion results are limited by the quality and quantity of the training data. Although satisfactory accuracy has been achieved, the data coverage may be insufficient under complex geological conditions. Future studies should increase data diversity, particularly by collecting more field measurements in complex geological environments, to further enhance inversion accuracy.
2.
Although anchor cable force and displacement data were introduced as dual validation, the heterogeneity and anisotropy of geotechnical media under complex geological conditions may still affect the accuracy of parameter inversion. Future research could incorporate additional validation indicators to improve robustness.
3.
As described earlier, the data collection scheme included the arrangement of monitoring points and on-site acquisition procedures. However, due to environmental and equipment limitations, the field data may still be affected by external disturbances, such as uncontrollable factors during construction, leading to certain errors. Future research may employ higher-precision measurement devices and consider developing intelligent platforms that integrate relevant algorithms into applications for real-time monitoring, thereby enhancing practical engineering applications [29].

6. Conclusions

To further improve the accuracy of parameter inversion for foundation pit surrounding rock, this study was conducted based on a deep foundation pit engineering project in Shapingba District, Chongqing. A PSO-BP neural network was employed for training and inversion, with dual validation using displacement and anchor cable force data. Finally, forward numerical simulation results were compared with field measurements. The main conclusions are as follows:
1.
By optimizing the BP neural network using the PSO algorithm, the overall convergence speed of the model can be improved, and it also helps to avoid the network falling into local optima. This algorithm has certain reference value and practicality for the inversion of the physical and mechanical parameters of the surrounding rock in foundation pit engineering.
2.
The inverted physical–mechanical parameters of the Shapingba foundation pit fell within the ranges reported in the geotechnical survey, confirming their engineering reliability.
3.
The numerical simulation of foundation pit surrounding rock displacement showed a maximum relative error of 8% compared with field measurements. At the pit center, the relative error was 3%, and at the eastern point with the largest settlement, the error was 5%. For prestressed anchor cable forces, the maximum relative error was 7.9%. All errors were below 10%, confirming the reliability of the inversion results.
4.
Unlike other studies, this research not only used field displacement data as a validation indicator for parameter inversion but also incorporated measured anchor cable forces. The combination of these two indicators significantly improved the inversion accuracy.

Author Contributions

Conceptualization, G.L. and W.X.; methodology, G.L. and W.X.; software, J.J.; validation, Q.G., J.J. and Y.L.; formal analysis, Y.Z.; investigation, Y.Z. and Y.L.; resources, J.J.; data curation, J.J.; writing—original draft preparation, G.L.; writing—review and editing, G.L.; visualization, Y.Z.; supervision, Q.G.; project administration, W.M.; funding acquisition, W.M. All authors have read and agreed to the published version of the manuscript.

Funding

This work was supported by the China Communications Construction Road and Bridge Technology Research and Development Project (No. RP2024041494 and RP2023031224).

Data Availability Statement

The original contributions presented in the study are included in the article, further inquiries can be directed to the corresponding author.

Conflicts of Interest

Authors Gang Li, Wei Xiao, Yanlin Liang and Qiyin Gu were employed by the companies Road & Bridge International Co., Ltd. and China Communications Construction Urban Construction (Sichuan) Co., Ltd. The remaining authors declare that the research was conducted in the absence of any commercial or financial relationships that could be construed as a potential conflict of interest.

Appendix A. Complete Parameter Level Table

Table A1. Parameter optimization levels of the PSO-BP neural network.
Table A1. Parameter optimization levels of the PSO-BP neural network.
Geotechnical ParametersSilty ClayMudstone
Parameters c 1 (MPa) φ 1
(°)
E 1 (MPa) ν 1 ρ 1
(kg/m3)
c 2
(MPa)
φ 2
(°)
E 2
(MPa)
ν 2 ρ 2
(kg/m3)
Level 10.021412.35.850.3518.8135.711100.2922.5
Level 20.022212.637.050.3618.921.02935.771212.860.322.79
Level 30.022912.968.250.3819.041.05735.841315.710.3123.07
Level 40.023713.299.450.3919.161.08635.911418.570.3223.36
Level 50.024513.6110.650.4119.271.11435.991521.430.3323.64
Level 60.025313.9411.850.4219.391.14336.061624.290.3423.93
Level 70.02614.2713.050.4419.511.17136.131727.140.3524.21
Level 80.026814.613.80.4519.631.236.218300.3624.5

Appendix B. Training Samples

Table A2. Parameter training dataset.
Table A2. Parameter training dataset.
Parameters
c 1
(MPa)
φ 1
(°)
E 1
(MPa)
ν 1 ρ 1
(kg/m3)
c 2
(MPa)
φ 2
(°)
E 2
(MPa)
ν 2 ρ 2
(kg/m3)
10.021412.35.850.3518.8135.711100.2922.5
20.021412.35.850.3518.81.02935.771212.860.322.79
30.021412.35.850.3518.81.05735.841315.710.3123.07
40.021412.35.850.3518.81.08635.911418.570.3223.36
50.021412.35.850.3518.81.11435.991521.430.3323.64
60.021412.35.850.3518.81.14336.061624.290.3423.93
70.021412.35.850.3518.81.17136.131727.140.3524.21
80.021412.35.850.3518.81.236.218300.3624.5
90.022212.637.050.3618.92135.711100.2922.5
100.022212.637.050.3618.921.02935.771212.860.322.79
110.022212.637.050.3618.921.05735.841315.710.3123.07
120.022212.637.050.3618.921.08635.911418.570.3223.36
130.022212.637.050.3618.921.11435.991521.430.3323.64
140.022212.637.050.3618.921.14336.061624.290.3423.93
150.022212.637.050.3618.921.17136.131727.140.3524.21
160.022212.637.050.3618.921.236.218300.3624.5
170.022912.968.250.3819.04135.711100.2922.5
180.022912.968.250.3819.041.02935.771212.860.322.79
190.022912.968.250.3819.041.05735.841315.710.3123.07
200.022912.968.250.3819.041.08635.911418.570.3223.36
210.022912.968.250.3819.041.11435.991521.430.3323.64
220.022912.968.250.3819.041.14336.061624.290.3423.93
230.022912.968.250.3819.041.17136.131727.140.3524.21
240.022912.968.250.3819.041.236.218300.3624.5
250.023713.299.450.3919.16135.711100.2922.5
260.023713.299.450.3919.161.02935.771212.860.322.79
270.023713.299.450.3919.161.05735.841315.710.3123.07
280.023713.299.450.3919.161.08635.911418.570.3223.36
290.023713.299.450.3919.161.11435.991521.430.3323.64
300.023713.299.450.3919.161.14336.061624.290.3423.93
310.023713.299.450.3919.161.17136.131727.140.3524.21
320.023713.299.450.3919.161.236.218300.3624.5
330.024513.6110.650.4119.27135.711100.2922.5
340.024513.6110.650.4119.271.02935.771212.860.322.79
350.024513.6110.650.4119.271.05735.841315.710.3123.07
360.024513.6110.650.4119.271.08635.911418.570.3223.36
370.024513.6110.650.4119.271.11435.991521.430.3323.64
380.024513.6110.650.4119.271.14336.061624.290.3423.93
390.024513.6110.650.4119.271.17136.131727.140.3524.21
400.024513.6110.650.4119.271.236.218300.3624.5
410.025313.9411.850.4219.39135.711100.2922.5
420.025313.9411.850.4219.391.02935.771212.860.322.79
430.025313.9411.850.4219.391.05735.841315.710.3123.07
440.025313.9411.850.4219.391.08635.911418.570.3223.36
450.025313.9411.850.4219.391.11435.991521.430.3323.64
460.025313.9411.850.4219.391.14336.061624.290.3423.93
470.025313.9411.850.4219.391.17136.131727.140.3524.21
480.025313.9411.850.4219.391.236.218300.3624.5
490.02614.2713.050.4419.51135.711100.2922.5
500.02614.2713.050.4419.511.02935.771212.860.322.79
510.02614.2713.050.4419.511.05735.841315.710.3123.07
520.02614.2713.050.4419.511.08635.911418.570.3223.36
530.02614.2713.050.4419.511.11435.991521.430.3323.64
540.02614.2713.050.4419.511.14336.061624.290.3423.93
550.02614.2713.050.4419.511.17136.131727.140.3524.21
560.02614.2713.050.4419.511.236.218300.3624.5
570.026814.613.80.4519.63135.711100.2922.5
580.026814.613.80.4519.631.02935.771212.860.322.79
590.026814.613.80.4519.631.05735.841315.710.3123.07
600.026814.613.80.4519.631.08635.911418.570.3223.36
610.026814.613.80.4519.631.11435.991521.430.3323.64
620.026814.613.80.4519.631.14336.061624.290.3423.93
630.026814.613.80.4519.631.17136.131727.140.3524.21
640.026814.613.80.4519.631.236.218300.3624.5
Table A3. Displacement training dataset.
Table A3. Displacement training dataset.
Measured Displacement (mm)
12345678910
17.624.394.744.977.147.114.884.324.355.79
26.953.974.294.56.476.464.423.93.945.25
36.593.754.064.256.156.144.213.713.745
46.533.383.63.865.925.913.623.513.674.97
55.63.163.453.595.25.193.573.123.153.15
65.242.953.223.354.864.853.332.92.923.93
74.922.763.033.154.564.563.122.72.733.68
84.642.592.862.974.34.312.942.542.563.47
97.644.44.744.987.177.144.864.334.365.8
106.483.693.994.176.046.034.113.643.684.91
116.493.693.994.176.046.024.093.633.674.91
126.023.413.73.875.65.583.823.383.414.55
135.63.173.453.65.225.213.563.133.154.22
145.252.963.233.364.884.873.332.912.923.93
154.922.773.033.164.574.573.12.712.733.69
164.642.62.862.974.314.312.932.542.563.47
177.654.414.754.997.177.154.864.344.365.81
187.034.034.344.556.576.554.453.973.995.32
196.493.73.994.186.066.044.13.643.674.92
206.013.413.73.875.615.613.823.393.414.55
215.613.173.453.615.225.213.563.143.164.23
225.262.963.233.374.884.883.322.912.923.94
234.932.773.043.164.584.573.092.712.733.69
244.652.62.862.984.324.322.922.542.563.47
257.684.424.744.997.187.154.864.344.365.8
267.094.074.385.16.586.744.473.873.285.11
276.493.73.994.196.056.044.093.643.674.92
286.033.423.73.885.625.613.823.383.414.56
295.623.183.453.65.225.223.563.133.154.22
305.252.973.233.374.884.873.322.912.923.94
314.942.783.033.164.584.583.12.712.733.69
324.662.612.862.994.324.322.912.552.563.48
337.714.444.7557.217.184.864.364.375.82
347.044.054.354.576.596.574.453.973.995.33
356.513.7244.26.086.064.113.663.684.93
366.033.433.713.895.635.623.823.393.424.56
375.633.193.463.625.225.223.553.143.164.24
385.262.983.233.394.914.93.322.912.933.95
394.952.793.043.184.594.593.092.722.733.7
404.662.622.872.994.344.342.912.552.563.48
417.714.064.354.586.66.584.453.9845.34
427.074.064.354.586.66.584.453.9845.34
436.523.7344.216.086.064.13.663.684.94
446.053.443.713.95.645.633.823.393.414.57
455.643.23.453.635.245.233.563.143.164.24
465.282.983.243.394.94.93.312.922.933.95
474.952.793.043.184.614.613.092.722.733.7
484.662.622.8734.344.342.912.552.563.49
494.612.512.8634.314.312.92.542.53.38
507.064.064.344.586.616.594.443.983.995.34
516.533.744.014.226.086.064.113.673.74.94
526.063.453.713.95.645.623.813.393.424.57
535.633.23.453.635.255.243.553.143.164.24
545.282.993.233.394.914.93.312.912.933.95
554.952.83.043.184.614.63.082.722.733.7
564.672.632.8734.354.342.92.552.563.48
577.714.474.775.047.247.214.864.364.375.83
586.843.94.184.426.386.364.263.823.845.16
596.553.744.014.236.16.094.113.673.74.95
606.063.463.723.915.665.643.833.413.434.59
615.653.223.473.645.275.263.553.153.174.25
625.2933.243.414.934.923.312.932.943.96
634.962.813.053.24.634.623.092.732.743.71
644.682.642.883.014.374.362.912.562.573.49
Table A4. Anchorage system training dataset.
Table A4. Anchorage system training dataset.
Internal Forces of Anchorage Systems/kN
1234
1178365383432
2180368384436
3184370383437
4186371387443
5189374392446
6193378391447
7195384403451
8198392403452
9179366384434
10182366384435
11185367386435
12190368387437
13190370390439
14194373391443
15198376393445
16200380396448
17182366384435
18182368386437
19183368387438
20186369390439
21189370394439
22194371397443
23197372402447
24201373403449
25181367385436
26184368387438
27187367388438
28190366392440
29194368394440
30196370398441
31199371401444
32202372403446
33182367385436
34186368386439
35188369386440
36192370389441
37196371396444
38198372399448
39200372399451
40202373401452
41183365387437
42187368390439
43189368391441
44193367392443
45196369393447
46199370394448
47201371397450
48201373402453
49184367388438
50187368390440
51190368392440
52194370395441
53197371394444
54199371398447
55201372402450
56201373404452
57185367388432
58189367394434
59192368396437
60195369397443
61199370398446
62199372398447
63201373401451
64202373403452

References

  1. Zheng, L.H.; Wang, D.; Sun, J.Q.; Wang, Q.Q. Analysis of the impact of deep foundation pit construction based on the semi-reversed method on subway station deformation. Build. Struct. 2021, 51 (Supp. S1), 1935–1939. [Google Scholar]
  2. Wang, C.H.; Wu, Z.X.; Wang, K.; Tang, D.; Ma, C. Random mechanics-Bayesian method for calibrating CPTU data of deep soft soil parameters in Shanghai. J. Geotech. Eng. 2023, 45, 75–84. [Google Scholar]
  3. Gong, S.; Yang, Z.; Zhang, G.P.; Luo, X.; Chen, X.Z. Study on the tunnel geotechnical mechanical parameter analysis method based on the optimized BP neural network algorithm. Northwest Water Power 2022, 5, 133–137. [Google Scholar]
  4. Ma, H.H.; Yuan, S.; Zhang, Z.; Tian, Y.; Dong, S. Application of soil parameter inversion method based on BP neural network in foundation pit deformation prediction. Appl. Geophys. 2023, 20, 299–309. [Google Scholar] [CrossRef]
  5. Zhou, Y.; Wu, S.C.; Jiao, J.J.; Zhang, X.P. Study on the mesoscopic mechanical parameters of geotechnical materials based on BP neural network. Geotech. Mech. 2011, 32, 3821–3826. [Google Scholar]
  6. Li, B.Y.; Si, M.J. Inversion analysis of foundation pit horizontal displacement based on MEC-BP neural network. J. Railw. Sci. Eng. 2021, 18, 1764–1772. [Google Scholar]
  7. Jiang, W.; Ouyang, Y.; Yan, J.Z.; Wang, Z.; Liu, L. Inverse iterative correction inversion method for the shear strength of slope geotechnical materials. Geotech. Mech. 2022, 43, 2287–2295. [Google Scholar]
  8. Zhang, K.Y.; Su, Z.K.; Nie, M.J.; Guo, K.; Shen, X. Soil parameter inversion and deformation prediction method based on ISSA-ELM. J. Appl. Basic Eng. Sci. 2024, 32, 1434–1448. [Google Scholar]
  9. Wang, Y.; He, Z.; Yang, Y.; Ding, D.; Ding, F.; Dang, X.-W. Multi-parameter inversion of AIEM by using bi-directional deep neural network. Remote Sens. 2022, 14, 3302. [Google Scholar] [CrossRef]
  10. Wang, M.; Wang, E.; Liu, X.; Wang, C. Topological graph representation of stratigraphic properties of spatial-geological characteristics and compression modulus prediction by mechanism-driven learning. Comput. Geotech. 2023, 153, 105112. [Google Scholar] [CrossRef]
  11. Vahab, M.; Shahbodagh, B.; Haghighat, E.; Khalili, N. Application of Physics-Informed Neural Networks for forward and inverse analysis of pile–soil interaction. Int. J. Solids Struct. 2023, 277, 112319. [Google Scholar] [CrossRef]
  12. Hosni, I.; Farah, L.B.; Farah, I.R.; Bennaceur, R.; Naceur, M.S. A Genetic Algorithm for the Retrieval of Soil Multi-scale Roughness and Moisture Parameters. In Proceedings of the 2019 PhotonIcs & Electromagnetics Research Symposium-Spring (PIERS-Spring), Rome, Italy, 17–20 June 2019; IEEE: Piscataway, NJ, USA, 2019; pp. 1074–1080. [Google Scholar]
  13. Lin, R.; Wei, Z.; Hu, R.; Chen, H.; Li, Y.; Zhang, B.; Wang, F.; Hu, D. Construction and validation of surface soil moisture inversion model based on remote sensing and neural network. Atmosphere 2024, 15, 647. [Google Scholar] [CrossRef]
  14. Pan, S.Y.; Cheng, J.; Li, T.C. The forward and inversion analysis of high rock-fill dam during construction period using the node-based smoothed point interpolation method. Eng. Comput. 2020, 37, 1531–1555. [Google Scholar] [CrossRef]
  15. Zhou, C.; Gao, B.; Yan, B.; Zhu, W.; Ye, G. A combined machine learning/search algorithm-based method for the identification of constitutive parameters from laboratory tests and in-situ tests. Comput. Geotech. 2024, 170, 106268. [Google Scholar] [CrossRef]
  16. Guo, Z.Q.; Yang, S.S.; Li, Y.B.; Yang, H.H.; Pang, X.; Luo, B.S. Inversion of geotechnical parameters for metro shield tunnel sites based on PSO-BP neural network. J. Taiyuan Univ. Technol. 2020, 51, 171–176. [Google Scholar]
  17. Li, Q.; Cheng, F.; Zhang, X. Numerical simulation and deformation prediction of deep pit based on PSO-BP neural network inversion of soil parameters. Sensors 2024, 24, 2959. [Google Scholar] [CrossRef]
  18. Li, Y.; Zhou, L.; Gao, P.; Yang, B.; Han, Y.; Lian, C. Short-term power generation forecasting of a photovoltaic plant based on PSO-BP and GA-BP neural networks. Front. Energy Res. 2022, 9, 824691. [Google Scholar] [CrossRef]
  19. Yin, Y.T.; Ma, J.; Bai, Z.T.; Lu, W.; Mao, X.F.; Ni, N.; Li, D.B. Intelligent prediction of soil site anchorage force based on improved PSO-BP neural network. J. Mech. 2025, 57, 1–17. [Google Scholar]
  20. Li, X.; Jia, C.; Zhu, X.; Zhao, H.; Gao, J. Investigation on the deformation mechanism of the full-section tunnel excavation in the complex geological environment based on the PSO-BP neural network. Environ. Earth Sci. 2023, 82, 326. [Google Scholar] [CrossRef]
  21. Zhang, J.; Wang, Y.; Niu, F.; Zhang, H.; Li, S.; Wang, Y. Parameterization of multi-angle shaker based on PSO-BP neural network. Minerals 2023, 13, 929. [Google Scholar] [CrossRef]
  22. Zhou, X. Research on Insurance Rate Determination for Highway Engineering Based on PSO-BP Neural Network. Master’s Thesis, Hunan University, Changsha, China, 2019. [Google Scholar]
  23. Tian, H.; Chen, W.; Yang, D.; Dai, Y.; Yang, J. Application of the orthogonal design method in geotechnical parameter back analysis for underground structures. Bull. Eng. Geol. Environ. 2016, 75, 239–249. [Google Scholar] [CrossRef]
  24. Hao, J.; Wang, B. Parameter Sensitivity Analysis on Deformation of Composite Soil-Nailed Wall Using Artificial Neural Networks and Orthogonal Experiment. Math. Probl. Eng. 2014, 2014, 502362. [Google Scholar] [CrossRef]
  25. Liu, R.J.; Zhang, Y.W.; Wen, C.W.; Tang, J. Study on orthogonal experimental design and analysis methods. Exp. Technol. Manag. 2010, 27, 52–55. [Google Scholar]
  26. Liu, W.; Chen, Y.F.; Hu, R.; Zhou, C.B. Inversion analysis of rock mass permeability characteristics based on the unstable seepage process. J. Rock Mech. Eng. 2015, 34, 362–373. [Google Scholar]
  27. Chen, W.B.; Sun, Y.S.; Wei, H.W.; Li, J. Soil parameter inversion and deformation prediction under deep foundation pit support. In Proceedings of the 2022 Industrial Building Academic Exchange Conference (Volume II), Beijing, China, 14 October 2022; pp. 301–305. [Google Scholar]
  28. Yang, S.J.; Chen, K. Study on the correlation between BP neural network performance and hidden layer structure. J. Ningbo Univ. (Nat. Sci. Ed.) 2013, 26, 48–52. [Google Scholar]
  29. Jiang, X.T.; Zhang, X.W.; Lü, Y.H.; Li, R.; Jiang, H. Current status and future prospects of machine learning in geotechnical engineering. Rock Soil Mech. 2025, 46 (Suppl. S1), 419–436. [Google Scholar]
Figure 1. BP neural network calculation model structure.
Figure 1. BP neural network calculation model structure.
Buildings 15 03499 g001
Figure 2. The inversion procedure of the PSO-BP neural network.
Figure 2. The inversion procedure of the PSO-BP neural network.
Buildings 15 03499 g002
Figure 3. Foundation pit site diagram.
Figure 3. Foundation pit site diagram.
Buildings 15 03499 g003
Figure 4. Finite difference model of the foundation pit.
Figure 4. Finite difference model of the foundation pit.
Buildings 15 03499 g004
Figure 5. Field measurement of displacement.
Figure 5. Field measurement of displacement.
Buildings 15 03499 g005
Figure 6. Cumulative settlement displacement monitoring chart of measuring point W37.
Figure 6. Cumulative settlement displacement monitoring chart of measuring point W37.
Buildings 15 03499 g006
Figure 7. On-site installation of anchor load cells. (a) Front view of anchor load cell installation. (b) Side view of anchor load cell installation.
Figure 7. On-site installation of anchor load cells. (a) Front view of anchor load cell installation. (b) Side view of anchor load cell installation.
Buildings 15 03499 g007
Figure 8. Field monitoring of anchorage systems.
Figure 8. Field monitoring of anchorage systems.
Buildings 15 03499 g008
Figure 9. Neural network structural diagram.
Figure 9. Neural network structural diagram.
Buildings 15 03499 g009
Figure 10. Horizontal displacement profile of pile cap. (a) Horizontal displacement at the top of pile No. 1 (b) Horizontal displacement at the top of pile No. 2 (c) Horizontal displacement at the top of pile No. 3 (d) Horizontal displacement at the top of pile No. 4.
Figure 10. Horizontal displacement profile of pile cap. (a) Horizontal displacement at the top of pile No. 1 (b) Horizontal displacement at the top of pile No. 2 (c) Horizontal displacement at the top of pile No. 3 (d) Horizontal displacement at the top of pile No. 4.
Buildings 15 03499 g010aBuildings 15 03499 g010b
Figure 11. Pile body displacement. (a) Displacement of the pile body at pile No. 1 (b) Displacement of the pile body at pile No. 2 (c) Displacement of the pile body at pile No. 3 (d) Displacement of the pile body at pile No. 4.
Figure 11. Pile body displacement. (a) Displacement of the pile body at pile No. 1 (b) Displacement of the pile body at pile No. 2 (c) Displacement of the pile body at pile No. 3 (d) Displacement of the pile body at pile No. 4.
Buildings 15 03499 g011
Figure 12. Anchorage calculation contour map.
Figure 12. Anchorage calculation contour map.
Buildings 15 03499 g012
Figure 13. Displacement calculation contour map. (a) Displacement in the x-direction. (b) Displacement in the y-direction. (c) Displacement in the x-direction.
Figure 13. Displacement calculation contour map. (a) Displacement in the x-direction. (b) Displacement in the y-direction. (c) Displacement in the x-direction.
Buildings 15 03499 g013
Table 1. Soil layer parameters specified in the geotechnical exploration report.
Table 1. Soil layer parameters specified in the geotechnical exploration report.
Geotechnical ParametersSilty ClayMudstone
c 1 (MPa) φ 1
(°)
E 1 (MPa) ν 1 ρ 1
(kg/m3)
c 2
(MPa)
φ 2
(°)
E 2
(MPa)
ν 2 ρ 2
(kg/m3)
Upper Limit0.021412.35.850.3518.8135.711100.2922.5
Lower Limit0.026814.613.80.4519.631.236.218300.3624.5
Table 2. Partial parameter levels for PSO-BP training.
Table 2. Partial parameter levels for PSO-BP training.
Geotechnical ParametersSilty ClayMudstone
Parameters c 1 (MPa) φ 1
(°)
E 1 (MPa) ν 1 ρ 1
(kg/m3)
c 2
(MPa)
φ 2
(°)
E 2
(MPa)
ν 2 ρ 2
(kg/m3)
Level 10.021412.35.850.3518.8135.711100.2922.5
Level 80.026814.613.80.4519.631.236.218300.3624.5
Table 3. Sensitivity analysis results.
Table 3. Sensitivity analysis results.
Displacement CorrelationAnchor Cable Force CorrelationOverall Correlation
10.97540.96970.9726
20.97450.96930.9719
30.97670.97080.9737
40.96490.97430.9696
50.97460.96860.9716
60.97480.96930.9720
70.97410.97120.9726
80.97450.96970.9721
90.97450.96970.9721
100.97480.96930.9720
Table 4. Partial parameter training samples.
Table 4. Partial parameter training samples.
Parameters
c 1
(MPa)
φ 1
(°)
E 1
(MPa)
ν 1 ρ 1
(kg/m3)
c 2
(MPa)
φ 2
(°)
E 2
(MPa)
ν 2 ρ 2
(kg/m3)
10.021412.35.850.3518.8135.711100.2922.5
90.022212.637.050.3618.92135.711100.2922.5
170.022912.968.250.3819.04135.711100.2922.5
250.023713.299.450.3919.16135.711100.2922.5
330.024513.6110.650.4119.27135.711100.2922.5
410.025313.9411.850.4219.39135.711100.2922.5
490.02614.2713.050.4419.51135.711100.2922.5
570.026814.613.80.4519.63135.711100.2922.5
Table 5. Partial displacement training samples.
Table 5. Partial displacement training samples.
Measured Displacement (mm)
12345678910
17.624.394.744.977.147.114.884.324.355.79
97.644.44.744.987.177.144.864.334.365.8
177.654.414.754.997.177.154.864.344.365.81
257.684.424.744.997.187.154.864.344.365.8
324.662.612.862.994.324.322.912.552.563.48
404.662.622.872.994.344.342.912.552.563.48
484.662.622.8734.344.342.912.552.563.49
564.672.632.8734.354.342.92.552.563.48
644.682.642.883.014.374.362.912.562.573.49
Table 6. Partial anchor cable training samples.
Table 6. Partial anchor cable training samples.
Internal Forces of Anchorage Systems/kN
1234
1178365383432
9179366384434
17182366384435
25181367385436
33182367385436
41183365387437
49184367388438
57185367388432
Table 7. Actual measured displacement values for inversion.
Table 7. Actual measured displacement values for inversion.
Identification NumberEmpirical Value/mm
12.8
22.3
33.3
43.9
51.6
61.3
74.4
83.5
94.1
103.9
Table 8. Empirical internal forces of anchorage systems for inversion.
Table 8. Empirical internal forces of anchorage systems for inversion.
Identification NumberEmpirical Value/mm
1185
2400
3370
4442
Table 9. Parameter inversion results based on displacement and anchor cable force data.
Table 9. Parameter inversion results based on displacement and anchor cable force data.
Geotechnical ParametersSilty ClayMudstone
c 1 (MPa) φ 1
(°)
E 1 (MPa) ν 1 ρ 1
(kg/m3)
c 2
(MPa)
φ 2
(°)
E 2
(MPa)
ν 2 ρ 2
(kg/m3)
0.021413.379.700.4418.861.1236.131433.570.3624.32
Table 10. Parameter inversion results based on displacement data.
Table 10. Parameter inversion results based on displacement data.
Geotechnical ParametersSilty ClayMudstone
c 1 (MPa) φ 1
(°)
E 1 (MPa) ν 1 ρ 1
(kg/m3)
c 2
(MPa)
φ 2
(°)
E 2
(MPa)
ν 2 ρ 2
(kg/m3)
0.022014.228.350.4119.511.235.881624.290.3223.05
Table 11. Comparison of simulated and measured displacements using inversion results from displacement and anchor cable force data.
Table 11. Comparison of simulated and measured displacements using inversion results from displacement and anchor cable force data.
Identification NumberFinite Difference Numerical Simulation/mmEmpirical Value/mm
W54.103.80
W103.393.20
W154.214.30
W254.224.40
W374.684.90
W175.305.80
W216.756.60
W320.280.30
Table 12. Comparison of simulated and measured displacements using inversion results from displacement data.
Table 12. Comparison of simulated and measured displacements using inversion results from displacement data.
Identification NumberFinite Difference Numerical Simulation/mmEmpirical Value/mm
W54.233.80
W103.633.20
W154.604.30
W254.014.40
W375.534.90
W174.925.80
W216.106.60
W320.220.30
Table 13. Comparison of simulated and measured anchor forces using inversion results from displacement and anchor cable force data.
Table 13. Comparison of simulated and measured anchor forces using inversion results from displacement and anchor cable force data.
Identification NumberFinite Difference Numerical Simulation/KNEmpirical Value/KN
1340315
2337326
Disclaimer/Publisher’s Note: The statements, opinions and data contained in all publications are solely those of the individual author(s) and contributor(s) and not of MDPI and/or the editor(s). MDPI and/or the editor(s) disclaim responsibility for any injury to people or property resulting from any ideas, methods, instructions or products referred to in the content.

Share and Cite

MDPI and ACS Style

Li, G.; Xiao, W.; Liang, Y.; Gu, Q.; Jiang, J.; Meng, W.; Zhou, Y. Inversion of Physical and Mechanical Parameters of Surrounding Rock Mass in Foundation Pits Using a PSO-BP Neural Network. Buildings 2025, 15, 3499. https://doi.org/10.3390/buildings15193499

AMA Style

Li G, Xiao W, Liang Y, Gu Q, Jiang J, Meng W, Zhou Y. Inversion of Physical and Mechanical Parameters of Surrounding Rock Mass in Foundation Pits Using a PSO-BP Neural Network. Buildings. 2025; 15(19):3499. https://doi.org/10.3390/buildings15193499

Chicago/Turabian Style

Li, Gang, Wei Xiao, Yanlin Liang, Qiyin Gu, Junxin Jiang, Wei Meng, and Yuanfu Zhou. 2025. "Inversion of Physical and Mechanical Parameters of Surrounding Rock Mass in Foundation Pits Using a PSO-BP Neural Network" Buildings 15, no. 19: 3499. https://doi.org/10.3390/buildings15193499

APA Style

Li, G., Xiao, W., Liang, Y., Gu, Q., Jiang, J., Meng, W., & Zhou, Y. (2025). Inversion of Physical and Mechanical Parameters of Surrounding Rock Mass in Foundation Pits Using a PSO-BP Neural Network. Buildings, 15(19), 3499. https://doi.org/10.3390/buildings15193499

Note that from the first issue of 2016, this journal uses article numbers instead of page numbers. See further details here.

Article Metrics

Back to TopTop