Transforming AEC Education: A Systematic Review of VR/AR in Mass Timber Curriculum
Abstract
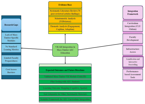
1. Introduction
1.1. Research Questions
1.2. Identified Research Gaps
- Inadequate faculty readiness: This highlights the limitations in technical competency, pedagogical skills, and confidence among AEC educators to design, validate, and deliver VR/AR modules. Most research concentrates on hardware performance, with limited focus on faculty preparedness
- Lack of Integration Framework: There is an absence of a structured roadmap or strategy for incorporating VR/AR modules into AEC curricula.
1.3. Aims and Objectives of the Study
- To perform a scientometric analysis that emphasizes the publication trend, citation analysis, keyword analysis, and overall journal contributions.
- To assess how VR/AR impacts learning outcomes, including student engagement, cognitive outcomes, and skill across the reviewed studies.
- To evaluate the adoption barriers and optimization strategies of VR/AR for education.
- To propose a framework for developing and validating a VR/AR-based instruction tool for mass timber education by synthesizing pedagogical models, delivery strategies, and immersive content.
- To propose evaluation metrics and instructional strategies for integrating VR/AR into mass timber curricula in AEC education.
2. Methodology
2.1. Data Selection
2.2. Search Strategy
2.3. Inclusion and Exclusion Criteria:
3. Scientometric Analysis
3.1. Publication Trends (2020–2024)
3.2. Journal Distribution and Contribution
3.3. Word Clouds Analysis
3.4. Keyword Co-Occurrence Mapping
4. Thematic Analysis of Reviewed Studies
4.1. Effectiveness of VR/AR in AEC Education
4.2. Adoption and Optimization Strategies
4.2.1. Factors Influencing Adoption
4.2.2. Optimizing Approaches
4.2.3. Delivery Models for VR/AR in AEC Education and Mass Timber Education
4.3. Integration Framework and Assessment Metrics
4.3.1. Propose Framework for VR/AR Integration in AEC Curricula
Identified Gaps
Recommendations
Framework
- Curriculum Integration: To ensure that VR/AR content is correctly applied, it should be added to AEC syllabi through strategies like scenario-based learning and interactive simulations [57]. This will help students interact with realistic construction settings in ways that improve their spatial awareness and critical thinking potential. For mass timber, this means being able to visualize the sequencing of structural systems, including CLT and glulam and understanding their fire detailing and connection profile. The content of the curriculum must meet the standards for accreditation.
- Faculty Training and Development: The success of adopting VR/AR in AEC education depends on how prepared educators are [6]. To equip educators with the technical skills required for successfully integrating VR/AR into teaching methodologies, AEC institutions should put a lot of emphasis on practical training, professional development, and interdisciplinary collaborations. This involves faculty development workshops on using VR/AR tools, teaching guidelines on linking conventional teaching content to VR/AR workflows, and robust technical support for integrating VR/AR into mass timber courses.
- Infrastructure and Accessibility: Accessibility remains a challenge due to the inadequate number of available VR/AR technologies [38]. Dudley et al. [115] also attributed the limited accessibility to the cost-intensive nature of VR/AR hardware and software. The infrastructure required for the VR/AR experience, such as Meta Quest and HTC Vive, should be affordable and scalable. There should be access to reliable internet, cross-platform compatibility, and Unity-based modules should be tailored for mass timber systems.
- Immersion and Motivation: VR/AR achieves optimal performance and engagement when students feel present and involve [76]. This framework suggests gamified modules, scenario-based learning, and voice narrations of design logic as strategies to enhance engagement.
- Assessment and Feedback: Yu et al. [116] found that there are no standard metrics to measure learning outcomes. Standardized assessment guidelines or metrics are required to accurately measure and enhance learning outcomes [117]. These metrics include metrics for spatial performance, post-simulation tests or reports, and real-time formative feedback.
4.3.2. Cognitive Metrics for Measuring Learning Outcomes
5. Discussion and Summary
5.1. Contribution to AEC Pedagogy
5.2. Contribution to the Standardization of VR/AR Frameworks
5.3. Contribution to AEC Pedagogy
5.4. Integration of Mass Timber Curriculum Contributions
5.5. Contribution to the Standardization of VR/AR Frameworks
5.6. Integration of Mass Timber Curriculum Contributions
- -
- Proposes a standardized framework for VR/AR integration and assessment.
- -
- Establishes a pedagogical foundation for immersive AEC learning.
- -
- Provides the basis for VR/AR-based mass timber curricula, advancing sustainable construction education.
6. Conclusions
Supplementary Materials
Author Contributions
Funding
Institutional Review Board Statement
Informed Consent Statement
Data Availability Statement
Conflicts of Interest
References
- Rehman, S.U.; Kim, I.; Hwang, K.E. Advancing BIM and game engine integration in the AEC industry: Innovations, challenges, and future directions. J. Comput. Des. Eng. 2025, 12, 26–54. [Google Scholar] [CrossRef]
- Zhu, Y.; Jafari, A.; Behzadan, A.H.; Issa, R.R. A roadmap to the next-generation technology-enabled learning-centered environments in AEC education. J. Civ. Eng. Educ. 2024, 150, 05024002. [Google Scholar] [CrossRef]
- Hosny, F.; Mantha, B.R.; Dabous, S.A.; Al-Khateeb, G.; Omar, M.; Arab, M.G.; Zeiada, W.; Merabtene, T.; Hamad, K. Advancing Civil Engineering Education: A Systematic Review of Opportunities, Trends, Challenges, and Future Research Directions in Computer-Altered Reality Technologies. Res. Sq. Prepr. 2025. [Google Scholar] [CrossRef]
- Ventura, S.M.; Castronovo, F.; Nikolić, D.; Ciribini, A.L.C. Implementation of Virtual Reality In Construction Education: A Content-Analysis Based Literature Review. J. Inf. Technol. Constr. 2022, 27, 705–731. [Google Scholar] [CrossRef]
- Adami, P.; Singh, R.; Rodrigues, P.B.; Becerik-Gerber, B.; Soibelman, L.; Copur-Gencturk, Y.; Lucas, G. Participants matter: Effectiveness of VR-based training on the knowledge, trust in the robot, and self-efficacy of construction workers and university students. Adv. Eng. Inform. 2023, 55, 101837. [Google Scholar] [CrossRef]
- Spitzer, B.O.; Ma, J.H.; Erdogmus, E.; Kreimer, B.; Ryherd, E.; Diefes-Dux, H. Framework for the Use of Extended Reality Modalities in AEC Education. Buildings 2022, 12, 2169. [Google Scholar] [CrossRef]
- Urban, H.; Pelikan, G.; Schranz, C. Augmented reality in AEC education: A case study. Buildings 2022, 12, 391. [Google Scholar] [CrossRef]
- Duan, Z.; Huang, Q.; Zhang, Q. Life cycle assessment of mass timber construction: A review. Build. Environ. 2022, 221, 109320. [Google Scholar] [CrossRef]
- Gustafsson, A.; Fridh, K.; Sandberg, D. Biophilic and sustainable design: The effect of visible wood in buildings. Sustainability 2021, 13, 9648. [Google Scholar] [CrossRef]
- Churkina, G.; Organschi, A.; Reyer, C.P.O.; Ruff, A.; Vinke, K.; Liu, Z.; Reck, B.K.; Graedel, T.E.; Schellnhuber, H.J. Buildings as a global carbon sink. Nat. Sustain. 2020, 3, 269–276. [Google Scholar] [CrossRef]
- Jones, D.; Llorens, J.; Mallo, M.F. Mass timber and sustainability: An analysis of the manufacturing and construction processes. Wood Des. Build. 2016, 21, 30–35. [Google Scholar]
- Teshnizi, Z.; Fovargue, D. Designing for deconstruction in mass timber buildings: Circular economy in action. Buildings 2022, 12, 241. [Google Scholar] [CrossRef]
- Green, M.; Taggart, J. Tall Wood Buildings: Design, Construction and Performance, 2nd ed.; Birkhäuser: Basel, Switzerland, 2020. [Google Scholar] [CrossRef]
- Ilbeigi, M.; Bairaktarova, D.; Morteza, A. Gamification in Construction Engineering Education: A Scoping Review. J. Civ. Eng. Educ. 2023, 149, 04023015. [Google Scholar] [CrossRef]
- Wang, Y. Application of virtual reality technique in the construction of modular teaching resources. Int. J. Emerg. Technol. Learn. 2020, 15, 126–139. [Google Scholar] [CrossRef]
- Tan, Y.; Xu, W.; Li, S.; Chen, K. Augmented and Virtual Reality (AR/VR) for Education and Training in the AEC Industry: A Systematic Review of Research and Applications. Buildings 2022, 12, 1529. [Google Scholar] [CrossRef]
- Militello, M.; Tredway, L.; Hodgkins, L.; Simon, K. Virtual reality classroom simulations: How school leaders improve instructional leadership capacity. J. Educ. Adm. 2021, 59, 286–301. [Google Scholar] [CrossRef]
- Kaur, D.P.; Mantri, A.; Horan, B. Enhancing student motivation with use of augmented reality for interactive learning in engineering education. Procedia Comput. Sci. 2020, 172, 881–885. [Google Scholar] [CrossRef]
- Kim, J.I.; Li, S.; Chen, X.; Keung, C.; Suh, M.; Kim, T.W. Evaluation framework for BIM-based VR applications in design phase. J. Comput. Des. Eng. 2021, 8, 910–922. [Google Scholar] [CrossRef]
- Czok, V.; Krug, M.; Müller, S.; Huwer, J.; Kruse, S.; Müller, W.; Weitzel, H. A Framework for Analysis and Development of Augmented Reality Applications in Science and Engineering Teaching. Educ. Sci. 2023, 13, 926. [Google Scholar] [CrossRef]
- Faridi, H.; Tuli, N.; Mantri, A.; Singh, G.; Gargrish, S. A framework utilizing augmented reality to improve critical thinking ability and learning gain of the students in Physics. Comput. Appl. Eng. Educ. 2021, 29, 258–273. [Google Scholar] [CrossRef]
- Familoni, B.T.; Onyebuchi, N.C. Augmented and virtual reality in U.S. Education: A review: Analyzing the impact, effectiveness, and future prospects of AR/VR tools in enhancing learning experiences. Int. J. Appl. Res. Soc. Sci. 2024, 6, 642–663. [Google Scholar] [CrossRef]
- Algerafi, M.A.M.; Zhou, Y.; Oubibi, M.; Wijaya, T.T. Unlocking the Potential: A Comprehensive Evaluation of Augmented Reality and Virtual Reality in Education. Electronics 2023, 12, 3953. [Google Scholar] [CrossRef]
- Alzahrani, N.M. Augmented reality: A systematic review of its benefits and challenges in e-learning contexts. Appl. Sci. 2020, 10, 5660. [Google Scholar] [CrossRef]
- Chen, X.; Li, S.; Li, G.; Xue, B.; Liu, B.; Fang, Y.; Seo, J.; Kim, I.; Kim, J.I. Effects of building information modeling prior knowledge on applying virtual reality in construction education: Lessons from a comparison study. J. Comput. Des. Eng. 2023, 10, 2036–2048. [Google Scholar] [CrossRef]
- Kastrin, A.; Hristovski, D. Scientometric analysis and knowledge mapping of literature-based discovery (1986–2020). Scientometrics 2021, 126, 1415–1451. [Google Scholar] [CrossRef]
- Pranckutė, R. Web of Science (WoS) and Scopus: The titans of bibliographic information in today’s academic world. Publications 2021, 9, 12. [Google Scholar] [CrossRef]
- Afzal, M.; Shafiq, M.T. Evaluating 4D-BIM and VR for effective safety communication and training: A case study of multilingual construction job-site crew. Buildings 2021, 11, 319. [Google Scholar] [CrossRef]
- Abouelkhier, N.; Shafiq, M.T.; Rauf, A.; Alsheikh, N. Enhancing Construction Management Education through 4D BIM and VR: Insights and Recommendations. Buildings 2024, 14, 3116. [Google Scholar] [CrossRef]
- Sami Ur Rehman, M.; Abouelkhier, N.; Shafiq, M.T. Exploring the effectiveness of immersive virtual reality for Project Scheduling in Construction Education. Buildings 2023, 13, 1123. [Google Scholar] [CrossRef]
- Shringi, A.; Arashpour, M.; Golafshani, E.M.; Rajabifard, A.; Dwyer, T.; Li, H. Efficiency of VR-based safety training for construction equipment: Hazard recognition in heavy machinery operations. Buildings 2022, 12, 2084. [Google Scholar] [CrossRef]
- Shore, J.; Ravindran, A.V.; Gonzalez, V.A.; Giacaman, N. Using augmented reality in AEC tertiary education: A collaborative design case. J. Civ. Eng. Educ. 2023, 149, 04022009. [Google Scholar] [CrossRef]
- Lozano-Galant, F.; Porras, R.; Mobaraki, B.; Calderón, F.; Gonzalez-Arteaga, J.; Lozano-Galant, J.A. Enhancing civil engineering education through affordable AR tools for visualizing BIM models. J. Civ. Eng. Educ. 2024, 150, 05024003. [Google Scholar] [CrossRef]
- Ilbeigi, M. A Scoping Review: Virtual and Augmented Reality Game-Based Applications to Civil Engineering Education. J. Civ. Eng. Educ. 2024, 150, 04024013. [Google Scholar] [CrossRef]
- Ogunseiju, O.R.; Nnaji, C.; Eiris, R.; Akanmu, A.; Olayiwola, J. Assessment of Interactive Holographic Scenes in Learning: A Review on the Applications of Virtual Reality, Augmented Reality, and Mixed Reality in Civil Engineering Education. J. Civ. Eng. Educ. 2023, 149, 04023002. [Google Scholar] [CrossRef]
- Wang, X.; Chou, M.; Lai, X.; Tang, J.; Chen, J.; Kong, W.K.; Chi, H.-L.; Yam, M.C. Examining the effects of an immersive learning environment in tertiary AEC education: CAVE-VR system for students’ perception and technology acceptance. J. Civ. Eng. Educ. 2024, 150, 05023012. [Google Scholar] [CrossRef]
- Kuncoro, T.; Ichwanto, M.A.; Muhammad, D.F. VR-based learning media of earthquake-resistant construction for civil engineering students. Sustainability 2023, 15, 4282. [Google Scholar] [CrossRef]
- Akinradewo, O.; Hafez, M.; Aigbavboa, C.; Ebekozien, A.; Adekunle, P.; Otasowie, O. Innovating Built Environment Education to Achieve SDG 4: Key Drivers for Integrating Augmented Reality Technologies. Sustainability 2024, 16, 8315. [Google Scholar] [CrossRef]
- Shanti, Z.; Al-Tarazi, D. Virtual Reality Technology in Architectural Theory Learning: An Experiment on the Module of History of Architecture. Sustainability 2023, 15, 16394. [Google Scholar] [CrossRef]
- Rueda Márquez de la Plata, A.; Cruz Franco, P.A.; Ramos Sánchez, J.A. Applications of virtual and augmented reality technology to teaching and research in construction and its graphic expression. Sustainability 2023, 15, 9628. [Google Scholar] [CrossRef]
- Hu, X.; Goh, Y.M.; Lin, A. Educational impact of an Augmented Reality (AR) application for teaching structural systems to non-engineering students. Adv. Eng. Inform. 2021, 50, 101436. [Google Scholar] [CrossRef]
- Adami, P.; Rodrigues, P.B.; Woods, P.J.; Becerik-Gerber, B.; Soibelman, L.; Copur-Gencturk, Y.; Lucas, G. Effectiveness of VR-based training on improving construction workers’ knowledge, skills, and safety behavior in robotic teleoperation. Adv. Eng. Inform. 2021, 50, 101431. [Google Scholar] [CrossRef]
- Guo, X.; Liu, Y.; Tan, Y.; Xia, Z.; Fu, H. Hazard identification performance comparison between virtual reality and traditional construction safety training modes for different learning style individuals. Saf. Sci. 2024, 180, 106644. [Google Scholar] [CrossRef]
- Gong, P.; Lu, Y.; Lovreglio, R.; Yang, X.; Deng, Y. Comparing the effectiveness of AR training and slide-based training: The case study of metro construction safety. Saf. Sci. 2024, 176, 106561. [Google Scholar] [CrossRef]
- Rokooei, S.; Shojaei, A.; Alvanchi, A.; Azad, R.; Didehvar, N. Virtual reality application for construction safety training. Saf. Sci. 2023, 157, 105925. [Google Scholar] [CrossRef]
- Wu, W.; Zhao, D.; Suk, S.J. Evaluating virtual reality simulations in construction safety education. J. Constr. Eng. Manag. 2022, 148, 04022037. [Google Scholar] [CrossRef]
- Kim, H.; Park, J.; Lee, S. Curriculum design for digital twin learning environments in construction education. J. Constr. Eng. Manag. 2024, 150, 04023088. [Google Scholar] [CrossRef]
- Yu, W.D.; Wang, K.C.; Wu, H.T. Empirical comparison of learning effectiveness of immersive virtual reality–based safety training for novice and experienced construction workers. J. Constr. Eng. Manag. 2022, 148, 04022078. [Google Scholar] [CrossRef]
- Andalib, S.Y.; Monsur, M. Co-Created Virtual Reality (VR) Modules in Landscape Architecture Education: A Mixed Methods Study Investigating the Pedagogical Effectiveness of VR. Educ. Sci. 2024, 14, 553. [Google Scholar] [CrossRef]
- Capecchi, I.; Borghini, T.; Barbierato, E.; Guazzini, A.; Serritella, E.; Raimondi, T.; Saragosa, C.; Bernetti, I. The combination of serious gaming and immersive virtual reality through the constructivist approach: An application to teaching architecture. Educ. Sci. 2022, 12, 536. [Google Scholar] [CrossRef]
- Lucas, J.; Gajjar, D. Influence of virtual reality on student learning in undergraduate construction education. Int. J. Constr. Educ. Res. 2022, 18, 374–387. [Google Scholar] [CrossRef]
- Olbina, S.; Glick, S. Using integrated hands-on and virtual reality (VR) or augmented reality (AR) approaches in construction management education. Int. J. Constr. Educ. Res. 2023, 19, 341–360. [Google Scholar] [CrossRef]
- Tan, Y.; Xu, W.; Chen, K.; Deng, C.; Wang, P. An interactive and collaborative augmented reality environment for civil engineering education: Steel reinforcement bars teaching as an example. Eng. Constr. Archit. Manag. 2024, 31, 1100–1122. [Google Scholar] [CrossRef]
- Liu, P.; Yang, Z.; Huang, J.; Wang, T.K. The effect of augmented reality applied to learning process with different learning styles in structural engineering education. Eng. Constr. Archit. Manag. 2024, 32, 3727–3759. [Google Scholar] [CrossRef]
- Cheng, J.Y.; Gheisari, M.; Jeelani, I. Using 360-degree virtual reality technology for training construction workers about safety challenges of drones. J. Comput. Civ. Eng. 2023, 37, 04023018. [Google Scholar] [CrossRef]
- Lin, K.Y.; Ayer, S.K. BIM-based virtual construction labs for undergraduate construction education. J. Comput. Civ. Eng. 2023, 37, 04023007. [Google Scholar] [CrossRef]
- Abotaleb, I.; Hosny, O.; Nassar, K.; Bader, S.; Elrifaee, M.; Ibrahim, S.; Hakim, Y.E.; Sherif, M. An interactive virtual reality model for enhancing safety training in construction education. Comput. Appl. Eng. Educ. 2023, 31, 324–345. [Google Scholar] [CrossRef]
- Wang, C.; Tang, Y.; Kassem, M.A.; Li, H.; Hua, B. Application of VR technology in civil engineering education. Comput. Appl. Eng. Educ. 2022, 30, 335–348. [Google Scholar] [CrossRef]
- Zhang, Z.; Wong, M.O.; Pan, W. Virtual reality enhanced multi-role collaboration in crane-lift training for modular construction. Autom. Constr. 2023, 150, 104848. [Google Scholar] [CrossRef]
- Bao, L.; Tran, S.V.T.; Nguyen, T.L.; Pham, H.C.; Lee, D.; Park, C. Cross-platform virtual reality for real-time construction safety training using immersive web and industry foundation classes. Autom. Constr. 2022, 143, 104565. [Google Scholar] [CrossRef]
- Man, S.S.; Wen, H.; So, B.C.L. Are virtual reality applications effective for construction safety training and education? A systematic review and meta-analysis. J. Saf. Res. 2024, 88, 230–243. [Google Scholar] [CrossRef]
- Raut, S.; Bhura, S.; Khushalani, J.; Kim, H.; Ramani, N.; Bajaj, R.; Jeswani, D. Revolutionizing construction engineering education: A virtual reality approach for enhanced training and optimization. J. Stat. Manag. Syst. 2024, 27, 395–403. [Google Scholar] [CrossRef]
- Al-Khiami, M.I.; Jaeger, M.; Soleimani, S.M.; Kazem, A. Enhancing concrete structures education: Impact of virtual reality on motivation, performance and usability for undergraduate engineering students. J. Comput. Assist. Learn. 2024, 40, 306–325. [Google Scholar] [CrossRef]
- Din, Z.U.; Mohammadi, P.; Sherman, R. A systematic review and analysis of the viability of virtual reality (VR) in construction work and education. arXiv 2024, arXiv:2408.01450. [Google Scholar] [CrossRef]
- Pei, W.; Lo, T.T.S.; Guo, X. Integrating Virtual Reality and interactive game for learning structures in architecture: The case of ancient Chinese dougong cognition. Open House Int. 2023, 48, 237–257. [Google Scholar] [CrossRef]
- Wu, W.L.; Hsu, Y.; Yang, Q.F.; Chen, J.J. A spherical video-based immersive virtual reality learning system to support landscape architecture students’ learning performance during the COVID-19 era. Land 2021, 10, 561. [Google Scholar] [CrossRef]
- Elgewely, M.H.; Nadim, W.; ElKassed, A.; Yehiah, M.; Talaat, M.A.; Abdennadher, S. Immersive construction detailing education: Building information modeling (BIM)–based virtual reality (VR). Open House Int. 2021, 46, 359–375. [Google Scholar] [CrossRef]
- Vasilevski, N.; Birt, J. Analysing construction student experiences of mobile mixed reality enhanced learning in virtual and augmented reality environments. Res. Learn. Technol. 2020, 28, 2329. [Google Scholar] [CrossRef]
- Agirachman, F.A.; Shinozaki, M. Design evaluation in architecture education with an affordance-based approach utilizing non-virtual reality and virtual reality media. Technol. Archit. Des. 2021, 5, 188–206. [Google Scholar] [CrossRef]
- Osti, F.; de Amicis, R.; Sanchez, C.A.; Tilt, A.B.; Prather, E.; Liverani, A. A VR training system for learning and skills development for construction workers. Virtual Real. 2021, 25, 523–538. [Google Scholar] [CrossRef]
- Wong, J.Y.; Yip, C.C.; Yong, S.T.; Chan, A.; Kok, S.T.; Lau, T.L.; Ali, M.T.; Gouda, E. BIM-VR framework for building information modelling in engineering education. Int. J. Interact. Mob. Technol. 2020, 14, 15–39. [Google Scholar] [CrossRef]
- Tai, N.C. Applications of augmented reality and virtual reality on computer-assisted teaching for analytical sketching of architectural scene and construction. J. Asian Archit. Build. Eng. 2023, 22, 1664–1681. [Google Scholar] [CrossRef]
- McCord, K.H.; Ayer, S.K.; Wu, W.; Perry, L.A.; London, J.S.; Kopitske, J. Using augmented reality to simulate authentic learning building assessment and construction experiences. J. Archit. Eng. 2023, 29, 04023023. [Google Scholar] [CrossRef]
- An, D.; Deng, H.; Shen, C.; Xu, Y.; Zhong, L.; Deng, Y. Evaluation of virtual reality application in construction teaching: A comparative study of undergraduates. Appl. Sci. 2023, 13, 6170. [Google Scholar] [CrossRef]
- Wang, K.C.; Hsu, L.Y. Effectiveness of an Immersive VR System for Construction Site Planning Education. KSCE J. Civ. Eng. 2024, 28, 1622–1634. [Google Scholar] [CrossRef]
- Voordijk, H.; Vahdatikhaki, F. Virtual Reality Learning Environments and Technological Mediation in Construction Practice. Eur. J. Eng. Educ. 2022, 47, 259–273. [Google Scholar] [CrossRef]
- Arif, F. Application of virtual reality for infrastructure management education in civil engineering. Educ. Inf. Technol. 2021, 26, 3607–3627. [Google Scholar] [CrossRef]
- Huang, Y.; Amini, F.; Jiang, C.; Yin, J. The effectiveness of an augmented reality app in online civil engineering learning. Innov. Educ. Teach. Int. 2023, 60, 335–345. [Google Scholar] [CrossRef]
- Li, W.; Huang, H.; Solomon, T.; Esmaaeili, B.; Yu, L.-F. Synthesizing personalized construction safety training scenarios for VR training. IEEE Trans. Vis. Comput. Graph. 2022, 28, 1993–2002. [Google Scholar] [CrossRef]
- Seo, S.; Park, H.; Koo, C. Impact of interactive learning elements on personal learning performance in immersive virtual reality for construction safety training. Expert Syst. Appl. 2024, 251, 124099. [Google Scholar] [CrossRef]
- Espinoza, V.P.R.; Cárdenas-Salas, D.; Cabrera, A.; Coronel, L. Virtual reality and BIM methodology as teaching-learning improvement tools for sanitary engineering courses. Int. J. Emerg. Technol. Learn. 2021, 16, 20–39. [Google Scholar] [CrossRef]
- Ummihusna, A.; Zairul, M.; Ab Jalil, H.; Sulaiman, P.S. Immersive virtual reality in experiential learning for architecture design education: An action research. J. Appl. Res. High. Educ. 2025, 17, 738–758. [Google Scholar] [CrossRef]
- Seyman-Guray, T.; Kismet, B. Drivers and barriers on implementing XR technologies in the construction industry in Turkey. Int. J. Constr. Manag. 2024, 24, 959–974. [Google Scholar] [CrossRef]
- Placencio-Hidalgo, D.; Álvarez-Marín, A.; Castillo-Vergara, M.; Sukno, R. Augmented reality for virtual training in the construction industry. Work 2022, 71, 165–175. [Google Scholar] [CrossRef] [PubMed]
- Álvarez-Marín, A.; Velazquez-Iturbide, J.A. Augmented reality and engineering education: A systematic review. IEEE Trans. Learn. Technol. 2021, 14, 817–831. [Google Scholar] [CrossRef]
- Luo, Y.; Ahn, S.; Abbas, A.; Seo, J.; Cha, S.H.; Kim, J.I. Investigating the impact of scenario and interaction fidelity on training experience when designing immersive virtual reality-based construction safety training. Dev. Built Environ. 2023, 16, 100223. [Google Scholar] [CrossRef]
- Alzarrad, A.; Miller, M.; Durham, L.; Chowdhury, S. Revolutionizing construction safety: Introducing a cutting-edge virtual reality interactive system for training US construction workers to mitigate fall hazards. Front. Built Environ. 2024, 10, 1320175. [Google Scholar] [CrossRef]
- Yu, A.; Xu, Z. On the Application of Digitized Virtual Reality Technology in the Teaching of Landscape Architecture Design. Int. J. Inf. Commun. Technol. Educ. 2024, 20, 1–20. [Google Scholar] [CrossRef]
- Birt, J.; Vasilevski, N. Comparison of Single and Multiuser Immersive Mobile Virtual Reality Usability in Construction Education. Educ. Technol. Soc. 2021, 24, 93–106. Available online: https://www.jstor.org/stable/27004934 (accessed on 15 June 2025).
- Gheisari, M.; Issa, R.R.A. Augmented reality and virtual reality in construction education: A systematic literature review. J. Comput. Civ. Eng. 2023, 37, 04022067. [Google Scholar] [CrossRef]
- Holly, M.; Pirker, J.; Resch, S.; Brettschuh, S.; Gütl, C. Designing VR Experiences–Expectations for Teaching and Learning in VR. Educ. Technol. Soc. 2021, 24, 107–119. [Google Scholar] [CrossRef]
- Zhao, Q.; Liu, J.; Sullivan, N.; Chang, K.; Spina, J.; Blasch, E.; Chen, G. Anomaly detection of unstructured big data via semantic analysis and dynamic knowledge graph construction. In Proceedings of the Signal Processing, Sensor/Information Fusion, and Target Recognition XXX, Online, 12–17 April 2021; Volume 11756, pp. 126–142. [Google Scholar] [CrossRef]
- Weismayer, C.; Pezenka, I. Identifying emerging research fields: A longitudinal latent semantic keyword analysis. Scientometrics 2017, 113, 1757–1785. [Google Scholar] [CrossRef]
- Wen, J.; Gheisari, M. Using virtual reality to facilitate communication in the AEC domain: A systematic review. Constr. Innov. 2020, 20, 509–542. [Google Scholar] [CrossRef]
- Tetiranont, S.; Anantsuksomsri, S.; Prasittisopin, L. Understanding the Similarities and Differences Between Augmented and Virtual Reality (AR and VR) in Architectural Design Education: A Systematic Review. Authorea Prepr. 2024. [Google Scholar] [CrossRef]
- Henstrom, J.; De Amicis, R.; Sanchez, C.A.; Turkan, Y. Immersive Learning in Engineering: A Comparative Study of VR and Traditional Building Inspection Methods. In Proceedings of the 28th International ACM Conference on 3D Web Technology, Kyoto, Japan, 9–11 October 2023; pp. 1–11. [Google Scholar] [CrossRef]
- Childs, E.; Mohammad, F.; Stevens, L.; Burbelo, H.; Awoke, A.; Rewkowski, N.; Manocha, D. An Overview of Enhancing Distance Learning Through Emerging Augmented and Virtual Reality Technologies. IEEE Trans. Vis. Comput. Graph. 2023, 30, 4480–4496. [Google Scholar] [CrossRef]
- Zhu, Y.; Li, N. Virtual and augmented reality technologies for emergency management in the built environments: A state-of-the-art review. J. Saf. Sci. Resil. 2021, 2, 1–10. [Google Scholar] [CrossRef]
- Thapa, S.; Peansupap, V. A Conceptual Framework for Evaluating Construction Safety Awareness Using Virtual Safety Games. In Proceedings of the 28th National Civil Engineering Conference, Ottawa, ON, Canada, 24–26 July 2023; Volume 28, p. CEM16-1. Available online: https://conference.thaince.org/index.php/ncce28/article/download/2480/1321/33250 (accessed on 17 August 2025).
- Mallek, F.; Mazhar, T.; Shah, S.F.A.; Ghadi, Y.Y.; Hamam, H. A review on cultivating effective learning: Synthesizing educational theories and virtual reality for enhanced educational experiences. PeerJ Comput. Sci. 2024, 10, e2000. [Google Scholar] [CrossRef]
- Goi, C.L. The impact of VR-based learning on student engagement and learning outcomes in higher education. In Teaching and Learning for a Sustainable Future: Innovative Strategies and Best Practices; IGI Global Scientific Publishing: Hershey, PA, USA, 2024; pp. 207–223. [Google Scholar] [CrossRef]
- Yadav, S. Transformative Learning with Advanced Technologies: Harnessing VR and AR for Immersive Educational Experiences. In Revolutionizing Pedagogy Through Smart Education; IGI Global Scientific Publishing: Hershey, PA, USA, 2025; pp. 139–156. [Google Scholar] [CrossRef]
- Marougkas, A.; Troussas, C.; Krouska, A.; Sgouropoulou, C. Virtual reality in education: A review of learning theories, approaches and methodologies for the last decade. Electronics 2023, 12, 2832. [Google Scholar] [CrossRef]
- Zhang, Y.; Huang, X. Integrating Extended Reality (XR) in Architectural Design Education: A Systematic Review and Case Study at Southeast University (China). Buildings 2024, 14, 3954. [Google Scholar] [CrossRef]
- Koumpouros, Y. Revealing the true potential and prospects of augmented reality in education. Smart Learn. Environ. 2024, 11, 2. [Google Scholar] [CrossRef]
- Fitrianto, I.; Saif, A. The role of virtual reality in enhancing Experiential Learning: A comparative study of traditional and immersive learning environments. Int. J. Post Axial Futur. Teach. Learn. 2024, 6, 97–110. [Google Scholar] [CrossRef]
- Rashidian, N.; Giglio, M.C.; Van Herzeele, I.; Smeets, P.; Morise, Z.; Alesidi, A.; Troisi, R.I.; Willaert, W. Effectiveness of an immersive virtual reality environment on curricular training for complex cognitive skills in liver surgery: A multicentric crossover randomized trial. HPB 2022, 24, 2086–2095. [Google Scholar] [CrossRef] [PubMed]
- Hu, W.; Chan, C.K.Y. Evaluating technological interventions for developing teamwork competency in higher education: A systematic review and meta-ethnography. Stud. Educ. Eval. 2024, 83, 101382. [Google Scholar] [CrossRef]
- Wijnen-Meijer, M.; Brandhuber, T.; Schneider, A.; Berberat, P.O. Implementing Kolb’s experiential learning cycle by linking real experience, case-based discussion and simulation. J. Med. Educ. Curric. Dev. 2022, 9, 23821205221091511. [Google Scholar] [CrossRef] [PubMed]
- Stringer, J.K.; Santen, S.A.; Lee, E.; Rawls, M.; Bailey, J.; Richards, A.; Perera, R.A.; Biskobing, D. Examining Bloom’s taxonomy in multiple choice questions: Students’ approach to questions. Med. Sci. Educ. 2021, 31, 1311–1317. [Google Scholar] [CrossRef]
- Yang, F.; Goh, Y.M. VR and MR technology for safety management education: An authentic learning approach. Saf. Sci. 2022, 148, 105645. [Google Scholar] [CrossRef]
- Mo, Y.; Zhao, D.; Du, J.; Liu, W.; Dhara, A. Data-driven approach to scenario determination for VR-based construction safety training. Constr. Res. Congr. 2018, 2018, 116–125. [Google Scholar] [CrossRef]
- Sepasgozar, S.M. Digital twin and web-based virtual gaming technologies for online education: A case of construction management and engineering. Appl. Sci. 2020, 10, 4678. [Google Scholar] [CrossRef]
- Nikolić, D.; Whyte, J. Visualizing a new sustainable world: Toward the next generation of virtual reality in the built environment. Buildings 2021, 11, 546. [Google Scholar] [CrossRef]
- Dudley, J.; Yin, L.; Garaj, V.; Kristensson, P.O. Inclusive Immersion: A review of efforts to improve accessibility in virtual reality, augmented reality and the metaverse. Virtual Real. 2023, 27, 2989–3020. [Google Scholar] [CrossRef]
- Yu, R.; Gu, N.; Lee, G.; Khan, A. A systematic review of architectural design collaboration in immersive virtual environments. Designs 2022, 6, 93. [Google Scholar] [CrossRef]
- Rane, N.; Choudhary, S.; Rane, J. Education 4.0 and 5.0: Integrating artificial intelligence (AI) for personalized and adaptive learning. In Proceedings of the 2023 International Conference on Education and Artificial Intelligence Technologies, Kobe, Japan, 22 March 2023; pp. 1–6. [Google Scholar] [CrossRef]
- Al-Ansi, A.M.; Jaboob, M.; Garad, A.; Al-Ansi, A. Analyzing augmented reality (AR) and virtual reality (VR) recent development in education. Soc. Sci. Humanit. Open 2023, 8, 100532. [Google Scholar] [CrossRef]
- Wang, P.; Wu, P.; Wang, J.; Chi, H.L.; Wang, X. A critical review of the use of virtual reality in construction engineering education and training. Int. J. Environ. Res. Public Health 2018, 15, 1204. [Google Scholar] [CrossRef] [PubMed]
- Labhane, S.; Keerthika, T.; Dahiya, V.T.; Al-Ansi, A. Virtual reality and augmented reality: Future trends in technology and education. Acta Sci. 2024, 7, 538–550. [Google Scholar]
- Mansuri, A.; Agkathidis, A.; Lombardi, D.; Chen, H. Rethinking traditional Indonesian bamboo-frame structures by utilizing parametric tools and automated fabrication techniques: A systematic review. In Proceedings of the ASCAAD 2023—Computation, Culture, and Context, Amman, Jordan, 10 November 2023. [Google Scholar]
- Wu, N.H.; Dimopoulou, M.; Hsieh, H.H.; Chatzakis, C. A digital system for AR fabrication of bamboo structures through the discrete digitization of bamboo. In Proceedings of the International Conference on Education and Research in Computer Aided Architectural Design in Europe, Rome, Italy, 11–13 September 2019; pp. 20–22. [Google Scholar]
- Tong, W.; Memari, A.M. Sustainable Construction with Hempcrete: A State-of-the-Art Review of Hempcrete Technology and Market. Open J. Civ. Eng. 2025, 15, 139–165. [Google Scholar] [CrossRef]
- Yadav, M.; Saini, A. Opportunities & challenges of hempcrete as a building material for construction: An overview. Mater. Today Proc. 2022, 65, 2021–2028. [Google Scholar]
- Binega, E.; Memari, A.M. Application of Bamboo as the Reinforcement for Walls Made Using 3D Printed Clay-Hemp Mixture. Open J. Civ. Eng. 2025, 15, 70–90. [Google Scholar] [CrossRef]
- Wagner, H.J.; Alvarez, M.; Groenewolt, A.; Menges, A. Towards digital automation flexibility in large-scale timber construction: Integrative robotic prefabrication and co-design of the BUGA Wood Pavilion. Constr. Robot. 2020, 4, 187–204. [Google Scholar] [CrossRef]















| Gap Category | Relevance to Mass Timber | Studies | Country/Institutions of Study |
|---|---|---|---|
| Lack of Empirical Validation | No pilot studies of VR/AR timber curricula | [19,20] | South Korea (KAIST); Germany (RWTH) |
| Pedagogical Integration | Absence of VR/AR modules for fire detailing or joint sequencing | [21,22] | UAE (Khalifa University); Nigeria (UNILAG) |
| Adoption Barriers | Lack of faculty experience on mass timber-specific VR/AR modules | [23] | Saudi Arabia (KFUPM) |
| Theme | Keywords | Enumerations |
|---|---|---|
| Immersive Technology Terms | Virtual Reality Augmented Reality | “Virtual Reality”, “VR”, “Virtual Environments”, “Immersive Environments” “AR”, “Augmented Reality”, “Mixed Reality” |
| Educational Context | AEC | “AEC”, “Architecture, Engineering, and Construction”, “Architecture”, “Engineering”, “Construction”, “Built Environment” |
| Material Focus | Mass Timber | “Mass Timber”, “Sustainable Construction Materials”, “Cross-laminated Timber”, “CLT”, “Glue Laminated Timber”, “Glulam”, “DLT” |
| Domain Focus | Education | “Education,” “Teaching,” “Learning,” “Training,” “Pedagogy” |
| Criterion | Inclusion | Exclusion |
|---|---|---|
| Publication Type | Peer-reviewed articles | Conference papers, abstracts, and posters |
| Language | English | Non-English |
| Timeframe | 2020–2024 | Studies before 2020 |
| Educational Context | Must involve education, teaching, training, or learning in AEC | VR/AR studies without education applications |
| Technology Scope | Explicit adoption of VR/AR or mixed reality (MR) in AEC education | Studies that do not focus on education including gaming and entertainment focus studies |
| Journal | Earliest Publication | Latest Publication | Number of Publications | Articles |
|---|---|---|---|---|
| Buildings | 2021 | 2024 | 5 | [7,28,29,30,31] |
| Journal of Civil Engineering Education | 2023 | 2024 | 6 | [14,32,33,34,35,36] |
| Sustainability | 2023 | 2024 | 4 | [37,38,39,40] |
| Advanced Engineering Informatics | 2021 | 2023 | 3 | [5,41,42] |
| Safety Science | 2024 | 2024 | 3 | [43,44,45] |
| Journal of Construction Engineering and Management | 2022 | 2024 | 3 | [46,47,48] |
| Education Sciences | 2022 | 2024 | 2 | [49,50] |
| International Journal of Construction Education and Research | 2022 | 2023 | 2 | [51,52] |
| Engineering Construction and Architectural Management | 2024 | 2024 | 2 | [53,54] |
| Journal Of Computing in Civil Engineering | 2023 | 2023 | 2 | [55,56] |
| Computer Applications in Engineering Education | 2022 | 2023 | 2 | [57,58] |
| Automation in Construction | 2022 | 2023 | 2 | [59,60] |
| Others | 2020 | 2024 | 34 | [15,25,61,62,63,64,65,66,67,68,69,70,71,72,73,74,75,76,77,78,79,80,81,82,83,84,85,86,87,88,89,90,91] |
| Metric | VR/AR Impact (%) | Key Findings |
|---|---|---|
| Engagement Enhancement | 30 | Enhanced motivation and participation [71] |
| Skill Acquisition | 25 | Improved problem-solving abilities [68] |
| Knowledge Retention | 20 | Higher memory recall in VR environments [70] |
| Practical Training | 15 | Better situational awareness and safety training [46] |
| Critical Thinking | 10 | Increased reasoning skills through immersive problem-solving [60] |
| Feature | Partial (Desktop) | Fully Immersive |
|---|---|---|
| Tools/Devices | Google Cardboard, Smartphones, Desktop VR | HTC Vive, Oculus Rift, Head-Mounted Displays (HMDs) |
| Software Used | EduVenture VR, UtoVR, Quest3D | Unity3D 2022.3.8f1, Autodesk Revit, Unreal Game Engine |
| Learning Focus | Conceptual Understanding, Visualization | Practical skill application, situational awareness |
| Engagement Level | Moderate | High |
| Retention of Knowledge | Good for theoretical concepts | Excellent for practical tasks |
| Skill Acquisition | Limited hands-on practice | Significant improvement in practical skills |
| Accessibility and Cost | Highly accessible, low-cost | High-cost hardware setup |
| Potential Risks | Minimal cognitive overload, limited interaction | Risk of motion sickness, higher cognitive overload |
| Performance Outcomes | Improved understanding and long-term retention | Faster learning and comparable performance for traditional training |
| Studies | Motion Sickness/Fatigue | Real-World Misalignment | Cognitive Overload | Headset Discomfort |
|---|---|---|---|---|
| [68] | Yes | No | Implied | Yes |
| [76] | Implied | Yes | Implied | Yes |
| [15] | No | Yes | Yes | Implied |
| [53] | Yes | Yes | No | No |
| [71] | No | Yes | No | No |
| [63] | Yes | Yes | No | No |
| Dimension | Pedagogical Strategy | Optimizing Strategy | Supporting Articles |
|---|---|---|---|
| Hands-on Simulation | Kolb’s Learning Cycle | Practical Application | [33,57,64,78] |
| Student Engagement | Authentic Learning | Gamification features | [38,49,54,80] |
| Self-Efficacy | Bloom’s Taxonomy | Personalized Learning | [45,79] |
| Cognitive Skills | Bloom’s Taxonomy | AI-driven adaptive learning | [39,81] |
| Collaborative Learning | Authentic Learning | Multi-user environment | [60,81] |
| Delivery Models | Studies | Country/Institution |
|---|---|---|
| Individual VR/AR modules | [14,46] | USA (Arizona State University); China (Tsinghua University) |
| BIM-VR/AR Integration | [45,56] | USA (University of Michigan); South Korea (Hanyang University) |
| Scenario-based Simulations | [73] | Australia (University of Melbourne) |
| Multi-user Environments and Gamification | [81] | Australia (University of Southern Queensland) |
| Feedback Mechanisms and Learner Control | [68] | USA (University of Florida) |
| Category | Delivery Module | Mass Timber Education Objective |
|---|---|---|
| Pedagogical | Individual VR/AR Modules | Assembly sequencing and fire ratings |
| Multi-user Environments | Collaborative large-scale timber installation and handling skills | |
| Technical | BIM VR/AR Integration | Optimizing fabrication-to-assembly workflow |
| Scenario-based Simulations | Spatial understanding, hazard identification, and situational awareness | |
| Sustainability | Feedback Mechanisms | Understanding sustainability features and optimization |
| Cognitive Skills | Evaluation | Analysis | Decision-Making | Critical Thinking | Problem-Solving | Knowledge Retention |
|---|---|---|---|---|---|---|
| Assessment Method | Pre/Post Tests, Scenario-Based Assessments | Observation, Scenario Analysis, Surveys | Real-Time Simulation, Performance Metrics | Group Tasks, Reasoning Exercises | Observation in Simulation, Error Analysis | Follow-Up Testing, Retention Quizzes |
| Measurement Tools | Surveys, Rubrics, Checklists | Eye Tracking, Surveys, Reports | Task Completion Time, Error Rate | Peer Evaluation, Cognitive Load Analysis | Task-Based Analysis, Collaborative Tests | Pre/Post Retention Tests |
| Module | Adoption for Mass Timber Education |
|---|---|
| Individual VR/AR Modules | Concentrate on handling, sustainability, and fire detailing of individual or isolated timber elements such as glulam and CLT |
| BIM-VR/AR Integration | Link shop drawings and fabrication data into BIM platforms for accurate assembling, sequencings, and real-time spatial analysis |
| Scenario-based Simulations | Include offsite prefabrication models, onsite joint installations under different weather conditions, and handling equipment sequencing such as cranes and lifts |
| Multi-user Environments | Allow students to collaboratively erect and install mass timber elements, optimize component handling, and simulate alignment tasks |
| Feedback Mechanisms | Real-time sustainability scoring for embedded embodied carbon and material wastage during simulated assembly |
Disclaimer/Publisher’s Note: The statements, opinions and data contained in all publications are solely those of the individual author(s) and contributor(s) and not of MDPI and/or the editor(s). MDPI and/or the editor(s) disclaim responsibility for any injury to people or property resulting from any ideas, methods, instructions or products referred to in the content. |
© 2025 by the authors. Licensee MDPI, Basel, Switzerland. This article is an open access article distributed under the terms and conditions of the Creative Commons Attribution (CC BY) license (https://creativecommons.org/licenses/by/4.0/).
Share and Cite
Saiba, M.R.; Berghorn, G.H.; Nubani, L.; Cetin, K.; Syal, M.G.M. Transforming AEC Education: A Systematic Review of VR/AR in Mass Timber Curriculum. Buildings 2025, 15, 2938. https://doi.org/10.3390/buildings15162938
Saiba MR, Berghorn GH, Nubani L, Cetin K, Syal MGM. Transforming AEC Education: A Systematic Review of VR/AR in Mass Timber Curriculum. Buildings. 2025; 15(16):2938. https://doi.org/10.3390/buildings15162938
Chicago/Turabian StyleSaiba, Mohammed Rayan, George H. Berghorn, Linda Nubani, Kristen Cetin, and M. G. Matt Syal. 2025. "Transforming AEC Education: A Systematic Review of VR/AR in Mass Timber Curriculum" Buildings 15, no. 16: 2938. https://doi.org/10.3390/buildings15162938
APA StyleSaiba, M. R., Berghorn, G. H., Nubani, L., Cetin, K., & Syal, M. G. M. (2025). Transforming AEC Education: A Systematic Review of VR/AR in Mass Timber Curriculum. Buildings, 15(16), 2938. https://doi.org/10.3390/buildings15162938

