A Core Ontology for Whole Life Costing in Construction Projects
Abstract
1. Introduction
2. Literature Review
2.1. Whole Life Costing
2.2. Ontologies for Construction Projects
- Unique Resource Identifier (URI): These specify a resource identifier, commonly in the form of URLs.
- Extensible Markup Language (XML): A markup language used for describing and structuring file content and as a syntax format.
- Resource Description Framework (RDF): A data model that uses triples to form statements and can be serialized in formats like RDF/XML, Turtle, or JSON-LD. RDF datasets are stored in specialized databases known as triple stores.
- Resource Description Framework Schema (RDFS): An extension of RDF introducing an extra layer of semantics, providing a vocabulary for structuring these triples by defining classes, properties, hierarchical relationships, and constraints.
- Web Ontology Language (OWL): Extends RDFS with logic-based constraints, enabling automatic reasoning.
- Simple Protocol and RDF Query Language (SPARQL): A query language for managing RDF data in a standardized way.
- RIF/SWRL: Rule languages for defining relationships between concepts in an IF-THEN format.
2.3. Ontologies for Construction Estimating Practices
3. Methodology
- Have you ever witnessed or practiced the approach in a project?
- For what reason(s) have you not used the approach?
- In what context was the approach conducted?
- Do you think the approach has the potential to improve construction investments and the role of estimators in projects?
- What would you need to start using this approach?
- Do you think that adopting WLC is a logical next step in adopting new technologies?
- Would you be ready to use the approach in the near future?
- Rank the most pressing challenges you face in integrating WLC into your practices.
- Do you feel the information needed for WLC is currently too fragmented between different systems and stakeholders?
- Step 1: With the established context of the research, the first step is the problem definition, where a research question must be formalized as outcome [54].
- Step 2: The second step will define the scope and objectives of the research, which will also define those of the ontology to be constructed.
- Step 3: The third step can then be undertaken by setting the design requirements. To ensure consistency, a focus group has been organized to fill this template. A group of five economists and estimators with experience in WLC were regrouped to reflect on a WLC ontology-based solution to define the correct ontology specifications. The focus group was selected to facilitate debate among estimators regarding their practices and to propose a consensus-based solution. This approach aims to mitigate researcher bias in interpreting the testimonials of estimators. Each participant agreed and signed an information and consent form from the Ethical Research Committee of the École de Technologie Supérieure.
- Create the ontology from scratch
- Reuse and reengineer non ontological resources
- Reuse ontological resources
- Reuse and reengineer ontological resources
- Reuse and combine ontological resources
- Reuse, combine and reengineer ontological resources
- Reuse ontological schemes
- Ontology restructuring
- Localize ontological resources
- Step 4: The fourth step will be the design of the new solution. This phase involves analyzing the ISO 15686-5 standard to convert it into an ontology. Additionally, it encompasses the creation of the ontology to facilitate a preliminary evaluation in the subsequent step.
- Step 5: The fifth step aims to evaluate the ontology in a first ex ante evaluation to ensure its implementation in the environment and knowledge base. This will lead to another cycle of design where steps 1 to 3 will be reviewed.
- Step 6: The final step leads to the final artifact development. ODSR suggests a thorough evaluation by mapping the ontology to existing ones to validate the results and be able to communicate the findings.
4. Results
4.1. Environment and Knowledge Base Definition
4.2. Problem Definition
4.3. Design Requirements
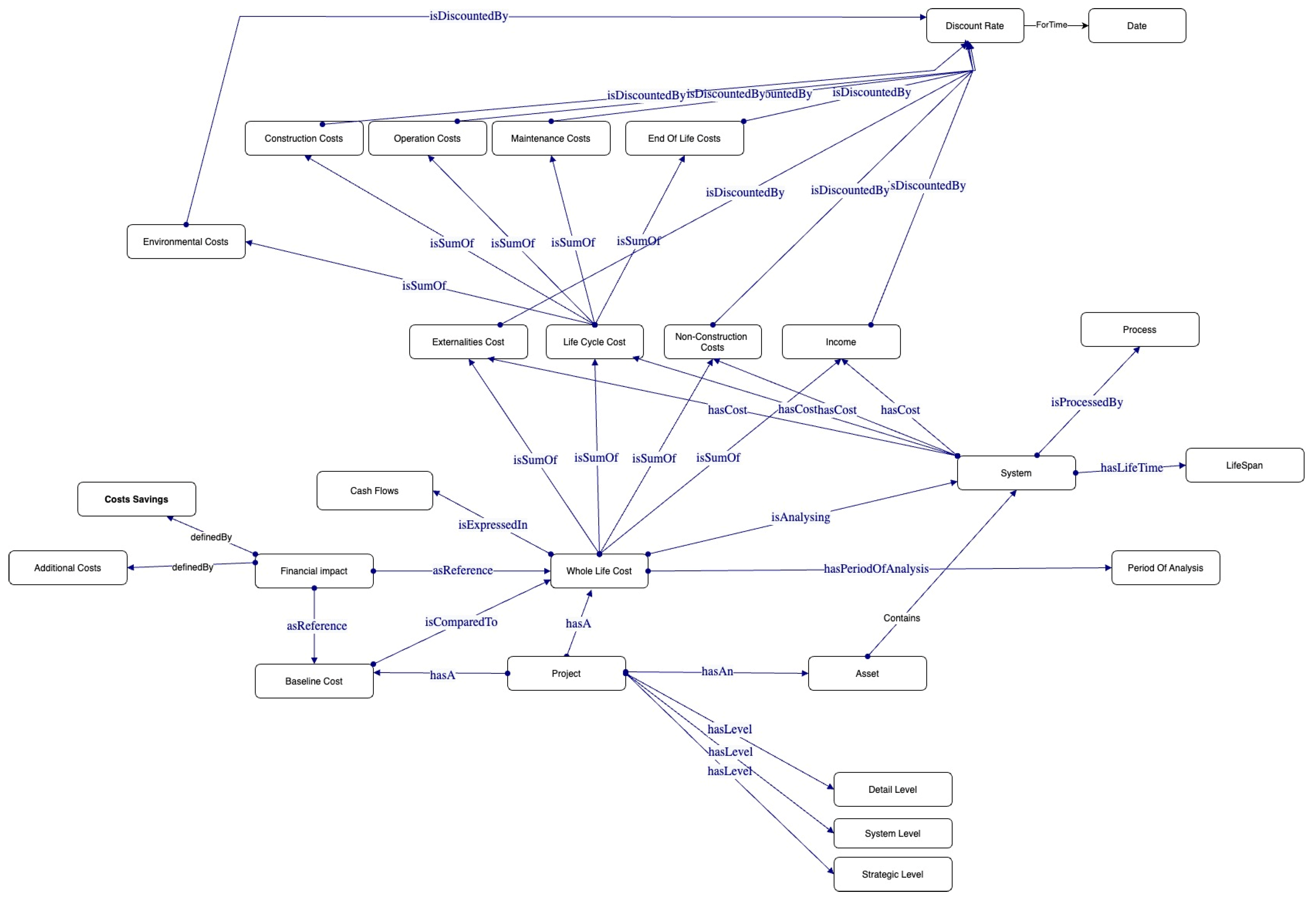
Ontology Specification
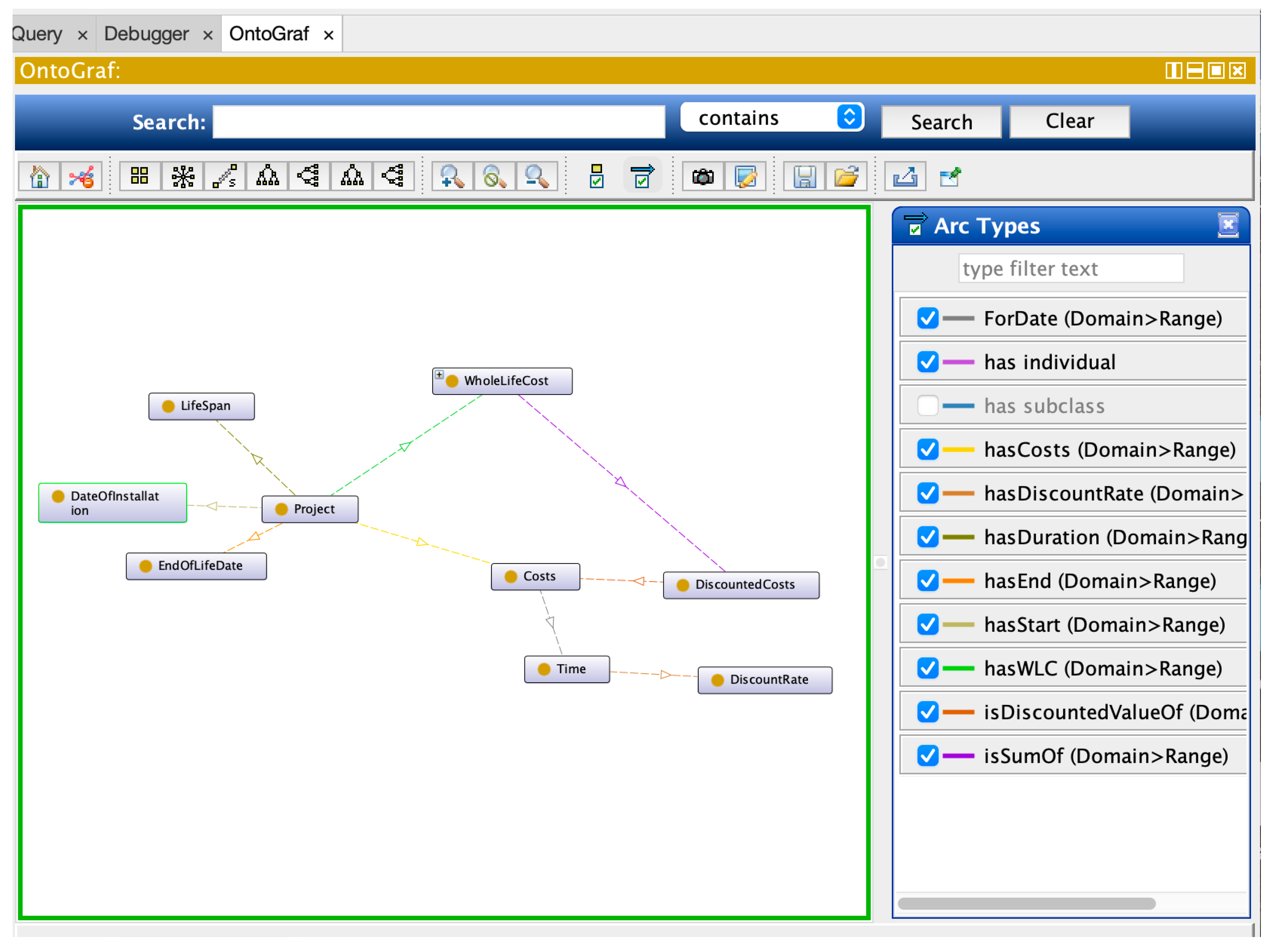
4.4. Design of the New Solution
Ontology Development
4.5. Ontology Ex Ante Evaluation
4.6. Artifact Development and Evaluation
5. Discussion
6. Conclusions
Author Contributions
Funding
Data Availability Statement
Acknowledgments
Conflicts of Interest
Abbreviations
| WLC | Whole life costing |
| LCC | Life cycle costing |
| LCM | Life cycle management |
| BIM | Building information modeling |
| PLM | Product lifecycle management |
| ROI | Return on investment |
| LD | Linked data |
| RDF | Resource description framework |
| RDFS | Resource description framework schema |
| OWL | Web ontology language |
| SPARQL | SPARQL protocol and RDF query language |
| SWRL | Semantic web rule language |
| URI | Uniform resource identifier |
| XML | Extensible markup language |
| KG | Knowledge graph |
| DSR | Design science research |
| ODSR | Ontology-based design science research |
| OSD | Ontology specification document |
| ISO | International organization for standardization |
| BOT | Building topology ontology |
| DiCon | Digital construction ontology |
| ifcOWL | Industry foundation classes in OWL |
| AI | Artificial intelligence |
| IoT | Internet of things |
| OWLTime | OWL ontology for temporal concepts |
References
- Adepu, N.; Kermanshachi, S.; Pamidimukkala, A.; Loganathan, K. Evaluation of Cost Overrun in Construction Projects during COVID-19 Pandemic. J. Leg. Aff. Disput. Resolut. Eng. Constr. 2024, 16, 04523055. [Google Scholar] [CrossRef]
- Biswas, T.K.; Zaman, K. A Fuzzy-Based Risk Assessment Methodology for Construction Projects Under Epistemic Uncertainty. Int. J. Fuzzy Syst. 2019, 21, 1221–1240. [Google Scholar] [CrossRef]
- Francis, A. Simulating Uncertainties in Construction Projects with Chronographical Scheduling Logic. J. Constr. Eng. Manag. 2017, 143, 04016085. [Google Scholar] [CrossRef]
- Zong, C.; Chen, X.; Deghim, F.; Staudt, J.; Geyer, P.; Lang, W. A Holistic Two-Stage Decision-Making Methodology for Passive and Active Building Design Strategies under Uncertainty. Build. Environ. 2024, 251, 111211. [Google Scholar] [CrossRef]
- Daoud, A.O.; El Hefnawy, M.; Wefki, H. Investigation of Critical Factors Affecting Cost Overruns and Delays in Egyptian Mega Construction Projects. Alex. Eng. J. 2023, 83, 326–334. [Google Scholar] [CrossRef]
- Aziz, R.F.; Abdel-Hakam, A.A. Exploring Delay Causes of Road Construction Projects in Egypt. Alex. Eng. J. 2016, 55, 1515–1539. [Google Scholar] [CrossRef]
- Naoum, S. Is fragmentation of the UK construction industry the main barrier to innovation? The architects’ views? In Proceedings of the 6th International Conference on Innovation in Architecture, Engineering and Construction, University Park, PA, USA, 9–11 June 2010. [Google Scholar]
- Oesterreich, T.D.; Teuteberg, F. Understanding the Implications of Digitisation and Automation in the Context of Industry 4.0: A Triangulation Approach and Elements of a Research Agenda for the Construction Industry. Comput. Ind. 2016, 83, 121–139. [Google Scholar] [CrossRef]
- ISO 19650-1:2018; Organisation and Digitisation of Information About Buildings and Civil Engineering Works, Including Building Information Modelling (BIM)—Information Management Using Building Information Modelling—Part 1: Concepts and Principles. BSI Standards Limited: London, UK, 2018.
- Kambanou, M.L. Life Cycle Costing: Understanding How It Is Practised and Its Relationship to Life Cycle Management—A Case Study. Sustainability 2020, 12, 3252. [Google Scholar] [CrossRef]
- Farr, J.V.; Faber, I. Engineering Economics of Life Cycle Cost Analysis; CRC Press/Taylor and Francis Group: Boca Raton, FL, USA, 2018; ISBN 978-0-429-88122-0. [Google Scholar]
- ISO 15686-5:2017; Buildings and Constructed Assets—Service Life Planning—Part 5: Life-Cycle Costing. International Organization for Standardization: Geneva, Switzerland, 2017.
- Cole, R.J.; Sterner, E. Reconciling Theory and Practice of Life-Cycle Costing. Build. Res. Inf. 2000, 28, 368–375. [Google Scholar] [CrossRef]
- Hunkeler, D.; Rebitzer, G. Life Cycle Costing—Paving the Road to Sustainable Development? Int. J. LCA 2003, 8, 109. [Google Scholar] [CrossRef]
- Swaffield, L.M.; McDonald, A.M. The Contractor’s Use of Life Cycle Costing on PFI Projects. Eng Const. Arch. Man. 2008, 15, 132–148. [Google Scholar] [CrossRef]
- Yousfi, A.; Poirier, E.A.; Forgues, D. Exploring the Synergies between Life Cycle Cost / Whole Life Cost and Building Information Modeling: A Systematic Literature Review. IOP Conf. Ser. Earth Environ. Sci. 2022, 1101, 052011. [Google Scholar] [CrossRef]
- Alasmari, E.; Martinez-Vazquez, P.; Baniotopoulos, C. A Systematic Literature Review of the Adoption of Building Information Modelling (BIM) on Life Cycle Cost (LCC). Buildings 2022, 12, 1829. [Google Scholar] [CrossRef]
- Altaf, M.; Alaloul, W.S.; Musarat, M.A.; Bukhari, H.; Saad, S.; Ammad, S. BIM Implication of Life Cycle Cost Analysis in Construction Project: A Systematic Review. In Proceedings of the 2020 Second International Sustainability and Resilience Conference: Technology and Innovation in Building Designs (51154), Sakheer, Bahrain, 11–12 November 2020; pp. 1–7. [Google Scholar]
- Lu, K.; Jiang, X.; Yu, J.; Tam, V.W.Y.; Skitmore, M. Integration of Life Cycle Assessment and Life Cycle Cost Using Building Information Modeling: A Critical Review. J. Clean. Prod. 2021, 285, 125438. [Google Scholar] [CrossRef]
- Pauwels, P. Supporting Decision-Making in the Building Life-Cycle Using Linked Building Data. Buildings 2014, 4, 549–579. [Google Scholar] [CrossRef]
- Boje, C.; Guerriero, A.; Kubicki, S.; Rezgui, Y. Towards a Semantic Construction Digital Twin: Directions for Future Research. Autom. Constr. 2020, 114, 103179. [Google Scholar] [CrossRef]
- Pauwels, P.; McGlinn, K.; Törmä, S.; Beetz, J. Linked Data. In Building Information Modeling; Borrmann, A., König, M., Koch, C., Beetz, J., Eds.; Springer International Publishing: Cham, Switzerland, 2018; pp. 181–197. ISBN 978-3-319-92861-6. [Google Scholar]
- Mizoguchi, R. Tutorial on Ontological Engineering Part 2: Ontology Development, Tools and Languages. New Gener Comput. 2004, 22, 61–96. [Google Scholar] [CrossRef]
- Ostrowski, L.; Helfert, M.; Gama, N. Ontology Engineering Step in Design Science Research Methodology: A Technique to Gather and Reuse Knowledge. Behav. Inf. Technol. 2014, 33, 443–451. [Google Scholar] [CrossRef]
- Roussey, C.; Pinet, F.; Kang, M.A.; Corcho, O. An Introduction to Ontologies and Ontology Engineering. In Ontologies in Urban Development Projects; Advanced Information and Knowledge Processing; Springer London: London, UK, 2011; Volume 1, pp. 9–38. ISBN 978-0-85729-723-5. [Google Scholar]
- Kishk, M.; Al-Hajj, A.; Pollock, R.; Aouad, G.; Bakis, N.; Sun, M. Whole Life Costing in Construction: A State of The Art Review; Royal Institution of Chartered Surveyors (RICS): London, UK, 2003; p. 67. [Google Scholar]
- Olubodun, F.; Kangwa, J.; Oladapo, A.; Thompson, J. An Appraisal of the Level of Application of Life Cycle Costing within the Construction Industry in the UK. Struct. Surv. 2010, 28, 254–265. [Google Scholar] [CrossRef]
- Higham, A.; Fortune, C.; James, H. Life Cycle Costing: Evaluating Its Use in UK Practice. Struct. Surv. 2015, 33, 73–87. [Google Scholar] [CrossRef]
- Roda, I.; Macchi, M.; Albanese, S. Building a Total Cost of Ownership Model to Support Manufacturing Asset Lifecycle Management. Prod. Plan. Control 2020, 31, 19–37. [Google Scholar] [CrossRef]
- Boussabaine, A.; Kirkham, R. Whole Life-Cycle Costing|Wiley Online Books. Available online: https://onlinelibrary.wiley.com/doi/book/10.1002/9780470759172 (accessed on 7 March 2022).
- Pearce, A.R.; Sanford Bernhardt, K.L.; Garvin, M.J. Sustainability and Socio-Enviro-Technical Systems: Modeling Total Cost of Ownership in Capital Facilities. In Proceedings of the 2010 Winter Simulation Conference, Baltimore, MD, USA, 5–8 December 2010; IEEE: Piscataway, NJ, USA, 2010; pp. 3157–3169. [Google Scholar]
- Teshnizi, Z.; Pilon, A.; Storey, S.; Lopez, D.; Froese, T.M. Lessons Learned from Life Cycle Assessment and Life Cycle Costing of Two Residential Towers at the University of British Columbia. Procedia CIRP 2018, 69, 172–177. [Google Scholar] [CrossRef]
- Jafari, A.; Valentin, V.; Russell, M. Probabilistic Life Cycle Cost Model for Sustainable Housing Retrofit Decision-Making. In Proceedings of the Computing in Civil and Building Engineering (2014), Orlando, FL, USA, 17 June 2014; American Society of Civil Engineers: Reston, VA, USA, 2014; pp. 1925–1933. [Google Scholar]
- Gao, X.; Pishdad-Bozorgi, P.; Shelden, D.R.; Hu, Y. Machine Learning Applications in Facility Life-Cycle Cost Analysis: A Review. In Proceedings of the Computing in Civil Engineering 2019, Atlanta, Georgia, 13 June 2019; American Society of Civil Engineers: Reston, VA, USA, 2019; pp. 267–274. [Google Scholar]
- Partridge, C.; Mitchell, A.; Cook, A.; Leal, D.; Sullivan, J.; West, M. A Survey of Top-Level Ontologies—To Inform the Ontological Choices for a Foundation Data Model; CDBB: Cambridge, UK, 2020. [Google Scholar]
- Godager, B. Critical review of the integration of BIM to semantic web technology. Int. Arch. Photogramm. Remote Sens. Spat. Inf. Sci. 2018, XLII–4, 233–240. [Google Scholar] [CrossRef]
- Niknam, M.; Karshenas, S. A Shared Ontology Approach to Semantic Representation of BIM Data. Autom. Constr. 2017, 80, 22–36. [Google Scholar] [CrossRef]
- Pan, J.; Anumba, C.; Ren, Z. Potential application of the semantic web in construction. In Proceedings of the 20th Annual Conference of the Association of Researchers in Construction Management (ARCOM), Edinburgh, UK, 1–3 September 2004. [Google Scholar]
- Cruz, I.F.; Xiao, H. The Role of Ontologies in Data Integration. Int. J. Eng. Intell. Syst. Electr. Eng. Commun. 2005, 13, 245–252. [Google Scholar]
- Mercier, D.; Cheong, H.; Tapaswi, C. Unified Access to Heterogeneous Data Sources Using an Ontology. In Semantic Technology; Ichise, R., Lecue, F., Kawamura, T., Zhao, D., Muggleton, S., Kozaki, K., Eds.; Lecture Notes in Computer Science; Springer International Publishing: Cham, Switzerland, 2018; Volume 11341, pp. 104–118. ISBN 978-3-030-04283-7. [Google Scholar]
- Rasmussen, M.H.; Lefrançois, M.; Schneider, G.F.; Pauwels, P. BOT: The Building Topology Ontology of the W3C Linked Building Data Group. Semant. Web 2021, 12, 143–161. [Google Scholar] [CrossRef]
- Zheng, Y.; Törmä, S.; Seppänen, O. A Shared Ontology Suite for Digital Construction Workflow. Autom. Constr. 2021, 132, 103930. [Google Scholar] [CrossRef]
- Pauwels, P.; Krijnen, T.; Terkaj, W.; Beetz, J. Enhancing the ifcOWL Ontology with an Alternative Representation for Geometric Data. Autom. Constr. 2017, 80, 77–94. [Google Scholar] [CrossRef]
- Ma, Z.; Wei, Z.; Liu, Z. Ontology-based computerized representation of specifications for construction cost estimation. Proc. CIB W 2013, 10, 2013. [Google Scholar]
- Liu, H.; Lu, M.; Al-Hussein, M. Ontology-Based Semantic Approach for Construction-Oriented Quantity Take-off from BIM Models in the Light-Frame Building Industry. Adv. Eng. Inform. 2016, 30, 190–207. [Google Scholar] [CrossRef]
- Abanda, F.H.; Kamsu-Foguem, B.; Tah, J.H.M. BIM—New Rules of Measurement Ontology for Construction Cost Estimation. Eng. Sci. Technol. Int. J. 2017, 20, 443–459. [Google Scholar] [CrossRef]
- Staub–French, S.; Fischer, M.; Kunz, J.; Ishii, K.; Paulson, B. A Feature Ontology to Support Construction Cost Estimating. AIEDAM 2003, 17, 133–154. [Google Scholar] [CrossRef]
- Gao, X.; Pishdad-Bozorgi, P.; Shelden, D.; Tang, S. Machine Learning-Based Building Life-Cycle Cost Prediction: A Framework and Ontology. In Proceedings of the Construction Research Congress 2020, Tempe, AZ, USA, 9 November 2020; American Society of Civil Engineers: Reston, VA, USA, 2020; pp. 1096–1105. [Google Scholar]
- Zhang, J.; Li, H.; Zhao, Y.; Ren, G. An Ontology-Based Approach Supporting Holistic Structural Design with the Consideration of Safety, Environmental Impact and Cost. Adv. Eng. Softw. 2018, 115, 26–39. [Google Scholar] [CrossRef]
- Ghose, A.; Lissandrini, M.; Hansen, E.R.; Weidema, B.P. A Core Ontology for Modeling Life Cycle Sustainability Assessment on the Semantic Web. J. Ind. Ecol. 2022, 26, 731–747. [Google Scholar] [CrossRef]
- El-Diraby, T.E. Web-Services Environment for Collaborative Management of Product Life-Cycle Costs. J. Constr. Eng. Manag. 2006, 132, 300–313. [Google Scholar] [CrossRef]
- El-Diraby, T.E. A Semantic Knowledge Management Environment for Product Life Cycle Costs. In Proceedings of the Computing in Civil Engineering (2005), Cancun, Mexico, 24 June 2005; American Society of Civil Engineers: Reston, VA, USA, 2005; pp. 1–18. [Google Scholar]
- Dresch, A.; Lacerda, D.P.; Antunes Jr, J.A.V. Design Science Research: A Method for Science and Technology Advancement; Springer International Publishing: Cham, Switzerland, 2015; ISBN 978-3-319-07373-6. [Google Scholar]
- Nguyen, A.; Gardner, L.; Sheridan, D. Towards Ontology-Based Design Science Research. In Proceedings of the 52nd Hawaii International Conference on System Sciences, Maui, HI, USA, 8-11 January 2019; p. 10. [Google Scholar]
- Hevner, A.R. A Three Cycle View of Design Science Research. Scand. J. Inf. Syst. 2007, 19, 4. [Google Scholar]
- Suárez-Figueroa, M.C.; Gómez-Pérez, A.; Motta, E.; Gangemi, A. (Eds.) Ontology Engineering in a Networked World; Springer Berlin Heidelberg: Berlin, Heidelberg, 2012; ISBN 978-3-642-24793-4. [Google Scholar]
- Sabou, M.; Fernandez, M. Ontology (Network) Evaluation. In Ontology Engineering in a Networked World; Suárez-Figueroa, M.C., Gómez-Pérez, A., Motta, E., Gangemi, A., Eds.; Springer Berlin Heidelberg: Berlin, Heidelberg, 2012; pp. 193–212. ISBN 978-3-642-24793-4. [Google Scholar]
- Cui, C.; Xu, M.; Xu, C.; Zhang, P.; Zhao, J. An Ontology-Based Probabilistic Framework for Comprehensive Seismic Risk Evaluation of Subway Stations by Combining Monte Carlo Simulation. Tunn. Undergr. Space Technol. 2023, 135, 105055. [Google Scholar] [CrossRef]













| Ontology | Key Features | Benefits | Challenges | Integration with BIM Practices | References |
|---|---|---|---|---|---|
| LCCA-ONTO | Aggregating data from existing buildings to feed a machine learning algorithm | WLC estimation at the early design stage; supports FM decision-making | The ontology focuses on data aggregation and does not represent the WLC knowledge domain | Uses BIM as an ontology class to extract building systems data | [49] |
| Ontology approach for structural design considering safety, environmental impact and cost | Assists design choices with safety, cost, and environmental criteria; material-based cost and impact reasoning | Enables multi-criteria assessment at the design phase and the automation of CO2 and cost calculations | Covers material choice only, lacks holistic WLC structure | Not implemented; the authors mention BIM integration as future work to automate data acquisition and enhance decision-making | [50] |
| BONSAI ontology | Generic LCSA support; uses EXIOBASE and OWLTime; captures flows and impacts | Cross-domain queries and data interoperability | WLC is not the core focus, the cost is modeled only in flows | No direct integration; data from LCA databases | [51] |
| LCC Core model | OWL-based LCC schema; integrates costs and influencing factors; ser-vice-based architecture. | Supports decision-making; structured Knowledge Map approach | Focus on LCC only; needs update to current tech/BIM | Not mentioned; No link to BIM or models | [52,53] |
| Question | Response | Percentage |
|---|---|---|
| Have you ever witnessed or practiced the approach in a project? N = 21 | Analysis leader | 10% |
| Witness | 48% | |
| Analysis interpreter | 5% | |
| Never heard of it | 38% | |
| For what reason(s) have you not used the approach? N = 20 | Lack of Time | 26% |
| Lack of knowledge | 26% | |
| Lack of skills | 5% | |
| Lack of tools | 16% | |
| Not requested | 21% | |
| Others | 16% | |
| In what context was the approach carried out? N = 13 | Customer request | 60% |
| Certification | 7% | |
| Estimator proposal | 20% | |
| Others | 13% | |
| Do you think the adoption of WLC will improve investments practices and estimators’ role in construction projects N = 21 | Yes | 76% |
| No | 5% | |
| I do not know | 19% | |
| What would you need to start using WLC? N = 20 | Training | 33% |
| Software | 13% | |
| Data base | 13% | |
| Customer requests | 31% | |
| Others | 10% |
| Question | Response | Percentage |
|---|---|---|
| Do you think adopting WLC is a logical step in adopting new technologies? N = 50 | Yes | 94% |
| No | 6% | |
| Would you be ready to use this approach in the near future (within 5 years)? N = 50 | Yes | 88% |
| No | 12% | |
| Rank the most pressing challenges you face integrating WLC into your practices (Number of times an option is ranked first) N = 50 | Reliable data | 17–34% |
| Common understanding of WLC | 17–34% | |
| Process definition | 6–22% | |
| Integration into the project delivery strategy | 4–14% | |
| Integration with existing tools | 3–10% | |
| Integration of fragmented data | 3–10% | |
| Do you feel that the information needed is currently too fragmented between systems and stakeholders? N = 50 | Yes | 86% |
| No | 14% |
| Specification for the Ontology | |
|---|---|
| Objective of the ontology: | In accordance with the ISO15686-5 standard, the objective of the ontology is to quantify the lifecycle costs to improve decision-making and evaluations in projects. |
| Scope | The ontology will have to be applicable to any construction project. The ontology will have to be high level, representing all life cycle phases but allowing any user to use its own estimation methods, scope of costs, parameters, and processes. |
| Implementation language | The ontology will be implemented with the OWL language. |
| Users | Users of the ontology will be estimators, economists, environmental analysts, architects, and owners. |
| Ontology uses | The ontology will be used to provide information about the WLC of a project, to learn about the costs at specific phases of a project, to learn about the financial impacts of the choices made. |
| Ontology requirements | Non-functional requirements: The ontology must be based on existing norms (ISO 15686-5, ISO 19650) and be flexible. Functional requirements (competency questions (CQs)) and their answers, as follows:
|
| Pre-Glossary from CQs | Whole life cost—project—cash flow—financial impacts—elements—processes—time |
| Pre-Glossary from answers | Sum—initial costs—future costs—benefits—asset—life cycle—performance requirements—life cycle cost—acquisition costs—exploitation costs—maintenance costs—end of life costs—non-construction costs—benefits—externalities—additional costs—cost savings—baseline cost |
| Category | Description |
|---|---|
| WholeLifeCost | The class that groups together all of the costs involved in the life cycle of a project or asset. |
| Costs | A class grouping all cost typologies, subdivided into sub-classes including ConstructionCosts, OperationCost, MaintenanceCosts, EndOfLifeCosts, ExternalitiesCosts and EnvironmentalCosts. |
| DiscountedCosts | A class encompassing discounted versions of each type of cost to incorporate the notion of the time value of money. |
| DiscountRate | A class to model the discount rates applied to the calculation of discounted costs. |
| Time and its sub-classes DateOfInstallation and EndOfLifeDate | Represent the time dimensions essential to the WLC calculation. |
| PeriodOfAnalysis and the sub-class LifeSpan | Specify the scope of duration analysis. |
| Object Property | Domain | Domain | Range |
|---|---|---|---|
| isSumOf | Defines that certain classes are the sum of other classes. | WholeLifeCost | DiscountedCosts |
| hasCosts | Links an entity to a set of associated costs. Sub-properties have been defined to specify cost categories, including hasConstructionCosts, hasOperationCosts, hasMaintenanceCosts, hasEndOfLifeCosts. | Project (and its sub-classes Asset and Element) | Costs |
| hasDiscountRate | Associates a discount rate. | Date | DiscountRate |
| isDiscountedValueOf | Links a cost to its present value. | DiscountedCosts | Costs and its sub-classes |
| ForDate | Indicates the date of an event. | Costs | Time |
| hasStart, hasEnd | Specify the start and end of an event. | Project | DateOfInstallation and EndOfLifeDate |
| hasDuration | Indicates the estimated duration of the scope of analysis. | Project | PeriodOfAnalysis |
| Data Property | Description | Domain | Data Type |
|---|---|---|---|
| hasCostValue | Represents the monetary value of a cost. | Cost | xsd:decimal |
| hasDiscountedCostValue | Captures the present value of a cost after applying the discount rate. | DiscountedCosts | xsd:decimal |
| hasDenomination | Provides a description or name for an entity. | Project | xsd:string |
| hasTotalValue | Represents the total sum of costs for a given set. | WholeLifeCosts | xsd:decimal |
| hasRateValue | Specifies the value of a rate. | DiscountRate | xsd:decimal |
| hasDate | Associates a specific date with a cost or event. | Time | xsd:date (a standard data type for representing dates in format YYYY-MM-DD) |
Disclaimer/Publisher’s Note: The statements, opinions and data contained in all publications are solely those of the individual author(s) and contributor(s) and not of MDPI and/or the editor(s). MDPI and/or the editor(s) disclaim responsibility for any injury to people or property resulting from any ideas, methods, instructions or products referred to in the content. |
© 2025 by the authors. Licensee MDPI, Basel, Switzerland. This article is an open access article distributed under the terms and conditions of the Creative Commons Attribution (CC BY) license (https://creativecommons.org/licenses/by/4.0/).
Share and Cite
Yousfi, A.; Poirier, É.A.; Forgues, D. A Core Ontology for Whole Life Costing in Construction Projects. Buildings 2025, 15, 2381. https://doi.org/10.3390/buildings15142381
Yousfi A, Poirier ÉA, Forgues D. A Core Ontology for Whole Life Costing in Construction Projects. Buildings. 2025; 15(14):2381. https://doi.org/10.3390/buildings15142381
Chicago/Turabian StyleYousfi, Adam, Érik Andrew Poirier, and Daniel Forgues. 2025. "A Core Ontology for Whole Life Costing in Construction Projects" Buildings 15, no. 14: 2381. https://doi.org/10.3390/buildings15142381
APA StyleYousfi, A., Poirier, É. A., & Forgues, D. (2025). A Core Ontology for Whole Life Costing in Construction Projects. Buildings, 15(14), 2381. https://doi.org/10.3390/buildings15142381

