Abstract
As urbanization has accelerated, rail transit has evolved from being a mere means of transportation to a public area that houses the city’s cultural memory and serves as a crucial portal for the public to understand the culture of the city. As an urban public space with huge passenger flow, the metro (or subway) cultural space has also become a public cultural space, serving communal welfare and representing the image of the city. It is currently attracting more and more attention from the academic community. Wuhan, located in central China, has many subway lines and its engineering construction has set several national firsts, which is a typical sample of urban subway development in China. In this study, we use Python 3.13.0 crawler technology to capture the public’s comments on cultural space of Wuhan metro in social media and adopt SnowNLP sentiment score and LDA thematic clustering analysis to explore the overall quality, distinct characteristics, and deficiencies of Wuhan metro cultural space construction, and propose targeted design optimization strategies based on this study. The main findings are as follows: (1) The metro cultural space is an important window for the public to perceive the city culture, and the public in general shows positive perception of emotions: among the 16,316 data samples, 47.7% are positive comments, 17.8% are neutral comments, and 34.5% are negative comments. (2) Based on the frequency of content in the sample data for metro station exit and entrance space, metro train space, metro concourse and platform space, they are ranked as weak cultural spaces (18%), medium cultural spaces (33%), and strong cultural spaces (49%) in terms of the public’s perception of urban culture. (3) At present, there are certain deficiencies in Wuhan metro cultural space: the circulation paths in concourses and platforms are overly dominant, leaving little space for rest or interaction; the cultural symbols of metro train space are fragmented; the way of articulation between cultural and functional space in the metro station exit and entrance space is weak, and the space is single in form. (4) Wuhan metro cultural space needs to be based on locality landscape expression, functional zoning reorganization, innovative scene creation to optimize the visual symbol system and behavioral symbol system in the space, to establish a good image of the space, and to strengthen the public’s cultural identity and emotional resonance.
1. Introduction
1.1. Research Background
With the rapid development of economy and technology, the metro as a public infrastructure to promote the modernization of cities is not only a physical carrier for efficient commuting but also an important space for the display and dissemination of urban culture. The metro (or subway) cultural space is in the rail transit or subway line. As a public space with huge passenger flow, it has also become a public welfare cultural space representing the image of the city. It is currently receiving more and more attention from the academic community. Since the metro cultural space is an open and public space, the artistic creation or decorative design in the space belongs to this category. Its purpose is to provide passengers with better travel experience and increase the artistic vitality and cultural atmosphere of metro space. By the end of 2024, a total of 54 cities in China have opened and operated 325 urban rail transit lines, with an operating mileage of 10,945.6 km [1], far exceeding other countries. Located in the middle of the Yangtze River, Wuhan occupies an important strategic pivot role as the core hub of the Yangtze River Economic Belt. Since the opening of Line 1 in 2004, the Wuhan metro has developed rapidly. As of November 2024, Wuhan metro has opened and operated 12 lines, with an operating mileage of 518 km [2], ranking 9th among Chinese cities in terms of metro mileage. According to the Wuhan Railway Transportation Line Network Plan (2018–2035), the scale of Wuhan metro will be further expanded as its operational mileage will exceed 600 km by around 2030. The average daily passenger volume of Wuhan metro exceeds 4 million, accounting for 68% of the city’s public transportation share [3]. Its lines cover all administrative districts in the city and extend to Ezhou, seamlessly connecting with national-level transportation hubs such as Tianhe Airport, Hankou Station, and Wuchang Station, forming an integrated transportation network integrating “air, space, rail, and ground (aviation, aerospace, rail transit, and ground transportation)”. The network density of the Wuhan metro system not only supports the daily operation of Wuhan as a national central city but also becomes the spatial link of the three major strategies of the Yangtze River Economic Belt, the “Belt and Road Initiative”, and the “Middle Yangtze River Urban Agglomeration”, strengthening Wuhan’s transportation location advantage of “the thoroughfare of the nine states”. In 2019, Wuhan became the only provincial capital city approved as a pilot city for the construction of a strong transportation country. The planning and implementation of its subway network directly serves the national strategy of “transforming transportation location advantages into advantages in connecting China’s dual circulation hubs with the world” and plays a key role in building a comprehensive three-dimensional transportation network of “six axes, seven corridors, and eight channels” [4]. In terms of construction technology, Wuhan metro has set a number of national firsts; for example, Line 1 is the first line in China to successfully realize mobile occlusion based on communication; Line 2 is the first metro line crossing the Yangtze River in China; Line 12, which is under construction, has been described as the “King of Interchange”; Line 5 uses China’s FAO (Fully Automatic Operation) system, which is entirely independently developed, to achieve the highest level of automated operation in the world today. In terms of project quality, seven lines have won 12 national engineering quality awards. Among them, metro Line 6 won the “National Quality Engineering” Gold Award, and Wuhan Metro Xujiapeng Station Comprehensive Transportation Hub won the 2019 FIDIC “Special Excellence Award for Engineering Projects”, which is regarded as the “Nobel Prize” in the engineering industry [5]. Few studies have been conducted on the cultural space of the Wuhan metro building; most of the current research focuses on the environmental system [6], interaction potential [7], safety construction [8], and other practical functions of the space and the function of security.
1.2. Problem Statement and Objectives
As an urban public building space, the cultural space in the metro has an important impact on shaping the cultural image of the city. By setting up cultural walls, artistic sculptures, characteristic murals, and other artworks in the metro cultural space, displaying local history and culture, folk customs, and natural scenery, it can let passengers intuitively feel the unique cultural charm of the city [9]. The construction of metro building cultural space is a manifestation of the downward rooting of urban culture, and its cultural attributes lie in the cultural symbols, cultural narratives, cultural functions, and cultural venues that embody public awareness and are shared by the public. The importance of metro cultural space construction lies not only in beautifying the field or conveying information but also in its deep interaction with public life, and simple physical implantation of culture is not equivalent to effective public perception. In 2022, the Chinese Academy of Social Sciences (CASS) and the Beijing Urban Construction Group Co., Ltd. (BUCG) jointly released the 2021 China Cultural Metro Development [10], which incorporates the “cultural dimension” into the elements of metro development and innovatively proposed the theoretical framework of “full life cycle cultural metro construction”. The theoretical framework of cultural metro construction in the whole life cycle divides metro construction into three stages: “planning period”, “construction period”, and “operation period”. The core of the theory is to integrate relevant planning, such as culture, art, and cultural assets, into the three stages of metro construction and to integrate cultural elements into the whole process of rail transit planning, design, construction, operation, and maintenance so as to integrate cultural and artistic design with subway architectural design from the planning stage. Therefore, this paper selects the cultural space of the Wuhan metro as the object of this study.
The resident population of Wuhan is 13,809,100 [11], and the total number of tourists received in the year reached 33,345,500 [12]. As a cultural space of the Wuhan metro with a huge system scale and coverage, what kind of role has it played in enhancing citizens’ identity and attracting tourists’ attention? What positive impacts has it produced? In view of this, this study selects social media platforms with multimodal data for sample research, using “Wuhan Metro Culture” as the keyword, and conducts data mining on three social media platforms, namely Bilibili, Tiktok, and Rednote, to investigate the data of 244 related videos and graphics from 1 January 2020 to 30 April 2025 and 17,156 original comments, totaling 17,156 original comment data analysis, trying to summarize the overall level of Wuhan metro building cultural space construction and obvious characteristics based on this proposed Wuhan metro cultural space optimization design targeted strategy. This study breaks through the limitations of traditional questionnaire surveys and, through in-depth mining of digital footprints, provides a data-driven decision-making path for optimizing the image and enhancing the experience of the cultural space in the Wuhan metro.
2. Literature Review
2.1. Metro Cultural Space Design
The research on metro cultural space in international academic circles started earlier, and its theoretical framework mainly centers on cultural genes and subway space. In 1976, British biologist Dawkins borrowed the concept of biological genes and put forward the theory of “cultural genes”. In the book Selfish Gene [13], he expressed it as “Meme”, pointing out that the cultural gene obtains the cultural model through information extraction and then the cultural model is designed to be translated and innovated into design products, thus realizing the transmission of culture. The cultural genes are obtained through information extraction, and then the cultural molds are designed and translated into design products, thus realizing the transmission of culture. Subsequently, American scholar Tyler [14], British historical geographer Conzeth [15], and other scholars began to pay attention to the relationship between cultural genes and space and proposed to use genetic analysis and typology methods to refine a particular landscape cultural gene. Chinese scholars such as Shen Xiuying [16] and Cao Shuaiqiang [17], inspired by the concept of biological genes, have carried out research on the cultural gene patterns of traditional settlement landscapes. At the same time, international research on the construction of metro cultural space includes two parts: metro space architecture and metro public art. John Carmody and Raymond Sterling first mentioned the concept of “subway exclusive space sequence” in their book Underground Space Design [18], introducing the concept of environmental art design into the field of metro space design. In 1979, American scholar Harvey Perloff theoretically expounded on art as a way to improve the quality of urban public space in his book Using the Arts to Prove Life in the City [19]. In terms of shaping the metro cultural space, the world has gradually gained practical experience and local strategies in typical regions. For example, most metro in European cities were built from the late 19th century to the early 20th century. The construction of metro is directly related to the complexity of urban historical layers. The construction of subway space needs to respect the underground space and cultural relics with a history of hundreds of years and emphasize “local narrative” in the design of urban rail transit cultural space. Therefore, Keate and Delcia (2013) [20] reviewed the statutory protection of the architectural heritage of the London Underground since 1970 and discussed the measures taken by London to protect the architectural heritage related to the metro. The London Underground focuses on the content related to coordination with the historical and cultural environment. In contrast, the metro construction in Asian cities such as Tokyo and Seoul is accompanied by rapid urbanization, and technological innovation has become a symbol of modernity [21]. Cultural expression needs to adapt to the rhythm of the city’s rapid development with the help of new technologies. Different construction experiences provide multiple perspectives for the creation of metro cultural space at present and provide theoretical support that is both academically rigorous and practically forward-looking. UNESCO released the definition of cultural space in 1998, influenced by the interaction between cultural communication units and the fields that support their evolution. Cultural space was developed in the context of intangible cultural heritage for a period of time, referring to a physical space, place, or location with cultural significance or nature [22]. Metro space is a complex three-dimensional space constructed by the metro system in the city, which has the characteristics of transportation function, social and cultural attributes, and urban space [23]. It is not only a physical channel for people to transport, but also a dynamic field that carries multiple social interactions and cultural expressions. While the metro shuttles through the underground space and provides passengers with spatial displacement, it also conveys specific cultural elements and cultural judgments to passengers through the architecture of symbolic landscapes in the subway space in a strong or subtle way, making the metro space a cultural space.
With the rapid development of the number and mileage of subways around the world since the beginning of the twenty-first century, the study of metro cultural space has received extensive attention. In her book Underground Movements: Modern Culture on the New York City Subway [24], Sunny Stalter-Pace (2013) takes the New York City subway as the object of study, describing how the New York subway system has gradually become a cultural focal point since its opening in 1904, and realizes that the metro has gradually taken on a significance that goes beyond its actual function, and that subway space has begun to change people’s perceptions of the city and strengthen the city’s cultural perception. On this basis, the optimized design of the metro cultural space plays an important role. For example, Yu (2022) [25] points out that metro stations can gather many facilities and daily activities and are urban spaces that meet the economic, leisure, and social needs of residents. Serna Luna and Erick (2021) [26], in their discussion of the renovation of the metro station in Hidalgo, point out that culture has a political role to play in shaping and communicating a particular perspective on the city. According to Zhang (2023) [27], an empirical study in Xi’an found that the cultural image and perception of place presented by the environmental design of metro stations are universal and have a positive impact, and that shaping the image of the cultural landscape of metro stations is necessary and reasonable. And Li (2024) [28] analyzed the elements of metro cultural space, with hiddenness and openness, pragmatism and aesthetics, inclusiveness and exclusiveness. Subsequently, new results continue to emerge on how to realize the two-way empowerment of metro space and urban cultural expression and development through systematic symbolic design, spatial planning layout, and cultural scene composition. For example, Gao (2021) [29] points out that various exhibitions, activities, and cultural and creative product development carried out with the help of cultural heritage can promote the continuous optimization and upgrading of metro cultural space in an all-round way and improve the overall quality of the building and the effectiveness of cultural expression. Kim and Joo Yun (2018) [30] found through fieldwork that in the process of creating cultural and artistic space, through the embodiment of technological culture and the integration of content, the use of multiple forms and cultural contents, and the use of cultural and artistic activities, the metro space has become a cultural space for the city. Content integration utilizing multiple forms and cultural and artistic content can improve user demand and enhance public participation in metro cultural spaces. According to Qian [31] (2024) on the study of public art in Shenzhen metro, metro cultural space should be improved from the links that have a significant impact on public identity, such as the artistic quality, spatial location, color and material design in the metro cultural space, etc. Wang (2024) [32], on the other hand, in the context of revealing the characteristics and modes of the metro scene in Shanghai, proposes to create a cultural space that matches the ambience of the surrounding environment of the metro station. The combination of cultural facilities that matches the surrounding environmental atmosphere at the same time should focus on the creation of the scene in the internal space of the metro station so that the scene culture inside and outside the station is compatible with the optimization suggestions.
In addition, metro trains are part of the metro space. In the context of innovative development of metro infrastructure, metro train design is no longer limited to the scope of engineering technology but has become a cross-dimensional innovation carrier that integrates structural optimization, cultural narrative, and passenger experience. Through deep connection with the metro space, it has become a flowing field for urban cultural expression. For example, Cascino proposed a calculation method for lightweight design of the car body in terms of metro train structure optimization [33], minimizing the mass of the metal structure by optimizing the thickness of the components. They freed up the physical space inside the car, no longer limited to passenger load, and made the structural components the material carriers of cultural symbols. Mistry [34] used fiber-reinforced polymer composites to realize the key components of rail vehicle lightweight to minimize the weight of the spring. Lightweight car bodies can not only reduce energy consumption but also effectively increase the available interior space and improve riding comfort. Harte proposed to optimize the thickness of the wall panel layer and the geometry of the door and window opening area (such as the radius of the window panel fillet) through a multi-level calculation process [35], providing a systematic solution for car body structure optimization. Pedro Luiz de Oliveira Costa Neto [36] studied the design of carriages for the new line of the São Paulo metro system from the perspective of ergonomics, optimizing the seats and layout of the metro carriages to improve the comfort of passengers. The technological breakthroughs in the engineering structure of metro trains actually provide a material basis and design possibilities for the construction of metro cultural space. At present, the lightweight design scheme of subway car bodies is constantly being implemented. In the process of optimizing the performance of metro trains, the diversity and variability of subway cultural space construction are also improved. For example, in terms of dynamic structure, the new “Inspiro London” train [37] that will be put into operation on the Piccadilly Line in London in 2025 adopts a multi-joint marshaling structure to make the carriage connection more compact and improve space utilization. The interior of the train has longitudinal seats and through-type carriages. Each door is equipped with a multi-functional area and a 1.8 m wide passage to achieve barrier-free access throughout the train. In terms of material application, both aluminum and carbon fiber thin-walled structures show good mechanical properties and similar dynamic characteristics [38]. Although CFRP (Carbon Fiber Reinforced Plastics) shows excellent mechanical properties, its application in the metro is relatively rare. For example, in January 2025, the world’s first carbon fiber metro train began operation in Qingdao, China [39], breaking through the bottleneck of weight reduction in traditional metal material structures. Lightweight design reduces structural occupancy, leaving more wall space for cultural display boards, digital screens, or themed decorations. At the same time, the multifunctional area in the carriage and the carbon fiber material of the body represents part of the sustainable development culture in the metro cultural space. The control and selection of structure and materials in the design of lightweight metro trains play a vital role in shaping passenger experience, comfort, and cultural visual recognition. This connection not only improves the integrity of the passenger experience but also promotes the transformation of metro trains from “transportation tools” to “cultural infrastructure” and is the gradual realization of the symbiosis of “technical rationality” and “cultural sensibility” in metro cultural space.
2.2. Research on Public Perception Under Social Media
Public perception is the comprehensive feeling and judgment of public information or environment by individuals through sensory experience and mental activities. Architects and designers can also derive decision-making strategies for optimizing space by considering the public’s experiences and feelings regarding the architectural environment. In general, the current research on public perception can be roughly categorized into three main sections: first, the current research on diverse methods of public perception. For example, Tiwari (2025) [40] explores the public’s perception of climate change through qualitative tools, such as including surveys and interviews; Zhao and Li (2025) [41] adopt an experimental modeling approach to validate the public’s risk perception and governance preferences of being exposed to marine pollutants; Zhang (2019) [42] uses microblogging comment data to explore the public’s perception of haze in hazy weather and the relationship with seasonal changes. The second is a multi-disciplinary study of public perceptions. Muhammad (2025) [43] studies public health impact perceptions in Nawshara, Pakistan to understand public perceptions of drinking water quality and its impact on human health; Djerf-Pierre (2024) [44] study the relationship between media shifts and public perceptions and find that the public may react differently depending on the media issue’s controversy level salience to react differently. Carroll (1997) [45] emphasize that perception is the process of collecting relevant information about objective objects through information channels to form perceptual awareness and the cognition generated by the comprehensive processing of a large amount of such information; Kearney (2008) [46] propose that people make judgments through cognition, emotion, or experience, constituting the path of final action and perception, including public perception. In this process, public perception has a guiding role in group behavior.
A lot of content can be found on the current public perception process mechanism research. On the individual level, the three public views—personality, cultural level, and other factors—are subject to a variety of roles to form perception differences, which determines the depth of individual perception [47]. So, differentiated individual perception data can help enrich the results and optimize the content of this study. At the level of the perception process, public perception involves an interactive sequence that includes information input, sensory processing, social interaction, and a feedback loop of external information among multiple subjects (Figure 1). As the object of perception, public information is usually an objective material carrier, such as the structure of facilities, architectural formation, landscape environment, and so on. Therefore, public perception explains the scale relationship between the public and public information and is the externalization of the deep connotation and meaning of public information.
Figure 1.
Schematic of spatial perception (image source: drawn by the author).
Social media is a user relationship-based content production and exchange platform on the Internet, a tool and platform used by people to share their opinions, insights, experiences, and views with each other, e.g., on Facebook, Instagram, Twitter, and so on. There exists a profound association mechanism of subject–object and information interaction between it and public perception. Some scholars believe that the dynamic change in public attention is closely related to the information diffusion of news events and short online videos and that some individual bloggers and media users have a strong influence on information dissemination [48]. Other scholars have found that companies or governments use social media management tools to analyze insights into social media activities to make their own engagement on social media more professional and to positively influence public perceptions. For example, Benthaus (2015) [49] assesses how social media management tools can help companies optimize public perceptions of social media users; Tian (2024) [50] argues that government agencies can use social media to promote targeted messages, eliminate errors, and deliver relevant and correct information about public services. Social media platforms influence the scope of public perception and the richness of spatial information through the diffusion of information. Binsawad (2020) [51] finds that many human activities are related to and influenced by social media. The rich and diverse content of the Internet, especially social media, greatly influences the behavioral patterns of its users. Zhang (2017) [52] finds that the speed of social media platforms is instantaneous, and the algorithmic recommendation mechanism may play a key role in the diffusion of information.
At the same time, due to the characteristics of large amount of information and availability of user-generated content (UGC) under social media, the research methods for perception related to architectural space have also begun to change from the traditional methods such as questionnaires and interviews to text analysis and social network analysis [53,54], including the use of UCINET (https://www.analytictech.com/archive/ucinet.htm, accessed 29 May 2025) [55], NodeXL (https://nodexl.com/, accessed 29 May 2025), and other software to analyze the network text through the high-frequency word frequency theme classification to carry out research. However, in existing research, the cultural identification and exploration of the metro space are mainly based on traditional qualitative analysis methods, and the research on network text data in the metro space is very limited. At the same time, the practical application of computer algorithm analysis and metro cultural space analysis or metro space design optimization is also extremely limited, which is not conducive to the in-depth analysis of the optimization of urban characteristic architectural space in the network information age.
3. Study Object and Methods
3.1. Study Object: Wuhan Metro Cultural Space
3.1.1. Main Components of the Metro Cultural Space
The metro cultural space is a field with cultural atmosphere and function through architectural aesthetics, public art, and scientific and technological media which organically integrates the city’s historical lineage, regional characteristics, and modern transportation function. It is not only a channel for people’s daily traveling but also an important carrier and display space of urban culture. Based on the public’s behavioral trajectory, the metro cultural space covers three major carriers—metro station exit and entrance space, metro concourse and platform space, and metro train space (Figure 2). Based on the characteristics of cultural space and metro space, this paper defines “metro cultural space” as “a public cultural space that is open to the public based on the metro network space, embodies public consciousness, and is shared by the public with cultural symbols, cultural narratives, and cultural functions”. In addition to the commercial complex plazas and profitable industrial sites that extend from the metro, all other station halls, platforms, metro station entrances and exits, transfer passages, and carriages based on the metro network are physical space components of the metro cultural space, with public art design, public cultural service facilities and equipment, and public cultural activities as the main cultural space service content. As a transportation system within the city, the subway is a special dedicated road transportation facility belonging to the mass transportation system. The subway is named because it runs underground. Some metro lines are laid on the ground and elevated, which are called “light rail”. Later, they are merged into the metro system and belong to the “urban rail transit”. For the convenience of research, therefore, in this article, “metro” specifically refers to “urban underground rail transit”, which is collectively referred to as “metro”.
Figure 2.
Composition of cultural space in the metro (image source: drawn by the author).
(1) Metro station exits and entrance space: as the ground level of the metro cultural space, the architectural appearance of the entrances and exits adopts the local traditional architectural style through modeling or decorations or through the installation of sculptures and art walls with regional identities, etc., so that the passengers can feel a strong regional cultural atmosphere as soon as they leave the metro station. The metro station exit and entrance spaces also have guiding signs: in addition to the basic guidance function, their design style, font selection, color matching, and other aspects of the city’s overall cultural image, such as the characteristics of the fonts or the use of the color representative of the local culture as the main color, enable guiding signs to become a part of the spatial cultural expression [56].
(2) Metro concourse and platform space: as the shallow subway layer of the metro cultural space, the metro station hall layer usually focuses on the internal walls, tiles, lights, columns, guide system or white space, and other areas for cultural creation. Murals, bas-reliefs, and other forms show the historical development of the city, and large-scale public installation art or urban cultural elements of decoration create a cultural theme space with the help of lighting design to emphasize the cultural atmosphere. The subway platform level incorporates patterns with cultural symbols into the design details of leisure seats, railings, and other facilities. For internal transfer, a corridor is set up for the cultural display area: in addition to the city’s cultural brochures for passengers to read, there is also an electronic display screen offering the ability to scroll through city culture overview film and other information.
(3) Metro train space: as the deep area of metro cultural space, its cultural content consists of two parts: the interior and exterior of the train. The exterior of the train usually adopts the cultural expression of thematic painting, while the interior walls, handles, seats, etc., of the interior space of the train are also an important part of the metro cultural space.
From the perspective of public perception, the symbolic elements of the metro cultural space can be roughly divided into two categories: visual symbols and behavioral symbols. Visual symbols include station architectural style, station space form, decorative art, color use, signs and text display, train appearance and interior, etc. Behavioral symbols cover passenger behavioral norms and habits, cultural activities, and interactive behavior. Both are interdependent and complementary. Visual symbols provide the public with intuitive visual experience and create a specific cultural atmosphere [57]; behavioral symbols give visual symbols vitality and meaning. For example, passengers watch art exhibitions and participate in cultural activities in subway stations, which makes the cultural connotation represented by these visual symbols further interpreted and expressed and makes the metro cultural space really vibrant. The two act together in the public perception, forming the overall cognition and experience of the metro cultural space.
3.1.2. Wuhan Metro Cultural Space
Wuhan is the only sub-provincial city in central China, an important national industrial base, science, and education base and a comprehensive transportation hub, as well as the capital of Hubei Province. It is located in the center of China’s hinterland, in the eastern part of Hubei Province, at the confluence of the Yangtze River and the Han River, with a geographic location of 113°41′–115°05′ east longitude and 29°58′–31°22′ north latitude (Figure 3).
Figure 3.
Location analysis of the city of Wuhan (image source: drawn by the author).
The Wuhan Urban Rail Transit System covers 12 metro lines (Figure 4), with 241 stations along the lines, which indicates that there are 241 metro cultural spaces in Wuhan at present. Each metro cultural space consists of the metro station exit and entrance space, metro concourse and platform space, and metro train space. The Wuhan metro cultural space does not simply rely on the accumulation of specific cultural symbols, but through the deep logic of architectural composition, spatial layout and cultural creation, it implicitly conveys the spiritual core of the city. In the dimension of architectural composition, there is a modernist style combining a transparent glass curtain wall and steel structure, and there is also a regional architectural characteristic of extracting traditional architectural elements and abstracting them into contour lines on the top of the space. In terms of spatial planning, the three cultural spaces are connected by a vertical transportation system with diverse elements and symbols, so that the space is no longer just a passageway but an area for daily interaction in the city. In the dimension of architectural style, the cultural connotation is hidden in the choice of materials and details. The design of Wuhan metro cultural space integrates Wuhan’s regional spirit, historical memory, and urban character through architectural construction and cultural design hints.
Figure 4.
Wuhan metro line map and metro space distribution. The Chinese characters in the picture come from the information of the base map, mainly indicating place names, without specific meanings (image source: drawn by the author).
Social media as a technologically empowered medium has widely penetrated people’s various life arenas. Statistics show that by 2024, the number of active social media users in the world has exceeded the 5 billion mark, accounting for about two-thirds of the world’s total population. China has nearly 1.1 billion netizens, of which social media users account for a significant proportion [58]. In view of this, this study selected the three major short video social media platforms in China: Tiktok (or Douyin), Rednote (or Xiaohongshu), and Bilibili, which have seen rapid growth in the number of users in recent years, to mine short videos related to the Wuhan metro since 1 January 2020. We conducted research from two perspectives: (1) From the content dimension, analyzing the display of Wuhan regional culture in the metro cultural space and comparing whether it is consistent with the public’s overall perception of Wuhan culture. (2) From the dimension of dissemination, based on the data of short videos’ likes, comments and retweets, analyzing the dissemination status of Wuhan metro cultural space, clarifying the users’ preferences, and analyzing the problems and deficiencies to provide references for the optimization of the design of Wuhan metro cultural space.
3.2. Data Sources and Processing
By October 2024, the total number of active users on new media platforms such as Douyin, Xiaohongshu, and Bilibili reached 1.071 billion, with a penetration rate of 85.7% [59]. This kind of multi-source heterogeneous data with high user activity can effectively avoid the result bias caused by single data. Therefore, this paper uses “Wuhan metro culture” as the keyword to collect video, image, text, and comment data on three social media platforms: Tiktok, Rednote, and Bilibili. To ensure the availability of the research, the collection range is from 1 January 2020, to 30 April 2025, and a total of 244 original videos and 17,156 related comments are obtained. All video and image materials are extracted using Python crawlers to extract information such as user ID, title, release time, number of likes, number of comments, number of favorites, number of reposts, commenter information, and comment content.
In order to ensure the accuracy of the data results, this study removes duplicates from the collected data, including merging data on the same topic and deleting irrelevant special symbols (e.g., @#¥%, etc.), meaningless punctuation marks, emoticons, etc. A total of 244 valid video graphics with 16,316 valid comments are finally obtained, and the comment data efficiency is 95.1% (Table 1).
Table 1.
Crawled comment data with the keyword “Wuhan metro cultural space”.
3.3. Research Steps and Processes
The goal of optimization of Wuhan metro space oriented by public comment data on social media is to incorporate the public perception mechanism into the whole process of cultural space construction, to promote the perception consensus by integrating the public perception needs and preferences in the metro cultural space in an all-round way, and to put forward an optimization path of Wuhan metro cultural space based on public perception. Specifically, it includes the following steps:
Step 1: Data combing stage. Using Python to write a corresponding program to simulate the behavior of the browser on the Internet, all kinds of information resources can be automatically obtained from the Internet, and this method is suitable for dealing with complex data analysis tasks. Therefore, employing “Wuhan metro culture” as the keyword, the Python program is used to crawl the video graphic information and comment data from three social media, Tiktok, Rednote and Bilibili, with a total of 244 original videos and 17,156 comments. This workflow of the Python crawler mainly consists of three steps. (1) Send a request; the program simulates the browser to send an HTTP request to the target web server; (2) obtain the response content; the server returns the web page’s HTML, JSON, and other formats of the data; (3) parse the data and extract useful information from the returned content.
Step 2: Sample preprocessing stage. To ensure the accuracy of the results, the researchers denoise and clean the above raw data to eliminate noise and incomplete information and retained valuable evaluation data as reliable research samples [60]. First, regular expressions are used to remove HTML tags, URL links, special symbols (such as @#¥%, etc.), and meaningless numbers and English characters; then, the common emoji emoticons in online texts are filtered using encoding conversion; third, repeated spaces are merged, and traditional Chinese characters are converted to simplified Chinese. Subsequently, Jieba (https://github.com/fxsjy/jieba, accessed on 18 March 2025) is selected as the core tool, and a custom dictionary containing domain-specific vocabulary is loaded to improve the accuracy of word segmentation, while the precise mode is used to segment the text. Finally, based on the stop word library of Harbin Institute of Technology and the custom filtering word list (supplemented with high-frequency invalid words such as “of”, “its”, and “video”), single-word words and stop words are removed, and keywords such as nouns and verbs are retained. For new words that have not been logged in (such as “Sakura Theme Station Platform”), the TF-IDF algorithm is used, or they are manually added to the dictionary.
Step 3: Data analysis stage. Using Collections Counter (https://github.com/python/cpython/blob/3.13/Lib/collections/__init__.py, accessed on 18 March 2025) for word frequency statistics and Matplotlib (3.3.2 version) to identify the high-frequency perceived feature words of Wuhan metro cultural space, the perception of cultural image in Wuhan metro space is obtained. Sentiment values of social media comments are calculated with SnowNLP sentiment analysis (https://github.com/isnowfy/snownlp, accessed on 18 March 2025), and all sentiment scores are obtained and stored by date to summarize the public’s most intuitive attitude towards Wuhan metro culture. Based on sentiment analysis, text analysis is used to analyze the comments under different attitudes in depth to understand the current advantages and shortcomings of Wuhan metro cultural space and then provide a reference basis for subsequent optimization and improvement. Finally, through the LDA (Latent Dirichlet Allocation) model, the cultural elements in Wuhan metro space are mined and the core cultural theme concepts are extracted. Based on the public perception and identification of Wuhan cultural symbols, combining the two different identities of Wuhan citizens and Wuhan tourists, the research analyzes the characteristics of the difference in the perception of tourism symbols, and then the structure of Wuhan metro cultural symbols is explored from the perspective of social media.
Step 4: Visualization stage. Since all the evaluation data in this paper come from Chinese social media websites, manual translation is the main method, and DEEPL translation software (https://www.deepl.com/zh/translator, accessed on 18 March 2025) is the auxiliary translation used to improve the accuracy of vocabulary translation. Visualization analysis is carried out after the above analysis results are sorted out.
Step 5: Recommendations and responses stage. In response to the data and visualization analysis, countermeasures for the optimal design of cultural space in Wuhan metro are proposed.
The overall research process is based on “Acquisition—Sorting—Coding and Analysis—Visualization and Expression—Strategy”, and the structural framework of the study is shown in Figure 5.
Figure 5.
Research process framework (image source: drawn by the author).
3.4. Analytical Methods
3.4.1. SnowNLP Sentiment Analysis
Sentiment analysis is a natural language processing technique designed to identify and understand feelings, emotions, and emotional tendencies expressed in text [61]. It uses computer algorithms and models to analyze emotional expressions in text to determine the emotional state of the text. Sentiment analysis can help to understand the emotional attitudes people express in text, thus revealing users’ emotional tendencies and opinions about products, services, events, or topics. SnowNLP sentiment analysis in Python is a Chinese natural language processing library based on the plain Bayesian algorithm, which covers a variety of aspects, such as text sentiment categorization, sentiment propensity analysis, and sentiment degree rating [62,63]. SnowNLP can quantify the sentiment polarity, and the result takes the range of 0–1. A result closer to “0” indicates negative sentiment, values closer to “1” indicate a more positive sentiment, and so do values greater than “0.5” [64]. These results can be output as positive, neutral, and negative by setting the threshold manually.
3.4.2. LDA Model Analysis Technology
The LDA (Latent Dirichlet Allocation) model was first proposed by David Blei et al. in 2003 [65], which is a text mining tool based on machine learning and natural language processing. By analyzing the distribution probability of multiple topics in each document, the LDA model can transform the complex relationship between words and topics in a document into a relatively simple systematic framework [66]. The three implementation steps of the LDA model are as follows: first is text preprocessing to remove deactivated words, build synonym dictionary, stemming extraction, and lexical restoration as well as to organize the unstructured text data, which is the prerequisite for deep-level analysis of text. Second is extraction of text features so that the unstructured data are initially transformed into structured data, which is sufficient preparation for the next step of data mining processing. The research constructs a list of topics with high-frequency keyword distribution and uses the list of topics to train the LDA model to infer the topic distribution and keywords of the documents. Finally, the performance of the topic model is evaluated by two metrics, Perplexity and Coherence, to determine the optimal number of topics [67].
4. Results
4.1. High-Frequency Feature Words of Wuhan Metro Cultural Space in Short Video Comments
The analysis of high-frequency words helps this study to form the public’s overall perception tendency of Wuhan metro cultural space. In this study, 16,316 comments on 244 valid video texts were collected and organized in text, then the word frequency statistics were carried out by using the Collections Counter statistical function of Python software, and the output of Matplotlib library (https://matplotlib.org/, accessed 25 March 2025) was used to display the word cloud map of the top 200 words with the highest word frequency in the text with the keyword “Wuhan metro culture” (Figure 6). Matplotlib library output shows the word cloud map of the top 200 words with the highest word frequency in the text with “Wuhan metro culture” as the keyword (Figure 6).
Figure 6.
Word cloud of cultural space in Wuhan metro (image source: drawn by the author).
Statistics show that the top ten high-frequency words in descending order are “Guangu”, “Yellow Crane Tower”, “beautiful”, “Jianghan Road”, “air rail”, “cherry blossom”, “play”, “East Lake”, “Wuhan University”, and “Jiedaokou”. According to the official certification of the “Wuhan Top Ten Scenery” released on March 8, 2021 by the Wuhan Municipal Government, the list of the best scenery includes Yellow Crane Tower, Wuhan Yangtze River Bridge, Hubei Provincial Museum, Hubu Lane, Hankow Customs Museum, Yangtze River Light Show and Zhiyin, East Lake, Wuhan university Cherry Blossoms, Wuhan Revolutionary Museum, and Jianghan Road [68]. This indicates that the public perception of Wuhan metro cultural space and Wuhan regional cultural characteristics generally tend to be consistent. From the perspective of metro cultural space design, integrating the cultural connotations of relevant attractions into unique spatial expressions makes the Wuhan subway field receive frequent attention from the public.
4.2. Sentiment Score and Analysis
Sentiment analysis is the process of analyzing, processing, summarizing, and reasoning about subjective texts with emotional undertones. Through sentiment analysis, we can see the public’s overall evaluation of the design of the cultural space of Wuhan metro architecture. This study uses the SnowNLP tool to perform sentiment analysis on the cleaned comment text. SnowNLP comes with a training set of Chinese positive and negative emotions and uses the Naive Bayes principle to train and predict data. The process of sentiment analysis is to first read the text content to be classified, segment the text, and remove stop words; calculate the frequency of each word; calculate the prior probability and posterior probability of the text; and then judge the category. We use SnowNLP to calculate the sentimental value. The core code is as follows:
from snownlp import SnowNLP
senti = SnowNLP(data). sentiments
First, we call SnowNLP(data) to create an instance of the SnowNLP class and pass the data that need to be analyzed for sentiment as a parameter to the function. Then we call SnowNLP (data). sentiments and call the Bayesian model to perform sentiment analysis and calculate the sentiment score. The sentiment score is used to represent the semantic sentiment probability. Finally, the research obtains the corresponding sentiment value (Table 2) and the overall sentiment tendency graph (Figure 7). The height of the histogram in the overall sentiment tendency graph represents the density, and the kernel density curve represents the frequency. Comments above zero are positive comments, and comments below zero are negative comments. According to the analysis, the sentiment fluctuation of the 16,316 comments is not large, and positive comments have a certain advantage. The overall sentiment tendency is relatively positive. The research performs the sentiment analysis of the above 16,316 key sentences. The sentiment score given by SnowNLP is between zero and one. When the sentiment score of a sentence is close to 0.5 points, it is judged as neutral, and the number “0” is used to represent the sentiment category; when the sentiment score is close to one, it is positive, and the number “1” is used to represent the sentiment category; when the sentiment score is close to zero, it is judged as negative, and the number “−1” is used to represent the sentiment category. After calculation, the lowest sentiment score among the 16,316 public evaluations of the Wuhan metro cultural space was 0.000002, and the highest was 0.999997.
Table 2.
Sample sentiment values for part of the data.
Figure 7.
Overall sentiment trend map (image source: drawn by the author).
To ensure the robustness of SnowNLP sentiment analysis conclusions, this study randomly sampled and analyzed 16,316 comments, annotated manual segments for cross-validation of SnowNLP sentiment analysis conclusions, and extracted 10 positive, negative, and neutral sentiment score comments, totaling 30 comments. In the 10 sampled comments with positive sentiment scores, the manually annotated segments were “memorable”, “amazing”, “unique”, “advanced”, “hundred-year history”, “beauty”, and other contents (Table 3); in the 10 sampled comments with negative sentiment scores, the manually annotated segments were “didn’t pay much attention”, “all advertisements”, “never seen”, “no Wuhan dialect broadcast”, “a trip takes half an hour”, and other contents (Table 4); in the 10 sampled comments with neutral sentiment scores, the manually annotated segments were “all like this”, “different”, “cancel”, “why”, “where”, “SkyRail”, and other contents (Table 5). The final verification results show that the SnowNLP sentiment analysis scores of the 30 sampled comments are consistent with the manually annotated conclusions. The scores for positive comments were all 0.6 or higher, clearly showing a positive feeling according to manual checks; the scores for negative comments were 0.4 or lower, indicating strong negative feelings; and the scores for neutral comments were mostly between 0.41 and 0.59, showing unclear feelings with no strong direction. This cross-validation result shows that the SnowNLP model has good accuracy and stability in the emotional classification of the comment data, and the analysis conclusion can reliably reflect the true emotional tendency of the text, laying a solid foundation for the subsequent emotional analysis based on all data.
Table 3.
Manual word segment verification table of sampled comments with positive sentiment scores.
Table 4.
Manual word segment verification table of sampled comments with negative sentiment scores.
Table 5.
Manual word segment verification table of sampled comments with neutral sentiment scores.
Among the 16,316 data samples, the proportion of positive comments is 47.7% (Figure 8). For example, a user with the ID “I am Big L” said, “I have seen it, many metro stations in Wuhan have put a lot of thought into it, with the characteristics of each location, and many decorative materials are customized.” The user with the ID “Seven Men” put forward his own viewpoint: “Wuhan is the capital of engineering design, the hometown of architecture, coupled with the historical and cultural city, so the subway is high class and very forward-looking.” The negative comments accounted for 34.5% of the data. For example, in the short video on the theme of Wuhan metro entrance logo design, ID for “Wuhan indigenous” users “a symbol, I never go to see this label, does not affect me to take the metro.” The face of the metro train space design of the short video, ID for the “wow wow” user expressed regret: “the original Line 2 used to have a river broadcast, I have never heard.” Neutral comments accounted for 17.8%. Under a short video with the theme of “A photo proves you’ve been on the Wuhan metro”, a user with the ID of “Yellow Hair Samoyed” said, “The cherry blossom train in Wuhan has only been seen in short videos.”
Figure 8.
Results of the percentage of sentiment analysis for the data sample (image source: drawn by the author).
According to the public’s negative and neutral evaluation and fieldwork analysis and statistics, it can be found that the explicit expression of some design contents of Wuhan metro architectural space is insufficient, resulting in the audience’s weak cultural connotation and emotional connection to the metro spatial construction, such as the Wuhan language arrival announcement, limited painting of the rail train, and small-scale Wuhan regional cultural symbols, which have been eliminated, and other spatial constructions with a certain degree of timeliness or weak visual sensation content (Figure 9). In addition, the coordination between artistry and practicality in the metro space design is insufficient, and there are shortcomings in visual design details and information transparency, which do not meet the practical needs of most of the public, reflecting the public’s regret about the insufficient practicality of regional culture in the metro. Therefore, the quality of design details, visual information experience, and spatial layout duration are directly related to the public’s emotional judgment of the metro cultural space.
Figure 9.
Comparison of cultural space design of mobile buildings in Wuhan metro at different times (image source: photographed by the author).
4.3. LDA Model
4.3.1. Optimal Number of Topics
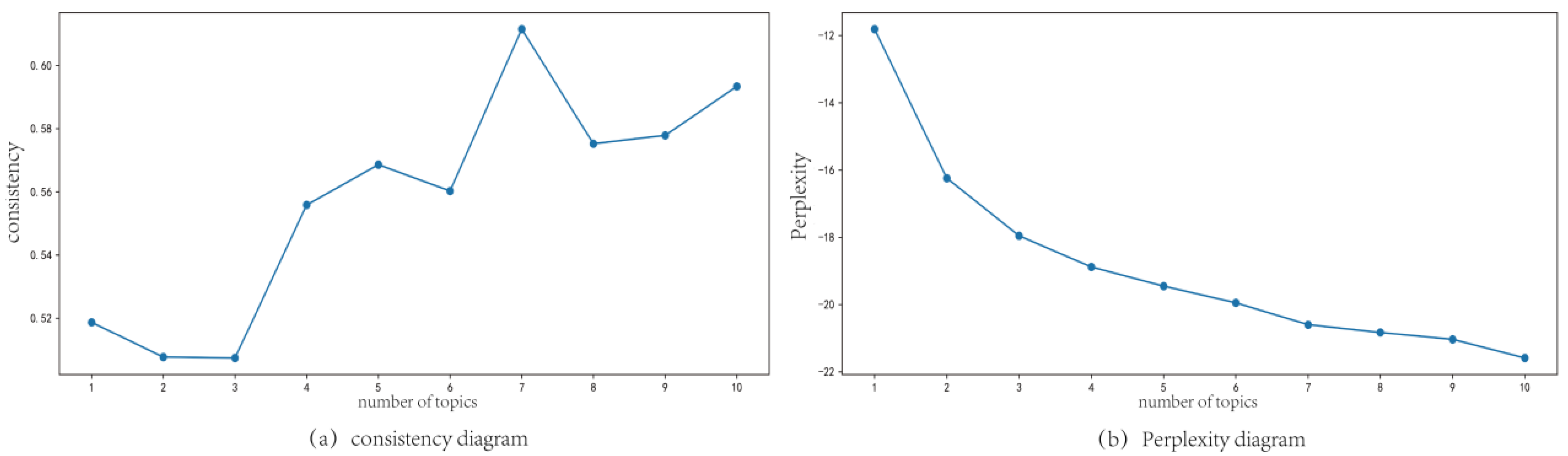
“Consistency” measures the degree of semantic association between words in the same topic, and higher consistency indicates high topic quality and good model recognition. “Confusion” is an important indicator of the model’s prediction ability, and the model’s ability increases as the confusion decreases [69]. In this paper, consistency and perplexity are considered together to determine the optimal number of topics K. Consistency is highest when K = 7, followed by K = 10 and K = 9 (see Figure 10a). Subsequently, manually comparing the topic words generated by the LDA model by substituting K = 7, K = 9, and K = 10, respectively, it is found that there is a large amount of information repetition when K = 9 or 10, and K = 7 is information-rich and better than K = 9 or 10. Therefore, this paper finally determines that the optimal number of topics is seven.
Figure 10.
LDA thematic consistency and thematic perplexity (image source: drawn by the author).
4.3.2. Analysis of Thematic Clustering Results
The LDA model can be used to explore the potential themes of the research content. The results of the seven best focus themes determined by consistency and perplexity in this study show that the public’s attention to the cultural space of Wuhan metro presents diverse characteristics. The focus themes of these seven Wuhan metro cultural spaces are as follows: (1) Line stations, which refer to the 12 lines and different stations of Wuhan metro, which are the basis of the metro cultural space. The naming and station distribution shape the public’s “city cognitive map” and the metro space becomes the physical carrier of metro culture. (2) Cultural landmarks, which refer to the iconic places in Wuhan with historical, artistic, or social and cultural significance. The metro incorporates cultural landmarks into the transportation network through line planning, making the metro space a hub connecting the city’s cultural memory and strengthening the public’s collective identity with Wuhan culture through architectural space. (3) Tourist attractions, which refer to famous tourist destinations in Wuhan such as the Yellow Crane Tower, East Lake Scenic Area, and Wuhan Yangtze River Bridge. Focus Theme 3 represents that the metro space is not only a transportation carrier but also a pre-scene for the tourist experience, conveying the historical background of the attractions in advance, turning the riding process into an extension of cultural tours. (4) Riding experience, which refers to the sensory and psychological feelings of passengers in the metro cultural space, covering environmental comfort, service convenience, and cultural atmosphere creation. This type of topic reflects the public’s dual needs for the “functionality” and “culturality” of the metro space. (5) Riding purpose refers to the multiple motivations of passengers to use the subway, including commuting, shopping, education, leisure, etc. This differentiation of purposes makes the metro space a dynamic sample for observing the urban cultural ecology. (6) Metro design refers to architectural aesthetics, public art, and visual system of the metro cultural space, including sculptures, murals, color planning, and guide sign design in the station. These designs not only enhance the aesthetic value of space but also make the metro a “readable urban cultural field” through symbolic cultural translation. (7) Attitude evaluation refers to the public’s subjective cognition and emotional feedback on the Wuhan metro cultural space. This type of topic reflects the actual acceptance of the metro cultural space—positive evaluation can strengthen the recognition of the metro as a cultural landmark, while negative feedback provides a basis for optimizing cultural design. Based on the seven best focus topics that were determined, the top ten keywords of each topic are extracted to form an LDA topic vocabulary matrix (see Table 6).
Table 6.
LDA Thematic Vocabulary Matrix.
The “locality” creative design has become an important way to attract and trigger the public’s emotional resonance in Wuhan metro’s architectural and cultural space. For example, the color of the space of metro Line 2 adopts Wuhan’s city flower—plum blossom red, which highlights Wuhan’s city spirit of “dare to be first and pursue excellence”, while the station of Line 8 “Provincial Expo Hubei Daily” cleverly integrates seal script, chime columns, Jingchu patterns, and other patterns on the station concourse level. At Line 8 “Provincial Museum Hubei Daily” station, the station hall level is skillfully fused with seal script, chime columns, Jingchu patterns, and other elements, complementing the Hubei Provincial Museum’s display. Passengers can savor and appreciate the subway space in the window artwork, feeling the deep heritage of the Chu culture. Line 2 Hankou Railway Station Hall level set up a “yellow crane” sculpture, four cranes flying in the air. The ground is a glass mosaic collage “pond”, and there are bronze cast lotus leaves and lotus flowers at different heights; opposite the sculpture is a 40 m long, 2.8 m high giant mural, “Impression of the Jiangcheng City”, embedded in the walls of the station hall cultural space (Table 7).
Table 7.
Resonance Points of Wuhan Metro’s Architectural and Cultural Space “Locality” Design.
The “sense of science and technology” has become the main topic of Wuhan metro cultural space to obtain wide public attention. On 26 September 2023 Wuhan opened the world’s first commercial suspended air rail, the number of passengers per day exceeding 5000. On 15 March 2025, a group of alpacas from Jiu Feng Zoo were “invited” onto a cherry blossom-themed aerial tramway train. The topic of Wuhan metro’s aerial tramway instantly topped the trending charts, with the Wuhan aerial tramway being hailed as the “ultimate collision of Chinese romance and technology.” Videos and images related to the Wuhan Skyrail have garnered millions of views and likes, indicating that this innovative technological architectural cultural space design has received an enthusiastic response from the public. This has highlighted the unique technological charm of Wuhan metro’s cultural spaces in urban rail transit construction and allowed the outside world to better appreciate the diversity and vitality of its architectural spaces (Figure 11).
Figure 11.
Cultural spatial analysis of the mobile building of Wuhan Air Rail. (a–g) represent the train space photographed from different angles. (image source: photographed by the author).
4.3.3. Bubble Chart Visualization and Analysis
The topic model results are visualized and presented using LDA to form an LDA bubble map (Figure 12). Among them, each bubble represents a topic, and the size of the bubble reflects the frequency and weight of the topic in all the texts, the distance between the bubbles reflects the similarity between the topics, and the overlap of the bubbles indicates that there is an intersection of the feature words in these two topics.
Figure 12.
LDA bubble analysis diagram (image source: drawn by the author).
Observing the bubble map, it can be found that Themes 3, 4, 5, and 7 are more clustered and partially overlap with each other, indicating that there is some proximity between these four themes. Bubble 1 is the largest and Bubble 7 is the smallest, indicating that Theme 1 is the most mentioned keyword in the research sample of Wuhan metro architectural space. The metro stations of Jiejiakou, Xujiameng, and Crab Cape become representative contents in the Wuhan metro architectural space. There are two main factors: (1) the metro building space in the busy area of the metro station is a key node on the line, carrying a large number of passengers; (2) the metro building space in the interchange hub station is often larger than the other basic station space, people’s path of travel and the scope of activities being expansive. Therefore, the metro building space that is both wide and in the core area of the city becomes an important entry point for the public to perceive the metro cultural field (Figure 13).
Figure 13.
Interior view of the metro space at the interchange station. (a–e) represent the space design of the metro station taken from different angles. The Chinese characters in the picture are warning signs or entrance and exit instructions in the metro station space, and have no special meaning (image source: photographed by the author).
By analyzing the theme word weights of each theme, the core words and key information can be clarified to accurately understand the perceived differences in the cultural space of Wuhan metro. Therefore, a word cloud is created for the first 10 high-frequency words of each theme, and the larger the weight of the theme word, the larger the size of the word (Figure 14). According to the analysis of the word map for Theme 4, “red” is the theme word with the highest weight in the theme of “ride experience”, which indicates that the construction of metro cultural space has deepened people’s perception of Wuhan, a city of heroes, and its deep-rooted red revolutionary tradition. For example, the Peng Liu Yang Road Station of Line 5 takes “red memory” as the design theme (Figure 15). The wall is made of red GRG (Glass Fiber Reinforced Gypsum) material in a large area, and its special texture effect not only appropriately shows the vicissitudes of history but also adopts beige marble with natural texture for the columns, white sisal stone for the floor, and aluminum plate and perforated aluminum plate for the top surface. Combined with the modeling, a triangular geometric composition, in terms of color, the red walls reflect each other. The artistic mural “City of Heroes” in the station adopts the form of relief sculpture, which vividly shows the heroism of Wuhan city at different stages of history. And “beautiful” is a high-weighted theme word in Theme 6, indicating that in the construction of Wuhan metro cultural space, the proportion and scale of the space, the form and shape of cultural symbols and elements, and the design of building materials and texture together give passengers a positive and beautiful impression of Wuhan metro architectural space.
Figure 14.
Word cloud of subject matter weights (image source: drawn by the author).
Figure 15.
Detail of cultural space design at Peng Liu Yang Road Station of Wuhan metro Line 5. (a–f) represent the space design of the metro station taken from different angles. The Chinese characters in the picture are warning signs or entrance and exit instructions in the metro station space and have no special meaning (image source: photographed by the author).
5. Discussion: Implications of Social Media Data for the Optimized Design of Cultural Space in Wuhan Metro
From the analysis of social media data, the public has differentiated perceptual experiences of different cultural spaces in the Wuhan metro, influenced by the size and scope of the space, the configuration of the facilities, the carriers of cultural symbols, the deep spatial feelings, and the creation of the landscape environment. This study analyzes the 244 video samples collected in terms of space and field (see Table 8). The data show that there are 118 short videos related to the metro concourse and platform space, accounting for 49%; 81 short videos related to the metro train space, accounting for 33%; and 45 short videos related to the metro station exit and entrance space, accounting for 18%.
Table 8.
Ratios of cultural spaces in the Wuhan metro according to social media data.
Through the above multi-dimensional data calculation and threshold statistics, a closed-loop verification is formed on the “data–space–behavior” level. According to the quantitative results, this study divides the Wuhan metro cultural space into three perceptual levels (Figure 16). Metro station exit and entrance space mainly bear the function of quickly gathering and dispersing passengers in the whole architectural space. Functional conduction is greater than cultural experience, and its symbolic representation is relatively weak, which makes this space, which originally can also function as a cultural display, greatly reduced in the embodiment of cultural value. People are in a mobile state; their stay is short, and it is difficult to focus on the cultural design shown in the architectural space, which is makes it a “Weak perception” cultural space. The metro train space is a “Medium perception” cultural space, and passengers are in a semi-closed flow state in the metro train space. There is no organic connection between the symbolic designs in the building, the space layout is scattered and unevenly utilized, and the distribution density of cultural elements in different areas of the train varies greatly, such as the aisle and other areas where there may be less cultural displays, while some local corners are stacked with more elements. Finally, the metro concourse and platform space are a “Strong perception” cultural space, with a high degree of clustering of cultural symbols and a strong display effect of the design within the architectural space, which has the potential for multi-dimensional triggering.
Figure 16.
Perceived hierarchy of cultural spaces in the metro (image source: drawn by the author).
5.1. ”Weak Perception” Cultural Space: Strengthening the Locality Expression of Architectural Landscape
From the social media data, the public’s overall impression of the current metro station exits and entrance space in Wuhan is relatively vague, and there are not many entrance and exit spaces that can leave a deep impression on the public. By strengthening the symbolic expression of metro entrances and exits, the weakly perceived cultural space can realize the organic unity of function, aesthetics, and culture. For example, around the label of “Thoroughfare of Nine Provinces”, “River City”, “Famous Historical and Cultural City”, etc., the abstracted water ripples of the Yangtze River can be carved with metal lines or glass to decorate the entrance canopies or walls and strengthen the entrance facade. The architectural shape of the facade of the entrance and exit are strengthened. Extracting elements such as the Zeng Hou Yi chimes and the Chu Feng pattern, the columns are decorated with bronze metal reliefs; small “chime sculptures” are set up at the entrances and exits to promote the localized expression of the design of the public building space. By combining natural, historical, and living elements with modern design, Wuhan metro station exit and entrance spaces can become “miniature city exhibition halls” with regional recognition and a sense of experience, allowing passengers to feel the unique atmosphere of Wuhan from the moment they exit the station. On this basis, the research further conducted data statistics on the relevant theme videos of the three major subway cultural spaces, calculated the average number of comments on each space-related video, and obtained the interaction thresholds of metro cultural spaces as ≥1727.74/item for metro station hall and platform space, ≥1068.95/item for metro train space, and ≥693.4/item for metro station entrance and exit space (Table 9). The number of comments under short videos is an intuitive reflection of the public’s perception of Wuhan metro cultural space. It not only reflects the scale of group attention but also the influence of perceived space through quantitative symbols.
Table 9.
Interaction threshold of Wuhan metro cultural space based on social media data.
5.2. ”Medium Perception” Cultural Space: Reorganization of Functional Zoning and Increased Symbolic Connectivity
The metro train space is a “mobile window” of urban transportation; therefore, the public has more time to stay and observe in the process of riding the train, which makes the metro a medium perception space. Increasing the density and visibility of cultural symbols in the architectural space can effectively enhance the cultural experience of passengers and make the transportation space a cultural communication carrier [70]. For example, Chengdu metro cars incorporate elements such as pandas and Sichuan opera faces, which can enable foreign tourists to quickly understand the characteristics of the city. Suzhou metro carriages are decorated with the theme of garden landscape, and passengers seem to be in a flowing garden (Figure 17).
Figure 17.
Spatial design of metro trains in Chengdu and Suzhou. (a–f) represent the space design of the train taken from different angles (image source: photographed by the author).
Wuhan metro train space can be reorganized for spatial functional partition, breaking the traditional carriage single-ride functional partition mode. According to different cultural themes, the interior of the architectural space is divided into a number of characteristic functional areas. For example, a cultural display area can be set up for displaying artwork and replicas of historical relics related to regional culture. A cultural recreation area can be added, regional cultural symbols can be systematically integrated into the shape, material and color of the interior walls, seats, handrails, and other functional facilities of the carriages, and the characteristic architectural patterns can be printed on the backrests of the seats. the window glass can be covered with the Yellow Crane Culture, Chime Culture theme stickers; the train floor can be made of wear-resistant, non-slip and culturally distinctive flooring materials. The cultural symbols are enhanced through the reorganization of the space of the different areas, and the flow of passengers is guided so that passengers can flow between different areas, increase the contact opportunities of cultural symbols, and strengthen the perception of the metro cultural space.
5.3. ”Strong Perception” Cultural Space: Innovative Forms of Scene Creation to Enhance Experience
The cultural space of the metro concourse and platform space is a field with high public perception. People often have enough time to observe and feel the surrounding environment while waiting for a train or changing trains, and therefore this space becomes a “strong perception” space for the public of urban culture. Data analysis shows that at present, the space design of Wuhan metro concourse and platform space is mostly presented in the form of static murals and sculptures. In the future, researchers can try to strengthen the cultural nature of the architectural space of the exhibition halls and station platforms from scene creation in the following ways.
(1) Thematic scene creation, recreating urban memory. In Hongshan Square Station and other large-scale transfer station halls, a “Wuhan History Corridor” is created in the form of a timeline. Art installations are used to recreate the ruins of Panlong City, the changes in the shape of the Yellow Crane Tower over the generations, and the scene of the docks during the opening of Hankou. In the commercial core area of Jianghan Road Station and other platforms, the old Wuhan Lifan building is used as a prototype to build the “Wuhan Old Street” scene space, set up simulation of breakfast stalls, old mailboxes, 2–8 bicycles, and other props. The walls are painted with the Jixing Street night market, Han school costumes, and other marketplace images so that passengers feel as if they traveled back to the old days, to the streets and alleys.
(2) Technology empowerment, breaking the field limitations, and enhancing the interactivity of spatial cultural expression. Through the integration of functional science and technology, the dynamic lighting system in the space switches the theme atmosphere according to time, such as displaying the city scenery during the daytime and presenting the folk pattern at night or adopting energy-saving technology and combining with cultural elements, such as photovoltaic art installations featuring Wuhan Han Opera and paper-cutting. In addition, to create immersive interactive applications in space, an AR logo is set up on the floor or wall of the station hall. After passengers scan the code, the cell phone screen can present dynamic cultural content, such as in the Hongtu Avenue station and other hub sites. The platform dome or a clear wall can be used to play the holographic projection show.
6. Conclusions
Based on the 16,316 comments of Wuhan metro cultural space on the three social media platforms of Bilibili, Tiktok, and Rednote, this study explores the public’s overall perception and emotional attitudes towards Wuhan metro cultural space, identifies the layers of cultural perceptions of the metro station exit and entrance space, metro concourse and platform space, and metro train space as well as the existing problems, and thus puts forward the countermeasures for the optimization of the design of the cultural space in Wuhan metro. The conclusions of the study are as follows:
(1) The metro cultural space is an important window for the public to perceive urban culture. The public’s overall perception of the metro cultural space tends to be consistent with Wuhan’s regional cultural characteristics, and its perception has shifted from a single historical and cultural level to the perspective of multicultural integration. The content of the perception is deeply related to regional culture. The creative design of “locality” has become an important way to attract the public and trigger emotional resonance in Wuhan metro cultural space; “sense of science and technology” is a hot topic that has gained wide attention in Wuhan metro cultural space.
(2) Analyzing the perceptual emotion data of Wuhan metro cultural space, it is found that the proportion of positive perception is 47.7%, the proportion of neutral perception is 17.8%, and the proportion of negative perception is 34.5%. Positive perceptions contribute to further construction of the Wuhan metro cultural space and guide the public to explore it in depth. Neutral and negative perceptions focus on the quality of design details, visual information, and the duration of the spatial layout of the cultural space.
(3) The public perception levels of Wuhan metro cultural space vary from weak to strong, including metro station exits and entrance spaces, metro train space, metro concourse, and platform space. Wuhan metro should improve the density of cultural symbols, regulate the presentation of functions and cultural attributes, and optimize the layout of spatial landscape environment and other reasonable paths to achieve a sustainable balance between space construction and cultural perception. “Weak perception” cultural space needs to strengthen the locality landscape expression; “Medium perception” cultural space can be reorganized with functional partitioning to increase the connectivity of different design spaces; “Strong perception” cultural space can try to innovate the cultural symbols. The “Medium perception” cultural space can be reorganized by functional zoning to increase the connectivity of different design spaces; the “Strong perception” cultural space can try to create innovative scenes to break the field restrictions.
Social media data contain massive user feedback and behavioral insights, which can provide dynamic and accurate direction guidance for the optimization of metro cultural space design. Undeniably, there are limitations in the existing research. (1) In terms of data collection, conduction it through social media platforms can certainly result in a sizable sample base, but there are obvious limitations in the coverage of the population, and it is difficult to cover those who do not like to use or are not good at using social media, such as some of the elderly and children, which results in the lack of representativeness of the collected data. (2) In terms of resource coverage, although this study focuses on the Wuhan metro cultural space with rich cultural connotations, and to a certain extent, it has unearthed the common problems of urban metro cultural spaces, it is still a challenge to analyze the differences in the content of different metro cultural spaces in different cities due to the influence of regional differences, urban positioning, and cultural heritage.
Combined with big data information technology, Wuhan metro cultural space can further strengthen the data-driven precision design by analyzing the graphics, comments, and topic tags on social media to accurately capture the public’s preferences for the metro cultural space. For example, if it is found that users frequently discuss the non-heritage-themed trains of a certain city’s metro, the use of such elements can be increased in the design of space; if a certain type of interactive device is shared a lot on social media, similar creative designs can be further promoted to enhance the attractiveness of space. At the same time, the researchers need to pay attention to the improvement of the function of the cultural facilities in the metro space, upgrade the existing cultural facilities, such as the layout of the reading station, equipped with a variety of books and electronic equipment, provide charging sockets, comfortable seating and other facilities, and set up a better lighting and display effect in the cultural display area to improve the utilization rate of the cultural space. In conclusion, Wuhan metro cultural space has diversified optimization paths and development potential to become a mobile landscape line spreading the charm of the region and to bring the public a more connotative and interesting spatial experience.
Author Contributions
Conceptualization, Y.H. and Y.C.; methodology, Y.H.; software, Y.H.; validation, Y.H.; formal analysis, Y.H.; investigation, Z.W. and Y.H.; resources, Y.H.; data curation, Y.H.; writing—original draft preparation, Z.W. and Y.H.; writing—review and editing, Z.W., Y.H., Y.C. and T.W.; visualization, Y.H.; supervision, Y.C.; project administration, Z.W.; funding acquisition, Z.W. All authors have read and agreed to the published version of the manuscript.
Funding
This research was funded by Major project of philosophy and social science research of Hubei Provincial Department of Education: Research on Theoretical Logic and Practical Countermeasures of Hubei Digital Cultural Tourism Development, grant number 23ZD225.
Data Availability Statement
The original contributions presented in this study are included in the article. Further inquiries can be directed to Yangxue Hu (102401296@hbut.edu.cn).
Conflicts of Interest
The authors declare no conflicts of interest.
References
- China’s Rail Transit Operating Mileage from the Website of the Ministry of Transport of the People’s Republic of China. Available online: https://www.mot.gov.cn/jiaotongyaowen/202501/t20250122_4162898.html (accessed on 24 May 2025).
- Wuhan Metro Operating Mileage from CCTV. Available online: https://www.cnr.cn/hubei/gstjhubei/20241228/t20241228_527023681.shtml (accessed on 24 May 2025).
- Wuhan Metro Daily Average Passenger Volume Data Comes from the Official Website of Wuhan Municipal People’s Government. Available online: https://www.wuhan.gov.cn/sy/whyw/202407/t20240729_2434302.shtml (accessed on 15 June 2025).
- Wuhan Metro Strategy Comes from the Official Website of Wuhan Municipal People’s Government. Available online: https://3g.wuhan.gov.cn/sy/whyw/202302/t20230224_2158464.shtml (accessed on 15 June 2025).
- Wuhan Metro Is More Convenient than Beijing and Ranks Sixth in China. Data from the Wuhan Municipal Development and Reform Commission. Available online: https://fgw.wuhan.gov.cn/xwzx/mtgz/202001/t20200115_862692.html (accessed on 24 May 2025).
- Zhang, Y.; Wang, T. Analysis and Research on the Thermal Environment of Subway Stations in Wuhan. World Archit. 2022, 6, 31–38. [Google Scholar] [CrossRef]
- Wu, J.; Zhou, J.; Ma, H. Revisiting the valuable locales in our cities? Visualizing social interaction potential around metro station areas in Wuhan, China. Environ. Plan. A Econ. Space 2022, 54, 433–436. [Google Scholar] [CrossRef]
- Dong, C.; Wang, F.; Li, H.; Ding, L.; Luo, H. Knowledge dynamics-integrated map as a blueprint for system development: Applications to safety risk management in Wuhan metro project. Autom. Constr. 2018, 93, 112–122. [Google Scholar] [CrossRef]
- Yuan, Z.; Lee, M. A Study on the Fusion of Local Culture in the Space Design of Subway Station—Focusing on Nanjing City Subway Station in China. Korean Soc. Sci. Art 2022, 40, 277–289. [Google Scholar] [CrossRef]
- China Cultural Metro Development Report 2021. Data from Chinese Academy of Social Sciences. Available online: http://www.cass.cn/keyandongtai/xueshuhuiyi/202201/t20220128_5390888.shtml (accessed on 24 May 2025).
- The Number of Resident Populations of Wuhan Is from the Website of Wuhan National Economic and Social Development Statistics Bulletin 2024. Available online: https://cjrb.cjn.cn/html/2025-04/03/content_151733_2028643.htm (accessed on 24 May 2025).
- Total Number of Tourists Received in the Year from the Website of Wuhan Municipal Bureau of Statistics. Available online: https://tjj.wuhan.gov.cn/tjfw/tjnj/202503/t20250307_2548539.shtml (accessed on 24 May 2025).
- Davis, N. An Analysis of Richard Dawkins’s The Selfish Gene; Macat Library: Romford, UK, 2017. [Google Scholar] [CrossRef]
- Taylor, G. Environment, village and city: A genetic approach to urban geography; with some reference to possibilism. Ann. Assoc. Am. Geogr. 1942, 32, 1–67. [Google Scholar] [CrossRef]
- Conzen, M.R.G. Morphogenesis, Morphogenetic Regions, and Secular Human Agency in the Historic Townscape, as Exemplified by Ludlow. Dietrich Denecke, Gareth Shaw. In Urban Historical Geography; Cambridge University Press: Cambridge, UK, 1988; pp. 253–272. [Google Scholar]
- Shen, X.; Liu, P.; Deng, Y. Seeking the landscape’s genes atlas: One kind of new angle of view about settlement’s cultural landscape districts research. Hum. Geogr. 2006, 21, 109–112. [Google Scholar]
- Cao, S.; Deng, Y. Protection, Inheritance and Development of Hakka Culture Based on Geographical Mechanism of Landscape Gene: Yanling County of Hunan Province as An Example. Areal Res. Dev. 2017, 36, 164–170. [Google Scholar]
- Carmody, J.; Sterling, R. Underground Space Design: Part 1: Overview of Subsurface Space Utilization Part 2: Design for People in Underground Facilities; John Wiley & Sons: Hoboken, NJ, USA, 1993. [Google Scholar]
- Perloff, H.S. Using the arts to improve life in the city. J. Cult. Econ. 1979, 3, 1–21. [Google Scholar] [CrossRef]
- Keate, D. Celebrating the Underground’s architectural legacy. Lond. J. 2013, 38, 265–273. [Google Scholar] [CrossRef]
- Hong, W.; Kim, S. A study on the energy consumption unit of subway stations in Korea. Build. Environ. 2004, 39, 1497–1503. [Google Scholar] [CrossRef]
- Crommelin, F.; Tans, O. How to manage cultural space: An agonistic analysis of artistic moral rights. Int. J. Cult. Prop. 2021, 28, 311–324. [Google Scholar] [CrossRef]
- Lin, D.; Nelson, J.D.; Beecroft, M.; Cui, J. An overview of recent developments in China’s metro systems. Tunn. Undergr. Space Technol. 2021, 111, 103783. [Google Scholar] [CrossRef]
- Pike, D. Underground Movements: Modern Culture on the New York City Subway. by Sunny Stalter-Pace. Technol. Cult. 2015, 56, 278–279. [Google Scholar] [CrossRef]
- Yu, Z.; Zhu, X.; Liu, X. Characterizing metro stations via urban function: Thematic evidence from transit-oriented development (TOD) in Hong Kong. J. Transp. Geogr. 2022, 99, 103299. [Google Scholar] [CrossRef]
- Luna, E.S. The Hidalgo and his avatars: The subway as a cultural space. Bitácora Urbano Territ. 2021, 31, 143–156. [Google Scholar] [CrossRef]
- Zhang, Q.; Yan, J.; Sun, T.; Liu, J. Image-Building and Place Perception of the Subway Station’s Cultural Landscape: A Case Study in Xi’an, China. Land 2023, 12, 463. [Google Scholar] [CrossRef]
- Li, C.; Liu, Y. Tunnels of power: The cultural politics of the Beijing subway. Mod. Asian Stud. 2024, 58, 840–864. [Google Scholar] [CrossRef]
- Guo, Z. The Subway as a Medium to Promote Intangible Cultural Heritage. In Cultural Exchange Between China and Foreign Countries: English Version; Ministry of Culture of the People’s Republic of China: Beijing, China, 2021; pp. 45–48. [Google Scholar]
- Kim, S.; Kweon, Y.; Kim, J. A Study on the Characteristics of Inner Space Design of Subway Station in Seoul from the Culture and Art Amenity Perspective. J. Korea Inst. Spat. Des. 2018, 13, 53. [Google Scholar] [CrossRef]
- Qian, K.; Zhao, Y. Research on Public Identification and Influencing Factors of Public Art in Urban Subway: A Case Study of Shenzhen Subway. In International Conference on Human-Computer Interaction; Springer: Cham, Switzerland, 2024. [Google Scholar] [CrossRef]
- Wang, Y.; Zhou, Y. Metro cultural scene: A new community scale in urban scene research. Environ. Plan. B Urban Anal. City Sci. 2024, 51, 1931–1947. [Google Scholar] [CrossRef]
- Cascino, A.; Meli, E.; Rindi, A. Dynamic size optimization approach to support railway carbody lightweight design process. Proc. Inst. Mech. Eng. Part F J. Rail Rapid Transit 2022, 237, 871–881. [Google Scholar] [CrossRef]
- Mistry, P.J.; Johnson, M.S.; Galappaththi, U.I.K. Selection and ranking of rail vehicle components for optimal lightweighting using composite materials. Proc. Inst. Mech. Eng. Part F J. Rail Rapid Transit 2021, 235, 390–402. [Google Scholar] [CrossRef]
- Harte, A.M.; McNamara, J.F.; Roddy, I.D. A multilevel approach to the optimisation of a composite light rail vehicle bodyshell. Compos. Struct. 2004, 63, 447–453. [Google Scholar] [CrossRef]
- Costa Neto, P.L.O.; Santos, C.M.D. Aspectos ergonômicos e estatísticos no projeto de um carro do metrô. Gestão Produção 2002, 9, 93–105. [Google Scholar] [CrossRef]
- Colin Granger. TfL and Siemens Mobility Unveil Detailed Design of New Piccadilly Line Trains. Machinery Market, 2021, (6259). Available online: https://tfl.gov.uk/info-for/media/press-releases/2021/march/tfl-and-siemens-mobility-unveil-detailed-design-of-new-piccadilly-line-trains (accessed on 14 May 2025).
- Cascino, A.; Meli, E.; Rindi, A. Comparative Analysis and Dynamic Size Optimization of Aluminum and Carbon Fiber Thin-Walled Structures of a Railway Vehicle Car Body. Materials 2025, 18, 1501. [Google Scholar] [CrossRef]
- The World’s First Carbon Fiber Subway Train Begins Operation in Qingdao, China. Available online: http://finance.people.com.cn/n1/2025/0112/c1004-40400113.html (accessed on 20 June 2025).
- Tiwari, A.; Rodrigues, L.C.; Nalakurthi, S.R.; Gharbia, S. Public perceptions of climate risks, vulnerability, and adaptation strategies: Fuzzy cognitive mapping in Irish and Spanish living labs. Environ. Sustain. Indic. 2025, 26, 100678. [Google Scholar] [CrossRef]
- Zhao, Y.N.; Li, J.M. Public risk perception and treatment preferences for marine microplastic pollution: Choice experiments and the latent class model. J. Nat. Conserv. 2025, 86, 126924. [Google Scholar] [CrossRef]
- Zhang, Q.; Chen, J.; Liu, X. Public perception of haze weather based on Weibo comments. Int. J. Environ. Res. Public Health 2019, 16, 4767. [Google Scholar] [CrossRef]
- Tufail, M.; Nasir, M.J.; Rahman, A.U.; Kakakhel, S.I.; Ashraf, M.; Tariq, A. Community perceptions of potable water quality and public health implications in flood-affected areas of Nowshera District, Pakistan. World Dev. Perspect. 2025, 38, 100679. [Google Scholar] [CrossRef]
- Djerf-Pierre, M.; Shehata, A.; Johansson, B. Media Salience Shifts and the Public’s Perceptions About Reality: How Fluctuations in News Media Attention Influence the Strength of Citizens’ Sociotropic Beliefs. Mass Commun. Soc. 2024, 28, 459–484. [Google Scholar] [CrossRef]
- Carroll, J.B. Psychometrics, intelligence, and public perception. Intelligence 1997, 24, 25–52. [Google Scholar] [CrossRef]
- Kearney, A.R.; Bradley, G.A.; Petrich, C.H.; Kaplan, R.; Kaplan, S.; Simpson-Colebank, D. Public perception as support for scenic quality regulation in a nationally treasured landscape. Landsc. Urban Plan. 2008, 87, 117–128. [Google Scholar] [CrossRef]
- Wang, P.; Li, C.; Liu, J. Research on Tourist Satisfaction Evaluation of Macau’s Built Heritage Space Under the Genius Loci. Buildings 2025, 15, 1701. [Google Scholar] [CrossRef]
- Gong, P.; Wang, L.; Wei, Y.; Yu, Y. Public attention, perception, and attitude towards nuclear power in China: A large-scale empirical analysis based on social media. J. Clean. Prod. 2022, 373, 133919. [Google Scholar] [CrossRef]
- Benthaus, J.; Risius, M.; Beck, R. Social media management strategies for organizational impression management and their effect on public perception. J. Strateg. Inf. Syst. 2016, 25, 127–139. [Google Scholar] [CrossRef]
- Tian, H.; Gaines, C.; Launi, L.; Pomales, A.; Vazquez, G.; Goharian, A.; Goodnight, B.; Haney, E.; Reh, C.M.; Rogers, R.D. Understanding public perceptions of per-and polyfluoroalkyl substances: Infodemiology study of social media. J. Med. Int. Res. 2022, 24, e25614. [Google Scholar] [CrossRef]
- Binsawad, M. Social media efficiency towards restaurant business: A comparison between social media profiles (case study in Saudi Arabia. Multimed. Tools Appl. 2020, 79, 31389–31399. [Google Scholar] [CrossRef]
- Zhang, M.; Wei, X.; Chen, G. Maximizing the Influence in Social Networks via Holistic Probability Maximization. Int. J. Intell. Syst. 2017, 33, 2038–2057. [Google Scholar] [CrossRef]
- Jia, M.; Chen, J.; Chen, Y.; Ge, Y.; Zheng, L.; Yang, S. Coupling Relationship Between Tourists’ Space Perception and Tourism Image in Nanxun Ancient Town Based on Social Media Data Visualization. Buildings 2025, 15, 1465. [Google Scholar] [CrossRef]
- Jia, M.; Feng, J.; Chen, Y.; Zhao, C. Visual Analysis of Social Media Data on Experiences at a World Heritage Tourist Destination: Historic Centre of Macau. Buildings 2024, 14, 2188. [Google Scholar] [CrossRef]
- Borgatti, S.P.; Everett, M.G.; Freeman, L.C. Ucinet for Windows: Software for Social Network Analysis; Analytic Technologies: Harvard, MA, USA, 2002. [Google Scholar]
- Feng Na, Z.; Kim, S.P. A Study on Regional Visual Symbols in Subway Sign Systems. J. Korean Soc. Illus. Res. 2024, 25, 67–78. [Google Scholar] [CrossRef]
- Zhang, X. The Comprehensive and Integrating Design of Subway Visual Communication and Urban Culture. Int. J. Technol. Manag. 2016, 5, 53–54. [Google Scholar]
- China’s Netizen Size from Xinhua. Available online: https://www.xinhuanet.com/tech/20240829/bfa4005c620146d1a8d81013517f83ac/c.html (accessed on 24 May 2025).
- The Data on the Scale of New Media Platform Users Comes from the Official Website of the CPPCC. Available online: https://www.rmzxw.com.cn/c/2025-02-24/3683005.shtml (accessed on 15 June 2025).
- Li, C.; Niu, Y.; Wang, L. How to win the green market? Exploring the satisfaction and sentiment of Chinese consumers based on text mining. Comput. Hum. Behav. 2023, 148, 107890. [Google Scholar] [CrossRef]
- Khan, M.T.; Durrani, M.; Ali, A.; Inayat, I.; Khalid, S.; Khan, K.H. Sentiment analysis and the complex natural language. Complex Adapt. Syst. Model. 2016, 4, 2. [Google Scholar] [CrossRef]
- Lu, S.; Liu, Q.; Zhang, Z. Sentiment Analysis of Weibo Platform Based on LDA-SnowNLP Model. In Proceedings of the 2023 2nd International Conference on Machine Learning, Cloud Computing and Intelligent Mining (MLCCIM), Jiuzhaigou, China, 25–29 July 2023; IEEE: Piscataway, NJ, USA, 2023; pp. 505–510. [Google Scholar] [CrossRef]
- Wei, D. Analysis of Co-branded Food Product Reviews Based on BERTopic and SnowNLP. Acad. J. Comput. Inf. Sci. 2024, 7, 105–112. [Google Scholar] [CrossRef]
- Bao, T.C.; Gao, J. Research on American contemporary art review based on sentiment analysis technology. In Proceedings of the 2019 International Symposium on Signal Processing Systems, Beijing, China, 20–22 September 2019; pp. 136–141. [Google Scholar] [CrossRef]
- Blei, D.M.; Ng, A.Y.; Jordan, M.I. Latent dirichlet allocation. J. Mach. Learn. Res. 2003, 3, 993–1022. Available online: https://www.jmlr.org/papers/volume3/blei03a/blei03a.pdf (accessed on 17 May 2025).
- Kim, S.W.; Gil, J.M. Research paper classification systems based on TF-IDF and LDA schemes. Hum.-Centric Comput. Inf. Sci. 2019, 9, 30. [Google Scholar] [CrossRef]
- Yifan, Z.; Anna Petrovna, B. Analysis of China’s fertility policy based on the LDA-Word2Vec model. Chin. Public Adm. Rev. 2025, 16, 119–133. [Google Scholar] [CrossRef]
- “Top Ten Scenes of Wuhan” from the Website of Wuhan Municipal Bureau of Culture and Tourism. Available online: https://wlt.hubei.gov.cn/bmdt/szyw/wh/202103/t20210310_3385750.shtml (accessed on 24 May 2025).
- Liu, Y.; Shan, Y.; Sun, S.; Ji, M.; Zhou, S.; You, Y.; Liu, H.; Shen, Y. Topic modeling and content analysis of people’s anxiety-related concerns raised on a computer-mediated health platform. Sci. Rep. 2024, 14, 27520. [Google Scholar] [CrossRef]
- Zhang, Z. Research on Subway Station Space Design from the Perspective of Regional Culture. In Frontier Computing: Vol 1; Hung, J.C., Yen, N., Chang, J.W., Eds.; FC 2024; Lecture Notes in Electrical Engineering; Springer: Singapore, 2025; Volume 1355. [Google Scholar] [CrossRef]
Disclaimer/Publisher’s Note: The statements, opinions and data contained in all publications are solely those of the individual author(s) and contributor(s) and not of MDPI and/or the editor(s). MDPI and/or the editor(s) disclaim responsibility for any injury to people or property resulting from any ideas, methods, instructions or products referred to in the content. |
© 2025 by the authors. Licensee MDPI, Basel, Switzerland. This article is an open access article distributed under the terms and conditions of the Creative Commons Attribution (CC BY) license (https://creativecommons.org/licenses/by/4.0/).



























