Multi-Project Staff Scheduling Optimization Considering Employee Welfare in Construction Projects
Abstract
1. Introduction
2. Literature Review
2.1. Literature Review on Resource Scheduling Issues
2.2. Literature Review on Employee Benefit Issues
2.3. Research Gaps and Contributions
3. Model Construction
3.1. Problem Description
3.2. Parameter Settings
3.3. Research Hypothesis
3.4. Mixed-Integer Programming Modeling
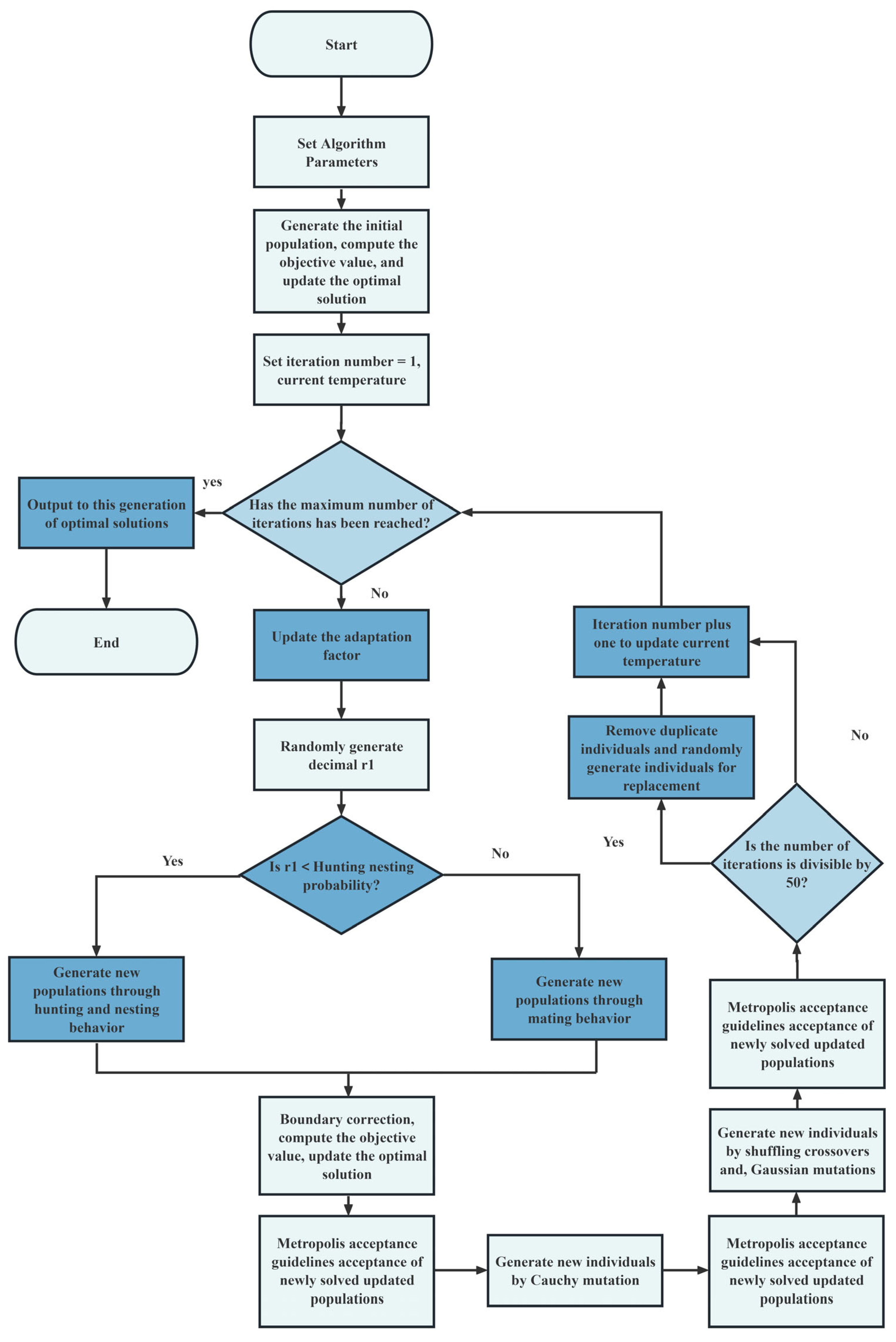
4. Algorithm Design
4.1. Basic Spider Wasp Optimization Algorithm
4.1.1. Scenario Generation and Targeting
Search Stage (Exploration Operator)
Following and Escaping Stage (Exploration and Exploitation Operator)
Nesting Behavior (Exploitation Operator)
4.1.2. Mating Behavior
4.1.3. Population Reduction and Memory Saving
4.2. Improved Spider Wasp Optimization Algorithm
4.2.1. Enhancement of the Global Search Strategy
4.2.2. Enhancement of the Local Search Strategy
5. Algorithm Testing
5.1. Test Case Generation
5.2. Algorithm Parameter Setting
5.3. Test Results and Discussion
6. Example Analysis
6.1. Case Study Introduction
6.2. Algorithm Operation Results and Analysis
6.2.1. Results of Running the Improved Spider Wasp Optimization Algorithm
6.2.2. Scheduling Optimization Results and Analysis
6.3. Management Recommendations
7. Conclusions
Author Contributions
Funding
Data Availability Statement
Conflicts of Interest
Appendix A
| Project Number | Task Number | Employee Number 1 | Employee Number 2 | Employee Number 3 | Employee Number 4 | Employee Number 5 | Employee Number 6 |
|---|---|---|---|---|---|---|---|
| 1 | 1 | 221 | 115 | 138 | 165 | 145 | 208 |
| 2 | 227 | 220 | 105 | 112 | 265 | 178 | |
| 3 | 216 | 197 | 110 | 187 | 124 | 293 | |
| 4 | 196 | 287 | 239 | 165 | 285 | 220 | |
| 5 | 266 | 113 | 148 | 222 | 262 | 182 | |
| 6 | 275 | 180 | 279 | 134 | 197 | 217 | |
| 7 | 196 | 206 | 128 | 150 | 178 | 107 | |
| 8 | 215 | 253 | 182 | 207 | 185 | 190 | |
| 9 | 185 | 157 | 264 | 259 | 171 | 212 | |
| 10 | 210 | 265 | 229 | 284 | 260 | 108 | |
| 2 | 1 | 114 | 299 | 166 | 228 | 279 | 162 |
| 2 | 281 | 262 | 268 | 236 | 109 | 273 | |
| 3 | 161 | 147 | 199 | 142 | 261 | 179 | |
| 4 | 146 | 271 | 194 | 214 | 127 | 213 | |
| 5 | 182 | 236 | 289 | 100 | 224 | 202 | |
| 6 | 193 | 258 | 243 | 117 | 277 | 225 | |
| 7 | 273 | 266 | 165 | 106 | 123 | 198 | |
| 8 | 252 | 103 | 292 | 104 | 281 | 232 | |
| 9 | 161 | 263 | 265 | 153 | 219 | 180 | |
| 10 | 290 | 283 | 235 | 283 | 278 | 121 |
| Project Number | Task Number | Employee Number 1 | Employee Number 2 | Employee Number 3 | Employee Number 4 | Employee Number 5 | Employee Number 6 |
|---|---|---|---|---|---|---|---|
| 1 | 1 | 14 | 8 | 12 | 10 | 11 | 8 |
| 2 | 7 | 14 | 6 | 14 | 16 | 9 | |
| 3 | 14 | 8 | 8 | 9 | 13 | 6 | |
| 4 | 8 | 6 | 7 | 10 | 6 | 6 | |
| 5 | 6 | 14 | 11 | 7 | 6 | 9 | |
| 6 | 6 | 9 | 6 | 12 | 8 | 8 | |
| 7 | 9 | 8 | 12 | 11 | 9 | 15 | |
| 8 | 8 | 7 | 9 | 8 | 9 | 9 | |
| 9 | 14 | 10 | 6 | 6 | 9 | 8 | |
| 10 | 8 | 6 | 7 | 6 | 15 | 6 | |
| 2 | 1 | 14 | 6 | 10 | 7 | 6 | 10 |
| 2 | 6 | 6 | 6 | 7 | 15 | 6 | |
| 3 | 10 | 13 | 8 | 12 | 7 | 6 | |
| 4 | 11 | 6 | 8 | 8 | 13 | 8 | |
| 5 | 9 | 7 | 6 | 16 | 7 | 6 | |
| 6 | 8 | 7 | 7 | 14 | 6 | 8 | |
| 7 | 6 | 6 | 10 | 15 | 13 | 8 | |
| 8 | 16 | 16 | 6 | 7 | 6 | 7 | |
| 9 | 10 | 6 | 6 | 11 | 7 | 9 | |
| 10 | 6 | 6 | 7 | 6 | 6 | 13 |
| Project Number | Task Number | Employee Number 1 | Employee Number 2 | Employee Number 3 | Employee Number 4 | Employee Number 5 | Employee Number 6 |
|---|---|---|---|---|---|---|---|
| 1 | 1 | 4 | 5 | 6 | 5 | 3 | 5 |
| 2 | 5 | 5 | 5 | 4 | 6 | 4 | |
| 3 | 4 | 6 | 5 | 5 | 4 | 6 | |
| 4 | 6 | 6 | 3 | 6 | 3 | 3 | |
| 5 | 6 | 5 | 6 | 4 | 4 | 6 | |
| 6 | 6 | 4 | 5 | 5 | 4 | 6 | |
| 7 | 4 | 5 | 6 | 5 | 3 | 4 | |
| 8 | 3 | 5 | 4 | 5 | 3 | 6 | |
| 9 | 4 | 6 | 6 | 4 | 6 | 3 | |
| 10 | 5 | 4 | 6 | 4 | 5 | 6 | |
| 2 | 1 | 3 | 4 | 5 | 5 | 3 | 6 |
| 2 | 6 | 3 | 3 | 3 | 4 | 4 | |
| 3 | 4 | 3 | 3 | 5 | 6 | 6 | |
| 4 | 3 | 6 | 6 | 4 | 3 | 6 | |
| 5 | 3 | 3 | 5 | 5 | 4 | 5 | |
| 6 | 6 | 3 | 4 | 4 | 5 | 6 | |
| 7 | 6 | 5 | 4 | 3 | 3 | 6 | |
| 8 | 3 | 5 | 5 | 4 | 5 | 5 | |
| 9 | 4 | 6 | 4 | 5 | 3 | 4 | |
| 10 | 5 | 4 | 4 | 4 | 4 | 5 |
| Project Number | Task Number | Skill 1 | Skill 2 |
|---|---|---|---|
| 1 | 1 | 0 | 0.9 |
| 2 | 0.82 | 0.88 | |
| 3 | 0.94 | 0 | |
| 4 | 0 | 0.87 | |
| 5 | 0.87 | 0.94 | |
| 6 | 0.88 | 0.74 | |
| 7 | 0 | 0.81 | |
| 8 | 0.81 | 0.93 | |
| 9 | 0.83 | 0 | |
| 10 | 0.85 | 0 | |
| 2 | 1 | 0.7 | 0.82 |
| 2 | 0.91 | 0.95 | |
| 3 | 0 | 0.78 | |
| 4 | 0.94 | 0.97 | |
| 5 | 0.72 | 0.9 | |
| 6 | 0.9 | 0 | |
| 7 | 0.78 | 0.9 | |
| 8 | 0 | 0.94 | |
| 9 | 0.97 | 0 | |
| 10 | 0.72 | 0.82 |
| Skill 1 | Skill 2 | |
|---|---|---|
| Employee number 1 | 0.99 | 0.99 |
| Employee number 2 | 0.86 | 0.92 |
| Employee number 3 | 0.99 | 0.81 |
| Employee number 4 | 0.77 | 0.99 |
| Employee number 5 | 0.94 | 0.99 |
| Employee number 6 | 0.99 | 0.84 |
References
- Galanaki, E. Effects of employee benefits on affective and continuance commitment during times of crisis. Int. J. Manpow. 2020, 41, 220–238. [Google Scholar] [CrossRef]
- Sabir, A. Motivation: Outstanding Way to Promote Productivity in Employees. Am. J. Manag. Sci. Eng. 2017, 2, 35. [Google Scholar] [CrossRef][Green Version]
- Laundon, M.; Cathcart, A.; McDonald, P. Just benefits? Employee benefits and organisational justice. Empl. Relat. Int. J. 2019, 41, 708–723. [Google Scholar] [CrossRef]
- Özder, E.H.; Özcan, E.; Eren, T. A systematic literature review for personnel scheduling problems. Int. J. Inf. Technol. Decis. Mak. 2020, 19, 1695–1735. [Google Scholar] [CrossRef]
- Yoopetch, C.; Nimsai, S.; Kongarchapatara, B. The effects of employee learning, knowledge, benefits, and satisfaction on employee performance and career growth in the hospitality industry. Sustainability 2021, 13, 4101. [Google Scholar] [CrossRef]
- Querbach, S.; Waldkirch, M.; Kammerlander, N. Benefitting from benefits—A comparison of employee satisfaction in family and non-family firms. J. Fam. Bus. Strategy 2022, 13, 100351. [Google Scholar] [CrossRef]
- Li, W.; Ding, Y.; Yang, Y.; Sherratt, R.S.; Park, J.H.; Wang, J. Parameterized algorithms of fundamental NP-hard problems: A survey. Hum.-Centric Comput. Inf. Sci. 2020, 10, 29. [Google Scholar] [CrossRef]
- Quiroz-Castellanos, M.; de la Fraga, L.G.; Lara, A.; Trujillo, L.; Schütze, O. Numerical and evolutionary optimization 2021. Math. Comput. Appl. 2023, 28, 71. [Google Scholar] [CrossRef]
- Deaconu, A.M.; Cotfas, D.T.; Cotfas, P.A. Advanced optimization methods and applications. Mathematics 2023, 11, 2205. [Google Scholar] [CrossRef]
- Song, Y.; Liu, Y.; Chen, H.; Deng, W. A multi-strategy adaptive particle swarm optimization algorithm for solving optimization problem. Electronics 2023, 12, 491. [Google Scholar] [CrossRef]
- Majumder, A.; Majumder, A.; Bhaumik, R. Teaching–learning-based optimization algorithm for path planning and task allocation in multi-robot plant inspection system. Arab. J. Sci. Eng. 2021, 46, 8999–9021. [Google Scholar] [CrossRef]
- Li, K.; Wang, K.; Yang, G.; Lu, B.; Jia, J.; Sun, T. Fault Diagnosis Method of Transformer Based on SWO and SVM. In Proceedings of the 2024 4th Power System and Green Energy Conference (PSGEC), Shanghai, China, 22–24 August 2024; IEEE: Piscataway, NJ, USA, 2024. [Google Scholar]
- Abdel-Basset, M.; Mohamed, R.; Jameel, M.; Abouhawwash, M. Spider wasp optimizer: A novel meta-heuristic optimization algorithm. Artif. Intell. Rev. 2023, 56, 11675–11738. [Google Scholar] [CrossRef]
- Glavas, A. Corporate Social Responsibility and Employee Engagement: Enabling Employees to Employ More of Their Whole Selves at Work. Front. Psychol. 2016, 7, 796. [Google Scholar] [CrossRef] [PubMed]
- Maenhout, B.; Vanhoucke, M. An exact algorithm for an integrated project staffing problem with a homogeneous workforce. J. Sched. 2016, 19, 107–133. [Google Scholar] [CrossRef]
- Nearchou, A.C.; Giannikos, I.C.; Lagodimos, A.G. Multisite and multishift personnel planning with set-up costs. IMA J. Manag. Math. 2020, 31, 5–31. [Google Scholar] [CrossRef]
- Peng, J.; Liu, X.-J. Labor resource allocation under extremely short construction period based on the inverse optimization method. Eng. Constr. Archit. Manag. 2024, 31, 1254–1271. [Google Scholar] [CrossRef]
- Wang, J.; Liu, H. Integrated optimization of stochastic resource scheduling and machine maintenance in prefabricated component production processes. Autom. Constr. 2023, 154, 105030. [Google Scholar] [CrossRef]
- Qin, M. Evolution of Labor Relations in the Development of Human Resources Based on Improved Genetic Algorithm. J. Circuits Syst. Comput. 2022, 31, 2250272. [Google Scholar] [CrossRef]
- Zhang, L.; Yang, W. Simulation of Enterprise Human Resource Scheduling Algorithm Optimization in the Context of Smart City. Complexity 2020, 2020, 8830335. [Google Scholar] [CrossRef]
- Hafezi Zadeh, N.; Movahedi, M.M.; Shayannia, S.A. Human Resource Scheduling in Project Management Using the Simulated Annealing Algorithm with the Human Factors Engineering Approach. Discret. Dyn. Nat. Soc. 2022, 2022, 3597014. [Google Scholar] [CrossRef]
- Wei, W.; Fan, X.; Song, H.; Fan, X.; Yang, J. Imperfect Information Dynamic Stackelberg Game Based Resource Allocation Using Hidden Markov for Cloud Computing. IEEE Trans. Serv. Comput. 2016, 11, 78–89. [Google Scholar] [CrossRef]
- Rostami, M.; Bagherpour, M. A lagrangian relaxation algorithm for facility location of resource-constrained decentralized multi-project scheduling problems. Oper. Res. 2020, 20, 857–897. [Google Scholar] [CrossRef]
- Li, Y.; Guo, X.; Meng, Z.; Qin, J.; Li, X.; Ma, X.; Ren, S.; Yang, J. A Hierarchical Resource Scheduling Method for Satellite Control System Based on Deep Reinforcement Learning. Electronics 2023, 12, 3991. [Google Scholar] [CrossRef]
- Wang, J. A Business Management Resource-Scheduling Method based on Deep Learning Algorithm. Math. Probl. Eng. 2022, 2022, 1122024. [Google Scholar] [CrossRef]
- Du, H.; Chen, J. An Improved Ant Colony Algorithm for New energy Industry Resource Allocation in Cloud Environment. Teh. Vjesn.-Tech. Gaz. 2023, 30, 153–157. [Google Scholar]
- Wang, L.; Zheng, X.-L. A knowledge-guided multi-objective fruit fly optimization algorithm for the multi-skill resource constrained project scheduling problem. Swarm Evol. Comput. 2018, 38, 54–63. [Google Scholar] [CrossRef]
- Tirkolaee, E.B.; Goli, A.; Hematian, M.; Sangaiah, A.K.; Han, T. Multi-objective multi-mode resource constrained project scheduling problem using Pareto-based algorithms. Computing 2019, 101, 547–570. [Google Scholar] [CrossRef]
- Uysal, F.; Sonmez, R.; Isleyen, S.K. A graphical processing unit-based parallel hybrid genetic algorithm for resource-constrained multi-project scheduling problem. Concurr. Comput. Pr. Exp. 2021, 33, e6266. [Google Scholar] [CrossRef]
- Zhang, H. Ant colony optimization for multimode resource-constrained project scheduling. J. Manag. Eng. 2012, 28, 150–159. [Google Scholar] [CrossRef]
- Cox, M.L. Millennials’ Perceptions of Employees’ Benefits: A Generic Qualitative Inquiry. Ph.D. Thesis, Capella University, Minneapolis, MN, USA, 2020. [Google Scholar]
- Peng, J.; Zhang, Q.; Feng, Y.; Liu, X. Optimization of construction safety resource allocation based on evolutionary game and genetic algorithm. Sci. Rep. 2023, 13, 17097. [Google Scholar] [CrossRef]
- Jaworski, C.; Ravichandran, S.; Karpinski, A.C.; Singh, S. The effects of training satisfaction, employee benefits, and incentives on part-time employees’ commitment. Int. J. Hosp. Manag. 2018, 74, 1–12. [Google Scholar] [CrossRef]
- Boudreaux, C.J. Employee compensation and new venture performance: Does benefit type matter? Small Bus. Econ. 2021, 57, 1453–1477. [Google Scholar] [CrossRef]
- Němečková, I. The role of benefits in employee motivation and retention in the financial sector of the Czech Republic. Econ. Res. Ekon. Istraživanja 2017, 30, 694–704. [Google Scholar] [CrossRef]
- Shahzad, M.A.; Jun, D.; Hassan, Q.; Zubair, R.A.; Iqbal, T. Employee’s performance affected by the alignment of interest and capacity building. Ind. Textila 2020, 71, 473–481. [Google Scholar] [CrossRef]
- Tuzovic, S.; Kabadayi, S. The influence of social distancing on employee well-being: A conceptual framework and research agenda. J. Serv. Manag. 2021, 32, 145–160. [Google Scholar] [CrossRef]
- Ilies, R.; Lanaj, K.; Pluut, H.; Goh, Z. Intrapersonal and interpersonal need fulfillment at work: Differential antecedents and incremental validity in explaining job satisfaction and citizenship behavior. J. Vocat. Behav. 2018, 108, 151–164. [Google Scholar] [CrossRef]
- Su, L.; Swanson, S.R. Perceived corporate social responsibility’s impact on the well-being and supportive green behaviors of hotel employees: The mediating role of the employee-corporate relationship. Tour. Manag. 2019, 72, 437–450. [Google Scholar] [CrossRef]
- Joseph-Armstrong, T.Z. Leadership’s Impact on Employee Work Motivation and Performance. Ph.D. Thesis, Walden University, Minneapolis, MN, USA, 2023. [Google Scholar]
- Sui, J.X.; Tian, Z.F.; Wang, Z.X. Multiple strategies improved spider wasp optimization for engineering optimization problem solving. Sci. Rep. 2024, 14, 29048. [Google Scholar] [CrossRef]








| Parameters | Parameter Meaning |
|---|---|
| I | Project collection, i1, i2∈I |
| H | Set of personnel, h∈H |
| J | Set of tasks, j1, j2∈J |
| K | Set of skills, k∈K |
| The time required for task j of project i to be completed by personnel h | |
| The cost associated with task j of project i being serviced by person h | |
| The proficiency of personnel h in skill k | |
| The number of resources required to service task j of project i by person h | |
| The incremental welfare of task j of project i for person h | |
| Proficiency requirements for skill k for task j of item i | |
| The basic pay for personnel h | |
| Whether task j1 in project i is the immediately preceding task of task j2: 1 if yes; 0 otherwise | |
| The maximum budget | |
| The maximum duration of project i | |
| The maximum number of resources | |
| The weighting of item i in terms of duration | |
| The maximum income from personnel | |
| The minimum income for personnel | |
| The maximum time for personnel to perform | |
| The minimum time for personnel to perform | |
| The weighting of time, cost, and resources | |
| The weighting of income, time, and equilibrium | |
| The weighting of projects and employees | |
| Whether task j of item i is serviced by person h: 1 if yes; 0 otherwise | |
| Time of the start of execution of task j for project i | |
| The time at which task j of item i ends its execution |
| Algorithm Name | Parameter Configuration | ||||
|---|---|---|---|---|---|
| CSO | Population size | Number of iterations | G | Percentage of roosters | Proportion of hens |
| 100 | 500 | 10 | 0.15 | 0.7 | |
| PSO | Population size | Number of iterations | cc | Particle velocity range | Inertial weighting |
| 100 | 500 | [1.5, 1.5] | [−0.5, 0.5] | 0.8 | |
| SWO | Population size | Number of iterations | |||
| 100 | 500 | ||||
| SMA | Population size | Number of iterations | |||
| 100 | 500 | ||||
| GWO | Population size | Number of iterations | A | ||
| 100 | 500 | 2 | |||
| SWOIM | Population size | Number of iterations | |||
| 100 | 500 | ||||
| Case Scale (Number of Projects, Number of Assignments, Number of Personnel) | Algorithm Name | Optimum Value | Average Value | Standard Deviation |
|---|---|---|---|---|
| (4,10,6) | CSO | −223,400 | −256,160 | 13,885 |
| PSO | −245,300 | −298,480 | 19,080 | |
| SWO | −211,300 | −220,710 | 5295 | |
| SMA | −211,100 | −222,990 | 7721 | |
| GWO | −226,000 | −255,670 | 11,273 | |
| SWOIM | −211,100 | −211,100 | 0 | |
| (2,10,6) | CSO | 0.6261 | 0.5945 | 0.0123 |
| PSO | 0.6187 | 0.5608 | 0.0210 | |
| SWO | 0.6216 | 0.5958 | 0.0105 | |
| SMA | 0.6313 | 0.5905 | 0.0180 | |
| GWO | 0.6313 | 0.5959 | 0.0165 | |
| SWOIM | 0.6324 | 0.6098 | 0.0123 | |
| (2,10,10) | CSO | 0.5989 | 0.5629 | 0.0141 |
| PSO | 0.5804 | 0.5283 | 0.0201 | |
| SWO | 0.6046 | 0.5682 | 0.0111 | |
| SMA | 0.5922 | 0.5547 | 0.0136 | |
| GWO | 0.5829 | 0.5500 | 0.0116 | |
| SWOIM | 0.6132 | 0.5908 | 0.0108 |
| Project Number | Task Number | Employee Number 1 | Employee Number 2 | Employee Number 3 | Employee Number 4 | Employee Number 5 | Employee Number 6 |
|---|---|---|---|---|---|---|---|
| 1 | 1 | 92 | 90 | 115 | 86 | 65 | 50 |
| 2 | 103 | 67 | 102 | 116 | 112 | 108 | |
| 3 | 86 | 103 | 73 | 117 | 93 | 69 | |
| 4 | 72 | 86 | 76 | 90 | 91 | 64 | |
| 5 | 105 | 78 | 60 | 99 | 103 | 94 | |
| 6 | 118 | 71 | 86 | 52 | 52 | 114 | |
| 7 | 116 | 82 | 67 | 53 | 67 | 56 | |
| 8 | 107 | 52 | 99 | 79 | 75 | 56 | |
| 9 | 118 | 111 | 62 | 96 | 54 | 52 | |
| 10 | 75 | 51 | 62 | 66 | 71 | 96 | |
| 2 | 1 | 87 | 101 | 70 | 77 | 93 | 87 |
| 2 | 50 | 101 | 86 | 65 | 91 | 57 | |
| 3 | 108 | 61 | 69 | 115 | 65 | 73 | |
| 4 | 82 | 120 | 53 | 91 | 59 | 85 | |
| 5 | 92 | 80 | 108 | 59 | 118 | 75 | |
| 6 | 93 | 105 | 72 | 51 | 53 | 110 | |
| 7 | 66 | 100 | 103 | 105 | 107 | 107 | |
| 8 | 69 | 59 | 55 | 76 | 117 | 107 | |
| 9 | 78 | 91 | 69 | 68 | 69 | 95 | |
| 10 | 110 | 101 | 100 | 99 | 104 | 53 |
| Project Number | Preceding Operation | Subsequent Operation |
|---|---|---|
| 1 | 1 | 3 |
| 4 | 7 | |
| 6 | 8 | |
| 8 | 10 | |
| 2 | 2 | 5 |
| 3 | 5 | |
| 4 | 8 | |
| 8 | 10 |
| Basic Salary | |
|---|---|
| Employee number 1 | 6267 |
| Employee number 2 | 6128 |
| Employee number 3 | 6159 |
| Employee number 4 | 5966 |
| Employee number 5 | 6208 |
| Employee number 6 | 6134 |
Disclaimer/Publisher’s Note: The statements, opinions and data contained in all publications are solely those of the individual author(s) and contributor(s) and not of MDPI and/or the editor(s). MDPI and/or the editor(s) disclaim responsibility for any injury to people or property resulting from any ideas, methods, instructions or products referred to in the content. |
© 2025 by the authors. Licensee MDPI, Basel, Switzerland. This article is an open access article distributed under the terms and conditions of the Creative Commons Attribution (CC BY) license (https://creativecommons.org/licenses/by/4.0/).
Share and Cite
Peng, J.; Zhou, F. Multi-Project Staff Scheduling Optimization Considering Employee Welfare in Construction Projects. Buildings 2025, 15, 1706. https://doi.org/10.3390/buildings15101706
Peng J, Zhou F. Multi-Project Staff Scheduling Optimization Considering Employee Welfare in Construction Projects. Buildings. 2025; 15(10):1706. https://doi.org/10.3390/buildings15101706
Chicago/Turabian StylePeng, Junlong, and Fei Zhou. 2025. "Multi-Project Staff Scheduling Optimization Considering Employee Welfare in Construction Projects" Buildings 15, no. 10: 1706. https://doi.org/10.3390/buildings15101706
APA StylePeng, J., & Zhou, F. (2025). Multi-Project Staff Scheduling Optimization Considering Employee Welfare in Construction Projects. Buildings, 15(10), 1706. https://doi.org/10.3390/buildings15101706

