Life Cycle Assessment of a Structural Insulated Panel Modular House in New Zealand
Abstract
1. Introduction
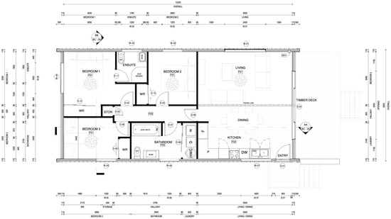
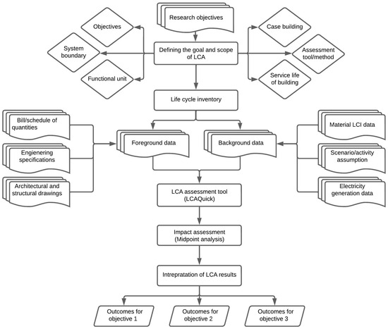
2. Materials and Methods
2.1. Goal and Scope of LCA
2.1.1. Goal Definition
2.1.2. Scope Definition
2.2. Life Cycle Inventory (LCI)
2.3. Impact Assessment Method and Tool
3. Results and Discussion
3.1. Overall Environmental Impacts Results
3.2. Environmental Impacts of Life Cycle Stages
3.3. Whole-of-Life Embodied Carbon Analysis
3.4. Building Materials’ Embodied Carbon Analysis
4. Conclusions and Recommendations
Author Contributions
Funding
Data Availability Statement
Conflicts of Interest
References
- Abraham, Y.S.; Terreno, S.; Asadi, S.; Afolabi, A.O. Sustainability in Affordable Housing: Trends and Opportunities for Connected Communities. In Computing in Civil Engineering 2021; American Society of Civil Engineers: Reston, VA, USA, 2022; pp. 1220–1227. [Google Scholar] [CrossRef]
- UNEP. Building Materials and the Climate: Constructing a New Future; UNEP: Nairobi, Kenya, 2023. [Google Scholar]
- MBIE. Whole-of-Life Embodied Carbon Emissions Reduction Framework; Ministry of Business, Innovation & Employment: Wellington, New Zealand, 2020; p. 24.
- Sharma, A.; Saxena, A.; Sethi, M.; Shree, V.; Varun. Life cycle assessment of buildings: A review. Renew. Sustain. Energy Rev. 2011, 15, 871–875. [Google Scholar] [CrossRef]
- MfE. New Zealand’s Greenhouse Gas Inventory 1990–2020; Ministry for Environment: Wellington, New Zealand, 2022. Available online: https://environment.govt.nz/assets/publications/GhG-Inventory/New-Zealand-Greenhouse-Gas-Inventory-1990-2020-Chapters-1-15.pdf (accessed on 27 September 2024).
- Igwe, P.U.; Okeke, C.A.; Onwurah, K.O.; Nwafor, D.C.; Umeh, C.N. A review of housing problems. Int. J. Environ. Agric. Biotechnol. 2017, 2, 3092–3099. [Google Scholar] [CrossRef]
- Baqutaya, S.; Ariffin, A.S.; Raji, F. Affordable housing policy: Issues and challenges among middle-income groups. Int. J. Soc. Sci. Humanit. 2016, 6, 433–436. [Google Scholar] [CrossRef]
- Mulder, C.H. Population and housing: A two-sided relationship. Demogr. Res. 2006, 15, 401–412. [Google Scholar] [CrossRef]
- United Nations. Affordable Housing, Inclusive Economic Policies Key to Ending Homelessness, Speakers Say as Social Development Commission Begins Annual Session. UN. 2020. Available online: https://press.un.org/en/2020/soc4884.doc.htm (accessed on 30 September 2024).
- Anenberg, E.; Ringo, D. Housing Market Tightness During COVID-19: Increased Demand or Reduced Supply? Board of Governors of the Federal Reserve System. 2021. Available online: https://www.federalreserve.gov/econres/notes/feds-notes/housing-market-tightness-during-covid-19-increased-demand-or-reduced-supply-20210708.html (accessed on 20 September 2024).
- Thai, H.-T.; Ngo, T.; Uy, B. A review on modular construction for high-rise buildings. Structures 2020, 28, 1265–1290. [Google Scholar] [CrossRef]
- Subramanya, K.; Kermanshachi, S.; Rouhanizadeh, B. Modular Construction vs. Traditional Construction; Advantages and Limitations: A Comparative Study. In Proceedings of the Creative Construction e-Conference 2020, Online, 28 June–1 July 2020. [Google Scholar] [CrossRef]
- Hairstans, R.; Kermani, A. Briefing: Structural insulated panels in modern construction. Proc. Inst. Civ. Eng. Constr. Mater. 2007, 160, 91–94. [Google Scholar] [CrossRef]
- Morley, M. Building with Structural Insulated Panels (SIPs): Strength and Energy Efficiency Through Structural Panel Construction. 10 September 2000. Available online: https://www.semanticscholar.org/paper/Building-with-Structural-Insulated-Panels-(SIPs)%3A-Morley/513946fa104f117f301803360fc7198676a69382 (accessed on 30 September 2024).
- Mugahed Amran, Y.H.; El-Zeadani, M.; Huei Lee, Y.; Yong Lee, Y.; Murali, G.; Feduik, R. Design innovation, efficiency and applications of structural insulated panels: A review. Structures 2020, 27, 1358–1379. [Google Scholar] [CrossRef]
- Dossche, C.; Boel, V.; De Corte, W. Use of Life Cycle Assessments in the Construction Sector: Critical Review. Procedia Eng. 2017, 171, 302–311. [Google Scholar] [CrossRef]
- ISO Standard No. 14040:2006; Environmental Management—Life Cycle Assessment—Principles and Framework. International Organization for Standardization: Geneva, Switzerland, 2006.
- Asif, M.; Muneer, T.; Kelley, R. Life cycle assessment: A case study of a dwelling home in Scotland. Build. Environ. 2007, 42, 1391–1394. [Google Scholar] [CrossRef]
- Petrovic, B.; Myhren, J.A.; Zhang, X.; Wallhagen, M.; Eriksson, O. Life cycle assessment of a wooden single-family house in Sweden. Appl. Energy 2019, 251, 113253. [Google Scholar] [CrossRef]
- Khan, M.; Dani, A.A.; Lim, J.B.P.; Roy, K. Appraising the Feasibility of 3D Printing Construction in New Zealand Housing. Buildings 2024, 14, 1084. [Google Scholar] [CrossRef]
- Roy, K.; Dani, A.A.; Ichhpuni, H.; Fang, Z.; Lim, J.B.P. Improving Sustainability of Steel Roofs: Life Cycle Assessment of a Case Study Roof. Appl. Sci. 2022, 12, 5943. [Google Scholar] [CrossRef]
- Taylor, C.; Roy, K.; Dani, A.A.; Lim, J.B.; De Silva, K.; Jones, M. Delivering sustainable housing through material choice. Sustainability 2023, 15, 3331. [Google Scholar] [CrossRef]
- Dani, A.A.; Roy, K.; Masood, R.; Fang, Z.; Lim, J.B.P. A Comparative Study on the Life Cycle Assessment of New Zealand Residential Buildings. Buildings 2022, 12, 50. [Google Scholar] [CrossRef]
- Quale, J.; Eckelman, M.J.; Williams, K.W.; Sloditskie, G.; Zimmerman, J.B. Construction Matters: Comparing Environmental Impacts of Building Modular and Conventional Homes in the United States. J. Ind. Ecol. 2012, 16, 243–253. [Google Scholar] [CrossRef]
- Monteiro, H.; Soares, N. Integrated life cycle assessment of a southern European house addressing different design, construction solutions, operational patterns, and heating systems. Energy Rep. 2022, 8, 526–532. [Google Scholar] [CrossRef]
- Kurian, R.; Kulkarni, K.S.; Ramani, P.V.; Meena, C.S.; Kumar, A.; Cozzolino, R. Estimation of Carbon Footprint of Residential Building in Warm Humid Climate of India through BIM. Energies 2021, 14, 4237. [Google Scholar] [CrossRef]
- Stats NZ. Almost 1 in 9 People Live in a Crowded House. 2020. Available online: https://www.stats.govt.nz/news/almost-1-in-9-people-live-in-a-crowded-house#:~:text=Almost%201%20in%209%20people%20(10.8%20percent)%20in%20New%20Zealand (accessed on 1 October 2024).
- MBIE. Whole-of-Life Embodied Carbon Assessment: Technical Methodology; Ministry of Business, Innovation & Employment: Wellington, New Zealand, 2022; p. 18.
- Lucia, L. 2.2: LCA/LCIA Concepts. Chemistry LibreTexts. 5 November 2018. Available online: https://chem.libretexts.org/Bookshelves/Environmental_Chemistry/Key_Elements_of_Green_Chemistry_(Lucia)/02%3A_Life-Cycle_Analysis/2.02%3A_LCA%2F%2FLCIA_Concepts (accessed on 3 October 2024).
- NZGBC. Green Star NZ Embodied Carbon Methodology. New Zealand Green Building Council. 2023. Available online: https://23159811.fs1.hubspotusercontent-na1.net/hubfs/23159811/Green%20Star%20technical%20resources/Design%20and%20As%20Built%20v1.1/19%20Embodied%20Carbon%20Methodology.pdf (accessed on 3 October 2024).
- EN 15978:2011; Sustainability of Construction Works—Assessment of Environmental Performance of Buildings—Calculation Method. CEN: Brussels, Belgium, 2011. Available online: https://www.en-standard.eu/bs-en-15978-2011-sustainability-of-construction-works-assessment-of-environmental-performance-of-buildings-calculation-method/?srsltid=AfmBOopj_FvQpooLAflnJM5BhVVU7VPIeTn9t-38dFQUpM3ZHhO0jTw (accessed on 2 October 2024).
- BRANZ. Data. Building Research Association of New Zealand. Available online: https://www.branz.co.nz/environment-zero-carbon-research/framework/data/ (accessed on 12 July 2024).
- Lotteau, M.; Loubet, P.; Pousse, M.; Dufrasnes, E.; Sonnemann, G. Critical review of life cycle assessment (LCA) for the built environment at the neighborhood scale. Build. Environ. 2015, 93, 165–178. [Google Scholar] [CrossRef]
- NZSIP. NZSIP Smart Panel Construction System; New Zealand Structural Insulated Panels: Cromwell, New Zealand, 2021; p. 63. Available online: https://nzsip.co.nz/wp-content/uploads/2023/04/NZSIP-Technical-Manual-V2-Dec-2021.pdf (accessed on 28 September 2024).
- Moreno-Ruiz, E.; Valsasina, L.; Vadenbo, C.; Symeonidis, A. Ecoinvent—An Introduction to the LCI Database and the Organization Behind it. J. Life Cycle Assess. Jpn. 2023, 19, 215–226. [Google Scholar] [CrossRef]
- UNEP. Global Guidance Principles for Life Cycle Assessment Databases: A Basis for Greener Processes and Products: ’Shonan Guidance Principles’/: Produced by the UNEP/SETAC Life Cycle Initiative. UNEP. 2011. Available online: https://digitallibrary.un.org/record/785158 (accessed on 27 September 2024).
- Pagnon, F.; Mathern, A.; Ek, K. A review of online sources of open-access life cycle assessment data for the construction sector. IOP Conf. Ser. Earth Environ. Sci. 2020, 588, 042051. [Google Scholar] [CrossRef]
- Wang, Z.; Liu, F. Chapter 7—Environmental assessment tools. In Industrial Ventilation Design Guidebook, 2nd ed.; Goodfellow, H.D., Wang, Y., Eds.; Academic Press: Cambridge, MA, USA, 2021; pp. 435–448. [Google Scholar] [CrossRef]
- Jolliet, O.; Müller-Wenk, R.; Bare, J.; Brent, A.; Goedkoop, M.; Heijungs, R.; Itsubo, N.; Peña, C.; Pennington, D.; Potting, J.; et al. The LCIA midpoint-damage framework of the UNEP/SETAC life cycle initiative. Int. J. Life Cycle Assess. 2004, 9, 394–404. [Google Scholar] [CrossRef]
- Bare, J.C.; Hofstetter, P.; Pennington, D.W.; de Haes, H.A.U. Midpoints versus endpoints: The sacrifices and benefits. Int. J. Life Cycle Assess. 2000, 5, 319–326. [Google Scholar] [CrossRef]
- Saber, M.; Eğilmez, G.; Gedik, R.; Park, Y.S. A Comparative Time-Series Investigation of China and U.S. Manufacturing Industries’ Global Supply-Chain-Linked Economic, Mid and End-Point Environmental Impacts. Sustainability 2021, 13, 5819. [Google Scholar] [CrossRef]
- EN 15804+A1:2013; Sustainability of Construction Works—Environmental Product Declarations—Core Rules for the Product Category of Construction Products. CEN: Brussels, Belgium, 2013. Available online: https://standards.iteh.ai/catalog/standards/cen/bab1d76b-fe67-414a-8023-cbadd999e0ee/en-15804-2012a1-2013-fpra2?srsltid=AfmBOopq7ltW1BUA4VJaHTtB_4jw1LuDOTUhOS33OnU5CC4zyLG0BrNR (accessed on 2 October 2024).
- BRANZ. LCAQuick: Life Cycle Assessment Tool. Available online: https://www.branz.co.nz/environment-zero-carbon-research/framework/lcaquick/ (accessed on 15 September 2024).
- Moradibistouni, M.; Vale, B.; Isaacs, N. Evaluating the use of polymers in residential buildings: Case study of a single storey detached house in New Zealand. J. Build. Eng. 2020, 32, 101517. [Google Scholar] [CrossRef]
- Zampori, L.; Saouter, E.; Castellani, V.; Schau, E.; Cristobal, J.; Sala, S. Guide for Interpreting Life Cycle Assessment Result (EUR 28266 EN); Publications Office of the European Union: Luxembourg, 2016. [Google Scholar] [CrossRef]
- Keysar, E.; Pearce, A.R. Decision support tools for green building: Facilitating Selection Among New Adopters on Public Sector Projects. J. Green Build. 2007, 2, 153–171. [Google Scholar] [CrossRef]
- Ngwepe, L.; Aigbavboa, C. A Theoretical Review of Building Life Cycle Stages and Their Related Environmental Impacts. 2015. Available online: https://core.ac.uk/download/pdf/54198925.pdf (accessed on 5 October 2024).
- Abd Rashid, A.F.; Yusoff, S. A review of life cycle assessment method for building industry. Renew. Sustain. Energy Rev. 2015, 45, 244–248. [Google Scholar] [CrossRef]
- Praseeda, K.I.; Reddy, B.V.V.; Mani, M. Embodied and operational energy of urban residential buildings in India. Energy Build. 2016, 110, 211–219. [Google Scholar] [CrossRef]
- Chandrakumar, C.; McLaren, S.J.; Dowdell, D.; Jaques, R. A science-based approach to setting climate targets for buildings: The case of a New Zealand detached house. Build. Environ. 2020, 169, 106560. [Google Scholar] [CrossRef]
- NZSIP. Environmental Product Declaration: Structural Insulated Panels S-P-07434. New Zealand Structural Insulated Panels (NZSIP) Limited. 2023. Available online: https://epd-australasia.com/wp-content/uploads/2023/01/SP07434-NZSIP-EPD_Jan23.pdf (accessed on 28 September 2024).









| Building Element | Material Description | Unit | Quantity |
|---|---|---|---|
| Foundation | Reinforced concrete, 25 MPa, in situ, inc. 100 kg/m3 steel reinforcement (OPC) | m3 | 0.41 |
| Softwood timber H4, structural applications (timber post) | m3 | 0.13 | |
| Floor system | Softwood timber H3.1, structural applications | m3 | 4.73 |
| Plywood floor | m3 | 1.49 | |
| Membrane (DPM), polyethylene under slab, vapour barrier | m2 | 78.5 | |
| Floor finishes | Carpet tile | m2 | 55.5 |
| Direct-pressure laminate, flooring | m2 | 23 | |
| Wall frame | Stud wall system, steel, primary (galvanised finish, coating class Z275), 0.75 BMT | m2 | 95 |
| Wall finishes | Plasterboard (GIB® standard 10 mm) | m3 | 1.51 |
| Plasterboard (GIB aqualine® 10 mm) | m3 | 0.39 | |
| Paint, water-borne, walls (2 coats/m2) | m2 | 151.42 | |
| Exterior wall cladding | Composite timber exterior cladding | m2 | 55 |
| Steel wall cladding 0.55 mm BMT | m2 | 80 | |
| Wall SIP systems | Wall SIP, 115 mm thick, R4.5 | m2 | 135 |
| Softwood timber H1.2, framing applications | m3 | 0.13 | |
| Engineered wood, LVL (Nelson Pine, NZ) | m3 | 0.15 | |
| Softwood timber H3.1, framing applications | m3 | 0.46 | |
| Membrane, building wrap, polyethylene (PE) | m2 | 135 | |
| Windows/doors | Window/door, IGU, double glazing | m3 | 0.19 |
| Window/door frame (aluminium) | m3 | 0.04 | |
| Interior doors | Door, interior, MDF, unpainted | m2 | 19.56 |
| Paint, water-based acrylic primer/undercoat (1 coat/m2) | m2 | 19.56 | |
| Window/door frame (PVC-U) | m3 | 0.31 | |
| Roof systems | Roof SIP, 215 mm thick, R9.4 | m2 | 106 |
| Engineered wood, LVL (Nelson Pine, NZ) | m3 | 0.07 | |
| Steel roof cladding, 0.55 mm BMT | m2 | 106 | |
| Aluminium, flashing, flat sheet, 0.9 mm BMT | m2 | 21.52 | |
| Aluminium, profile sheet metal (for box gutter), 0.9 mm BMT | m2 | 9.75 | |
| Softwood timber H1.2, framing applications | m3 | 0.43 |
| Impact Categories | Units |
|---|---|
| Global warming potential (GWP) | kg CO2 eq |
| Stratospheric ozone depletion potential (ODP) | kg CFC 11 eq |
| Acidification potential of land and water (AP) | kg SO2 eq |
| Eutrophication potential (EP) | kg PO43− eq |
| Photochemical ozone creation potential (POCP) | kg C2H2 eq |
| Abiotic depletion potential for elements (ADPE) | kg Sb eq |
| Abiotic depletion potential for fossil fuels (ADPF) | MJ (NCV) |
| Impact Categories | Units | Total per m2 of GFA |
|---|---|---|
| Global warming potential (GWP) | kg CO2 eq. | 3.47 × 102 |
| Stratospheric ozone depletion potential (ODP) | kg CFC 11 eq. | 1.59 × 10−5 |
| Acidification potential of land and water (AP) | kg SO2 eq. | 1.69 |
| Eutrophication potential (EP) | kg PO43− eq. | 4.39 × 10−1 |
| Photochemical ozone creation potential (POCP) | kg C2H2 eq. | 6.60 × 10−1 |
| Abiotic depletion potential for elements (ADPE) | kg Sb eq. | 4.55 × 10−3 |
| Abiotic depletion potential for fossil fuels (ADPF) | MJ (NCV) | 5.31 × 103 |
| Impact Category | Unit per m2 of GFA | Building Life Cycle Stage | ||||
|---|---|---|---|---|---|---|
| A1−A3 | A4−A5 | B2, B4 | C1−C4 | D | ||
| GWP | kg CO2 eq. | 2.61 × 102 | 2.40 × 101 | 7.58 × 101 | 3.28 × 101 | −4.66 × 101 |
| ODP | kg CFC 11 eq. | 1.12 × 10−5 | 2.68 × 10−6 | 1.68 × 10−6 | 9.98 × 10−7 | −6.95 × 10−7 |
| AP | kg SO2 eq. | 1.19 | 1.22 × 10−1 | 4.01 × 10−1 | 6.81 × 10−2 | −9.31 × 10−2 |
| EP | kg PO43− eq. | 2.18 × 10−1 | 2.29 × 10−2 | 1.17 × 10−1 | 9.66 × 10−2 | −1.60 × 10−2 |
| POCP | kg C2H2 eq. | 5.65 × 10−1 | 5.33 × 10−2 | 5.77 × 10−2 | 7.37 × 10−3 | −2.36 × 10−2 |
| ADPE | kg Sb eq. | 2.27 × 10−3 | 4.53 × 10−5 | 1.60 × 10−3 | 1.11 × 10−5 | 6.21 × 10−4 |
| ADPF | MJ (NCV) | 4.30 × 103 | 3.08 × 102 | 1.03 × 103 | 1.52 × 102 | −4.68 × 102 |
| Material Description | kg CO2 eq/m2 |
|---|---|
| Roof SIP, 215 mm thick, R9.4 | 8.68 × 101 |
| Wall SIP, 115 mm thick, R4.5 | 6.57 × 101 |
| Window/door frame (PVC-U) | 3.60 × 101 |
| Steel roof cladding, 0.55 mm BMT | 2.92 × 101 |
| Softwood timber H3.1, structural applications (timber post) | 2.18 × 101 |
| Steel wall cladding 0.55 mm BMT | 2.16 × 101 |
| Window/door, IGU, double glazing | 1.14 × 101 |
| Plywood floor | 1.08 × 101 |
| Carpet tile | 1.08 × 101 |
| Composite timber exterior cladding | 1.02 × 101 |
| Plasterboard (GIB® standard 10 mm) | 7.70 |
| Paint, water-borne, walls (2 coats/m2) | 6.24 |
| Window/door frame (aluminium) | 3.88 |
| Aluminum, flashing, flat sheet, 0.9 mm BMT | 3.70 |
| Reinforced concrete, 25 MPa, in situ, inc. 100 kg/m3 steel reinforcement (OPC) | 3.45 |
| Door, interior, MDF, unpainted | 2.92 |
| Aluminium, profile sheet metal (for box gutter), 0.9 mm BMT | 2.91 |
| Softwood timber H1.2, framing applications | 2.70 |
| Softwood timber H3.1, framing applications | 2.47 |
| Membrane, building wrap, polyethylene (PE) | 2.19 |
| Plasterboard (GIB aqualine® 10 mm) | 2.10 |
| Membrane (DPM), polyethylene underslab, vapour barrier | 1.27 |
| Engineered wood, LVL (Nelson Pine, NZ) | 7.59 × 10−1 |
| Softwood timber H4, structural applications | 5.41 × 10−1 |
| Paint, water-based acrylic primer/undercoat (1 coat/m2) | 4.59 × 10−2 |
| Stud wall system, steel, primary (galvanised finish, coating class Z275), 0.75 BMT | 2.51 × 10−3 |
| Direct-pressure laminate, flooring | −6.06 × 10−2 |
Disclaimer/Publisher’s Note: The statements, opinions and data contained in all publications are solely those of the individual author(s) and contributor(s) and not of MDPI and/or the editor(s). MDPI and/or the editor(s) disclaim responsibility for any injury to people or property resulting from any ideas, methods, instructions or products referred to in the content. |
© 2025 by the authors. Licensee MDPI, Basel, Switzerland. This article is an open access article distributed under the terms and conditions of the Creative Commons Attribution (CC BY) license (https://creativecommons.org/licenses/by/4.0/).
Share and Cite
Dani, A.A.; Feng, R.; Fang, Z.; Roy, K. Life Cycle Assessment of a Structural Insulated Panel Modular House in New Zealand. Buildings 2025, 15, 146. https://doi.org/10.3390/buildings15010146
Dani AA, Feng R, Fang Z, Roy K. Life Cycle Assessment of a Structural Insulated Panel Modular House in New Zealand. Buildings. 2025; 15(1):146. https://doi.org/10.3390/buildings15010146
Chicago/Turabian StyleDani, Aflah Alamsah, Ran Feng, Zhiyuan Fang, and Krishanu Roy. 2025. "Life Cycle Assessment of a Structural Insulated Panel Modular House in New Zealand" Buildings 15, no. 1: 146. https://doi.org/10.3390/buildings15010146
APA StyleDani, A. A., Feng, R., Fang, Z., & Roy, K. (2025). Life Cycle Assessment of a Structural Insulated Panel Modular House in New Zealand. Buildings, 15(1), 146. https://doi.org/10.3390/buildings15010146

