Next Article in Journal
Risk Assessment of Underground Tunnel Engineering Based on Pythagorean Fuzzy Sets and Bayesian Networks
Previous Article in Journal
Material Properties and Mechanical Performances of Manufactured Factory-Produced Glass Fiber-Reinforced Autoclaved Aerated Concrete Panel
 
 
Font Type:
Arial Georgia Verdana
Font Size:
Aa Aa Aa
Line Spacing:
Column Width:
Background:
Article

Fuzzy-Logic-Based Cascaded Decentralized Control and Power Quantification of Residential Buildings for Effective Energy Load Management

1
Department of Electrical and Computer Engineering, COMSATS University Islamabad, Lahore Campus, Lahore 54000, Pakistan
2
College of Engineering and Information Technology, Ajman University, Ajman P.O. Box 346, United Arab Emirates
3
Agriculture and Life Sciences Research Institute, Kangwon National University, Chuncheon 24341, Republic of Korea
4
Energy Research Center, COMSATS University Islamabad, Lahore Campus, Lahore 54000, Pakistan
5
Department of Architectural Engineering, Kongju National University, Cheonan-si 31080, Republic of Korea
*
Authors to whom correspondence should be addressed.
Buildings 2024, 14(9), 2896; https://doi.org/10.3390/buildings14092896
Submission received: 12 August 2024 / Revised: 31 August 2024 / Accepted: 9 September 2024 / Published: 13 September 2024
(This article belongs to the Section Building Energy, Physics, Environment, and Systems)

Abstract

In large buildings, effective load shedding and shifting and providing the maximum power through solar renewable sources remain challenges because of users’ unpredictable load consumption. Conventionally, load shifting, load shedding, and load covering are majorly dependent on user inputs. The lack of user interest in participating in demand responses for effective load shifting and covering remains a problem. Effective load covering through renewables and user-friendly load shedding and shifting with maximized user participation are challenging and demand high-resolution user load consumption information, which are not possible without sophisticated communication and digital twins. In this research work, a novel fuzzy-logic-based cascaded decentralized load-controlling mechanism has been developed that manages the residential building load through load-shifting, load-covering, and load-shedding schemes without any communication protocols and digitization between residential units. The decentralized controller aims to effectively utilize the centralized resources of power generation with the effective automated participation of users. The quantification of the load shifting, covering, and shedding performed during peak hours was well covered under the load-covering scheme, and the results showed that flexibility capacities of 1617 kW were achieved for load covering, 294 kW for load shedding, and 166.34 kW through shifting. A total load of 60 kW, which was reduced during shedding and shifting, was well covered during load covering through renewables.

1. Introduction

Urban areas’ residential buildings have high cooling, heating, and responsive loads that put enormous stress on the grid during peak hours [1]. However, demand-side management can provide flexibility to the grid [2].
Because of dynamic load utilization, the implementation of demand–response programs with incentives and a penalty approach remains a challenge for utility companies.
Nevertheless, in recent years, renewable energy has been utilized in residential as well as industrial systems to reduce the load on the main grid [3]. However, there are specific challenges associated with the integration of renewable energy, such as frequency and voltage imbalances, uncertainty, and the intermittency of renewable energy [4], that eventually affect the power quality of the grid [5].
There are two major research questions. The first one is if residents are provided with liberty to use electrical loads, as per their routines, how should the increasing energy cost be managed, especially during peak times? On the other hand, the second research question is if penalties from utility companies or load-shedding and -shifting schemes are introduced to reduce energy costs, how should residents’ comfort be managed?
There are many control strategies that have been developed, tested, and implemented to address the research challenges discussed above.
Xin Jin et al. proposed a home energy management system (HEMS) that could provide energy flexibility without compromising residential consumers’ comfort. That study proposed a model predictive control framework for tracking down the maximum and minimum load demands. The HEMS first validates the permission from the consumer and then sends the control signal to the control unit of the selected responsive appliances to achieve flexibility [6]. I.F.G. Reis et al. discussed the energy flexibility technique by combining a multi-agent system (MAS) and a genetic algorithm. The proposed method helped to improve the overall economics of the electricity and consumer reliability [7]. Other than residential case studies, J.D. Billanes et al.’s research presents hospitals that operate 24 h a day without any breaks, where an intermittent supply of energy could be challenging. To ensure reliability, the authors of [8] cover electricity outages with the integration of diesel gensets into the power system, and the results have proven that the integration of a solar PV system was helpful in reducing electricity bills [8]. Zheng Ma et al. studied commercial buildings and concluded that there is energy flexibility potential because of high energy consumption in the form of cold storage/freezers, lighting loads, and HVACs. Three different types of flexibility strategies were discussed, i.e., demand response, energy storage, and distributed energy resources. It was observed in that study that end consumers play an important role in providing flexibility in the forms of peak load shaving, load shifting, and valley filling [9].
Hong Tang et al. implemented the flexibility control strategy in a case study of a 10-story corporate office building in Hong Kong. The controllable loads present in the office building were the lighting load, HVAC, VFD-based fans, and, most important of all, electric vehicles (EVs). The simulation was conducted using TRNSYS software [10].
In [11], Hong Tang et al. proposed five methods of energy flexibility in detail, which are the basis of this research problem. The building sector consumes most of the energy and, hence, has more capacity for flexibility as well because of the presence of responsive loads; the response duration and response time are requirements of power grids [11].

1.1. Energy Flexibility Methods and Strategies

Researchers have worked on various strategies and techniques to ensure energy flexibility in the running loads of high-rise residential and commercial buildings. The optimization technique proposed in [12] is a dual-step mixed-integer linear-programming (MILP) problem, which was solved with the help of a CPLEX solver. The results of the proposed method reveal that significant savings in electricity bills are achieved with the optimized overall load profile [12].
Yuekuan Zhou et al. presented a nonlinear component-based model developed for energy flexibility assessments. A general method along with flexibility indicators, including the off-peak renewable-discharging and off-peak grid-discharging ratios, was discussed for the quantification of hybrid systems. Grid quantification is only possible with the cooperation of policymakers as well as consumers [13].
Yongbao Chen et al. [14] considered PV systems, wind energy, HVAC, dynamic storage, buildings’ thermal masses, appliances, and consumer behaviors as flexibility measures. Considering the system is technologically advanced, the demand response is considered as a key indicator in improving the energy flexibility of a grid-responsive building. A synergistic approach, which includes passive demand–response methods and energy storage technologies with the integration of renewable energy, was proposed, aiming to better improve the energy flexibility. Both residential and commercial case studies were discussed in that paper [15].
Han Li et al. have suggested that residential buildings can help the grid to improve stability by optimizing the shiftable loads, including smart appliances, EVs, and dynamic storage devices. Shifting the load was recorded to be a more efficient way for energy flexibility. It also reduced the peak demand with the help of flexibility control strategies. Most flexibility studies were based on simulation, whereas the others were based on experimental work [16].
Lund et al. discussed generation and demand to help integrate renewable energy at a large scale with the grid. The paper focused on technologies, but the identification of energy flexibility produced from those technologies was out of scope in [17]. Reynders et al. evaluated many quantification methods of building energy flexibility. In their study, the major focus was on the thermal storage system energy flexibility [18]. Plum et al. studied the flexible loads and power sources used on the demand side for energy flexibility of building. Their study shows that there is a great potential in demand-side energy flexibility for energy, cost, and carbon footprint savings [19].

1.2. Evaluation and Implementation of Algorithms

Rule-based control algorithms for the control of HVAC systems and charging of dynamic storage devices for the energy flexibility of a building were discussed by Ilaria Marotta et al. [20]. The energy pricing and the comfort of the consumers concerning the heating and cooling were also investigated. TRNSYS software was used to model the thermal constraints of the building. Innovative energy flexibility key performance indicators were proposed to minimize the energy demand.
Kathirgamanathan et al. provided an insight into utilizing data-driven predictive control methods to gain building energy flexibility [21] whereas Luc et al. discussed energy flexible definition, resources, and quantification methods along with a brief insight on heating demand and district heating systems [22].
In [23], an operational phase application includes energy flexibility strategy evaluation, control strategy comparison, and energy management. HVAC operational strategy, i.e., setpoint, precooling, overnight operation, etc., are addressed using a heuristic approach. These were assessed based on critical peak pricing, real-time pricing, and time of use. To minimize thermal mass comfort cost and energy, an optimal temperature set point was identified, keeping in view the weather conditions and comfort of the occupants.
Luc et al. [24] discussed thermal mass and thermostat set point control as an energy flexibility resource by shifting peak heating demand. Fischer et al. [25] investigated residential pool heat pumps by simulation of baseline operation and smart grid operation.
Mancini et al. [26] collected the data with the help of a survey questionnaire about energy-flexible appliances, which were not addressed in detail, and found that they have a good potential to reduce demand. These studies have focused on the potential energy and environmental benefits of energy flexibility, keeping in view policymaking, standards, and building codes.
In passive thermal storage, the building utilizes its external and internal thermal mass as a flexibility tool. The building can be preheated or cooled during off-peak hours to minimize the load in peak hours. Whereas in active thermal storage, the thermal energy storage tanks are charged in off-peak hours and can be used in peak hours. Scheduling of appliances and the optimal load profile technique play an important role in load shifting and other control strategies [27].
In energy flexibility characterization, it is observed that diverse parameters are used in research studies. These parameters include maximum flexible load consideration, energy efficiency, and thermal mass energy storage. There was a lack of data and key performance indicators (KPIs) to address the quantification issue. There is no standardized characterization of energy flexibility resources since the scenario is not the same everywhere [28].
Konsman et al. [29] implemented an energy flexibility interface by considering the generic parameters of devices, thus recording the contribution of each device towards energy flexibility. Distinct patterns of energy flexibility were considered, which include self-generation, load curtailment, load shifting, and storage of energy in different forms.
Yan et al. [30] discussed sector coupling which is defined as when the variable generation source exceeds the load demand and the excess energy can be converted from one form to another. For example, in the daytime, if generated solar power exceeds the load demand, the remaining energy can be converted into heat and can be used in another way.
Kumamoto et al. conducted a simulation to analyze flexibility analysis with the help of demand response using TOU as a subcategory. A simulation of energy trading between the grid and the prosumer was conducted to observe the net change in energy demand [31].
Song et al. identified unique energy flexibility areas, i.e., swimming pools in residential buildings, which include water pumps, heat, and cooling mechanisms. The authors proposed a technique for evaluating the load profiles for the quantification of flexible resources, which can be used further in minimizing the load demand [32].
Azizi et al. utilized XGBoost regression to extract appliances’ power consumption, especially that of EVs. Based on the extracted load consumption pattern, the operation and usage of the appliance is aggregated. A price-based demand response energy flexibility methodology for buildings is applied and comparative analysis was performed before and after the optimization of energy usage [33].
Siemon et al. used a multi-scale simulation approach to identify the impact of multiple factory units by developing a collaborative industry network to self-consume on-site renewable energy. An overall positive impact on the environment is also recorded as the carbon footprint was reduced [34]. The authors of [35] developed a bilayer-coordinated operation scheme for multi-energy building microgrids. In the bilayer system, the first layer is responsible for the day-ahead optimization operation whereas the second layer finalizes the operation of the power to the thermal unit. The authors of [36] have developed a model for energy storage systems to carefully utilize limited resources while enhancing the share of renewables. The energy storage model uses selective modes of operation for effective power dispatch. The authors of [37] have developed Chance Constrained Programming (CCP) for a distributed cooperation strategy for multi-agent energy systems integrated with multiple renewable-energy-based distributed energy resources. The CCP method is applied to address the uncertainties of distributed energy resources. Keeping in view the enormous utilization of air conditioning load in the residential sector, the authors of [38] have identified the intensive use of air conditioning using the supervised artificial neural networks approach with supervised k-means method. The study effectively classifies the consumers to design and develop smart tools for energy-efficient utilization of load in buildings. A similar study in [39] emphasizes the utilization of data analysis tools to reduce energy consumption in the industrial sector.

Contribution and Novelty

As discussed in the literature review, the research spectrum of building demand management has diverse solutions to efficiently utilize electrical energy with the aim to harness the maximum amount of centralized renewable energy resources or, more specifically, solar PV power in the buildings case.
Utilization of solar PV power on an individual basis, i.e., each house unit in a building having its own solar PV plant, is not possible due to constrained space. Hence, a centralized space such as a building rooftop can be used to install a solar PV resource that will act as a centralized resource for the entire building. On the other hand, it is also not possible to implement a demand response program that suits every customer in the building. Similarly, based on the realistic approach, imposing penalties and invitations for participating in demand response schemes is challenging while dealing with multiple household units integrated in a single building. This approach becomes even more challenging without proper digitization of the electrical load and power consumption data of every residential unit in the building. Effective load shedding, shifting, and providing maximum power through solar renewable sources remain a challenge due to the users’ unpredictable load consumption. The effective load covering renewables and user-friendly load shedding and shifting with maximized user participation is challenging and demands high-resolution user load consumption information which is not possible without sophisticated communication and digital twins.
There is a need to develop a decentralized control approach to utilize the centralized resources. In this research, a decentralized fuzzy controller is designed that will utilize centralized resources such as solar PV, battery banks, and utility grids. Three approaches, load shifting, load shedding, and load covering, are implemented using the fuzzy logic controller that will manage the load through shifting, covering, and shedding based on parameters called membership functions of the centralized resources such as solar PV, tariff rate, and available battery state of charge. Since the fuzzy controller obtains the values of centralized resources to decide on the load operation, there is no communication protocol required for the operation of the fuzzy controllers installed in each household. To cater to the residents’ comfort, designated loads as per the survey are shifted and later covered during the availability of the solar PV power.
In this research, with the novel controller design, quantification of the load covering, shifting, and load shedding is also performed to show the effectiveness of the controller.
A case study of Pakistan has been considered where a real data of buildings in Pakistan were taken for study. A survey was conducted and, based on that, a load shedding, shifting, and covering controller was designed. A proper solar PV sizing was also conducted using HelioScope software and building load profiles for winter and summer were developed in eQUEST software version 3.65. Finally, simulations were performed in the MATLAB Simulink 2020-a software.

2. Methodology

The methodology is divided into the selection of the building, analysis of the load profile, sizing of the battery storage and solar PV systems in accordance with the selected building, and development of a control strategy. Quantification methods have been used to evaluate the flexibility ratio for the different control strategies applied. Energy plus software has been used for the load profiling and analysis of the building load that has been gathered using interviews, surveys, and actual residential bills. The solar PV and battery storage sizing is performed in HelioScope software whereas MATLAB Simulink has been used for the controller design and optimization.

2.1. Selection of High-Rise Building

A 9-floor residential building consisting of 36 flats (4 flats on each floor) in Askari 10, Sector F, Lahore Cantt, near Allama Iqbal International Airport is selected and shown in Figure 1.

2.2. Data Collection

Monthly energy consumption data are collected from the questionnaire form, electrical plan of the building, and monthly electricity bill issued to residents from LESCO. Using the building plan of a single flat, the total number and type of appliances are mapped according to monthly kWh energy consumption. To understand the pattern more clearly, questionnaire forms filled in by the residents are also considered. The room appliances and Google Forms details are provided in Table 1 and Table 2, respectively. There are currently no solar PV panels installed in the building. The major reason is space constraints on the rooftop and no centralized policy for the residents to install solar panels as it is challenging to install solar panels on rooftops for consumers in limited space. However, there is a centralized policy of solar PV installations where all solar PV power is fed to the main transmission lines of the building to be utilized by all residents.

2.3. Building Modeling

The residential apartment is modeled in eQUEST version 3.65 to obtain the load profile considering the building envelope and electricity consumption. Data from the building design book are used to model the building as shown in Figure 2.

2.4. Load Profile

All the gathered data, such as appliances’ kW and their hourly schedules and independent space cooling and heating systems, were entered into the software. Updated data of kW of appliances are used from authentic sources [40,41,42].
A load profile is a profile of a building that is generated based on yearly, monthly, and hourly time frames. To observe the effect of energy flexibility control strategies more clearly, hourly load profile results are selected. The building is simulated three times for the base case according to three scenarios, i.e., winter, summer with an air conditioning unit, and summer with an air evaporation cooler. Later, energy flexibility control strategies are applied to these load profiles and results are obtained. The load profile is shown below in Figure 3.

2.5. Solar PV System Design

A solar PV system is used as a second source in an energy flexibility control strategy. The solar PV system is designed using HelioScope to obtain estimated solar PV system sizing as shown in Figure 4 and Figure 5.

2.6. Battery Bank Sizing

Battery banks are utilized in energy flexibility control strategies. The load sizing for a single flat is approximated to be 800 W per flat. And considering the backup time to be 2.5 h to 3 h, the total battery bank for the building is estimated to be a 4000 Ah, 24 Volt system for a 32 kW load.

2.7. Energy Flexibility Control Strategies

To enhance the building flexibility in terms of load utilization and ensure resident comfort, in this research, a comprehensive optimization and control strategy is developed. In order to optimally utilize the solar PV and battery bank, a decentralized controller is designed that will decide the load operation based on universal inputs such as available solar PV power, battery bank, and tariff rate. Since all these parameters are the same for every apartment, these parameters will be the input to the decentralized controller. The decentralized controller will be installed in every apartment, obtaining universal input upon which the controller will decide the load to be operated or shifted and later covered, thus reducing the requirements of communication protocols. The prioritization of the load shall be selected by the users, thus ensuring resident comfort. The decentralized controller is based on fuzzy logic where the input membership functions are solar PV, tariff, and battery bank.
For energy flexibility, three control strategies are implemented on the base case through Simulink and the fuzzy logic system of MATLAB 2020-a software. Each of the control strategies is explained further one by one. The fuzzy toolbox of MATLAB software is utilized to give an output for given inputs. Details for input/output membership functions and fuzzy rule sets are explained further.

2.7.1. Load Shifting

In the load-shifting strategy, a load which was scheduled to run at a specific time is shifted to the next feasible time slot [11,12]. This strategy is based on inputs of grid electricity tariff rate, availability of SoC, and, lastly, solar PV.
For mathematical quantification of the load-covering energy flexibility strategy, Equations (1) and (2) are used [11,12].
L sf = L s f , a c t +   L sf , ps +   L sf , pa
F sf = L sf P l o a d t dt
where LSf is load-shifting flexibility capacity, L s f , a c t is flexibility capacity of active load, L sf , ps is the flexibility of passive loads during shifting and is calculated by selecting the minimum among the required loads and solar generation. Whereas Fcv is the load-covering flexibility ratio and is computed by dividing the load-covering flexibility capacity by total load consumption in the base case and P l o a d t is the load of the building at any time instant t.
There are three inputs, i.e., tariff rate, battery SoC, and solar PV availability upon which the controller decides on the shifting of load to renewable power or the battery bank. Fuzzy rules are designed upon which the controller decides the load shifting to the solar PV or battery bank. For instance, if higher solar PV power is available with lower and the tariff rates are higher, then the controller will shift the part of the load to the solar PV.
The tariff is set by a regulatory authority and the range is set from PKR 10 to PKR 40. But in our case, there is a one-time window for peak hours which varies every quarter in a year. The peak rate is PKR 35 and the off-peak rate is PKR 25. The tariff rate input variables for fuzzy and associated membership functions are shown in Figure 6.
The other membership function is solar PV. Keeping the margin of shading and other losses, the system is expected to reach a 190 kW peak with all favorable conditions. PV as an input of a fuzzy system is shown in terms of percentage in Figure 7. This percentage is mapped according to the maximum generation where 100% equals 190 kW.
The third membership function is battery bank SoC. The battery SoC as an input to the fuzzy system is shown in terms of percentage in Figure 8. Here 100% means fully charged, i.e., 4000 Ah of charge is available.

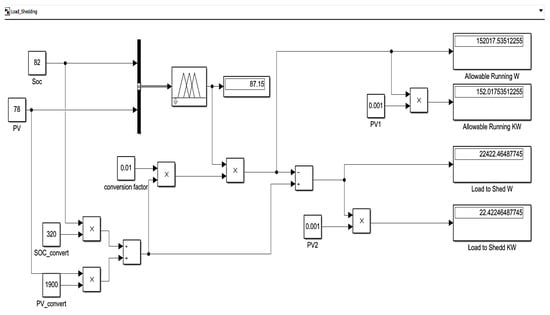
2.7.2. Load Shedding

The load-shedding strategy is the one in which loads with less priority are turned off and rescheduled at the time when ample solar power is available. The load-shedding strategy is applicable when low solar PV is available with a lower battery bank. During such cases, the controller will turn off the load. However, the load that is to be tuned off is prioritized by the user as per their routine. Fuzzy rules are so designed that in the case of higher SoC of solar PV availability, the magnitude of load shedding will reduce accordingly.
For mathematical quantification of load shedding, Equations (3) and (4) are used [11].
L sd = L sd , act + L sd , lig + L sd , ps
F sd = L sd P load
Lsd, flexibility capacity, is the total running load after applying the load-shedding strategy on the base case, L sd , act is the flexibility capacity of the active load, and L sd , ps is the flexibility capacity of the passive load. Pload is the total running load in kW in the base case before applying.
Since the battery SoC and solar PV power are the key monitoring parameters for load shedding, input membership functions are solar PV and battery SoC. Solar PV fuzzy input consists of the availability of PV as a percentage. Later, this percentage is mapped to the actual available generation on the designated day. The membership function is shown in Figure 9.
Battery fuzzy input represents the availability of battery backup in terms of percentage as shown in Figure 10. In a later stage, this is mapped in actual Ah and kW.

2.7.3. Load Covering

In the load-covering energy flexibility control strategy, the solar PV system covers the major load in the daytime or solar insolation hours. The priority is to charge the battery bank first. And after charging the battery bank, solar PV will manage the remaining electrical load of the apartment.
For mathematical quantification, Equations (5) and (6) are used [11,12].
L cv = max   ( min G t ,   P load t   dt
F cv = L cv P load t   dt
Lcv, flexibility capacity, is the total running load after applying the load-shifting strategy on the base case. Pload is the total running load in kW in the base case before applying the load-shifting strategy. Fsf is the flexibility ratio. The greater the flexibility ratio, the more energy we can save.
The membership functions for load covering are solar PV and battery SoC. However, the parameters are changed from low, medium, and high during load shedding to medium, high, and very high for the solar input membership function. The reason is that covering is only possible when ample solar power is available to cover the loads at maximum during the daytime. The fuzzy rules decide on the load covering based on the membership function values. The fuzzy rules are designed in a way that the controller not only covers the maximum load but also charges the battery for later hours. The solar PV fuzzy input membership function consists of the availability of PV as a percentage. Later, this percentage is mapped to the actual available generation on the designated day. The block diagram with the membership function is shown in Figure 11.
The load covering is possible when there is excess generation. This is the main reason that the membership functions are started from 30% of solar PV availability.
Battery fuzzy input represents the availability of battery backup in terms of percentage as shown in Figure 12. In the later stage, this is mapped in actual Ah and kW. The major difference in load covering compared to other techniques, concerning battery SoC, is how much charge is available in it. If the battery is below 30%, there will be no role for it in load covering. This condition will also compel solar PV to charge it first rather than managing the running load. Figure 13 shows the MATLAB Simulink model for the controller.

3. Results and Discussion

This section discusses the load-shifting, -covering, and -shedding techniques being implemented through the fuzzy controller for the winter and summer seasons. Based on the fuzzy decentralized controller, each housing unit has its own controller that decides on the load shifting, shedding, and covering based on tariff, battery state of charge (SoC), weather forecast, and solar PV power availability that act as input membership functions for the fuzzy controller. Quantification of load shifting, covering, and shedding is discussed and compared with the base case. The base case is the current energy consumption trends for the winter and summer seasons. In the load profile figures, 1 means 1 a.m. and continues for 24 h.

3.1. Designated Day Winter

The hourly load profile data from eQuest for the designated winter day is generated. The load profile for January has been considered as shown in Figure 14.
It can be seen that it is mostly heating load that dominates during the winter season. It increases during the night and load consumption remains low during the daytime. The overall load consumption is approximately 1502 kWh.

3.1.1. Energy Flexibility Control Strategy of Load Shifting

The fuzzy controller load shifting strategy was used and tariff rate, solar PV, and battery SoC were selected as membership functions. Based on the input membership functions and designed fuzzy rules, the fuzzy controller decides on the load to be shifted to the next suitable hours when solar PV power shall be available. During the nighttime, solar PV power is not available and the only alternative means of energy are battery and grid power. Based on the fuzzy rules, the controller intelligently selects the load that may run on the battery while other (less important) loads as defined by users are shifted to other suitable hours. The results from the fuzzy controller are then quantified using Equations (1) to (5).
The results obtained are shown in Table 3. During the critical hours, loads were shifted, however, not much load could be shifted to other suitable hours due to winter and in the evening most of the users run heating loads and do not prefer to turn off the load for comfort. Nevertheless, 70.558 kW of load was shifted to the next suitable hours with maximum load shifting occurring in the 19th hour which is 7:00 p.m.
The electrical load schedules are developed in such a pattern that they closely resemble the Simulink results and user comfort is also not disturbed.
Table 4 shows the segregated load-shifting magnitude under different load types. Cumulatively, the flexibility capacity achieved was 236 kW with a flexibility ratio of 0.157.

3.1.2. Energy Flexibility Control Strategy of Load Shedding

For load-shedding control, battery SoC and solar PV parameters were used as input membership functions. Under the fuzzy load-shedding controller strategy, it can be seen from Table 5 that fuzzy controller rules were so designed that there was a minimum impact on the users’ comfort. Mostly, load shedding was performed when the battery was being charged by the controller to provide maximum power during the higher tariff rates or during nighttime. Cumulatively, 42.31 kW of load was reduced which is 40% less than that of the load-shifting strategy. Table 6 shows the quantification analysis of every load. Misc. load was reduced at the highest rate which is 62.64 kW. The achieved flexibility was 176.96 kW whereas the achieved flexibility ratio was 0.11.
The results from Simulink are presented in Table 3 under the manageable load kW column. As on the designated day, both solar PV and battery SoC were abundant, so the manageable capacity is high.
The electrical load schedule is designed in such a way that only emergency loads can be run to avoid depleting the battery SoC. This load schedule is fed to eQUEST software which generates an hourly load profile of the apartment during the load-shedding period. The running load column in Table 3 represents the load consumption in shedding hours.

3.1.3. Energy Flexibility Control Strategy of Load Covering

The load-covering strategy is one of the most important strategies as it covers the load using available solar PV power that was shifted or reduced during the load-shifting and -shedding strategies. Solar PV and battery SoC were considered as fuzzy input membership functions. With the availability of solar PV and a higher percentage of battery SoC, Table 7 shows that maximum load covering was performed. During the first 8 h of operation, the maximum load was covered by the available solar PV power. From 8 to 10 h, load covering was lesser compared to the base case due to the lower availability of SoC as solar kept on charging the battery. As soon as the battery SoC increased, the load covering is increased and it can be seen during the 14th hour, when the maximum load covering was 126.89 kW when battery SoC was 82%. Compared to the base case, the load consumption was 66 kW whereas load covering was 126 kW which means 60 kW of load that was reduced during shifting and shedding has been covered during the 14th hour. In the same way, it can be seen from Table 7 that based case power is lower from 11 to 15 h compared to the load covering as, during these times, the reduced load is covered.
Table 8 shows that flexibility capacity reports a massive 1212 kW of load covering with a flexibility ratio of 0.85 which proves the performance of the designed fuzzy controller during all three modes of operation. Figure 15 shows the load profile after the load-shedding, -shifting, and -covering operation using fuzzy logic control.

3.2. Designated Day Summer with Air Conditioning Unit

3.2.1. Base Case

In summer, the load increases significantly due to cooling loads such as air conditioners and room air coolers as major loads and fans as minor cooling loads. From the base load profile for summer (Figure 16), the maximum load reached is 18 MWh. The summer month profile of June was considered for the study.

3.2.2. Energy Flexibility Control Strategy of Load Shifting

During the load-shifting strategy, the input membership functions were kept the same as that of summer with the same designed rules for the fuzzy controller. During evening hours, when solar PV power is not available, on average, 25 kW of load was shifted. It can be seen from Table 9 that the maximum load shifted was 26.83 kW when the battery SoC was 88%. The flexibility capacity of 166.3 kW was achieved with a flexibility ratio of 0.09 as shown in Table 10. It can be seen from Figure 14 that the load profile during the base case had a higher number of building exterior, pump load, and hot water loads which were shifted in this case to reduce the building load. However, the cooling load was reduced so that residents’ comfort may experience less impact.

3.2.3. Energy Flexibility Control Strategy of Load Shedding

The load-shedding case was considered by the fuzzy controller for two hours in the daytime and two hours during the nighttime. Due to the heavy load in the daytime, load shedding at the 13th hour was 62.95 kW and 36.28 kW during the 14th hour. It can be seen in Table 11 that during that time the battery was almost fully charged and good power of solar PV was also available. However, the load-shedding magnitude remained at the higher side which is 98 kW due to heavy load utilization at that time. However, during the night hours, load shedding magnitude significantly reduced with the reduction in the base load. The flexibility capacity was 294.86 kW whereas the achieved flexibility ratio was 0.16 as shown in Table 12.

3.2.4. Energy Flexibility Control Strategy of Load Covering

In total, 12 h were considered by the controller to perform the load covering as shown in Table 13. While having a good capacity of solar PV with charged batteries, the load covering performed well. Due to good solar PV generation, the load-covering capacity was 1.78 MW with the capacity ratio of 0.9 as shown in Table 14. During the summer season, the availability of solar is longer, and due to the heavy load shedding and load shifting, battery SoC remained under good conditions starting from the 11th hour to the 17th hour. Load-shedding cases where 13, 14, 20, and 21 h were considered and, during these hours, battery SoC remained highest as unnecessary loads were reduced whereas loads that were shifted from 19 to 23 h were accommodated from 11 to 17 h. Another aspect to notice is heavy load shifting during the 7th hour that is because, during early morning, the cooling load is reduced and at the same time the battery is also much less but, due to the summer season, the solar PV starts working by 5 a.m. which provided room to perform load shifting for electrical loads such as pumps, etc. It can be seen in Figure 17 that during the 6th hour, pumps were operated which is a heavy load that can be used to transfer water to the designated places.
Table 14 shows the mathematical quantification for load covering with summer AC operation. The base case total was 1788. kW and the achieved flexibility capacity is 1617 kW with the achieved flexibility ratio of 0.9. The results show that controller optimization for covering the load maximum from the solar PV is impactful with a flexibility ratio of 0.9.

4. Conclusions

In this research work, a decentralized controller has been designed to maximize the centralized resources such as solar PV power and battery banks and reduce the grid utilization. Conventionally, load shifting, load shedding, and load covering are majorly dependent on the input which is surely a user-dependent approach. Lack of user interest in participating in demand response for effective load shifting and covering remains a problem. However, a penalties and incentives approach under customer participation was successful but is not a complete solution and is entirely user dependent which reduces the overall impact of load shifting and covering. The effective utilization of load shifting, load shedding, and load covering is achieved using a cascaded fuzzy logic controller that reduces the need for digitization and smart sophisticated communication protocols to implement the load-covering, load-shedding, and load-shifting techniques. Quantification results have validated that, with the proposed control technique, healthy load management can be achieved. In the future, the same cascaded technique can be further tested using more membership functions with even better results.
In the future, the membership functions may be increased to further enhance the flexibility ratio. Furthermore, to make the proposed control and optimization strategy more impactful in terms of grid power reduction, the coordination between multiple buildings with decentralized controllers for each building with centralized solar resources can enhance the flexibility ratio even more.

Author Contributions

Conceptualization, F.A.; methodology, F.A.; software, M.H.; validation, N.S.; formal analysis, M.H.; resources, Z.M. and M.I.H.; data curation, M.H.; writing—original draft preparation, F.A.; writing—review and editing, J.-T.K.; visualization, F.A.; supervision, J.-T.K.; project administration, Z.M. All authors have read and agreed to the published version of the manuscript.

Funding

This publication is funded by the Korea Institute of Energy Technology Evaluation and Planning (KETEP) through the Ministry of Trade, Industry and Energy (MOTIE) of the Republic of Korea (No. 20202020800360).

Data Availability Statement

Data will be available upon request.

Acknowledgments

This publication is joint collaborative research between COMSATS University Islamabad Lahore Campus, Kongju National University and School of Engineering and I.T., Ajman University (AU).

Conflicts of Interest

The authors declare no conflicts of interest.

References

  1. Guidehouse Insights. Analyst Insight: Residential DER Set for Long-Term Growth. 2021. Available online: https://guidehouseinsights.com/reports/residential-distributed-energy-resources (accessed on 12 August 2021).
  2. Christian, F.; Rongling, L.; Wim, Z. Optimal control of demand flexibility under real-time pricing for heating systems in buildings: A real-life demonstration. Appl. Energy 2020, 263, 114671. [Google Scholar]
  3. Azeem, F.; Zulfiqar, A.M.; Sobia, B.; Tareq, M.; Faisal, A.; Mohd, A.S. A novel automated demand response control using fuzzy logic for islanded battery-operated rural microgrids. IET Renew. Power Gener. 2023, 17, 1797–1811. [Google Scholar] [CrossRef]
  4. Azeem, F.; Narejo, G.B.; Shah, U.A. Integration of renewable distributed generation with storage and demand side load management in rural islanded microgrid. Energy Effic. 2020, 13, 217–235. [Google Scholar] [CrossRef]
  5. Azeem, F.; Memon, Z.A.; Baig, S.; Awan, A.B. A two-way pre-installation assessment framework for microgrids under power systems expansion planning. Sustain. Energy Technol. Assess. 2023, 55, 102920. [Google Scholar] [CrossRef]
  6. Powells, G.; Bulkeley, H.; Bell, S.; Judson, E. Peak electricity demand and the flexibility of everyday life. Geoforum 2014, 55, 43–52. [Google Scholar] [CrossRef]
  7. Munankarmi, P.; Jin, X.; Ding, F.; Zhao, C. Quantification of Load Flexibility in Residential Buildings Using Home Energy Management Systems. In Proceedings of the 2020 American Control Conference (ACC), Denver, CO, USA, 1–3 July 2020. [Google Scholar]
  8. Inês, F.R.; Ivo, G.; Marta, A.L.; Carlos, H.A. Residential demand-side flexibility in energy communities: A combination of optimization and agent modeling approaches. In Proceedings of the 2019 International Conference on Smart Energy Systems and Technologies (SEST), Porto, Portugal, 9–11 September 2019. [Google Scholar]
  9. Billanes, J.D.; Ma, Z.; Jørgensen, B.N. The Bright Green Hospitals Case Studies of Hospitals’ Energy Efficiency and Flexibility in Philippines. In Proceedings of the 2018 8th International Conference on Power and Energy Systems (ICPES), Colombo, Sri Lanka, 21–22 December 2018. [Google Scholar]
  10. Ma, Z.; Billanes, D.; Kjærgaard, M.B.; Jørgensen, B.N. Energy flexibility in retail buildings: From a business ecosystem perspective. In Proceedings of the 2017 14th International Conference on the European Energy Market (EEM), Dresden, Germany, 6–9 June 2017. [Google Scholar]
  11. Hong, T.; Shengwei, W. Energy flexibility quantification of grid-responsive buildings: Energy flexibility index and assessment of their effectiveness for applications. Energy 2021, 221, 119756. [Google Scholar]
  12. Hong, T.; Shengwei, W.; Hangxin, L. Flexibility categorization, sources, capabilities and technologies for energy-flexible and grid-responsive buildings: State-of-the-art and future perspective. Energy 2021, 219, 0360–5442. [Google Scholar]
  13. Péan, T.; Salom, J.; Costa-Castelló, R. Review of control strategies for improving the energy flexibility provided by heat pump systems in buildings. J. Process Control. 2019, 74, 35–49. [Google Scholar] [CrossRef]
  14. Yuekuan, Z.; Sunliang, C. Energy flexibility investigation of advanced grid-responsive energy control strategies with the static battery and electric vehicles: A case study of a high-rise office building in Hong Kong. Energy Convers. Manag. 2019, 199, 111888. [Google Scholar] [CrossRef]
  15. Yongbao, C.; Peng, X.; Jiefan, G.; Ferdinand, S.; Weilin, L. Measures to improve energy demand flexibility in buildings for demand response (DR): A review. Energy Build. 2018, 177, 125–139. [Google Scholar]
  16. Han, L.; Zhe, W.; Tianzhen, H.; Mary, A.P. Energy flexibility of residential buildings: A systematic review of characterization and quantification methods and applications. Adv. Appl. Energy 2021, 3, 100054. [Google Scholar]
  17. Lund, P.; Lindgren, J.; Mikkola, J.; Salpakari, J. Review of energy system flexibility measures to enable high levels of variable renewable electricity. Renew. Sustain. Energy Rev. 2015, 45, 785–807. [Google Scholar] [CrossRef]
  18. Reynders, G.; Diriken, J.; Saelens, D. Generic characterization method for energy flexibility: Applied to structural thermal storage in residential buildings. Appl. Energy 2017, 198, 192–202. [Google Scholar] [CrossRef]
  19. Freddy, P.; Roya, A.; Argo, R.; Jako, K. Aggregated demand-side energy flexibility: A comprehensive review on characterization, forecasting and market prospects. Energy Rep. 2022, 8, 9344–9362. [Google Scholar]
  20. Ilaria, M.; Francesco, G.; Maurizio, C.; Sonia, L. Investigation of design strategies and quantification of energy flexibility in buildings: A case-study in southern Italy. J. Build. Eng. 2021, 41, 102392. [Google Scholar]
  21. Kathirgamanathan, A.; DeRosa, M.; Mangina, E.; Finn, D. Data-driven predictive control for unlocking building energy flexibility: A review. Renew. Sustain. Energy Rev. 2021, 135, 110120. [Google Scholar] [CrossRef]
  22. Luc, K.; Heller, A.; Rode, C. Energy demand flexibility in buildings and district heating systems—A literature review. Adv. Build. Energy Res. 2019, 13, 241–263. [Google Scholar] [CrossRef]
  23. Sánchez, R.J.; Pavón, M.M.; Guerrero, D.M.; Álvarez, D.S.; Cabeza, L. Potential of energy flexible buildings: Evaluation of DSM strategies using building thermal mass. Energy Build. 2019, 203, 109442. [Google Scholar] [CrossRef]
  24. Luc, K.; Li, R.; Xu, L.; Nielsen, T.; Hensen, J. Energy flexibility potential of a small district connected to a district heating system. Energy Build. 2020, 225, 110074. [Google Scholar] [CrossRef]
  25. Fischer, D.; Wolf, T.; Wapler, J.; Hollinger, R.; Madani, H. Model-based flexibility assessment of a residential heat pump pool. Energy 2017, 118, 853–864. [Google Scholar] [CrossRef]
  26. Mancini, F.; Basso, L.; Santoli, L. Energy Use in Residential Buildings: Characterisation for Identifying Flexible Loads by Means of a Questionnaire Survey. Energies 2019, 12, 2055. [Google Scholar] [CrossRef]
  27. Proedrou, E. A Comprehensive Review of Residential Electricity Load Profile Models. IEEE Access 2021, 9, 12114–12133. [Google Scholar] [CrossRef]
  28. Rongling, L.; Andrew, J.; Donal, F.; Toke, H.C.; Michaël, K.; Jérôme, L.D.; Rui, A.L.; Henrik, M.; Jaume, S.; Gregor, H.; et al. Ten questions concerning energy flexibility in buildings. Build. Environ. 2022, 223, 109461. [Google Scholar]
  29. Konsman, M.J.; Wijbrandi, W.E.; Huitema, G.B. Unlocking residential Energy Flexibility on a large scale through a newly standardized interface. In Proceedings of the 2020 IEEE Power & Energy Society Innovative Smart Grid Technologies Conference (ISGT), Washington, DC, USA, 17–20 February 2020. [Google Scholar]
  30. Yan, X.; Jiang, H.; Gao, Y.; Li, J.; Abbes, D. Practical Flexibility Analysis on Europe Power System with High Penetration of Variable Renewable Energy. In Proceedings of the 2020 IEEE Sustainable Power and Energy Conference (iSPEC), Chendgu, China, 23–25 November 2020. [Google Scholar]
  31. Aki, H.; Kumamoto, T.; Ishida, M. Grid Flexibility Dispatch by Integrated Control of Distributed Energy Resources. In Proceedings of the 2019 IEEE Third International Conference on DC Microgrids (ICDCM), Matsue, Japan, 20–23 May 2019. [Google Scholar]
  32. Song, C.; Jing, W.; Zeng, P.; Yu, H.; Rosenberg, C. Energy consumption analysis of residential swimming pools for peak load shaving. Appl. Energy 2018, 220, 176–191. [Google Scholar] [CrossRef]
  33. Elnaz, A.; Roya, A.; Argo, R.; Sadegh, B. Characterizing energy flexibility of buildings with electric vehicles and shiftable appliances on single building level and aggregated level. Sustain. Cities Soc. 2022, 84, 103999. [Google Scholar]
  34. Lukas, S.; Christine, B.; Mark, M.; Christoph, H. Multi-scale Simulation for Energy Flexible Factories and Factory Networks: A System of Systems Perspective. In Proceedings of the Procedia CIRP, Leuven, Belgium, 4–6 April 2022. [Google Scholar]
  35. Li, Z.; Wu, L.; Xu, Y.; Zheng, X. Stochastic-weighted robust optimization based bilayer operation of a multi-energy building microgrid considering practical thermal loads and battery degradation. IEEE Trans. Sustain. Energy 2021, 13, 668–682. [Google Scholar] [CrossRef]
  36. Zheng, X.; Khodayar, M.E.; Wang, J.; Yue, M.; Zhou, A. Distributionally robust multistage dispatch with discrete recourse of energy storage systems. IEEE Trans. Power Syst. 2024, 1–14. [Google Scholar] [CrossRef]
  37. Ding, B.; Li, Z.; Li, Z.; Xue, Y.; Chang, X.; Su, J.; Jin, X.; Sun, H. A CCP-based distributed cooperative operation strategy for multi-agent energy systems integrated with wind, solar, and buildings. Appl. Energy 2024, 365, 123275. [Google Scholar] [CrossRef]
  38. Porteiro, R.; Nesmachnow, S.; Moreno-Bernal, P.; Torres-Aguilar, C.E. Computational intelligence for residential electricity consumption assessment: Detecting air conditioner use in households. Sustain. Energy Technol. Assess. 2023, 58, 103319. [Google Scholar] [CrossRef]
  39. Dzhabrailovn, A. Forecasting Electricity Consumption by An Industrial Enterprise Using Machine Learning Methods. News Tomsk. Polytech. Univ. 2022, 333, 7. [Google Scholar] [CrossRef]
  40. Daft Logic. List of the Power Consumption of Typical Household Appliances. Available online: https://www.daftlogic.com/information-appliance-power-consumption.htm (accessed on 22 November 2022).
  41. K-Electric. Energy Consumption Calculator. Available online: https://www.ke.com.pk/sustainability/energy-conservation/ec-calculator/ (accessed on 24 November 2022).
  42. Patel, J. Lets Save Electricity. Wattage & Power Consumption of Typical Household Appliances, 106 Appliances in All. Available online: https://letsavelectricity.com/wattage-power-consumption-of-household-appliances/ (accessed on 22 November 2022).
Figure 1. Fully furnished Apartment in Askari-X, Sector-F.
Figure 1. Fully furnished Apartment in Askari-X, Sector-F.
Buildings 14 02896 g001
Figure 2. Building Modeling in eQUEST 3.65.
Figure 2. Building Modeling in eQUEST 3.65.
Buildings 14 02896 g002
Figure 3. Load Profile Base Case Winter.
Figure 3. Load Profile Base Case Winter.
Buildings 14 02896 g003
Figure 4. HelioScope Simulation Report.
Figure 4. HelioScope Simulation Report.
Buildings 14 02896 g004
Figure 5. Solar Panel Installation in HelioScope.
Figure 5. Solar Panel Installation in HelioScope.
Buildings 14 02896 g005
Figure 6. Input “Tariff Rate” Membership Functions.
Figure 6. Input “Tariff Rate” Membership Functions.
Buildings 14 02896 g006
Figure 7. Input “PV Forecast” Membership Functions.
Figure 7. Input “PV Forecast” Membership Functions.
Buildings 14 02896 g007
Figure 8. Input “Battery SoC” Membership Functions.
Figure 8. Input “Battery SoC” Membership Functions.
Buildings 14 02896 g008
Figure 9. Input “Solar PV” Membership Functions.
Figure 9. Input “Solar PV” Membership Functions.
Buildings 14 02896 g009
Figure 10. Input membership function for battery SoC.
Figure 10. Input membership function for battery SoC.
Buildings 14 02896 g010
Figure 11. Solar PV membership function.
Figure 11. Solar PV membership function.
Buildings 14 02896 g011
Figure 12. Battery SoC Membership Functions.
Figure 12. Battery SoC Membership Functions.
Buildings 14 02896 g012
Figure 13. MATLAB 2020-a software Simulink model for designed controller.
Figure 13. MATLAB 2020-a software Simulink model for designed controller.
Buildings 14 02896 g013
Figure 14. Winter Base Case.
Figure 14. Winter Base Case.
Buildings 14 02896 g014
Figure 15. Hourly Load Profile—Winter Load Cover.
Figure 15. Hourly Load Profile—Winter Load Cover.
Buildings 14 02896 g015
Figure 16. Hourly Load Profile Base Case—Summer with AC.
Figure 16. Hourly Load Profile Base Case—Summer with AC.
Buildings 14 02896 g016
Figure 17. Summer Load Cover Hourly Load Profile with AC.
Figure 17. Summer Load Cover Hourly Load Profile with AC.
Buildings 14 02896 g017
Table 1. Room-wise Appliance Details.
Table 1. Room-wise Appliance Details.
Room-Wise Appliance Details
RoomsAppliances
Bedrooms (×3)LED BulbsInverter AC (1.5 ton)Ceiling Fans
LED Tube LightsAir Evap. CoolerHeater
DrawingLED BulbsInverter AC (1.5 ton)Ceiling Fans
Lounge/DiningLED BulbsInverter AC (1.5 ton)LCD TV (40′′)
Ceiling Fans
Bathroom (×4)LED BulbsGeyserExhaust Fans
KitchenLED BulbsToasterConventional Fridge
Exhaust FansJuicerMicrowave Oven
HoodWater Dispenser
StoreLED BulbsUPS + Battery
Balcony and PassageLED Bulbs
Other AppliancesWater PumpElectric IronLaptop Charger
HeaterMobile ChargerComputer
Washing MachineVacuum Cleaner
Table 2. Questionnaire Form Details.
Table 2. Questionnaire Form Details.
Sr. #QuestionsOption
1Type of BuildingResidential
Commercial
2Details and Number of Appliances--.
3Monthly Average Bill in SummerBill in Rs.
kWh Consumption
4Monthly Average Bill in WinterBill in Rs.
kWh Consumption
5Duration of Use of Appliances24 h
6Load-Shedding DurationHours
7Energy Backup in Case of OutageUPS
Generator
8Capacity of Generator and UPS SystemkW
9List of Critical Appliances which Need to be Covered in Load Shedding--.
10Preferred Choice of Using AppliancesMorning
Afternoon
Evening
Night
11Electricity Bill Reference No.Reference No.
Table 3. Fuzzy Input and Load Comparison—Winter.
Table 3. Fuzzy Input and Load Comparison—Winter.
Fuzzy Input and Load Consumption
HoursPV KWPV %SoC %SoC AhBase Case Load kWLoad after Shifting kW
170090360017.82813.038
180085310032.5822
1900803400206.24419.124
2000723000185.2388.018
2100652800239.0588.378
Table 4. Mathematical Quantification for Load Shifting—Winter.
Table 4. Mathematical Quantification for Load Shifting—Winter.
Quantification of Load Shift in Winter
Lsf, Miscellaneous30.96kW
Lsf, external Lights5.4kW
Lsd, fan3.24kW
Lsf, Heat176.4kW
Lsf, Battery20kW
Lsf236kW
Flexibility Capacity Lsf236kW
Flexibility Ratio Fsf0.157037
Table 5. Fuzzy Input and Load Comparison—Winter.
Table 5. Fuzzy Input and Load Comparison—Winter.
Fuzzy Input and Load Consumption
HoursPV KWPV%SoC%SoC AhBase Case Load kWLoad after Shedding kW
109046.867.5270072.04812.288
1112062.472.5290011.2444.044
121507877.5310037.2542.874
131507882.5330014.1242.424
141507882.5330066.05420.694
Table 6. Mathematical Quantification for Load Shedding—Winter.
Table 6. Mathematical Quantification for Load Shedding—Winter.
Quantification after Load Shedding
Lsd, Misc.62.64kW
Lsd, Light0kW
Lsd, Pump40.32kW
Lsd, Heat54kW
Lsd, Battery20kW
Lsd176.96kW
Flexibility Capacity Lsd176.96kW
Flexibility Ratio Fsd0.117751
Table 7. Fuzzy Input and Load Comparison—Winter.
Table 7. Fuzzy Input and Load Comparison—Winter.
Fuzzy Input and Load Consumption
HoursPV KWPV %SoC %SoC AhBase Case Load kWLoad after Cover kW
86031.257.5230090.92285.552
9753962.5250085.5482.69
109046.867.5270072.04872.068
1112062.472.5290011.24487.494
121507877.5310037.254119.894
131507882.5330014.12496.854
141507882.5330066.054126.374
159046.887.5350025.96863.068
Table 8. Mathematical Quantification for Load Covering—Winter.
Table 8. Mathematical Quantification for Load Covering—Winter.
Winter Designated Day
Base Line Total Load1425.808
Flexibility Capacity Lcv1212
Flexibility Ratio Fcv0.850044
Table 9. Fuzzy Input and Load Comparison—Summer with AC.
Table 9. Fuzzy Input and Load Comparison—Summer with AC.
Fuzzy Input and Load Consumption
HrsPV KWPV%SoC%SoC AhBase Case Load kWLoad after Shifting kW
190090360075.07825.038
200088310093.79826.838
210077.5340052.75827.198
2200753000168.13827.738
230070280089.81823.938
Table 10. Mathematical Quantification for Load Shifting—Summer with AC.
Table 10. Mathematical Quantification for Load Shifting—Summer with AC.
Quantification of Space Cooling with AC
Lsf, pa45.72kW
Lsf, Light10.08kW
Lsf, Fan4.86kW
Lsf, pump−0.72kW
Lsf, AC86.4kW
Lsf, Batt20kW
Lsf166.34kW
Flexibility Capacity Lsf166.34kW
Flexibility Ratio Fsf0.090615
Table 11. Fuzzy Input and Load Comparison—Summer with AC.
Table 11. Fuzzy Input and Load Comparison—Summer with AC.
Fuzzy Input and Load Consumption
HoursPV KWPV%SoC%SoC AhBase Case Load kWLoad after Shedding kW
1317089.42853400129.01862.958
1415078.990360096.70836.228
200088310093.79828.638
210077.5340052.75827.198
Table 12. Mathematical Quantification for Load Shedding—Summer with AC.
Table 12. Mathematical Quantification for Load Shedding—Summer with AC.
Space Cooling with AC
Lsd, Misc.73.98kW
Lsd, Light7.2kW
Lsd, Fan6.48kW
Lsd, AC187.2kW
Lsd, Battery20kW
Lsd294.86kW
Flexibility Capacity Lsd294.86kW
Flexibility Ratio Fsd0.160627
Table 13. Fuzzy Input and Load Comparison—Summer with AC.
Table 13. Fuzzy Input and Load Comparison—Summer with AC.
Fuzzy Input and Load Consumption
HoursPV KWPV%SoC%SoC AhBase Case Load kWLoad after Cover kW
66031.5620800106.482106.482
77539.4530120030.172116.572
89047.3440160058.01840.018
912063.12502000105.538182.938
1015078.960240032.44832.448
1115078.970280019.75819.758
1217089.4277.5310087.888116.688
1317089.42853400129.01885.818
1415078.990360096.708105.708
1513068.38953800101.208110.208
1612063.1297.5390047.568113.088
179047.3499.8400015.618103.818
Table 14. Mathematical Quantification for Load Covering—Summer with AC.
Table 14. Mathematical Quantification for Load Covering—Summer with AC.
Summer Designated Day with AC
Base Line Total Load1788.88
Flexibility Capacity Lcv1617
Flexibility Ratio Fcv0.903918
Disclaimer/Publisher’s Note: The statements, opinions and data contained in all publications are solely those of the individual author(s) and contributor(s) and not of MDPI and/or the editor(s). MDPI and/or the editor(s) disclaim responsibility for any injury to people or property resulting from any ideas, methods, instructions or products referred to in the content.

Share and Cite

MDPI and ACS Style

Hanzala, M.; Memon, Z.; Hussain, M.I.; Azeem, F.; Shahzad, N.; Kim, J.-T. Fuzzy-Logic-Based Cascaded Decentralized Control and Power Quantification of Residential Buildings for Effective Energy Load Management. Buildings 2024, 14, 2896. https://doi.org/10.3390/buildings14092896

AMA Style

Hanzala M, Memon Z, Hussain MI, Azeem F, Shahzad N, Kim J-T. Fuzzy-Logic-Based Cascaded Decentralized Control and Power Quantification of Residential Buildings for Effective Energy Load Management. Buildings. 2024; 14(9):2896. https://doi.org/10.3390/buildings14092896

Chicago/Turabian Style

Hanzala, Muhammad, Zulfiqar Memon, Muhammad Imtiaz Hussain, Fawad Azeem, Naeem Shahzad, and Jun-Tae Kim. 2024. "Fuzzy-Logic-Based Cascaded Decentralized Control and Power Quantification of Residential Buildings for Effective Energy Load Management" Buildings 14, no. 9: 2896. https://doi.org/10.3390/buildings14092896

APA Style

Hanzala, M., Memon, Z., Hussain, M. I., Azeem, F., Shahzad, N., & Kim, J.-T. (2024). Fuzzy-Logic-Based Cascaded Decentralized Control and Power Quantification of Residential Buildings for Effective Energy Load Management. Buildings, 14(9), 2896. https://doi.org/10.3390/buildings14092896

Note that from the first issue of 2016, this journal uses article numbers instead of page numbers. See further details here.

Article Metrics

Back to TopTop