Evaluating Apartment Satisfaction in Erbil City: The Impact of Interior Space Quality Indicators before, during, and after the COVID-19 Pandemic
Abstract
1. Introduction
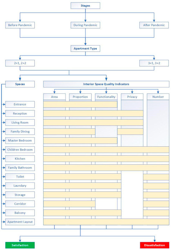
2. Materials and Methods
2.1. Literature Review to Identify Interior Space Quality Indicators
2.2. Project Selection and Preliminary Assessment
2.3. Sample Selection and Size
2.4. Direct Interview and Questionnaire Distribution
2.5. Data Collection and Analysis
3. Results
3.1. Respondents’ Demographic Characteristics
3.2. Residences’ Major Characteristics
3.3. Apartment Residents’ Changed Assessments of Living Conditions
3.3.1. Entrance Lobby
3.3.2. Living Rooms
3.3.3. Reception
3.3.4. Family Dining
3.3.5. Master Bedroom
3.3.6. Children Bedroom
3.3.7. Kitchen
3.3.8. Bathrooms
3.3.9. Toilets
3.3.10. Laundry
3.3.11. Storage
3.3.12. Balcony
3.3.13. Apartment Corridor
3.3.14. Apartment Layout
4. Discussion
5. Conclusions
- There are five spaces for which the percentage of dissatisfaction increased during the pandemic. The percentage was preserved or increased after the pandemic, confirming that the pandemic had a clear and stable impact on these spaces [living room, family dining, children’s bedroom, laundry, and storage].
- This study found that there are eight spaces [entrance, master bedroom, kitchen, family bath, toilet, apartment corridor, balcony, and apartment layout] for which the percentage of dissatisfaction decreased during the pandemic compared to the rate after the pandemic while maintaining a clear difference in percentage between before and after the pandemic. This confirms that the effect of the pandemic is still present.
- On the other hand, in a single space [reception], where the rate of dissatisfaction before the pandemic was higher than the rate during and after the pandemic, a decrease in satisfaction is due to a reduced need for that activity due to the quarantine, not to alterations in space, to minimize dissatisfaction. This is a kind of shift in residents’ opinions added to the non-need for a guest reception room.
- Out of the 14 spaces and activities tested in this study, 9 of them showed a dissatisfaction value that exceeded 50% of respondents, indicating a clear disparity between designs and family needs. The results strongly signaled the problem of missing storage and laundry spaces, followed by shortages in requirements for the kitchen, separate toilet, balcony, family dining, entrance lobby, and apartment corridor with the apartment layout configuration.
- Less critical cases agreed with residents’ dissatisfaction; those within the range of less than 50% down to 30% are living rooms, bathrooms, children’s bedrooms, and reception, followed by master bedrooms.
6. Recommendations
Author Contributions
Funding
Data Availability Statement
Conflicts of Interest
Appendix A
| General Information about the Residents | ||||||||||||||||
|---|---|---|---|---|---|---|---|---|---|---|---|---|---|---|---|---|
| G1/ Age | G2/Gender | G3/ Education | G4/ Job | G5/ No. of Residents | G6/ Marital Status | |||||||||||
| Male | Female | H.S. | B.Sc. | M.Sc. | Ph.D. | Other | Single | Married | Married with Children and Parents | |||||||
| Entrance | En-Q1/To what extent are you dissatisfied with the functional performance of your entrance space? [Very dissatisfied = 1, dissatisfied = 2, neutral = 3, satisfied = 4, very satisfied = 5] | |||||||||||||||
| Before the pandemic | During the pandemic | After the pandemic | ||||||||||||||
| 1 | 2 | 3 | 4 | 5 | 1 | 2 | 3 | 4 | 5 | 1 | 2 | 3 | 4 | 5 | ||
| En-Q2/What are the reasons for your dissatisfaction with the functional performance of your entrance space? [You can choose more than one if you want] | ||||||||||||||||
| Before the pandemic | During the pandemic | After the pandemic | ||||||||||||||
| Limited space for the wardrobe and cabinet (area) | Limited space for the wardrobe and cabinet (area) | Limited space for the wardrobe and cabinet (area) | ||||||||||||||
| Narrow space (proportion) | Narrow space (proportion) | Narrow space (proportion) | ||||||||||||||
| No direct connection with the toilet [WC] (relationship) | No direct connection with the toilet [WC] (relationship) | No direct connection with the toilet [WC] (relationship) | ||||||||||||||
| Reception | Re-Q1/To what extent are you dissatisfied with the functional performance of your reception space? [Very dissatisfied = 1, dissatisfied = 2, neutral = 3, satisfied = 4, very satisfied = 5] | |||||||||||||||
| Before the pandemic | During the pandemic | After the pandemic | ||||||||||||||
| 1 | 2 | 3 | 4 | 5 | 1 | 2 | 3 | 4 | 5 | 1 | 2 | 3 | 4 | 5 | ||
| Re-Q2/What are the reasons for your dissatisfaction with the functional performance of your reception space? [You can choose more than one if you want] | ||||||||||||||||
| Before the pandemic | During the pandemic | After the pandemic | ||||||||||||||
| A large area designated to receive guests (a waste of space) (area) | A large area designated to receive guests (a waste of space) (area) | A large area designated to receive guests (a waste of space) (area) | ||||||||||||||
| Limited space to receive guests (area) | Limited space to receive guests (area) | Limited space to receive guests (area) | ||||||||||||||
| Narrow space, difficult to arrange furniture (proportion) | Narrow space, difficult to arrange furniture (proportion) | Narrow space, difficult to arrange furniture (proportion) | ||||||||||||||
| Bad relationship with the entrance (relationship) | Bad relationip with the entrance (relationship) | Bad relationship with the entrance (relationship) | ||||||||||||||
| The activity [receiving guests] is mixed with the family zone [living room] (privacy) | The activity [receiving guests] is mixed with the family zone [living room] (privacy) | The activity [receiving guests] is mixed with the family zone [living room] (privacy) | ||||||||||||||
| Living room | Li-Q1/To what extent are you dissatisfied with the functional performance of your living room space? [Very dissatisfied = 1, dissatisfied = 2, neutral = 3, satisfied = 4, very satisfied = 5] | |||||||||||||||
| Before the pandemic | During the pandemic | After the pandemic | ||||||||||||||
| 1 | 2 | 3 | 4 | 5 | 1 | 2 | 3 | 4 | 5 | 1 | 2 | 3 | 4 | 5 | ||
| Li-Q2/What are the reasons for your dissatisfaction with the functional performance of your living room space? [You can choose more than one if you want] | ||||||||||||||||
| Before the pandemic | During the pandemic | After the pandemic | ||||||||||||||
| Limited space, limited shelves or cabinet (area) | Limited space, limited shelves or cabinet (area) | Limited space, limited shelves or cabinet (area) | ||||||||||||||
| Limited space for family activities and entertainment (area) | Limited space for family activities and entertainment (area) | Limited space for family activities and entertainment (area) | ||||||||||||||
| Narrow space, difficult for family activities and entertainment (proportion) | Narrow space, difficult for family activities and entertainment (proportion) | Narrow space, difficult for family activities and entertainment (proportion) | ||||||||||||||
| No direct connection with the balcony (relationship) | No direct connection with the balcony (relationship) | No direct connection with the balcony (relationship) | ||||||||||||||
| The activity [family gathering] is mixed with reception (privacy) | The activity [family gathering] is mixed with reception (privacy) | The activity [family gathering] is mixed with reception (privacy) | ||||||||||||||
| Family dining room | Fd-Q1/To what extent are you dissatisfied with the functional performance of your family dining space? [Very dissatisfied = 1, dissatisfied = 2, neutral = 3, satisfied = 4, very satisfied = 5] | |||||||||||||||
| Before the pandemic | During the pandemic | After the pandemic | ||||||||||||||
| 1 | 2 | 3 | 4 | 5 | 1 | 2 | 3 | 4 | 5 | 1 | 2 | 3 | 4 | 5 | ||
| Fd-Q2/What are the reasons for your dissatisfaction with the functional performance of your family dining room space? [You can choose more than one if you want] | ||||||||||||||||
| Before the pandemic | During the pandemic | After the pandemic | ||||||||||||||
| Limited space, limited wardrobe and cabinet (area) | Limited space, limited wardrobe and cabinet (area) | Limited space, limited wardrobe and cabinet (area) | ||||||||||||||
| Narrow space, difficult to walk by when seated (proportion) | Narrow space, difficult to walk by when seated (proportion) | Narrow space, difficult to walk by when seated (proportion) | ||||||||||||||
| Family dining is mixed with guest dining (privacy) | Family dining is mixed with guest dining (privacy) | Family dining is mixed with guest dining (privacy) | ||||||||||||||
| Master bedroom | Ma-Q1/To what extent are you dissatisfied with the functional performance of your master bedroom space? [Very dissatisfied = 1, dissatisfied = 2, neutral = 3, satisfied = 4, very satisfied = 5] | |||||||||||||||
| Before the pandemic | During the pandemic | After the pandemic | ||||||||||||||
| 1 | 2 | 3 | 4 | 5 | 1 | 2 | 3 | 4 | 5 | 1 | 2 | 3 | 4 | 5 | ||
| Ma-Q2/What are the reasons for your dissatisfaction with the functional performance of your master bedroom space? [You can choose more than one if you want] | ||||||||||||||||
| Before the pandemic | During the pandemic | After the pandemic | ||||||||||||||
| Limited space, limited wardrobe and cabinet (area) | Limited space, limited wardrobe and cabinet (area) | Limited space, limited wardrobe and cabinet (area) | ||||||||||||||
| Narrow space (proportion) | Narrow space (proportion) | Narrow space (proportion) | ||||||||||||||
| The master bedroom does not have an independent bathroom (relationship) | The master bedroom does not have an independent bathroom (relationship) | The master bedroom does not have an independent bathroom (relationship) | ||||||||||||||
| The activity [sleeping] is mixed with family gathering zone (privacy) | The activity [sleeping] is mixed with family gathering zone (privacy) | The activity [sleeping] is mixed with family gathering zone (privacy) | ||||||||||||||
| Children’s bedroom | Ch-Q1/To what extent are you dissatisfied with the functional performance of your children’s bedroom space? [Very dissatisfied = 1, dissatisfied = 2, neutral = 3, satisfied = 4, very satisfied = 5] | |||||||||||||||
| Before the pandemic | During the pandemic | After the pandemic | ||||||||||||||
| 1 | 2 | 3 | 4 | 5 | 1 | 2 | 3 | 4 | 5 | 1 | 2 | 3 | 4 | 5 | ||
| Ch-Q2/What are the reasons for your dissatisfaction with the functional performance of your children’s bedroom space? [You can choose more than one if you want] | ||||||||||||||||
| Before the pandemic | During the pandemic | After the pandemic | ||||||||||||||
| Limited space, limited wardrobe and cabinet (area) | Limited space, limited wardrobe and cabinet (area) | Limited space, limited wardrobe and cabinet (area) | ||||||||||||||
| Narrow space (proportion) | Narrow space (proportion) | Narrow space (proportion) | ||||||||||||||
| Far from the bathroom (relationship) | Far from the bathroom (relationship) | Far from the bathroom (relationship) | ||||||||||||||
| Few bedrooms (number) | Few bedrooms (number) | Few bedrooms (number) | ||||||||||||||
| The activity [sleeping] is mixed with family gathering zone (privacy) | The activity [sleeping] is mixed with family gathering zone (privacy) | The activity [sleeping] is mixed with family gathering zone (privacy) | ||||||||||||||
| Kitchen | Ki-Q1/To what extent are you dissatisfied with the functional performance of your kitchen space? [Very dissatisfied = 1, dissatisfied = 2, neutral = 3, satisfied = 4, very satisfied = 5] | |||||||||||||||
| Before the pandemic | During the pandemic | After the pandemic | ||||||||||||||
| 1 | 2 | 3 | 4 | 5 | 1 | 2 | 3 | 4 | 5 | 1 | 2 | 3 | 4 | 5 | ||
| Ki-Q2/What are the reasons for your dissatisfaction with the functional performance of your kitchen space? [You can choose more than one if you want] | ||||||||||||||||
| Before the pandemic | During the pandemic | After the pandemic | ||||||||||||||
| Limited space, limited workspace (area) | Limited space, limited workspace (area) | Limited space, limited workspace (area) | ||||||||||||||
| Narrow space (proportion) | Narrow space (proportion) | Narrow space (proportion) | ||||||||||||||
| Far from the entrance (relationship) | Far from the entrance (relationship) | Far from the entrance (relationship) | ||||||||||||||
| Has only one door (number) | Has only one door (number) | Has only one door (number) | ||||||||||||||
| The activity [cooking] is mixed with family gatherings | The activity [cooking] is mixed with family gatherings | The activity [cooking] is mixed with family gatherings | ||||||||||||||
| Bathroom | Ba-Q1/To what extent are you dissatisfied with the functional performance of your bathroom space? [Very dissatisfied = 1, dissatisfied = 2, neutral = 3, satisfied = 4, very satisfied = 5] | |||||||||||||||
| Before the pandemic | During the pandemic | After the pandemic | ||||||||||||||
| 1 | 2 | 3 | 4 | 5 | 1 | 2 | 3 | 4 | 5 | 1 | 2 | 3 | 4 | 5 | ||
| Ba-Q2/What are the reasons for your dissatisfaction with the functional performance of your bathroom space? [You can choose more than one if you want] | ||||||||||||||||
| Before the pandemic | During the pandemic | After the pandemic | ||||||||||||||
| Limited space (area) | Limited space (area) | Limited space (area) | ||||||||||||||
| Narrow space (proportion) | Narrow space (proportion) | Narrow space (proportion) | ||||||||||||||
| Far from the entrance (relationship) | Far from the entrance (relationship) | Far from the entrance (relationship) | ||||||||||||||
| The family does not have enough bathrooms (number) | The family does not have enough bathrooms (number) | The family does not have enough bathrooms (number) | ||||||||||||||
| There is no bathroom separate from the toilet [WC] (privacy) | There is no bathroom separate from the toilet [WC] (privacy) | There is no bathroom separate from the toilet [WC] (privacy) | ||||||||||||||
| Toilet [WC] | To-Q1/To what extent are you dissatisfied with the functional performance of your toilet space [WC]? [Very dissatisfied = 1, dissatisfied = 2, neutral = 3, satisfied = 4, very satisfied = 5] | |||||||||||||||
| Before the pandemic | During the pandemic | After the pandemic | ||||||||||||||
| 1 | 2 | 3 | 4 | 5 | 1 | 2 | 3 | 4 | 5 | 1 | 2 | 3 | 4 | 5 | ||
| To-Q2/What are the reasons for your dissatisfaction with the functional performance of your toilet space [WC]? [You can choose more than one if you want] | ||||||||||||||||
| Before the pandemic | During the pandemic | After the pandemic | ||||||||||||||
| Limited space (area) | Limited space (area) | Limited space (area) | ||||||||||||||
| Narrow space (proportion) | Narrow space (proportion) | Narrow space (proportion) | ||||||||||||||
| Far from the entrance (relationship) | Far from the entrance (relationship) | Far from the entrance (relationship) | ||||||||||||||
| The whole family shares one toilet space [WC] (number) | The whole family shares one toilet space [WC] (number) | The whole family shares one toilet space [WC] (number) | ||||||||||||||
| Laundry | La-Q1/To what extent are you dissatisfied with the functional performance of your laundry space? [Very dissatisfied = 1, dissatisfied = 2, neutral = 3, satisfied = 4, very satisfied = 5] | |||||||||||||||
| Before the pandemic | During the pandemic | After the pandemic | ||||||||||||||
| 1 | 2 | 3 | 4 | 5 | 1 | 2 | 3 | 4 | 5 | 1 | 2 | 3 | 4 | 5 | ||
| La-Q2/What are the reasons for your dissatisfaction with the functional performance of your laundry space? [You can choose more than one if you want] | ||||||||||||||||
| Before the pandemic | During the pandemic | After the pandemic | ||||||||||||||
| There is no separate laundry space | There is no separate laundry space | There is no separate laundry space | ||||||||||||||
| Limited space for a wardrobe and cabinet (area) | Limited space for a wardrobe and cabinet (area) | Limited space for a wardrobe and cabinet (area) | ||||||||||||||
| Narrow space (proportion) | Narrow space (proportion) | Narrow space (proportion) | ||||||||||||||
| Indirect connection to the bathroom (relationship) | Indirect connection to the bathroom (relationship) | Indirect connection to the bathroom (relationship) | ||||||||||||||
| Storage | St-Q1/To what extent are you dissatisfied with the functional performance of your storage space? [Very dissatisfied = 1, dissatisfied = 2, neutral = 3, satisfied = 4, very satisfied = 5] | |||||||||||||||
| Before the pandemic | During the pandemic | After the pandemic | ||||||||||||||
| 1 | 2 | 3 | 4 | 5 | 1 | 2 | 3 | 4 | 5 | 1 | 2 | 3 | 4 | 5 | ||
| St-Q2/What are the reasons for your dissatisfaction with the functional performance of your storage space? [You can choose more than one if you want] | ||||||||||||||||
| Before the pandemic | During the pandemic | After the pandemic | ||||||||||||||
| There is no separate storage space | There is no separate storage space | There is no separate storage space | ||||||||||||||
| Limited space for a wardrobe and cabinet (area) | Limited space for a wardrobe and cabinet (area) | Limited space for a wardrobe and cabinet (area) | ||||||||||||||
| Narrow shape (proportion) | Narrow shape (proportion) | Narrow shape (proportion) | ||||||||||||||
| Indirect connection to the entrance (relationship) | Indirect connection to the entrance (relationship) | Indirect connection to the entrance (relationship) | ||||||||||||||
| Apartment corridor | Ap-Co-Q1/To what extent are you dissatisfied with the functional performance of your apartment corridor space? [Very dissatisfied = 1, dissatisfied = 2, neutral = 3, satisfied = 4, very satisfied = 5] | |||||||||||||||
| Before the pandemic | During the pandemic | After the pandemic | ||||||||||||||
| 1 | 2 | 3 | 4 | 5 | 1 | 2 | 3 | 4 | 5 | 1 | 2 | 3 | 4 | 5 | ||
| Ap-Co-Q2/What are the reasons for your dissatisfaction with the functional performance of your apartment corridor space? [You can choose more than one if you want] | ||||||||||||||||
| Before the pandemic | During the pandemic | After the pandemic | ||||||||||||||
| Limited space for a wardrobe and cabinet (area) | Limited space for a wardrobe and cabinet (area) | Limited space for a wardrobe and cabinet (area) | ||||||||||||||
| Narrow shape (proportion) | Narrow shape (proportion) | Narrow shape (proportion) | ||||||||||||||
| Too many doors on the corridor (number) | Too many doors on the corridor (number) | Too many doors on the corridor (number) | ||||||||||||||
| Balcony | Bal-Q1/To what extent are you dissatisfied with the functional performance of your balcony space? [Very dissatisfied = 1, dissatisfied = 2, neutral = 3, satisfied = 4, very satisfied = 5] | |||||||||||||||
| Before the pandemic | During the pandemic | After the pandemic | ||||||||||||||
| 1 | 2 | 3 | 4 | 5 | 1 | 2 | 3 | 4 | 5 | 1 | 2 | 3 | 4 | 5 | ||
| Bal-Q2/What are the reasons for your dissatisfaction with the functional performance of your balcony space? [You can choose more than one if you want] | ||||||||||||||||
| Before the pandemic | During the pandemic | After the pandemic | ||||||||||||||
| There is no balcony | There is no balcony | There is no balcony | ||||||||||||||
| Limited space, difficult to walk or sit (area) | Limited space, difficult to walk or sit (area) | Limited space, difficult to walk or sit (area) | ||||||||||||||
| Narrow shape (proportion) | Narrow shape (proportion) | Narrow shape (proportion) | ||||||||||||||
| Indirect connection to the living room (relationship) | Indirect connection to the living room (relationship) | Indirect connection to the living room (relationship) | ||||||||||||||
| Indirect connection to the kitchen (relationship) | Indirect connection to the kitchen (relationship) | Indirect connection to the kitchen (relationship) | ||||||||||||||
| Few balconies (number) | Few balconies (number) | Few balconies (number) | ||||||||||||||
| Apartment layout | Ap-La-Q1/To what extent are you dissatisfied with the functional performance of your apartment layout? [Very dissatisfied = 1, dissatisfied = 2, neutral = 3, satisfied = 4, very satisfied = 5] | |||||||||||||||
| Before the pandemic | During the pandemic | After the pandemic | ||||||||||||||
| 1 | 2 | 3 | 4 | 5 | 1 | 2 | 3 | 4 | 5 | 1 | 2 | 3 | 4 | 5 | ||
| Ap-La-Q2/What are the reasons for your dissatisfaction with the functional performance of your apartment layout? [You can choose more than one if you want] | ||||||||||||||||
| Before the pandemic | During the pandemic | After the pandemic | ||||||||||||||
| Difficulties in the sterilization process due to insufficient space in the entrance (relationship) | Difficulties in the sterilization process due to insufficient space in the entrance (relationship) | Difficulties in the sterilization process due to insufficient space in the entrance (relationship) | ||||||||||||||
| Inability to exploit rooms for multiple activities (sleep, work, study, draw, play, etc.) due to limited space and multiple divisions (area flexibility) | Inability to exploit rooms for multiple activities (sleep, work, study, draw, play, etc.) due to limited space and multiple divisions (area flexibility) | Inability to exploit rooms for multiple activities (sleep, work, study, draw, play, etc.) due to limited space and multiple divisions (area flexibility) | ||||||||||||||
| Inability to shrink spaces and create new ones (flexibility) | Inability to shrink spaces and create new ones (flexibility) | Inability to shrink spaces and create new ones (flexibility) | ||||||||||||||
| Narrow rooms unable to be expanded into functional use areas (proportion) | Narrow rooms unable to be expanded into functional use areas (proportion) | Narrow rooms unable to be expanded into functional use areas (proportion) | ||||||||||||||
| Lack of balconies as spaces to link the interior with the exterior (number) | Lack of balconies as spaces to link the interior with the exterior (number) | Lack of balconies as spaces to link the interior with the exterior (number) | ||||||||||||||
| Limited private spaces (privacy) | Limited private spaces (area type) | Limited private spaces (area type) | ||||||||||||||
Appendix B
| Abbreviation * | Description | Stage |
|---|---|---|
| En. | Entrance | |
| En.1.1 | Limited space for a wardrobe and cabinet (area) | Before the pandemic |
| En.1.2 | Narrow space (proportion) | |
| En.1.3 | No direct connection with the toilet [WC] (relationship) | |
| En.2.1 | Limited space for a wardrobe and cabinet (area) | During the pandemic |
| En.2.2 | Narrow space (proportion) | |
| En.2.3 | No direct connection with the toilet [WC] (relationship) | |
| En.3.1 | Limited space for a wardrobe and cabinet (area) | After the pandemic |
| En.3.2 | Narrow space (proportion) | |
| En.3.3 | No direct connection with the toilet [WC] (relationship) | |
| Li. | Living room | |
| Li.1.1 | Limited space, limited shelves or cabinet (area) | Before the pandemic |
| Li.1.2 | Limited space for family activities and entertainment (area) | |
| Li.1.3 | Narrow space, difficult for family activities and entertainment (proportion) | |
| Li.1.4 | No direct connection with the balcony (relationship) | |
| Li.1.5 | The activity [family gathering] is mixed with reception (privacy) | |
| Li.2.1 | Limited space, limited shelves or cabinet (area) | During the pandemic |
| Li.2.2 | Limited space for family activities and entertainment (area) | |
| Li.2.3 | Narrow space, difficult for family activities and entertainment (proportion) | |
| Li.2.4 | No direct connection with the balcony (relationship) | |
| Li.2.5 | The activity [family gathering] is mixed with reception (privacy) | |
| Li.3.1 | Limited space, limited shelves or cabinet (area) | After the pandemic |
| Li.3.2 | Limited space for family activities and entertainment (area) | |
| Li.3.3 | Narrow space, difficult for family activities and entertainment (proportion) | |
| Li.3.4 | No direct connection with the balcony (relationship) | |
| Li.3.5 | The activity [family gathering] is mixed with reception (privacy) | |
| Fd. | Family dining | |
| Fd.1.1 | Limited space, limited wardrobe and cabinet (area) | Before the pandemic |
| Fd.1.2 | Narrow space, difficult to walk by when seated (proportion) | |
| Fd.1.3 | Family dining is mixed with guest dining (privacy) | |
| Fd.2.1 | Limited space, limited wardrobe and cabinet (area) | During the pandemic |
| Fd.2.2 | Narrow space, difficult to walk by when seated (proportion) | |
| Fd.2.3 | Family dining is mixed with guest dining (privacy) | |
| Fd.3.1 | Limited space, limited wardrobe and cabinet (area) | After the pandemic |
| Fd.3.2 | Narrow space, difficult to walk by when seated (proportion) | |
| Fd.3.3 | Family dining is mixed with guest dining (privacy) | |
| Ma. | Master bedroom | |
| Ma.1.1 | Limited space, limited wardrobe and cabinet (area) | Before the pandemic |
| Ma.1.2 | Narrow space (proportion) | |
| Ma.1.3 | The master bedroom does not have an independent bathroom (relationship) | |
| Ma.1.4 | The activity [sleeping] is mixed with the family gathering zone (privacy) | |
| Ma.2.1 | Limited space, limited wardrobe and cabinet (area) | During the pandemic |
| Ma.2.2 | Narrow space (proportion) | |
| Ma.2.3 | The master bedroom does not have an independent bathroom (relationship) | |
| Ma.2.4 | The activity [sleeping] is mixed with the family gathering zone (privacy) | |
| Ma.3.1 | Limited space, limited wardrobe and cabinet (area) | After the pandemic |
| Ma.3.2 | Narrow space (proportion) | |
| Ma.3.3 | The master bedroom does not have an independent bathroom (relationship) | |
| Ma.3.4 | The activity [sleeping] is mixed with the family gathering zone (privacy) | |
| Ch. | Children bedroom | |
| Ch.1.1 | Limited space, limited wardrobe and cabinet (area) | Before the pandemic |
| Ch.1.2 | Narrow space (proportion) | |
| Ch.1.3 | Far from the bathroom (relationship) | |
| Ch.1.4 | Few bedrooms (number) | |
| Ch.1.5 | The activity [sleeping] is mixed with the family gathering zone (privacy) | |
| Ch.2.1 | Limited space, limited wardrobe and cabinet (area) | During the pandemic |
| Ch.2.2 | Narrow space (proportion) | |
| Ch.2.3 | Far from the bathroom (relationship) | |
| Ch.2.4 | Few bedrooms (number) | |
| Ch.2.5 | The activity [sleeping] is mixed with the family gathering zone (privacy) | |
| Ch.3.1 | Limited space, limited wardrobe and cabinet (area) | After the pandemic |
| Ch.3.2 | Narrow space (proportion) | |
| Ch.3.3 | Far from the bathroom (relationship) | |
| Ch.3.4 | Few bedrooms (number) | |
| Ch.3.5 | The activity [sleeping] is mixed with the family gathering zone (privacy) | |
| Ki. | Kitchen | |
| Ki.1.1 | Limited space, limited workspace (area) | Before the pandemic |
| Ki.1.2 | Narrow space (proportion) | |
| Ki.1.3 | Far from the entrance (relationship) | |
| Ki.1.4 | Has only one door (number) | |
| Ki.1.5 | The activity [cooking] is mixed with family gatherings (privacy) | |
| Ki.2.1 | Limited space, limited workspace (area) | During the pandemic |
| Ki.2.2 | Narrow space (proportion) | |
| Ki.2.3 | Far from the entrance (relationship) | |
| Ki.2.4 | Has only one door (number) | |
| Ki.2.5 | The activity [cooking] is mixed with family gatherings (privacy) | |
| Ki.3.1 | Limited space, limited workspace (area) | After the pandemic |
| Ki.3.2 | Narrow space (proportion) | |
| Ki.3.3 | Far from the entrance (relationship) | |
| Ki.3.4 | Has only one door (number) | |
| Ki.3.5 | The activity [cooking] is mixed with family gatherings (privacy) | |
| Ba. | Bathroom | |
| Ba.1.1 | Limited space (area) | Before the pandemic |
| Ba.1.2 | Narrow space (proportion) | |
| Ba.1.3 | Far from the entrance (relationship) | |
| Ba.1.4 | The family does not have enough bathrooms (number) | |
| Ba.1.5 | There is no bathroom separate from the toilet [WC] (privacy) | |
| Ba.2.1 | Limited space (area) | During the pandemic |
| Ba.2.2 | Narrow space (proportion) | |
| Ba.2.3 | Far from the entrance (relationship) | |
| Ba.2.4 | The family does not have enough bathrooms (number) | |
| Ba.2.5 | There is no bathroom separate from the toilet [WC] (privacy) | |
| Ba.3.1 | Limited space (area) | After the pandemic |
| Ba.3.2 | Narrow space (proportion) | |
| Ba.3.3 | Far from the entrance (relationship) | |
| Ba.3.4 | The family does not have enough bathrooms (number) | |
| Ba.3.5 | There is no bathroom separate from the toilet [WC] (privacy) | |
| To. | Toilet | |
| To.1.1 | Limited space (area) | Before the pandemic |
| To.1.2 | Narrow space (proportion) | |
| To.1.3 | Far from the entrance (relationship) | |
| To.1.4 | The whole family shares one toilet space [WC] (number) | |
| To.2.1 | Limited space (area) | During the pandemic |
| To.2.2 | Narrow space (proportion) | |
| To.2.3 | Far from the entrance (relationship) | |
| To.2.4 | The whole family shares one toilet space [WC] (number) | |
| To.3.1 | Limited space (area) | After the pandemic |
| To.3.2 | Narrow space (proportion) | |
| To.3.3 | Far from the entrance (relationship) | |
| To.3.4 | The whole family shares one toilet space [WC] (number) | |
| La. | Laundry | |
| La.1.1 | There is no separate laundry space | Before the pandemic |
| La.1.2 | Limited space for a wardrobe and cabinet (area) | |
| La.1.3 | Narrow space (proportion) | |
| La.1.4 | Indirect connection to the bathroom (relationship) | |
| La.2.1 | There is no separate laundry space | During the pandemic |
| La.2.2 | Limited space for a wardrobe and cabinet (area) | |
| La.2.3 | Narrow space (proportion) | |
| La.2.4 | Indirect connection to the bathroom (relationship) | |
| La.3.1 | There is no separate laundry space | After the pandemic |
| La.3.2 | Limited space for a wardrobe and cabinet (area) | |
| La.3.3 | Narrow space (proportion) | |
| La.3.4 | Indirect connection to the bathroom (relationship) | |
| St. | Storage | |
| St.1.1 | There is no separate storage space | Before the pandemic |
| St.1.2 | Limited space for a wardrobe and cabinet (area) | |
| St.1.3 | Narrow shape (proportion) | |
| St.1.4 | Indirect connection to entrance (relationship) | |
| St.2.1 | There is no separate storage space | During the pandemic |
| St.2.2 | Limited space for a wardrobe and cabinet (area) | |
| St.2.3 | Narrow shape (proportion) | |
| St.2.4 | Indirect connection to entrance (relationship) | |
| St.3.1 | There is no separate storage space | After the pandemic |
| St.3.2 | Limited space for a wardrobe and cabinet (area) | |
| St.3.3 | Narrow shape (proportion) | |
| St.3.4 | Indirect connection to entrance (relationship) | |
| Bal. | Balcony | |
| Bal.1.1 | There is no balcony | Before the pandemic |
| Bal.1.2 | Limited space, difficult to walk or sit (area) | |
| Bal.1.3 | Narrow shape (proportion) | |
| Bal.1.4 | Indirect connection to the living room (relationship) | |
| Bal.1.5 | Indirect connection to the kitchen (relationship) | |
| Bal.1.6 | Few balconies (number) | |
| Bal.2.1 | There is no balcony | During the pandemic |
| Bal.2.2 | Limited space, difficult to walk or sit (area) | |
| Bal.2.3 | Narrow shape (proportion) | |
| Bal.2.4 | Indirect connection to the living room (relationship) | |
| Bal.2.5 | Indirect connection to kitchen (relationship) | |
| Bal.2.6 | Few balconies (number) | |
| Bal.3.1 | There is no balcony | After the pandemic |
| Bal.3.2 | Limited space, difficult to walk or sit (area) | |
| Bal.3.3 | Narrow shape (proportion) | |
| Bal.3.4 | Indirect connection to the living room (relationship) | |
| Bal.3.5 | Indirect connection to the kitchen (relationship) | |
| Bal.3.6 | Few balconies (number) | |
| Ap.Co. | Apartment corridor | |
| Ap.Co.1.1 | Limited space for a wardrobe and cabinet (area) | Before the pandemic |
| Ap.Co.1.2 | Narrow shape (proportion) | |
| Ap.Co.1.3 | Too many doors on the corridor (number) | |
| Ap.Co.2.1 | Limited space for a wardrobe and cabinet (area) | During the pandemic |
| Ap.Co.2.2 | Narrow shape (proportion) | |
| Ap.Co.2.3 | Too many doors on the corridor (number) | |
| Ap.Co.3.1 | Limited space for a wardrobe and cabinet (area) | After the pandemic |
| Ap.Co.3.2 | Narrow shape (proportion) | |
| Ap.Co.3.3 | Too many doors on the corridor (number) | |
| Ap.La. | Apartment layout | |
| Ap.La.1.1 | Difficulties in the sterilization process due to insufficient space in the entrance (area) | Before the pandemic |
| Ap.La.1.2 | Inability to exploit rooms for multiple activities (sleep, work, study, etc.) due to limited space and multiple divisions (area) | |
| Ap.La.1.3 | Inability to shrink spaces and create new ones (area) | |
| Ap.La.1.4 | Narrow rooms unable to be expanded into functional use areas (proportion) | |
| Ap.La.1.5 | Lack of balconies as spaces to link the interior with the exterior (number) | |
| Ap.La.1.6 | Limited private spaces (privacy) | |
| Ap.La.2.1 | Difficulties in the sterilization process due to insufficient space in the entrance (area) | During the pandemic |
| Ap.La.2.2 | Inability to exploit rooms for multiple activities (sleep, work, study, etc.) due to limited space and multiple divisions (area) | |
| Ap.La.2.3 | Inability to shrink spaces and create new ones (area) | |
| Ap.La.2.4 | Narrow rooms unable to be expanded into functional use areas (proportion) | |
| Ap.La.2.5 | Lack of balconies as spaces to link the interior with the exterior (number) | |
| Ap.La.2.6 | Limited private spaces (privacy) | |
| Ap.La.3.1 | Difficulties in the sterilization process due to insufficient space in the entrance (area) | After the pandemic |
| Ap.La.3.2 | Inability to exploit rooms for multiple activities (sleep, work, study, etc.) due to limited space and multiple divisions (area) | |
| Ap.La.3.3 | Inability to shrink spaces and create new ones (area) | |
| Ap.La.3.4 | Narrow rooms unable to be expanded into functional use areas (proportion) | |
| Ap.La.3.5 | Lack of balconies as spaces to link the interior with the exterior (number) | |
| Ap.La.3.6 | Limited private spaces (privacy) | |
Appendix C
![]() | ![]() | ![]() |
| Empire Wings [2 + 1]—closed plan. | Zanyary B [2 + 1]—open plan. | Cihan-Qaradagh [2 + 1]—closed plan. |
![]() | ![]() | ![]() |
| Cihan-Pirmam [2 + 1]—closed plan. | Eskan Tower [2 + 1]—open plan. | Quattro [2 + 1]—open plan. |
![]() | ![]() | ![]() |
| FM-Plus Life [2 + 1]—closed plan. | Plus Life C [2 + 1]—open plan. | Plus Life D [2 + 1]—open plan. |
![]() | ![]() | ![]() |
| Parkview D [2 + 1]—closed plan. | Parkview C [2 + 2]—closed plan. | Cihan-korak [2 + 2]—opened plan. |
![]() | ![]() | ![]() |
| Parkview B [3 + 2]—closed plan. | Empire Royal [3 + 1]—closed plan. | Zanyary C [3 + 1]—open plan. |
![]() | ![]() | ![]() |
| Cihan-Arr. Kor. Gar. [3 + 1]—closed plan. | MRF2-4-5[3 + 1]—closed plan. | Roya D [3 + 1]—closed plan. |
![]() | ![]() | |
| Roya-A-C [3 + 1]—closed plan. | Plus Life A [3 + 1]—open plan. |
References
- İslamoğlu, Ö. Determining Female Housing Users Housing Needs and Satisfaction Levels During the Pandemic. Iconarp Int. J. Archit. Plan. 2022, 10, 444–464. [Google Scholar] [CrossRef]
- Ateek, G. Future of Sustainable Architecture: Rethinking COVID-19 a Pandemic or Turning Point? Bahçeşehir University: Istanbul, Türkiye, 2020. [Google Scholar]
- Elrahman, A.S.A. The fifth-place metamorphosis: The impact of the outbreak of COVID-19 on typologies of places in post-pandemic Cairo. Archnet-IJAR Int. J. Archit. Res. 2021, 15, 113–130. [Google Scholar] [CrossRef]
- Cramer, M.; Zaveri, M. Working from Home Has Benefits Some Don’t Want to Lose. The New York Times. 2020. Available online: www.nytimes.com/2020/05/05/business/pandemic-work-from-home-coronavirus.html (accessed on 15 May 2024).
- Hizra, F.; Dewi, C.; Izziah. Houses amid COVID-19: Environmental challenges and design adaptation. In IOP Conference Series: Earth and Environmental Science; IOP Publishing: Bristol, UK, 2021; Volume 881, p. 012033. [Google Scholar]
- Enwerekowe, E.O.; Katyen, A.M. The effect of housing conditions on social distancing during a pandemic in selected urban slums in north central Nigeria. Civ. Environ. Res. 2020, 12, 30–37. [Google Scholar]
- Šiljeg, S.; Marić, I.; Cavrić, B. Theories of housing quality satisfaction: An overview. Geoadria 2018, 23, 51–84. [Google Scholar] [CrossRef]
- Mohit, M.A.; Ibrahim, M.; Rashid, Y.R. Assessment of residential satisfaction in newly designed public low-cost housing in Kuala Lumpur, Malaysia. Habitat Int. 2010, 34, 18–27. [Google Scholar] [CrossRef]
- Brkanić, I. Housing quality assessment criteria. Electron. J. Fac. Civ. Eng. Osijek-E-GFOS 2017, 8, 37–47. [Google Scholar] [CrossRef]
- Wimalasena, N.N.; Chang-Richards, A.; Wang, K.; Dirks, K. Housing quality indicators: A systematic review. In Proceedings of the 10th World Construction Symposium, Colombo, Sri Lanka, 24–26 June 2022; pp. 531–544. [Google Scholar]
- Bakar, A.A.; Malek, N.A.; Mohit, M.A.; Othman, R.; Sanusi, A.N.Z. Housing space quality towards quality of life: A case study of double storey terrace houses. In MATEC Web of Conferences; EDP Sciences: Les Ulis, France, 2016; Volume 66, p. 00083. [Google Scholar]
- Kim, M.-K.; Kim, E.-J. Apartment Space Planning Directions for Infectious Disease Prevention and Management: Insights Based on Residents’ Experiences. Buildings 2023, 13, 2203. [Google Scholar] [CrossRef]
- Hajjar, R.M. Exploring a new housing design paradigm for post pandemic multi-story buildings in Lebanon. Archit. Plan. J. (APJ) 2021, 27, 1. [Google Scholar] [CrossRef]
- Hijazi, J.; Attiah, D. Saudi residences’ adaptability: How employees worked from home during COVID-19 lockdowns. Civ. Eng. Archit. 2021, 9, 915–931. [Google Scholar] [CrossRef]
- Itma, M.; Monna, S. Responsiveness and Adaptability of Housing Spatial Design to New Emerging Functions: The Case of COVID-19 Pandemic. Int. J. Sustain. Dev. Plan. 2022, 17, 7. [Google Scholar] [CrossRef]
- Moreira, A.; Farias, H. The Post-COVID Home. How Confinement Altered Domestic Space Use and Living Modes, in Lisbon. Buildings 2023, 13, 1195. [Google Scholar] [CrossRef]
- Spennemann, D.H. Designing for COVID-2x: Reflecting on future-proofing human habitation for the inevitable next pandemic. Buildings 2022, 12, 976. [Google Scholar] [CrossRef]
- Marcel, S.; Christian, A.L.; Richard, N.; Silvia, S.; Emma, H.; Jacques, F.; Marcel, Z.; Gabriela, S.; Manuel, B.; Annelies, W.S.; et al. COVID-19 epidemic in Switzerland: On the importance of testing, contact tracing and isolation. Swiss Med. Wkly. 2020, 150, w202205. [Google Scholar]
- Hussein, M.F. Distance education technology tools in interior design During COVID-19 Pandemic (UOP&UOG students as a case study). PalArch’s J. Archaeol. Egypt/Egyptol. 2020, 17, 13184–13202. [Google Scholar]
- Bettaieb, D.M.; Alsabban, R. Emerging living styles post-COVID-19: Housing flexibility as a fundamental requirement for apartments in Jeddah. Archnet-IJAR: Int. J. Archit. Res. 2021, 15, 28–50. [Google Scholar] [CrossRef]
- Mercader-Moyano, P.; Morat-Pérez, O.; Muñoz-González, C. Housing evaluation methodology in a situation of social poverty to guarantee sustainable cities: The satisfaction dimension for the case of Mexico. Sustainability 2021, 13, 11199. [Google Scholar] [CrossRef]
- Natividade-Jesus, E.; Coutinho-Rodrigues, J.; Antunes, C.H. A multicriteria decision support system for housing evaluation. Decis. Support Syst. 2007, 43, 779–790. [Google Scholar] [CrossRef]
- Peters, T.; Halleran, A. How our homes impact our health: Using a COVID-19 informed approach to examine urban apartment housing. Archnet-IJAR: Int. J. Archit. Res. 2021, 15, 10–27. [Google Scholar]
- Heckmann, O. A graphic approach to floor plan design. In Floor Plan Manual Housing; Birkhäuser Verlag: Basel, Switzerland, 2017; pp. 54–58. [Google Scholar]
- Fakhimi, M.M. Review of living space design principles and standards during the COVID-19 Pandemic and the Necessity of redefining them in the Post-Covid world. In Proceedings of the 7th International Congress on Civil Engineering, Architecture and Urban Development, Tehran, Iran, 7–9 December 2021. [Google Scholar]
- Gür, M. Post-pandemic lifestyle changes and their interaction with resident behavior in housing and neighborhoods: Bursa, Turkey. J. Hous. Built Environ. 2022, 37, 823–862. [Google Scholar] [CrossRef]
- Yang, J.; Xu, J.; Hu, T.; Cao, J. Satisfaction and Demands of Indoor Space in the High-Density Residential Areas in the COVID-19 Era. Buildings 2022, 12, 660. [Google Scholar] [CrossRef]
- Duarte, C.C.; Cortiços, N.D.; Stefańska, A.; Stefańska, A. Home balconies during the COVID-19 pandemic: Future architect’s preferences in Lisbon and Warsaw. Appl. Sci. 2022, 13, 298. [Google Scholar] [CrossRef]
- Liu, B.-C. Quality of life: Concept, measure and results. Am. J. Econ. Sociol. 1975, 34, 1–13. [Google Scholar] [CrossRef]
- Elrayies, G.M. Prophylactic architecture: Formulating the concept of pandemic-resilient homes. Buildings 2022, 12, 927. [Google Scholar] [CrossRef]
- Walisinghe, K.; Wickramaarachchi, N. Assessment of Residential Satisfaction: Evidence from Public and Private Housing Schemes. J. Real Estate Stud. 2021, 18, 51. [Google Scholar]
- Aydin, D.; Sayar, G. Questioning the use of the balcony in apartments during the COVID-19 pandemic process. Archnet-IJAR Int. J. Archit. Res. 2021, 15, 51–63. [Google Scholar] [CrossRef]
- Peters, T.; Masoudinejad, S. Balconies as adaptable spaces in apartment housing. Build. Cities 2022, 3, 1. [Google Scholar] [CrossRef]
- Kleeman, A.; Foster, S. “It feels smaller now”: The impact of the COVID-19 lockdown on apartment residents and their living environment–A longitudinal study. J. Environ. Psychol. 2023, 89, 102056. [Google Scholar] [CrossRef]








































































































| (A) | |||||
| Project and Apart. Category | Freq. | % | Project and Apart. Category | Freq. | % |
| Empire Wings [2 + 1] | 6 | 4.23 | Empire Royal [ 3 + 1] | 12 | 8.45 |
| Park view-D [2 + 1] | 7 | 4.92 | Park view-B [3 + 2] | 6 | 4.23 |
| Park view-C [2 + 2] | 6 | 4.23 | Zanyary-C [3 + 1] | 10 | 7.04 |
| Zanyary-B [2 + 1] | 6 | 4.23 | Cihan-arr. Kor. Gar. [3 + 1] | 23 | 16.18 |
| Cihan-Qaradagh [2 + 1] | 6 | 4.23 | MRF 2,4,5 [3 + 1] | 6 | 4.23 |
| Cihan-Pirmam [2 + 1] | 6 | 4.23 | Roya [A-C] [3 + 1] | 6 | 4.23 |
| Cihan-Korek [2 + 2] | 7 | 4.92 | Roya [D] [3 + 1] | 4 | 2.82 |
| Eskan Tower [2 + 1] | 6 | 4.23 | Plus Life A [3 + 1] | 5 | 3.52 |
| Quattro [2 + 1] | 5 | 3.52 | |||
| FM-Plus Life [2 + 1] | 5 | 3.52 | |||
| Plus Life C [2 + 1] | 5 | 3.52 | |||
| Plus Life D [2 + 1] | 5 | 3.52 | |||
| Subtotal of category 2 + 1 | 70 | 49.3 | Subtotal for category 3 + 1 | 72 | 50.7 |
| Total Observed | 142 | 100% | |||
| (B) | |||||
| Frequency | % | ||||
| Apartment Category | 2 + 1 | 51 | 35.9% | ||
| 3 + 1 | 74 | 52.1% | |||
| 2 + 2 | 13 | 9.2% | |||
| 3 + 2 | 4 | 2.8% | |||
| Total | 142 | 100% | |||
| (A) | |||
| Rotated Component Matrix a | |||
| Component | |||
| 1 | 2 | 3 | |
| En.1.1 | 0.840 | ||
| En.1.2 | 0.874 | ||
| En.1.3 | 0.749 | ||
| En.2.1 | 0.910 | ||
| En.2.2 | 0.943 | ||
| En.2.3 | 0.890 | ||
| En.3.1 | 0.898 | ||
| En.3.2 | 0.898 | ||
| En.3.3 | 0.924 | ||
| Extraction Method: Principal Component Analysis. | |||
| Rotation Method: Varimax with Kaiser Normalization a. | |||
| a. Rotation converged in 5 iterations. | |||
| (B) | |||
| Factors | |||
| En.1.1 | Limited space for wardrobes and cabinets (area)—before the pandemic | ||
| En.1.2 | Narrow space (proportion)—before the pandemic | ||
| En.1.3 | No direct connection with toilet [WC] (relationship)—before the pandemic | ||
| (A) | |||||
| Rotated Component Matrix a | |||||
| Component | |||||
| 1 | 2 | 3 | 4 | 5 | |
| Li.1.1 | 0.870 | ||||
| Li.1.2 | 0.797 | ||||
| Li.1.3 | 0.836 | ||||
| Li.1.4 | 0.914 | ||||
| Li.1.5 | 0.924 | ||||
| Li.2.1 | 0.920 | ||||
| Li.2.2 | 0.822 | ||||
| Li.2.3 | 0.929 | ||||
| Li.2.4 | 0.938 | ||||
| Li.2.5 | 0.872 | ||||
| Li.3.1 | 0.849 | ||||
| Li.3.2 | 0.903 | ||||
| Li.3.3 | 0.915 | ||||
| Li.3.4 | 0.903 | ||||
| Li.3.5 | 0.936 | ||||
| Extraction Method: Principal Component Analysis. Rotation Method: Varimax with Kaiser Normalization a. | |||||
| a. Rotation converged in 5 iterations | |||||
| (B) | |||||
| Factors | |||||
| Li.1.1 | Limited space, limited shelves or cabinet (area)—before | ||||
| Li.1.2 | Limited space for family activities and entertainment (area)—before | ||||
| Li.1.3 | Narrow space, difficult for family activities and entertainment (proportion)—before | ||||
| Li.1.4. | No direct connection with the balcony (relationship)—before | ||||
| Li.1.5 | The activity [family gathering] is mixed with reception (privacy)—before | ||||
| (A) | |||
| Rotated Component Matrix a | |||
| Component | |||
| 1 | 2 | 3 | |
| Fd.1.1 | 0.897 | ||
| Fd.1.2 | 0.869 | ||
| Fd.1.3 | 0.916 | ||
| Fd.2.1 | 0.962 | ||
| Fd.2.2 | 0.968 | ||
| Fd.2.3 | 0.943 | ||
| Fd.3.1 | 0.962 | ||
| Fd.3.2 | 0.973 | ||
| Fd.3.3 | 0.950 | ||
| Extraction Method: Principal Component Analysis. | |||
| Rotation Method: Varimax with Kaiser Normalization a. | |||
| a. Rotation converged in four iterations. | |||
| (B) | |||
| Factors | |||
| Fd.1.1 | Limited space, limited wardrobe and cabinet (area) | ||
| Fd.1.2 | Narrow space, difficult to walk by when seated (proportion) | ||
| Fd.1.3 | Family dining is mixed with guest dining (privacy) | ||
| (A) | ||||
| Rotated Component Matrix a | ||||
| Component | ||||
| 1 | 2 | 3 | 4 | |
| Ma.1.1 | 0.886 | |||
| Ma.1.2 | 0.946 | |||
| Ma.1.3 | 0.987 | |||
| Ma.1.4 | 0.782 | |||
| Ma.2.1 | 0.966 | |||
| Ma.2.2 | 0.964 | |||
| Ma.2.3 | 0.987 | |||
| Ma.2.4 | 0.950 | |||
| Ma.3.1 | 0.972 | |||
| Ma.3.2 | 0.978 | |||
| Ma.3.3 | 0.978 | |||
| Ma.3.4 | 0.950 | |||
| Extraction Method: Principal Component Analysis. | ||||
| Rotation Method: Varimax with Kaiser Normalization a. | ||||
| a. Rotation converged in 5 iterations. | ||||
| (B) | ||||
| Factors | ||||
| Ma.1.1 | Limited space, limited wardrobe and cabinet (area) | |||
| Ma.1.2 | Narrow space (proportion) | |||
| Ma.1.3 | The master bedroom does not have an independent bathroom (relationship) | |||
| Ma.1.4 | The activity [sleeping] is mixed with the family gathering zone (privacy) | |||
| (A) | |||||
| Rotated Component Matrix a | |||||
| Component | |||||
| 1 | 2 | 3 | 4 | 5 | |
| Ch.1.1 | 0.978 | ||||
| Ch.1.2 | 0.968 | ||||
| Ch.1.3 | 0.992 | ||||
| Ch.1.4 | 0.947 | ||||
| Ch.1.5 | 0.998 | ||||
| Ch.2.1 | 0.986 | ||||
| Ch.2.2 | 0.979 | ||||
| Ch.2.3 | 0.992 | ||||
| Ch.2.4 | 0.986 | ||||
| Ch.2.5 | 0.998 | ||||
| Ch.3.1 | 0.990 | ||||
| Ch.3.2 | 0.985 | ||||
| Ch.3.3 | 0.992 | ||||
| Ch.3.4 | 0.986 | ||||
| Ch.3.5 | 0.998 | ||||
| Extraction Method: Principal Component Analysis. | |||||
| Rotation Method: Varimax with Kaiser Normalization a. | |||||
| a. Rotation converged in 5 iterations. | |||||
| (B) | |||||
| Factors | |||||
| Ch.1.1 | Limited space, limited wardrobe and cabinet (area) | ||||
| Ch.1.2 | Narrow space (proportion) | ||||
| Ch.1.3 | Far from the bathroom (relationship) | ||||
| Ch.1.4 | Few bedrooms (number) | ||||
| Ch.1.5 | The activity [sleeping] is mixed with the family gathering zone (privacy) | ||||
| (A) | |||||
| Rotated Component Matrix a | |||||
| Component | |||||
| 1 | 2 | 3 | 4 | 5 | |
| Ki.1.1 | 0.935 | ||||
| Ki.1.2 | 0.940 | ||||
| Ki.1.3 | 0.905 | ||||
| Ki.1.4 | 0.929 | ||||
| Ki.1.5 | 0.971 | ||||
| Ki.2.1 | 0.959 | ||||
| Ki.2.2 | 0.929 | ||||
| Ki.2.3 | 0.981 | ||||
| Ki.2.4 | 0.734 | ||||
| Ki.2.5 | 0.947 | ||||
| Ki.3.1 | 0.970 | ||||
| Ki.3.2 | 0.964 | ||||
| Ki.3.3 | 0.981 | ||||
| Ki.3.4 | 0.957 | ||||
| Ki.3.5 | 0.977 | ||||
| Extraction Method: Principal Component Analysis. Rotation Method: Varimax with Kaiser Normalization a. | |||||
| a. Rotation converged in 5 iterations. | |||||
| (B) | |||||
| Factors | |||||
| Ki.1.1 | Limited space, limited workspace (area) | ||||
| Ki.1.2 | Narrow space (proportion) | ||||
| Ki.1.3 | Far from the entrance (relationship) | ||||
| Ki.1.4 | Has only one door (number) | ||||
| Ki.1.5 | The activity [cooking] is mixed with family gatherings (privacy) | ||||
| (A) | ||||||
| Rotated Component Matrix a | ||||||
| Component | ||||||
| 1 | 2 | 3 | 4 | 5 | ||
| Ba.1.1 | 0.894 | |||||
| Ba.1.2 | 0.955 | |||||
| Ba.1.3 | 0.857 | |||||
| Ba.1.4 | 0.874 | |||||
| Ba.1.5 | 0.971 | |||||
| Ba.2.1 | 0.957 | |||||
| Ba.2.2 | 0.974 | |||||
| Ba.2.3 | 0.896 | |||||
| Ba.2.4 | 0.902 | |||||
| Ba.2.5 | 0.941 | |||||
| Ba.3.1 | 0.908 | |||||
| Ba.3.2 | 0.964 | |||||
| Ba.3.3 | 0.884 | |||||
| Ba.3.4 | 0.884 | |||||
| Ba.3.5 | 0.957 | |||||
| Extraction Method: Principal Component Analysis. Rotation Method: Varimax with Kaiser Normalization a. | ||||||
| a. Rotation converged in 5 iterations. | ||||||
| (B) | ||||||
| Factors | ||||||
| Ba.1.1 | Limited space (area) | |||||
| Ba.1.2 | Narrow space (proportion) | |||||
| Ba.1.3 | Far from the entrance (relationship) | |||||
| Ba.1.4 | The family does not have enough bathrooms (number) | |||||
| Ba.1.5 | There is no bathroom separate from the toilet [WC] (privacy) | |||||
| (A) | ||||
| Rotated Component Matrix a | ||||
| Component | ||||
| 1 | 2 | 3 | 4 | |
| To.1.1 | 0.972 | |||
| To.1.2 | 0.958 | |||
| To.1.3 | 0.993 | |||
| To.1.4 | 0.959 | |||
| To.2.1 | 0.942 | |||
| To.2.2 | 0.968 | |||
| To.2.3 | 0.993 | |||
| To.2.4 | 0.986 | |||
| To.3.1 | 0.972 | |||
| To.3.2 | 0.968 | |||
| To.3.3 | 0.993 | |||
| To.3.4 | 0.986 | |||
| Extraction Method: Principal Component Analysis. Rotation Method: Varimax with Kaiser Normalization a. | ||||
| a. Rotation converged in 5 iterations. | ||||
| (B) | ||||
| Factors | ||||
| To.3.1 | Limited space (area) | |||
| To.1.2 | Narrow space (proportion) | |||
| To.1.3 | Far from the entrance (relationship) | |||
| To.1.4 | The whole family shares one toilet space [WC] (number) | |||
| (A) | |||
| Rotated Component Matrix a | |||
| Component | |||
| 1 | 2 | 3 | |
| La.1.1 | −0.883 | ||
| La.1.2 | 0.847 | ||
| La.1.3 | 0.954 | ||
| La.1.4 | 0.983 | ||
| La.2.1 | −0.883 | ||
| La.2.2 | 0.862 | ||
| La.2.3 | 0.943 | ||
| La.2.4 | 0.983 | ||
| La.3.1 | −0.873 | ||
| La.3.2 | 0.853 | ||
| La.3.3 | 0.954 | ||
| La.3.4 | 0.983 | ||
| Extraction Method: Principal Component Analysis. Rotation Method: Varimax with Kaiser Normalization a. | |||
| a. Rotation converged in 5 iterations. | |||
| (B) | |||
| Factors | |||
| La.1.1 | There is no separate laundry space | ||
| La.1.2 | Limited space for a wardrobe and cabinet (area) | ||
| La.1.3 | Narrow space (proportion) | ||
| La.1.4 | Indirect connection to the bathroom (relationship) | ||
| (A) | ||
| Rotated Component Matrix a | ||
| Component | ||
| 1 | 2 | |
| St.1.1 | −0.905 | |
| St.1.2 | 0.661 | |
| St.1.3 | 0.703 | |
| St.1.4 | 0.983 | |
| St.2.1 | −0.905 | |
| St.2.2 | 0.863 | |
| St.2.3 | 0.909 | |
| St.2.4 | 0.983 | |
| St.3.1 | −0.905 | |
| St.3.2 | 0.786 | |
| St.3.3 | 0.909 | |
| St.3.4 | 0.983 | |
| Extraction Method: Principal Component Analysis. Rotation Method: Varimax with Kaiser Normalization a. | ||
| a. Rotation converged in 3 iterations. | ||
| (B) | ||
| Factors | ||
| St.1.1 | There is no separate storage space | |
| St.1.2 | Limited space for a wardrobe and cabinet (area) | |
| St.1.3 | Narrow shape (proportion) | |
| St.1.4 | Indirect connection to the entrance (relationship) | |
| (A) | |||||||
| Rotated Component Matrix a | |||||||
| Component | |||||||
| 1 | 2 | 3 | 4 | 5 | 6 | ||
| Bal.1.1 | 0.988 | ||||||
| Bal.1.2 | 0.899 | ||||||
| Bal.1.3 | 0.910 | ||||||
| Bal.1.4 | 0.820 | ||||||
| Bal.1.5 | 0.930 | ||||||
| Bal.1.6 | 0.925 | ||||||
| Bal.2.1 | 0.988 | ||||||
| Bal.2.2 | 0.978 | ||||||
| Bal.2.3 | 0.962 | ||||||
| Bal.2.4 | 0.883 | ||||||
| Bal.2.5 | 0.954 | ||||||
| Bal.2.6 | 0.960 | ||||||
| Bal.3.1 | 0.988 | ||||||
| Bal.3.2 | 0.978 | ||||||
| Bal.3.3 | 0.927 | ||||||
| Bal.3.4 | 0.841 | ||||||
| Bal.3.5 | 0.934 | ||||||
| Bal.3.6 | 0.952 | ||||||
| Extraction Method: Principal Component Analysis. Rotation Method: Varimax with Kaiser Normalization a. | |||||||
| a. Rotation converged in 5 iterations. | |||||||
| (B) | |||||||
| Factors | |||||||
| Bal.1.1 | There is no balcony | ||||||
| Bal.1.2 | Limited space, difficult to walk or sit (area) | ||||||
| Bal.1.3 | Narrow shape (proportion) | ||||||
| Bal.1.4 | Indirect connection to the living room (relationship) | ||||||
| Bal.1.5 | Indirect connection to the kitchen (relationship) | ||||||
| Bal.1.6 | Few balconies (number) | ||||||
| (A) | |||
| Rotated Component Matrix a | |||
| Component | |||
| 1 | 2 | 3 | |
| Ap.Co.1.1 | 0.910 | ||
| Ap.Co.1.2 | 0.815 | ||
| Ap.Co.1.3 | 0.914 | ||
| Ap.Co.2.1 | 0.979 | ||
| Ap.Co.2.2 | 0.955 | ||
| Ap.Co.2.3 | 0.948 | ||
| Ap.Co.3.1 | 0.979 | ||
| Ap.Co.3.2 | 0.928 | ||
| Ap.Co.3.3 | 0.910 | ||
| Extraction Method: Principal Component Analysis. Rotation Method: Varimax with Kaiser Normalization a. | |||
| a. Rotation converged in 4 iterations. | |||
| (B) | |||
| Factors | |||
| Ap.Co.1.1 | Limited space for a wardrobe and cabinet (area) | ||
| Ap.Co.1.2 | Narrow shape (proportion) | ||
| Ap.Co.1.3 | Too many doors in the corridor (number) | ||
| (A) | ||||||
| Rotated Component Matrix a | ||||||
| Component | ||||||
| 1 | 2 | 3 | 4 | 5 | 6 | |
| Ap.La.1.1 | 0.874 | |||||
| Ap.La.1.2 | 0.835 | |||||
| Ap.La.1.3 | 0.515 | 0.586 | ||||
| Ap.La.1.4 | 0.544 | |||||
| Ap.La.1.5 | 0.872 | |||||
| Ap.La.1.6 | 0.890 | |||||
| Ap.La.2.1 | 0.829 | |||||
| Ap.La.2.2 | 0.918 | |||||
| Ap.La.2.3 | 0.893 | |||||
| Ap.La.2.4 | 0.929 | |||||
| Ap.La.2.5 | 0.920 | |||||
| Ap.La.2.6 | 0.850 | |||||
| Ap.La.3.1 | 0.719 | |||||
| Ap.La.3.2 | 0.939 | |||||
| Ap.La.3.3 | 0.929 | |||||
| Ap.La.3.4 | 0.919 | |||||
| Ap.La.3.5 | 0.834 | |||||
| Ap.La.3.6 | 0.919 | |||||
| Extraction Method: Principal Component Analysis. Rotation Method: Varimax with Kaiser Normalization a. | ||||||
| a. Rotation converged in 6 iterations. | ||||||
| (B) | ||||||
| Factors | ||||||
| Ap.La.1.1 | Difficulties in the sterilization process due to insufficient space in the entrance (entrance) space) | |||||
| Ap.La.1.2 | Inability to exploit rooms for multiple activities (sleep, work, study, etc.) due to limited space and multiple divisions (area flexibility) | |||||
| Ap.La.1.3 | Inability to shrink spaces and create new ones (flexibility) | |||||
| Ap.La.1.4 | Narrow rooms unable to be expanded into functional use areas (proportion) | |||||
| Ap.La.1.5 | Lack of balconies as spaces to link the interior with the exterior (existence) | |||||
| Ap.La.1.6 | Limited private spaces (area type) | |||||
| No. | Dissatisfaction Stages | Trend | B < [D ≤ A] | [B < A] and [D > A] | [B > D, A] and [D < A] | [B = A] or [B < A] |
|---|---|---|---|---|---|---|
| Change | Definition | Firm Change | Real Change | Slight Change | Stable or Negative | |
| Change Typology | Type 1 | Type 2 | Type 3 | Type 4 | ||
| 1 | En.Q1. Before pandemic | 34.0% | ||||
| En.Q1. During pandemic | 65.2% | |||||
| En.Q1. After pandemic | 57.9% | |||||
| 2 | Re.Q1. Before pandemic | 52.7% | ||||
| Re.Q1. During pandemic | 32.7% | |||||
| Re.Q1. After pandemic | 37.3% | |||||
| 3 | Li.Q1. Before pandemic | 21.1% | ||||
| Li.Q1. During pandemic | 45.5% | |||||
| Li.Q1. After pandemic | 47.5% | |||||
| 4 | Fd.Q1. Before pandemic | 33.6% | ||||
| Fd.Q1. During pandemic | 50.3% | |||||
| Fd.Q1. After pandemic | 59.4% | |||||
| 5 | Ma.Q1. Before pandemic | 9.5% | ||||
| Ma.Q1. During pandemic | 25.7% | |||||
| Ma.Q1. After pandemic | 24.8% | |||||
| 6 | Ch.Q1. Before pandemic | 29.1% | ||||
| Ch.Q1. During pandemic | 36.5% | |||||
| Ch.Q1. After pandemic | 36.6% | |||||
| 7 | Ki.Q1. Before pandemic | 48.4% | ||||
| Ki.Q1. During pandemic | 69.1% | |||||
| Ki.Q1. After pandemic | 68.5% | |||||
| 8 | Ba.Q1. Before pandemic | 31.8% | ||||
| Ba.Q1. During pandemic | 40.3% | |||||
| Ba.Q1. After pandemic | 39.9% | |||||
| 9 | To.Q1. Before pandemic | 54.7% | ||||
| To.Q1. During pandemic | 68.0% | |||||
| To.Q1. After pandemic | 66.8% | |||||
| 10 | La.Q1. Before pandemic | 67.1% | ||||
| La.Q1. During pandemic | 77.8% | |||||
| La.Q1. After pandemic | 77.8% | |||||
| 11 | St.Q1. Before pandemic | 78.2% | ||||
| St.Q1. During pandemic | 92.8% | |||||
| St.Q1. After pandemic | 92.8% | |||||
| 12 | Ap.Co.Q1. Before pandemic | 27.8% | ||||
| Ap.Co.Q1. During pandemic | 58.2% | |||||
| Ap.Co.Q1. After pandemic | 51.9% | |||||
| 13 | Bal.Q1. Before pandemic | 31.8% | ||||
| Bal.Q1. During pandemic | 64.7% | |||||
| Bal.Q1. After pandemic | 61.2% | |||||
| 14 | Ap.La.Q1. Before pandemic | 16.7% | ||||
| Ap.La.Q1. During pandemic | 57.0% | |||||
| Ap.La.Q1. After pandemic | 56.7% |
Disclaimer/Publisher’s Note: The statements, opinions and data contained in all publications are solely those of the individual author(s) and contributor(s) and not of MDPI and/or the editor(s). MDPI and/or the editor(s) disclaim responsibility for any injury to people or property resulting from any ideas, methods, instructions or products referred to in the content. |
© 2024 by the authors. Licensee MDPI, Basel, Switzerland. This article is an open access article distributed under the terms and conditions of the Creative Commons Attribution (CC BY) license (https://creativecommons.org/licenses/by/4.0/).
Share and Cite
Abdulhamid, N.J.; Hasan Al-Sanjary, H.A. Evaluating Apartment Satisfaction in Erbil City: The Impact of Interior Space Quality Indicators before, during, and after the COVID-19 Pandemic. Buildings 2024, 14, 2619. https://doi.org/10.3390/buildings14092619
Abdulhamid NJ, Hasan Al-Sanjary HA. Evaluating Apartment Satisfaction in Erbil City: The Impact of Interior Space Quality Indicators before, during, and after the COVID-19 Pandemic. Buildings. 2024; 14(9):2619. https://doi.org/10.3390/buildings14092619
Chicago/Turabian StyleAbdulhamid, Nazik Jamal, and Hasan Abdulrazzaq Hasan Al-Sanjary. 2024. "Evaluating Apartment Satisfaction in Erbil City: The Impact of Interior Space Quality Indicators before, during, and after the COVID-19 Pandemic" Buildings 14, no. 9: 2619. https://doi.org/10.3390/buildings14092619
APA StyleAbdulhamid, N. J., & Hasan Al-Sanjary, H. A. (2024). Evaluating Apartment Satisfaction in Erbil City: The Impact of Interior Space Quality Indicators before, during, and after the COVID-19 Pandemic. Buildings, 14(9), 2619. https://doi.org/10.3390/buildings14092619




















