Experimental Study on Mechanic Behavior of Flange Joint for Steel Tube Under Axial Tension
Abstract
1. Introduction
2. Test for Flange Joints
2.1. Specimen Sets
- (a)
- FL1~FL3 are flange joints composed of F325L and F299B, which are the flange components with different tube diameters. The flange plate thickness of the three groups of specimen changes, being 16 mm, 14 mm, and 12 mm. The objective of these specimens is to study the mechanical performance of flange joints with two different steel tubes.
- (b)
- FL4~FL6 are flange joints composed of F245Bs. The flange plate thickness of the three groups of specimen changes, being 16 mm, 14 mm, and 12 mm. The objective of these specimens is to study the influence of flange plate thickness on the flange joint’s bearing capacity.
- (c)
- The FL7 specimens are composed of two identical F245B-R186s, with a distance from the bolt to the tube centroid of 186 mm, while the FL8 specimens are composed of F245B-R170s, with a distance from the bolt to the tube centroid of 170 mm. The objective of these specimens is to study the influence of the distance from the bolt to the tube centroid on the flange joint’s bearing capacity.
- (d)
- FL9 specimens are composed of two identical F325E-8Ms, connected by eight bolts, while FL10 specimens are composed of two identical F325E-10Ms, connected by 10 bolts. The objective of these specimens is to study the influence of the bolt number on the flange joint’s bearing capacity.
- (e)
- FL11 are completely identical to FL4, except for the steel material. FL4 is made of Q345B, while FL11 is made of Q420B. The objective of these specimens is to study the mechanical performance of flange joints with different materials.
2.2. Loading Program
2.3. Measurement Setup
2.4. Failure Mode of Specimens
3. Results Analysis for Tests
3.1. Correction for Design Value of Flange Bearing Capacity
3.2. Method of Flange Bearing Capacity
- (1)
- Pre-yield stage (1 to 7 load steps). Before the first unloading, and have a good linear relationship, meaning the specimen is in the elastic stage. Step 8 shows that the residual strain of the flange plate is 0.04 εy.
- (2)
- Yielding stage (9–18 load steps). As the load increases, the slope of the curve decreases, indicating that plastic deformation occurs on the specimen. The in the 9th load step is still smaller than 1, showing that the first yield position on the specimen is not at the measuring point. At the 18th load step, the measuring point yields.
- (3)
- Post-yield stage (19–24 load steps). As the load increases, > 1 at the measuring point. and show an approximate linear relationship, but the slope is significantly smaller than that in the pre-yield stage. The 25th load step shows that the residual strain of the measuring point is large.
3.3. The Bilinear Model for Loading Process
4. Discussion for Design
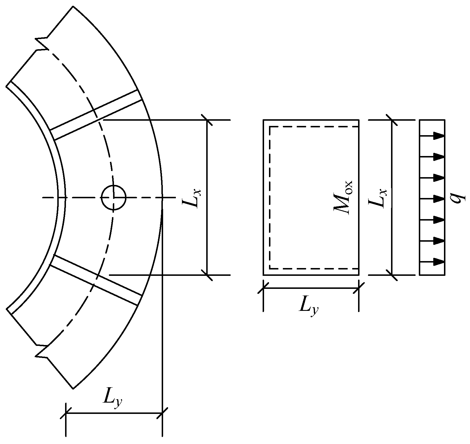
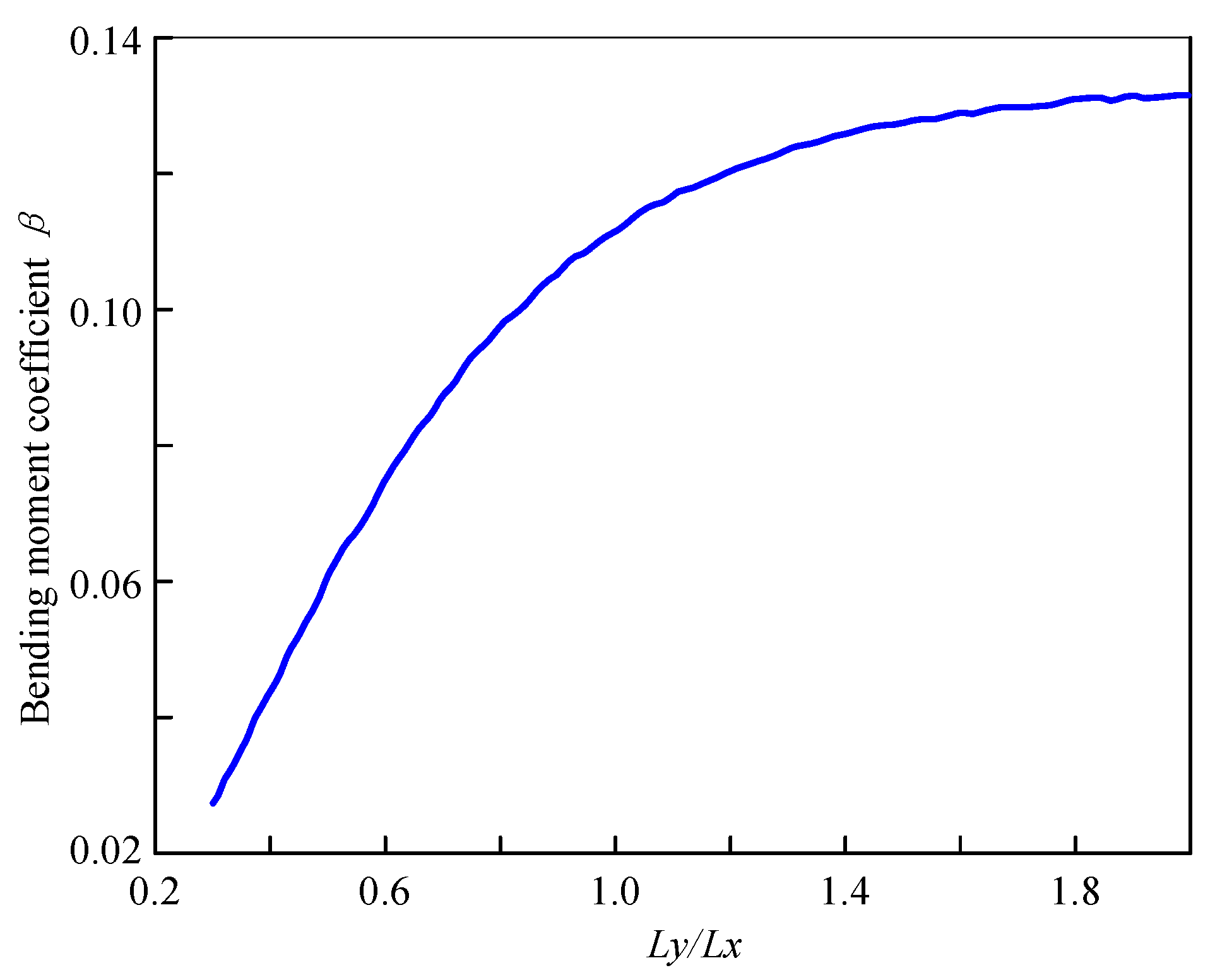
4.1. Minimum Thickness for Flange Plate
4.2. Joint with Different Tubes
4.3. Bearing Capacity Matching for Tube and Flange
5. Conclusions
- (1)
- There are two main failure modes of flange joint specimens. One mode is that the flange plates deform significantly while the steel tube does not yield, making the bearing capacity of the flange joint ultimately lost. Another mode is that the steel tube yields while the deformation of the flange joint is small, resulting in structural softening and load-bearing capacity loss.
- (2)
- The calculation method for the bearing capacity of flange joint in the Chinese design code is conservative. The testing result is about 1.2 times that of the calculation method in code.
- (3)
- The minimum thickness of the flange plate should be taken to 14mm. For a flange joint with a different tube, the flange plate of the thinner tube should be thickened to make the deformation of the flange plates on both sides equal. And thinning the flange plate of the thick tube also works.
- (4)
- In order to fully utilize the bearing capacity of the flange plate and steel tube, their parameters should be chosen more rationally in the design. The ratio of the bearing capacity of the steel tube to the flange plate should be greater than 1.7.
Author Contributions
Funding
Data Availability Statement
Acknowledgments
Conflicts of Interest
References
- Huang, F.; Zhang, D.; Hong, W.; Li, B. Mechanism and calculation theory of prying force for flexible flange connection. J. Constr. Steel Res. 2017, 132, 97–107. [Google Scholar] [CrossRef]
- Wang, Y.; Zong, L.; Shi, Y. Bending behavior and design model of bolted flange plate connection. J. Constr. Steel Res. 2013, 84, 1–16. [Google Scholar] [CrossRef]
- Kato, B.; Hirose, R. Bolted tension flanges joining circular hollow section members. J. Constr. Steel Res. 1985, 5, 79–101. [Google Scholar] [CrossRef]
- Kato, B.; Mukai, A. Bolted tension flanges joining square hollow section members. J. Constr. Steel Res. 1985, 5, 163–177. [Google Scholar] [CrossRef]
- Tao, Y.; Liu, X.; Chen, X.; Cui, W.; Guo, L. Analysis and design of column splicing flange joints with different weld types. J. Constr. Steel Res. 2024, 212, 108324. [Google Scholar] [CrossRef]
- Cao, J.; Bell, A. Determination of bolt forces in a circular flange joint under tension force. Int. J. Press. Vessel. Pip. 1996, 68, 63–71. [Google Scholar] [CrossRef]
- Wang, Y.; Zong, L.; Shi, Y. Comparative study on existing design methods for flange-plate connections of steel tubular structures. Sichuan Build. Sci. 2012, 38, 18–22. (In Chinese) [Google Scholar]
- Cao, L.; Chen, P. Design standard development and design method analysis of flange in USA and EU. Pipeline Technol. Equip. 2019, 2, 36–40. (In Chinese) [Google Scholar]
- Kim, Y.; Madugula, M. Behavior of bolted circular flange connections subject to tensile loading. Int. J. Steel Struct. 2010, 10, 65–71. [Google Scholar] [CrossRef]
- Van-Long, H.; Jean-Pierre, J.; Jean-François, D. Behaviour of bolted flange joints in tubular structures under monotonic, repeated and fatigue loadings I: Experimental tests. J. Constr. Steel Res. 2013, 85, 1–11. [Google Scholar] [CrossRef]
- Reza, M.; Bursi, O.; Paolacci, F.; Kumar, A. Enhanced seismic performance of non-standard bolted flange joints for petrochemical piping systems. J. Loss Prev. Process Ind. 2014, 30, 124–136. [Google Scholar] [CrossRef]
- Luan, Y.; Guan, Z.; Cheng, G.; Cheng, G.; Liu, S. A simplified nonlinear dynamic model for the analysis of pipe structures with bolted flange joints. J. Sound Vib. 2012, 331, 325–344. [Google Scholar] [CrossRef]
- Couchaux, M.; Hjiaj, M.; Ryan, I.; Bureau, A. Bolted circular flange connections under static bending moment and axial force. J. Constr. Steel Res. 2019, 157, 314–336. [Google Scholar] [CrossRef]
- Couchaux, M.; D’Aniello, M.; Falciano, L.; Faggiano, B.; Hjiaj, M.; Landolfo, R. Finite Element Simulations on the Tensile Resistance of Bolted End-Plate Connections with Tubular Members. Open Constr. Build. Technol. J. 2018, 12, 177–186. [Google Scholar] [CrossRef][Green Version]
- Willibald, S.; Puthli, R.; Packer, J.; Packer, J. Experimental Study of Bolted Flange, Plate Connections For Square Hollow Section Tension Members. In Proceedings of the the Ninth International Offshore and Polar Engineering Conference, Brest, France, 30 May–4 June 1999. [Google Scholar]
- Hou, K.; Zhang, D.; Xu, J.; Wang, J.; Xu, J. Axial tensile test and design method of special-shaped rigid flange. J. Constr. Steel Res. 2022, 197, 107490. [Google Scholar] [CrossRef]
- Li, Q.; Xu, C.; Luo, Z.; Huang, F.; An, Y.; Zhang, D.; Liu, P. Experiment and design methodology of an IODR flange connection under bending load. J. Constr. Steel Res. 2023, 201, 107744. [Google Scholar] [CrossRef]
- Zhang, Y.; Huang, Z.; Li, Y.; Jin, B.; Cheng, X.; Cheng, M. Experimental and numerical investigation of prefabricated prestressed vertical steel strand core tube flange column connection joint. J. Constr. Steel Res. 2022, 190, 107124. [Google Scholar]
- DL/T 5154-2002; Technical Regulation of Design for Tower and Pole Structures of Overhead Transmission Line. China Electric Power Publisher: Beijing, China, 2002. (In Chinese)
- GB50135-2006; Code for Design of High-Rising Structures. China Planning Press: Beijing, China, 2007. (In Chinese)























| Group | Number | Material | Flange Component A | Flange Component B | Objectives |
|---|---|---|---|---|---|
| FL1 | 3 | Q345B | F325L-16 | F299B-16 | (a) |
| FL2 | 3 | Q345B | F325L-14 | F299B-14 | |
| FL3 | 3 | Q345B | F325L-12 | F299B-12 | |
| FL4 | 3 | Q345B | F245B-16 | F245B-16 | (b,e) |
| FL5 | 3 | Q345B | F245B-14 | F245B-14 | (b) |
| FL6 | 3 | Q345B | F245B-12 | F245B-12 | |
| FL7 | 3 | Q345B | F245B-R186 | F245B-R186 | (c) |
| FL8 | 3 | Q345B | F245B-R170 | F245B-R170 | |
| FL9 | 3 | Q345B | F325E-8M | F325E-8M | (d) |
| FL10 | 3 | Q345B | F325E-10M | F325E-10M | |
| FL11 | 3 | Q420B | Q420-F245B | Q420-F245B | (e) |
| Flange Component | Tube Diameter (mm) | Flange Plate Thickness (mm) | Bolt Hole (mm) | Rib Plate Thickness (mm) |
|---|---|---|---|---|
| F299B-16 | Φ299 × 10 | 16 | 8Φ26 | 12 |
| F299B-14 | Φ299 × 10 | 14 | 8Φ26 | 12 |
| F299B-12 | Φ299 × 10 | 12 | 8Φ26 | 12 |
| F325L-16 | Φ325 × 10 | 16 | 8Φ26 | 10 |
| F325L-14 | Φ325 × 10 | 14 | 8Φ26 | 10 |
| F325L-12 | Φ325 × 10 | 12 | 8Φ26 | 10 |
| F245B-16 | Φ245 × 8 | 16 | 10Φ26 | 14 |
| F245B-14 | Φ245 × 8 | 14 | 10Φ26 | 14 |
| F245B-12 | Φ245 × 8 | 12 | 10Φ26 | 14 |
| F245B-R186 | Φ245 × 8 | 16 | 10Φ26 | 14 |
| F245B-R170 | Φ245 × 8 | 16 | 10Φ26 | 14 |
| F325E-8M | Φ325 × 10 | 16 | 8Φ26 | 14 |
| F325E-10M | Φ325 × 10 | 16 | 10Φ26 | 14 |
| Q420-F245B | Φ245 × 8 | 16 | 10Φ26 | 14 |
| Material | Material Behavior | Size (mm) | Yield Strength (MPa) | Tensile Strength (MPa) | Elongation (%) |
|---|---|---|---|---|---|
| Steel tube | Q345B | Φ245 × 8 | 400 | 545 | 30 |
| Φ299 × 10 | 390 | 540 | 29 | ||
| Φ323 × 12 | 405 | 520 | 27 | ||
| Φ323 × 10 | 425 | 550 | 29 | ||
| Steel plate | Q345B | 6 | 395 | 535 | 28 |
| 10 | 420 | 535 | 28 | ||
| 12 | 390 | 540 | 27 | ||
| 14 | 415 | 538 | 28 | ||
| 16 | 405 | 505 | 27 | ||
| 18 | 420 | 575 | 30 | ||
| Q420B | 8 | 455 | 595 | 29 | |
| 14 | 458 | 602 | 29 | ||
| 16 | 461 | 593 | 28 |
| Group | Flange Component | Theoretical Bearing Capacity (kN) | Loading Control Values (kN) | |||||
|---|---|---|---|---|---|---|---|---|
| Bolt | Steel Tube | Flange Plate | Rib Shearing Stress | Rib Principal Stress | Minimum Value | |||
| FL1 | F325L-16 | 9024 | 3263 | 1020 | 1872 | 2297 | 1020 | 1000 |
| F299B-16 | 9024 | 3009 | 1039 | 2730 | 3002 | |||
| FL2 | F325L-14 | 9024 | 3263 | 781 | 1872 | 2297 | 781 | 800 |
| F299B-14 | 9024 | 3009 | 795 | 2730 | 3002 | |||
| FL3 | F325L-12 | 9024 | 3263 | 574 | 1872 | 2297 | 574 | 600 |
| F299B-12 | 9024 | 3009 | 795 | 2730 | 3002 | |||
| FL4 | F245B-16 | 14,100 | 1971 | 1510 | 4586 | 3758 | 1510 | 1500 |
| FL5 | F245B-14 | 14,100 | 1971 | 1156 | 4586 | 3758 | 1156 | 1200 |
| FL6 | F245B-12 | 14,100 | 1971 | 849 | 4586 | 3758 | 849 | 900 |
| FL7 | F245B-R186 | 14,100 | 1971 | 1575 | 4586 | 4528 | 1575 | 1600 |
| FL8 | F245B-R170 | 14,100 | 1971 | 1677 | 4586 | 6053 | 1677 | 1700 |
| FL9 | F325E-8M | 11,761 | 3263 | 1034 | 4032 | 4444 | 1034 | 1000 |
| FL10 | F325E-10M | 14,100 | 3263 | 1386 | 4536 | 4500 | 1386 | 1400 |
| FL11 | Q420-F245B | 14,100 | 2416 | 1851 | 5351 | 4607 | 1851 | 1900 |
| Group | Design Value of Strength f (MPa) ① | Bearing Capacity of Joint N (kN) ② | Measured Value of Strength fy (MPa) ③ | Corrected Value of Bearing Capacity Nt (kN) ④ = ② × ③/① |
|---|---|---|---|---|
| FL1 | 310 | 1020 | 405 | 1333 |
| FL2 | 310 | 781 | 415 | 1046 |
| FL3 | 310 | 574 | 390 | 722 |
| FL4 | 310 | 1510 | 405 | 1973 |
| FL5 | 310 | 1156 | 415 | 1548 |
| FL6 | 310 | 849 | 390 | 1068 |
| FL7 | 310 | 1575 | 405 | 2058 |
| FL8 | 310 | 1677 | 405 | 2191 |
| FL9 | 310 | 1034 | 405 | 1351 |
| FL10 | 310 | 1386 | 405 | 1811 |
| FL11 | 380 | 1851 | 461 | 2246 |
| Specimen Number | Theoretical Bearing Capacity Nt (kN) | Yield Strength fy (MPa) | Bearing Capacity Mean Value | Addition | ||
|---|---|---|---|---|---|---|
| FL1-1 | 1333 | 405 | 1.79 | 0.67 | 0.17 | / |
| FL1-2 | No failure | |||||
| FL1-3 | ||||||
| FL2-1 | 1046 | 415 | 1.42 | 0.66 | 0.23 | / |
| FL2-2 | / | |||||
| FL2-3 | / | |||||
| FL3-1 | 722 | 390 | 2.07 | 0.90 | 0.40 | / |
| FL3-2 | / | |||||
| FL3-3 | / | |||||
| FL4-1 | 1973 | 405 | 1.31 | 1.12 | 0.29 | Tube wall yielded before the flange plate |
| FL4-2 | ||||||
| FL4-3 | ||||||
| FL5-1 | 1548 | 415 | 1.47 | 0.58 | 0.37 | Tube wall yielded after the flange |
| FL5-2 | ||||||
| FL5-3 | ||||||
| FL6-1 | 1068 | 405 | 1.98 | 1.11 | 0.70 | / |
| FL6-2 | / | |||||
| FL6-3 | / | |||||
| FL7-1 | 2058 | 405 | 1.26 | 1.40 | 0.53 | Tube wall yielded before the flange plate |
| FL7-2 | ||||||
| FL7-3 | ||||||
| FL8-1 | 2191 | 405 | 1.19 | 0.77 | 0.14 | Tube wall yielded before the flange plate |
| FL8-2 | ||||||
| FL8-3 | ||||||
| FL9-1 | 1351 | 405 | 1.56 | 1.12 | 0.61 | / |
| FL9-2 | Bolt fracture | |||||
| FL9-3 | No failure | |||||
| FL10-1 | 1811 | 405 | 1.24 | 0.41 | 0.21 | / |
| FL10-2 | No failure | |||||
| FL10-3 | No failure | |||||
| FL11-1 | 2246 | 461 | 1.12 | 1.13 | 0.18 | Tube wall yielded before the flange plate |
| FL11-2 | ||||||
| FL11-3 | ||||||
| Group | Flange Component | Steel Tube Bearing Capacity (kN) | Flange Plate Bearing Capacity (kN) | Ratio |
|---|---|---|---|---|
| FL1 | F325L-16 | 3263 | 1020 | 3.20 |
| F299B-16 | 3009 | 1039 | 2.90 | |
| FL2 | F325L-14 | 3263 | 781 | 4.18 |
| F299B-14 | 3009 | 795 | 3.78 | |
| FL3 | F325L-12 | 3263 | 574 | 5.68 |
| F299B-12 | 3009 | 795 | 3.78 | |
| FL4 | F245B-16 | 1971 | 1510 | 1.31 |
| FL5 | F245B-14 | 1971 | 1156 | 1.71 |
| FL6 | F245B-12 | 1971 | 849 | 2.32 |
| FL7 | F245B-R186 | 1971 | 1575 | 1.25 |
| FL8 | F245B-R170 | 1971 | 1677 | 1.18 |
| FL9 | F325E-8M | 3263 | 1034 | 3.16 |
| FL10 | F325E-10M | 3263 | 1386 | 2.35 |
| FL11 | Q420-F245B | 2416 | 1851 | 1.31 |
Disclaimer/Publisher’s Note: The statements, opinions and data contained in all publications are solely those of the individual author(s) and contributor(s) and not of MDPI and/or the editor(s). MDPI and/or the editor(s) disclaim responsibility for any injury to people or property resulting from any ideas, methods, instructions or products referred to in the content. |
© 2024 by the authors. Licensee MDPI, Basel, Switzerland. This article is an open access article distributed under the terms and conditions of the Creative Commons Attribution (CC BY) license (https://creativecommons.org/licenses/by/4.0/).
Share and Cite
Si, J.; Liu, W.; Zhu, L.; Zhu, Y.; Zhao, G.; Hong, J.; Zhang, C. Experimental Study on Mechanic Behavior of Flange Joint for Steel Tube Under Axial Tension. Buildings 2024, 14, 2282. https://doi.org/10.3390/buildings14082282
Si J, Liu W, Zhu L, Zhu Y, Zhao G, Hong J, Zhang C. Experimental Study on Mechanic Behavior of Flange Joint for Steel Tube Under Axial Tension. Buildings. 2024; 14(8):2282. https://doi.org/10.3390/buildings14082282
Chicago/Turabian StyleSi, Jinyan, Wei Liu, Li Zhu, Yaoyu Zhu, Guanyuan Zhao, Jian Hong, and Chenmin Zhang. 2024. "Experimental Study on Mechanic Behavior of Flange Joint for Steel Tube Under Axial Tension" Buildings 14, no. 8: 2282. https://doi.org/10.3390/buildings14082282
APA StyleSi, J., Liu, W., Zhu, L., Zhu, Y., Zhao, G., Hong, J., & Zhang, C. (2024). Experimental Study on Mechanic Behavior of Flange Joint for Steel Tube Under Axial Tension. Buildings, 14(8), 2282. https://doi.org/10.3390/buildings14082282

