Enhancing Green Building Technologies and Solutions in UAE University Campus: A Comprehensive Assessment and Validation Approach
Abstract
1. Introduction
2. Literature Review
2.1. The Imperative of Energy Reduction in Buildings
2.2. The Impact on Sustainability and Health
2.3. The Intersection of Green Architecture and Sustainability
2.4. Challenges in Green Building
2.4.1. Green Building Adoption
2.4.2. Lack of Awareness
2.4.3. Regulation
2.4.4. Equipment and Products
3. Indoor Environmental Quality (IEQ) Measurement Parameters
3.1. Air Quality
3.2. Thermal Comfort
3.3. Lighting Quality
3.4. Acoustic Comfort
3.5. Odor and Indoor Pollutants
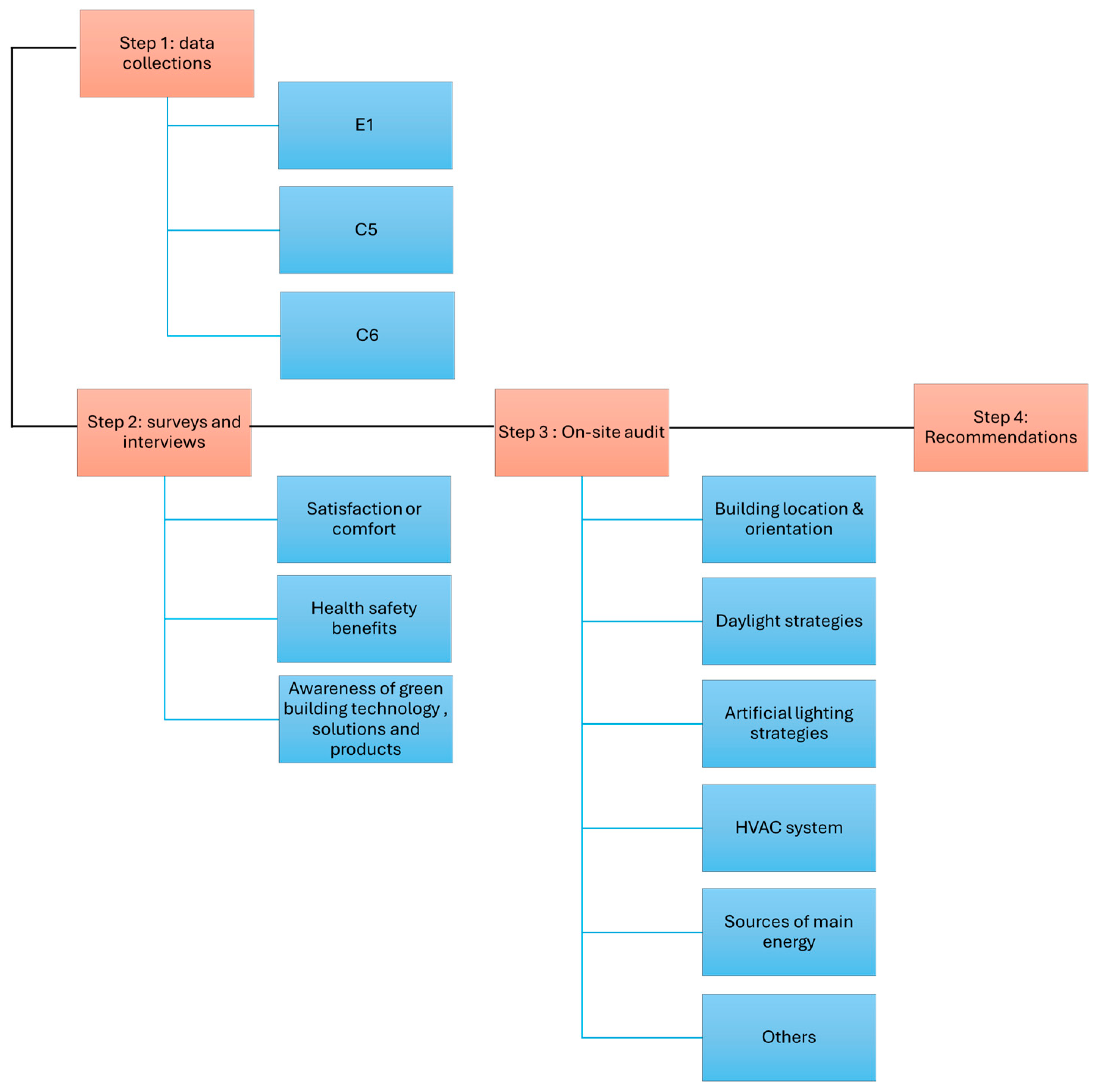
4. Materials and Methods
4.1. Stage 1: Case Selection
4.2. Stage 2: Objective Assessment of IEQ Factors
4.3. Stage 3: Subjective Assessment through Questionnaires
4.4. Stage 4: Data Integration and Analysis
5. Building Selection and Description
- Use: Office spaces, laboratories, and lecture rooms.
- Cooling System: Integrated with campus district cooling
- Air Handling Units: 13 AHUs elegantly integrated into the roof
- Air Handling Control: Responsive variable air volume (VAV) approach
- Lighting System: Illuminated with energy-efficient T5 fluorescent lamps (office spaces)
- Lighting Control: User-friendly wall switches for convenient on/off functionality
6. Surveys and Interviews
6.1. First Survey: Occupants’ Awareness of Green Building Practice
6.2. Second Survey: C6 ‘Users’ Satisfaction
7. IEQ Monitoring
8. Results and Discussions
8.1. Survey Analysis
8.2. E.Q. Monitoring Data
8.2.1. Thermal Comfort
8.2.2. Lighting Quality
9. Conclusions
- Thermal Comfort Optimization: Our research highlights the importance of addressing thermal comfort discrepancies within educational buildings. Implementing responsive HVAC systems that can adapt to varying occupancy and external conditions, including zone-based temperature control and scheduling adjustments, is crucial to maintaining a comfortable learning environment throughout the day.
- User-Centric Control Systems: Based on our findings, it is essential to introduce advanced control mechanisms that empower occupants to personalize their environment while optimizing energy consumption. Incorporating smart sensors and controls allows users to fine-tune lighting and temperature settings within their spaces, enhancing comfort and sustainability.
- Dynamic Lighting Solutions: Our research underscores the significance of implementing dynamic lighting systems that balance natural daylighting with artificial illumination. By incorporating sensors that adjust lighting levels based on the availability of natural light, buildings can promote comfort while minimizing energy wastage, aligning with our sustainability goals.
- Thorough User Consultation: Engaging occupants and users early in the design phase is critical to aligning building features with their needs and preferences. Our research emphasizes the importance of gathering insights into user expectations to foster a stronger sense of ownership and satisfaction with the educational environment.
- Flexible Spatial Design: Developing flexible layouts that adapt to evolving educational needs is essential for creating versatile and long-lasting educational spaces. Modular furniture and adaptable partitions allow spaces to be easily reconfigured for different purposes, enhancing functionality and accommodating diverse learning activities.
- Enhanced Thermal Zoning: Our research highlights the benefits of dividing buildings into distinct thermal zones to cater to specific occupancy patterns and comfort requirements. This ensures that energy is allocated efficiently based on actual usage, contributing to both occupant comfort and sustainability objectives.
- Natural Ventilation Strategies: Designing spaces that facilitate natural ventilation is essential for promoting fresh air circulation and enhancing indoor air quality. Incorporating operable windows, stack ventilation principles, and strategic building orientation aligns with our sustainability goals and contributes to occupant well-being.
- Post-Occupancy Evaluation: Conducting regular post-occupancy evaluations is crucial for gathering continuous feedback from occupants and refining building operations and design based on real-world experiences. This iterative process enables ongoing improvements that enhance both user satisfaction and sustainability performance.
- Education on Sustainable Living: Integrating educational initiatives within the building raises awareness about sustainable practices among occupants. Interactive displays, workshops, and information hubs engage occupants in environmentally conscious behaviors, fostering a culture of sustainability within the educational environment.
- Collaborative Spaces: Designing communal spaces that foster collaboration and interdisciplinary learning enhances the overall educational experience. These spaces encourage knowledge exchange and engagement, aligning with our research findings on the importance of creating enriching environments that nurture learning and collaboration.
Author Contributions
Funding
Data Availability Statement
Conflicts of Interest
Appendix A
| Section 1: Basic information | |
| 1. What is your designation in your organization? |
|
| 2. What is your educational level? |
|
| 3. What is your age? |
|
| Section 2: Basic understanding of green building: | |
| 4. What level of familiarity do you have with green buildings? |
|
| 5. Can you tell me what you consider green buildings to be? |
|
| 6. Have you ever heard of green building labels? |
|
| Section 3: C6 building occupant opinion: | |
| 7. How long have you used the C6 building facilities? |
|
| 8. Do you feel some difficulties using the C6 building facilities? |
|
| 9. What are the most uncomfortable in the C6 building among these? |
|
| 10. Do you prefer to have a preset C.A.C. (air-conditioning system) temperature, or can you control it? |
|
| 11. Do you prefer the lighting system with sensors or the ordinary controlled one? |
|
| Section 4: Intention to consider buying/living/spending time in a green building: | |
| 12. Green buildings have the following advantages over conventional buildings that may influence your buying/living/spending time in a green building. Please select and assess the effects of these factors. (The effects increase as the number increases 1 means no influence, and 5 means quite important) | |
| Green buildings help to save land, protect the environment, reduce pollution | 1 2 3 4 5 |
| Green buildings help to save energy, water and construction material | 1 2 3 4 5 |
| Green buildings have better ventilation and lighting conditions, which help to improve the indoor environment | 1 2 3 4 5 |
| 13. There are three levels of green buildings: one star, two stars, and three stars, according to the Ministry of Construction (M.O.C.). Do you prefer to buy/live/spend time in a green building if it has been recognized by M.O.C.? |
|
| 14. It is more expensive to build a green building than a conventional building, but it has many environmental benefits. If other factors remain the same, such as location, traffic, and environment, will you pay more for green buildings? |
|
Appendix B
| Section 1: Basic information | |
| 1. What is your designation in your organization? |
|
| 2. What is your educational level? |
|
| 3. What is your age? |
|
| Section 2: Architectural Elements | |
| C6 Building layout |
|
| Comfort of classrooms/offices | |
| Influence of room conditions on the degree of productivity | |
| Comfort in navigating the building | |
| Available amenities (e.g., Restrooms, prayer rooms, etc.) | |
| C6 courtyard and access to nature | |
| Section 3: Functional Elements |
|
| Thermal comfort and Indoor Air temperature in classrooms/offices | |
| Ventilation and air quality of the rooms | |
| Natural lighting levels | |
| General cleanliness Noise levels | |
| Classroom space | |
| The location of the intelligent/traditional board | |
| Location of stairwells and elevators | |
| Furnishing comfort | |
| Visual comfort | |
| Ease of interaction | |
References
- EIA. Environment Emissions State Analysis. 2017. Available online: https://www.eia.gov/environment/emissions/state/analysis/ (accessed on 17 February 2020).
- IEA. Releases First Clean Energy Progress Report. 2011. Available online: https://www.iea.org/newsroom/news/2011/april/iea-releases-first-clean-energy-progressreport.html (accessed on 16 February 2020).
- Pérez-Lombard, L.; Ortiz, J.; Pout, C. A review on buildings energy consumption Information. Energy Build. 2008, 40, 394–398. [Google Scholar] [CrossRef]
- Yang, L.; Yan, H.; Lam, J.C. Thermal comfort and building energy consumption implications—A review. Appl. Energy 2014, 115, 164–173. [Google Scholar] [CrossRef]
- United Nations Environment Programme (UNEP). United Natiorenewable Energy and Energy Efficiency in Developing Countries; UNEP: Nairobi, Kenya, 2016. [Google Scholar]
- Green Building Development in Jordan; Royal Scientific Society of Jordan and the Friedrich-Ebert-Stiftung Amman Office: Amman, Jordan. 2013. Available online: https://library.fes.de/pdf-files/bueros/amman/10678.pdf (accessed on 4 February 2024).
- Tawfiq, M.; Ali, M. Evaluation of the Experience of Amman City in Green Architecture: Study of Examples of Public Buildings. Master’s Thesis, University of Jordan, Amman, Jordan, 2014. [Google Scholar]
- Al-Azhari, W.; Al-Najjar, S. Challenges and Opportunities Presented by Amman’s Land Topography on Sustainable Buildings. In Proceedings of the Third International Conference on Construction in Developing Countries (I.C.C.I.D.C.–III), Bangkok, Thailand, 4–6 July 2012. [Google Scholar]
- Lauring, M. Architecture, energy and climate: Editor’s notes. Nord. J. Archit. Res. 2010, 22, 4–8. [Google Scholar]
- Braungart, M.; Mcdonough, W. Cradle to Cradle Remaking the Way We Make Things; North Point Press: Berkeley, CA, USA, 2002. [Google Scholar]
- Zhang, S.; Liu, X.; Gao, Y.; Ma, P. Effect of Level of Owner-Provided Design on Contractor’s Design Quality in DB/EPC Projects. J. Constr. Eng. Manag. 2019, 145, 04018121. [Google Scholar] [CrossRef]
- Burgess, J.A. Assuring Quality in Design Engineering. J. Manag. Eng. 1988, 4, 16–22. [Google Scholar] [CrossRef]
- Kibert, C.J. Sustainable Construction: Green Building Design and Delivery; John Wiley & Sons: Hoboken, NJ, USA, 2016. [Google Scholar]
- Agyekum, K.; Adinyira, E.; Baiden, B.; Ampratwum, G.; Duah, D. Barriers to the adoption of green certification of buildings: A thematic analysis of verbatim comments from built environment professionals. J. Eng. Des. Technol. 2019, 17, 1035–1055. [Google Scholar] [CrossRef]
- Adamkiewicz, G.; World Health Organization. WHO Guidelines for Indoor Air Quality: Selected Pollutants; World Health Organization, Regional Office for Europe: Copenhagen, Denmark, 2010. [Google Scholar]
- Destaillats, H.; Maddalena, R.L.; Singer, B.C.; Hodgson, A.T.; Mckone, T.E. Indoor pollutants emitted by office equipment: A review of reported data and information needs. Atmos. Environ. 2008, 42, 1371–1388. [Google Scholar] [CrossRef]
- Finnegan, M.J.; Pickering, C.A.; Burge, P.S. The sick building syndrome: Prevalence studies. BMJ 1984, 289, 1573–1575. [Google Scholar] [CrossRef] [PubMed]
- González-Martín, J.; Kraakman, N.J.R.; Pérez, C.; Lebrero, R.; Muñoz, R. A state–of–the-art review on indoor air pollution and strategies for indoor air pollution control. Chemosphere 2021, 262, 128376. [Google Scholar] [CrossRef] [PubMed]
- Wang, J.; Rong, R.; Qu, B.; Shi, X.; Hu, B.; Zhao, P.; Ling, C.; Chen, Y. Spatial Cluster of Air Pollutants and its Association with Health Disparities: A County-level Ecological Study across the USA. Authorea Prepr. 2024. [Google Scholar] [CrossRef]
- Chen, D.; Huebner, G.; Bagkeris, E.; Ucci, M.; Mumovic, D. Effects of short-term exposure to moderate pure carbon dioxide levels on cognitive performance, health symptoms and perceived indoor environment quality. Build. Environ. 2023, 245, 110967. [Google Scholar] [CrossRef]
- ANSI/ASHRAE Standard 55-2017. Thermal Environmental Conditions for Human Occupancy. ASHRAE: Peachtree Corners, GA, USA, 2017.
- Spieringhs, R.M.; Phung, T.H.; Audenaert, J.; Hanselaer, P. Exploring the Applicability of the Unified Glare Rating for an Outdoor Non-Uniform Residential Luminaire. Sustainability 2022, 14, 13199. [Google Scholar] [CrossRef]
- ISO 3382-1:2009; Acoustics—Measurement of Room Acoustic Parameters—Part 1: Performance Spaces. ISO: Geneva, Switzerland, 2009.
- Al Ain Climate: Average Temperature, Weather by Month, Al Ain Weather Averages. Climate-Data.org. Available online: https://en.climate-data.org/asia/united-arab-emirates/abu-dhabi/al-ain-1210/ (accessed on 1 January 2024).
- ANSI/ASHRAE Standard 55-2020. Thermal Environmental Conditions for Human Occupancy. American Society of Heating, Refrigerating and Air-Conditioning Engineers, Inc.: Atlanta, GA, USA, 2020.
- International WELL Building Institute. WELL Building Standard (Version 2); International WELL Building Institute: New York, NY, USA, 2022. [Google Scholar]













| Survey Section | Key Findings |
|---|---|
| Demographics |
|
| Comprehension of Green Building Concepts |
|
| Perception of Green Buildings |
|
| Lighting and AC Control Preferences |
|
| Attitudes towards Green Buildings |
|
Disclaimer/Publisher’s Note: The statements, opinions and data contained in all publications are solely those of the individual author(s) and contributor(s) and not of MDPI and/or the editor(s). MDPI and/or the editor(s) disclaim responsibility for any injury to people or property resulting from any ideas, methods, instructions or products referred to in the content. |
© 2024 by the authors. Licensee MDPI, Basel, Switzerland. This article is an open access article distributed under the terms and conditions of the Creative Commons Attribution (CC BY) license (https://creativecommons.org/licenses/by/4.0/).
Share and Cite
Khoukhi, M.; Gomez, A.; Dar Saleh, A.; Alkaabi, M.; Muhsenah, H. Enhancing Green Building Technologies and Solutions in UAE University Campus: A Comprehensive Assessment and Validation Approach. Buildings 2024, 14, 1549. https://doi.org/10.3390/buildings14061549
Khoukhi M, Gomez A, Dar Saleh A, Alkaabi M, Muhsenah H. Enhancing Green Building Technologies and Solutions in UAE University Campus: A Comprehensive Assessment and Validation Approach. Buildings. 2024; 14(6):1549. https://doi.org/10.3390/buildings14061549
Chicago/Turabian StyleKhoukhi, Maatouk, Ariel Gomez, Abeer Dar Saleh, Maryam Alkaabi, and Hajar Muhsenah. 2024. "Enhancing Green Building Technologies and Solutions in UAE University Campus: A Comprehensive Assessment and Validation Approach" Buildings 14, no. 6: 1549. https://doi.org/10.3390/buildings14061549
APA StyleKhoukhi, M., Gomez, A., Dar Saleh, A., Alkaabi, M., & Muhsenah, H. (2024). Enhancing Green Building Technologies and Solutions in UAE University Campus: A Comprehensive Assessment and Validation Approach. Buildings, 14(6), 1549. https://doi.org/10.3390/buildings14061549

