Abstract
This study provides weight and normalization reference information for declaring the environmental information of building materials produced and exported in Turkey. Reference information was first determined for the global warming potential based on greenhouse gas (GHG) emissions, which is the subject of the European Union Green Deal Carbon Border Adjustment Mechanism (CBAM). For a more holistic approach, reference information is also recommended for environmental impact categories acidification, air pollution, ecological toxicity, eutrophication, fossil fuel depletion, human health, indoor air quality, land use, ozone depletion, photochemical smog formation, and water depletion, in addition to GHG emissions. Reference information is determined based on the life cycle assessment (LCA) methodology defined in the international standards ISO 14040 and ISO 14044. Semi-structured interviews were held with twenty-one industry stakeholders in Turkey to determine the weight reference values. The results obtained from the semi-structured interviews were combined using the analytic hierarchy process (AHP) method. Normalization reference information was determined by compiling Turkey’s national emission values. The suggested reference information has been tested using a case study. Total environmental impact scores were calculated for floor coverings and exterior wall finishes, including global warming potentials based on GHG emissions, and eleven other environmental impact categories. The findings support the need to use regional reference information in Turkey. The reference information recommended in this study can be used both in declarations within the scope of the EU Green Deal and in other possible environmental impact declarations resulting from building materials.
1. Introduction
The scope of the European Green Deal was developed to ensure sustainability in EU countries; it is aimed to reduce GHG emissions to 1990 levels by 2030 in EU countries and to be carbon neutral until 2050 [1,2]. A gradual transition to CBAM, which entered into force in October 2023, will be achieved within three years. Within the scope of CBAM, it will be obligatory to declare inventory data of GHG emissions of products imported into the EU. Products will be taxed based on their GHG emissions. For this reason, the European Green Deal has become essential for non-EU countries in terms of import and export relations with EU countries [3]. Turkey exports products to the EU in many industries, including the building materials industry. Turkey has no database where GHG emissions and other environmental impacts of building materials are declared. However, within the scope of the European Green Deal, it is estimated that some tools will be established in which the sustainability criteria are used, and the inventory data of the building materials will be declared to be able to export the building materials [4].
GHG, which will be taxed within the scope of CBAM, is one of the negative impacts of building materials in their life cycles. In addition, building materials have other negative environmental impacts during their life cycle [5]. Eleven environmental impact categories defined for building materials in the EN 15804:2012+A2:2019 [6] standard are acidification, air pollution, ecological toxicity, eutrophication, fossil fuel depletion, global warming, human health, land use, ozone depletion, photochemical smog formation, water depletion. In addition, BEES (Building for Environmental and Economic Sustainability), a building material evaluation tool, evaluates indoor air quality as it has an environmental impact category specific to the construction industry. The twelve environmental impact categories highlighted here were adopted within the scope of this study. The relationship between environmental impact categories and building materials can be explained as follows:
- Global warming (or climate change) is due to GHG emissions from human activities [2]. Global warming potential (GWP) is measured as GHG emissions expressed in carbon dioxide (CO2) equivalents according to the Intergovernmental Panel on Climate Change (IPCC) Guidelines [7]. The construction industry is responsible for one-third of the world’s GHG emissions [8]. One of the components of concrete, the most fundamental building material today, is cement, and its production is an essential source of CO2 emissions [9]. Additionally, concrete is usually produced off-site and transported to the site; this leads to GHG emissions from transportation [9].
- Acidification potential (AP) expresses the building material’s contribution to the environment’s acidification [10]. Acidification is caused by substances such as sulfur dioxide (SO2), nitrogen oxides (NOx), ammonia (NH3), and the substances released as a result of their reactions [11]. Multiplying the emissions of these substances by equivalence factors and converting them into hydrogen ion (H+) equivalents is a measure of AP [12]. Acidifiers, mainly released from combustion fossil fuels, are released during the life cycle of building materials, especially during the manufacturing and transportation stages. Estokova vd. (2017) [10] examined the embodied energy, GWP, and AP environmental impacts of built-in materials used in twenty masonry buildings. While it was revealed that foundation materials caused the most negative environmental impact, the GWP share in the study was determined to be 57.8%, and the AP share was 30.4%.
- Air pollution is caused by the emissions of the main air pollutants SO2, NOx, O3 (ozone), CO (carbon monoxide), VOCs (volatile organic compounds), PM (particulate matter), and Pb (lead) [13]. The leading causes of air pollution include acidification and eutrophication [14]. As stated in the CACC (2019) [15] news, 1500 billion bricks, commonly used building materials worldwide, are produced in polluting kilns. Ninety percent of the bricks in the world are produced in Central Asia, and significant air pollutants are released while transporting these materials to the global market. Due to brick burning and transportation processes, large amounts of PM, black carbon, SO2, and CO2 emissions are released and cause air pollution [15].
- The impact of ecological toxicity is measured by converting emissions from the life cycle processes of building materials into 2,4-D (2,4-Dichlorophenoxyacetic acid) equivalents according to TRACI (2009) [12,16]. Pacheco-Torgal and Jalali (2011) [17] stated that even though most of the existing buildings are built following legal regulations, practitioners may need to learn the toxic properties of the materials or include toxic building materials due to economic factors. For instance, although the toxicity of Pb has been known for many years, replacing plumbing systems containing Pb requires high costs [17]. On the other hand, some blast furnace slags and fly ashes used in concrete may have radioactive properties [18].
- Eutrophication is the enrichment of natural water resources in nitrogen (N) and phosphorus (P) by both natural and artificial means [19]. Eutrophication potential (EP) is measured by converting the eutrophication-causing emissions of building materials within their life cycle into N equivalent [16]. Marzouk et al. (2017) [20] estimate that building materials contribute to eutrophication in their life cycle as follows: 44% production and transportation phase, 16% on-site transportation and application phase, 2% using phase, 23% maintenance and repair phase, 12% demolition phase, and 3% recycle phase. On the other hand, Islam et al. (2016) [21] expressed that 77% of shipping containers used for shelter in Australia cause eutrophication during their life cycle. In their study, Kim and Chae (2016) [14] determined that coarse aggregate and fine aggregates used in the concrete production phase cause both acidification and eutrophication.
- Fossil fuel depletion results from fossil fuels used in the life cycle stages of building materials. Depending on the combustion of fossil fuels in vehicle engines, pollutants such as NO (nitrogen monoxide), CO, CO2, VOC, NO2 (nitrogen dioxide), and O3 are released [22], and at the same time, these pollutants cause photochemical smog formation. Hahnel et al. (2021) [23], in their study examining the life cycle environmental impacts of timber, steel, and concrete structural flooring systems, determined that the most dominant environmental impacts are global warming and fossil fuel depletion.
- Indoor air quality depends on VOCs emitted into the indoor air from different sources. Various chemicals used in some building materials, such as fire retardants, anti-stain chemicals, and plasticizers, are released into the indoor air over time [24]. Alyüz and Veli (2006) [25] state that building materials cause significant VOC emissions due to the use of chemical substances in their production and their application in the building. The essential sources of VOCs are building materials and decoration materials [25].
- Land use refers to land transformations. Excavations carried out to obtain raw materials for building materials, use of agricultural lands during the production process, land occupation during the use phase, and land occupation during the waste storage and disposal phases are land use. For instance, due to the methods used to obtain limestone, which is one of the raw materials of cement, and to obtain aggregate and sand for concrete production, effects such as destruction of the habitats of plants and animals, changes in topography, and pollution of waterways occur [26]. When aggregate and sand are obtained from stream beds, land use occurs, the bottom boundaries of the stream beds change, and habitats are altered [27].
- Ozon depletion originates from chlorofluorocarbons (CFCs), widely used in buildings’ air conditioning and ventilation systems, which cause ozone depletion when released into the atmosphere [28]. The CCAC (2015) report [29] states that the emissions of substances from ozone depletion increase by 8–15% every year due to population growth and urbanization.
- Water depletion occurs directly and indirectly during the production of building materials [30]. Following a series of case studies carried out in non-residentials in Australia, McCormack et al. (2007) [31] determined that 5 to 20 m3 of embodied water per m2 of gross floor area is consumed, and the building materials that cause embodied water are steel, concrete, and carpet, respectively. In the production process of these materials, water is used as a lubricant, cleaning agent, sealant, heat transfer medium, solvent, and air pollution control tool and for other purposes depending on the materials produced [30]. As another example of water depletion in terms of building materials, specifically in commercial buildings, replacing carpets in approximately ten years increases embodied water [32].
- Human health is affected permanently or temporarily by the environmental impacts mentioned above. For instance, photochemical smog formation causes respiratory tract irritation and lung irritation [33]. Ozon depletion causes various skin diseases, cataracts, immune system weakening, respiratory diseases, asthma attacks, and vascular occlusion in humans [34]. There are studies in the literature on the details of the human health impacts caused by building materials [35,36,37,38].
In summary, the aims of this study are as follows: firstly, to recommend national reference information for Turkey’s global warming potential resulting from GHG for CBAM declarations; secondly, for a more holistic approach, to recommend national reference information for the other eleven environmental impact categories mentioned above; thirdly, to test the recommended reference information with floor coverings and exterior wall finishes.
The novelty of the current study stems from the lack of national reference information for Turkey to declare GHG emissions from building materials within the scope of CBAM. In addition to GHG emissions, the study provides reference information for the other eleven environmental impact categories.
2. Materials and Methods
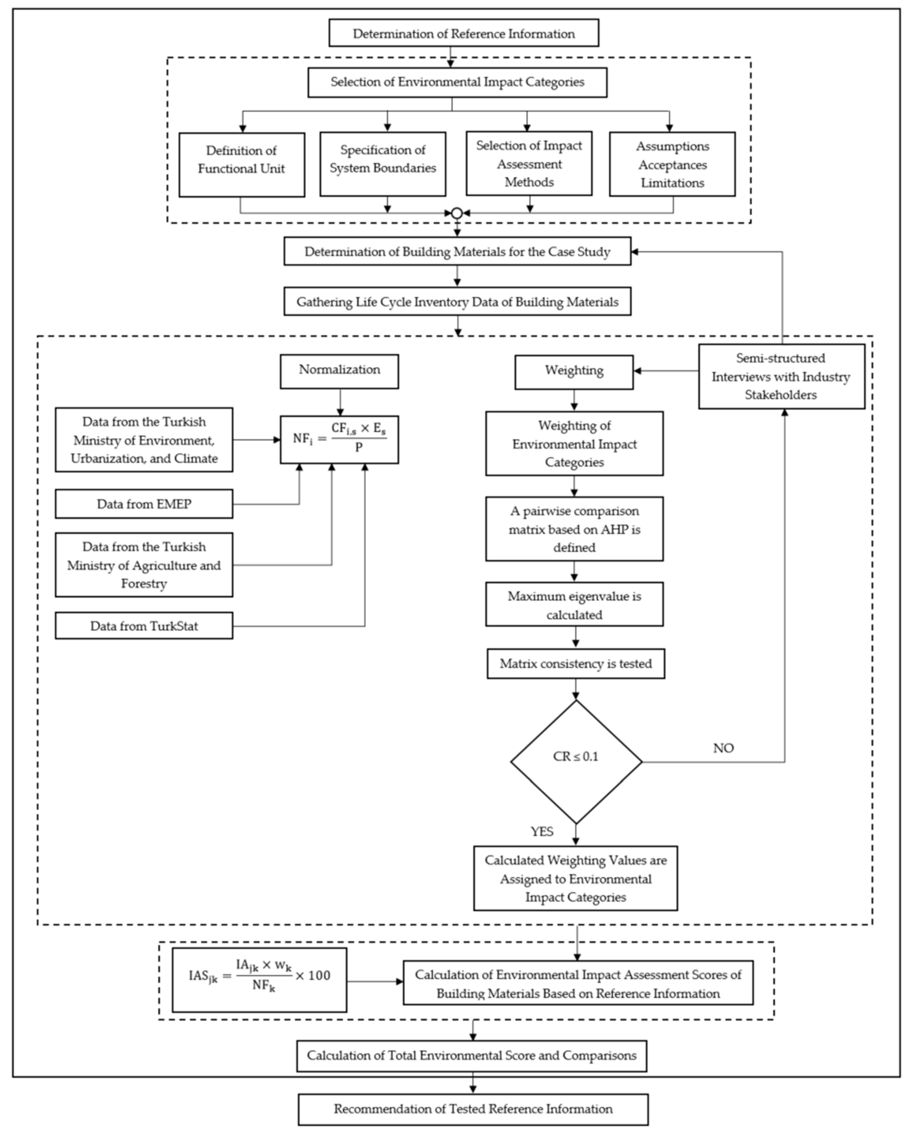
The process followed in determining the reference information recommended in the study is shown in Figure 1.
Figure 1.
The framework of the study.
2.1. Materials
The study was tested with two groups of building materials: floor coverings and exterior wall finishes. Information on the building materials is shown in Table 1. Test materials were selected based on semi-structured interviews with industry stakeholders. In addition, the building materials in Table 1 are produced in Turkey. Furthermore, environmental data of these materials are available in the BEES database.
Table 1.
Testing materials.
2.2. Methods
2.2.1. Life Cycle Assessment
The phases of LCA defined in international standards ISO 14040 (2006) [39] and ISO 14044 (2006) [40] are shown in Figure 2. LCA includes four mandatory phases: goal and scope definition, inventory analysis, impact assessment, and interpretation [39]. The impact assessment phase has optional elements called weighting, normalization, and grouping [41]. Implementation of optional phases does not imply a preference. If the study becomes clearer with implementing these phases, it is necessary to implement them.
Figure 2.
Elements of LCA defined in ISO 14040.
In the goal and scope definition phase, the functional unit should be decided, and system boundaries should be determined. The functional unit is the quantitative expression of the building material. The materials being compared should have similar functions. For instance, the amount required for a building material to fulfill its function should be shown in measurable units such as m2, m3, lt, and kg [42].
When determining the system boundaries, the cut-off criteria for the study must be specified. Three different system boundaries are recommended when carrying out an LCA study of a building material: (i) cradle to gate, (ii) cradle to grave, (iii) cradle to cradle [40].
2.2.2. Environmental Impact Calculation Method
The potential environmental impacts of building materials are converted to numerical values by the following equations. The total environmental score is calculated by the following equation:
where IESj is the total environmental score calculated for each j building material; W is environmental performance weight; EISj is the environmental impact score of each j building material; n is the number of building materials. Since only the environmental performance of building materials is calculated, W = 100.
EISj is calculated by the following equation [43]:
where p is the number of environmental impact categories; IASjk is the normalized, weighted environmental impact assessment score of building material j according to the k environmental impact category.
IASjk is calculated by the following equation [43]:
where IAjk is the environmental impact assessment score of building material j according to the k environmental impact category; wk is the relative importance weight of the k environmental impact category; NFk is the normalized value of the k environmental impact category.
IAjk is calculated by the following equation [43]:
where IFij is the inventory input i of building material j; EFi is emission factors for inventory input i; n is the number of inventory inputs of the k environmental impact category.
2.2.3. Weighting Calculation Method: Analytic Hierarchy Process
The analytic hierarchy process as expressed by Saaty (2001) [44] is “the objective mathematical expression of the subjective and personal preferences of an individual or a group in making a decision”. It provides the opportunity to measure ideas, feelings, thoughts, and experiences numerically. The application steps are as follows:
- The hierarchy consists of three levels: the top level includes the goal, the middle level includes the criteria and sub-criteria if any, and the bottom level includes the decision alternatives [45,46].
- An n × n-dimensional square matrix is defined in which the criteria are compared pairwisely [47]. Pairwise comparisons are carried out according to the fundamental comparison scale proposed by Saaty (1987) [48] (p. 163).
- The requirement for the pairwise comparison matrix to be consistent is that its maximum eigenvalue (λmax) is equal to the matrix size (n) [49]. The consistency ratio of the pairwise comparison matrix is calculated with the following equation [50]. If CR < 0.1, the matrix is consistent; otherwise, decision-makers need to revise their judgments in the pairwise comparison matrix until they obtain acceptable consistency [51].
In the literature, the RI values obtained for matrix dimensions 1, 2, 3, …, 15 as a result of a series of studies are given by Saaty (2008) [49] (p. 264).
2.2.4. Normalization Factor Calculation Method
The twelve environmental impact categories considered in the study are measured in different units. In order to calculate the total environmental impact of a building material, these values should be on the same scale. This is made possible by implementing the LCA’s normalization phase of the impact assessment phase.
According to ISO 14044 (2006) [40], normalization is performed by dividing the numerical results of the environmental impact categories by the reference values. Normalization factors are calculated with the following equation [52]:
where NFi is the normalization factor for impact category i (impact/year/capita); CFi,s, the emission factor of impact category i (impact of one gram of substance s, impact/g); Es, substance emissions for the reference area (g/year); P, the population of the reference area (capita).
Emission factors (or characterization factors) are coefficients representing the contributions of reference substances that contribute to the concerned environmental impact category. These values are determined mostly by assuming a normal distribution among the emission factors of the reference substances [52].
2.3. Limitations
The limitations of the study can be listed as follows:
- (i)
- Turkey has no national database where the emission amounts of building materials throughout their life cycles are declared. Some emission data feeding the environmental impact categories could not be obtained.
- (ii)
- Some industry stakeholders contacted did not respond to semi-structured interview requests.
- (iii)
- When the study was initially planned, it was intended to test five different material groups (insulation, plaster, walls, floor coverings, and exterior wall finishes). However, while the BEES Online software used in the study was upgraded to BEES Online 2.0, the inventory data of the building materials in the previous version were removed from the database. Since the tested materials must have equivalents in the BEES Online database for comparisons to be made, the material groups used in the case study are limited to floor coverings and exterior wall finishes.
- (iv)
- In the normalization value calculations, 2018 was chosen as the reference year. When the inventory data declared by the Turkish Ministry of Environment, Urbanization, and Climate Change, Turkish Ministry of Agriculture and Forestry, TurkStat (Turkish Statistical Institute), and EMEP (European Monitoring and Evaluation Program) were examined, it was determined that the most comprehensive data regarding the selected environmental impact categories were for 2018. Another reason is that the Turkish Ministry of Environment, Urbanization, and Climate Change declares inventory data from two previous years every year.
3. Results and Discussion
3.1. Weighting Reference Values
In the ISO 14040 (2006) [39] and ISO 14044 (2006) [40] international standards, there is no limitation on determining the weights of environmental impact categories. However, it is stated that the chosen environmental mechanism and the reference values should be compatible with the reference period of the study. In order to ensure regional adaptation, three groups, namely green building consultants, green building designers, and green building practitioners operating in Turkey, were requested to participate in the study voluntarily.
The green building consultants can be accredited professionals working in green building consulting institutions, architects working within green building design institutions, and engineers involved in Turkey’s green building production phase. Within the scope of the study, semi-structured interviews were conducted between May 2020 and January 2021 with twenty-one industry stakeholders: seven green building consultants, seven green building designers, and seven green building practitioners. Stakeholders were requested to vote on the environmental impact categories as short-term (0–10 years), medium-term (10–100 years), and long-term (>100), according to the fundamental comparison scale by Saaty (1987) [48] (p. 163). Values depending on the personal judgment of stakeholders were then combined using the AHP technique.
It should be noted that, in semi-structured interviews, stakeholders were asked whether there were any environmental impact categories for Turkey’s conditions in addition to the 12 environmental impact categories. No stakeholders reported additional environmental impact categories. Stakeholders were also asked about testing materials. The questions asked in the semi-structured interviews are given in Appendix A.
Figure 3 shows the hierarchical structure created to determine the weights of environmental impact categories. According to the information obtained from the semi-structured interviews, a 12 × 12-dimensional pairwise comparison matrix was created. According to the AHP procedure described in the previous section, the normalized matrix, relative importance weight vector, and priority calculations were performed.
Figure 3.
Hierarchical structure for obtaining the weights of environmental impact categories.
The maximum eigenvalue of the matrix was calculated as λmax = 12.591. This value is equal to the matrix size (n). The consistency index CI was calculated as follows:
Based on the consistency index, the consistency ratio CR was calculated as follows:
The RI value is taken from Saaty (2008) [49] (p. 264). Since n = 12 for the 12 × 12 matrix, the value of 1.54 was considered, and CR = 0.035 < 0.1 was calculated; the matrix is consistent.
In calculating the weights of the environmental impact categories, the AHP application was carried out separately for the decision criteria and sub-criteria. Both the weight reference values calculated within the scope of this study and the BEES Stakeholder Panel weights [53] are shown in Figure 4.
Figure 4.
Weight reference values and BEES Stakeholder Panel weights.
3.2. Normalization Reference Values
The emission factors considered in the characterization of environmental impacts in this study are as follows: 100-year time horizon of the IPCC for global warming; direct use of inventories approach for water depletion and indoor air quality; SETAC’s (Society of Environmental Toxicology and Chemistry) environmental problems approach acidification, air pollution, ecological toxicity, eutrophication, fossil fuel depletion, human health, land use, ozone depletion, photochemical smog formation.
In order to obtain the normalization reference information values, it is necessary to calculate the impacts caused by each Turkish citizen in each environmental impact category within a year. According to TurkStat data, the population of Turkey as of 31 December 2018 is 82,003,882 people [54].
Many of the environmental impact assessment tools divide the environmental im-pacts of the reference area by the population of the area under calculation and consider the per capita environmental impact as the normalization factor. For instance, differently, the reference values for Germany and the Netherlands are total inputs and outputs per capita, while in China, the total environmental burdens per unit building floor area in a year in the entire construction industry are taken into account. In Australia, per capita, environmental impacts are calculated for the reference year, while in the USA, the amount of emissions released per capita for the reference year is calculated.
The normalization reference information value calculations for the global warming, air pollution, acidification, and water depletion environmental impact categories are shown below.
3.2.1. Calculation of Global Warming Normalization Reference Information Value
The Turkish Ministry of Environment, Urbanization, and Climate Change calculates Turkey’s national GHG emissions using the IPCC Guidelines. According to the GHG inventory results, the total GHG emissions in 2018 were calculated as 522 million tons (Mt) of CO2 equivalent [55]. TurkStat declared the total GHG emission per capita in Turkey in 2018 as 6.4 tons of CO2 equivalent. Since these data are directly declared as CO2 eq./year/capita by TurkStat, the global warming environmental impact category normalization value is considered in the calculations as 6,400,000 g CO2 eq./year/capita.
3.2.2. Calculation of Air Pollution Normalization Reference Information Value
Turkey is preparing a national emission inventory by the Turkish Ministry of Environment, Urbanization and Climate Change and the CLRTAP (Convention on Long-Range Transboundary Air Pollution) of the EMEP Protocol. According to SETAC’s environmental problems approach, the impacts of air pollution are measured through nitrogen oxides (NOx), sulfur oxides (SOx), and particulate matter (PM) emissions. According to Turkey’s Informative Inventory Report, NOx emissions were 785 kilotonnes and SOx (as SO2) emissions were 2519 kilotonnes in 2018 [56]. According to EMEP data, PM10 emissions were 239.08 kilotonnes and PM2.5 emissions were 193.64 kilotonnes in 2018 in Turkey [57]. Considering these emission values and air pollution emission factors, the air pollution normalization reference information value was calculated in terms of the microDALYs reference unit as in Table 2.
Table 2.
Obtaining the air pollution environmental impact category normalization reference information value.
3.2.3. Calculation of Acidification Normalization Reference Information Value
NH3, NOx, and SOx acidifiers were obtained from Turkey’s 5th Statement on Climate Change [56]. Emission amounts, emission factors, acidification index calculation, and normalization value calculation are shown in Table 3. For other acidifiers hydrochloric acid (HCl), hydrocyanate (HCN), hydrofluoric acid (HF), hydrogen sulfur (H2S), and sulfuric acid (H2SO4), Turkey’s national emission inventory data for the reference year are not available.
Table 3.
Obtaining the acidification environmental impact category normalization reference information value.
3.2.4. Calculation of Water Depletion Normalization Reference Information Value
While calculating the normalization reference information of the water depletion environmental impact category, the inventory inputs were used directly without any impact assessment. According to 2018 TurkStat data, the average daily water depletion per person in Turkey is 224 L/day/capita [58]. The normalization reference information is taken into account as 81,760 L/year/capita.
An extensive study was carried out to calculate the normalization reference information. Here, the calculations of the normalization reference information values of the environmental impact categories of global warming, air pollution, acidification, and water depletion, which are the shortest examples, are shown. There are numerous emission factors for the other eight environmental impact categories. There are many calculations in obtaining the normalization reference information values, so the calculation of the normalization reference information values for all environmental impact categories cannot be shown here. The normalization reference information values obtained after all calculations and the normalization values used for the USA in BEES Online software are shown in Table 4.
Table 4.
Normalization values.
3.3. A Case Study
This section shows an example application using the weight and normalization values generated as reference information.
- The case study LCA’s goal and scope definition: The goals of the case study are to (i) calculate the environmental performance scores of building materials using the recommended reference information and (ii) show how the result would be affected if BEES Online’s default weighting and normalization values were used for Turkey without recommending reference information.In the calculations, the functional unit of each building material was considered in grams, per BEES Online. Twelve environmental impact categories were evaluated, as previously mentioned. The selected impact assessment approaches are the 100-year time horizon of the IPCC, the direct use of inventories approach, and the environmental problems approach. The system boundary of the study is the cradle-to-grave approach. The service life of building materials is assumed to be 50 years. In BEES calculations, the building materials are assumed to be transported in one direction from 500 miles.
- The case study LCA’s inventory analysis: As mentioned before, there is no platform, database, legal obligation, or encouraging application where the inventory data within the life cycle of building materials are declared in Turkey. For this reason, the life cycle inventory data of the building materials given in Table 1 were obtained from the BEES Online database while performing the case study within the scope of the study.
- The case study LCA’s impact assessment: The total environmental score is calculated by summing the effects into twelve environmental impact categories of the building materials evaluated in the case study. Equations (1)–(4) were used to calculate total environmental scores. To show the importance of regional adaptation of the reference information values calculated in the study, the total environmental scores of the building materials in Table 1 were calculated using different weights and normalization values.
For Group 1–Set 1 evaluation, the weights and normalization reference information values determined within the scope of this study were used. For Group 1–Set 2 evaluation, the weights determined within the scope of this study and the USA normalization values in Table 4 were used. For Group 1–Set 3 evaluation, calculations were performed using the BEES Stakeholder Panel weights defined in BEES Online software and the USA normalization values in Table 4.
As a result of the three calculations mentioned above, the impacts of global warming potential depending on the GHG emissions in the life cycle of the building materials in Table 1 are shown in Figure 5. As the study’s introduction states, building materials will be taxed on GHG emissions within the CBAM. For this reason, GHG emission declarations of building materials have become very important. The local conditions of the geographies where the building materials are produced must be adapted to the study at this stage. Otherwise, misleading results may occur. Set 2 and Set 3 evaluations within the scope of the study were carried out to show the results that would be revealed if reference information adapted to local conditions was not used.
Figure 5.
Global warming potentials due to GHG emissions of flooring materials.
If the weights and normalization reference information were not calculated within the scope of this study and the weights and normalization values defined in the BEES online software were directly used, the global warming potential per functional unit of the ceramic tile with recycled content would be obtained as 0.0030 g CO2 equivalent/year/capita. However, using the reference information value adapted to the local conditions of Turkey, the global warming potential per functional unit of the same material was obtained as 0.0124 g CO2 eq./year/capita.
Figure 6 shows the total environmental scores of building materials, including eleven other environmental impact categories, in addition to their global warming potential, based on GHG emissions. Total environmental scores were obtained by summing the impacts of the functional unit of the evaluated materials in twelve environmental impact categories. Evaluating the impacts of environmental impact categories by summing them up is a more holistic approach. For example, according to Figure 6, the total environmental impact score is 82.47 in Set 1 calculations for ceramic tile with recycled content, while the total environmental impact score for Set 3 calculations is 132.63. These differences are more closely related to the techniques and technologies used by the countries in the building material production processes and the system boundaries. If the total environmental impact scores are used for building material selection, the importance of the score difference will become more apparent.
Figure 6.
Total environmental impact scores of flooring materials calculated according to different weights and normalization values.
When the calculations are also performed for Group 2 materials in Table 1, the global warming potential impacts of the building materials depend on the GHG emissions in their life cycle (Figure 7), and the total environmental impact scores are shown in Figure 8.
Figure 7.
Global warming potentials due to GHG emissions of exterior wall finish materials.
Figure 8.
Total environmental impact scores of exterior wall finish materials calculated according to different weights and normalization values.
The environmental performance rankings here are the result of comparisons between building materials. Since the study was carried out for a limited number of building material alternatives, similarity in the rankings is an expected result. However, the total environmental scores calculated for the same building material in all three evaluation sets differ. This shows that the weights and normalization values used are not superior to each other, but the values obtained depending on the regional adaptation affect the results of the studies.
- 4.
- The case study LCA’s impact interpretation: Set 1 calculations for Group 1 and Group 2 building materials show calculations using weights and normalization reference information obtained in the present study. Set 2 calculations were performed to show how there would be differences in the evaluations if only the weights were calculated and normalization values were not calculated for Turkey. Set 3 calculations showed how the results would be affected if the values defined in BEES Online were used directly, without obtaining weights and normalization values for Turkey.
Set 1, Set 2, and Set 3 calculation results for Group 1 and Group 2 building materials show that it has become imperative to consider the compatibility of the chosen environmental mechanism and the reference values with the scale of time and space, as specified in ISO 14044 (2006) [40]. Because the emission amounts, populations, and weights of the chosen environmental impact categories of the USA and Turkey for the reference year are different, all these differences affect the study’s results.
4. Conclusions
This study recommends reference information that can be used to declare both the global warming potentials of building materials due to GHG emissions and other internationally accepted environmental impacts. Since the reference information varies significantly according to the internal factors of the geography where studied, the opinions of the local industry stakeholders were consulted. In addition, Turkey’s national emission amounts were used. A case study was performed to demonstrate the use of the recommended weight and normalization reference information. The purpose of the case study was to show how the results change in the direct use of existing building material evaluation tools without adapting to local conditions. In the case study, only the environmental performance of building materials was considered. Economic and social impacts, which are the other dimensions of sustainable development, are excluded from the scope of this study. Therefore, W = 100 is taken into account in Equation (1). If the economic and social sustainability impacts were also taken into account, these impacts should be added to the right side of Equation (1) by multiplying by their weights. In future studies, the economic and social dimensions of sustainable development can be adapted to the study.
The reference information recommended in the study is based on the LCA. Although the relative structure of LCA is criticized from time to time in the literature, it continues to be used reliably because ISO international standards also define it. The LCA process requires extensive data collection. Especially for the inventory analysis phase, the inputs, outputs, system boundaries, and environmental impacts of the unit processes of building materials should be well known. There are national inventory databases of building materials in some developed countries. However, there has yet to be such a database in Turkey. The building material manufacturers do not tend to share these data. This is due to two main reasons: (i) In Turkey, as in many developing countries, economic concerns are more prominent than ecological concerns. (ii) Another reason is that the national legislation has no legal obligation on this issue. However, as stated in the study’s introduction, the EU Green Deal is closely related to Turkey in this regard. After October 2023, when the EU Green Deal came into force, declaring GHG inventory data of building materials exported to EU countries will be obligatory within three years. Although concrete steps have yet to be taken in Turkey, construction industry stakeholders anticipate that structures will be created where inventory data of building materials will be shared.
In the absence of reference information proposed to be used nationally, it is thought that the reference information recommended in the study can be used reliably. This study had two main limitations: the lack of national inventory data and the fact that industry stakeholders did not accept interview requests, which was a relatively lesser limitation than the first. In future studies, the opinions of more stakeholders such as building material manufacturers, state authorities, and legislators can be consulted in determining the weight values.
Local LCA tool development, which may require effort, time, and high costs, should be encouraged and supported. With the cooperation of universities, industry, and state authorities, databases of building materials produced, used, and exported in Turkey can be created.
Author Contributions
Ş.A., O.A., H.K. and İ.Z.: conceptualization, methodology, formal analysis, visualization, writing—review and editing, supervision. All authors have read and agreed to the published version of the manuscript.
Funding
This study was funded by Afyon Kocatepe University scientific research coordinatorship as the first author’s doctoral thesis project number 17.FEN.BİL.42.
Data Availability Statement
Some of the data presented in this study are openly available at (1) EMEP Centre on Emission Inventories and Projections: www.ceip.at/data-viewer; (2) National Institute of Standards and Technology: https://www.nist.gov/services-resources/software/bees (3) Turkish Ministry of Environment, Urbanization, and Climate Change: https://cevreselgostergeler.csb.gov.tr/en (4) First Author’s Doctoral Thesis: https://tez.yok.gov.tr/UlusalTezMerkezi/tarama.jsp, Thesis No: 785623. More data presented in this study are available upon request from the corresponding author.
Acknowledgments
We gratefully acknowledge the financial support provided by Afyon Kocatepe University coordinatorship of scientific research projects to Research Project 17.FEN.BİL.42.
Conflicts of Interest
The authors declare that there is no conflict of interest for the article.
Appendix A
Appendix A.1
In this section, there are 12 environmental impact categories that you will be asked to weigh proportionally in the short, medium, and long term. It is thought that the adverse effects of building materials on the environment are mainly in these 12 environmental impact categories.
Environmental performance is determined according to the life cycle assessment approach defined in the ISO 14040 and ISO 14044 standards. Environmental impact categories are called as follows: acidification, air pollution, ecological toxicity, eutrophication, fossil fuel depletion, global warming, human health, indoor air quality, land use, ozone depletion, photochemical smog formation, and water depletion. Information about each environmental impact category is presented in the description column below.
You can mark the relative importance weights of these environmental impact categories in the short-term, medium-term, and long-term in the table below, or you can write them as a single value.
| Environmental Impact Categories | Relative Importance Weights | Description | ||
| Short Term (0–10 Years) (%) | Medium Term (10–100 Years) (%) | Long Term (>100 Years) (%) | ||
| Acidification | 0–10 | 0–10 | 0–10 | Acidification occurs with the increase in hydrogen (H+) ions due to the increase in acids such as nitric acid and sulfuric acid in the environment in a region. Acidifying compounds can be found in gaseous form, dissolved in water, or fixed on solid particles. They dissolve in rain or water and enter the ecosystem. Acidification affects trees, soil, buildings, construction materials, animals, and people. Humans release them by burning fossil fuels and biomass. Other compounds released by human sources, such as hydrogen chloride and ammonia, also contribute to acidification. |
| 10–20 | 10–20 | 10–20 | ||
| 20–30 | 20–30 | 20–30 | ||
| 30–40 | 30–40 | 30–40 | ||
| 40–50 | 40–50 | 40–50 | ||
| 50–60 | 50–60 | 50–60 | ||
| 60–70 | 60–70 | 60–70 | ||
| 70–80 | 70–80 | 70–80 | ||
| 80–90 | 80–90 | 80–90 | ||
| 90–100 | 90–100 | 90–100 | ||
| Air Pollution | 0–10 | 0–10 | 0–10 | Air pollutants consist of solid and liquid particles commonly found in the air. They arise from many activities, including combustion, vehicle use, electricity generation, material handling, crushing, and grinding operations. Solid and liquid particles that create air pollution include coarse particles that negatively affect respiratory diseases such as asthma and fine particles that cause more serious respiratory symptoms and diseases. |
| 10–20 | 10–20 | 10–20 | ||
| 20–30 | 20–30 | 20–30 | ||
| 30–40 | 30–40 | 30–40 | ||
| 40–50 | 40–50 | 40–50 | ||
| 50–60 | 50–60 | 50–60 | ||
| 60–70 | 60–70 | 60–70 | ||
| 70–80 | 70–80 | 70–80 | ||
| 80–90 | 80–90 | 80–90 | ||
| 90–100 | 90–100 | 90–100 | ||
| Ecological Toxicity | 0–10 | 0–10 | 0–10 | Ecological toxicity measures the potential of chemicals released into the environment to harm land and aquatic ecosystems. |
| 10–20 | 10–20 | 10–20 | ||
| 20–30 | 20–30 | 20–30 | ||
| 30–40 | 30–40 | 30–40 | ||
| 40–50 | 40–50 | 40–50 | ||
| 50–60 | 50–60 | 50–60 | ||
| 60–70 | 60–70 | 60–70 | ||
| 70–80 | 70–80 | 70–80 | ||
| 80–90 | 80–90 | 80–90 | ||
| 90–100 | 90–100 | 90–100 | ||
| Eutrophication | 0–10 | 0–10 | 0–10 | Eutrophication is the addition of mineral nutrients to soil or water. Adding large amounts of mineral nutrients such as nitrogen and phosphorus to soil and water causes a decrease in ecological diversity. Excessive release of nitrogen and phosphorus causes adverse effects on waterways during their transport. Due to the tendency of these nutrients to increase the formation of algae in the water, oxygen deficiency is caused, and, therefore, the death of species such as fish is also caused. |
| 10–20 | 10–20 | 10–20 | ||
| 20–30 | 20–30 | 20–30 | ||
| 30–40 | 30–40 | 30–40 | ||
| 40–50 | 40–50 | 40–50 | ||
| 50–60 | 50–60 | 50–60 | ||
| 60–70 | 60–70 | 60–70 | ||
| 70–80 | 70–80 | 70–80 | ||
| 80–90 | 80–90 | 80–90 | ||
| 90–100 | 90–100 | 90–100 | ||
| Fossil Fuel Depletion | 0–10 | 0–10 | 0–10 | Fossil fuel types pose environmental risks when used uncontrolled and excessively. Waste resulting from the use of fossil fuels causes environmental pollution. Fossil fuel consumption, which causes air, soil, and water pollution, also causes a decrease in natural resources. |
| 10–20 | 10–20 | 10–20 | ||
| 20–30 | 20–30 | 20–30 | ||
| 30–40 | 30–40 | 30–40 | ||
| 40–50 | 40–50 | 40–50 | ||
| 50–60 | 50–60 | 50–60 | ||
| 60–70 | 60–70 | 60–70 | ||
| 70–80 | 70–80 | 70–80 | ||
| 80–90 | 80–90 | 80–90 | ||
| 90–100 | 90–100 | 90–100 | ||
| Global Warming | 0–10 | 0–10 | 0–10 | The earth absorbs radiation from the sun. This energy is then redistributed by the atmosphere and oceans. In the presence of greenhouse gases accumulating in the atmosphere, the greenhouse gases retain the energy reflected from the atmosphere. The rays that cannot reach space are kept in the atmosphere and surround the world like a blanket. This phenomenon is known as the greenhouse effect. The greenhouse effect is a natural phenomenon. The environmental problem is caused by humans’ greenhouse gases released into the atmosphere. The increase in temperature on the earth’s surface due to the greenhouse effect is called global warming or climate change. |
| 10–20 | 10–20 | 10–20 | ||
| 20–30 | 20–30 | 20–30 | ||
| 30–40 | 30–40 | 30–40 | ||
| 40–50 | 40–50 | 40–50 | ||
| 50–60 | 50–60 | 50–60 | ||
| 60–70 | 60–70 | 60–70 | ||
| 70–80 | 70–80 | 70–80 | ||
| 80–90 | 80–90 | 80–90 | ||
| 90–100 | 90–100 | 90–100 | ||
| Human Health | 0–10 | 0–10 | 0–10 | Many factors threaten human health. Different people have variable resistance to other substances. |
| 10–20 | 10–20 | 10–20 | ||
| 20–30 | 20–30 | 20–30 | ||
| 30–40 | 30–40 | 30–40 | ||
| 40–50 | 40–50 | 40–50 | ||
| 50–60 | 50–60 | 50–60 | ||
| 60–70 | 60–70 | 60–70 | ||
| 70–80 | 70–80 | 70–80 | ||
| 80–90 | 80–90 | 80–90 | ||
| 90–100 | 90–100 | 90–100 | ||
| Indoor Air Quality | 0–10 | 0–10 | 0–10 | Building materials have significant effects on indoor air quality throughout buildings. A product’s total volatile organic compound emissions are often used as a measure of indoor air quality. |
| 10–20 | 10–20 | 10–20 | ||
| 20–30 | 20–30 | 20–30 | ||
| 30–40 | 30–40 | 30–40 | ||
| 40–50 | 40–50 | 40–50 | ||
| 50–60 | 50–60 | 50–60 | ||
| 60–70 | 60–70 | 60–70 | ||
| 70–80 | 70–80 | 70–80 | ||
| 80–90 | 80–90 | 80–90 | ||
| 90–100 | 90–100 | 90–100 | ||
| Land Use | 0–10 | 0–10 | 0–10 | Land use measures the potential for harm and habitat alteration of threatened and endangered species from human land use. |
| 10–20 | 10–20 | 10–20 | ||
| 20–30 | 20–30 | 20–30 | ||
| 30–40 | 30–40 | 30–40 | ||
| 40–50 | 40–50 | 40–50 | ||
| 50–60 | 50–60 | 50–60 | ||
| 60–70 | 60–70 | 60–70 | ||
| 70–80 | 70–80 | 70–80 | ||
| 80–90 | 80–90 | 80–90 | ||
| 90–100 | 90–100 | 90–100 | ||
| Ozone Depletion | 0–10 | 0–10 | 0–10 | The ozone layer in the stratosphere acts as a filter that absorbs harmful shortwave ultraviolet light while allowing longer wavelengths to pass. The ozone depletion causes more harmful shortwave radiation to reach the earth’s surface. This situation negatively affects ecosystems, agricultural production, and human health. For example, it is known to have adverse effects on human health, such as skin cancer, cataracts, and suppression of the immune system. |
| 10–20 | 10–20 | 10–20 | ||
| 20–30 | 20–30 | 20–30 | ||
| 30–40 | 30–40 | 30–40 | ||
| 40–50 | 40–50 | 40–50 | ||
| 50–60 | 50–60 | 50–60 | ||
| 60–70 | 60–70 | 60–70 | ||
| 70–80 | 70–80 | 70–80 | ||
| 80–90 | 80–90 | 80–90 | ||
| 90–100 | 90–100 | 90–100 | ||
| Photochemical Smog Formation | 0–10 | 0–10 | 0–10 | Air emissions from industry and transportation accumulate at ground level in some conditions and react with sunlight to create air pollution. Photochemical smog formation causes harmful effects on human health and vegetation. |
| 10–20 | 10–20 | 10–20 | ||
| 20–30 | 20–30 | 20–30 | ||
| 30–40 | 30–40 | 30–40 | ||
| 40–50 | 40–50 | 40–50 | ||
| 50–60 | 50–60 | 50–60 | ||
| 60–70 | 60–70 | 60–70 | ||
| 70–80 | 70–80 | 70–80 | ||
| 80–90 | 80–90 | 80–90 | ||
| 90–100 | 90–100 | 90–100 | ||
| Water Depletion | 0–10 | 0–10 | 0–10 | This impact is considered only in terms of water depletion. Activities such as agricultural production that cause water pollution are excluded. |
| 10–20 | 10–20 | 10–20 | ||
| 20–30 | 20–30 | 20–30 | ||
| 30–40 | 30–40 | 30–40 | ||
| 40–50 | 40–50 | 40–50 | ||
| 50–60 | 50–60 | 50–60 | ||
| 60–70 | 60–70 | 60–70 | ||
| 70–80 | 70–80 | 70–80 | ||
| 80–90 | 80–90 | 80–90 | ||
| 90–100 | 90–100 | 90–100 | ||
Apart from the 12 environmental impact categories above, are there any environmental impact categories you think can add to Turkey’s conditions? If so, what is that/what are they? What is the relative importance of weight(s)?
| Environmental Impact Category | Relative Importance Weights | Description (If Available) | ||
| Short Term (0–10 Years) (%) | Medium Term (10–100 Years) (%) | Long Term (>100 Years) (%) | ||
Appendix A.2
The answers you give in this section will be used to test the weights obtained based on your answers in the first section.
| Please specify the five most common insulation materials you encounter in practice | |
| Name of building material | Where can it be supplied? |
| Please specify the five most common floor covering materials you encounter in practice. | |
| Name of building material | Where can it be supplied? |
| Please specify the five most common plaster materials you encounter in practice. | |
| Name of building material | Where can it be supplied? |
| Please specify the five most common exterior wall finish materials you encounter in practice. | |
| Name of building material | Where can it be supplied? |
| Please specify the five most common wall materials you encounter in practice. | |
| Name of building material | Where can it be supplied? |
References
- Montanarella, L.; Panagos, P. The Relevance of Sustainable Soil Management within the European Green Deal. Land Use Policy 2021, 100, 104950. [Google Scholar] [CrossRef]
- Kotseva-Tikova, M.; Dvorak, J. Climate Policy and Plans for Recovery in Bulgaria and Lithuania. Rom. J. Eur. Aff. 2022, 79–99. [Google Scholar] [CrossRef]
- Leonard, M.; Pisani-Ferry, J.; Shapiro, J.; Tagliapietra, S.; Wolff, G.B. The Geopolitics of the European Green Deal; Bruegel Policy Contribution: Bruegel, Brussels, 2021. [Google Scholar]
- Pacheco-Torgal, F.; Labrincha, J.A. The Future of Construction Materials Research and the Seventh UN Millennium Development Goal: A Few Insights. Constr. Build. Mater. 2013, 40, 729–737. [Google Scholar] [CrossRef]
- Uygunoğlu, T.; Sertyeşilişik, P.; Topçu, İ.B. 20—Methodology for the Evaluation of the Life Cycle in Research on Cement-Based Materials. In Waste and Byproducts in Cement-Based Materials; de Brito, J., Thomas, C., Medina, C., Agrela, F., Eds.; Woodhead Publishing Series in Civil and Structural Engineering; Woodhead Publishing: Cambridge, UK, 2021; pp. 601–615. [Google Scholar] [CrossRef]
- EN 15804:2012+A2:2019; Sustainability of Construction Works. Environmental Product Declarations. Core Rules for the Product Category of Construction Products, CEN-CENELEC Management Centre: Brussels, Bruxelles, 2019.
- Shukla, J.; Skea, R.; Slade, A.; Al Khourdajie, R.; van Diemen, D.; McCollum, M.; Pathak, S.; Some, P.; Vyas, R.; Fradera, M.; et al. Climate Change 2022: Mitigation of Climate Change. Contribution of Working Group III to the Sixth Assessment Report of the Intergovernmental Panel on Climate Change; Cambridge University Press: Cambridge, UK; New York, NY, USA, 2022; p. 2042. [Google Scholar]
- Häfliger, I.F.; John, V.; Passer, A.; Lasvaux, S.; Hoxha, E.; Saade, M.R.M.; Habert, G. Buildings Environmental Impacts’ Sensitivity Related to LCA Modelling Choices of Construction Materials. J. Clean. Prod. 2017, 156, 805–816. [Google Scholar] [CrossRef]
- Nilimaa, J.; Zhaka, V. Material and Environmental Aspects of Concrete Flooring in Cold Climate. Constr. Mater. 2023, 3, 180–201. [Google Scholar] [CrossRef]
- Estokova, A.; Vilcekova, S.; Porhincak, M. Analyzing Embodied Energy, Global Warming and Acidification Potentials of Materials in Residential Buildings. Procedia Eng. 2017, 180, 1675–1683. [Google Scholar] [CrossRef]
- European Environment Agency. Acidification. Available online: https://www.eea.europa.eu/publications/92-826-5409-5/chap31.zip/view (accessed on 10 March 2024).
- Bolin, C.A.; Smith, S. Life Cycle Assessment of ACQ-Treated Lumber with Comparison to Wood Plastic Composite Decking. J. Clean. Prod. 2011, 19, 620–629. [Google Scholar] [CrossRef]
- Mustafić, H.; Jabre, P.; Caussin, C.; Murad, M.H.; Escolano, S.; Tafflet, M.; Périer, M.-C.; Marijon, E.; Vernerey, D.; Empana, J.-P.; et al. Main Air Pollutants and Myocardial Infarction: A Systematic Review and Meta-Analysis. JAMA 2012, 307, 713–721. [Google Scholar] [CrossRef] [PubMed]
- Kim, T.H.; Chae, C.U. Environmental Impact Analysis of Acidification and Eutrophication Due to Emissions from the Production of Concrete. Sustainability 2016, 8, 578. [Google Scholar] [CrossRef]
- CACC (Climate and Clean Air Coalition). Mitigating Black Carbon and Other Pollutants from Brick Production; Climate and Clean Air Coalition: 15 Rue De Mila: Paris, France, 2019; pp. 1–15. [Google Scholar]
- TRACI. Tool for the Reduction and Assessment of Chemical and Other Environmental Impacts; United States Environmental Protection Agency: Washington, DC, USA, 2009. [Google Scholar]
- Pacheco-Torgal, F.; Jalali, S. Toxicity of Building Materials: A Key Issue in Sustainable Construction. Int. J. Sustain. Eng. 2011, 4, 281–287. [Google Scholar] [CrossRef]
- Sas, Z.; Sha, W.; Soutsos, M.; Doherty, R.; Bondar, D.; Gijbels, K.; Schroeyers, W. Radiological Characterisation of Alkali-Activated Construction Materials Containing Red Mud, Fly Ash and Ground Granulated Blast-Furnace Slag. Sci. Total Environ. 2019, 659, 1496–1504. [Google Scholar] [CrossRef]
- Khan, M.N.; Mohammad, F. Eutrophication: Challenges and Solutions. In Eutrophication: Causes, Consequences and Control: Volume 2; Ansari, A.A., Gill, S.S., Eds.; Springer: Dordrecht, The Netherlands, 2014; pp. 1–15. [Google Scholar] [CrossRef]
- Marzouk, M.; Abdelkader, E.M.; Al-Gahtani, K. Building Information Modeling-Based Model for Calculating Direct and Indirect Emissions in Construction Projects. J. Clean. Prod. 2017, 152, 351–363. [Google Scholar] [CrossRef]
- Islam, H.; Zhang, G.; Setunge, S.; Bhuiyan, M.A. Life Cycle Assessment of Shipping Container Home: A Sustainable Construction. Energy Build. 2016, 128, 673–685. [Google Scholar] [CrossRef]
- Ashraf, A.; Butt, A.; Khalid, I.; Alam, R.U.; Ahmad, S.R. Smog Analysis and Its Effect on Reported Ocular Surface Diseases: A Case Study of 2016 Smog Event of Lahore. Atmos. Environ. 2019, 198, 257–264. [Google Scholar] [CrossRef]
- Hahnel, G.; Whyte, A.; Biswas, W.K. A Comparative Life Cycle Assessment of Structural Flooring Systems in Western Australia. J. Build. Eng. 2021, 35, 102109. [Google Scholar] [CrossRef]
- Allen, J.G.; Bernstein, A.; Cao, X.; Eitland, E.S.; Flanigan, S.; Gokhale, M.; Goodman, J.M.; Klager, S.; Klingensmith, L.; Laurent, J.G.C.; et al. The 9 Foundations of a Healthy Building. Harv. Sch. Public Health 2017, 1–36. Available online: https://9foundations.forhealth.org/ (accessed on 8 January 2024).
- Alyüz, B.; Veli, S. İç Ortam Havasında Bulunan Uçucu Organik Bileşikler ve Sağlık Üzerine Etkileri. Trak. Üniversitesi Fen Bilim. Derg. 2006, 7, 109–116. [Google Scholar]
- Willis, A.M. Concrete and Not so Concrete Impacts. Inf. Ecol. 1998, 1–13. Available online: http://www.changedesign.org/Resources/EDFPublications/Articles/Papers/Concrete.pdf (accessed on 8 January 2024).
- Coşgun, N.; Esin, T. Betonarme Prefabrike Yapım Yöntemlerinin Çevresel Açıdan Analizi, 12. Concrete Prefabrication Symposium “Innovations and Training in Prefabrication”; Mimar Sinan Üniversitesi: İstanbul, Turkey, 2007. [Google Scholar]
- Newman, P.A.; Oman, L.D.; Douglass, A.R.; Fleming, E.L.; Frith, S.M.; Hurwitz, M.M.; Kawa, S.R.; Jackman, C.H.; Krotkov, N.A.; Nash, E.R.; et al. What Would Have Happened to the Ozone Layer If Chlorofluorocarbons (CFCs) Had Not Been Regulated? Atmos. Chem. Phys. 2009, 9, 2113–2128. [Google Scholar] [CrossRef]
- CCAC (Climate and Clean Air Coalition). HFC Initiative. 2015, pp. 1–2. Available online: https://www.ccacoalition.org/sites/default/files/resources/2015_Factsheet_HFC-Initiative_CCAC.pdf (accessed on 18 January 2024).
- Rahman, M.M.; Rahman, M.A.; Haque, M.M.; Rahman, A. Sustainable Water Use in Construction. In Sustainable Construction Technologies; Tam, V.W.Y., Le, K.N., Eds.; Butterworth-Heinemann: Oxford, UK, 2019; pp. 211–235. [Google Scholar] [CrossRef]
- McCormack, M.; Treloar, G.J.; Palmowski, L.; Crawford, R. Modelling Direct and Indirect Water Requirements of Construction. Build. Res. Inf. 2007, 35, 156–162. [Google Scholar] [CrossRef]
- Hoekstra, A.Y. The Water Footprint of Industry. In Assessing and Measuring Environmental Impact and Sustainability; Klemeš, J.J., Ed.; Butterworth-Heinemann: Oxford, UK, 2015; pp. 221–254. [Google Scholar] [CrossRef]
- USEPA. United States Environmental Protection Agency Life Cycle Assessment: Principles and Practice; EPA/600/R-06/060; National Risk Management Research Laboratory: Cincinnati, OH, USA, 2006.
- Right to Clean Air Platform. Dark Report Reveals the Health Impacts of Air Pollution in Turkey; Clean Air Platform: İstanbul, Turkey, 2021; p. 92. [Google Scholar]
- Menzies, D.; Kreiss, K. Building-Related Illnesses; CRC Press: Boca Raton, FL, USA, 2006; pp. 763–810. [Google Scholar] [CrossRef]
- Crook, B.; Burton, N.C. Indoor Moulds, Sick Building Syndrome and Building Related Illness. Fungal Biol. Rev. 2010, 24, 106–113. [Google Scholar] [CrossRef]
- Darçın, P.; Balanlı, A. Yapı Ürünlerinden Kaynaklanan Uçucu Organik Bileşiklerin Yapı Biyolojisi Açısından İrdelenmesi. Megaron 2018, 13, 597–607. [Google Scholar] [CrossRef]
- Tıkansak Karadayı, T.; Coşgun, N. Betonun Yaşam Döngüsü Sürecinde Çevresel Etkilerini Azaltan Yaklaşımlar. Sürdürülebilir Çevre Derg. 2021, 1, 1–6. Available online: https://dergipark.org.tr/en/pub/cevder/issue/62887/388056#article_cite (accessed on 8 January 2024).
- ISO 14040:2006; Environmental Management-Life Cycle Assestment-Principles and Framework. Management Centre: Brussels, Belgium, 2006.
- ISO 14044:2006; Environmental Management-Life Cycle Assessment-Requirements and Guideline. Management Centre: Brussels, Belgium, 2006.
- Klöpffer, W.; Grahl, B. Life Cycle Assessment (LCA): A Guide to Best Practice; John Wiley & Sons: Hoboken, NJ, USA, 2014. [Google Scholar] [CrossRef]
- Al-Huthaıfı, A.A.M.M.; Altan, M.F. Yapı Sektöründe Uygulanan Yaşam Döngüsü Değerlendirmesinde Karşılaşılan Sorunlara Çözüm Önerileri. MAS J. Appl. Sci. 2021, 6, 194–210. [Google Scholar] [CrossRef]
- Lippiatt, B.C. Building for Environmental and Economic Sustainability Technical Manual and User Guide; National Institute of Standards and Technology: Gaithersburg, MD USA, 2007. [Google Scholar]
- Saaty, T.L. Fundamentals of the Analytic Hierarchy Process. In The Analytic Hierarchy Process in Natural Resource and Environmental Decision Making; Schmoldt, D.L., Kangas, J., Mendoza, G.A., Pesonen, M., Eds.; Managing Forest Ecosystems; Springer: Dordrecht, The Netherlands, 2001; pp. 15–35. [Google Scholar] [CrossRef]
- Wang, Y.M.; Liu, J.; Elhag, T.M.S. An Integrated AHP–DEA Methodology for Bridge Risk Assessment. Comput. Ind. Eng. 2008, 54, 513–525. [Google Scholar] [CrossRef]
- Yulong, L.; Xiande, W.; Zhongfu, L. Safety Risk Assessment on Communication System Based on Satellite Constellations with the Analytic Hierarchy Process. Aircr. Eng. Aerosp. Technol. 2008, 80, 595–604. [Google Scholar] [CrossRef]
- Deng, X.; Hu, Y.; Deng, Y.; Mahadevan, S. Supplier Selection Using AHP Methodology Extended by D Numbers. Expert Syst. Appl. 2014, 41, 156–167. [Google Scholar] [CrossRef]
- Saaty, R.W. The Analytic Hierarchy Process—What It Is and How It Is Used. Math. Model. 1987, 9, 161–176. [Google Scholar] [CrossRef]
- Saaty, T.L. Relative Measurement and Its Generalization in Decision Making Why Pairwise Comparisons Are Central in Mathematics for the Measurement of Intangible Factors the Analytic Hierarchy/Network Process. Rev. R. Acad. Cien. Ser. A. Mat. 2008, 102, 251–318. [Google Scholar] [CrossRef]
- Ansah, R.H.; Sorooshian, S.; Bin Mustafa, S. Analytic Hierarchy Process Decision Making Algorithm. Glob. J. Pure Appl. Math. 2015, 11. [Google Scholar] [CrossRef]
- Hafeez, K.; Malak, N.; Zhang, Y.B. Outsourcing Non-Core Assets and Competences of a Firm Using Analytic Hierarchy Process. Comput. Oper. Res. 2007, 34, 3592–3608. [Google Scholar] [CrossRef]
- Ryberg, M.; Vieira, M.D.M.; Zgola, M.; Bare, J.; Rosenbaum, R.K. Updated US and Canadian Normalization Factors for TRACI 2.1. Clean Techn Env. Policy 2014, 16, 329–339. [Google Scholar] [CrossRef]
- NIST. National Institute of Standards and Technology. Available online: www.nist.gov (accessed on 8 September 2022).
- Turkish Statistical Institute. Address Based Population Registration System 2018; Report No. 30709. 2019. Available online: https://data.tuik.gov.tr/Bulten/Index?p=Adrese-Dayali-Nufus-Kayit-Sistemi-Sonuclari-2018-30709#:~:text=T%C3%BCrkiye’de%20ikamet%20eden%20n%C3%BCfus,8’ini%20ise%20kad%C4%B1nlar%20olu%C5%9Fturdu (accessed on 8 January 2024).
- TurkStat (Turkish Statistical Institute). Greenhouse Gas Emission Statistics 1990–2019; Report No. 37196. 2020. Available online: https://data.tuik.gov.tr/Bulten/Index?p=Sera-Gazi-Emisyon-Istatistikleri-1990-2019-37196#:~:text=Sera%20gaz%C4%B1%20envanteri%20sonu%C3%A7lar%C4%B1na%20g%C3%B6re,CO2%20e%C5%9Fd.%20olarak%20hesapland%C4%B1 (accessed on 8 January 2024).
- Turkish Ministry of Environment and Urbanization and Climate Change. Turkey’s 5th Statement on Climate Change, Annual Informative Inventory Report for Turkey for the United Nations Economic Commission for Europe; Turkish Ministry of Environment andUrbanization and Climate Change: Ankara, Turkey, 2021; p. 324.
- EMEP. EMEP Centre on Emission Inventories and Projections. Available online: www.ceip.at/data-viewer (accessed on 14 January 2023).
- Turkish Statistical Institute. Municipal Water Statistics 2018; Report No. 30668. 2019. Available online: https://data.tuik.gov.tr/Bulten/Index?p=Belediye-Atiksu-Istatistikleri-2018-30667 (accessed on 8 January 2024).
Disclaimer/Publisher’s Note: The statements, opinions and data contained in all publications are solely those of the individual author(s) and contributor(s) and not of MDPI and/or the editor(s). MDPI and/or the editor(s) disclaim responsibility for any injury to people or property resulting from any ideas, methods, instructions or products referred to in the content. |
© 2024 by the authors. Licensee MDPI, Basel, Switzerland. This article is an open access article distributed under the terms and conditions of the Creative Commons Attribution (CC BY) license (https://creativecommons.org/licenses/by/4.0/).







