A Study of the Effects of Historical Block Context on Soundscape Perception
Abstract
1. Introduction
2. Research Methodology
2.1. Study Area
2.2. Data Collection
2.2.1. Questionnaire Design
2.2.2. Experimental Data Collection
2.3. Participants and Procedure
2.4. Statistical Analysis
3. Results and Analysis
3.1. Exploratory Factor Analysis
3.2. Confirmatory Factor Analysis
3.3. SEM for Environmental Perception

3.4. Structural Model Hypothesis Testing and Analysis of Results
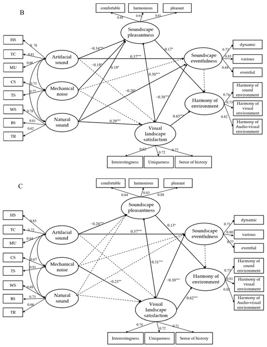
3.5. Environmental Perception Sub-Model
4. Discussion
4.1. Influence of Place Function on the Overall Relationship between Soundscape and Visual Landscape
4.2. Design Guidelines for Audiovisual Elements in Historic Neighborhoods Based on Harmony of Environment
4.3. Limitations and Outlook
5. Conclusions
Author Contributions
Funding
Data Availability Statement
Conflicts of Interest
References
- Pérez-Martínez, G.; Torija, A.J.; Ruiz, D.P. Soundscape Assessment of a Monumental Place: A Methodology Based on the Perception of Dominant Sounds. Landsc. Urban Plan. 2018, 169, 12–21. [Google Scholar] [CrossRef]
- UNESCO. Recommendation on the Historic Urban Landscape, Including a Glossary of Definitions—Legal Affairs. Available online: https://unesdoc.unesco.org/ark:/48223/pf0000215084.page=55 (accessed on 11 February 2024).
- Wang, J. Conservation policies and planning of city historic sites. City Plan. Rev. 2004, 10, 68–73. [Google Scholar]
- Dong, W.; Li, W. A Study on the Assessment of Historic City Conservation Planning Implementation as Exemplified in Rui’an City, Zhejiang Province. Archit. J. 2017, 64–67. Available online: https://xueshu.baidu.com/usercenter/paper/show?paperid=095afdd49c12d2d62bd88310e734f320&site=xueshu_se (accessed on 11 February 2024).
- Jennings, P.; Cain, R. A Framework for Improving Urban Soundscapes. Appl. Acoust. 2013, 74, 293–299. [Google Scholar] [CrossRef]
- Kang, J. From Environmental Noise Control to Soundscape Design. Int. J. Acoust. Vib. 2015, 20, 62. [Google Scholar]
- ISO 12913-1; Acoustics—Soundscape—Part 1: Definition and Conceptual Framework. International Organization for Standardization: Geneva, Switzerland, 2014.
- Zhang, D.; Chen, J.; Xu, X. Explication of the soundscape concept. J. Hefei Univ. Technol. Nat. Sci. 2007, 53–56. [Google Scholar]
- Brambilla, G.; Maffei, L.; Di Gabriele, M.; Gallo, V. Merging Physical Parameters and Laboratory Subjective Ratings for the Soundscape Assessment of Urban Squares. J. Acoust. Soc. Am. 2013, 134, 782–790. [Google Scholar] [CrossRef]
- Yong Jeon, J.; Jik Lee, P.; Young Hong, J.; Cabrera, D. Non-Auditory Factors Affecting Urban Soundscape Evaluation. J. Acoust. Soc. Am. 2011, 130, 3761–3770. [Google Scholar] [CrossRef]
- Kang, J.; Zhang, M. Semantic Differential Analysis of the Soundscape in Urban Open Public Spaces. Build. Environ. 2010, 45, 150–157. [Google Scholar] [CrossRef]
- Young Hong, J.; Yong Jeon, J. Comparing Associations among Sound Sources, Human Behaviors, and Soundscapes on Central Business and Commercial Streets in Seoul, Korea. Build. Environ. 2020, 186, 107327. [Google Scholar] [CrossRef]
- Kang, J.; Aletta, F.; Gjestland, T.T.; Brown, L.A.; Botteldooren, D.; Schulte-Fortkamp, B.; Lercher, P.; van Kamp, I.; Genuit, K.; Fiebig, A.; et al. Ten Questions on the Soundscapes of the Built Environment. Build. Environ. 2016, 108, 284–294. [Google Scholar] [CrossRef]
- Lavia, L.; Easteal, M.; Close, D.; Witchel, H.; Axelsson, O.; Ware, M.; Dixon, M. Sounding Brighton: Practical Approaches towards Better Soundscapes. In Proceedings of the INTERNOISE and NOISE-CON Congress, New York, NY, USA, 19–22 August 2012; Volume 6, pp. 4544–4552. [Google Scholar]
- Lavia, L.; Dixon, M.; Witchel, H.; Goldsmith, M. Applied Soundscape Practices. In Soundscape and the Built Environment; CRC Press: Boca Ratton, FL, USA, 2016; pp. 243–301. ISBN 978-1-4822-2631-7. [Google Scholar]
- Margaritis, E.; Aletta, F.; Axelsson, Ö.; Kang, J.; Botteldooren, D.; Singh, R. Soundscape Mapping in the Urban Context: A Case Study in Sheffield. In Proceedings of the AESOP Prague Annual Congress 2015, Prague, Czech Republic, 13–16 July 2015. [Google Scholar]
- Hong, J.Y.; Jeon, J.Y. Influence of Urban Contexts on Soundscape Perceptions: A Structural Equation Modeling Approach. Landsc. Urban Plan. 2015, 141, 78–87. [Google Scholar] [CrossRef]
- Liu, J.; Zhu, T.; Hong, X. Study on the Spatio-temporal Dynamic and Spatial Dependency Characteristics of Sound Source Perception in Urban Forest Park. Chin. Landsc. Archit. 2022, 38, 64–69. [Google Scholar] [CrossRef]
- Zhu, T.; Hong, X.; Guo, X.; Liu, J. Spatio-Temporal Dynamic Characteristics and Planning Strategies of Soundscape in Forest Park. Landsc. Archit. 2022, 29, 90–95. [Google Scholar] [CrossRef]
- Hong, J.Y.; Jeon, J.Y. Relationship between Spatiotemporal Variability of Soundscape and Urban Morphology in a Multifunctional Urban Area: A Case Study in Seoul, Korea. Build. Environ. 2017, 126, 382–395. [Google Scholar] [CrossRef]
- Bogdanov, V.B.; Marquis-Favre, C.; Cottet, M.; Beffara, B.; Perrin, F.; Dumortier, D.; Ellermeier, W. Nature and the City: Audiovisual interactions in pleasantness and psychophysiological reactions. Appl. Acoust. 2022, 193, 108762. [Google Scholar] [CrossRef]
- Al-bayyar, Z.; Kitapci, K. Effects of Reverberation Time and Sound Source Composition on Sense of Place Constructs. Appl. Acoust. 2022, 185, 108427. [Google Scholar] [CrossRef]
- Ye, J.; Chen, L.; Zheng, Y. Effect of an Artificial Sound-Based Index on the Perception of Historical Block Environments. Buildings 2023, 13, 2372. [Google Scholar] [CrossRef]
- Wang, Y.; Yin, C.; Ji, X.; Wang, Y. Experimental study on soundscape and audio-visual perception of urban historic district. J. Appl. Acoust. 2020, 39, 104–111. [Google Scholar]
- Liu, J.; Yang, L.; Zhang, X. Research on the Relationship between Soundscape Perception and Landscape Evaluation in Historical Block: A Case Study in the Three Lanes and Seven Alleys in Fuzhou. Chin. Landsc. Archit. 2019, 35, 35–39. [Google Scholar]
- Zhou, Z.; Kang, J.; Jin, H. Study on Sound Preference Evaluation and Its Influencing Factors in Urban Historical Areas. Build. Sci. 2012, 28, 40–45+88. [Google Scholar]
- Ye, J.; Wang, H.; Zheng, J.; Liu, Y.; Chen, L.; Zheng, Y. Difference in Soundscape Experience of Historic Blocks Based on Different Soundscape Preferences. J. Chin. Urban For. 2022, 20, 55–60. [Google Scholar]
- Jia, Y.; Ma, H.; Kang, J.; Wang, C. The Preservation Value of Urban Soundscape and Its Determinant Factors. Appl. Acoust. 2020, 168, 107430. [Google Scholar] [CrossRef]
- Jia, Y.; Ma, H.; Kang, J. Characteristics and Evaluation of Urban Soundscapes Worthy of Preservation. J. Environ. Manag. 2020, 253, 109722. [Google Scholar] [CrossRef]
- Axelsson, Ã.; Nilsson, M.E.; Berglund, B. The Swedish Soundscape-Quality Protocol. J. Acoust. Soc. Am. 2012, 131, 3476. [Google Scholar] [CrossRef]
- Aletta, F.; Kang, J.; Axelsson, Ö. Soundscape Descriptors and a Conceptual Framework for Developing Predictive Soundscape Models. Landsc. Urban Plan. 2016, 149, 65–74. [Google Scholar] [CrossRef]
- Axelsson, Ö.; Nilsson, M.E.; Berglund, B. A Principal Components Model of Soundscape Perception. J. Acoust. Soc. Am. 2010, 128, 2836–2846. [Google Scholar] [CrossRef]
- Liu, J.; Yang, L.; Xiong, Y.; Yang, Y. Effects of Soundscape Perception on Visiting Experience in a Renovated Historical Block. Build. Environ. 2019, 165, 106375. [Google Scholar] [CrossRef]
- Zhou, Z.; Ye, X.; Chen, J.; Fan, X.; Kang, J. Effect of Visual Landscape Factors on Soundscape Evaluation in Old Residential Areas. Appl. Acoust. 2024, 215, 109708. [Google Scholar] [CrossRef]
- Jambrošić, K.; Horvat, M.; Domitrović, H. Assessment of Urban Soundscapes with the Focus on an Architectural Installation with Musical Features. J. Acoust. Soc. Am. 2013, 134, 869–879. [Google Scholar] [CrossRef] [PubMed]
- Viollon, S.; Lavandier, C.; Drake, C. Influence of Visual Setting on Sound Ratings in an Urban Environment. Appl. Acoust. 2002, 63, 493–511. [Google Scholar] [CrossRef]
- Jo, H.I.; Jeon, J.Y. Perception of Urban Soundscape and Landscape Using Different Visual Environment Reproduction Methods in Virtual Reality. Appl. Acoust. 2022, 186, 108498. [Google Scholar] [CrossRef]
- Wei, Z.R. Application of Structural Equation Model and AMOS Software. Appl. Mech. Mater. 2014, 687–691, 1577–1579. [Google Scholar] [CrossRef]
- Liu, J.; Wang, Y.; Zimmer, C.; Kang, J.; Yu, T. Factors Associated with Soundscape Experiences in Urban Green Spaces: A Case Study in Rostock, Germany. Urban For. Urban Green. 2019, 37, 135–146. [Google Scholar] [CrossRef]
- Zhou, Z.; Jin, H.; Kang, J. Form Simulation and Optimal Design of Courtyard-style Buildings Alongside Streets under the Influence of Traffic Noise. Build. Sci. 2011, 27, 30–35. [Google Scholar] [CrossRef]
- Tan, J.K.A.; Hasegawa, Y.; Lau, S.-K.; Tang, S.-K. The effects of visual landscape and traffic type on soundscape perception in high-rise residential estates of an urban city. Appl. Acoust. 2022, 189, 108580. [Google Scholar] [CrossRef]
- Jeon, J.Y.; Hong, J.Y. Classification of Urban Park Soundscapes through Perceptions of the Acoustical Environments. Landsc. Urban Plan. 2015, 141, 100–111. [Google Scholar] [CrossRef]
- Hao, Y.; Kang, J.; Krijnders, J.D. Integrated Effects of Urban Morphology on Birdsong Loudness and Visibility of Green Areas. Landsc. Urban Plan. 2015, 137, 149–162. [Google Scholar] [CrossRef]
- Axelsson, Ö.; Nilsson, M.E.; Hellström, B.; Lundén, P. A Field Experiment on the Impact of Sounds from a Jet-and-Basin Fountain on Soundscape Quality in an Urban Park. Landsc. Urban Plan. 2014, 123, 49–60. [Google Scholar] [CrossRef]
- Nordh, H.; Hagerhall, C.M.; Holmqvist, K. Tracking Restorative Components: Patterns in Eye Movements as a Consequence of a Restorative Rating Task. Landsc. Res. 2013, 38, 101–116. [Google Scholar] [CrossRef]
- Nilsson, M.E.; Berglund, B. Soundscape Quality in Suburban Green Areas and City Parks. Acta Acust. United Acust. 2006, 92, 903–911. [Google Scholar] [CrossRef]
- Szeremeta, B.; Zannin, P.H.T. Analysis and Evaluation of Soundscapes in Public Parks through Interviews and Measurement of Noise. Sci. Total Environ. 2009, 407, 6143–6149. [Google Scholar] [CrossRef] [PubMed]
- Jo, H.I.; Jeon, J.Y. Overall Environmental Assessment in Urban Parks: Modelling Audio-Visual Interaction with a Structural Equation Model Based on Soundscape and Landscape Indices. Build. Environ. 2021, 204, 108166. [Google Scholar] [CrossRef]
- Echevarria Sanchez, G.M.; Van Renterghem, T.; Thomas, P.; Botteldooren, D. The Effect of Street Canyon Design on Traffic Noise Exposure along Roads. Build. Environ. 2016, 97, 96–110. [Google Scholar] [CrossRef]
- Lou, J.; Ma, J. Simulation of Noise Vertical Distribution of High-rise Buildings Using Cadna/A Software. Noise Vib. Control 2014, 34, 136–138+181. [Google Scholar]
- Van Renterghem, T.; Vanhecke, K.; Filipan, K.; Sun, K.; De Pessemier, T.; De Coensel, B.; Joseph, W.; Botteldooren, D. Interactive Soundscape Augmentation by Natural Sounds in a Noise Polluted Urban Park. Landsc. Urban Plan. 2020, 194, 103705. [Google Scholar] [CrossRef]
- Cai, J.; Liu, J.; Yu, N.; Liu, B. Effect of Water Sound Masking on Perception of the Industrial Noise. Appl. Acoust. 2019, 150, 307–312. [Google Scholar] [CrossRef]
- Galbrun, L.; Ali, T.T. Acoustical and Perceptual Assessment of Water Sounds and Their Use over Road Traffic Noise. J. Acoust. Soc. Am. 2013, 133, 227–237. [Google Scholar] [CrossRef]
- Hao, Y.; Kang, J.; Wörtche, H. Assessment of the Masking Effects of Birdsong on the Road Traffic Noise Environment. J. Acoust. Soc. Am. 2016, 140, 978–987. [Google Scholar] [CrossRef]
- Orhan, C.; Yilmazer, S. Harmony of Context and the Built Environment: Soundscapes in Museum Environments via GT. Appl. Acoust. 2021, 173, 107709. [Google Scholar] [CrossRef]
- Hong, J.Y.; Ong, Z.-T.; Lam, B.; Ooi, K.; Gan, W.-S.; Kang, J.; Feng, J.; Tan, S.-T. Effects of Adding Natural Sounds to Urban Noises on the Perceived Loudness of Noise and Soundscape Quality. Sci. Total Environ. 2020, 711, 134571. [Google Scholar] [CrossRef] [PubMed]
- Steele, D.; Dumoulin, R.; Voreux, L.; Gautier, N.; Glaus, M.; Guastavino, C.; Voix, J. Musikiosk: A Soundscape Intervention and Evaluation in an Urban Park. In Proceedings of the Audio Engineering Society Conference, 59th International Conference: Sound Reinforcement Engineering & Technology, Montreal, QC, Canada, 15–17 July 2015. [Google Scholar]




| Plot No. | LAeq | LA10 | LA50 | LA90 | LA10–LA90 |
|---|---|---|---|---|---|
| R1 | 59.77 | 62.60 | 54.67 | 50.47 | 12.13 |
| R2 | 55.40 | 59.67 | 50.60 | 43.13 | 16.53 |
| R3 | 78.17 | 77.07 | 62.07 | 51.27 | 25.80 |
| Cu1 | 61.98 | 64.25 | 60.10 | 56.05 | 8.20 |
| Cu2 | 58.40 | 61.07 | 57.53 | 53.20 | 7.87 |
| Cu3 | 63.97 | 64.33 | 54.60 | 48.73 | 15.60 |
| Cu4 | 57.80 | 60.13 | 56.80 | 53.93 | 6.20 |
| Co1 | 62.17 | 63.33 | 60.60 | 54.93 | 8.40 |
| Co2 | 69.13 | 69.20 | 63.13 | 57.73 | 11.47 |
| Co3 | 69.50 | 71.00 | 67.13 | 62.40 | 8.60 |
| Co4 | 69.87 | 71.07 | 69.00 | 68.20 | 2.87 |
| Sound Category | Sound Sources | Short Name |
|---|---|---|
| Mechanical noise | Traffic sound | TS |
| Construction sound | CS | |
| Nature sound | Birdsong | BS |
| Tree rustling | TR | |
| Water sound | WS | |
| Artificial sound | Human sound | HS |
| Traditional cultural sound | TC | |
| Music | MU |
| Indicator | Component (Explained Variance, %) | |||
|---|---|---|---|---|
| 1 (20.68) | 2 (18.90) | 3 (18.06) | 4 (17.58) | |
| Comfortable | 0.87 | |||
| Harmonious | 0.88 | |||
| Pleasant | 0.88 | |||
| Eventful | 0.79 | |||
| Various | 0.84 | |||
| Dynamic | 0.81 | |||
| Interestingness | 0.79 | |||
| Uniqueness | 0.84 | |||
| Sense of history | 0.78 | |||
| Harmony of sound environment | 0.81 | |||
| Harmony of visual environment | 0.84 | |||
| Harmony of audiovisual environment | 0.84 | |||
| Type | Soundscape Pleasantness | Soundscape Eventfulness | Visual Landscape Satisfaction |
|---|---|---|---|
| I | −0.09 (0.95) | 0.06 (1.02) | 0.18 (1.05) |
| II | 0.23 (1.05) | −0.17 (1.02) | 0.04 (0.93) |
| III | −0.10 (0.97) | 0.08 (0.97) | −0.14 (0.99) |
| F-value | 8.42 | 4.83 | 7.20 |
| p-value | 0.000 | 0.008 | 0.001 |
| Type | Space | Percentage of Sound Sources Identified | Sound Pressure Level | |||
|---|---|---|---|---|---|---|
| Artificial Sound | Mechanical Noise | Natural Sound | LAeq | LA10–LA90 | ||
| I | Residential space | 47% | 58% | 15% | 64.44 ± 12.08 | 18.15 ± 6.98 |
| II | Cultural and leisure space | 35% | 23% | 64% | 60.54 ± 2.94 | 9.47 ± 4.18 |
| III | Commercial space | 61% | 53% | 15% | 67.67 ± 3.68 | 7.83 ± 3.60 |
| Observable Variable | Latent Variables | Cronbach’s Alpha | Std. Factor Loading | CR | AVE |
|---|---|---|---|---|---|
| Artificial sound | HS | 0.80 | 0.83 | 0.87 | 0.70 |
| TC | 0.87 | ||||
| MU | 0.80 | ||||
| Mechanical noise | CS | 0.82 | 0.89 | 0.89 | 0.80 |
| TS | 0.90 | ||||
| Natural sound | TR | 0.84 | 0.85 | 0.89 | 0.73 |
| WS | 0.87 | ||||
| BS | 0.84 | ||||
| Soundscape pleasantness | Comfortable | 0.91 | 0.86 | 0.90 | 0.75 |
| Harmonious | 0.86 | ||||
| Pleasant | 0.87 | ||||
| Soundscape eventfulness | Eventful | 0.79 | 0.78 | 0.85 | 0.65 |
| Various | 0.83 | ||||
| Dynamic | 0.81 | ||||
| Visual landscape satisfaction | Interestingness | 0.78 | 0.80 | 0.85 | 0.65 |
| Uniqueness | 0.84 | ||||
| Sense of history | 0.77 | ||||
| Harmony of environment | Harmony of sound environment | 0.83 | 0.77 | 0.85 | 0.66 |
| Harmony of visual environment | 0.83 | ||||
| Harmony of audiovisual environment | 0.83 |
| Model Fit Index | x2/df | GFI | CFI | RMSEA |
|---|---|---|---|---|
| Obtained values | 3.257 | 0.941 | 0.951 | 0.054 |
| Recommended values | <5.00 | >0.90 | >0.90 | <0.08 |
| Model Fit Index | β | SE | CR | p-Value | |
|---|---|---|---|---|---|
| HA1 | Artificial sounds → soundscape pleasantness | −0.23 | 0.06 | −5.92 | 0.000 |
| HA2 | Artificial sounds → soundscape eventfulness | 0.31 | 0.05 | 6.88 | 0.000 |
| HA3 | Artificial sounds → visual landscape satisfaction | −0.06 | 0.05 | −1.39 | 0.166 |
| HA4 | Mechanical noise → soundscape pleasantness | −0.20 | 0.03 | −4.64 | 0.000 |
| HA5 | Mechanical noise → soundscape eventfulness | 0.11 | 0.03 | 2.49 | 0.013 |
| HA6 | Mechanical noise → visual landscape satisfaction | −0.11 | 0.03 | −2.30 | 0.021 |
| HA7 | Nature sound → soundscape pleasantness | 0.09 | 0.05 | 2.24 | 0.025 |
| HA8 | Nature sound → soundscape eventfulness | −0.08 | 0.04 | −1.88 | 0.061 |
| HA9 | Nature sound → visual landscape satisfaction | 0.16 | 0.04 | 3.37 | 0.000 |
| HB1 | Visual landscape satisfaction → soundscape pleasantness | 0.30 | 0.05 | 7.12 | 0.000 |
| HB2 | Visual landscape satisfaction → soundscape eventfulness | −0.25 | 0.05 | −5.60 | 0.000 |
| HC1 | Visual landscape satisfaction → harmony of environment | 0.50 | 0.06 | 9.86 | 0.000 |
| HC2 | Soundscape pleasantness → harmony of environment | 0.21 | 0.04 | 5.23 | 0.000 |
| HC3 | Soundscape eventfulness → harmony of environment | 0.01 | 0.04 | 0.20 | 0.841 |
| Type | Model Fit Index | x2/df | GFI | CFI | RMSEA |
|---|---|---|---|---|---|
| I | Obtained values | 1.419 | 0.908 | 0.963 | 0.044 |
| II | Obtained values | 1.515 | 0.914 | 0.958 | 0.047 |
| III | Obtained values | 1.664 | 0.930 | 0.957 | 0.044 |
| Recommended values | <5.000 | >0.900 | >0.900 | <0.080 |
| Model Fit Index | Type I | Type II | Type III | ||||||||||
|---|---|---|---|---|---|---|---|---|---|---|---|---|---|
| β | SE | CR | p-Value | β | SE | CR | p-Value | β | SE | CR | p-Value | ||
| HA1 | Artificial sounds → soundscape pleasantness | −0.09 | 0.10 | −1.18 | 0.239 | −0.34 | 0.12 | −4.45 | 0.000 | −0.26 | 0.14 | −3.92 | 0.000 |
| HA2 | Artificial sounds → soundscape eventfulness | 0.27 | 0.09 | 3.11 | 0.002 | 0.37 | 0.11 | 4.38 | 0.000 | 0.37 | 0.14 | 4.84 | 0.000 |
| HA3 | Artificial sounds → visual landscape satisfaction | −0.23 | 0.09 | −2.64 | 0.008 | 0.11 | 0.09 | 1.28 | 0.201 | 0.00 | 0.12 | −0.04 | 0.966 |
| HA4 | Mechanical noise → soundscape pleasantness | −0.31 | 0.11 | −3.65 | 0.000 | −0.19 | 0.12 | −2.35 | 0.019 | −0.05 | 0.05 | −0.79 | 0.429 |
| HA5 | Mechanical noise → soundscape eventfulness | 0.22 | 0.10 | 2.48 | 0.013 | 0.07 | 0.10 | 0.95 | 0.344 | −0.06 | 0.04 | −0.85 | 0.396 |
| HA6 | Mechanical noise → visual landscape satisfaction | 0.00 | 0.09 | −0.05 | 0.962 | −0.05 | 0.10 | −0.63 | 0.528 | −0.23 | 0.05 | −2.74 | 0.006 |
| HA7 | Nature sound → soundscape pleasantness | 0.09 | 0.08 | 1.28 | 0.201 | 0.19 | 0.13 | 2.50 | 0.012 | 0.01 | 0.08 | 0.12 | 0.907 |
| HA8 | Nature sound → soundscape eventfulness | −0.04 | 0.07 | −0.44 | 0.658 | −0.20 | 0.11 | −2.36 | 0.018 | 0.02 | 0.07 | 0.25 | 0.806 |
| HA9 | Nature sound → visual landscape satisfaction | 0.10 | 0.08 | 1.22 | 0.222 | 0.29 | 0.11 | 3.30 | 0.000 | 0.12 | 0.08 | 1.71 | 0.087 |
| HB1 | Visual landscape satisfaction → soundscape pleasantness | 0.38 | 0.10 | 4.95 | 0.000 | 0.30 | 0.11 | 3.75 | 0.000 | 0.31 | 0.08 | 4.51 | 0.000 |
| HB2 | Visual landscape satisfaction → soundscape eventfulness | −0.13 | 0.08 | −1.64 | 0.101 | −0.38 | 0.10 | −4.31 | 0.000 | −0.30 | 0.08 | −4.11 | 0.000 |
| HC1 | Visual landscape satisfaction → harmony of environment | 0.34 | 0.11 | 3.83 | 0.000 | 0.65 | 0.10 | 6.35 | 0.000 | 0.62 | 0.09 | 7.45 | 0.000 |
| HC2 | Soundscape pleasantness → harmony of environment | 0.32 | 0.09 | 3.82 | 0.000 | 0.17 | 0.05 | 2.39 | 0.017 | 0.13 | 0.06 | 2.19 | 0.029 |
| HC3 | Soundscape eventfulness → harmony of environment | 0.02 | 0.10 | 0.21 | 0.836 | 0.07 | 0.07 | 0.83 | 0.405 | 0.05 | 0.07 | 0.80 | 0.421 |
Disclaimer/Publisher’s Note: The statements, opinions and data contained in all publications are solely those of the individual author(s) and contributor(s) and not of MDPI and/or the editor(s). MDPI and/or the editor(s) disclaim responsibility for any injury to people or property resulting from any ideas, methods, instructions or products referred to in the content. |
© 2024 by the authors. Licensee MDPI, Basel, Switzerland. This article is an open access article distributed under the terms and conditions of the Creative Commons Attribution (CC BY) license (https://creativecommons.org/licenses/by/4.0/).
Share and Cite
Ye, J.; Li, S.; Chen, Y.; Ma, Y.; Chen, L.; He, T.; Zheng, Y. A Study of the Effects of Historical Block Context on Soundscape Perception. Buildings 2024, 14, 621. https://doi.org/10.3390/buildings14030621
Ye J, Li S, Chen Y, Ma Y, Chen L, He T, Zheng Y. A Study of the Effects of Historical Block Context on Soundscape Perception. Buildings. 2024; 14(3):621. https://doi.org/10.3390/buildings14030621
Chicago/Turabian StyleYe, Jing, Shumin Li, Youcheng Chen, Yongqiang Ma, Lingyan Chen, Tianyou He, and Yushan Zheng. 2024. "A Study of the Effects of Historical Block Context on Soundscape Perception" Buildings 14, no. 3: 621. https://doi.org/10.3390/buildings14030621
APA StyleYe, J., Li, S., Chen, Y., Ma, Y., Chen, L., He, T., & Zheng, Y. (2024). A Study of the Effects of Historical Block Context on Soundscape Perception. Buildings, 14(3), 621. https://doi.org/10.3390/buildings14030621
