Modeling the Causes and Mitigation Measures for Cost Overruns in Building Construction: The Case of Higher Education Projects
Abstract
1. Introduction
2. Literature Review
2.1. Causes of Cost Overrun
2.2. Mitigation Measures
2.3. Research Gap
3. Methodology
3.1. Phase 1: Anlysing Cost Overrun in Building Projects
3.2. Phase 2: Exploring the Relationships between Causes of Cost Overrun and Mitigation Measures
3.2.1. Survey Development
3.2.2. Data Collection
3.2.3. Data Analysis
Reliability Testing
Ranking Analysis
Exploratory Factor Analysis
Agreement Analysis
Partial Least Squares Structural Equation Modeling
4. Results and Discussion of Phase 1: Analysis of Cost Overrun
5. Results and Discussion of Phase 2
5.1. Respondent Profile
5.2. Results for the Reliability Testing
5.3. Results for the Ranking Analysis
5.3.1. Critical Causes of Cost Overrun
Comparison with Previous Works
5.3.2. Critical Mitigation Measures
5.4. Results for the Agreement Analysis
5.5. Results for the Exploratory Factor Analysis
Hypotheses Development
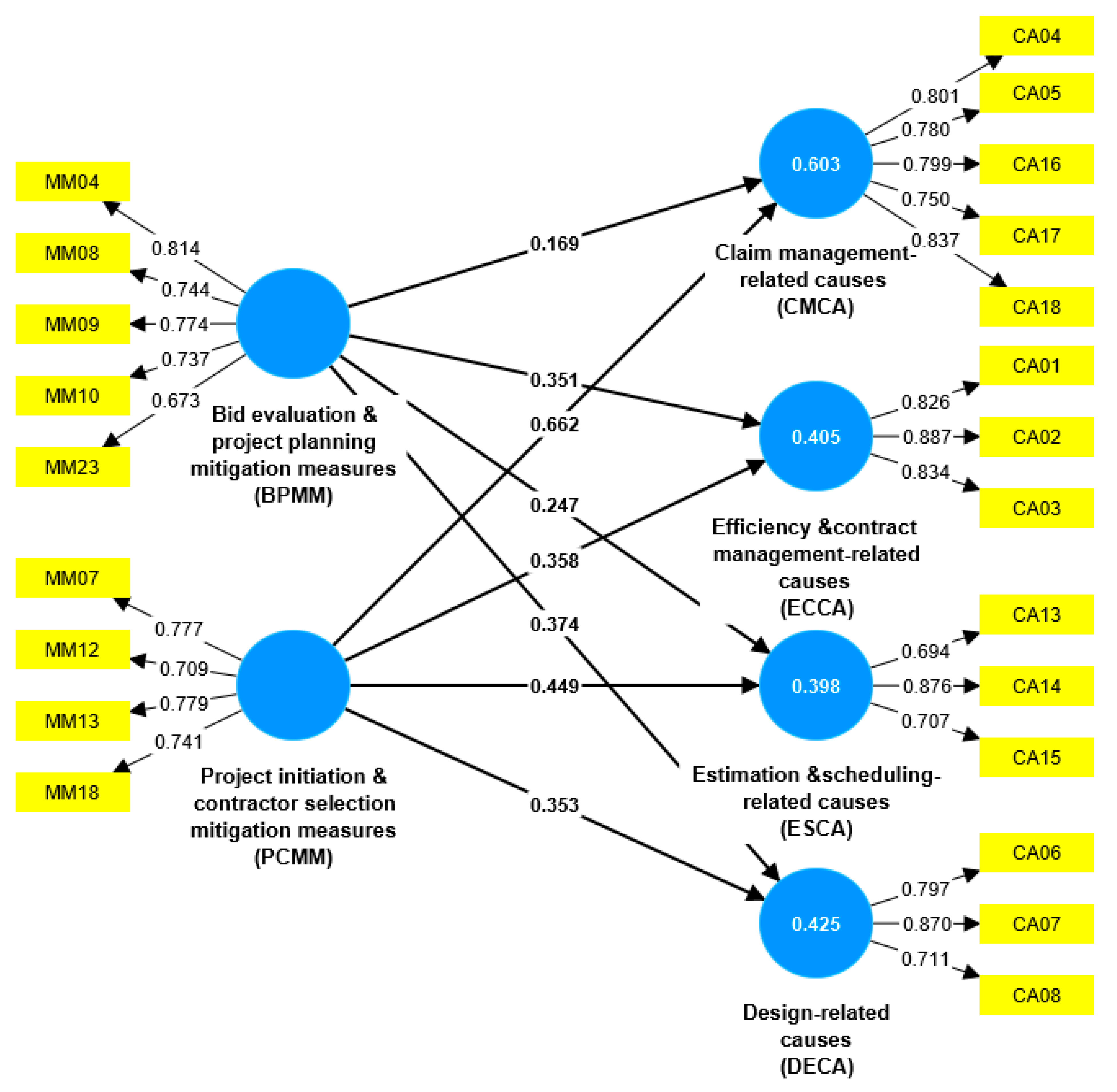
5.6. Results for PLS-SEM
5.6.1. Measurement Model Evaluation
5.6.2. Structural Model Evaluation
The Relationship between Bid Evaluation and Project Planning Mitigation Measures and Efficiency and Contract Management-Related Causes
The Relationship between Bid Evaluation and Project Planning Mitigation Measures and Design-Related Causes
The Relationship between Project Initiation and Contractor Selection Mitigation Measures and Claim Management-Related Causes
The Relationship between Project Initiation and Contractor Selection Mitigation Measures and Efficiency and Contract Management-Related Causes
The Relationship between Project Initiation and Contractor Selection Mitigation Measures and Estimation and Scheduling-Related Causes
The Relationship between Project Initiation and Contractor Selection Mitigation Measures and Design-Related Causes
6. Limitations
7. Conclusions
Author Contributions
Funding
Data Availability Statement
Acknowledgments
Conflicts of Interest
References
- Vision 2030. Kingdom of Saudi Arabia. 2016. Available online: https://www.vision2030.gov.sa/media/cofh1nmf/vision-2030-overview.pdf (accessed on 12 January 2024).
- Ghulam, Y.; Mousa, L. Estimation of productivity growth in the Saudi higher education sector. Technol. Forecast. Soc. Chang. 2019, 149, 119741. [Google Scholar] [CrossRef]
- Ministry of Education, Public Universities. 2022. Available online: https://moe.gov.sa/en/education/highereducation/Pages/UniversitiesList.aspx (accessed on 14 January 2024).
- Saudi Arabian Monetary Authority. Fifty-Fifth Annual Report. 2020. Available online: http://www.sama.gov.sa/en-US/EconomicReports/Pages/AnnualReport.aspx (accessed on 14 January 2024).
- Alshihri, S.; Al-gahtani, K.; Almohsen, A. Risk factors that lead to time and cost overruns of building projects in Saudi Arabia. Buildings 2022, 12, 902. [Google Scholar] [CrossRef]
- Asiedu, R.O.; Ameyaw, C. A system dynamics approach to conceptualize causes of cost overrun of construction projects in developing countries. Int. J. Build. Pathol. Adapt. 2021, 39, 831–851. [Google Scholar] [CrossRef]
- Jalal, M.P.; Shoar, S. A hybrid SD-DEMATEL approach to develop a delay model for construction projects. Eng. Constr. Archit. Manag. 2017, 24, 29–651. [Google Scholar] [CrossRef]
- Johnson, R.M.; Babu, R.I.I. Time and cost overruns in the UAE construction industry: A critical analysis. Int. J. Constr. Manag. 2020, 20, 402–411. [Google Scholar] [CrossRef]
- Asiedu, R.O.; Frempong, N.K.; Alfen, H.W. Predicting likelihood of cost overrun in educational projects. Eng. Constr. Archit. Manag. 2017, 24, 21–39. [Google Scholar] [CrossRef]
- Asiedu, R.O.; Adaku, E. Cost overruns of public sector construction projects: A developing country perspective. Int. J. Manag. Proj. Bus. 2020, 13, 66–84. [Google Scholar] [CrossRef]
- Famiyeh, S.; Amoatey, C.T.; Adaku, E.; Agbenohevi, C.S. Major causes of construction time and cost overruns: A case of selected educational sector projects in Ghana. J. Eng. Des. Technol. 2017, 15, 181–198. [Google Scholar] [CrossRef]
- Annamalaisami, C.D.; Kuppuswamy, A. Reckoning construction cost overruns in building projects through methodological consequences. Int. J. Constr. Manag. 2019, 22, 1079–1089. [Google Scholar] [CrossRef]
- Abbasi, O.; Noorzai, E.; Gharouni Jafari, K.; Golabchi, M. Exploring the causes of delays in the construction industry using a cause-and-effect diagram: Case study for Iran. J. Archit. Eng. 2020, 26, 05020008. [Google Scholar] [CrossRef]
- Prasad, K.V.; Vasugi, V.; Venkatesan, R.; Bhat, N.S. Critical causes of time overrun in Indian construction projects and mitigation measures. Int. J. Constr. Educ. Res. 2019, 15, 216–238. [Google Scholar] [CrossRef]
- Doloi, H.; Sawhney, A.; Iyer, K.C.; Rentala, S. Analysing factors affecting delays in Indian construction projects. Int. J. Proj. Manag. 2012, 30, 479–489. [Google Scholar] [CrossRef]
- Ullah, K.; Abdullah, A.H.; Nagapan, S.; Sohu, S.; Khan, M.S. Measures to mitigate causative factors of budget overrun in Malaysian building projects. Int. J. Integr. Eng. 2018, 10, 66–71. [Google Scholar] [CrossRef]
- Doloi, H. Cost overruns and failure in project management: Understanding the roles of key stakeholders in construction Projects. J. Constr. Eng. Manag. 2013, 139, 267–279. [Google Scholar] [CrossRef]
- Enshassi, A.; Al-Najjar, J.; Kumaraswamy, M. Delays and cost overruns in the construction projects in the Gaza Strip. J. Financ. Manag. Prop. Constr. 2009, 14, 126–151. [Google Scholar] [CrossRef]
- Kim, S.Y.; Tuan, K.N.; Lee, J.D.; Pham, H.; Luu, V.T. Cost overrun factor analysis for hospital projects in Vietnam. KSCE J. Civ. Eng. 2018, 22, 1–11. [Google Scholar] [CrossRef]
- Annamalaisami, C.D.; Kuppuswamy, A. Managing cost risks: Toward a taxonomy of cost Overrun factors in building construction projects. ASCE-ASME Journal of Risk Uncertain. Eng. Syst. Part A Civ. Eng. 2021, 7, 04021021. [Google Scholar] [CrossRef]
- Durdyev, S. Review of construction journals on causes of project cost overruns. Eng. Constr. Archit. Manag. 2020, 28, 1241–1260. [Google Scholar] [CrossRef]
- Lopez, R.; Love, P.E.D.; Edwards, D.J.; Davis, P.R. Design error classification, causation, and prevention in construction engineering. J. Perform. Constr. Facil. 2010, 24, 399–408. [Google Scholar] [CrossRef]
- Rahman, I.A.; Memon, A.H.; Azis, A.A.A.; Abdullah, N.H. Modeling causes of cost overrun in large construction projects with Partial Least Square-SEM Approach: Contractor’s perspective. Res. J. Appl. Sci. Eng. Technol. 2013, 5, 1963–1972. [Google Scholar] [CrossRef]
- Raouf, A.; Al-Ghamdi, S.G. Impact of project delivery systems on cost overruns of green building projects: System dynamics approach. In Proceedings of the International Conference on Sustainable Infrastructure 2019: Leading Resilient Communities through the 21st Century, Los Angeles, CA, USA, 6–9 November 2019; pp. 371–379. [Google Scholar]
- Oyegoke, A.S.; Al Kiyumi, N. The causes, impacts and mitigations of delay in megaprojects in the Sultanate of Oman. J. Financ. Manag. Prop. Constr. 2017, 22, 286–302. [Google Scholar] [CrossRef]
- Arantes, A.; Ferreira, L.M.D.F. A methodology for the development of delay mitigation measures in construction projects. Prod. Plan. Control 2021, 32, 228–241. [Google Scholar] [CrossRef]
- Assaf, S.A.; Al-Hejji, S. Causes of delay in large construction projects. Int. J. Proj. Manag. 2006, 24, 349–357. [Google Scholar] [CrossRef]
- Yap, J.B.H.; Goay, P.L.; Woon, Y.B.; Skitmore, M. Revisiting critical delay factors for construction: Analyzing projects in Malaysia. Alex. Eng. J. 2021, 60, 1717–1729. [Google Scholar] [CrossRef]
- Zidane, Y.J.T.; Andersen, B. The top 10 universal delay factors in construction projects. Int. J. Manag. Proj. Bus. 2018, 11, 650–672. [Google Scholar] [CrossRef]
- Odeh, A.M.; Battaineh, H.T. Causes of construction delay: Traditional contracts. Int. J. Proj. Manag. 2002, 20, 7–73. [Google Scholar] [CrossRef]
- Zewdu, Z.T. Construction projects delay and their antidotes: The case of Ethiopian construction sector. Int. J. Bus. Econ. Res. 2016, 5, 113. [Google Scholar] [CrossRef]
- Mpofu, B.; Ochieng, E.G.; Moobela, C.; Pretorius, A. Profiling causative factors leading to construction project delays in the United Arab Emirates. Eng. Constr. Archit. Manag. 2017, 24, 346–376. [Google Scholar] [CrossRef]
- Alnuaimi, A.S.; Taha, R.A.; Al Mohsin, M.; Al-Harthi, A.S. Causes, effects, benefits, and remedies of change orders on public construction projects in Oman. J. Constr. Eng. Manag. 2010, 136, 615–622. [Google Scholar] [CrossRef]
- El-Sayegh, S.; Ahmad, I.; Aljanabi, M.; Herzallah, R.; Metry, S.; El-Ashwal, O. Construction disputes in the UAE: Causes and resolution methods. Buildings 2020, 10, 171. [Google Scholar] [CrossRef]
- Gündüz, M.; Nielsen, Y.; Özdemir, M. Quantification of delay factors using the relative importance index method for construction projects in Turkey. J. Manag. Eng. 2012, 29, 133–139. [Google Scholar] [CrossRef]
- Wang, C.; Yap, J.B.H.; Wood, L.C.; Abdul-Rahman, H. Knowledge modeling for contract disputes and change control. Prod. Plan. Control 2019, 30, 650–664. [Google Scholar] [CrossRef]
- AL Mousli, M.H.; El-Sayegh, S.M. Assessment of the design–construction interface problems in the UAE. Archit. Eng. Des. Mana. 2016, 12, 353–366. [Google Scholar] [CrossRef]
- Abdul-Rahman, H.; Berawi, M.A.; Berawi, A.R.; Mohamed, O.; Othman, M.; Yahya, I.A. Delay mitigation in the Malaysian construction industry. J. Constr. Eng. Manag. 2006, 132, 125–133. [Google Scholar] [CrossRef]
- Kog, Y.C. Construction delays in Indonesia, Malaysia, Thailand, and Vietnam. Pract. Period. Struct. Des. Constr. 2019, 24, 4019013. [Google Scholar] [CrossRef]
- Faridi, A.S.; El-Sayegh, S.M. Significant factors causing delay in the UAE construction industry. Constr. Manag. Econ. 2006, 24, 1167–1176. [Google Scholar] [CrossRef]
- Arantes, A.; Ferreira, L.M.D.F.; Costa, A.A. Is the construction industry aware of supply chain management? The Portuguese contractors’ perspective. Supply Chain. Manag. 2015, 20, 404–414. [Google Scholar] [CrossRef]
- Asiedu, R.O.; Adaku, E.; Owusu-Manu, D.G. Beyond the causes: Rethinking mitigating measures to avert cost and time overruns in construction projects. Constr. Innov. 2017, 17, 363–380. [Google Scholar] [CrossRef]
- Al-Mohammad, M.S.; Haron, A.T.; Esa, M.; Aloko, M.N.; Alhammadi, Y.; Anandh, K.S.; Rahman, R.A. Factors affecting BIM implementation: Evidence from countries with different income levels. Constr. Innov. 2023, 23, 683–710. [Google Scholar] [CrossRef]
- Zhang, L.; Chu, Z.; He, Q.; Zhai, P. Investigating the constraints to buidling information modeling (BIM) applications for sustainable building projects: A case of China. Sustainability 2019, 11, 1896. [Google Scholar] [CrossRef]
- Hong, Y.; Hammad, A.W.A.; Akbarnezhad, A. Impact of organization size and project type on BIM adoption in the Chinese construction market. Constr. Manag. Econ. 2019, 37, 675–691. [Google Scholar] [CrossRef]
- Shoar, S.; Yiu, T.W.; Payan, S.; Parchamijalal, M. Modeling cost overrun in building construction projects using the interpretive structural modeling approach: A developing country perspective. Eng. Constr. Archit. Manag. 2023, 30, 365–392. [Google Scholar] [CrossRef]
- Gómez-Cabrera, A.; Gutierrez-Bucheli, L.; Muñoz, S. Causes of time and cost overruns in construction projects: A scoping review. Int. J. Constr. Manag. 2023. [Google Scholar] [CrossRef]
- Sharma, V.K.; Sharma, S.K.; Singh, A.P. Risk enablers modelling for infrastructure projects using Bayesian belief network. Int. J. Constr. Manag. 2019, 22, 993–1010. [Google Scholar] [CrossRef]
- Krejcie, R.V.; Morgan, D.W. Determining sample size for research activities. Educ. Psychol. Meas. 1970, 30, 607–610. [Google Scholar] [CrossRef]
- Akintoye, A. Analysis of factors influencing project cost estimating practice. Constr. Manag. Econ. 2000, 18, 77–89. [Google Scholar] [CrossRef]
- Phang, T.C.H.; Chen, C.; Tiong, R.L.K. New model for identifying critical success factors influencing BIM adoption from precast concrete manufacturers’ view. J. Constr. Eng. Manag. 2020, 146, 4020014. [Google Scholar] [CrossRef]
- Olawumi, T.O.; Chan, D.W.M. Developing project evaluation models for smart sustainable practices implementation in construction projects: A comparative study between Nigeria and Hong Kong. Eng. Constr. Archit. Manag. 2021, 29, 1522–1552. [Google Scholar] [CrossRef]
- Hair, J.F.; Black, W.C.; Babin, B.J.; Anderson, R.E. Multivariate Data Analysis, 7th ed.; Prentice Hall: Englewood Cliffs, NJ, USA, 2010. [Google Scholar]
- Yap, J.B.H.; Chow, I.N.; Shavarebi, K. Criticality of construction industry problems in developing countries: Analyzing Malaysian projects. J. Manag. Eng. 2019, 35, 04019020. [Google Scholar] [CrossRef]
- Schumacker, R.E.; Lomax, R.G. A Beginner’s Guide to Structural Equation Modeling, 2nd ed.; Lawrence Erlbaum Associates: Mahwan, India, 2004. [Google Scholar]
- Lee, S.; Yu, J.; Jeong, D. BIM acceptance model in construction organizations. J. Manag. Eng. 2015, 31, 04014048. [Google Scholar] [CrossRef]
- Amini, S.; Rezvani, A.; Tabassi, M.; Malek Sadati, S.S. Causes of cost overruns in building construction projects in Asian countries; Iran as a case study. Eng. Constr. Archit. Manag. 2023, 30, 2739–2766. [Google Scholar] [CrossRef]
- Obianyo, J.I.; Okey, O.E.; Alaneme, G.U. Assessment of cost overrun factors in construction projects in Nigeria using fuzzy logic. Innov. Infrastruct. Solut. 2022, 7, 1–20. [Google Scholar] [CrossRef]
- Memon, A.Q.; Memon, A.H.; Soomro, M.A. Contractor’s perception on factors causing cost overrun in construction works of Pakistan. Int. J. Sustain. Constr. Eng. Technol. 2020, 11, 84–92. [Google Scholar] [CrossRef]
- Shaikh, F.A. Financial mismanagement: A leading cause of time and cost overrun in mega construction projects in Pakistan. Eng. Technol. Appl. Sci. Res. 2020, 10, 5247–5250. [Google Scholar] [CrossRef]
- Olawale, Y.A.; Sun, M. Cost and time control of construction projects: Inhibiting factors and mitigating measures in practice. Constr. Manag. Econ. 2010, 28, 509–526. [Google Scholar] [CrossRef]
- Ali, A.S.; Kamaruzzaman, S.N. Cost performance for building construction projects in Klang Valley. J. Build. Perform. 2010, 1, 110–118. Available online: https://core.ac.uk/download/pdf/11491576.pdf (accessed on 14 January 2024).
- Luvara, V.G.M.; Phoya, S.; Tesha, D.N.G.A.K.; Lyimo, K.S. Critical factors causing delay and cost overrun in public building projects in Dar-Es-Salaam, Tanzania. Paripex-Indian J. Res. 2018, 7, 11–16. Available online: https://ssrn.com/abstract=3580627 (accessed on 14 January 2024).
- Haslinda, A.N.; Xian, T.W.; Norfarahayu, K.; Hanafi, R.M.; Fikri, H.M. Investigation on the factors influencing construction time and cost overrun for high-rise building projects in Penang. IOP Conf. Ser. J. Phys. Conf. Ser. 2018, 995, 012043. [Google Scholar] [CrossRef]
- Okakpu, A.; GhaffarianHoseini, A.; Tookey, J.; Haar, J.; Ghaffarianhoseini, A. Exploring the environmental influence on BIM adoption for refurbishment project using structural equation modeling. Archit. Eng. Des. Manag. 2020, 16, 41–57. [Google Scholar] [CrossRef]
- Kaiser, H.F. An index of factorial simplicity. Psychometrika 1974, 39, 31–36. [Google Scholar] [CrossRef]
- Moon, H.; Williams, T.P.; Lee, H.S.; Park, M. Predicting project cost overrun levels in bidding stage using ensemble learning. J. Asian Archit. Build. Eng. 2020, 19, 586–599. [Google Scholar] [CrossRef]
- Eke, G.; Elgy, J.; Wedawatta, G. Establishing a link between contractor selection strategy and project outcomes: Simulation study. J. Constr. Eng. Manag. 2019, 145, 04019062. [Google Scholar] [CrossRef]
- Olaniran, O.J. The effects of cost-based contractor selection on construction project performance. J. Financ. Manag. Prop. Constr. 2015, 20, 235–251. [Google Scholar] [CrossRef]
- Yap, J.B.H.; Abdul-Rahman, H.; Chen, W. Collaborative model: Managing design changes with reusable project experiences through project learning and effective communication. Int. J. Proj. Manag. 2017, 35, 1253–1271. [Google Scholar] [CrossRef]
- Doloi, H. Analysis of pre-qualification criteria in contractor selection and their impacts on project success. Constr. Manag. Econ. 2009, 27, 1245–1263. [Google Scholar] [CrossRef]
- Hasnain, M.; Thaheem, M.J.; Ullah, F. Best value contractor selection in road construction projects: ANP-based decision support system. Int. J. Civ. Eng. 2018, 16, 695–714. [Google Scholar] [CrossRef]
- Jeyakanthan, J.; Jayawardane, A.K.W. Mitigating delays in donor funded road projects in Sri Lanka. Engineer 2012, 45, 65–75. [Google Scholar] [CrossRef]
- Alsugair, A.M. Framework for evaluating bids of construction contractors. J. Manag. Eng. 1999, 15, 72–78. [Google Scholar] [CrossRef]
- Hanna, M.; Ruwanpura, J.Y. Simulation tool for manpower forecast loading and resource leveling. In Proceedings of the 2007 Winter Simulation Conference, Washington, DC, USA, 9–12 December 2007; pp. 2099–2103. [Google Scholar] [CrossRef]
- Le-Hoai, L.; Lee, Y.D.; Lee, J.Y. Delay and cost overruns in Vietnam large construction projects: A comparison with other selected countries. KSCE J. Civ. Eng. 2008, 12, 367–377. [Google Scholar] [CrossRef]
- Khan, S.; Saquib, M.; Hussain, A. Quality issues related to the design and construction stage of a project in the Indian construction industry. Front. Eng. Built Environ. 2021, 1, 188–202. [Google Scholar] [CrossRef]
- Safapour, E.; Kermanshachi, S. Identifying early indicators of manageable rework causes and selecting mitigating best practices for construction. J. Manag. Eng. 2019, 35, 04018060. [Google Scholar] [CrossRef]
- Hilali, A.; Charoenngam, C.; Barman, A. Barriers in contractual scope management of international development projects in Afghanistan. Eng. Constr. Archit. Manag. 2019, 26, 1574–1592. [Google Scholar] [CrossRef]
- Illankoon, I.M.C.S.; Tam, V.W.Y.; Le, K.N.; Ranadewa, K.A.T.O. Causes of disputes, factors affecting dispute resolution, and effective alternative dispute resolution for Sri Lankan construction industry. Int. J. Constr. Manag. 2022, 22, 218–228. [Google Scholar] [CrossRef]
- Cooper, R.; Mcpherson, D.; Luis, E.G.; Charles, J. Global Construction Disputes—Don’t Get Left Behind. 2017. Available online: https://go.adr.org/rs/294-SFS-516/images/2%20-%20Global%20Construction%20Disputes%20-%20Dont%20Get%20Left%20Behind.pdf (accessed on 12 January 2024).
- Elbashbishy, T.S.; Hosny, O.A.; Waly, A.F.; Dorra, E.M. Assessing the impact of construction risks on cost overruns: A risk path simulation–driven approach. J. Manag. Eng. 2022, 38, 04022058. [Google Scholar] [CrossRef]
- Ali, B.; Zahoor, H.; Nasir, A.R.; Maqsoom, A.; Khan, R.W.A.; Mazher, K.M. BIM-based claims management system: A centralized information repository for extension of time claims. Autom. Constr. 2020, 110, 102937. [Google Scholar] [CrossRef]
- Acheamfour, V.K.; Kissi, E.; Adjei-Kumi, T.; Adinyira, E. Review of empirical arguments on contractor pre-qualification criteria. J. Eng. Des. Technol. 2020, 18, 70–83. [Google Scholar] [CrossRef]
- Mirza, M.A. Construction project claim management. In Proceedings of the PMI® Global Congress 2005—Asia Pacific, Singapore, 21–23 February 2005; Project Management Institute: Newtown Square, PA, USA, 2005. [Google Scholar]
- Arantes, A.; Ferreira, L.M.D.F. Development of delay mitigation measures in construction projects: A combined interpretative structural modeling and MICMAC analysis approach. Prod. Plan. Control 2023, 13, 615. [Google Scholar] [CrossRef]
- Jaselskis, E.J.; Russell, J.S. Risk analysis approach to selection of contractor evaluation method. J. Constr. Eng. Manag. 1992, 118, 814–821. [Google Scholar] [CrossRef]
- Alenazi, E.; Adamu, Z.; Al-Otaibi, A. Exploring the nature and impact of client-related delays on contemporary Saudi construction projects. Buildings 2022, 12, 880. [Google Scholar] [CrossRef]
- Palaneeswaran, E.; Kumaraswamy, M.M. Contractor selection for design/build projects. J. Constr. Eng. Manag. 2000, 126, 331–339. [Google Scholar] [CrossRef]
- Farouk, A.M.; Rahman, R.A. Integrated applications of building information modeling in project cost management: A systematic review. J. Eng. Des. Technol. 2023. ahead-of-print. [Google Scholar] [CrossRef]


| ID | Causes of Cost Overrun | Source |
|---|---|---|
| CA01 | Rework | [6,7] |
| CA02 | Labor productivity | [7,24] |
| CA03 | Poor contract management | [10] |
| CA04 | Contractor incompetency | [6,7] |
| CA05 | Consultant incompetency | [6,7] |
| CA06 | Design changes | [11,21] |
| CA07 | Design errors | [17,23,24] |
| CA08 | Price fluctuation | [11,18] |
| CA09 | Harsh weather | [10,21,23] |
| CA10 | Poor communication | [10,11] |
| CA11 | Opportunistic behavior | [24] |
| CA12 | Poor planning | [17,21,24] |
| CA13 | Poor cost estimation | [21,23] |
| CA14 | Execution delays | [7,19] |
| CA15 | Delays in payments | [10,11,23] |
| CA16 | A request, demand, or assertion of rights by a seller against a buyer, or vice versa, for consideration, compensation, or payment under the terms of a legally binding contract, such as for a disputed change | [6,7] |
| CA17 | Poor financial management | [11,21] |
| CA18 | Change order | [6,10] |
| CA19 | Poor site supervision | [6,17] |
| CA20 | Economic instabilities | [6,7] |
| CA21 | Unreasonable client expectations | [22] |
| ID | Mitigation Measures | Source |
|---|---|---|
| MM01 | Bidding and contract award processes based on the most economically advantages bid should be adopted | [25,41] |
| MM02 | Damages and incentive clauses for early construction project completion should be included in the contracts | [30] |
| MM03 | Maintaining appropriate provisions in the contract for design continencies from the bidding stage up to completion | [31] |
| MM04 | Realistic and accurate plans and schedules should be arranged and considered in the bidding and award process | [29,32] |
| MM05 | The contract should allow flexibility in the payment schedule against mutually agreed milestones to meet the working capital needs of the contractor | [7,27] |
| MM06 | The contract should comprise management protocol for alterations and extra work orders | [14,33] |
| MM07 | Owners should ensure project funding is secured before awarding the contract | [7,34,42] |
| MM08 | Owners should hire consultants grounded on their track records and experience in similar construction projects | [26] |
| MM09 | Owners should allow enough time for contractors to carry out the project’s feasibility study and formulate a comprehensive financial plan before contracting | [7] |
| MM10 | In the bid evaluation process, owners should consider criteria that make it possible to select the most qualified contractors with solid financial background | [7,13] |
| MM11 | The contract should set limits to the outsourcing of work by the contractor to subcontractor | [32] |
| MM12 | Construction projects should be awarded to contractors with the appropriate skills and experience in similar projects | [35] |
| MM13 | Contractors should include site project managers and engineers with production expertise in their bid proposals. | [27,28,29,32] |
| MM14 | Contractors should have a list of pre-qualified reliable and high-quality suppliers in their bid proposal | [13,15] |
| MM15 | Contractors should synchronize payment milestones in their bid proposals with the payment terms for outsourced suppliers | [7,13] |
| MM16 | Contractors should implement appropriate overall organizational structures and communication systems linking all project teams throughout the project’s lifetime. | [15,36,37] |
| MM17 | The roles and responsibilities of those involved in the project team should be clearly defined, and the designated decision-makers should also be clearly identified | [15] |
| MM18 | A kick-off meeting must take place at the start of the project to define communication channels by giving all personnel contact information | [38,39] |
| MM19 | Seniors, and those authorized to make decisions, should join in regular meetings at the construction site to solve any operational issues | [38] |
| MM20 | Establishing an effective communication management plan to encourage a collaborative culture that develops a cohesive project team, thus promoting active involvement in the decision making and establishing a platform for project learning with reusable project knowledge | [15,28] |
| MM21 | The project control systems should adopt integrating Building Information Modeling (BIM) and Project Management Information Systems (PMIS) | [13] |
| MM22 | Contractors should promote regular communication and good rapport with the approving authority | [40] |
| MM23 | Owners should eliminate or reduce bottlenecks and unnecessary bureaucracy within the payment process | [26,27,34] |
| Code | Project | Initial Contract Sum (SAR) | Actual Construction Cost (SAR) | Rise in Construction Cost (SAR) | Cost Overrun % |
|---|---|---|---|---|---|
| Status | |||||
| PROJ01 | Completed | 7,000,000 | 7,001,392 | 1392 | 0.02 |
| PROJ02 | Completed | 43,352,554 | 43,396,208 | 43,654 | 0.1 |
| PROJ03 | Completed | 224,398,709 | 228,930,639 | 4,531,930 | 2.02 |
| PROJ04 | Completed | 69,028,021 | 70,651,041 | 1,623,020 | 2.35 |
| PROJ05 | Abandoned | 110,020,214 | 114,991,923 | 4,971,709 | 4.52 |
| PROJ06 | Abandoned | 129,601,065 | 136,130,503 | 6,529,438 | 5.04 |
| PROJ07 | Abandoned | 109,746,009 | 116,303,015 | 6,557,006 | 5.97 |
| PROJ08 | Ongoing | 126,421,167 | 134,106,504 | 7,685,337 | 6.08 |
| PROJ09 | Abandoned | 123,976,309 | 131,689,707 | 7,713,398 | 6.22 |
| PROJ10 | Abandoned | 130,699,170 | 139,261,770 | 8,562,600 | 6.55 |
| PROJ11 | Abandoned | 29,412,996 | 31,507,116 | 2,094,120 | 7.12 |
| PROJ12 | Ongoing | 67,994,526 | 72,924,129 | 4,929,603 | 7.25 |
| PROJ13 | Completed | 71,808,381 | 77,409,435 | 5,601,054 | 7.8 |
| PROJ14 | Ongoing | 69,463,400 | 75,072,547 | 5,609,147 | 8.07 |
| PROJ15 | Ongoing | 58,508,559 | 63,233,125 | 4,724,566 | 8.07 |
| PROJ16 | Abandoned | 69,998,352 | 75,865,708 | 5,867,356 | 8.38 |
| PROJ17 | Completed | 189,110,685 | 205,421,229 | 16,310,544 | 8.62 |
| PROJ18 | Completed | 73,061,869 | 79,564,375 | 6,502,506 | 8.9 |
| PROJ19 | Completed | 113,794,605 | 124,148,100 | 10,353,495 | 9.1 |
| PROJ20 | Ongoing | 66,942,203 | 73,350,948 | 6,408,745 | 9.57 |
| PROJ21 | Completed | 164,376,661 | 180,509,428 | 16,132,767 | 9.81 |
| PROJ22 | Completed | 4,571,892 | 5,028,780 | 456,888 | 9.99 |
| PROJ23 | Completed | 112,400,000 | 123,632,772 | 11,232,772 | 9.99 |
| PROJ24 | Ongoing | 39,961,725 | 43,957,898 | 3,996,173 | 10 |
| PROJ25 | Completed | 7,996,900 | 8,796,590 | 799,690 | 10 |
| PROJ26 | Completed | 5,387,730 | 5,387,730 | 0 | 0 |
| PROJ27 | Ongoing | 89,084,161 | 89,084,161 | 0 | 0 |
| Type of Distribution | Description | Frequency | % | Cumulative % |
|---|---|---|---|---|
| Age | <30 | 14 | 11.86 | 11.86 |
| 31–40 | 47 | 39.83 | 51.69 | |
| 41–50 | 41 | 34.75 | 86.44 | |
| >50 | 16 | 13.56 | 100.00 | |
| Total | 118 | 100.00 | ||
| Highest education level | Diploma | 7 | 5.93 | 5.93 |
| Bachelor’s | 77 | 65.25 | 71.19 | |
| Master’s | 29 | 24.58 | 95.76 | |
| PhD | 5 | 4.24 | 100.00 | |
| Total | 118 | 100.00 | ||
| Nature of business | Client | 36 | 30.50 | 30.50 |
| Contractor | 41 | 34.75 | 65.25 | |
| Consultant | 41 | 34.75 | 100.00 | |
| Total | 118 | 100.00 | ||
| Working experience in the AEC industry | <1 | 7 | 5.93 | 5.93 |
| 1–5 | 13 | 11.02 | 16.95 | |
| 6–10 | 14 | 11.86 | 28.81 | |
| 11–15 | 29 | 24.58 | 53.39 | |
| 16–20 | 18 | 15.25 | 68.64 | |
| >20 | 37 | 31.36 | 100.00 | |
| Total | 118 | 100.00 | ||
| Number of projects involved | 1 project | 8 | 6.78 | 6.78 |
| 2–5 projects | 19 | 16.10 | 22.88 | |
| 6–10 projects | 32 | 27.12 | 50.00 | |
| >10 projects | 59 | 50.00 | 100.00 | |
| Total | 118 | 100.00 | ||
| Project type involved | Infrastructure | 86 | 72.88 | |
| High-rise buildings | 33 | 27.97 | ||
| Non-high-rise buildings | 73 | 61.86 | ||
| Industrial | 38 | 32.2 | ||
| Others | 7 | 5.93 | ||
| Company size | Small (3–19) | 12 | 10.17 | 10.17 |
| Small to medium (20–50) | 18 | 15.26 | 25.43 | |
| Medium to large (51–200) | 38 | 32.20 | 57.63 | |
| Large (>200) | 50 | 42.37 | 100.00 | |
| Total | 118 | 100.00 | ||
| Company type | Public | 29 | 24.58 | 24.58 |
| Private | 77 | 65.25 | 89.83 | |
| Semi public | 12 | 10.17 | 100.00 | |
| Total | 118 | 100.00 | ||
| Company age | 1–5 years | 7 | 5.93 | 5.93 |
| 6–10 years | 5 | 4.24 | 10.17 | |
| 11–15 years | 32 | 27.12 | 37.29 | |
| 16–20 years | 41 | 34.74 | 72.03 | |
| >20 | 33 | 27.97 | 100.00 | |
| Total | 118 | 100.00 | ||
| International presence | Domestic | 114 | 96.61 | 96.61 |
| International | 4 | 3.39 | 100.00 | |
| 118 | 118 | 100 |
| ID | Causes of Cost Overrun | MS | SD | NV | R |
|---|---|---|---|---|---|
| CA03 | Poor contract management | 4.288 | 1.1330 | 1.000 * | 1 |
| CA13 | Poor cost estimation | 4.271 | 1.0594 | 0.990 * | 2 |
| CA04 | Contractor incompetency | 4.178 | 0.9925 | 0.938 * | 3 |
| CA15 | Delays in payments | 4.153 | 0.9485 | 0.923 * | 4 |
| CA14 | Execution delays | 4.144 | 0.9981 | 0.918 * | 5 |
| CA12 | Poor planning | 4.110 | 1.0442 | 0.899 * | 6 |
| CA19 | Poor site supervision | 4.042 | 1.0813 | 0.861 * | 7 |
| CA05 | Consultant incompetency | 3.983 | 1.0780 | 0.827 * | 8 |
| CA16 | A request, demand, or assertion of rights by a seller against a buyer, or vice versa, for consideration, compensation, or payment under the terms of a legally binding contract, such as for a disputed change | 3.898 | 1.0076 | 0.779 * | 9 |
| CA06 | Design changes | 3.898 | 1.1576 | 0.779 * | 10 |
| CA18 | Change order | 3.864 | 1.1466 | 0.760 * | 11 |
| CA17 | Poor financial management | 3.839 | 1.0040 | 0.745 * | 12 |
| CA07 | Design errors | 3.839 | 1.0858 | 0.745 * | 13 |
| CA08 | Price fluctuation | 3.653 | 1.1426 | 0.639 * | 14 |
| CA02 | Labor productivity | 3.636 | 1.3118 | 0.630 * | 15 |
| CA01 | Rework | 3.585 | 1.3096 | 0.601 * | 16 |
| CA10 | Poor communication | 3.466 | 0.9579 | 0.534 * | 17 |
| CA11 | Opportunistic behavior | 3.381 | 1.1761 | 0.486 | 18 |
| CA20 | Economic instabilities | 3.271 | 1.2449 | 0.423 | 19 |
| CA21 | Unreasonable client expectations | 3.237 | 1.2722 | 0.404 | 20 |
| CA09 | Harsh weather | 2.525 | 1.1451 | 0.000 | 21 |
| Country | KSA | KSA | IRN | IRN | GHA | IND | UAE | NGA | PAK | PAK | PSE | UK | AUS | GHA | GHA | MYS | TZA | MYS |
|---|---|---|---|---|---|---|---|---|---|---|---|---|---|---|---|---|---|---|
| ID\Source | This Study | [5] | [57] | [46] | [6] | [12] | [8] | [58] | [59] | [60] | [18] | [61] | [17] | [10] | [11] | [62] | [63] | [64] |
| CA03 | 1 | ✓ | ✓ | ✓ | ✓ | ✓ | ✓ | |||||||||||
| CA13 | 2 | ✓ | ✓ | ✓ | ✓ | ✓ | ||||||||||||
| CA04 | 3 | ✓ | ✓ | ✓ | ✓ | ✓ | ||||||||||||
| CA15 | 4 | ✓ | ✓ | ✓ | ✓ | ✓ | ✓ | ✓ | ||||||||||
| CA14 | 5 | ✓ | ✓ | |||||||||||||||
| CA12 | 6 | ✓ | ✓ | ✓ | ✓ | ✓ | ✓ | ✓ | ✓ | ✓ | ✓ | |||||||
| CA19 | 7 | ✓ | ✓ | ✓ | ✓ | ✓ | ||||||||||||
| CA05 | 8 | |||||||||||||||||
| CA16 | 9 | ✓ | ✓ | |||||||||||||||
| CA06 | 10 | ✓ | ✓ | ✓ | ✓ | ✓ | ✓ |
| ID | Mitigation Measures | MS | SD | NV | R |
|---|---|---|---|---|---|
| MM07 | Owners should ensure project funding is secured before awarding the contract | 4.390 | 0.9611 | 1.000 * | 1 |
| MM10 | In the bid evaluation process, owners should consider criteria that make it possible to select the most qualified contractors with solid financial background | 4.229 | 1.0078 | 0.856 * | 2 |
| MM08 | Owners should hire consultants grounded on their track records and experience in similar construction projects | 4.136 | 0.9420 | 0.773 * | 3 |
| MM12 | Construction projects should be awarded to contractors with the appropriate skills and experience in similar projects | 4.068 | 1.0104 | 0.712 * | 4 |
| MM23 | Owners should eliminate or reduce bottlenecks and unnecessary bureaucracy within the payment process | 4.042 | 1.1047 | 0.689 * | 5 |
| MM04 | Realistic and accurate plans and schedules should be arranged and considered in the bidding and award process | 3.958 | 1.0573 | 0.614 * | 6 |
| MM13 | Contractors should include site project managers and engineers with production expertise in their bid proposals. | 3.924 | 0.9442 | 0.583 * | 7 |
| MM18 | A kick-off meeting must take place at the start of the project to define communication channels by giving all personnel contact information | 3.898 | 0.9818 | 0.561 * | 8 |
| MM09 | Owners should allow enough time for contractors to carry out the project’s feasibility study and formulate a comprehensive financial plan before contracting | 3.898 | 1.0160 | 0.561 * | 9 |
| MM17 | The roles and responsibilities of those involved in the project team should be clearly defined, and the designated decision-makers should also be clearly identified | 3.805 | 1.0149 | 0.477 | 10 |
| MM02 | Damages and incentive clauses for early construction project completion should be included in the contracts | 3.754 | 0.9239 | 0.432 | 11 |
| MM06 | The contract should comprise management protocol for alterations and extra work orders | 3.695 | 1.1511 | 0.379 | 12 |
| MM16 | Contractors should implement appropriate overall organizational structures and communication systems linking all project teams throughout the project’s lifetime. | 3.661 | 1.0396 | 0.348 | 13 |
| MM03 | Maintaining appropriate provisions in the contract for design continencies from the bidding stage up to completion | 3.602 | 1.0633 | 0.295 | 14 |
| MM14 | Contractors should have a list of pre-qualified reliable and high-quality suppliers in their bid proposal | 3.602 | 1.1258 | 0.295 | 15 |
| MM19 | Seniors, and those authorized to make decisions, should join in regular meetings at the construction site to solve any operational issues | 3.593 | 1.0479 | 0.288 | 16 |
| MM20 | Establishing an effective communication management plan to encourage a collaborative culture that develops a cohesive project team, thus promoting active involvement in the decision making and establishing a platform for project learning with reusable project knowledge | 3.576 | 1.1651 | 0.273 | 17 |
| MM15 | Contractors should synchronize payment milestones in their bid proposals with the payment terms for outsourced suppliers | 3.568 | 0.9650 | 0.265 | 18 |
| MM05 | The contract should allow flexibility in payment schedule against mutually agreed milestones to meet the working capital needs of the contractor | 3.551 | 0.9661 | 0.250 | 19 |
| MM22 | Contractors should promote regular communication and good rapport with the approving authority | 3.475 | 1.1225 | 0.182 | 20 |
| MM21 | The project control systems should adopt integrating Building Information Modeling (BIM) and Project Management Information Systems (PMIS) | 3.364 | 1.1373 | 0.083 | 21 |
| MM11 | The contract should set limits to the outsourcing of work by the contractor to subcontractor | 3.322 | 1.1758 | 0.045 | 22 |
| MM01 | Bidding and contract award processes based on the most economically advantages bid should be adopted | 3.271 | 1.2586 | 0.000 | 23 |
| ID | AEC Experience | No. of Projects Involved | Nature of Business | Company Size | Company Type |
|---|---|---|---|---|---|
| CA01 | 0.000 * | 0.002 * | 0.560 | 0.005 * | 0.868 |
| CA02 | 0.162 | 0.685 | 0.506 | 0.021 * | 0.809 |
| CA03 | 0.008 * | 0.029 * | 0.965 | 0.001 * | 0.614 |
| CA04 | 0.219 | 0.003 * | 0.369 | 0.011 * | 0.041 * |
| CA05 | 0.017 * | 0.017 * | 0.132 | 0.064 | 0.027 * |
| CA06 | 0.357 | 0.151 | 0.008 * | 0.618 | 0.064 |
| CA07 | 0.048 * | 0.067 | 0.021 * | 0.087 | 0.360 |
| CA08 | 0.174 | 0.074 | 0.622 | 0.007 * | 0.431 |
| CA10 | 0.555 | 0.418 | 0.698 | 0.488 | 0.005 * |
| CA12 | 0.320 | 0.570 | 0.895 | 0.056 | 0.662 |
| CA13 | 0.061 | 0.773 | 0.351 | 0.882 | 0.001 * |
| CA14 | 0.300 | 0.113 | 0.103 | 0.820 | 0.002 * |
| CA15 | 0.135 | 0.380 | 0.812 | 0.304 | 0.807 |
| CA16 | 0.247 | 0.039 * | 0.026 * | 0.074 | 0.129 |
| CA17 | 0.163 | 0.033 * | 0.569 | 0.027 * | 0.331 |
| CA18 | 0.006 * | 0.002 * | 0.630 | 0.223 | 0.990 |
| CA19 | 0.021 * | 0.018 * | 0.161 | 0.003 * | 0.456 |
| MM04 | 0.001 * | 0.000 * | 0.035 * | 0.003 * | 0.104 |
| MM07 | 0.034 * | 0.000 * | 0.548 | 0.067 | 0.589 |
| MM08 | 0.013 * | 0.178 | 0.134 | 0.140 | 0.223 |
| MM09 | 0.000 * | 0.020 * | 0.045 * | 0.007 * | 0.188 |
| MM10 | 0.473 | 0.481 | 0.288 | 0.036 * | 0.850 |
| MM12 | 0.627 | 0.656 | 0.907 | 0.068 | 0.263 |
| MM13 | 0.357 | 0.773 | 0.028 * | 0.014 * | 0.293 |
| MM18 | 0.008 * | 0.006 * | 0.316 | 0.000 * | 0.132 |
| MM23 | 0.043 * | 0.102 | 0.196 | 0.011 * | 0.068 |
| ID | Description | Loadings | |||
|---|---|---|---|---|---|
| CMCA | ECCA | ESCA | DECA | ||
| Claim management-related causes (CMCA) | |||||
| CA16 | A request, demand, or assertion of rights by a seller against a buyer, or vice versa, for consideration, compensation, or payment under the terms of a legally binding contract, such as for a disputed change | 0.822 | |||
| CA18 | Change order | 0.786 | |||
| CA05 | Consultant incompetency | 0.577 | |||
| CA04 | Contractor incompetency | 0.567 | |||
| CA17 | Poor financial management | 0.520 | |||
| Efficiency and contract management-related causes (ECCA) | |||||
| CA01 | Rework | 0.835 | |||
| CA03 | Poor contract management | 0.719 | |||
| CA02 | Labor productivity | 0.682 | |||
| Estimation and scheduling-related causes (ESCA) | |||||
| CA13 | Poor cost estimation | 0.758 | |||
| CA14 | Execution delays | 0.714 | |||
| CA15 | Delays in payments | 0.628 | |||
| Design-related causes (DECA) | |||||
| CA07 | Design errors | 0.748 | |||
| CA06 | Design changes | 0.730 | |||
| CA08 | Price fluctuation | 0.689 | |||
| Eigenvalues | 6.045 | 1.362 | 1.084 | 1.017 | |
| Variance explained (%) | 19.500 | 16.698 | 15.959 | 15.752 | |
| Cumulative (%) | 19.500 | 36.198 | 52.157 | 67.909 | |
| ID | Description | Loadings | |
|---|---|---|---|
| BPMM | PCMM | ||
| Bid evaluation and project planning mitigation measures (BPMM) | |||
| MM10 | In the bid evaluation process, owners should consider criteria that make it possible to select the most qualified contractors with solid financial background | 0.822 | |
| MM04 | Realistic and accurate plans and schedules should be arranged and considered in the bidding and award process | 0.786 | |
| MM09 | Owners should allow enough time for contractors to carry out the project’s feasibility study and formulate a comprehensive financial plan before contracting | 0.577 | |
| MM23 | Owners should eliminate or reduce bottlenecks and unnecessary bureaucracy within the payment process | 0.567 | |
| MM08 | Owners should hire consultants grounded on their track records and experience in similar construction projects | 0.520 | |
| Project initiation and contractor selection mitigation measures (PCMM) | |||
| MM18 | A kick-off meeting must take place at the start of the project to define communication channels by giving all personnel contact information | 0.809 | |
| MM13 | Contractors should include site project managers and engineers with production expertise in their bid proposals. | 0.774 | |
| MM07 | Owners should ensure project funding is secured before awarding the contract | 0.663 | |
| MM12 | Construction projects should be awarded to contractors with the appropriate skills and experience in similar projects | 0.518 | |
| Eigenvalues | 4.098 | 1.092 | |
| Variance explained (%) | 30.547 | 27.117 | |
| Cumulative (%) | 30.547 | 57.664 | |
| Construct | ID | Loading | CA | CR | AVE |
|---|---|---|---|---|---|
| CMCA | CA04 | 0.801 | 0.854 | 0.859 | 0.630 |
| CA05 | 0.780 | ||||
| CA16 | 0.799 | ||||
| CA17 | 0.750 | ||||
| CA18 | 0.837 | ||||
| ECCA | CA01 | 0.826 | 0.808 | 0.824 | 0.721 |
| CA02 | 0.887 | ||||
| CA03 | 0.834 | ||||
| ESCA | CA13 | 0.694 | 0.649 | 0.716 | 0.583 |
| CA14 | 0.876 | ||||
| CA15 | 0.707 | ||||
| DECA | CA06 | 0.797 | 0.708 | 0.737 | 0.632 |
| CA07 | 0.870 | ||||
| CA08 | 0.711 | ||||
| BPMM | MM04 | 0.814 | 0.806 | 0.818 | 0.562 |
| MM08 | 0.744 | ||||
| MM09 | 0.774 | ||||
| MM10 | 0.737 | ||||
| MM23 | 0.673 | ||||
| PCMM | MM07 | 0.777 | 0.744 | 0.747 | 0.566 |
| MM12 | 0.709 | ||||
| MM13 | 0.779 | ||||
| MM18 | 0.741 |
| Construct | CMCA | ECCA | ESCA | DECA | BPMM | PCMM |
|---|---|---|---|---|---|---|
| CMCA | 0.794 | |||||
| ECCA | 0.638 | 0.849 | ||||
| ESCA | 0.615 | 0.413 | 0.763 | |||
| DECA | 0.544 | 0.559 | 0.477 | 0.795 | ||
| BPMM | 0.573 | 0.570 | 0.521 | 0.589 | 0.750 | |
| PCMM | 0.765 | 0.572 | 0.600 | 0.581 | 0.611 | 0.752 |
| Construct | ID | CMCA | ECCA | ESCA | DECA | BPMM | PCMM |
|---|---|---|---|---|---|---|---|
| CMCA | CA04 | 0.801 | 0.589 | 0.538 | 0.358 | 0.502 | 0.634 |
| CA05 | 0.780 | 0.534 | 0.528 | 0.461 | 0.650 | 0.603 | |
| CA16 | 0.799 | 0.432 | 0.423 | 0.471 | 0.393 | 0.634 | |
| CA17 | 0.750 | 0.458 | 0.570 | 0.384 | 0.287 | 0.579 | |
| CA18 | 0.837 | 0.501 | 0.374 | 0.483 | 0.374 | 0.578 | |
| ECCA | CA01 | 0.481 | 0.826 | 0.201 | 0.394 | 0.406 | 0.372 |
| CA02 | 0.616 | 0.887 | 0.388 | 0.607 | 0.505 | 0.561 | |
| CA03 | 0.516 | 0.834 | 0.429 | 0.402 | 0.524 | 0.498 | |
| ESCA | CA13 | 0.342 | 0.296 | 0.694 | 0.267 | 0.195 | 0.363 |
| CA14 | 0.596 | 0.413 | 0.876 | 0.511 | 0.570 | 0.540 | |
| CA15 | 0.415 | 0.212 | 0.707 | 0.251 | 0.329 | 0.442 | |
| DECA | CA06 | 0.432 | 0.392 | 0.323 | 0.797 | 0.424 | 0.458 |
| CA07 | 0.514 | 0.508 | 0.531 | 0.870 | 0.578 | 0.518 | |
| CA08 | 0.331 | 0.427 | 0.240 | 0.711 | 0.380 | 0.400 | |
| BPMM | MM04 | 0.583 | 0.578 | 0.374 | 0.462 | 0.814 | 0.467 |
| MM08 | 0.479 | 0.329 | 0.370 | 0.532 | 0.744 | 0.499 | |
| MM09 | 0.481 | 0.456 | 0.506 | 0.408 | 0.774 | 0.487 | |
| MM10 | 0.244 | 0.394 | 0.269 | 0.354 | 0.737 | 0.361 | |
| MM23 | 0.272 | 0.342 | 0.412 | 0.441 | 0.673 | 0.460 | |
| PCMM | MM07 | 0.683 | 0.451 | 0.445 | 0.456 | 0.545 | 0.777 |
| MM12 | 0.504 | 0.397 | 0.463 | 0.407 | 0.433 | 0.709 | |
| MM13 | 0.492 | 0.445 | 0.513 | 0.482 | 0.451 | 0.779 | |
| MM18 | 0.613 | 0.426 | 0.386 | 0.400 | 0.400 | 0.741 |
| Hypotheses | Decision |
|---|---|
| Hypothesis 1: bid evaluation and project planning mitigation measures positively affect claim management-related causes | Not supported |
| Hypothesis 2: bid evaluation and project planning mitigation measures positively affect efficiency and contract management-related causes | Supported |
| Hypothesis 3: bid evaluation and project planning mitigation measures positively affect estimation and scheduling-related causes | Not supported |
| Hypothesis 4: bid evaluation and project planning mitigation measures positively affect design-related causes | Supported |
| Hypothesis 5: project initiation and contractor selection mitigation measures positively affect claim management-related causes | Supported |
| Hypothesis 6: project initiation and contractor selection mitigation measures positively affect efficiency and contract management-related causes | Supported |
| Hypothesis 7: project initiation and contractor selection mitigation measures positively affect estimation and scheduling-related causes | Supported |
| Hypothesis 8: project initiation and contractor selection mitigation measures positively affect design-related causes | Supported |
Disclaimer/Publisher’s Note: The statements, opinions and data contained in all publications are solely those of the individual author(s) and contributor(s) and not of MDPI and/or the editor(s). MDPI and/or the editor(s) disclaim responsibility for any injury to people or property resulting from any ideas, methods, instructions or products referred to in the content. |
© 2024 by the authors. Licensee MDPI, Basel, Switzerland. This article is an open access article distributed under the terms and conditions of the Creative Commons Attribution (CC BY) license (https://creativecommons.org/licenses/by/4.0/).
Share and Cite
Alhammadi, Y.; Al-Mohammad, M.S.; Rahman, R.A. Modeling the Causes and Mitigation Measures for Cost Overruns in Building Construction: The Case of Higher Education Projects. Buildings 2024, 14, 487. https://doi.org/10.3390/buildings14020487
Alhammadi Y, Al-Mohammad MS, Rahman RA. Modeling the Causes and Mitigation Measures for Cost Overruns in Building Construction: The Case of Higher Education Projects. Buildings. 2024; 14(2):487. https://doi.org/10.3390/buildings14020487
Chicago/Turabian StyleAlhammadi, Yasir, Mohammad S. Al-Mohammad, and Rahimi A. Rahman. 2024. "Modeling the Causes and Mitigation Measures for Cost Overruns in Building Construction: The Case of Higher Education Projects" Buildings 14, no. 2: 487. https://doi.org/10.3390/buildings14020487
APA StyleAlhammadi, Y., Al-Mohammad, M. S., & Rahman, R. A. (2024). Modeling the Causes and Mitigation Measures for Cost Overruns in Building Construction: The Case of Higher Education Projects. Buildings, 14(2), 487. https://doi.org/10.3390/buildings14020487

