Identifying Critical Criteria on Assessment of Sustainable Materials for Construction Projects in New Zealand Through the Analytic Hierarchy Process (AHP) Approach
Abstract
1. Introduction
2. Literature Review
2.1. Sustainable Construction Materials
2.2. Life Cycle Sustainability Assessment
2.3. Identifying the Assessment Criteria of Sustainable Construction Material Selection
2.4. Research Gap
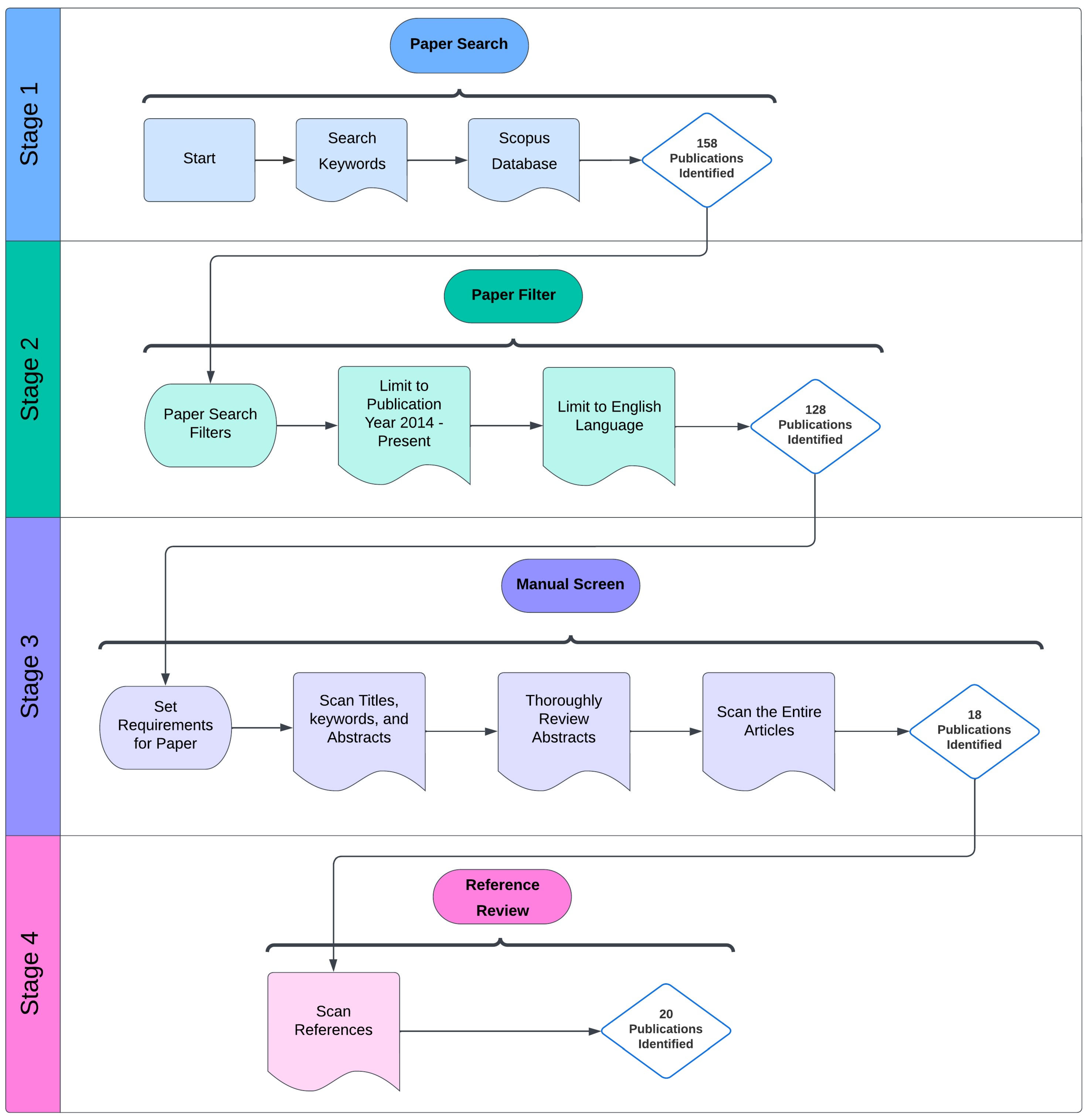
3. Methods
3.1. Data Collection Methods
3.1.1. Expert Interviews
- Criteria that appeared in 2 or fewer of the selected 20 papers (see Table 2) were excluded.
- Duplicate criteria were removed.
- Very similar or closely related criteria were combined.
3.1.2. Questionnaire Surveys
- Knowledge and experience in the relevant field, either possessing a bachelor’s degree or higher, with a minimum of 10 years of experience or having at least 25 years of experience.
- Willingness to actively participate in the discussions.
- Availability of sufficient time to engage in the survey.
3.2. Data Analysis Methods
3.2.1. Criteria Ranking
3.2.2. Relevant Weight of Four Categories
3.2.3. Validation Interview
4. Results
4.1. Sample Characteristics
4.2. Criteria Importance Ranking
4.3. Deciding Priority Weight of Four Categories
4.4. Validation
5. Discussion
6. Conclusions
- The key concerns are pollution levels, toxicity, air quality, and compliance with environmental regulations.
- Criteria with indirect effects, such as impacts during material harvest and embodied energy, have less emphasis.
- Aesthetics hold relatively low significance in the New Zealand market.
- Health and safety emerge as particularly crucial in New Zealand
- The importance of local labor availability is highlighted.
- Given the high anticipated maintenance costs, material durability is critical.
- Construction Firms: Integrate the identified criteria into procurement policies to ensure that material selection aligns with sustainability goals. For smaller firms, these criteria can help staff and owners to gain a deeper understanding of sustainable material selection, emphasizing that there are multiple factors to consider for enhancing sustainability in their projects. Additionally, starting with pilot projects focused on sustainable material selection, along with leveraging government incentives, can provide firms with valuable opportunities to improve their material selection practices.
- Material Suppliers: Invest in research and development of sustainable materials that meet the high-ranking criteria, particularly those that are durable and have a low environmental impact. Additionally, providing education and support to smaller construction firms can help to promote the adoption of sustainable materials, as these firms may lack the resources and knowledge needed to implement advanced sustainable options.
- Industry Associations: Facilitate training and workshops that educate stakeholders, particularly in smaller construction firms, on the importance of these criteria, ensuring that all parties understand the parameters of sustainable construction materials.
- Academic Institutions: Collaborate with industry partners to develop case studies that illustrate the benefits of sustainable material choices.
7. Limitations of Research Findings
Author Contributions
Funding
Data Availability Statement
Conflicts of Interest
References
- Govindan, K.; Madan Shankar, K.; Kannan, D. Sustainable material selection for construction industry: A hybrid multi criteria decision making approach. Renew. Sustain. Energy Rev. 2016, 55, 1274–1288. [Google Scholar] [CrossRef]
- Stats NZ. Value of Building Work Put in Place: September 2022 Quarter. 2022. Available online: https://www.stats.govt.nz/information-releases/value-of-building-work-put-in-place-september-2022-quarter/#:~:text=Key%20facts,from%20the%20September%202021%20quarter (accessed on 31 October 2024).
- Akadiri, P.O.; Olomolaiye, P.O. Development of sustainable assessment criteria for building materials selection. Eng. Constr. Archit. Manag. 2012, 19, 666–687. [Google Scholar] [CrossRef]
- Ministry for the Environment. Towards a Productive, Sustainable and Inclusive Economy: Aotearoa New Zealand’s First Emissions Reduction Plan; Ministry for the Environment: Wellington, New Zealand, 2022. [Google Scholar]
- Al Shouny, A.; Issa, U.H.; Miky, Y.H.; Sharaky, I.A. Evaluating and selecting the best sustainable concrete mixes based on recycled waste materials. Case Stud. Constr. Mater. 2023, 19, e02382. [Google Scholar] [CrossRef]
- Barbhuiya, S.; Das, B.B. Life cycle assessment of construction materials: Methodologies, applications and future directions for sustainable decision-making. Case Stud. Constr. Mater. 2023, 19, e02326. [Google Scholar] [CrossRef]
- Eldahroty, K.; Farghali, A.; Shehata, N.; Mohamed, O. Valorification of egyptian volcanic tuff as eco-sustainable blended cementitious materials. Sci. Rep. 2023, 13, 3653. [Google Scholar] [CrossRef]
- Sahlol, D.G.; Elbeltagi, E.; Elzoughiby, M.; Abd Elrahman, M. Sustainable building materials assessment and selection using system dynamics. J. Build. Eng. 2021, 35, 101978. [Google Scholar] [CrossRef]
- Fernando, A.; Siriwardana, C.; Gunasekara, C.; Law, D.W.; Zhang, G.; Gamage, J.C.P.H. A social assessment framework to derive a social score for green material selection: A case study from the sri lankan cement industry. Sustainability 2024, 16, 6632. [Google Scholar] [CrossRef]
- Sandanayake, M.; Gunasekara, C.; Law, D.; Zhang, G.; Setunge, S.; Wanijuru, D. Sustainable criterion selection framework for green building materials—An optimisation based study of fly-ash geopolymer concrete. Sustain. Mater. Technol. 2020, 25, e00178. [Google Scholar] [CrossRef]
- Florez-Perez, L.; Castro, D.; Irizarry, J. Measuring sustainability perceptions of construction materials. Constr. Innov. Inf. Process Manag. 2013, 13, 217–234. [Google Scholar] [CrossRef]
- Pham, A.-D.; Nguyen, Q.T.; Luong, D.L.; Truong, Q.C. The development of a decision support model for eco-friendly material selection in vietnam. Sustainability 2020, 12, 2769. [Google Scholar] [CrossRef]
- Aghazadeh, E.; Yildirim, H.; Kuruoglu, M. A hybrid fuzzy mcdm methodology for pptimal structural system selection compatible with sustainable materials in mass-housing projects. Sustainability 2022, 14, 13559. [Google Scholar] [CrossRef]
- Emovon, I.; Oghenenyerovwho, O.S. Application of mcdm method in material selection for optimal design: A review. Results Mater. 2020, 7, 100115. [Google Scholar] [CrossRef]
- Baharetha, S.; Al-Hammad, A.; Alshuwaikhat, H. Towards a Unified Set of Sustainable Building Materials Criteria. In Proceedings of the International Conference on Sustainable Design, Engineering, and Construction 2012, TX, USA, 7–9 November 2012; pp. 732–740. [Google Scholar] [CrossRef]
- Dani, A.A.; Roy, K.; Masood, R.; Fang, Z.; Lim, J.B.P. A comparative study on the life cycle assessment of new zealand residential buildings. Buildings 2022, 12, 50. [Google Scholar] [CrossRef]
- Ying, J.F.; Tookey, J.; Roberti, J. Scm competencies in construction: Issues and challenges in new zealand. J. Eng. Des. Technol. 2015, 13, 522–538. [Google Scholar] [CrossRef]
- Salah, M.; Elmasry, M.; Mashhour, I.M.; Amer, N. A framework for assessing sustainability of construction projects. Clean. Eng. Technol. 2023, 13, 100626. [Google Scholar] [CrossRef]
- Luo, T.; Tan, Y.; Langston, C.; Xue, X. Mapping the knowledge roadmap of low carbon building: A scientometric analysis. Energy Build. 2019, 194, 163–176. [Google Scholar] [CrossRef]
- Yi, W.; Chan Albert, P.C. Critical review of labor productivity research in construction journals. J. Manag. Eng. 2014, 30, 214–225. [Google Scholar] [CrossRef]
- Xue, X.; Shen, Q.; Ren, Z. Critical review of collaborative working in construction projects: Business environment and human behaviors. J. Manag. Eng. 2010, 26, 196–208. [Google Scholar] [CrossRef]
- Ke, Y.; Wang, S.; Chan Albert, P.; Cheung, E. Research trend of public-private partnership in construction journals. J. Constr. Eng. Manag. 2009, 135, 1076–1086. [Google Scholar] [CrossRef]
- Abera, Y.A. Sustainable building materials: A comprehensive study on eco-friendly alternatives for construction. Compos. Adv. Mater. 2024, 33, 26349833241255957. [Google Scholar] [CrossRef]
- Wright, C.; Thorpe, D. Use of Advanced and Green Construction Materials by Small and Medium-Sized Enterprises. In Proceedings of the 31st Annual ARCOM Conference, Lincoln, UK, 7–9 September 2015. [Google Scholar]
- Nanayakkara, O.; Gunasekara, C.; Sandanayake, M.; Law, D.W.; Nguyen, K.; Xia, J.; Setunge, S. Alkali activated slag concrete incorporating recycled aggregate concrete: Long term performance and sustainability aspect. Constr. Build. Mater. 2021, 271, 121512. [Google Scholar] [CrossRef]
- Hoy, M.; Horpibulsuk, S.; Chinkulkijniwat, A.; Suddeepong, A.; Buritatum, A.; Yaowarat, T.; Choenklang, P.; Udomchai, A.; Kantatham, K. Innovations in recycled construction materials: Paving the way towards sustainable road infrastructure. Front. Built Environ. 2024, 10, 1449970. [Google Scholar] [CrossRef]
- Maraveas, C. Production of sustainable construction materials using agro-wastes. Materials 2020, 13, 262. [Google Scholar] [CrossRef] [PubMed]
- Kumar, N.R.; Parthipan, G. Development of sustainable and high-performance polymer composite rebar using vegetable waste biochar and areca fiber as reinforcement materials for green construction. Polym. Bull. 2024, 81, 16057–16075. [Google Scholar] [CrossRef]
- Naik, R.T.; Kumar, R.; Ramme, W.B.; Canpolat, F. Development of high-strength, economical self-consolidating concrete. Constr. Build. Mater. 2012, 30, 463–469. [Google Scholar] [CrossRef]
- Sivakumar, A.; Santhanam, M. Mechanical properties of high strength concrete reinforced with metallic and non-metallic fibres. Cem. Concr. Compos. 2007, 29, 603–608. [Google Scholar] [CrossRef]
- Xiao, Y.; Chen, G.; Feng, L. Experimental studies on roof trusses made of glubam. Mater. Struct. 2014, 47, 1879–1890. [Google Scholar] [CrossRef]
- Symons, K. Innovative use of timber as a seismic-resistant sustainable construction material in new zealand. Struct. Eng. 2014, 92, 22–29. [Google Scholar]
- Rogers, E.M. Diffusion of Innovations, 5th ed.; Free Press: Los Angeles, CA, USA, 2003. [Google Scholar]
- ISO 14040:2006; Environmental Management: Life Cycle Assessment: Principles and Framework. ISO Copyright Office: Geneva, Switzerland, 2006.
- Benoit-Norris, C.; Cavan, D.A.; Norris, G. Identifying social impacts in product supply chains: Overview and application of the social hotspot database. Sustainability 2012, 4, 1946–1965. [Google Scholar] [CrossRef]
- De Luca, A.I.; Iofrida, N.; Strano, A.; Falcone, G.; Gulisano, G. Social life cycle assessment and participatory approaches: A methodological proposal applied to citrus farming in southern italy. Integr. Environ. Assess. Manag. 2015, 11, 383–396. [Google Scholar] [CrossRef]
- Valdivia, S.; Ugaya, C.M.L.; Hildenbrand, J.; Traverso, M.; Mazijn, B.; Sonnemann, G. A unep/setac approach towards a life cycle sustainability assessment—Our contribution to rio+20. Int. J. Life Cycle Assess. 2013, 18, 1673–1685. [Google Scholar] [CrossRef]
- Traverso, M.; Valdivia, S.; Luthin, A.; Roche, L.; Arcese, G.; Neugebauer, S.; Petti, L.; D’Eusanio, M.; Tragnone, B.M.; Mankaa, R.; et al. Methodological Sheets for Subcategories in Social Life Cycle Assessment (S-LCA) 2021; UNEP: Nairobi, Kenya, 2021. [Google Scholar]
- Kloepffer, W. Life cycle sustainability assessment of products. Int. J. Life Cycle Assess. 2008, 13, 89–95. [Google Scholar] [CrossRef]
- Capitano, C.; Traverso, M.; Rizzo, G.; Finkbeiner, M. Life Cycle Sustainability Assessment: An Implementation to Marble Products. In Proceedings of the 4th Life Cycle Management Conference, Berlin, Germany, 28–31 August 2011. [Google Scholar]
- Nwodo, M.N.; Anumba, C.J. A review of life cycle assessment of buildings using a systematic approach. Build. Environ. 2019, 162, 106290. [Google Scholar] [CrossRef]
- Ramos Huarachi, D.A.; Piekarski, C.M.; Puglieri, F.N.; de Francisco, A.C. Past and future of social life cycle assessment: Historical evolution and research trends. J. Clean. Prod. 2020, 264, 121506. [Google Scholar] [CrossRef]
- Illankoon, I.M.C.S.; Lu, W. Optimising choices of ‘building services’ for green building: Interdependence and life cycle costing. Build. Environ. 2019, 161, 106247. [Google Scholar] [CrossRef]
- Ijadi Maghsoodi, A.; Ijadi Maghsoodi, A.; Poursoltan, P.; Antucheviciene, J.; Turskis, Z. Dam construction material selection by implementing the integrated swara–codas approach with target-based attributes. Arch. Civ. Mech. Eng. 2019, 19, 1194–1210. [Google Scholar] [CrossRef]
- Moussavi Nadoushani, Z.S.; Akbarnezhad, A.; Ferre Jornet, J.; Xiao, J. Multi-criteria selection of façade systems based on sustainability criteria. Build. Environ. 2017, 121, 67–78. [Google Scholar] [CrossRef]
- Alam Bhuiyan, M.M.; Hammad, A. A hybrid multi-criteria decision support system for selecting the most sustainable structural material for a multistory building construction. Sustainability 2023, 15, 3128. [Google Scholar] [CrossRef]
- Akadiri, P.O.; Olomolaiye, P.O.; Chinyio, E.A. Multi-criteria evaluation model for the selection of sustainable materials for building projects. Autom. Constr. 2013, 30, 113–125. [Google Scholar] [CrossRef]
- Al-Chaar, G.K.; Guertin, P.J.; Valentino, M.K.; Baxter, C.L.; Calfas, G.W. Construction material-based methodology for contingency base selection. Open Constr. Build. Technol. J. 2017, 11, 237–253. [Google Scholar] [CrossRef][Green Version]
- Yang, J.; Ogunkah, I.C.B. A multi-criteria decision support system for the selection of low-cost green building materials and components. J. Build. Constr. Plan. Res. 2013, 01, 89–130. [Google Scholar] [CrossRef]
- Khoshnava, S.M.; Rostami, R.; Valipour, A.; Ismail, M.; Rahmat, A.R. Rank of green building material criteria based on the three pillars of sustainability using the hybrid multi criteria decision making method. J. Clean. Prod. 2018, 173, 82–99. [Google Scholar] [CrossRef]
- Rao, R.V.; Davim, J.P. A decision-making framework model for material selection using a combined multiple attribute decision-making method. Int. J. Adv. Manuf. Technol. 2008, 35, 751–760. [Google Scholar] [CrossRef]
- Aghazadeh, E.; Yildirim, H. Assessment the effective parameters influencing the sustainable materials selection in construction projects from the perspective of different stakeholders. Mater. Today Proc. 2021, 43, 2443–2454. [Google Scholar] [CrossRef]
- Chatterjee, P.; Athawale, V.M.; Chakraborty, S. Selection of materials using compromise ranking and outranking methods. Mater. Des. 2009, 30, 4043–4053. [Google Scholar] [CrossRef]
- Liu, H.-C.; You, J.-X.; Zhen, L.; Fan, X.-J. A novel hybrid multiple criteria decision making model for material selection with target-based criteria. Mater. Des. 2014, 60, 380–390. [Google Scholar] [CrossRef]
- Majer, J.; Vavřínová, N.; Stejskalová, K.; Pentková, L. Software for the multi-criteria design of the external walls based on user priority. Buildings 2022, 12, 647. [Google Scholar] [CrossRef]
- Zanghelini, G.M.; Cherubini, E.; Soares, S.R. How multi-criteria decision analysis (mcda) is aiding life cycle assessment (lca) in results interpretation. J. Clean. Prod. 2018, 172, 609–622. [Google Scholar] [CrossRef]
- Figueiredo, K.; Pierott, R.; Hammad, A.W.A.; Haddad, A. Sustainable material choice for construction projects: A life cycle sustainability assessment framework based on bim and fuzzy-ahp. Build. Environ. 2021, 196, 107805. [Google Scholar] [CrossRef]
- Abeysundara, U.G.Y.; Babel, S.; Gheewala, S. A matrix in life cycle perspective for selecting sustainable materials for buildings in sri lanka. Build. Environ. 2009, 44, 997–1004. [Google Scholar] [CrossRef]
- AlKheder, S.; AlKandari, D.; AlYatama, S. Sustainable assessment criteria for airport runway material selection: A fuzzy analytical hierarchy approach. Eng. Constr. Archit. Manag. 2022, 29, 3091–3113. [Google Scholar] [CrossRef]
- Balali, A.; Valipour, A. Identification and selection of building façade’s smart materials according to sustainable development goals. Sustain. Mater. Technol. 2020, 26, e00213. [Google Scholar] [CrossRef]
- Do, J.-Y.; Kim, D.-K. Ahp-based evaluation model for optimal selection process of patching materials for concrete repair: Focused on quantitative requirements. Int. J. Concr. Struct. Mater. 2012, 6, 87–100. [Google Scholar] [CrossRef]
- Mathiyazhagan, K.; Gnanavelbabu, A.; Lokesh Prabhuraj, B. A sustainable assessment model for material selection in construction industries perspective using hybrid mcdm approaches. J. Adv. Manag. Res. 2019, 16, 234–259. [Google Scholar] [CrossRef]
- Mayhoub, M.M.G.; El Sayad, Z.M.T.; Ali, A.A.M.; Ibrahim, M.G. Assessment of green building materials’ attributes to achieve sustainable building façades using ahp. Buildings 2021, 11, 474. [Google Scholar] [CrossRef]
- Streimikiene, D.; Skulskis, V.; Balezentis, T.; Agnusdei, G.P. Uncertain multi-criteria sustainability assessment of green building insulation materials. Energy Build. 2020, 219, 110021. [Google Scholar] [CrossRef]
- Uğur, L.O.; Baykan, U. A model proposal for wall material selection decisions by using analytic hierarchy process (ahp). Acta Phys. Pol. A 2017, 132, 577–579. [Google Scholar] [CrossRef]
- Yüksek, İ. The evaluation of building materials in terms of energy efficiency. Period. Polytech. Civ. Eng. 2015, 59, 45–58. [Google Scholar] [CrossRef]
- Zhao, R.; Su, H.; Chen, X.; Yu, Y. Commercially available materials selection in sustainable design: An integrated multi-attribute decision making approach. Sustainability 2016, 8, 79. [Google Scholar] [CrossRef]
- Chen, Z.-S.; Lu, J.-Y.; Wen, J.-T.; Wang, X.-J.; Deveci, M.; Skibniewski, M.J. Bim-enabled decision optimization analysis for architectural glass material selection considering sustainability. Inf. Sci. 2023, 647, 119450. [Google Scholar] [CrossRef]
- Alavy, M.; Shirazi, P.; Rosen, M.A. Long-term energy performance of thermal caisson geothermal systems. Energy Build. 2023, 292, 113152. [Google Scholar] [CrossRef]
- Xu, S.; Cremaschi, S.; Eden, M.R.; Tula, A.K. An integrated framework for sustainable process design by hybrid and intensified equipment. Comput. Chem. Eng. 2023, 176, 108288. [Google Scholar] [CrossRef]
- Fanijo, E.O.; Kolawole, J.T.; Babafemi, A.J.; Liu, J. A comprehensive review on the use of recycled concrete aggregate for pavement construction: Properties, performance, and sustainability. Clean. Mater. 2023, 9, 100199. [Google Scholar] [CrossRef]
- Shiwani; Thangamani, K. Evaluating the potential of bamboo: A sustainable alternative for building construction. AIP Conf. Proc. 2023, 2766, 020094. [Google Scholar] [CrossRef]
- Hossain, M.U.; Poon, C.S.; Dong, Y.H.; Lo, I.M.C.; Cheng, J.C.P. Development of social sustainability assessment method and a comparative case study on assessing recycled construction materials. Int. J. Life Cycle Assess. 2018, 23, 1654–1674. [Google Scholar] [CrossRef]
- Jalaei, F.; Masoudi, R.; Guest, G. A framework for specifying low-carbon construction materials in government procurement: A case study for concrete in a new building investment. J. Clean. Prod. 2022, 345, 131056. [Google Scholar] [CrossRef]
- Kazemi, M.Z.; Elamer, A.A.; Theodosopoulos, G.; Khatib, S.F.A. Reinvigorating research on sustainability reporting in the construction industry: A systematic review and future research agenda. J. Bus. Res. 2023, 167, 114145. [Google Scholar] [CrossRef]
- Stats NZ. A Statistical Overview of the Construction Industry from 2000 to 2008; Stats NZ: Wellington, New Zealand, 2009. [Google Scholar]
- Jaques, R. Construction site waste generation—The influence of design and procurement. Archit. Sci. Rev. 2000, 43, 141–145. [Google Scholar] [CrossRef]
- Darlow, G.; Rotimi, O.B.J.; Shahzad, M.W. Automation in new zealand’s offsite construction (osc): A status update. Built Environ. Proj. Asset Manag. 2022, 12, 38–52. [Google Scholar] [CrossRef]
- Xia, J.; Xu, X. Construction data connectivity—A new zealand perspective and an environmental focus. In Proceedings of the 2023 IEEE 19th International Conference on Automation Science and Engineering (CASE), Auckland, New Zealand, 26–30 August 2023. [Google Scholar] [CrossRef]
- Samarasinghe, S.A.D. Development of framework for building materials-related decisions: A case study. Proc. Int. Struct. Eng. Constr. 2020, 7. [Google Scholar] [CrossRef]
- Muthuveerappan, C.; Schnabel, A.M.; Simpson, R. Designing for the living building challenge: An integrated material environment visibility framework for new zealand designers. In Proceedings of the 28th CAADRIA Conference, Ahmedabad, India, 18–24 March 2023. [Google Scholar] [CrossRef]
- Bui, T.T.P.; Wilkinson, S.; Domingo, N.; MacGregor, C. Zero carbon building practices in aotearoa new zealand. Energies 2021, 14, 4455. [Google Scholar] [CrossRef]
- Mann, S. The Research Interview: Reflective Practice and Reflexivity in Research Processes; Palgrave Macmillan: London, UK, 2016; pp. 1–325. [Google Scholar]
- Trueb, B. Expert Interviews and Triangulation: Foreign Policy Towards Latin America in Europe; Sage: Thousand Oaks, CA, USA, 2014. [Google Scholar] [CrossRef]
- Hasan, M.; Sahib, M. Time overrun model for construction projects in iraq by using fuzzy logic. Int. J. Civ. Eng. Technol. 2018, 9, 2593–2607. [Google Scholar]
- Aung, B.Z.; Techapeeraparnich, W.; Athigakunagorn, N.; Limsawasd, C. Building in Uncertain Time: Investigating New Normal Construction Risks Arising from the Military Coup; Lecture Notes in Civil Engineering; Springer: Singapore, 2025; pp. 471–481. [Google Scholar] [CrossRef]
- Alreck, P.L.; Settle, R.B. The Survey Research Handbook; Irwin: Toronto, ON, Canada, 1995. [Google Scholar]
- Malhotra, K.M.; Grover, V. An assessment of survey research in pom: From constructs to theory. J. Oper. Manag. 1998, 16, 407–425. [Google Scholar] [CrossRef]
- Rubbi, I.; Lupo, R.; Lezzi, A.; Cremonini, V.; Carvello, M.; Caricato, M.; Conte, L.; Antonazzo, M.; Caldararo, C.; Botti, S.; et al. The social and professional image of the nurse: Results of an online snowball sampling survey among the general population in the post-pandemic period. Nurs. Rep. 2023, 13, 1291–1303. [Google Scholar] [CrossRef]
- Si, J.; Marjanovic-Halburd, L.; Nasiri, F.; Bell, S. Assessment of building-integrated green technologies: A review and case study on applications of multi-criteria decision making (mcdm) method. Sustain. Cities Soc. 2016, 27, 106–115. [Google Scholar] [CrossRef]
- Tansey, O. Process tracing and elite interviewing: A case for non-probability sampling. PS Political Sci. Politics 2007, 40, 765–772. [Google Scholar] [CrossRef]
- Dosek, T. Snowball sampling and facebook: How social media can help access hard-to-reach populations. PS Political Sci. Politics 2021, 54, 651–655. [Google Scholar] [CrossRef]
- Braimah, N.; Ndekugri, I. Consultants’ perceptions on construction delay analysis methodologies. J. Constr. Eng. Manag. 2009, 135, 1279–1288. [Google Scholar] [CrossRef]
- Collins, L.M. Research design and methods. In Encyclopedia of Gerontology, 2nd ed.; Birren, J.E., Ed.; Elsevier: New York, NY, USA, 2007; pp. 433–442. [Google Scholar]
- DeVellis, R.F. Inter-rater reliability. In Encyclopedia of Social Measurement; Kempf-Leonard, K., Ed.; Elsevier: New York, NY, USA, 2005; pp. 317–322. [Google Scholar]
- Bland, M.J.; Altman, G.D. Statistics notes: Cronbach’s alpha. BMJ 1997, 314, 572. [Google Scholar] [CrossRef]
- Rooshdi, R.R.R.M.; Majid, M.Z.A.; Sahamir, S.R.; Ismail, N.A.A. Relative importance index of sustainable design and construction activities criteria for green highway. Chem. Eng. Trans. 2018, 63, 151–156. [Google Scholar] [CrossRef]
- Chen, Y.; Okudan, G.E.; Riley, D.R. Sustainable performance criteria for construction method selection in concrete buildings. Autom. Constr. 2010, 19, 235–244. [Google Scholar] [CrossRef]
- Chinyio, E.A.; Olomolaiye, P.O.; Corbett, P. Quantification of construction clients’ needs through paired comparisons. J. Manag. Eng. 1998, 14, 87–92. [Google Scholar] [CrossRef]
- Hair, J.F.; Black, W.C.; Babin, B.J.; Anderson, R.E. Multivariate Data Analysis; Pearson Education Limited: London, UK, 2013. [Google Scholar]
- El Hawary, M.; Marzouk, M. Predicting buildings life cycle sustainability behaviour using system dynamics. Archit. Eng. Des. Manag. 2023, 19, 323–339. [Google Scholar] [CrossRef]
- Smithson, M. Confidence Intervals; Sage Publications: Thousand Oaks, CA, USA, 2003. [Google Scholar]
- Falih, M.H.; Rasheed, S.M. Factors affecting time and cost trade-off in multiple construction projects. Arch. Civ. Eng. 2022, 68, 549–561. [Google Scholar] [CrossRef]
- Blair, J.; Czaja, R.F.; Blair, E.A. Designing Surveys: A Guide to Decisions and Procedures; SAGE Publications: Thousand Oaks, CA, USA, 2013. [Google Scholar]
- Fitch, E.P.; Cooper, S.J. Life cycle energy analysis as a method for material selection. J. Mech. Des. 2004, 126, 798–804. [Google Scholar] [CrossRef]
- Steeves, A.C.; Fleck, A.N. Material selection in sandwich beam construction. Scr. Mater. 2004, 50, 1335–1339. [Google Scholar] [CrossRef]
- Smith, W.F.; Hashemi, J. Foundations of Materials Science and Engineering; McGraw-Hill: New York, NY, USA, 2003. [Google Scholar]
- Saaty, T.L. The Analytic Hierarchy Process: Planning, Priority Setting, Resource Allocation; McGraw-Hill: New York, NY, USA, 1980. [Google Scholar]
- Winston, W.L.; Albright, S.C. Practical Management Science; Cengage Learning Asia Pte Limited: Singapore, 2019. [Google Scholar]
- Vaidya, O.S.; Kumar, S. Analytic hierarchy process: An overview of applications. Eur. J. Oper. Res. 2006, 169, 1–29. [Google Scholar] [CrossRef]
- Moghtadernejad, S.; Chouinard, E.L.; Mirza, S.M. Multi-criteria decision-making methods for preliminary design of sustainable facades. J. Build. Eng. 2018, 19, 181–190. [Google Scholar] [CrossRef]
- Abdullah, R.; Rahim, A.N.; Raihan, S.R.S.; Ahmad, Z.A. Five-level diode-clamped inverter with three-level boost converter. IEEE Trans. Ind. Electron. 2014, 61, 5155–5163. [Google Scholar] [CrossRef]
- Saaty, L.T. Fundamentals of the analytic hierarchy process. In The Analytic Hierarchy Process in Natural Resource and Environmental Decision Making; Springer: Dordrecht, The Netherlands, 2001; pp. 15–35. [Google Scholar] [CrossRef]
- Valipour, A.; Sarvari, H.; Tamošaitiene, J. Risk assessment in ppp projects by applying different mcdm methods and comparative results analysis. Adm. Sci. 2018, 8, 80. [Google Scholar] [CrossRef]
- Goepel, D.K. Implementing the analytic hierarchy process as a standard method for multi-criteria decision making in corporate enterprises—A new ahp excel template with multiple inputs. In Proceedings of the International Symposium on the Analytic Hierarchy Process, Kuala Lumpur, Malaysia, 23–26 June 2013. [Google Scholar] [CrossRef]
- Malcolm, K.; Cairns, F.; Pouwhare, T. Empowering indigenous enterprise through supplier diversity—The case for puna awarau in aotearoa (new zealand). Equal. Divers. Incl. Int. J. 2024, 43, 946–958. [Google Scholar] [CrossRef]






| Abbr. | Arthurs | Methodologies | Goals |
|---|---|---|---|
| L1 | Abeysundara, et al. [58] | - | Sustainable material selection for buildings in Sri Lanka |
| L2 | Aghazadeh, et al. [13] | Kendall Coefficient Calculation Method | Material selection in construction projects from the perspective of different stakeholders |
| L3 | Aghazadeh and Yildirim [52] | Hybrid MCDM Method | Sustainable material selection in mass housing projects |
| L4 | Akadiri, et al. [47] | - | Sustainable assessment criteria for building material selection |
| L5 | Akadiri and Olomolaiye [3] | Fuzzy AHP | Multi-criteria evaluation model for sustainable material selection |
| L6 | AlKheder, et al. [59] | Fuzzy AHP | Sustainable assessment criteria for airport runway material selection |
| L7 | Balali and Valipour [60] | AHP | Identification and selection of building façade’s smart materials |
| L8 | Alam Bhuiyan and Hammad [46] | Hybrid MCDM Method | Sustainable structural material selection for multistorey building construction |
| L9 | Do and Kim [61] | AHP | Selection process of patching materials for concrete repair |
| L10 | Figueiredo, et al. [57] | Fuzzy AHP | A life cycle sustainability assessment framework |
| L11 | Govindan, et al. [1] | Hybrid MCDM Method | Sustainable material selection for the construction industry |
| L12 | Khoshnava, et al. [50] | Hybrid MCDM Method | Rank of green building material criteria |
| L13 | Mathiyazhagan, et al. [62] | Hybrid MCDM Method | A sustainable assessment model for material selection in construction industries |
| L14 | Mayhoub, et al. [63] | AHP | Assessment of green building materials’ attributes |
| L15 | Moussavi Nadoushani, et al. [45] | AHP | Multi-criteria selection of façade systems |
| L16 | Sahlol, et al. [8] | AHP | Sustainable building material assessment and selection using system dynamics |
| L17 | Streimikiene, et al. [64] | TOPSIS | Multi-criteria sustainability assessment of green building insulation materials |
| L18 | Uğur and Baykan [65] | AHP | A model proposal for wall material selection decisions |
| L19 | Yüksek [66] | - | Evaluation of building materials in terms of energy efficiency |
| L20 | Zhao, et al. [67] | Hybrid MCDM Method | Material selection in sustainable design |
| Assessment Criteria | L1 | L2 | L3 | L4 | L5 | L6 | L7 | L8 | L9 | L10 | L11 | L12 | L13 | L14 | L15 | L16 | L17 | L18 | L19 | L20 |
|---|---|---|---|---|---|---|---|---|---|---|---|---|---|---|---|---|---|---|---|---|
| Environmental Impacts | ||||||||||||||||||||
| Reusability | √ | √ | √ | √ | √ | √ | √ | √ | √ | √ | √ | |||||||||
| Embodied Energy | √ | √ | √ | √ | √ | √ | √ | √ | √ | |||||||||||
| Environmental impacts | √ | √ | √ | √ | √ | √ | √ | √ | ||||||||||||
| Renewability | √ | √ | √ | √ | √ | √ | √ | √ | √ | |||||||||||
| Energy consumption | √ | √ | √ | √ | √ | √ | √ | |||||||||||||
| Potential for increasing global warming | √ | √ | √ | √ | √ | √ | ||||||||||||||
| Source material extraction | √ | √ | √ | √ | √ | √ | ||||||||||||||
| Pollution | √ | √ | √ | √ | √ | √ | ||||||||||||||
| Disposal | √ | √ | √ | √ | √ | |||||||||||||||
| Impact on air quality | √ | √ | √ | √ | √ | |||||||||||||||
| Zero/low toxicity | √ | √ | √ | √ | √ | √ | ||||||||||||||
| Ozone depletion potential | √ | √ | √ | √ | ||||||||||||||||
| Amount of likely wastage in use | √ | √ | √ | √ | √ | |||||||||||||||
| Water savings | √ | √ | √ | √ | ||||||||||||||||
| Impact during harvest | √ | √ | √ | |||||||||||||||||
| Environmental statutory compliance | √ | √ | √ | |||||||||||||||||
| Potential for acidification | √ | √ | ||||||||||||||||||
| GHG emission | √ | √ | ||||||||||||||||||
| Landfill waste | √ | √ | ||||||||||||||||||
| Reducing the use of fossil fuels and conserving energy | √ | √ | ||||||||||||||||||
| Production and transportation activities | √ | √ | ||||||||||||||||||
| Land acquisition | √ | √ | ||||||||||||||||||
| Potential for nutrient enrichment | √ | |||||||||||||||||||
| Acoustic resistance | √ | |||||||||||||||||||
| Eutrophication potential | √ | |||||||||||||||||||
| Low-emitting materials (low VOC emissions) | √ | |||||||||||||||||||
| Resistance to high temperatures | √ | |||||||||||||||||||
| Healthy interior environment | √ | |||||||||||||||||||
| Soil consumption | √ | |||||||||||||||||||
| Economic Impacts | ||||||||||||||||||||
| Initial cost | √ | √ | √ | √ | √ | √ | √ | √ | √ | √ | √ | √ | √ | √ | √ | |||||
| Repair and maintenance cost | √ | √ | √ | √ | √ | √ | √ | √ | √ | √ | √ | √ | √ | √ | ||||||
| Recycle/disposal cost | √ | √ | √ | √ | √ | √ | √ | √ | √ | |||||||||||
| Life cycle cost | √ | √ | √ | √ | √ | √ | √ | √ | ||||||||||||
| Operation cost | √ | √ | √ | √ | ||||||||||||||||
| Construction cost | √ | √ | √ | |||||||||||||||||
| Fabrication cost | √ | √ | ||||||||||||||||||
| Energy efficiency cost | √ | √ | ||||||||||||||||||
| Meeting user needs | √ | √ | ||||||||||||||||||
| Tax contribution | √ | √ | ||||||||||||||||||
| Updated technology | √ | |||||||||||||||||||
| Transportation cost | √ | |||||||||||||||||||
| Competitiveness cost | √ | |||||||||||||||||||
| Processing cost | √ | |||||||||||||||||||
| Cost-effective recycling process | √ | |||||||||||||||||||
| Societal costs of construction materials | √ | |||||||||||||||||||
| Financial and economic risks | √ | |||||||||||||||||||
| Social Impacts | ||||||||||||||||||||
| Aesthetics | √ | √ | √ | √ | √ | √ | √ | √ | √ | √ | √ | √ | ||||||||
| Human health and safety | √ | √ | √ | √ | √ | √ | √ | √ | √ | √ | ||||||||||
| Use of local material | √ | √ | √ | √ | √ | √ | √ | √ | ||||||||||||
| Labor availability | √ | √ | √ | √ | √ | |||||||||||||||
| Thermal performance | √ | √ | √ | √ | ||||||||||||||||
| Compatibility with ecology | √ | √ | √ | √ | ||||||||||||||||
| Human satisfaction | √ | √ | ||||||||||||||||||
| Compatibility with local heritage | √ | √ | ||||||||||||||||||
| Effect on acoustics | √ | √ | ||||||||||||||||||
| Compatibility with identity | √ | |||||||||||||||||||
| Flexibility about future plans | √ | |||||||||||||||||||
| Productivity | √ | |||||||||||||||||||
| Convenience | √ | |||||||||||||||||||
| Job opportunity creation | √ | |||||||||||||||||||
| Fair wage | √ | |||||||||||||||||||
| Preference of choice by beneficiaries | √ | |||||||||||||||||||
| Security of users and operators | √ | |||||||||||||||||||
| Political risks | √ | |||||||||||||||||||
| Technical Impacts | ||||||||||||||||||||
| Resistance to weathering, humidity, water, and fire | √ | √ | √ | √ | √ | √ | √ | √ | √ | √ | √ | |||||||||
| Resistance to decay | √ | √ | √ | √ | √ | √ | √ | √ | ||||||||||||
| Ease and speed of construction/buildability | √ | √ | √ | √ | √ | √ | √ | |||||||||||||
| Repairability and maintainability | √ | √ | √ | √ | √ | √ | ||||||||||||||
| Ease and speed of usability | √ | √ | √ | √ | √ | √ | ||||||||||||||
| Manufacturability | √ | √ | ||||||||||||||||||
| Implementation | √ | √ | ||||||||||||||||||
| Hardness and weight savings | √ | √ | ||||||||||||||||||
| Operational flexibility | √ | |||||||||||||||||||
| Spatial scale | √ | |||||||||||||||||||
| Easy demolition capability | √ | |||||||||||||||||||
| Compatibility with other material | √ | |||||||||||||||||||
| Adaptation with technical standards | √ | |||||||||||||||||||
| Ability to store energy in the recycling process | √ | |||||||||||||||||||
| Adaptation with supervisory and executive regulations and instructions | √ | |||||||||||||||||||
| Criteria | Definitions |
|---|---|
| Environmental Impacts | |
| Reusability and renewability | The material’s potential to be renewed and reused at the end of a building’s life cycle without compromising quality or performance. |
| Potential for increasing global warming | The material’s contribution to global warming, taking into account criteria such as the use and release of CFCs, emission of CO2, and other GHGs during its lifecycle. |
| Embodied energy | The energy consumed during the extraction and processing of raw materials, the manufacturing of construction materials, transportation and distribution, as well as during assembly and construction. |
| Source material extraction | Whether from renewable or finite sources, which can significantly contribute to ecological damage. |
| Energy consumption | The energy demand for its operation. |
| Pollution | The material’s potential to release pollutants, including waste and emissions, into the environment during its life cycle. |
| Disposal | Availability of environmentally sound disposal options at the end of the material’s life cycle. |
| Ozone depletion potential | The material’s contribution to ozone layer depletion, accounting for substances that may harm the ozone layer. |
| Amount of likely wastage in use | The quantity of material likely to be wasted and sent to landfill or incineration during its use. |
| Water savings | The material’s impact on water conservation and use efficiency. |
| Impact during harvest | The material’s environmental impact during the extraction or harvesting of its source materials. |
| Environmental statutory compliance | Compliance with relevant environmental regulations and standards. |
| Impact on air quality | The material’s impact on air quality during its life cycle. |
| Zero/low toxicity | Whether this material has low or non-toxic content to ensure human health. |
| Economic Impacts | |
| Repair and maintenance cost | The cost required for repairing and maintaining the material over its lifespan. |
| Initial cost | The cost required for purchasing or manufacturing the material. |
| Recycle/disposal cost | The cost required for the end-of-life disposal of the material, including transportation costs to landfill. |
| Operation cost | The cost of operating structures built with the material, including criteria such as energy consumption. |
| Construction cost | The cost required for construction, labor, and transportation. |
| Economic Impacts | |
| Aesthetics | The material’s aesthetic qualities, which may vary from person to person and depend on the designer’s preferences. |
| Human health and safety | The material’s impact on the well-being of workers, including exposure to toxic and harmful chemicals, ergonomic considerations, and occupational safety measures. |
| Use of local material | Whether the material is locally sourced, which can contribute to the local economy and reduce transportation-related environmental impacts. |
| Compatibility with ecology | How well the material aligns with the architectural design and ecological priorities of a particular region or community. |
| Labor availability | The availability of skilled labor for working with the material. |
| Technical Impacts | |
| Durability | The material’s ability to maintain its structural integrity and performance over time, meeting or exceeding behavioral requirements. |
| Resistance to weathering, humidity, water, and fire | The material’s ability to withstand various climatic conditions, including resistance to weathering, humidity, water, and fire. |
| Ease and speed of construction/buildability | The ease of handling and speed of construction with the material. |
| Repairability and maintainability | How easily the material can be repaired and maintained. |
| Resistance to decay | The material’s ability to resist decay, such as erosion and corrosion. |
| Ease and speed of usability | The ease of using the material during its operation. |
| Respondents for the Criteria Survey | ||||
| 0–4 years | 5–10 years | 11–19 years | >20 years | |
| Project Manager | 8 | 5 | 3 | 2 |
| Quantity Surveyor | 3 | 3 | 5 | 1 |
| Consultant | 2 | 4 | 3 | 3 |
| Total | 42 | |||
| Respondents for the Expert Survey | ||||
| 11–24 years with a degree | >25 years | |||
| Senior Project Manager | 3 | 2 | ||
| Senior Quantity Surveyor | 1 | 1 | ||
| Senior Consultant | 3 | |||
| Total | 10 | |||
| Sustainable Material Selection Criteria | Importance Index | Rank by Category | Overall Rank | Importance Level | Error Margin |
|---|---|---|---|---|---|
| Environmental Impacts | |||||
| Pollution | 0.86 | 1 | 4 | H | 0.057 |
| Zero/low toxicity | 0.83 | 2 | 7 | H | 0.069 |
| Disposal | 0.80 | 3 | 9 | H | 0.067 |
| Environmental statutory compliance | 0.80 | 3 | 9 | H | 0.052 |
| Impact on air quality | 0.80 | 3 | 9 | H | 0.058 |
| Energy consumption | 0.78 | 6 | 14 | M-H | 0.047 |
| Water savings | 0.76 | 7 | 17 | M-H | 0.060 |
| Potential for increasing global warming | 0.74 | 8 | 18 | M-H | 0.056 |
| Reusability and renewability | 0.74 | 8 | 18 | M-H | 0.051 |
| Amount of likely wastage in use | 0.74 | 8 | 18 | M-H | 0.060 |
| Ozone depletion potential | 0.70 | 11 | 22 | M-H | 0.061 |
| Source material extraction | 0.67 | 12 | 24 | M-H | 0.053 |
| Embodied energy | 0.58 | 13 | 29 | M | 0.058 |
| Impact during harvest | 0.56 | 14 | 30 | M | 0.054 |
| Economic Impacts | |||||
| Repair and maintenance cost | 0.84 | 1 | 6 | H | 0.053 |
| Operation cost | 0.83 | 2 | 7 | H | 0.046 |
| Construction cost | 0.77 | 3 | 15 | M-H | 0.051 |
| Initial Cost | 0.77 | 3 | 15 | M-H | 0.038 |
| Recycle/disposal cost | 0.65 | 5 | 28 | M-H | 0.052 |
| Social Impacts | |||||
| Human health and safety | 0.93 | 1 | 1 | H | 0.052 |
| Labor availability | 0.80 | 2 | 9 | H | 0.037 |
| Compatibility with ecology | 0.68 | 3 | 23 | M-H | 0.051 |
| Aesthetics | 0.67 | 4 | 24 | M-H | 0.053 |
| Use of local material | 0.67 | 4 | 24 | M-H | 0.046 |
| Technical Impacts | |||||
| Resistance to weathering, humidity, water, and fire | 0.91 | 1 | 2 | H | 0.038 |
| Durability | 0.91 | 1 | 2 | H | 0.036 |
| Repairability and maintainability | 0.85 | 3 | 5 | H | 0.057 |
| Resistance to decay | 0.80 | 4 | 9 | H | 0.042 |
| Ease and speed of usability | 0.71 | 5 | 21 | M-H | 0.054 |
| Ease and speed of construction/buildability | 0.66 | 6 | 27 | M-H | 0.054 |
| Pairwise Comparison Matrix | ||||
| Environmental Impacts | Economic Impacts | Social Impacts | Technical Impacts | |
| Environmental Impact | 1.00 | 1.81 | 1.62 | 1.08 |
| Economic Impacts | 0.55 | 1.00 | 1.25 | 0.52 |
| Social Impacts | 0.62 | 0.80 | 1.00 | 0.54 |
| Technical Impacts | 0.93 | 1.92 | 1.85 | 1.00 |
| Normalized Comparison Matrix | ||||
| Environmental Impacts | Economic Impacts | Social Impacts | Technical Impacts | |
| Environmental Impacts | 0.32 | 0.33 | 0.28 | 0.34 |
| Economic Impacts | 0.18 | 0.18 | 0.22 | 0.17 |
| Social Impacts | 0.20 | 0.15 | 0.18 | 0.17 |
| Technical Impacts | 0.30 | 0.35 | 0.32 | 0.32 |
| Categories’ Priority Weights | ||||
| Category | Preference Vector | Priority Weight | ||
| Environmental Impacts | 0.32 | 32% | ||
| Economic Impacts | 0.19 | 19% | ||
| Social Impacts | 0.17 | 17% | ||
| Technical Impacts | 0.32 | 32% | ||
Disclaimer/Publisher’s Note: The statements, opinions and data contained in all publications are solely those of the individual author(s) and contributor(s) and not of MDPI and/or the editor(s). MDPI and/or the editor(s) disclaim responsibility for any injury to people or property resulting from any ideas, methods, instructions or products referred to in the content. |
© 2024 by the authors. Licensee MDPI, Basel, Switzerland. This article is an open access article distributed under the terms and conditions of the Creative Commons Attribution (CC BY) license (https://creativecommons.org/licenses/by/4.0/).
Share and Cite
Qian, J.; Siriwardana, C.; Shahzad, W. Identifying Critical Criteria on Assessment of Sustainable Materials for Construction Projects in New Zealand Through the Analytic Hierarchy Process (AHP) Approach. Buildings 2024, 14, 3854. https://doi.org/10.3390/buildings14123854
Qian J, Siriwardana C, Shahzad W. Identifying Critical Criteria on Assessment of Sustainable Materials for Construction Projects in New Zealand Through the Analytic Hierarchy Process (AHP) Approach. Buildings. 2024; 14(12):3854. https://doi.org/10.3390/buildings14123854
Chicago/Turabian StyleQian, Jiachen, Chandana Siriwardana, and Wajiha Shahzad. 2024. "Identifying Critical Criteria on Assessment of Sustainable Materials for Construction Projects in New Zealand Through the Analytic Hierarchy Process (AHP) Approach" Buildings 14, no. 12: 3854. https://doi.org/10.3390/buildings14123854
APA StyleQian, J., Siriwardana, C., & Shahzad, W. (2024). Identifying Critical Criteria on Assessment of Sustainable Materials for Construction Projects in New Zealand Through the Analytic Hierarchy Process (AHP) Approach. Buildings, 14(12), 3854. https://doi.org/10.3390/buildings14123854

