Abstract
This study aims to optimize the length partitioning of modular MEP systems in building construction using a genetic algorithm, addressing challenges such as avoiding fittings (e.g., tees and crosses) and achieving standardized module lengths. To this end, this paper proposes an optimization method utilizing the customization of Revit 2021. The method comprehensively considers factors such as the location of pipe fittings, module length, production, transportation, and installation, achieving a more systematic partitioning of modules. The results show that the optimized partitioning scheme effectively avoids critical pipe fittings, and the optimized module lengths are comparable to those created manually. However, the optimized scheme includes more standardized segments, which is conducive to factory-standardized production. Additionally, cost analysis reveals that production and transportation costs account for a significant proportion of total costs, while lifting costs are relatively low. Furthermore, the presence of modules with non-standard lengths introduces corresponding penalty costs. This paper discusses the advantages and limitations of the proposed method and suggests future directions for further optimizing the algorithm and improving module partitioning. The novelty of this research lies in the integration of a genetic algorithm with BIM software to optimize MEP module partitioning, offering a more efficient and systematic approach to the modular construction process.
1. Introduction
Mechanical, Electrical, and Plumbing (MEP) systems are indispensable core infrastructure in modern buildings, encompassing multiple subsystems such as electrical supply, heating, ventilation, and air conditioning (HVAC), water supply and drainage, and fire protection [1]. These systems are not only crucial for the functionality and safety of buildings but also account for 40% to 60% of the total cost of construction projects [2], making them essential in the design and construction processes. Traditional MEP construction is often accompanied by frequent design changes, conflicts arising from overlapping work on-site, and inefficient installation practices, leading to wasted project resources, cost overruns, and delays in project timelines. To address these challenges, modular prefabrication construction technology has gradually emerged as an effective solution to improve the efficiency of MEP system construction [3].
Modular prefabrication technology, by enabling the manufacturing and assembly of modules in a factory setting, can effectively reduce on-site work and improve both construction efficiency and quality [4,5]. The application of modular construction is particularly important in projects where MEP systems are complex and subsystems are highly integrated [6]. By dividing these complex systems into multiple functionally independent modules, modular prefabrication technology simplifies the on-site installation process and reduces construction risks associated with the integration of complex systems [7,8,9]. However, despite the widespread application of modular technology in the design of equipment rooms, research on the partitioning of modularized MEP systems remains relatively scarce. In particular, existing studies have largely overlooked the impact of module length partitioning on factory prefabrication efficiency, transportation costs, and the convenience of on-site installation.
In integrated pipeline modules, multiple subsystems are often arranged linearly, meaning that the length partitioning of modules directly affects both the factory’s prefabrication capacity and the operability of on-site construction. Current partitioning methods commonly use fixed-length modules [10] (e.g., 2 m, 3 m, or 6 m). While effective in some cases, these methods lack sufficient flexibility to meet the specific needs of different projects. For instance, in projects with narrow corridors or tight transportation routes, fixed-length modules may exceed spatial constraints, resulting in increased transportation costs and decreased on-site installation efficiency. Similarly, overly long fixed-length modules may require specialized lifting equipment, further increasing costs. Thus, the question of how to reasonably and scientifically partition module lengths has become a key challenge in the modular design of MEP systems.
To address this challenge, this paper proposes an improved genetic algorithm for optimizing the length partitioning of integrated MEP modules. This study integrates practical insights gained from collaboration with design and construction teams, ensuring that the algorithm addresses real-world challenges in modular construction. By establishing a mathematical model, the proposed algorithm considers multiple factors, including pipeline layout, installation requirements, and transportation constraints, to dynamically adjust the length partitioning of modules while minimizing the number of non-standard segments. Furthermore, the algorithm incorporates project-specific constraints and operational data into the optimization process, enhancing its practicality and relevance. This approach ensures a balance between project-specific flexibility and factory-standardized production, reducing overall costs and enhancing both modular prefabrication and on-site installation efficiency. Compared to traditional partitioning methods that rely on experience, this algorithm offers greater flexibility and adaptability to meet the specific needs of various projects, thereby enhancing the overall efficiency of both modular prefabrication and on-site installation. The approach described in this paper aims to provide an effective solution to address the limitations of current methods through the optimization of module length partitioning.
The key contributions of this paper are as follows: First, the paper establishes a mathematical model for partitioning integrated MEP modules, providing a theoretical foundation that overcomes the limitations of the experience-based methods currently in use. Second, by improving the genetic algorithm, the module partitioning method can be dynamically adjusted according to project requirements, significantly enhancing the flexibility and adaptability of the partitioning scheme. Finally, the effectiveness of the proposed method is validated through real-world projects, demonstrating its significant advantages in reducing modular construction costs and improving detailed design efficiency.
2. Review of Modularization Methods in the Literature
As technology has continued to develop, various methods have been proposed to address the problem of module partitioning in complex systems. Depending on the specific requirements of the system or product, these methods can be categorized into various types, including matrix-based methods, clustering methods, heuristic methods, and other specialized innovative approaches. Each of these methods possesses unique characteristics, offering distinct advantages and applicability across diverse fields and contexts.
2.1. Matrix-Based Methods
Matrix-based methods are extensively utilized in module partitioning owing to their capacity to clearly represent the structure of products or systems and the relationships between components. The most commonly used matrix-based modularization tools include the Design Structure Matrix [11] (DSM), Module Indication Matrix (MIM) [12], Quality Function Deployment [13] (QFD), Modular Function Deployment [14] (MFD), and Generational Variance Index [15] (GVI). These tools utilize matrix formats to enumerate the functional or physical components of a system, analyze their interactions, and identify modules exhibiting high functional or structural correlations.
In MEP system design, DSM is among the most representative methods [16,17]. It analyzes the dependencies between components through rows and columns in the matrix, helping designers determine which components should be grouped into the same module. QFD, on the other hand, focuses more on aligning customer needs with technical requirements [18]. It employs a matrix format to map design requirements to components, ensuring that module partitioning satisfies both functional needs and user expectations. Additionally, MIM and MFD are critical tools used in the conceptual phase of module partitioning, helping to cluster subsystems, evaluate module interfaces, and ultimately provide standards for module development [12]. These matrix-based methods offer a systematic and visual approach to analyzing the dependencies and multi-level interactions within complex systems, making them highly effective in the modular design of MEP systems.
2.2. Clustering Methods
Clustering methods are another important tool in modular design, as they automatically group functionally similar or physically related components into modules by analyzing the similarities among the components of a product or system. Common clustering methods include Fuzzy C-Means [19,20,21,22,23,24,25] (FCM), K-means [26,27,28,29], Hierarchical Clustering Algorithms [17,30,31,32] (HCA), and density-based clustering methods such as DBSCAN [31]. These methods are widely used in MEP systems to partition complex pipelines and equipment into modules using mathematical techniques, improving the efficiency of prefabrication and on-site construction.
Among these methods, FCM is particularly well-suited for handling complex pipeline layouts because it allows components to belong to multiple modules simultaneously and assigns primary module ownership based on membership degree. HCA, on the other hand, is a bottom-up approach that clusters components step by step to generate a module tree, helping to identify the hierarchical relationships of modules. In practice, different clustering methods can be flexibly applied depending on project needs, ensuring automation and scientific accuracy in module partitioning.
2.3. Other Methods
In addition to matrix-based and clustering methods, many other innovative methods have been developed in the field of modular design to meet the specific needs of complex systems. Function-similarity-based methods [33], for example, partition modules by analyzing the functional correlations between components, making them particularly suitable for systems requiring high functional integration, such as MEP integrated pipeline modules. These methods optimize the functional alignment between components. Fuzzy graph theory combines graph theory with fuzzy logic to address uncertainty and complexity in systems [34]. It analyzes the relationships between components using fuzzy connectivity graphs, making it ideal for systems with incomplete information or ambiguous relationships. Complex network theory uses centrality analysis to identify key nodes and module boundaries in a system and excels in handling multi-component, highly coupled systems such as MEP pipeline layouts. The P-median model optimizes structural similarities between components, aiding in the partitioning of highly standardized modules, which is particularly useful for complex structures requiring consistency. Function-structure tree-based methods use multi-level functional and structural decomposition to help designers optimize module installation and maintenance [33]. Additionally, triangulation algorithms and fuzzy graph clustering algorithms have also been applied in modular design to address the partitioning of complex products through various clustering and optimization techniques [35]. Furthermore, modular design for evolutionary product families considers multiple factors throughout the product lifecycle, offering flexible modular strategies for different product families [36]. The diversity of these methods provides abundant design and optimization paths for module partitioning, greatly enhancing the flexibility, adaptability, and broad applicability of modular design.
2.4. Modularization Methods in MEP Construction
In the modular partitioning of MEP (Mechanical, Electrical, and Plumbing) systems, two main methods are commonly used: manual partitioning based on spatial planning [37] and clustering partitioning based on the Design Structure Matrix [17,38] (DSM). Manual partitioning relies on intuitive judgments about the spatial layout and weight limitations of the system. It is simple to implement and based on practical construction experience. This method is usually applied in the early design stages or in simpler MEP systems and has the advantage of quickly providing a module partitioning plan. The process involves analyzing the system’s 3D model, extracting data on equipment and components (such as weight and dimensions), evaluating feasibility, and subsequently partitioning modules based on spatial and construction requirements. Although this method is intuitive and effective, especially in dealing with spatially complex MEP systems, its limitations lie in its heavy reliance on expert subjective judgment, lack of systematization, and limited repeatability. These limitations can result in inefficiency and accumulated errors, especially when handling large and complex systems.
In contrast, DSM-based partitioning methods provide a more systematic, semi-automated solution. DSM uses matrix formats to display the dependencies and coupling strengths between components, identifying the optimal module partitioning scheme [12,39]. In MEP systems, DSM methods apply fuzzy logic and heuristic algorithms, taking into account physical constraints such as component space, transportation, installation, and rigidity to automatically generate module partitioning schemes [17,38]. The advantage of DSM methods lies in their ability to handle complex systems by reducing human intervention through a data-driven approach, optimizing the design process, and improving the accuracy of module partitioning. However, DSM methods also face challenges, including the complexity of model construction and the reliance on domain experts’ experience for repeated project-specific analysis. By contrast, the proposed method incorporates domain knowledge into the optimization framework during development, reducing the need for extensive expert intervention in subsequent applications.
3. Field Study
In this study, the research team engaged in in-depth discussions with the design and construction teams at Beijing Urban Construction Group to gain a comprehensive understanding of the modular construction workflow for MEP integrated pipeline systems. The complexity of the construction process dictates that module partitioning involves not only the design phase but also requires full consideration of coordination across production, transportation, and on-site installation. By working closely with construction managers, site workers, mechanical engineers, and equipment operators, the team was able to collect comprehensive real-world data related to MEP pipeline modularization, which provided critical support for the subsequent development of the mathematical model. In particular, the impact of module length partitioning on production efficiency, transportation costs, and on-site installation became the focus of this study.
3.1. MEP Integrated Pipeline Modular Construction Workflow
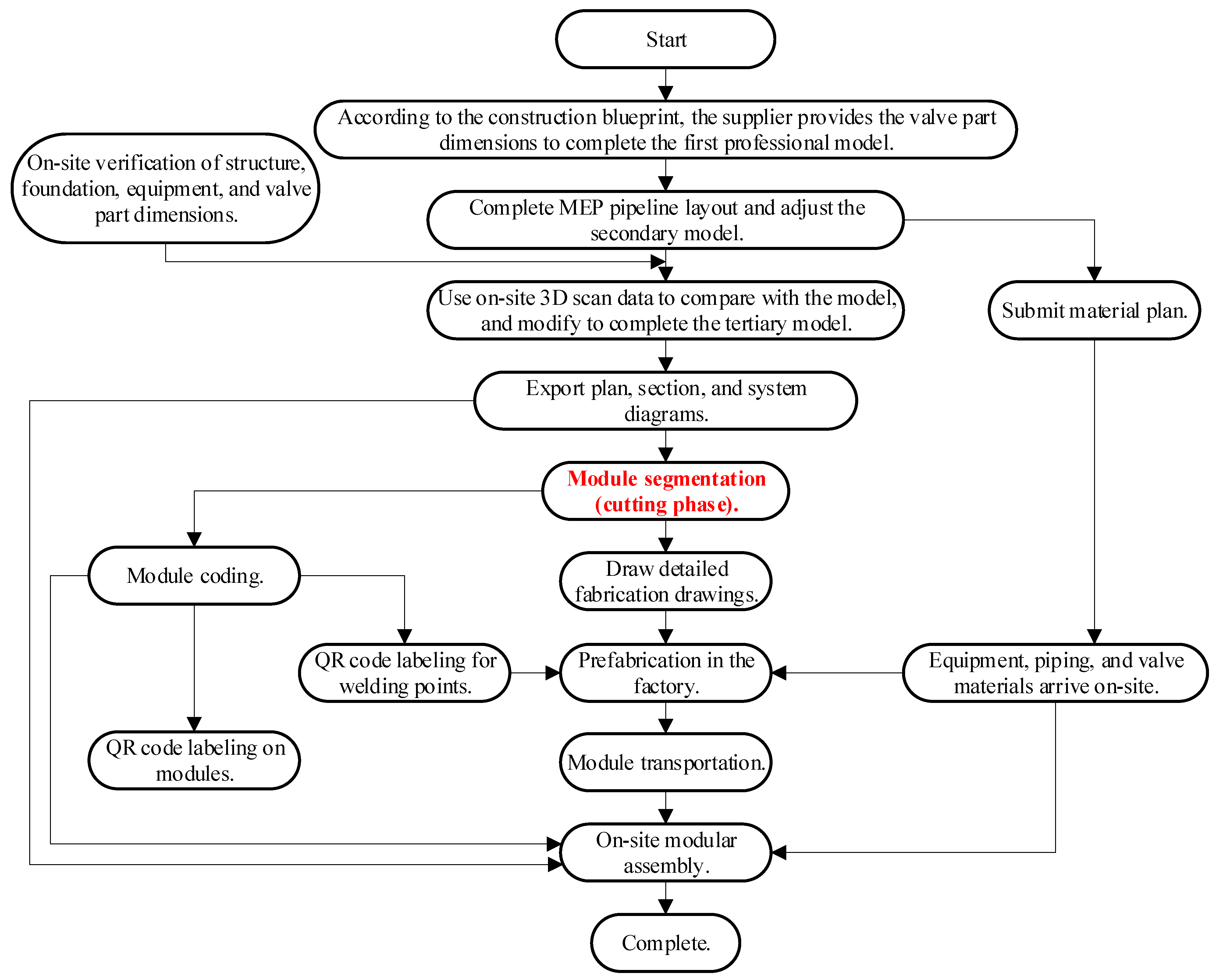
In discussions with the construction manager, the research team gained a deep understanding of the overall construction workflow for MEP integrated pipeline modules. The construction manager emphasized the key steps of modular construction, covering the entire process from design refinement to on-site assembly and final inspection, as illustrated in Figure 1. At the early stage of construction, design blueprints and on-site structural dimension data are input into the system to formulate an initial module partitioning strategy. Using on-site scanning and 3D measurement data, the design team can promptly revise the 3D model to generate accurate floor plans, cross sections, and system diagrams. This design refinement step provides a solid foundation for module partitioning, ensuring that the MEP module division not only takes into account actual site conditions but also optimizes subsequent production and transportation processes. The construction manager pointed out that this meticulous planning provides precise design guidance for module prefabrication, effectively improving construction efficiency.
Figure 1.
Workflow for MEP Pipeline Assembly.
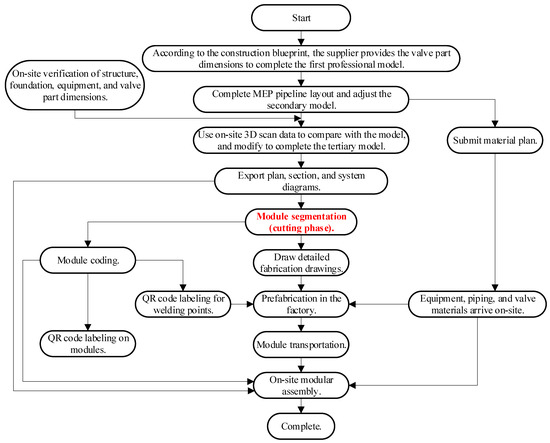
Additionally, the construction manager detailed the specific implementation process of pipeline module partitioning, as illustrated in Figure 2, highlighting that module cutting, factory prefabrication, transportation, and on-site installation constitute the core components of the entire workflow. Module partitioning is based on design drawings, ensuring that each module can be adapted for subsequent factory processing and on-site installation. Factory processing strictly follows the drawings, and once prefabrication is complete, the modules are identified with QR codes to facilitate efficient on-site assembly and management. The construction manager noted that proper module partitioning, combined with an effective transportation and assembly process, directly impacts construction efficiency and cost control, while precise final inspections ensure smooth system operation.
Figure 2.
Implementation Process for MEP Modular Pipelines on Standard Floors.
3.2. Data Collection on Factors Affecting Module Partitioning
To ensure that the mathematical model accurately reflects actual conditions on the construction site, the research team engaged in discussions with key personnel across various roles within the construction team, collecting substantial on-site data. These data included specific issues and costs associated with production, transportation, and installation, providing detailed inputs for model development.
Foremen, welders, and pipefitters, who are frontline assembly workers, provided feedback on specific issues encountered during actual assembly, such as challenges with module connections, the complexity of hanger installation, and potential rework and material waste during the assembly process. This feedback prompted the research team to incorporate factors such as cutting costs, connection costs, and hanger costs into the mathematical model to more accurately reflect the true production costs.
Mechanical engineers focused their feedback primarily on the design and selection of hangers. They provided data on hanger materials, spacing, and load-bearing capacities to ensure the stability and safety of the support system at different module lengths. The mechanical engineers’ input directly impacted the calculation of hanger quantities and costs within the mathematical model, ensuring that the model optimizes the configuration of hangers to meet mechanical requirements.
Truck drivers and forklift operators provided valuable insights into the issues encountered during both off-site and on-site transportation phases. They detailed limitations related to vehicle size, load capacity, and space constraints faced during on-site transport, as well as operational challenges. These real-world data helped the research team establish transportation capacity constraints and spatial limitations in the mathematical model, ensuring that the optimization algorithm could function effectively under actual conditions.
Crane operators and installation workers provided important feedback on the lifting phase of on-site installation, emphasizing how the selection of lifting equipment and the number of days the equipment is in use affects overall construction costs. They shared efficiency and cost data from using different types of lifting machinery, which were integrated into the mathematical model to optimize lifting cost calculations and equipment selection. These inputs from various roles not only enriched the parameter settings of the mathematical model but also ensured that the model accounts for all stages of the construction process, thereby providing a solid foundation for the optimization of the genetic algorithm.
Through extensive discussions with the design and construction teams, the research team gained a comprehensive understanding of the actual needs and site constraints involved in MEP construction. These inputs not only provided key parameters for building the mathematical model but also ensured that the model could effectively optimize under real construction conditions, ultimately achieving the goal of reducing costs and improving construction efficiency.
4. Development of the Modularization Algorithm
In MEP (Mechanical, Electrical, and Plumbing) integrated systems, the rational partitioning of module lengths is critical for cost reduction and enhancement of construction efficiency. To optimize the length partitioning of MEP integrated modules, this paper develops an improved genetic algorithm that comprehensively considers the costs and constraints across production, off-site transportation, on-site transportation, and installation stages, aiming to minimize overall costs.
4.1. Algorithm Functionality
The primary function of the algorithm is to determine the optimal length partitioning scheme for the MEP integrated pipeline modules. Specifically, the goal is to divide the total length of the pipeline module into sub-modules (), such that the overall cost of production, transportation, and installation is minimized while satisfying the constraints at each stage. Specifically, the algorithm needs to solve the following key problems:
First, during the production stage, the algorithm determines the optimal length partitioning to minimize cutting costs, connection costs, hanger costs, module assembly costs, and external framework costs. Second, in the off-site transportation stage, the algorithm optimizes the module lengths and vehicle allocation based on vehicle size and load constraints to minimize the number of vehicles used and reduce transportation costs. Third, in the on-site transportation stage, the algorithm ensures that the partitioned modules can smoothly navigate space limitations on the construction site, such as narrow corridors and sharp angles, avoiding transport difficulties caused by oversized modules. Finally, during the installation stage, the algorithm selects the appropriate lifting machinery and optimizes the number of usage days to reduce lifting costs.
To achieve this optimization, a genetic algorithm (GA) is employed due to its ability to handle the complex, multi-objective nature of the problem. GA is particularly suitable for this study as it can effectively balance conflicting objectives, such as minimizing production, transportation, and installation costs, while meeting various constraints at each stage. Unlike traditional optimization methods, which often struggle with non-linear, multi-dimensional problems, GA explores large solution spaces and ensures global optimization. While the cost function has a polynomial form, the inclusion of discrete terms, such as , and integer variables makes traditional optimization methods, such as the Lagrange multiplier method, unsuitable for this problem. GA’s flexibility and global search capabilities allow it to avoid being trapped in local optima, which is crucial for MEP modularization, where the solution space is vast and highly constrained. Additionally, the adaptability of GA enables it to handle variations in project parameters, such as production capacities and transportation constraints, making it a practical and powerful tool for solving the modular partitioning problem under complex constraints.
By considering the above objectives comprehensively, the algorithm provides the optimal length partitioning scheme for MEP pipeline modules.
4.2. Mathematical Model
To achieve the functionality described above, this paper develops a comprehensive mathematical model covering the production, off-site transportation, on-site transportation, and installation stages. The model aims to minimize total costs by considering the constraints and cost factors at each stage, providing a solid theoretical foundation for the algorithm’s design.
4.2.1. Mathematical Model for the Production Stage
In the production stage, the rational partitioning of module lengths is critical for reducing production costs and improving efficiency. To this end, a mathematical model is developed with the goal of minimizing production costs.
First, we define the relevant variables and parameters:
- : The total length of the MEP integrated module, a known fixed value.
- : The number of sub-modules after partitioning, an integer variable to be optimized.
- : The length of the -th sub-module, where .
- : The cost of each cutting operation.
- : The cost of each connection fitting.
- : The cost of each hanger.
- : The spacing between hangers, a fixed value.
- : The cost of assembling each module.
- : The cost of additional external framework per additional module partition.
The number of hangers within the -th sub-module is denoted by .
The core idea of the model is to minimize the total costs associated with cutting, connecting, hangers, assembly, and external framework by optimizing the module length partitioning. The number of cutting and connection operations directly affects the cost, the number of hangers depends on the module length, and the number of modules impacts the assembly and external framework costs. The objective function is expressed as:
where:
- : The total cost of cutting and connection fittings for all modules.
- : The total cost of hangers within all modules.
- : The total cost of module assembly.
- : The additional cost for external framework due to the increase in the number of modules.
The constraints include:
- 1.
- Total Length Constraint: The sum of the lengths of all sub-modules must equal the total length of the integrated pipeline module:
- 2.
- Non-Negative Lengths: The length of each sub-module must be greater than zero:
- 3.
- Hanger Calculation: The number of hangers within each sub-module is determined by its length and the hanger spacing:
4.2.2. Mathematical Model for Off-Site Transportation Stage
In the off-site transportation stage, transportation costs are closely related to the length and weight of the modules, as well as the capacity and number of vehicles used. To reduce transportation costs, it is necessary to optimize the length partitioning of the modules and the allocation of vehicles, ensuring that the space and load capacity of each vehicle are fully utilized.
Define the relevant variables and parameters:
- : A binary variable; if the -th module is assigned to the -th vehicle, , otherwise .
- : A binary variable; if the -th vehicle is used, , otherwise .
- : The transportation cost per vehicle per trip.
- : The maximum length capacity of each vehicle.
- : The maximum width capacity of each vehicle.
- : The maximum load capacity of each vehicle.
- : The weight per unit length of the module.
- : The length of the -th module.
- : A binary variable indicating the orientation of the -th module (if the module is placed along the length of the vehicle, , if placed perpendicularly, ).
The core idea of the model is to optimize the module lengths and their placement orientation, allocate vehicles appropriately, and minimize transportation costs. The model takes into account that modules can be placed in different orientations within the vehicle to make full use of the vehicle’s space. The objective function is:
The constraints include:
- 1
- Module Assignment Constraint: Each module must be assigned to one vehicle:
- 2
- Vehicle Length Capacity Constraint: Considering the module’s placement orientation, the total length or width of the modules assigned to each vehicle must not exceed the vehicle’s length capacity:
- 3
- Vehicle Load Capacity Constraint: The total weight of the modules assigned to each vehicle must not exceed the vehicle’s maximum load capacity:
- 4
- Vehicle Usage Determination: A vehicle is only considered used if it is assigned at least one module, where is a sufficiently large constant used for the logic constraint:
- 5
- Vertical Placement Width Limitation: If a module is placed perpendicularly, its length must not exceed the width capacity of the vehicle:
- 6
- Total Length Constraint: The sum of all module lengths must equal the total length of the integrated pipeline module:
4.2.3. Mathematical Model for On-Site Transportation Stage
In modular construction for MEP systems, smooth on-site transportation is critical to ensuring construction progress and cost control. Since construction sites often have spatial constraints such as narrow corridors and sharp turns, module dimensions must be precisely adjusted to fit these physical conditions. In particular, when modules need to pass through narrow right-angle corridors, their length must not be too large; otherwise, transportation difficulties or even rework may occur. Therefore, to account for on-site transportation conditions during module length partitioning, this paper develops a mathematical model based on geometric analysis to determine the maximum allowable length of a module, thus avoiding collisions or obstacles during transport.
This problem can be simplified as a geometric analysis issue: suppose an MEP module with a width of meters and a length of meters need to pass through a right-angle corridor with a width of meters (where ), as shown in Figure 3. The key is to determine the maximum module length that can successfully navigate the corner without colliding. Through geometric analysis, the module length must be less than a specific maximum value to ensure it can make the turn at the corner without hitting any obstacles. This geometric analysis is based on the relationship between a circle and its tangent line, and the model derives a formula for the maximum allowable module length.
Figure 3.
Right-Angle Corridor Transportation Problem.
The problem is transformed into a geometric problem, as shown in Figure 4. The task is to find the minimum length of the line segment , which is the tangent line of the circle centered at with a radius of , where the tangent line is intercepted by the positive x-axis and y-axis. The radius defines the arc of the circle.
Figure 4.
Geometric Representation of the Right-Angle Corridor Transportation Problem.
By geometric deduction, the equation of the circle is:
The equation of the tangent line is:
The tangency condition is:
After further simplification, we obtain:
Let and , then substitute into the equation:
here, is introduced as an intermediate variable to simplify the parameterization of the tangent line. In this context, represents the radial distance used to define the tangent line geometry, facilitating the derivation of the maximum allowable module length.
Let , where , and after further simplification, we get:
Finally, the maximum module length condition is derived as:
This formula indicates that the module length must be less than or equal to times the difference between the corridor width and the module width to ensure the module can successfully navigate the right-angle corridor. By using this formula, precise constraints can be provided for module partitioning, ensuring feasibility during on-site transportation.
4.2.4. Mathematical Model for On-Site Hoisting Stage
In the on-site hoisting stage, the selection of appropriate hoisting equipment and the optimization of its usage are critical factors in reducing the overall construction cost. To address this, an optimization model is proposed in this study with the aim of minimizing the total cost of hoisting machinery by rationally selecting the type of hoisting equipment and determining the number of days required for its use.
The model is based on the principle of selecting the most cost-effective hoisting equipment that can meet the lifting requirements, which are determined by the number and weight of the pipeline modules. Key variables and parameters defined in the model include the total number of modules , the weight of each module , the daily cost of using different types of hoisting equipment , the number of hoists that can be performed per day , and the maximum lifting capacity of each hoisting machine.
The objective of the model is to minimize the total cost of hoisting machinery, which is expressed as:
where represents the number of days the hoisting equipment is in use, and is a binary variable that takes the value if the -th type of hoisting machine is selected, and otherwise.
The model is subject to several constraints to ensure its feasibility and practicality. First, the hoisting equipment selection constraint ensures that only one type of hoisting machine is selected to simplify the management and operational processes. This is expressed as:
Next, the lifting capacity constraint ensures that the maximum lifting capacity of the selected hoisting machine is sufficient to lift the heaviest module. This is formulated as:
where , representing the maximum weight among all the pipeline modules.
Finally, the calculation of usage days is based on the total number of modules and the number of hoists each type of equipment can perform per day. The number of usage days is determined as:
This ensures that the number of days required for hoisting is optimized based on the lifting capacity of the selected machinery and the total number of pipeline modules that need to be lifted.
This model effectively balances the selection of hoisting equipment with its operational efficiency, helping to minimize the overall cost while meeting the technical requirements of the on-site construction process.
4.3. Improved Genetic Algorithm
This section systematically introduces the framework of the improved genetic algorithm designed to optimize the lengths of integrated MEP pipeline modules. The algorithm simulates natural selection and genetic mechanisms, combined with mathematical optimization techniques, aiming to minimize production, transportation, and hoisting costs while ensuring efficient module segmentation and construction performance. The entire algorithm framework encompasses key steps such as parameter initialization, calculation of standard module length, population initialization, fitness evaluation, selection, crossover, mutation, pipeline attachment avoidance mechanism, and population update.
4.3.1. Algorithm Initialization
The initialization process of the improved genetic algorithm consists of three main steps: parameter initialization, calculation of the standard module length, and population initialization. This section is crucial for the optimization effectiveness of the algorithm, as it provides the foundation for the algorithm’s evolution and exploration of the solution space.
Firstly, during the parameter initialization phase, the core parameters input by the user include population size (P), total pipeline length (L), maximum number of modules (N), maximum number of iterations (max_generations), crossover rate (crossover_rate), mutation rate (mutation_rate), minimum change amount (min_change), and the number of mutation points (num_mutation_points). Additionally, users must set parameters related to the pipeline system, such as the positions of pipeline attachments (tees), the influence range of attachments (ls), and absolute non-segmentable regions (nols). These parameters are used to constrain module segmentation, ensuring that no unreasonable segmentation occurs near attachments. Furthermore, cost-related parameters are defined, including cutting cost (C_c), connector cost (C_l), and module assembly cost (C_g). To ensure reasonable module segmentation, the model also sets transportation constraints for vehicles, such as the maximum vehicle length (L_vehicle) and maximum load capacity (W_max).
Secondly, the calculation of the standard module length involves traversing a series of possible length values to calculate the fitness value for each segmentation length, thereby determining the optimal standard module length. In the implementation, possible module lengths (possible_lengths) are generated starting from the minimum change amount (min_change) with increments of min_change. For each possible length, the number of resulting modules (num_modules) is calculated, ensuring that the total length of all modules equals the total pipeline length L. The fitness function calculate_fitness is employed to evaluate the cost of each segmentation scheme, including production, transportation, and hoisting costs. By comparing the fitness values of all possible lengths, the length with the minimum fitness value is selected as the optimal standard length (best_length). This stage is critical as it provides a reasonable standard module length for generating the initial population, avoiding the generation of unreasonable segmentation schemes.
Finally, the population initialization step uses the previously calculated standard module length to generate the initial population. The initialize_population function is responsible for generating P individuals, each representing a possible pipeline module segmentation scheme. Specifically, the number of standard segments (num_standard_segments) is first calculated based on the standard module length, with the remaining length (remainder_segment) designated as the non-standard segment length. For each individual, the first num_standard_segments sub-modules are set to the standard length, and the last sub-module is set to the non-standard length, ensuring that the total length of each individual equals the total pipeline length L. This process ensures that each individual’s segmentation scheme in the initial population is reasonable, thereby providing a solid foundation for subsequent iterations and optimization.
4.3.2. Fitness Evaluation
The fitness function plays a crucial role in the genetic algorithm by evaluating the quality of each individual (i.e., different module segmentation schemes), thereby guiding selection, crossover, and mutation operations. The core objective of the fitness function is to comprehensively consider production, transportation, and hoisting costs to minimize the overall construction cost.
The fitness evaluation comprises several key cost components. Firstly, production cost is associated with the number of cuts, connectors, and supports required for each module. The production cost is calculated using the following formula:
where is the number of modules, is the cost per cut, is the cost per connector, represents the number of supports required for each module, is the cost per support, is the module assembly cost, and is the additional framework cost incurred by segmenting.
Secondly, transportation cost is calculated using the Bottom-Left (BL) algorithm to determine the module loading scenario, aiming to minimize the number of vehicles used. The transportation cost is given by:
where is the cost per vehicle per trip, and the number of vehicles is determined by the BL algorithm.
Thirdly, hoisting cost depends on the maximum weight of the modules and the type of hoisting equipment selected. Different types of hoisting equipment have varying daily usage costs () and daily hoisting capacities (). The hoisting cost is calculated as:
where is the number of days the equipment is used, is the number of modules that can be hoisted per day, and is the daily usage cost of the selected hoisting equipment.
Lastly, the fitness function incorporates penalties related to pipeline attachments. These penalties ensure that module segmentation does not occur within absolute non-segmentable regions (nols) or within the influence ranges (ls) of pipeline attachments. If a segmentation point falls within these regions, the fitness value is penalized. The penalty mechanism includes infinite penalties for segmentation within absolute non-segmentable regions and linear penalties for segmentation within influence ranges. Additionally, penalties for the number of non-standard segments are also included:
The total fitness value is then calculated by aggregating all costs and penalties:
This comprehensive fitness function guides the algorithm in selecting, crossing over, and mutating individuals toward solutions that minimize overall construction costs while adhering to engineering constraints.
4.3.3. Selection
Selection is a pivotal operation in genetic algorithms, facilitating the inheritance of superior genes and promoting high-quality individuals. This study employs the Roulette Wheel Selection method, implemented as follows:
The selection process begins by calculating the selection probability for each individual based on their fitness values. Specifically, the selection probability for the -th individual is computed as:
where lower fitness values (indicating lower total costs) correspond to higher selection probabilities. Subsequently, a cumulative distribution function (CDF) is constructed using these selection probabilities. For each selection event, a random number is generated, and the first individual for which is selected. This method ensures that superior individuals have a higher probability of being chosen while maintaining diversity within the population to prevent premature convergence to local optima.
Selection plays a critical role in the overall optimization process of the genetic algorithm. By prioritizing the selection of high-fitness individuals, the algorithm ensures the retention of advantageous genes, progressively guiding the population toward the global optimum. Simultaneously, the inherent randomness in the selection process preserves genetic diversity, thereby maintaining the algorithm’s ability to explore a wide solution space and avoid being trapped in local optima.
4.3.4. Crossover
Crossover is a fundamental operation in genetic algorithms, aiming to combine the genetic information of parent individuals to generate new offspring, thereby preserving excellent genes and exploring the solution space further. In this algorithm, the Single-Point Crossover method is adopted, integrating constraints on minimum module length and the pipeline attachment avoidance mechanism to ensure that the generated offspring adhere to practical engineering constraints.
Initially, during each generation’s crossover process, two parent individuals are randomly selected, and crossover occurs based on the user-defined crossover rate (crossover_rate). The core step of crossover is determining a suitable crossover point. To ensure that module lengths comply with the minimum change amount (min_change), the crossover point must be an integer multiple of min_change. The selection range for the crossover point is from to , where is the total length of the integrated pipeline module and is typically one-fourth of . Specifically, the crossover point selection formula is:
This approach ensures that each generated sub-module length satisfies the minimum change requirement.
To implement the crossover operation, the algorithm converts the parents’ gene sequences into cumulative length representations. This conversion facilitates the identification of segmentation points for crossover. In the cumulative length representation, the algorithm identifies the crossover start point () and end point () for each parent. The offspring are then generated by combining segments from both parents as follows:
Through this combination, the offspring inherit parts of their parents’ genetic material while introducing new module segmentation schemes, ensuring solution diversity.
After crossover, to ensure that the generated offspring comply with the total length constraint , the algorithm invokes the adjust_length function to adjust the module lengths appropriately. Additionally, the offspring must adhere to the pipeline attachment avoidance mechanism.
4.3.5. Mutation
Mutation is a critical operation in genetic algorithms for enhancing solution diversity and avoiding local optima. In this algorithm, mutation not only allows for random adjustments to each individual’s genes but also integrates constraints on minimum module length, standard module length, and pipeline attachment avoidance to ensure that mutated individuals meet practical engineering requirements.
Firstly, mutation occurs based on a user-defined mutation rate (mutation_rate). For each individual selected for mutation, the algorithm randomly selects a number of genes (module lengths) to adjust, determined by the parameter number of mutation points (num_mutation_points). At each mutation point, the gene length is altered by a variation , which is randomly drawn from a normal distribution and rounded to an integer multiple of the minimum change amount (min_change). The mutation adjustment formula is:
where represents a random value drawn from a standard normal distribution, and is the minimum change unit for module length.
During mutation, the algorithm assigns a higher mutation probability (non_standard_mutation_rate) to non-standard segments (modules with lengths different from the standard length). This design increases the likelihood of mutating non-standard segments, thereby exploring a broader solution space. Additionally, the algorithm introduces a standardization probability (standardization_prob), which provides a certain probability of directly setting a non-standard module length to the standard length (standard_length). This operation is governed by the following formula:
This mechanism ensures that while diversity is explored, the algorithm also encourages certain solutions to converge toward standard lengths, reducing the number of non-standard modules and optimizing production efficiency.
After mutation, to ensure that the total length of the mutated individual still meets the pipeline’s total length , the algorithm calls the adjustment function (adjust_length). This function makes slight adjustments to the module lengths to maintain the total length . Furthermore, the mutated individual undergoes a check to ensure that segmentation points comply with the pipeline attachment avoidance requirements. By invoking the avoid_nols function, the algorithm adjusts the segmentation points to ensure they do not fall within the absolute non-segmentable regions of pipeline attachments. If a segmentation point does fall within such a region, the algorithm adjusts it based on the following rules:
This adjustment prevents unreasonable module segmentation that could complicate construction processes.
Through these mechanisms, mutation operations not only enhance the algorithm’s ability to explore the global optimal solution but also ensure that each solution adheres to practical engineering constraints, avoiding unnecessary construction costs and complexities due to unreasonable segmentation.
4.3.6. Pipeline Attachment Avoidance Mechanism
To ensure that module segmentation does not occur within the absolute non-segmentable regions or influence ranges of pipeline attachments, this study introduces a Pipeline Attachment Avoidance Mechanism. This mechanism checks and adjusts individuals generated through crossover and mutation operations to ensure that segmentation points comply with actual engineering requirements. Pipeline attachments include, but are not limited to, tees, crosses, and other forms of pipeline connection components, thus the avoidance mechanism needs to be broadly applicable.
The Pipeline Attachment Avoidance Mechanism encompasses two primary aspects. Firstly, when a segmentation point falls within the absolute non-segmentable region of a pipeline attachment, the algorithm adjusts the segmentation point’s position to avoid segmentation within this critical area. The specific adjustment is as follows:
where is the position coordinate of the -th pipeline attachment, is the length of the absolute non-segmentable region for that attachment, and is the minimum change unit for module length.
Secondly, when a segmentation point falls within the influence range of a pipeline attachment but not within the absolute non-segmentable region, the algorithm imposes a linear penalty on the fitness value. The penalty is calculated based on the distance of the segmentation point from the absolute avoidance region:
where is the upper limit of the penalty, ensuring that the penalty value remains within a reasonable range.
The implementation of the Pipeline Attachment Avoidance Mechanism involves the following steps:
- 1
- Segmentation Point Detection: For each segmentation point of an individual, the algorithm checks whether it falls within the absolute non-segmentable region or the influence range of any pipeline attachment.
- 2
- Position Adjustment:
If falls within an absolute non-segmentable region, the algorithm adjusts using the aforementioned formula to ensure it does not lie within this region.
If falls within the influence range but not within the absolute non-segmentable region, the algorithm calculates and applies the corresponding penalty.
- 3
- Module Length Adjustment: After adjusting the segmentation points, the algorithm recalculates the module lengths to ensure that all module lengths satisfy the total length constraint and conform to the minimum change requirement.
Through the Pipeline Attachment Avoidance Mechanism, the algorithm effectively prevents module segmentation at critical attachment points, ensuring reasonable module segmentation and construction feasibility, thereby enhancing the overall optimization performance.
4.3.7. Population Update
At the end of each iteration of the genetic algorithm, the population must be updated to retain superior individuals and incorporate new individuals generated through mutation and crossover operations. This process ensures the convergence of the algorithm while maintaining solution diversity, thereby increasing the probability of finding the global optimal solution.
The population update consists of three main steps. Firstly, elite preservation involves retaining the best-performing individuals from the current population to prevent the loss of optimal solutions during the update process. In this algorithm, the top 10% of individuals with the lowest fitness values are preserved. These elite individuals are sorted in ascending order of fitness and directly copied into the new population, ensuring that their genetic information remains intact:
where is the updated population, is the current population sorted by fitness, and represents one-tenth of the total population size.
Secondly, the introduction of new individuals step involves filling the remaining slots of the new population with new individuals generated through crossover and mutation operations. These new individuals replace the less fit individuals from the current population:
here, the newly generated mutated offspring replace the non-elite individuals in the population, maintaining the population size and introducing new genetic diversity.
Finally, the ensuring preservation of the best individual step guarantees that the best individual is retained in each generation. If the best fitness value in the updated population is worse than the best fitness value from the previous generation, the best individual from the previous generation is reinserted into the new population:
This strategy enhances the algorithm’s stability by ensuring that the known best solution is preserved across generations, facilitating gradual convergence toward the global optimum.
Through these three steps—elite preservation, the introduction of new individuals, and ensuring the preservation of the best individual—the population update process maintains the continuous improvement of the optimal solution while preserving genetic diversity, thus balancing global and local search requirements.
4.4. Application Framework of the Improved Genetic Algorithm
In this study, the application framework for the improved genetic algorithm primarily involves three core steps: inputting key parameters for module partitioning in Revit, module length partitioning, and post-partitioning operations, as illustrated in Figure 5. This framework facilitates the efficient application of the algorithm in real-world engineering projects and ensures the realization of optimized results.
Figure 5.
Flowchart of the Improved Genetic Algorithm for Optimizing MEP Integrated Module Lengths.
First, the input of key parameters for module partitioning in Revit is the starting point of the entire application framework. Leveraging BIM technology, the system automatically extracts essential information related to MEP pipeline systems from the Revit model, including pipeline type, total length, load distribution, pipe diameter, and hanger spacing, along with other geometric and mechanical parameters. Additionally, users can manually input or modify specific parameters to suit actual project requirements and construction conditions. These input data are systematically organized and stored by the parameter management function, ensuring data accuracy and consistency. The parameter management module not only supports dynamic data updates but also offers a flexible input interface that allows users to add or delete parameters as needed, further enhancing system adaptability and operational convenience. This ensures that the system provides comprehensive and accurate foundational data for the optimization algorithm, guaranteeing that the subsequent module partitioning process fully reflects the actual construction environment and project-specific requirements.
Second, the module length partitioning phase is the core of the application framework, which includes the selection and verification of hangers and the calculation of optimal partitioning results using the improved genetic algorithm. In the hanger selection and verification process, the system automatically selects suitable hanger models based on the input pipeline parameters and performs mechanical verification to ensure the stability and safety of the support system under actual load conditions. The hanger selection module, through its built-in mechanical calculation model, evaluates the impact of different hanger configurations on the load-bearing capacity and stability of the pipeline system and automatically adjusts the number and type of hangers to meet design specifications and cost-effectiveness requirements. Subsequently, the improved genetic algorithm is applied to optimize module length partitioning. The algorithm first initializes the population by generating a high-quality initial population based on the pre-calculated optimal standard module length. It then optimizes the module length partitioning scheme through fitness evaluation, selection, crossover, mutation, and elitism. During the optimization process, the genetic algorithm comprehensively considers the costs and constraints of the production, transportation, and installation stages, ensuring that the partitioning scheme minimizes overall costs while meeting construction efficiency and project-specific conditions.
Finally, the post-partitioning operation phase involves managing and applying the partitioning results to ensure that the optimization scheme can be smoothly implemented in actual construction. First, the system performs the grouping and numbering of the split BIM model. The automatic grouping function classifies modules by type or proximity, and each module is assigned a unique number based on predefined numbering rules to facilitate subsequent management and tracking. Next, the connection and hanger arrangement modules automatically place connectors and hangers between modules to ensure stable connections and the mechanical performance of the overall system. Additionally, the system offers 3D visualization capabilities, enabling users to visually review the module partitioning and hanger arrangement, thereby facilitating construction personnel in verifying and adjusting configurations as needed. Moreover, the performance calculation and evaluation module conducts a comprehensive assessment of the pipeline system before and after partitioning, evaluating key indicators such as load-bearing capacity, stability, and cost-effectiveness to ensure the feasibility and optimization of the partitioning scheme. Finally, the quantity statistics module generates detailed reports, covering module count, length, weight, and related cost data, providing comprehensive data support for production and construction guidance. These post-partitioning operations ensure that the optimized module partitioning scheme is effectively translated into practical construction workflows, thereby enhancing the precision and efficiency of construction management.
5. Case Study
5.1. Project Overview
The Lot 02 section of the Beijing Sub-Center Station Integrated Transportation Hub project is located in the Yangtuo area of Tongzhou District, Beijing. The geographical boundaries are as follows: east to Yudaihe Street, south to Yangtuo First Street, west beyond Furong Road, and north to the Beijing-Harbin Railway. The total construction area of the project is approximately 181,543.5 square meters, and it adopts a reinforced concrete frame-shear wall structure to ensure high standards of building stability and seismic performance. The project is entirely underground, with three levels, and the functional layout includes bus transfer stations, passenger boarding platforms, transfer halls, bus parking and road connections, equipment rooms, and some office areas.
In the equipment room corridor between axes A12 to A17 and axes AK to AJ on level B0.5, the MEP integrated pipeline modularization and installation work was carried out. The total project length in this area is 36.2 m, involving the modular construction of several MEP systems, including ventilation, air conditioning, water supply and drainage, and electrical systems. Specifically, these systems include supply and exhaust ducts, smoke exhaust ducts, air conditioning water pipes, water supply pipes, fire hydrant pipes, sprinkler pipes, strong current electrical cable trays, and fire protection electrical conduits.
Throughout the construction process, modular prefabrication technology was employed. All pipelines were produced and assembled in the factory using precision prefabrication processes. By using a multi-disciplinary, multi-system prefabrication modular approach, highly accurate manufacturing was completed in the factory, reducing the complexity of on-site installation and labor demands. The modules were then transported to the construction site for quick assembly and installation, significantly shortening the construction period, lowering labor costs, and improving overall construction efficiency.
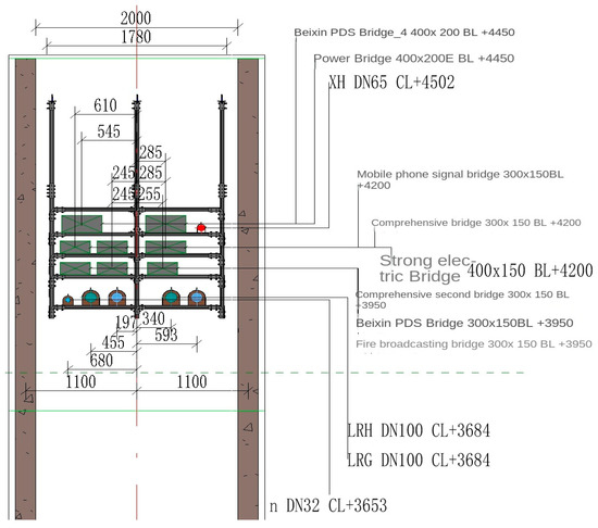
As shown in Figure 6, Figure 7 and Figure 8, the module consists of 15 interconnected pipes, including two 400 × 200 cable trays, five 300 × 150 cable trays, one 400 × 150 cable tray, two DN100 galvanized steel pipes, one DN65 galvanized steel pipe, and one DN32 galvanized steel pipe. The total length of the piping system is 36.2 m, which was divided into several segments during construction according to on-site requirements. The segments are as follows: 4 m, 4 m, 5.2 m, 4 m, 4 m, 3.5 m, 4.5 m, 4 m, and 3 m.
Figure 6.
Actual Partitioning Diagram of the MEP Modular System.
Figure 7.
Sectional View of the MEP Modular System.
Figure 8.
BIM 3D View (left) and Real-World Application (right) of the MEP Modular System.
5.2. Partitioning Results
During the MEP module partitioning process, to ensure a scientifically sound and reasonable length partitioning, we first used Glodon GCCP6.0 software to look up relevant quota and material, labor, and machinery price information. This helped determine the parameters of the mathematical model for the MEP modular system, and we conducted a detailed cost estimation and established a computational model. The specific parameters, as shown in Table 1, include key data ranging from module width, cutting costs, connection costs, and hanger costs to transportation and external frame costs. These parameters form the foundation for module partition optimization, used to calculate cost allocation and optimization strategies at different construction stages.
Table 1.
MEP Modular System Parameters Table.
To further optimize the module hoisting costs, we also utilized different types of lifting machinery and selected appropriate equipment based on project requirements and the actual weight of the modules. We combined this information with the number of usage days to calculate the total hoisting cost. Table 2 lists the usage costs, hoisting frequency, and maximum lifting weights for different types of platform lifts, providing reference data for subsequent module partitioning and hoisting operations.
Table 2.
Hoisting Machinery Parameters Table.
After determining the parameters of the MEP modular system’s mathematical model, further optimization was performed using the genetic algorithm module in Revit’s secondary development software. The overall parameters can be divided into three main categories, as illustrated in Figure 9. The first is genetic algorithm parameters, including population size, maximum iterations, crossover rate, mutation rate, etc. These parameters ensure that the algorithm can efficiently partition and optimize the modules within a reasonable search space, balancing solution diversity and convergence speed. The second category comprises parameters related to the mathematical model, mainly cost-related factors in the partitioning process, such as cutting costs, connection costs, hanger costs, etc., which provide explicit constraints and cost functions for the optimization objectives. The third category includes parameters extracted or processed from the Revit model, such as module length, module width, and corridor width, which are derived from the actual building model data of the project, ensuring that the algorithm can optimize directly based on the actual spatial conditions of the project. The synergistic effect of these three categories of parameters allows the genetic algorithm to consider project costs, spatial constraints, and construction requirements comprehensively, dynamically optimizing the module length partitioning across multiple dimensions to maximize construction efficiency and cost-effectiveness.
Figure 9.
Genetic Algorithm Parameter Settings.
After the genetic algorithm optimizes the module length partitioning, as shown in Figure 10, the software interface clearly displays the partitioning results of each module along with related point parameters. According to the algorithm output, the MEP modular system was partitioned into nine independent sub-modules, with the lengths of modules 1 through 8 being 4.1 m, and module 9 being 3.462 m. This partitioning ensures that the module lengths fit within the spatial constraints of the construction site while also meeting the practical needs of transportation and hoisting, maximizing on-site installation efficiency.
Figure 10.
Software Interface After Module Partitioning Using the Genetic Algorithm.
Figure 11 and Table 3 show the detailed layout of the MEP modular system and the module length distribution after partitioning using the genetic algorithm. The pipelines are reasonably distributed across each module according to the algorithm’s partitioning results, and the overall layout is compact and rational. This partitioning scheme ensures that each module can be easily prefabricated in the factory and that transportation and on-site assembly can be carried out efficiently. The uniform module lengths also simplify logistics and installation processes, optimizing overall construction management and coordination.
Figure 11.
MEP Module Layout After Partitioning Using the Genetic Algorithm.
Table 3.
Partitioning Module Length Distribution.
During the design of hangers for the MEP modular system, as shown in Figure 12, the software automatically completes the verification of the hanger crossbars and rods. Through this verification interface, the maximum bending moment and maximum shear force for each sub-module can be effectively calculated. Based on these calculations, the software automatically recommends suitable crossbars and rods. The software first calculates the maximum bending moment and shear force of each sub-module according to user input parameters and model requirements, while comparing them with the bending and shear strength of the materials. In this project, the verification results show that multiple options meet the design requirements. The interface also lists material options with different cross-sectional dimensions, allowing users to select the most suitable steel based on specific needs. This automated verification function significantly improves the efficiency of design and construction while reducing the risk of calculation errors, ensuring that the hanger system complies with safety standards in terms of load-bearing and stability. This process lays a solid foundation for subsequent module assembly and installation, ensuring the stability and safety of the modular system under various construction conditions.
Figure 12.
Software Interface for Automatic Verification of Hanger Crossbars and Rods.
During the transportation of the MEP modules, Figure 13 shows the specific placement of each module on the vehicles. By optimizing module lengths and vehicle space utilization, the three transport vehicles carried the sub-modules, ensuring that the modules were efficiently loaded while meeting transportation space constraints. The figure shows that each vehicle was evenly loaded with 1 to 3 sub-modules, making efficient use of vehicle length and width, avoiding space waste, and ensuring the stability and safety of the modules during transportation.
Figure 13.
Vehicle Loading Arrangement for MEP Modules.
As shown in Figure 14, the avoidance of equipment fittings (such as tees and crosses) is illustrated. The figure uses color coding to distinguish module partitioning and the distribution of equipment fittings, specifically showing how tees, crosses, and other fittings were avoided during the MEP module partitioning process. The blue areas represent the normal module partitioning regions, while the red marks show the exact locations of the equipment fittings, and the yellow areas represent the regions where equipment fittings could affect the partitioning process. During the genetic algorithm’s partitioning process, avoidance rules were set according to the actual locations of tees and other fittings, ensuring that the partition points did not occur at these critical locations. This effectively avoids interference during installation and enhances the operability and safety of the modular design. Through this optimization strategy, each module can be prefabricated and installed without interference from fittings, reducing rework or installation difficulties and improving overall construction efficiency.
Figure 14.
Avoidance of Equipment Fittings (Tees, Crosses, etc.).
5.3. Results Analysis
During the partitioning of the MEP modular system, the genetic algorithm optimization successfully achieved multiple objectives and enhanced both the scientific rigor and construction efficiency of the module partitioning process on multiple levels.
Firstly, the partitioning results successfully avoided critical pipe fittings such as tees and crosses. As shown in Figure 14, the genetic algorithm effectively bypassed the locations of these fittings through optimization. This ensures that during installation, the modules are not affected by the positions of these fittings, reducing the need for adjustments or rework during construction. This not only improves on-site efficiency but also enhances the safety and stability of the entire modular system, reducing potential installation risks caused by improper partitioning.
Secondly, although the lengths of the partitioned modules were similar to those achieved through traditional manual methods, the optimized scheme featured more standard-length sections. In the optimized scheme, the vast majority of modules were standardized to a length of 4.1 m. This standardization offers significant advantages in factory prefabrication, facilitating better adaptation to production line processes, improving efficiency, and ensuring consistency in the quality of each module. In contrast, manual partitioning methods often result in more non-standard length sections, increasing production complexity, reducing efficiency, and complicating on-site assembly. Therefore, the partitioning scheme optimized by the genetic algorithm offers more practical and economic benefits during the factory prefabrication stage.
According to the cost analysis in Figure 15, production costs account for approximately two-thirds of the total cost, transportation costs account for about one-third, and hoisting costs are relatively minimal. This indicates that modular production and transportation are the primary cost drivers in the construction process of the MEP modular system. The high production costs are mainly attributed to the precision prefabrication process and material expenses, while transportation costs are associated with the size and weight of the modules. Although transportation costs were reduced through optimized planning, they still constitute a significant portion of the total costs. It is noteworthy that the presence of a non-standard section resulted in a penalty of 10,000 yuan. This underscores that minimizing non-standard modules can effectively reduce additional costs and further enhance the project’s economic viability.
Figure 15.
Cost Breakdown After Partitioning.
Despite the significant advantages demonstrated by the genetic algorithm in module partitioning, there are some limitations. Firstly, discrepancies may exist between the parameters in the mathematical model and the actual conditions. For instance, material costs and transportation fees might fluctuate during project implementation, leading to differences from the algorithm’s cost predictions. Secondly, the vehicle transportation planning achieved is relatively optimal but not necessarily the absolute best, leaving room for improvement in transportation routes and loading strategies. Overall, although the application of the model and algorithm enhanced efficiency and cost control, dynamic adjustments based on specific project conditions are still necessary in practice to achieve optimal results.
6. Discussion
This study aims to optimize the partitioning scheme of MEP modules using a genetic algorithm to address issues encountered in traditional manual partitioning, such as avoiding the positions of pipe fittings like tees and crosses, optimizing module lengths to suit factory-standardized production, and reducing overall project costs. During the analysis, we validated the effectiveness of these optimizations, explored the significance of unexpected findings, and extended analyses in the optimization process.
The primary finding is that the genetic algorithm successfully avoided critical pipe fittings like tees and crosses during the partitioning process of the MEP modules. This outcome effectively prevented the interference issues commonly encountered in traditional manual partitioning, reducing the need for rework and adjustments and improving installation efficiency. The algorithm also generated more standardized-length modules, such as 4.1 m, which align with the requirements for factory-standardized production, greatly enhancing prefabrication efficiency. By standardizing the module lengths, the project’s assembly line production in the factory became more efficient, and the number of non-standard sections was reduced.
Despite the overall success, an unexpected finding was the presence of a non-standard length section (3.462 m), which incurred additional penalty costs. While the algorithm minimized the number of non-standard sections, completely eliminating them remains a challenge in complex on-site conditions. This suggests that, although the genetic algorithm significantly improves partitioning efficiency, there are inherent limitations when dealing with intricate real-world constraints.
Further analysis of the cost composition revealed that production costs accounted for approximately two-thirds of the total cost, transportation costs about one-third, and hoisting costs were relatively minimal. This indicates that modular production and transportation are the primary cost drivers in the construction process of the MEP modular system. The high production costs are primarily due to the precision prefabrication process and material expenses, while transportation costs are related to the size and weight of the modules. The penalty costs associated with non-standard sections highlight the importance of minimizing these sections to reduce additional expenses.
Overall, the findings provide practical insights into optimizing modular construction workflows. The genetic algorithm not only improves the scientific rigor of module partitioning but also enhances construction efficiency and cost-effectiveness. By addressing key issues in traditional methods, such as avoiding critical fittings and standardizing module lengths, the study offers valuable strategies for future projects. However, the presence of non-standard sections and the significant proportion of production costs suggest that further optimization is possible, particularly in refining the algorithm and exploring more efficient production techniques.
7. Conclusions
This study applied a genetic algorithm to optimize the partitioning of MEP modules, successfully addressing the issues in traditional manual partitioning, such as the inability to accurately avoid fittings like tees and crosses and challenges in achieving standardized module production. The results demonstrate that using the algorithm to generate standardized-length modules not only enhanced the efficiency of factory prefabrication but also significantly reduced overall costs, especially in the production and transportation stages. Additionally, the cost analysis highlighted the impact of penalty costs associated with non-standard sections, offering valuable insights for further optimization in future projects.
However, this study has some limitations. For instance, some parameter estimates in the mathematical model may differ from actual conditions due to fluctuations in material costs and transportation fees during project implementation, leading to discrepancies between predicted and actual costs. Although transportation planning was optimized, there remains room for improvement in route planning and loading strategies. Future research could focus on more accurate cost estimation methods, the development of more sophisticated optimization algorithms, and strategies to further reduce or eliminate non-standard sections. Investigating these areas will help to enhance the cost-effectiveness and efficiency of modular construction even further.
Author Contributions
Conceptualization: X.Z. and Q.Y.; Methodology: X.Z.; Software: Q.Y.; Validation: X.Z., Q.Y. and G.Y.; Formal Analysis: X.Z.; Investigation: X.Z.; Resources: X.Z.; Data Curation: Q.Y.; Writing—Original Draft Preparation: X.Z.; Writing—Review and Editing: X.Z.; Visualization: X.F.; Supervision: H.Z.; Project Administration: S.C.; Funding Acquisition: Y.Y. All authors have read and agreed to the published version of the manuscript.
Funding
This research was supported by the Humanities and Social Science Fund of the Ministry of Education of China, Grant No. 23YJA630145.
Data Availability Statement
Data available on request due to restrictions. The data presented in this study are available on request from the corresponding author. The data are not publicly available due to being sourced from Beijing Construction Engineering Group, involving proprietary business data that is not suitable for public disclosure.
Conflicts of Interest
Author Gangwen Yan, Yinghui Yang, Huizhong Zhang and Song Chen are employed by the Beijing Urban Construction Group Co., Ltd. The remaining authors declare that the research was conducted in the absence of any commercial or financial relationships that could be construed as a potential conflict of interest.
References
- Utkucu, D.; Ying, H.; Wang, Z.; Sacks, R. Classification of architectural and MEP BIM objects for building performance evaluation. Adv. Eng. Inform. 2024, 61, 102503. [Google Scholar] [CrossRef]
- TR187: An Integrated, Virtual Design and Construction and Lean (IVL) Method for Coordination of MEP|Stanford Digital Repository, (n.d.). Available online: https://purl.stanford.edu/db106qv2525 (accessed on 6 October 2024).
- Hanna, A.S.; Russell, J.S.; Nordheim, E.V.; Bruggink, M.J. Impact of Change Orders on Labor Efficiency for Electrical Construction. J. Constr. Eng. Manag. 1999, 125, 224–232. [Google Scholar] [CrossRef]
- Jang, S.; Lee, G. Process, productivity, and economic analyses of BIM based multi-trade prefabrication—A case study. Autom. Constr. 2018, 89, 86–98. [Google Scholar] [CrossRef]
- Tatum, C.B. Management Challenges of Integrating Construction Methods and Design Approaches. J. Manag. Eng. 1989, 5, 139–154. [Google Scholar] [CrossRef]
- Court, P.F.; Pasquire, C.L.; Gibb, G.F.; Bower, D. Modular Assembly with Postponement to Improve Health, Safety, and Productivity in Construction. Pract. Period. Struct. Des. Constr. 2009, 14, 81–89. [Google Scholar] [CrossRef]
- Antillón, E.I.; Morris, M.R.; Gregor, W. A Value-Based Cost-Benefit Analysis of Prefabrication Processes in the Healthcare Sector: A Case Study, (n.d.). In Proceedings of the 22th Annual Conference of the International Group for Lean Construction, IGLC 2014, Oslo, Norway, 25–27 June 2014. [Google Scholar]
- Fard, M.M.; Terouhid, S.A.; Kibert, C.J.; Hakim, H. Safety Concerns Related to Modular/Prefabricated Building Construction. Int. J. Inj. Control Saf. Promot. 2017, 24, 10–23. Available online: https://www.tandfonline.com/doi/full/10.1080/17457300.2015.1047865 (accessed on 3 April 2024). [CrossRef] [PubMed]
- Bosche, F.; Guillemet, A.; Turkan, Y.; Haas, C.T.; Haas, R. Tracking the Built Status of MEP Works: Assessing the Value of a Scan-vs.-BIM System. J. Comput. Civ. Eng. 2014, 28, 05014004. [Google Scholar] [CrossRef]
- Baek, S.; Won, J.; Jang, S. Economic Integrated Structural Framing for BIM-Based Prefabricated Mechanical, Electrical, and Plumbing Racks. Appl. Sci. 2023, 13, 3677. [Google Scholar] [CrossRef]
- Tseng, M.M.; Jiao, J.X. A module identification approach to the electrical design of electronic products by clustering analysis of the design matrix. Comput. Ind. Eng. 1997, 33, 229–233. [Google Scholar] [CrossRef]
- Borjesson, F.; Hölttä-Otto, K. A module generation algorithm for product architecture based on component interactions and strategic drivers. Res. Eng. Des. 2014, 25, 31–51. [Google Scholar] [CrossRef]
- Kamrani, A.K.; Gonzalez, R. A genetic algorithm-based solution methodology for modular design. J. Intell. Manuf. 2003, 14, 599–616. [Google Scholar] [CrossRef]
- Forti, A.W.; Ramos, C.C.; Muniz, J., Jr. Integration of design structure matrix and modular function deployment for mass customization and product modularization: A case study on heavy vehicles. Int. J. Adv. Manuf. Technol. 2023, 125, 1987–2002. [Google Scholar] [CrossRef]
- Jung, S.; Simpson, T.W. An integrated approach to product family redesign using commonality and variety metrics. Res. Eng. Des. 2016, 27, 391–412. [Google Scholar] [CrossRef]
- Browning, T.R. Design Structure Matrix Extensions and Innovations: A Survey and New Opportunities. IEEE Trans. Eng. Manag. 2016, 63, 27–52. [Google Scholar] [CrossRef]
- Samarasinghe, T.; Gunawardena, T.; Mendis, P.; Sofi, M.; Aye, L. Dependency Structure Matrix and Hierarchical Clustering based algorithm for optimum module identification in MEP systems. Autom. Constr. 2019, 104, 153–178. [Google Scholar] [CrossRef]
- Chang, T.-R.; Wang, C.-S.; Wang, C.-C. A systematic approach for green design in modular product development. Int. J. Adv. Manuf. Technol. 2013, 68, 2729–2741. [Google Scholar] [CrossRef]
- Zheng, H.; Guo, H.; Pang, T.; Guo, Z.; Guo, X. A module classification method for light industrial equipment based on improved NSGA2-FCM algorithm. Sci. Rep. 2023, 13, 13789. [Google Scholar] [CrossRef] [PubMed]
- Li, Z.; Cheng, Z.; Feng, Y.; Yang, J. An integrated method for flexible platform modular architecture design. J. Eng. Des. 2013, 24, 25–44. [Google Scholar] [CrossRef]
- You, Z.-H.; Smith, S. A multi-objective modular design method for creating highly distinct independent modules. Res. Eng. Des. 2016, 27, 179–191. [Google Scholar] [CrossRef]
- Zhang, F. Modular configuration of service elements based on the improved K-means algorithm. Expert. Syst. 2019, 36, e12344. [Google Scholar] [CrossRef]
- Sheng, Z.; Li, Y.; Wu, L.; Xie, H. Lifecycle-oriented product modular design of CNC machine tools. Proc. Inst. Mech. Eng. Part C J. Eng. Mech. Eng. Sci. 2017, 231, 1981–1994. [Google Scholar] [CrossRef]
- Shao, C.; Zhang, Z.-J.; Ye, X.; Zhao, Y.-J.; Sun, H. Modular Design and Optimization for Intelligent Assembly System. In Proceedings of the 7th CIRP Conference on Assembly Technologies and Systems (CATS 2018), Tianjin, China, 10–12 May 2018; Wang, S., Wu, Z., Eds.; Elsevier Science Bv: Amsterdam, The Netherlands, 2018; pp. 67–72. [Google Scholar] [CrossRef]
- Zhang, N.; Yang, Y.; Zheng, Y.; Su, J. Module partition of complex mechanical products based on weighted complex networks. J. Intell. Manuf. 2019, 30, 1973–1998. [Google Scholar] [CrossRef]
- You, Y.; Liu, Z.; Liu, Y.; Peng, N.; Wang, J.; Huang, Y.; Huang, Q. K-Means Module Division Method of FDM3D Printer-Based Function-Behavior-Structure Mapping. Appl. Sci. 2023, 13, 7453. [Google Scholar] [CrossRef]
- Bolla, M. Penalized versions of the Newman-Girvan modularity and their relation to normalized cuts and k-means clustering. Phys. Rev. E 2011, 84, 016108. [Google Scholar] [CrossRef]
- Bolla, M. Modularity spectra, eigen-subspaces, and structure of weighted graphs. Eur. J. Comb. 2014, 35, 105–116. [Google Scholar] [CrossRef]
- Chang, Y.; Ming, X.; Zhang, X.; Bao, Y. Modularization Design for Smart Industrial Service Ecosystem: A Framework Based on the Smart Industrial Service Identification Blueprint and Hypergraph Clustering. Sustainability 2023, 15, 8858. [Google Scholar] [CrossRef]
- Wang, P.; Liu, Y.; Ong, S.K.; Nee, A.Y.C. Modular Design of Machine Tools to Facilitate Design for Disassembly and Remanufacturing. In Proceedings of the 21st CIRP Conference on Life Cycle Engineering, Trondheim, Norway, 18–20 June 2014; Lien, T.K., Ed.; Elsevier Science Bv: Amsterdam, The Netherlands, 2014; pp. 443–448. [Google Scholar] [CrossRef]
- Li, B.M.; Xie, S.Q. Module partition for 3D CAD assembly models: A hierarchical clustering method based on component dependencies. Int. J. Prod. Res. 2015, 53, 5224–5240. [Google Scholar] [CrossRef]
- Chen, W.; Cao, L.; Ye, W. A Study on Module Clustering and Evaluation of Large Gantry Machining Centers. J. Comput. Inf. Sci. Eng. 2013, 13, 021006. [Google Scholar] [CrossRef]
- Salhieh, S.M.; Kamrani, A.K. Macro level product development using design for modularity. Robot. Comput.-Integr. Manuf. 1999, 15, 319–329. [Google Scholar] [CrossRef]
- Qian, W. Analyzing Popular Clustering Algorithms from Different Viewpoints. J. Softw. 2002. Available online: https://www.semanticscholar.org/paper/Analyzing-Popular-Clustering-Algorithms-from-Qian/e64cf24c451aa9c197e2542bc2e1dc0ccc2f75a5 (accessed on 30 April 2024).
- Huang, C.-C.; Liang, W.-Y.; Chuang, H.-F.; Chang, Z.-Y. A novel approach to product modularity and product disassembly with the consideration of 3R-abilities. Comput. Ind. Eng. 2012, 62, 96–107. [Google Scholar] [CrossRef]
- Coulter, S.L.; McIntosh, M.W.; Bras, B.; Rosen, D.W. Identification of Limiting Factors for Improving Design Modularity. In Proceedings of the ASME 1998 Design Engineering Technical Conferences. Volume 3: 10th International Conference on Design Theory and Methodology, Atlanta, GA, USA, 13–16 September 1998; American Society of Mechanical Engineers Digital Collection: New York, NY, USA, 2021. [Google Scholar] [CrossRef]
- Tserng, H.P.; Yin, Y.L.; Jaselskis, E.J.; Hung, W.-C.; Lin, Y.-C. Modularization and assembly algorithm for efficient MEP construction. Autom. Constr. 2011, 20, 837–863. [Google Scholar] [CrossRef]
- Suarez, J.L.; Gosselin, L.; Lehoux, N. Optimizing Modularity of Prefabricated Residential Plumbing Systems for Construction in Remote Communities. J. Constr. Eng. Manag. 2023, 149, 05022017. [Google Scholar] [CrossRef]
- Helmer, R.; Yassine, A.; Meier, C. Systematic module and interface definition using component design structure matrix. J. Eng. Des. 2010, 21, 647–675. [Google Scholar] [CrossRef]
Disclaimer/Publisher’s Note: The statements, opinions and data contained in all publications are solely those of the individual author(s) and contributor(s) and not of MDPI and/or the editor(s). MDPI and/or the editor(s) disclaim responsibility for any injury to people or property resulting from any ideas, methods, instructions or products referred to in the content. |
© 2024 by the authors. Licensee MDPI, Basel, Switzerland. This article is an open access article distributed under the terms and conditions of the Creative Commons Attribution (CC BY) license (https://creativecommons.org/licenses/by/4.0/).























