Abstract
Given the complex and dispersed nature of construction projects, which demand collaboration among varied experts, it is crucial to reevaluate project management and execution approaches to enhance their performance. Agile principles offer a path towards heightened responsiveness within tasks and processes, addressing the construction industry’s fast-paced nature and growing client demands for timely project completion. However, adopting new management methodologies, such as Agile, needs a significant cultural shift, enabling the cultivation of multi-skilled and self-managing teams. Projectification, a growing trend in contemporary society where more activities are managed as projects, has gained significant relevance in recent years. This study examines the application of Agile project management (specifically Agile Scrum methodology) during the pre-construction phase of a construction project through the lens of Projectification. As evidenced by the research results, applying the Agile methodology in the pre-construction phase may help enhance flexibility and collaboration, enabling teams to adapt quickly to evolving project requirements and unforeseen challenges. The findings demonstrate that Agile methodologies offer numerous benefits, including enhanced adaptability, flexibility, accountability, transparency, and teamwork. Additionally, there were significant reductions in time and costs, emphasizing the value of Agile practices in construction project management.
1. Introduction
The construction industry continues to suffer efficiency and productivity losses, and the research landscape comprises several studies that confirm the numerous causes of construction issues [1,2,3]. Buildings and other physical infrastructure projects typically entail complicated, dispersed activities requiring the input of various experts, which also raise diverse problems for construction and engineering [4], demanding new methods to decrease uncertainty while meeting project completion times [5]. Therefore, the traditional approach to addressing construction challenges must be modified to provide products and solutions more effectively, where novel ways must be developed within the relatively new Industry 4.0 paradigm [6], raising the need for developing and training human resources for the future growth of the industry standards [7].
In this context, Agile serves as a methodology that optimizes and guides how project teams collaborate to produce deliverables more efficiently and try to increase the responsiveness of the working team, along with relating activities within a task and the processes that integrate with other methods [8]. Thus, Agile revolutionized traditional project development methods, searching for building projects around motivated individuals, giving them the environment and support they need, and trusting them to do the job [9]. Agile delivers real benefits to organizations that thrive on change and foster a culture where workers can contribute to organizational learning. Direct communication with management is essential for the project’s success and is one of the leading causes of its success in implementation [10]. In terms of the construction industry, it is necessary to apply new management methodologies that deal with traditional ways, demanding training and learning to achieve multi-skilled and self-managing teams, where Agile methodologies have great potential in the design and planning departments of construction firms [11].
On the other hand, Projectification—an increasing trend of organizing various activities across different sectors as projects—has become a highly relevant phenomenon in today’s fast-paced, dynamic society. This shift reflects the growing need for structured yet flexible approaches to managing complex tasks, from business operations to public services. The use of Projectification has been revolutionary in the building sector. Better coordination, resource allocation, and stakeholder participation are made possible by managing projects in this area as separate, well-structured initiatives as they become more complicated and varied [12].
From the viewpoint of Projectification—which refers to many activities being managed as projects, but also to the organizational transformations that show a change from a functional perspective to a project-based perspective [13]—this study emphasizes the significance of Agile methodologies during the initial phases of construction project development. Accordingly, throughout a project, the Projectification principles strongly emphasize stakeholder participation, risk management, strategic planning, efficient resource allocation, and continual growth. Thus, organizations can optimize project outcomes, increase efficiency, and reduce risks by following Projectification principles. In the pre-construction stage, the combination of Agile methodology and Projectification offers a solid way to overcome conventional obstacles, including inadequate planning, inefficient management, and misalignment of stakeholders. Agile’s iterative and flexible structure supports Projectification by enabling construction teams to break complicated tasks into manageable sprints, boosting adaptation and continual feedback. This combination enables real-time adaptations to changing project requirements throughout the pre-construction phase, when design, cost estimation, and resource allocation take shape. This approach contributes to complete planning, responsive management, and transparent stakeholder participation [14].
Considering the above, the purpose of this study is to examine the application of Agile project management (specifically Agile Scrum methodology) during the pre-construction phase of a construction project through the lens of Projectification, based on producing acceptable outcomes, promoting the appropriate modification of roles, artifacts, and events for managing projects in the construction sector from early stages.
In this sense, a case study of a construction project in Mexico is analyzed where Agile and Projectification were applied to address critical pre-construction issues. Initially, the project suffered from poor planning and unclear communication between architects, engineers, and contractors. By adopting Agile practices, the team organized their workflow into iterative cycles, regularly revisiting design concepts and adjusting plans based on the stakeholders’ feedback. The outcome was a significant improvement in project clarity and coordination. Stakeholders were more engaged through frequent check-ins, reducing miscommunication. The Agile process allowed the team to identify and solve management gaps early on, minimizing delays and budget overruns. As a result, the project evidenced enhanced planning precision, better alignment of responsibilities, and improved overall management, demonstrating how this blended approach can mitigate common pre-construction challenges.
2. Literature Review
2.1. Agile Manifesto
Based on the principles set out by the Agile manifesto, a literature review was conducted to identify and understand possible practices that would promote the adoption of Agile methodologies and their impact in the pre-construction stage through Projectification. From this perspective, Agile project management approaches offer distinct advantages over traditional project management methods, as their integration into building construction projects has gained significant attention and research. It has been demonstrated that Agile approaches—characterized by their flexibility, iterative procedures, and emphasis on ongoing collaboration—improve several important project execution factors [15].
As a general concept, Agile Project Management is a method designed to efficiently manage projects by focusing on achieving their goals. This approach emphasizes the prompt completion of assigned tasks, continuous development of project activities and deliverables, adaptability of project parameters, and meticulous testing to account for shifting client needs. To produce high-value results, it aims to promote a dynamic and adaptive project management strategy that prioritizes cooperation, responsiveness, and resource efficiency [16].
Agile methods began taking shape as early as the 1950s, but it was not until fifty years later that the famous Agile Manifesto was published. First, everything was scattered; RAD (Rapid Application Development) came in 1991. Finally, in 2001, it all came together, until applications of Agile Project Management in design-build construction projects were developed in recent years [17].
Scholars and professionals in the field have created several frameworks to help embrace Agile methods in building construction projects. These frameworks adapt the fundamental ideas of Agile, such as adaptability, iterative development, and continuous stakeholder engagement, to the particular difficulties and intricacies of the building sector. By adapting these approaches, researchers aim to tackle problems such as strict deadlines, changing project specifications, and the demand for enhanced teamwork and communication. Different approaches to incorporating Agile techniques into construction processes are provided by each suggested framework, with a focus on aspects like better decision making, more effective resource allocation, and increased flexibility in the face of unforeseen changes throughout the project lifespan [17].
The Agile mindset has changed organizational approaches to projects and product development, fostering a culture of cooperation, adaptability, and ongoing learning. The Agile Manifesto outlines 12 guiding principles, emphasizing self-organizing teams, frequent delivery, customer happiness, and sustainable development. These guidelines encourage creativity, adaptability, and ongoing development so that groups can produce excellent results even in challenging and uncertain circumstances. The Agile manifesto states that agile approaches prioritize the following four principles: “individuals and interaction over processes and tools, working software over comprehensive documentation, customer collaboration over contract negotiation, and responding to change over following a plan” [18].
On the other hand, Hazzan and Dubinsky [18] add that the Agile manifesto states are critical from the customer’s point of view since they may not be able to foresee requirements that may emerge in the future. The customer will know that the service provider is prepared to accept changes at any project stage and to introduce adjustments if the project team demonstrates that they are prepared to adapt.
2.2. Benefits of Using Agile Methodologies in the Construction Industry
The reasons why these Agile methodologies are essential for the construction industry are described in the literature as follows:
- Enhanced Flexibility and Adaptability: Unexpected changes and uncertainties, like design modifications, site conditions, and customer preferences, frequently affect building projects. Scrum and other Agile methodologies are designed to embrace change, enabling teams to adjust their priorities and plans to consider these changes quickly. This flexibility is essential when projects are still in the planning phase and specifications and designs are still evolving [11,19].
- Improved Collaboration: Collaboration amongst the participants (architects, engineers, contractors, and clients) is crucial during the pre-construction phase to ensure the project complies with the client’s vision and specifications. Scrum promotes open teamwork and regular communication, which reduces the likelihood of misunderstandings and builds a shared knowledge of the project’s goals [11,20].
- Customer-Centric Approach: Client engagement and satisfaction are emphasized in Agile development methods. Building requires a thorough understanding of and adherence to the client’s requirements and expectations. Agile’s iterative and incremental methodology allows for regular and early client feedback, which helps the project comply with their demands and preferences [11,20].
- Efficient Resource Allocation: Agile methodologies encourage teams to create high-value features and components early in the project. This approach optimizes resource allocation and reduces the likelihood of delays or budget overruns during the latter stages of development by solving critical issues upfront [11,19].
- Continuous Improvement: Continuous improvement is emphasized in Scrum through frequent retrospectives and feedback loops. Teams may now detect and fix problems, improve procedures, and make the required modifications to increase productivity and efficiency during pre-construction [11,15].
- Risk Mitigation: Agile methodologies encourage continuous improvement by holding regular retrospectives and feedback loops. Teams may now identify and address issues, enhance processes, and make the necessary adjustments to boost output and efficiency during the pre-construction phase [8,11].
- Transparency and Accountability: Agile methodologies promote transparency by making project progress visible using burndown charts and daily stand-up meetings. Thanks to this transparency, team members are held accountable for their work, and everyone shares a common understanding of the project’s objectives [11,15].
- Shortened Feedback Loops: Agile methodologies promote frequent testing and iteration. Prototypes or mock-ups may be created in the pre-construction phase to validate design concepts. Having fewer feedback loops makes it simpler to identify issues before they cost too much to address during construction [11,19,20].
- Time and Cost Savings: Agile project management techniques can lead to more effective cost control and shorter project timelines. By focusing on high-priority tasks and streamlining processes, projects have a better chance of being completed on time and under budget [11,21].
Thus, adopting Agile methodologies in the construction industry, particularly in the pre-construction phase, addresses several key challenges and improves project outcomes. Table 1 summarizes the main concepts and benefits of this adoption.
Table 1.
Main concepts of Agile and its benefits in the construction industry.
Agile approaches significantly improve the construction process through increased adaptability, teamwork, effective resource management, client satisfaction, risk reduction, and overall project performance. Agile’s emphasis on adaptability enables teams to swiftly modify plans without causing the project to fail in an environment where unplanned changes—such as changes in customer preferences, design modifications, or unforeseen site conditions—are frequent [22].
This adaptability is especially helpful at the beginning of the project, when designs and specifications are still being finalized, ensuring that building activities align with changing needs. Agile also promotes a culture of open communication and teamwork, which is crucial for managing complicated projects with several clients, contractors, engineers, and architects. Agile lessens misconceptions and unites everyone behind shared objectives by encouraging continuous communication and cooperative decision making, which is essential throughout pre-construction [23].
On the other hand, existing research emphasizes several factors that justify using Agile project management in the pre-construction stage.
First, the inherent complexity and uncertainty of pre-construction processes—where designs, budgets, and schedules often undergo frequent revisions—have been identified as significant challenges [24]. In this sense, Agile’s iterative and flexible approach is well suited to addressing these issues, allowing teams to adapt quickly to changes and dynamic project requirements, particularly when customer needs are likely to change or evolve over the construction project [25].
Second, Agile’s ability to foster better communication and teamwork through frequent feedback loops, stand-up meetings, and iterative planning can address the need for improved collaboration across various stakeholders (such as architects, engineers, and contractors) during the pre-construction [26]. This factor is critical in pre-construction, where coordination between multiple parties is essential to avoid miscommunication and delays [27].
Third, Agile’s focus on responsiveness to change aligns with the dynamic nature of pre-construction. Given that traditional project management methods often struggle with flexibility, Agile enables continuous reassessment of goals, ensuring alignment with updated client needs or external factors, where Agile has shown a high positive impact on innovation, responsiveness, quality performance, and client satisfaction [28].
Consequently, existing research supports applying Agile in the pre-construction phase, highlighting that the most influential agile solutions in change management are resource monitoring and improvement, flexible workflow, client participation, and effective communication [19].
2.3. Agile Scrum
Scrum is an Agile framework of project management created by Ken Schwaber and Jeff Sutherland [29]. The Scrum approach is a well-known framework of the Agile project management paradigm. It has become popular in several industries, including software development and construction. Agile approaches strongly emphasize stakeholder cooperation, flexibility, and iterative development. This characteristic helps teams adjust quickly to changing requirements and produce high-quality solutions. Scrum offers teams a clear path for successfully implementing Agile concepts based on its organized roles, artifacts (by-products), and procedures [30].
Accordingly, different authors indicate the benefits of using these strategies in construction projects. For Streule et al. [11], Scrum techniques in pre-construction provide a comprehensive approach to project management. Firdaus et al. [10] explain that adopting these methodologies improves flexibility, teamwork, client happiness, openness, responsibility, and productivity during the pre-construction stage of building projects. Costa et al. [31] also emphasized that flexibility is critical because these approaches enable teams to quickly adjust to evolving needs and unanticipated events in this dynamic work environment. Architects, engineers, contractors, and other stakeholders may collaborate seamlessly and create synergy by encouraging cross-functional teamwork.
Because the Scrum methodology is an iterative process that encourages small steps forward and feedback loops, teams can repeatedly improve project plans and designs. This approach puts the requirements and expectations of the client first, ensuring that they are involved at every stage of the project and that the outputs meet their expectations [17]. Furthermore, time and money are significantly saved because of the streamlined procedures and reduced rework that come with the Scrum approach. These benefits significantly prevent delays and budget overruns during pre-construction [16].
Accordingly, in Scrum, the following stages are prescribed [29,32]:
- Sprint is an essential part of Scrum. It is a fixed timebox (usually one month or less) during which the team must achieve the Sprint goal.
- Sprint Planning. During this stage, items for Sprint Backlog are planned.
- Daily Scrum is a short Development Team gathering in which members share information about what they worked on the day before, what they plan to work on that day, and whether they have any problems or blockers the rest of the team should know.
- Sprint Review. During this stage, the Increment is inspected.
- Sprint Retrospective is an effective tool for getting feedback and creating a plan of improvements for the next Sprint.
Thus, Scrum is an Agile framework that facilitates collaborative project management, emphasizing adaptability and efficiency in delivering high-quality products. Several vital roles and artifacts are crucial in ensuring the project’s success within this framework. By clearly defining these roles and artifacts, Scrum fosters a structured yet flexible approach to project management, empowering teams to adapt and respond effectively to changing requirements while delivering high-quality products [10].
On the other hand, Scrum has the following roles and tools [29,32]:
- The Product Owner is responsible for the project/product vision and transparent communication with the team, customers, and society. The Product Owner defines priorities, determines the product’s final value, and strives for the best possible results to obtain a successful product.
- The Scrum Master helps the team achieve the project’s goals. The Scrum Master ensures that the team has a productive work environment, lives by agile values and principles, and complies with Scrum processes, procedures, and methods.
- The development team is responsible for delivering a potentially marketable product at the end of each Sprint in the Definition of Done. The team organizes its activities itself, and therefore, it is up to its members to turn the user’s requirements into a functional product. The advantage is that team members have different knowledge and skills that they can use. Responsibility for the final product lies with the team, regardless of which member participated in implementing individual parts.
- The Product Backlog is an ordered list of the prioritized items necessary for achieving the product’s (project’s) aim.
- The Sprint Backlog is a list of items from the Product Backlog selected for the next Sprint.
- The Increment includes all items from the Product Backlog completed during a Sprint.
The roles and artifacts defined within the Scrum framework establish a collaborative and accountable environment essential for project success. The Product Owner, Scrum Master, and Development Team are critical in ensuring that projects are managed effectively, focusing on delivering high-quality products that meet user needs. Through clear communication, self-organization, and continuous feedback, Scrum facilitates a dynamic approach to project management that suits the complexities of modern development. By understanding and embracing these roles and artifacts, organizations can enhance their capacity for innovation and responsiveness, ultimately leading to more successful project outcomes.
Therefore, Scrum is the process that focuses on delivering the highest business in the shortest time. In this development, teamwork is the team to achieve a common goal. To achieve quality outputs, the whole project is divided into tasks and sprints, as shown in Figure 1 [29,32,33,34].
Figure 1.
Scrum implementation process adapted from Ahmed and Mohammed [16].
The Scrum implementation process represents a strategic initiative that can significantly enhance an organization’s agility and responsiveness. By fostering collaboration, transparency, and a culture of continuous improvement, Scrum empowers teams to deliver high-quality products that meet the evolving needs of stakeholders. As organizations navigate the complexities of today’s business environment, embracing the principles of Scrum will be crucial to sustaining long-term success and innovation [16].
2.4. Projectification in the Construction Industry
The concept of Projectification appeared for the first time in 1995 in the seminal work by Christophe Midler [35] about the French firm Renault. Here, he analyzed the transition of the company to a “management by projects”, where temporary project organizations had to interact with the permanent organizations and processes of the firm. This type of management orientation intends to enhance adaptability and innovation in organizations, growing their capacity to solve complex problems [36]. Through the years, Projectification expanded to multiple industries, including the public sector, and different scales, from individuals to whole countries [37,38].
According to the study conducted by Schoper et al. [36] about Projectification in Germany, Norway, and Iceland, more than one-third of all economic activities are carried out this way. In some sectors, this has augmented employment and innovation; however, in some industries, it has led to a decline in productivity [12]. The advantages of this type of management for organizations refer to flexibility, optimization of resources, and better managerial control, while the disadvantages point to limited time for knowledge development and sharing and overwhelming stress [38].
This type of management appears to be a good fit for the construction industry. A study by Wagner and Radujkovic [39]—analyzing Projectification in Germany, Iceland, China, and Croatia—showed that in all these countries, the most extensive advancement was in the construction sector, representing 74% to 85% of the total working hours. Specifically, in Germany, it has been determined that the perception of project-oriented work is considered positive in the private sector [12]. Since construction constantly deals with projects, management based on them is suitable for its organization, taking advantage of its positive aspects.
Some challenges for this are the standardization of processes in some companies that present a discrepancy with project-specific decisions that are required in management by projects. It also requires a more flexible relationship between different departments, where some organizations, mainly in the public sector, are strictly regulated by cross-departmental power of instruction [12]. Overall, the literature establishes that, for the construction industry, Projectification will continue to be the most used type of management, increasing its application and demanding more research [12,39].
2.5. Agile and Projectification
Effective organization is crucial to Agile project success, where organizations incorporate and scale Agile so that an organization’s complete structure and culture become projectified [40]. Organization and flowcharts are essential to Projectification and Agile methodology because they promote communication, clarity, and ongoing improvement. Methodologically speaking, flowcharts help outline project operations, recognize possible inefficiencies, and simplify procedures to increase output. Teams may pinpoint areas for improvement and make well-informed decisions to maximize project outcomes by visualizing the workflow. Moreover, flowcharts facilitate the onboarding process for new team members by helping them understand project operations quickly and make valuable contributions [41]. Organization and flowcharts are essential to Projectification and Agile Methodology because they promote communication, clarity, and ongoing improvement. Teams that use these techniques and technologies are better equipped to maximize productivity, adjust to change, and satisfy stakeholders in complex and dynamic project environments.
2.6. Some Characteristics of the Pre-Construction Phase
The pre-construction phase of a project corresponds to the preliminary planning and engineering services needed before construction begins, where the sooner the stakeholders are involved, the more beneficial it will be for the project.
The pre-construction stage is essential to identify potential hazards and develop preventive measures [42]; construction project budgeting requires attention to the inaccuracy of estimates during the pre-construction stage [43]. The cost budget analysis in the pre-construction stage includes component production, component transportation, and component installation costs [44]. In terms of construction planning, using techniques such as the 5D BIM-based planning approach in the pre-construction stage is crucial to developing the entire project design utilizing a 3D BIM model and forming the conditions for an aspired Agile organization of construction execution [45]. Pre-construction starts with design review, working on the quantification, costing, planning, and resource review stage, where having a well-organized team and implementing Agile methodologies could bring multiple benefits [17].
In this sense, the Agile methodological approach prioritizes addressing project needs as soon and effectively as possible, ultimately providing the client with the maximum value. It embraces project modification to achieve client satisfaction [33], and remembering that the Agile rules are guidelines rather than rigid prohibitions is essential. According to Streule et al. [11], businesses can continue to employ their current processes and established procedures without hindering or making it harder to use the Scrum methodology.
In the case of Agile, this methodology can be applied throughout the pre-construction phase to address and resolve the project’s requirements and ultimately provide the most value to the client. Scrum’s flexibility, which accepts changes within projects to be aligned with the broader goal of customer happiness, is a crucial concept [17].
It is essential to realize that the Agile rules are intended to be guidelines rather than rigid restrictions. This versatility enables companies to keep using their existing procedures and customs without hindering or complicating the practical application of the Scrum methodology [46]. Scrum offers a structure that promotes flexibility and response to changing project requirements [10]. It emphasizes the value of accepting change to raise customer happiness while allowing people to include tried-and-true methods that adhere to the Agile framework [33]. Teams can promote collaboration, transparency, and continuous development by incorporating Scrum into the pre-construction phase. This method makes it possible for projects to be more client-centered, flexible, and practical, which ultimately helps give value to clients and project stakeholders [31].
Agile methodologies and Projectification have proven beneficial for project and team management and fitting for the construction industry. The two methodologies emphasize resource optimization and better managerial control while encouraging flexibility for project development. Even though there are some challenges in its application, such as a contradiction in the possible standardization of processes within an organization and a project-specific perspective or the strong collaboration proposed by the methods against more strictly regulated relationships between departments, the advantages of applying them show that these difficulties could be easily overcome [15].
2.7. Gaps in the Analyzed Literature
The existing literature reveals a gap in the application of Agile methodology within the pre-construction stage of the construction industry, specifically when considering its relationship with the concept of Projectification. Although Agile has been effectively implemented in other sectors to improve responsiveness and flexibility, little is known about how it might be included in building projects’ first stages. Agile principles could be helpful during the pre-construction phase, including crucial tasks like planning, design, and stakeholder coordination. Current research, however, frequently ignores how Agile might strengthen teamwork, cut down on delays, and increase flexibility in these first construction activities.
Additionally, Projectification—the idea that work is increasingly organized around projects—indicates that the construction sector is ready for more dynamic methods like Agile. Further empirical research and real-world case studies are required to evaluate its feasibility and impact, as this alignment between Agile and Projectification in pre-construction is still primarily theoretical.
In conclusion, despite the potential benefits of Agile methodology, current research frequently neglects its applicability in enhancing teamwork, reducing delays, and increasing flexibility during the pre-construction phase of construction projects. This lack of empirical studies creates a significant gap in understanding Agile’s practical implementation and advantages in this critical stage, where coordination and planning are essential.
Accordingly, the increasing trend of Projectification within the construction industry underscores the sector’s preparedness for adopting more dynamic methodologies such as Agile. Projectification, characterized by work organization around distinct, project-based structures, aligns well with Agile’s core iterative development and adaptability principles. However, the intersection between these concepts remains little explored, mainly in pre-construction, highlighting the need for further academic inquiry and practical case studies.
3. Materials and Methods
As an initial step, a survey was conducted on 58 construction companies geographically located in the Metropolitan area of Guadalajara City, Mexico, and 48 responses were collected. The construction companies participating in this study belong to the Mexican Chamber of the Construction Industry. The survey targeted senior managers and directors, ensuring the insights gathered were from individuals with significant decision-making authority and industry expertise. The measurement instrument was developed and administered using Google Forms (https://www.google.com/intl/en-GB/forms/about/), facilitating broad accessibility and efficient data collection. A Likert scale ranging from 1 to 6 was employed, where a score of 1 represented the least satisfactory response and 6 indicated the highest level of satisfaction.
After gathering the information from the survey responses, the Agile methodology—specifically through the Scrum framework—was applied to a comprehensive case study in Mexico. This application aimed to examine the practical implications of Agile principles in the construction sector, where traditional project management approaches often struggle with complexity, changing requirements, and the need for rapid adjustments. A diagram explaining the workflow for the methodology is shown in Figure 2.
Figure 2.
Workflow of the methodology.
Accordingly, this case study uses the principles of the Agile methodology, which is focused on Projectification, structuring the processes of conceptualization and model creation, organization in teamwork, change orders, and 3D visualization, among other activities.
3.1. Case Study
The project to be considered as a case study was a 14-storey building with 3 basement levels, located in Guadalajara city, Mexico, with a reinforced concrete structure and lightened slabs supported by a foundation with slab footings. The case study examined the initial project process within the Agile Methodology and Projectification framework. It involved reimagining the traditional phases of cataloging concepts, volumetric evaluation, time analysis, and cost estimates using collaborative and iterative techniques. Adhering to Agile principles, the procedure involved ongoing improvement and modification, promoting dynamic changes in labor costs, subcontracts, purchases, supplier negotiations, direct and indirect costs, and profit assessments. In addition to streamlining the project development, this iterative process promoted a comprehensive information review, which improved the presentation project’s agility and responsiveness.
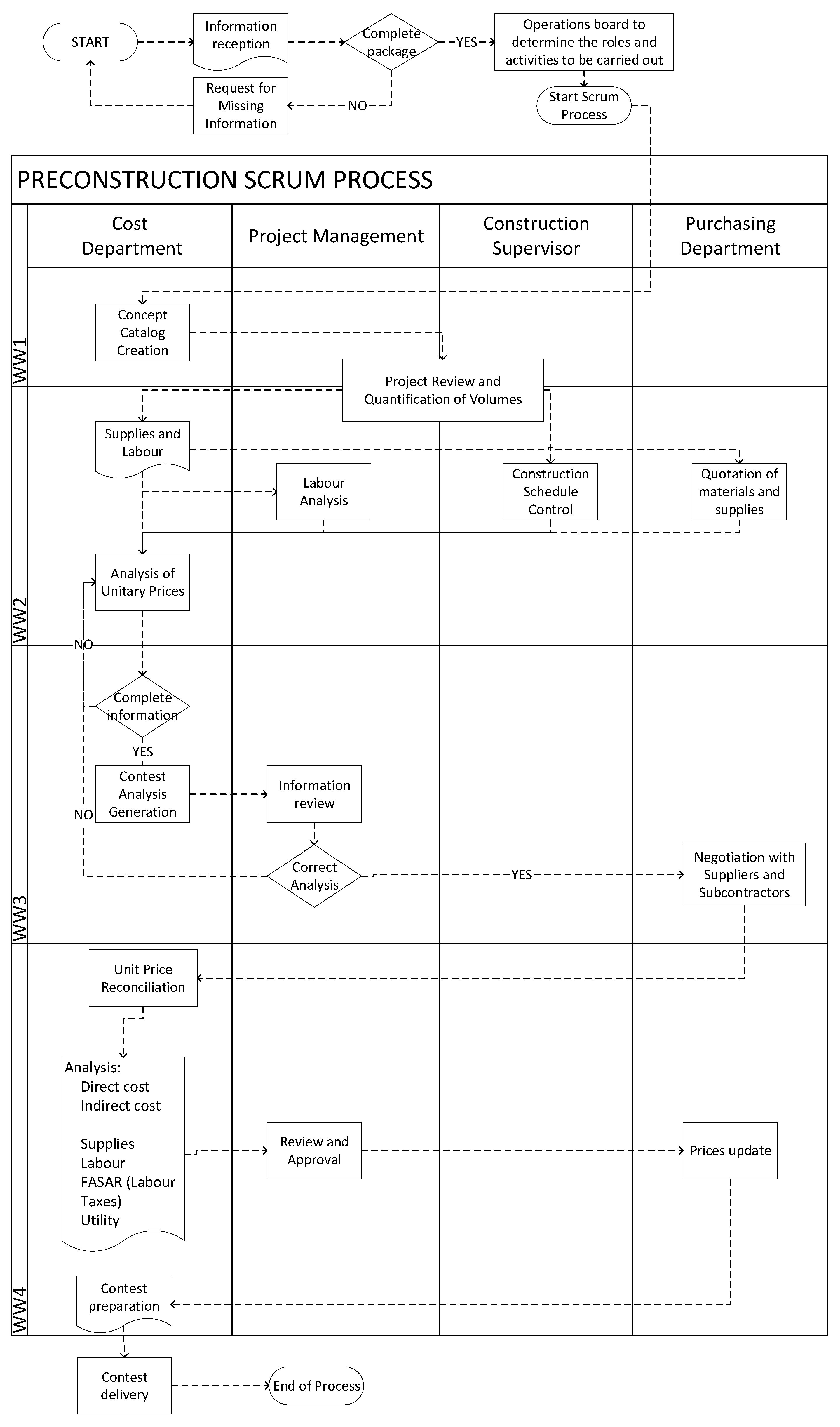
Figure 3 depicts a flowchart that outlines the complete set of activities necessary for compliance with the pre-construction process utilizing Agile methodologies based on a workweek (WW) progress. The flowchart highlights participants’ roles and interactions within the process, identifying key stakeholders whose involvement was essential for successful project execution. This representation emphasizes how each stakeholder contributes to the process, ensuring that all perspectives are integrated into the Agile framework.
Figure 3.
Planned activity flow diagram for Scrum process.
Regarding its contribution to improving the pre-construction stage of projects, Figure 3 illustrates a detailed pre-construction Scrum process that integrates Agile methodology stages, thinking of the process as a project (basis of the Projectification perspective). It focuses on various departments within a construction company, such as Cost, Project Management, Construction Supervision, and Purchasing. In this sense, it is relevant to emphasize that organizing the workflow into sprints enhances collaboration across departments through clearly defined roles and iterative steps.
The first steps involve project planning and stakeholder engagement, during which requirements are ascertained through cooperative dialog. The diagram then shows how cross-functional teams are formed and how they use their varied areas of expertise to handle different project aspects. The iterative cycles—visualized as sprints—highlight the continual planning, carrying out, and evaluation of tasks, enabling constant feedback and modification. In daily stand-up meetings, team members, composed of the Scrum roles mentioned in Section 2.3, discuss progress, pinpoint obstacles, and realign their efforts toward shared objectives throughout each Sprint. The flow diagram also highlights the value of sprint reviews and retrospectives, in which the team evaluates its performance and applies lessons gained to enhance subsequent iterations.
In addition to improving stakeholder participation, this dynamic flow enables quick adjustments, facilitating the pre-construction stage under the client’s vision and the project’s goals.
The Google Docs platform in shared files was used to monitor the Product Backlog (a prioritized list of all the tasks, features, enhancements, and fixes needed for a product). This procedure allowed connection to the same document in real time and corresponding modifications. The information shown in Table 2 and Figure 4 will be used in the present investigation.
Table 2.
Name of activities.
Figure 4.
Initial Product Backlog (letters A to X correspond to the codes described in Table 2).
Figure 4 depicts a Kanban board structured in multiple columns to visualize the workflow process. Every task in a project will follow a path:
- “Backlog” is a prioritized list of all the tasks, features, enhancements, and fixes needed for a product.
- From the “To Do” status, where the tasks are discussed within the team and then assigned to specific members.
- Passing to the “In Progress” status when the tasks are being executed.
- Passing to the “Review” status when construction results are evaluated.
- Ending in “Finish” when the activity is completed.
- “Cost Department” manages and oversees the project’s budgeting and financial aspects.
- “Construction Supervisor” oversees the actual execution of construction tasks on-site. In a Scrum framework, they could act similarly to a Scrum Master or Team Member, ensuring the construction work aligns with the goals set during each Sprint.
- “Project Management”—in the context of Scrum—would adapt to the Agile framework, where the role of a traditional Project Manager is often split across different Scrum roles.
- “Purchasing Department” is responsible for acquiring the project’s materials, equipment, and services.
The value of structure and flowcharts in Projectification and Agile Methodology cannot be ignored. Flowcharts are handy tools for workflow optimization, process visualization, and bottleneck identification. Flowcharts, when used with the Agile framework, facilitate transparency and alignment by clarifying the order of tasks, dependencies, and team member interactions [10].
This study explores the benefits of Agile approaches and Projectification principles, specifically the Scrum methodology, during the pre-construction stage of building projects. As the literature review points out, the Scrum approach has many elements that help to effectively address the essential issues that these kinds of projects entail and improve results. On the other hand, people must be agile, well-organized, and flexible, as Projectification demands tight deadlines, a high workload, a diversity of activities, and enormous pressure on the personnel [47]. In this regard, Agile approaches are valuable tools for assistance, and their advantages are explained below. Construction projects can significantly benefit from applying Agile Methodology and Projectification regarding flexibility, teamwork, and productivity. This amalgamation will eventually result in better project delivery and client satisfaction.
3.2. Key Contributions of Agile Methodology via Scrum in the Context of the Case Study
Cross-Departmental Collaboration: The process emphasizes coordination between teams (cost and project management, among others), allowing for real-time input and feedback loops critical for making quick adjustments during pre-construction.
Iterative Decision Making: The use of iterative cycles, such as constant analysis and generation of unit prices, promotes adaptive planning, allowing teams to respond more efficiently to new information or changes in requirements.
Transparency and Accountability: The visual process delineates responsibilities and dependencies between departments, fostering greater transparency, improving communication, and helping teams stay aligned on priorities.
Flexibility in Task Management: With roles such as the Construction Supervisor or Purchasing Department involved at different stages, the Scrum methodology helps streamline procurement, labor analysis, and material supply quotation processes, making it easier to negotiate and update prices dynamically.
Continuous Feedback and Refinement: The Scrum approach ensures that issues are identified and resolved early through constant review and approval steps (such as contract analysis and project review), minimizing risks and enhancing the accuracy of planning and budgeting before construction begins.
Agile, through Scrum’s contribution to this pre-construction process, is evident in its ability to foster flexibility, collaboration, and iterative refinement, all essential for efficient project delivery in the construction industry.
4. Results
As previously mentioned, the Scrum technique was implemented in the case study, following Agile and Projectification approaches. Team members received thorough training explaining the methodology’s principles, events, scope, values, artifacts, and the overall goal of the exercise. The Scrum Master provided a week-long training for the whole Scrum team before implementation, which promoted maximum process synergy and a thorough understanding of the responsibilities and interactions within each department. Then, the team got together for the Sprint Planning Meeting, where they outlined their activities and created the Product Backlog.
4.1. Process Analysis
The next day’s activities began with the Daily Sprint meeting, an essential practice that promotes alignment and cooperation among all Scrum Team members. It is held at same the exact location and time every day. This planned strategy emphasizes adherence to Agile principles. It promotes effectiveness, unity, and flexibility during the project, but with the adaptations of the methodology, which are transparency, inspection, and adaptation, as shown in Figure 5 and Figure 6.
Figure 5.
Product Backlog work week 1.
Figure 6.
Product Backlog work week 2.
Week one ran smoothly. There was little understanding of the functions, but it was possible to show in the daily meeting that the commitments were presented without any setbacks.
At the beginning of week two, a significant advance was achieved. In the end, there was complete mastery of the project and the tool because of Scrum. The team operated it similarly to the Last Planner System, which the team had previously experienced.
In week three, a project change was presented, so the adaptation and flexibility of the team could be applied to immediately act on the matter and start working on the client’s new needs. This decision involved changing from solid slabs to pre-stressed slabs. As a result, a slight delay was generated in the original plan. However, it was possible to get ahead with the work, as shown in Figure 7. Since the whole team worked together, it could immediately act and validate the new information to continue the project. This action represented a delay in the process, but took less than the time required in a situation without the Scrum framework.
Figure 7.
Product Backlog work week 3.
The project change required optimizing the slabs, beams, and columns delivered by the structural design department. Faced with this challenge, the entire team felt motivated to meet the challenge, restart the count, and take week three as a start, and for four weeks (Scrum process), this delayed the schedule until week six.
At the end of the six-week Sprint, all the proposed activities were finished with a two-week slack. The team members achieved complete knowledge of the project and aligned with the same objective: defining the minimum viable product, as shown in Figure 8 and Figure 9.
Figure 8.
Product Backlog work week 4.
Figure 9.
Product Backlog work week 5.
With the Sprints designed for one week, a significant advance was achieved compared to the other projects. From the beginning, the most critical thing was defined so that the project had its natural course and did not obstruct the activities of the other members of the Scrum Team. A process that usually would have taken two weeks was finished in ¾ of a week, which meant a significant advance in the stages dependent on those processes, as shown in Figure 10 and Figure 11.
Figure 10.
Product Backlog work week 6.
Figure 11.
Product Backlog work week 7.
In reviewing the project change (Figure 10 and Figure 11), it has been possible to optimize the cost of the budget and the study of indirect field costs, having identified a post-tensioning job within the slabs and managing to optimize the cost of project execution. There was an impact on the execution time of the Agile Scrum system. However, it resulted in more optimized costs and improved performance from all participants, who gained valuable experience while developing the model.
The result significantly improved the economic position during the bidding process. Initially, the process was highly complex due to the need to understand the specific methodologies applied within the construction industry. However, the dynamic and visual nature of the methodology, characterized by transparent processes and a strong emphasis on teamwork, made it easier to understand. As a result, learning and applying the methodology became more intuitive and accessible, facilitating smoother adoption and improving overall efficiency in the bidding phase.
After reviewing processes within Scrum and the project, direct and indirect costs were optimized, as shown in Table 3. This table compares the original project to the one conducted after applying Scrum’s perspective, favoring the last one. One reason for the differences was the change to pre-stressed slabs, which could be manufactured in the workshop, reducing labor and subcontracts. These savings were even possible despite increasing the number of crane hours required to lift the aforementioned elements. It is then feasible to consider that those decisions that allowed this positive difference were the opportunity of implementing Scrum and Projectification as a working methodology.
Table 3.
Total budget of the project after week 7.
Thus, the company owning the case study was delighted with the results and plans to extend the Agile methodology across all its departments. By doing so, the organization aims to ensure that every team becomes familiar with Agile principles and is equipped to apply them in daily tasks and projects. This broader implementation is expected to enhance overall efficiency, collaboration, and adaptability throughout the company.
4.2. Relationships Between Factors Associated with the Project
The present analysis was conducted through an extensive bibliographic review, which was the foundation for the subsequent validation process. This validation was carried out using a survey-based evaluation method, specifically targeting a group of experts within the construction industry. The respondents included primarily architects and engineers with direct experience and involvement in project management. The combination of literature review and expert feedback ensures that the findings were theoretically grounded and practically relevant, providing a comprehensive understanding of the subject from academic and industry perspectives.
Among the most notable results of this study, 98% of respondents believed that the Agile methodology, specifically through the Scrum framework, facilitates more significant control over construction projects. This finding suggests a broad consensus that Agile principles offer a structured yet flexible approach to managing the inherent complexities of construction, where adaptability and iterative progress are essential. Additionally, 72% of participants indicated that self-managed teams can benefit the construction industry. Self-managed teams, with autonomy and responsibility for decision making, promote a more dynamic, responsive approach to problem solving. This outcome is precious in a fast-paced sector where delays and unforeseen challenges are usual.
A significant majority, 92%, highlighted the importance of communication between the company and the client as a crucial factor for project success. This finding underscores the role of transparency, collaboration, and consistent feedback, which are all central to Agile methodologies. Effective communication ensures that client expectations are aligned with project outcomes, reducing the risk of misunderstandings and enabling timely adjustments to project plans. Moreover, of the total respondents, 66% indicated they were familiar with the Agile methodology based on Scrum, pointing to a growing awareness and acceptance of these modern management approaches within the construction sector.
The respondents emphasized the critical importance of effective management in construction processes, particularly in the pre-construction stage. Among the most significant findings, the survey revealed that changes in project scope and incomplete project designs were identified as significant barriers to achieving adequate project planning, highlighting the need for improved management practices in the construction industry. The respondents further identified several key benefits of applying Agile methodologies during the pre-construction stages: the potential for improved execution times, reduced costs, enhanced control over processes, and an overall improvement in the quality of the final product. These benefits reflect the strengths of Agile in facilitating more organized, well-coordinated projects, which minimize waste and inefficiencies while maximizing productivity and quality.
The study suggests that adopting Agile methodologies like Scrum could help address these issues by fostering more collaborative, iterative, and adaptive project management approaches. In addition, the combination of literature review and expert feedback also ensures that the findings are theoretically grounded and practically relevant, providing a comprehensive understanding of the subject matter from academic and industry perspectives. Below are some of the most pertinent findings, highlighting key trends and insights derived from the data.
As seen in Table 4, the leading factors that affect implementing Scrum and Projectification are “Poor Planning”, “Lack of Permits”, and “Rework in the Project”. “Lack of Permits” stands out as an independent factor, meaning it does not directly relate to other factors but still poses a significant obstacle. On the other hand, “Poor Planning” is intricately connected to several different issues, including “Incomplete Documents”, “Lack of Definition of Concept Catalogs”, and even “Lack of Projects”. This finding indicates that poor planning creates a chain of deficiencies that undermine project progress.
Table 4.
Value of Pearson correlation coefficients of root factors that affect implementing Scrum and Projectification.
On the other hand, “Rework in the Project” is also linked to “Poor Planning”, “Lack of Definition of Concept Catalogs”, and “Poor Contractual Management”, suggesting that insufficient preparation and unclear project guidelines lead to rework, further compounding delays. These findings highlight the need for more robust project planning and better documentation to minimize delays and inefficiencies.
In Table 5, the factors affecting the project delivery in the context of Scrum and Projectification can be appreciated, where the “Poor Planning” factor is strongly linked to several other critical issues, including “Lack of Control”, “Delivery Times”, “Lack of Specifications”, and “Incomplete Projects”. This finding indicates that poor planning affects overall coordination and leads to delays and unclear project guidelines. Similarly, the “Lack of Control” factor is associated with various challenges, such as “Delivery Times”, “Poor Planning”, “Low qualification of personnel”, “Internal Organization”, “Undefined Scope”, and “Incomplete Projects”. This result suggests that weak control mechanisms contribute to inefficiencies across multiple areas, further compounding project delays and mismanagement.
Table 5.
Value of Pearson correlation coefficients of factors affecting project delivery.
Lastly, “Scope Changes” are closely tied to “Delivery Times” and “Undefined Scope”, highlighting how frequent changes or poorly defined project scopes lead to schedule disruptions and reduced project clarity. These findings emphasize the interconnectedness of planning, control, and scope management and underscore the need for a more structured approach to avoid cascading issues.
Table 6 shows the factors that most significantly impact project planning when implementing Scrum and Projectification: “Poor Planning” and “Incomplete Projects”. However, in Agile methodologies like Scrum, incomplete projects and early-stage changes are embraced, as the primary focus is on meeting the client’s evolving requirements. The “Poor Planning” factor is closely tied to “Lack of Control”, suggesting that insufficient planning leads to poor oversight and coordination during project execution.
Table 6.
Value of Pearson correlation coefficients of the factors that affect the lack of planning.
Similarly, “Scope Changes” are linked to delays in “Delivery Times”, “Undefined Scope”, and “Lack of Specifications”, indicating that constant shifts in project scope contribute to inefficiencies and unclear project objectives.
Lastly, “Incomplete Projects” are connected to both “Undefined Scope” and “Lack of Specifications”, further underscoring how unclear project goals and inadequate detail lead to incomplete outcomes.
The Pearson correlation tables reveal significant interrelationships among various factors affecting the implementation of Scrum and Projectification within the construction industry. Key findings indicate that “Poor Planning” emerges as a central issue, correlating with multiple factors such as “Lack of Control”, “Incomplete Projects”, and “Lack of Specifications”. This finding underscores the critical importance of thorough planning for successful project execution.
Moreover, the relationship between “Scope Changes” and factors like “Delivery Times” and “Undefined Scope” highlights how frequent modifications can disrupt timelines and create ambiguity in project goals. The link between “Incomplete Projects” and “Undefined Scope” further emphasizes the necessity of establishing clear project parameters from the outset to avoid incomplete outcomes.
Thus, these correlations suggest that addressing the root factors of planning deficiencies and establishing better control mechanisms can significantly improve project performance when implementing Scrum and Projectification perspectives. Implementing robust planning strategies and ensuring clear communication of specifications and scope will enhance project clarity and efficiency, ultimately leading to more successful outcomes in construction projects.
5. Discussion
5.1. Overview
This study explores the benefits of Scrum approaches and Projectification principles during the pre-construction stage of building projects. As the literature review points out, the Scrum approach has many elements that help effectively address the essential issues that projects entail and improve results. People, on the other hand, have to be agile, well-organized, and flexible, as Projectification demands tight deadlines, a high workload, a diversity of activities, and enormous pressure on the personnel [47]. In this sense, construction projects can significantly benefit from applying Agile methodologies and Projectification in terms of flexibility, teamwork, and productivity. This finding will eventually result in better project delivery and client satisfaction.
To successfully carry out this research and adapt the Scrum and Projectification approaches to the construction industry in developing countries such as Mexico as a case study, some of the researchers of the present study were certified as Scrum Masters. This experience helped them understand and adapt the methodology for preliminary projects. Information transparency was learned, and the collaboration of the entire work team strengthened the company. Instead of having isolated work areas and meaningless hierarchies, a new multifunctional and self-organized work team is formed with one goal, as stipulated in the Projectification perspective, to achieve value for the customer’s requirements quickly, effectively, and efficiently.
In this sense, the primary obstacle faced during the Projectification process was the learning curve related to putting Agile methodology, especially Scrum, into practice. Going forward, it will become clear that having a thorough understanding of Scrum concepts and being certified as a Scrum Master is essential for effectively completing projects. Furthermore, the absence of established protocols made it difficult to call emergency meetings for adaptation in the case of unforeseen project changes, like the one described in week 3. This finding emphasizes how crucial it is to develop an adaptive culture and ensure teams have the tools to quickly and efficiently adjust to changing project requirements while adhering to Agile methodology and Projectification.
After adopting the Scrum approach, significant improvements were observed in project control and development processes. The company’s implementation of Scrum was a massive success since team members quickly understood and embraced the methodology, which made it easier to go through the process with few obstacles. The Scrum framework’s inherent flexibility allowed a smooth transition to the new goal despite project changes. This flexibility allowed for ongoing development, which produced observable advantages in terms of reduced project time, higher-quality deliverables, and lower bid costs. The team could handle complexity with agility thanks to the effective fusion of Agile methodology and Projectification concepts, which eventually produced favorable results across various project dimensions.
In reviewing the project change, it was possible to optimize the cost of the budget and the study of indirect field costs, having identified a post-tensioning job within the slabs and managing to optimize the project execution cost. Implementing the Agile system did affect execution time initially, but it ultimately led to optimized costs and enhanced performance across the board. All participants gained valuable experience throughout the process, contributing to developing a more efficient and effective project model.
While everything went smoothly overall, there was a lapse in one particular activity: creating the construction tender. The goal of finishing the tender in four weeks was unachievable, even with stringent adherence to the Scrum approach, which produced significant teamwork and dedication. However, this encounter provided insightful knowledge and educational opportunities. Concerning upcoming projects, applying Projectification tools and Agile Methodology can act as a safeguard to ensure that the project owner receives the suggested Backlog. Accordingly, it is possible to strengthen the commitment to producing value and achieving project success by utilizing the lessons learned from this experience to improve the processes and strategies and eliminate future gaps in execution.
5.2. Comparison with Other Studies
The research team faced many challenges during the project’s development, mostly related to changes. However, as the literature demonstrated, Agile and Projectification emphasize flexibility and ease of adaptation. In this sense, Arefazar et al. [19] delved into how Agile strategies can help deal with project changes. They stated that through repetitive and incremental processes based on continuous learning and iterative planning, project managers can respond to changes efficiently. They also established that Agile can be expanded by implementing a cooperative environment and eliminating barriers between client and the design team. In the case of this research, the project required changes due to the optimization of the slabs, beams, and columns delivered by the structural design department, delaying the schedule to week six. Nonetheless, the team surpassed this challenge by applying a Sprint, which allowed them to finish all the proposed activities in two weeks. The collaborative work carried out by the design team and adaptable planning help integrate the changes without much problem, and also strengthen the relationship between teams and the client.
On the other hand, cooperation is also enhanced by the applied methodologies. In this sense, Ozorhon et al. [20] established that a collaborative environment eliminates the interfaces between designers and contractors, enabling team trust and impacting project outcomes. Agile methods provide higher transparency and better communication, thus improving collaboration. During the project development for this research, the team had to deal with several changes in the project requested by the client. The improved cooperation between team members allowed for the fast validation of new information and the continuation of the project without significant delays.
Furthermore, Lalmi et al. [8] state that Agile management aims to be attentive to opportunities to make changes quickly. In their study, they proposed a hybrid model, mixing Lean, Agile, and traditional approaches, focused on construction projects; however, this was not tested on a real case. This research, on the other hand, showed that Agile and Projectification can help a project adjust to changes more efficiently, integrating the client’s needs easily, which was evidenced by a real case scenario. Sakikhales and Stravoravdis [21] stated that adopting the Agile approach enhances the development of high-quality products at the lowest possible cost. This perspective makes it appropriate to implement it in the pre-construction phase of a project when the solutions and requirements are evolving and the most influential decisions are made. This was also proven by this research, which applied Agile and Projectification at this specific phase, allowing the team to adapt easily to different requirements and changes, improving the economic position in terms of the bidding process.
Another study conducted by Albuquerque et al. [22] showed that one of the difficulties in implementing Agile methodologies is mainly related to the social dimension. They identified the organizational structure, relationship with the client, and the cultural mindset of the company as the aspects that negatively influence the adoption of such strategies. In the present research, the team began by acquiring the proper capacity to become Scrum masters, thus learning about Agile and its application. This action was crucial to its application’s success and achieving the participants’ results.
Accordingly, Galaz-Delgado et al. [48] identified and defined the main problems in the interaction between design teams in a construction project. They established that the most significant challenges are collaboration, coordination, trust, and role identification. The present research showed that applying Agile from the Projectification perspective can help deal with these difficulties by enabling cross-team cooperation. In this case, changes requested by the client to optimize the structure caused changes in the project by the structural design team. However, by applying Agile tools such as the Sprints and based on the Projectification philosophy, these changes were easily managed and allowed a successful result. This initiative also improved the relationship between teams, as they accepted changes straightforwardly, without significant interruptions in their work.
In addition, Che Nen et al. [49] studied the factors affecting quality performance in infrastructure projects, determining that among the top-ranked factors during the pre-construction phase was the delay in preparing technical specifications. The present research demonstrated that combining Agile methodologies with Projectification effectively minimized delays. This result is crucial since, in this stage, changes are usual and essential to seek the best solution, such as the one made for the case study, which allowed for budget savings.
Finally, Mohagheghi and Lassenius [50] (2021) acknowledge Agile’s benefits in promoting teamwork and flexibility, but they underscore that adopting Agile often necessitates significant organizational cultural and structural changes. Mohammed and Chambrelin [51] (2020) emphasize the need for technical training and adaptation periods in construction projects. Ozorhon et al. [20] (2022) advocate for a hybrid approach, suggesting that combining Agile with other project management approaches could be effective, especially in areas requiring rigid planning and regulatory compliance. Thus, the present research allowed for integrating teamwork, cultural and structural changes, technical training, and adaptation through a methodology that blended Agile and Projectification.
6. Conclusions
Implementing Agile techniques during the pre-construction stage of a project offers numerous advantages, including adaptability, teamwork, customer satisfaction, effective resource allocation, risk mitigation, transparency, and cost savings. These strategies empower construction teams to navigate pre-construction challenges effectively while closely aligning project outcomes with client expectations. Similarly, Projectification enables teams to treat tasks as projects, fostering flexibility, resource optimization, and innovation. Based on a case study, the impact of applying these methods in the design and pre-construction phases was analyzed, revealing that Agile and Projectification principles can revolutionize project management in the construction sector. Consequently, promoting cooperation, customer involvement, and continuous improvement enhances project outcomes, increases stakeholder engagement, and ensures successful, client-satisfying projects.
The case study showed how applying these methodologies can help improve the efficiency of the design process, allowing it to quickly adapt to changes, such as the one produced in week three. The process was adapted by applying Sprints to reach those goals, significantly reducing the time required. This implementation was a client requirement; hence, including the adaptations needed without significant issues was crucial to satisfaction.
On the other hand, a new work team was formed for the specific case, following the features of Projectification. This team was a multifunctional and self-organized group created for the project. This characteristic improved collaboration by avoiding isolated work areas and allowed for better management and decision making. Consequently, the decision-making process became more streamlined, enabling teams to respond swiftly to changes and challenges during pre-construction. The Scrum methodology’s emphasis on iterative processes and regular check-ins ensured that all participants remained engaged and informed, fostering a culture of transparency and accountability.
The case study highlighted that these improvements reduced delays and costs and increased overall project quality and client satisfaction. Accordingly, combining Agile practices and Projectification created a robust framework for continuous improvement, resulting in successful project outcomes and a more cohesive working environment. This collaborative approach empowered teams to navigate complexities confidently, ensuring the final deliverables met and often exceeded client expectations. The primary difficulty in the process was the learning curve for applying the Agile and Projectification approaches. This phenomenon can be seen as a typical issue when addressing new team methodologies.
Regarding the limitations of this study, it has to be noted that the application of Scrum in the pre-construction stage under the lens of Projectification was implemented in a project owned by a private construction company; however, when Agile and Projectification are applied in public sector projects, new opportunities and challenges arise that have to be studied, especially those associated with more rigid regulatory frameworks. Another limitation is related to the need to evaluate the social dimension of applying Agile and Projectification and their impact on the cultural mindset of the company.
Future research could focus on stakeholders’ engagement and the dynamics of teamwork and collaboration within Agile project teams, searching for insights into best practices for assembling high-performing teams in construction. Additionally, research could explore how Agile’s iterative and collaborative nature can complement sBIM processes, facilitating more efficient design and resource management during pre-construction.
Author Contributions
Conceptualization, F.M., E.F., F.O. and R.R.; methodology, F.M., E.F. and R.R.; software, F.M. and R.R.; validation, E.F., F.O., G.M. and F.B.; formal analysis, FM. and E.F.; investigation, F.M., E.F., R.R. and G.M.; resources, E.F. and F.B.; data curation, F.M., R.R. and G.M.; writing—original draft preparation, F.M., E.F., R.R. and G.M.; writing—review and editing, E.F., F.O., G.M. and F.B.; visualization, F.M., E.F. and G.M.; supervision, E.F., F.O. and F.B.; project administration, F.M., E.F. and F.B.; funding acquisition, E.F. and F.B. All authors have read and agreed to the published version of the manuscript.
Funding
This publication was supported by the Vicerrectoría de Investigación y Doctorados de la Universidad San Sebastián, Chile—Fund number USS-FIN-24-APCS-29.
Data Availability Statement
The original contributions presented in the study are included in the article; further inquiries can be directed to the corresponding author.
Acknowledgments
The authors would like to acknowledge the support provided by the following higher education institutions: Universidad San Sebastián, Chile, and Universidad Panamericana, Mexico.
Conflicts of Interest
The authors declare no conflicts of interest.
References
- Romo, R.; Orozco, F.; Forcael, E.; Moreno, F. Towards a Model That Sees Human Resources as a Key Element for Competitiveness in Construction Management. Buildings 2023, 13, 774. [Google Scholar] [CrossRef]
- Li, S.; Li, C.Z.; Xiong, M.; Zhen, Y.; Guo, Z. Performance of Prefabricated Construction: A Critical Review from 2010 to 2020; Springer: Singapore, 2022; pp. 1013–1027. [Google Scholar]
- Enshassi, A.; Saleh, N.; Mohamed, S. Barriers to the Application of Lean Construction Techniques Concerning Safety Improvement in Construction Projects. Int. J. Constr. Manag. 2021, 21, 1044–1060. [Google Scholar] [CrossRef]
- Forcael, E.; Garcés, G.; Backhouse Erazo, P.; Bastías, L. How Do We Teach?: A Practical Guide for Engineering Educators. Int. J. Eng. Educ. 2018, 34, 1451–1466. [Google Scholar]
- Moreno, F.; Orozco, F.; Rojas, O.; Senior, B.; Poshdar, M.; Forcael, E. A Fixed Start Scheduling Approach for Repetitive Construction Projects. KSCE J. Civ. Eng. 2020, 24, 1671–1682. [Google Scholar] [CrossRef]
- Ellitan, L. Competing in the Era of Industrial Revolution 4.0 and Society 5.0. J. Maksipreneur Manaj. Kop. Dan Entrep. 2020, 10, 1–12. [Google Scholar] [CrossRef]
- Man, M.M.K. Human Resource Development Requirements in Industrial Revolution 4.0. In Contemporary Global Issues in Human Resource Management; Emerald Publishing Limited: Bingley, UK, 2020; pp. 129–139. [Google Scholar] [CrossRef]
- Lalmi, A.; Fernandes, G.; Souad, S.B. A Conceptual Hybrid Project Management Model for Construction Projects. Procedia Comput. Sci. 2021, 181, 921–930. [Google Scholar] [CrossRef]
- Fowler, M.; Highsmith, J. The Agile Manifesto. Softw. Dev. 2001, 9, 28–35. [Google Scholar]
- Firdaus, M.B.; Patulak, I.M.; Tejawati, A.; Bryantama, A.; Putra, G.M.; Pakpahan, H.S. Agile-Scrum Software Development Monitoring System. In Proceedings of the 2019 International Conference on Electrical, Electronics and Information Engineering (ICEEIE), Denpasar, Indonesia, 3–4 October 2019; pp. 288–293. [Google Scholar]
- Streule, T.; Miserini, N.; Bartlomé, O.; Klippel, M.; De Soto, B.G. Implementation of Scrum in the Construction Industry. Procedia Eng. 2016, 164, 269–276. [Google Scholar] [CrossRef]
- Lühr, G.; Wagner, R.; Radujković, M. The Influence of Leadership on the Projectification of the Public Construction Sector in Germany. Buildings 2023, 13, 1506. [Google Scholar] [CrossRef]
- Martínez-Montes, G.; Moreno-Escobar, B. Projectification of Society: A Necessary Debate, 1st ed.; Editorial Universidad de Granada: Granada, Spain, 2023; ISBN 978-84-338-7263-0. [Google Scholar]
- Wagner, R.; Huemann, M.; Radujkovic, M. The Influence of Project Management Associations on Projectification of Society—An Institutional Perspective. Proj. Leadersh. Soc. 2021, 2, 100021. [Google Scholar] [CrossRef]
- Chathuranga, S.; Jayasinghe, S.; Antucheviciene, J.; Wickramarachchi, R.; Udayanga, N.; Weerakkody, W.A.S. Practices Driving the Adoption of Agile Project Management Methodologies in the Design Stage of Building Construction Projects. Buildings 2023, 13, 1079. [Google Scholar] [CrossRef]
- Ahmed, M.N.; Mohammed, S.R. Developing a Risk Management Framework in Construction Project Based on Agile Management Approach. Civ. Eng. J. 2019, 5, 608. [Google Scholar] [CrossRef]
- Jethva, S.S.; Skibniewski, M.J. Agile Project Management for Design-Build Construction Projects: A Case Study. Int. J. Appl. Sci. Eng. 2022, 19, 1–11. [Google Scholar] [CrossRef]
- Hazzan, O.; Dubinsky, Y. Agile Anywhere: Essays on Agile Projects and Beyond; SpringerBriefs in Computer Science; Springer International Publishing: Cham, Switzerland, 2014; ISBN 978-3-319-10156-9. [Google Scholar]
- Arefazar, Y.; Nazari, A.; Hafezi, M.R.; Maghool, S.A.H. Prioritizing Agile Project Management Strategies as a Change Management Tool in Construction Projects. Int. J. Constr. Manag. 2022, 22, 678–689. [Google Scholar] [CrossRef]
- Ozorhon, B.; Cardak, F.; Caglayan, S. Investigating the Agile Hybrid Approach in Construction. J. Manag. Eng. 2022, 38, 04022022. [Google Scholar] [CrossRef]
- Sakikhales, M.H.; Stravoravdis, S. Using Agile Project Management and BIM for Improved Building Performance. In Building Information Modelling, Building Performance, Design and Smart Construction; Springer International Publishing: Cham, Switzerland, 2017; pp. 65–78. [Google Scholar]
- Albuquerque, F.; Torres, A.S.; Berssaneti, F.T. Lean Product Development and Agile Project Management in the Construction Industry. Rev. Gestão 2020, 27, 135–151. [Google Scholar] [CrossRef]
- Sadeghi, S.; Akbarpour, A.; Abbasianjahromi, H. Provide a Lean and Agile Strategy for an Antifragile Sustainable Supply Chain in the Construction Industry(Residential Complex). Clean. Logist. Supply Chain. 2022, 5, 100079. [Google Scholar] [CrossRef]
- Gidado, K. Enhancing the Prime Contractor’s Pre-Construction Planning. J. Constr. Res. 2004, 5, 87–106. [Google Scholar] [CrossRef]
- Kalaiarasan, A.K.M. Application of Agile Project Management Techniques in Construction Sector: An Enquiry and Analysis. Master Thesis, Politecnico di Milano, Milan, Italy, 2022. [Google Scholar]
- Memić, N.; Tadayon, A.; Olsson, N.O.E.; Wondimu, P.A.; Ishtiaque, T.A.; Lædre, O. Exploring Pre-Construction Activities in Infrastructure Projects That Can Benefit from Contractor Involvement. Buildings 2023, 13, 2569. [Google Scholar] [CrossRef]
- Ndekugri, I.; Ankrah, N.A.; Adaku, E. The Design Coordination Role at the Pre-Construction Stage of Construction Projects. Build. Res. Inf. 2022, 50, 452–466. [Google Scholar] [CrossRef]
- Badran, S.S.; Abdallah, A.B. Lean vs Agile Project Management in Construction: Impacts on Project Performance Outcomes. Eng. Constr. Archit. Manag. 2024; ahead of print. [Google Scholar] [CrossRef]
- Schwaber, K.; Sutherland, J. The Scrum Guide November 2017; Scrum: Cambridge, MA, USA, 2017; Volume 6. [Google Scholar]
- Moran, A. Managing Agile. Strategy, Implementation, organisation and People; Springer: Cham, Switzerland, 2015. [Google Scholar] [CrossRef]
- Costa, A.; Ramos, F.; Perkusich, M.; Neto, A.D.S.; Silva, L.; Cunha, F.; Rique, T.; Almeida, H.; Perkusich, A. A Genetic Algorithm-Based Approach to Support Forming Multiple Scrum Project Teams. IEEE Access 2022, 10, 68981–68994. [Google Scholar] [CrossRef]
- Pócsová, J.; Bednárová, D.; Bogdanovská, G.; Mojžišová, A. Implementation of Agile Methodologies in an Engineering Course. Educ. Sci. 2020, 10, 333. [Google Scholar] [CrossRef]
- Carvalho, B.V.d.; Mello, C.H.P. Scrum Agile Product Development Method—Literature Review, Analysis and Classification. Prod. Manag. Dev. 2011, 9, 39–49. [Google Scholar] [CrossRef]
- Sanni-Anibire, M.O.; Mohamad Zin, R.; Olatunji, S.O. Causes of Delay in the Global Construction Industry: A Meta Analytical Review. Int. J. Constr. Manag. 2022, 22, 1395–1407. [Google Scholar] [CrossRef]
- Midler, C. “Projectification” of the Firm: The Renault Case. Scand. J. Manag. 1995, 11, 363–375. [Google Scholar] [CrossRef]
- Schoper, Y.-G.; Wald, A.; Ingason, H.T.; Fridgeirsson, T.V. Projectification in Western Economies: A Comparative Study of Germany, Norway and Iceland. Int. J. Proj. Manag. 2018, 36, 71–82. [Google Scholar] [CrossRef]
- Kuura, A. Project Management Development-Practice and Perspectives 25 YEARS OF PROJECTIFICATION RESEARCH. In Proceedings of the Project Management Development—Practice and Perspectives 9th International Scientific Conference on Project Management in the Baltic Countries, Riga, Latvia, 24 April 2020. [Google Scholar]
- Moreno Escobar, B.; Martínez Montes, G.; El Hajj, C. Building the Foundation for a Necessary Debate: Projectification of Society. Systems 2023, 11, 165. [Google Scholar] [CrossRef]
- Wagner, R.F.; Radujkovic, M. Effects of Lagging Projectification in the Public Sector on Realizing Infrastructure Projects. Organ. Technol. Manag. Constr. Int. J. 2022, 14, 2559–2570. [Google Scholar] [CrossRef]
- Schoper, I.G. The Projectification of the Economy. In Projectification of Society: A Necessary Debate; Martínez-Montes, G., Moreno-Escobar, B., Eds.; Editorial Universidad de Granada: Granada, Spain, 2023; pp. 17–39. ISBN 978-84-338-7263-0. [Google Scholar]
- Ingle, P.V.; Mahesh, G. Construction Project Performance Areas for Indian Construction Projects. Int. J. Constr. Manag. 2022, 22, 1443–1454. [Google Scholar] [CrossRef]
- Li, M.; Yu, H.; Liu, P. An Automated Safety Risk Recognition Mechanism for Underground Construction at the Pre-Construction Stage Based on BIM. Autom. Constr. 2018, 91, 284–292. [Google Scholar] [CrossRef]
- Adafin, J.; Rotimi, J.O.B.; Wilkinson, S. Risk Impact Assessments in Project Budget Development: Quantity Surveyors’ Perspectives. Int. J. Constr. Manag. 2020, 20, 13–28. [Google Scholar] [CrossRef]
- Lin, X.; Lu, Y.; Liu, J.B. Research on Mathematical Model of Cost Budget in the Early Stage of Assembly Construction Project Based on Improved Neural Network Algorithm. Math. Probl. Eng. 2020, 2020, 3674929. [Google Scholar] [CrossRef]
- Leicht, D.; Castro-Fresno, D.; Dìaz, J.; Baier, C. Multidimensional Construction Planning and Agile Organized Project Execution-The 5D-PROMPT Method. Sustainability 2020, 12, 6340. [Google Scholar] [CrossRef]
- Babalola, O.; Ibem, E.O.; Ezema, I.C. Implementation of Lean Practices in the Construction Industry: A Systematic Review. Build. Environ. 2019, 148, 34–43. [Google Scholar] [CrossRef]
- Henning, C.H.C.A.; Wald, A. Toward a Wiser Projectification: Macroeconomic Effects of Firm-Level Project Work. Int. J. Proj. Manag. 2019, 37, 807–819. [Google Scholar] [CrossRef]
- Galaz-Delgado, E.I.; Herrera, R.F.; Atencio, E.; Rivera, F.M.L.; Biotto, C.N. Problems and Challenges in the Interactions of Design Teams of Construction Projects: A Bibliometric Study. Buildings 2021, 11, 461. [Google Scholar] [CrossRef]
- Che Nen, A.N.; Maznah Mat Isa, C.; Mohd Nusa, F.N.; Khairil Izam Che Ibrahim, C. Complexity Factors during Pre-Construction Stage Affecting Quality Performance in Infrastructure Projects. In Proceedings of the 2020 11th IEEE Control and System Graduate Research Colloquium, ICSGRC 2020—Proceedings, Shah Alam, Malaysia, 8 August 2020; pp. 253–258. [Google Scholar] [CrossRef]
- Mohagheghi, P.; Lassenius, C. Organizational Implications of Agile Adoption: A Case Study from the Public Sector. In Proceedings of the 29th ACM Joint Meeting on European Software Engineering Conference and Symposium on the Foundations of Software Engineering, Athens, Greece, 23–28 August 2021; ACM: New York, NY, USA; pp. 1444–1454. [Google Scholar]
- Mohammed, K.N.; Syam Chambrelin, K. An Analytical Approach in Usage of Agile Methodologies in Construction Industries—A Case Study. Mater. Today Proc. 2020, 33, 475–479. [Google Scholar] [CrossRef]
Disclaimer/Publisher’s Note: The statements, opinions and data contained in all publications are solely those of the individual author(s) and contributor(s) and not of MDPI and/or the editor(s). MDPI and/or the editor(s) disclaim responsibility for any injury to people or property resulting from any ideas, methods, instructions or products referred to in the content. |
© 2024 by the authors. Licensee MDPI, Basel, Switzerland. This article is an open access article distributed under the terms and conditions of the Creative Commons Attribution (CC BY) license (https://creativecommons.org/licenses/by/4.0/).










