Advanced Predictive Structural Health Monitoring in High-Rise Buildings Using Recurrent Neural Networks
Abstract
1. Introduction
2. Methodology
2.1. Base Structure Modeling
2.2. Load Calculations
- Step 1: the empirical formula was used to calculate the building period (T), which was determined to be 1.97 s.
2.3. Structural Modeling and Analysis
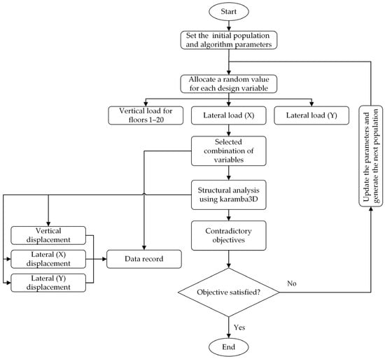
2.4. Dataset Generation
2.5. ML Model Development
2.5.1. Data Preprocessing
2.5.2. Model Selection
2.5.3. ML Model Architecture
- Input layer: The input shape accommodates the scaled features for each floor and lateral load.
- LSTM layers: Two LSTM layers were used, with the first layer having 128 units and the second 256 units. The first LSTM layer is set to return sequences, allowing the second LSTM layer to process the output. These LSTM layers capture the temporal dependencies between different load conditions and their resulting displacements.
- Dropout layers: To prevent overfitting, dropout regularization was applied after each LSTM layer and before the final dense layer. The dropout rates were set to 30% after the LSTM layers and 50% before the output layer.
- Dense layer: To map the learned features to the output space, a fully connected dense layer with 512 neurons and an ReLU activation function was included.
- Output layer: The output layer contains three neurons, each corresponding to one of the target displacements: vertical displacement, lateral displacement in the Y direction, and lateral displacement in the X direction.
2.5.4. Performance Metrics and Evaluation
- Mean Absolute Error (MAE): This metric represents the average absolute differences between predicted and actual values, offering a straightforward measure of prediction error in the original units. It is particularly valuable for understanding overall model accuracy in regression tasks, especially when all errors are treated equally without overemphasizing large errors [43].
- Mean Squared Error (MSE): MSE measures the average of the squares of the errors between predicted and actual values. It provides insight into the magnitude of the prediction error, with lower MSE values indicating better performance. This metric is widely used in regression tasks due to its sensitivity to outliers and large deviations in predictions, making it valuable for detecting significant errors [43].
- R-squared (R2): The R2 value, also known as the coefficient of determination, indicates the proportion of the variance in the dependent variable that is predictable from the independent variables. An R2 value closer to 1 implies a strong correlation and better model fit, while values closer to 0 indicate weaker predictive power [44]. This metric helps quantify how well the model generalizes to unseen data.
- Maximum Difference from Actual Value (%): This residual-based metric expresses the largest deviation between predicted and actual values as a percentage of the actual value. It is particularly useful for understanding the extremes in model performance, which are often critical in structural engineering applications where even small deviations can have significant consequences [45].
3. Results and Discussion
3.1. ML Model Implementation
3.2. ML Model Evaluation
3.3. Application of the Model in SHM
4. Conclusions
Author Contributions
Funding
Data Availability Statement
Conflicts of Interest
References
- Aktan, E.; Bartoli, I.; Glišić, B.; Rainieri, C. Lessons from Bridge Structural Health Monitoring (SHM) and Their Implications for the Development of Cyber-Physical Systems. Infrastructures 2024, 9, 30. [Google Scholar] [CrossRef]
- Liu, Z. Smart Sensors for Structural Health Monitoring and Nondestructive Evaluation. Sensors 2024, 24, 603. [Google Scholar] [CrossRef] [PubMed]
- Zhou, K.; Li, Q.-S. Investigation of Time-Varying Structural Dynamic Properties of High-Rise Buildings under Typhoon Conditions. J. Build. Eng. 2022, 46, 103796. [Google Scholar] [CrossRef]
- Ilgın, H.E.; Ay, B.Ö.; Gunel, M.H. A Study on Main Architectural and Structural Design Considerations of Contemporary Supertall Buildings. Arch. Sci. Rev. 2021, 64, 212–224. [Google Scholar] [CrossRef]
- Halis Gunel, M.; Emre Ilgin, H. A Proposal for the Classification of Structural Systems of Tall Buildings. Build. Environ. 2007, 42, 2667–2675. [Google Scholar] [CrossRef]
- Astorga, A.; Guéguen, P.; Beth, M.; Bessoule, N. Exploring the Effective Implementation of Population-Based SHM in Existing Buildings. Part II Damage-Feature Classif. Decis.-Making. Eng. Struct. 2024, 314, 118368. [Google Scholar] [CrossRef]
- Nicoletti, V.; Arezzo, D.; Carbonari, S.; Gara, F. Dynamic Monitoring of Buildings as a Diagnostic Tool during Construction Phases. J. Build. Eng. 2022, 46, 103764. [Google Scholar] [CrossRef]
- Xu, K.; Li, Q.; Zhou, K.; Han, X. Dynamic Performance of a Supertall Building with an Active Tuned Mass Damper System during Super Typhoon Saola. Eng. Struct. 2024, 318, 118778. [Google Scholar] [CrossRef]
- Zhou, K.; Duan, M.-G.; Wu, Z.-L.; Zhi, L.-H.; Hu, F. Dynamic Behavior Monitoring of Twin Supertall Buildings during Super Typhoon Soksuri Using Social Sensing Data. J. Build. Eng. 2024, 95, 110119. [Google Scholar] [CrossRef]
- Li, Q.S.; Li, X.; He, Y.; Yi, J. Observation of Wind Fields over Different Terrains and Wind Effects on a Super-Tall Building during a Severe Typhoon and Verification of Wind Tunnel Predictions. J. Wind. Eng. Ind. Aerodyn. 2017, 162, 73–84. [Google Scholar] [CrossRef]
- Zhang, C.; Mousavi, A.A.; Masri, S.F.; Gholipour, G.; Yan, K.; Li, X. Vibration Feature Extraction Using Signal Processing Techniques for Structural Health Monitoring: A Review. Mech. Syst. Signal Process 2022, 177, 109175. [Google Scholar] [CrossRef]
- Zhang, C.; Mousavi, A.A.; Masri, S.F.; Gholipour, G. The State-of-the-Art on Time-Frequency Signal Processing Techniques for High-Resolution Representation of Nonlinear Systems in Engineering. Arch. Comput. Methods Eng. 2024, 31, 1–22. [Google Scholar] [CrossRef]
- Mousavi, A.A.; Zhang, C.; Masri, S.F.; Gholipour, G. Damage Detection and Localization of a Steel Truss Bridge Model Subjected to Impact and White Noise Excitations Using Empirical Wavelet Transform Neural Network Approach. Measurement 2021, 185, 110060. [Google Scholar] [CrossRef]
- Ayyildiz, C.; Erdem, H.E.; Dirikgil, T.; Dugenci, O.; Kocak, T.; Altun, F.; Gungor, V.C. Structure Health Monitoring Using Wireless Sensor Networks on Structural Elements. Ad. Hoc Netw. 2019, 82, 68–76. [Google Scholar] [CrossRef]
- Pezeshki, H.; Adeli, H.; Pavlou, D.; Siriwardane, S.C. State of the Art in Structural Health Monitoring of Offshore and Marine Structures. Proc. Inst. Civ. Eng.-Marit. Eng. 2023, 176, 89–108. [Google Scholar] [CrossRef]
- Zaparoli Cunha, B.; Droz, C.; Zine, A.-M.; Foulard, S.; Ichchou, M. A Review of Machine Learning Methods Applied to Structural Dynamics and Vibroacoustic. Mech. Syst. Signal Process 2023, 200, 110535. [Google Scholar] [CrossRef]
- Ruggieri, S.; Bruno, G.; Attolico, A.; Uva, G. Assessing the Dredging Vibrational Effects on Surrounding Structures: The Case of Port Nourishment in Bari. J. Build. Eng. 2024, 96, 110385. [Google Scholar] [CrossRef]
- Wu, X.; Ghaboussi, J.; Garrett, J.H. Use of Neural Networks in Detection of Structural Damage. Comput. Struct. 1992, 42, 649–659. [Google Scholar] [CrossRef]
- Worden, K.; Lane, A.J. Damage Identification Using Support Vector Machines. Smart Mater. Struct. 2001, 10, 540–547. [Google Scholar] [CrossRef]
- Wan, F.L.K. Genetic Algorithms, Their Applications and Models in Nonlinear Systems Identification. 1991. Available online: https://open.library.ubc.ca/collections/831/items/1.0098602 (accessed on 25 August 2024).
- Lin, P.; Ding, F.; Hu, G.; Li, C.; Xiao, Y.; Tse, K.T.; Kwok, K.C.S.; Kareem, A. Machine Learning-Enabled Estimation of Crosswind Load Effect on Tall Buildings. J. Wind. Eng. Ind. Aerodyn. 2022, 220, 104860. [Google Scholar] [CrossRef]
- Shahbazi, Y.; Ghofrani, M.; Pedrammehr, S. Aesthetic Assessment of Free-Form Space Structures Using Machine Learning Based on the Expert’s Experiences. Buildings 2023, 13, 2508. [Google Scholar] [CrossRef]
- Safaei, M.; Hejazian, M.; Pedrammehr, S.; Pakzad, S.; Ettefagh, M.M.; Fotouhi, M. Damage Detection of Gantry Crane with a Moving Mass Using Artificial Neural Network. Buildings 2024, 14, 458. [Google Scholar] [CrossRef]
- Shahbazi, Y.; Abdkarimi, M.; Ahmadnejad, F.; Mokhtari Kashavar, M.; Fotouhi, M.; Pedrammehr, S. Comparative Study of Optimal Flat Double-Layer Space Structures with Diverse Geometries through Genetic Algorithm. Buildings 2024, 14, 2816. [Google Scholar] [CrossRef]
- Zhou, Q.; Li, Q.-S.; Lu, B. Displacement Estimation for a High-Rise Building during Super Typhoon Mangkhut Based on Field Measurements and Machine Learning. Eng. Struct. 2024, 307, 117947. [Google Scholar] [CrossRef]
- Parisi, F.; Mangini, A.M.; Fanti, M.P.; Adam, J.M. Automated Location of Steel Truss Bridge Damage Using Machine Learning and Raw Strain Sensor Data. Autom. Constr. 2022, 138, 104249. [Google Scholar] [CrossRef]
- Cabboi, A.; Gentile, C.; Saisi, A. From Continuous Vibration Monitoring to FEM-Based Damage Assessment: Application on a Stone-Masonry Tower. Constr. Build. Mater. 2017, 156, 252–265. [Google Scholar] [CrossRef]
- Ierimonti, L.; Venanzi, I.; Cavalagli, N.; Comodini, F.; Ubertini, F. An Innovative Continuous Bayesian Model Updating Method for Base-Isolated RC Buildings Using Vibration Monitoring Data. Mech. Syst. Signal Process 2020, 139, 106600. [Google Scholar] [CrossRef]
- García-Macías, E.; Ubertini, F. Real-Time Bayesian Damage Identification Enabled by Sparse PCE-Kriging Meta-Modelling for Continuous SHM of Large-Scale Civil Engineering Structures. J. Build. Eng. 2022, 59, 105004. [Google Scholar] [CrossRef]
- Sapidis, G.M.; Kansizoglou, I.; Naoum, M.C.; Papadopoulos, N.A.; Chalioris, C.E. A Deep Learning Approach for Autonomous Compression Damage Identification in Fiber-Reinforced Concrete Using Piezoelectric Lead Zirconate Titanate Transducers. Sensors 2024, 24, 386. [Google Scholar] [CrossRef]
- Mostafavi, A.; Cha, Y.-J. Deep Learning-Based Active Noise Control on Construction Sites. Autom. Constr. 2023, 151, 104885. [Google Scholar] [CrossRef]
- Sen, D.; Long, J.; Sun, H.; Campman, X.; Buyukozturk, O. Multi-Component Deconvolution Interferometry for Data-Driven Prediction of Seismic Structural Response. Eng. Struct. 2021, 241, 112405. [Google Scholar] [CrossRef]
- Yang, J.; Wang, W.; Lin, G.; Li, Q.; Sun, Y.; Sun, Y. Infrared Thermal Imaging-Based Crack Detection Using Deep Learning. IEEE Access 2019, 7, 182060–182077. [Google Scholar] [CrossRef]
- Yu, Y.; Wang, C.; Gu, X.; Li, J. A Novel Deep Learning-Based Method for Damage Identification of Smart Building Structures. Struct. Health Monit. 2019, 18, 143–163. [Google Scholar] [CrossRef]
- Mishra, M.; Lourenço, P.B.; Ramana, G.V. Structural Health Monitoring of Civil Engineering Structures by Using the Internet of Things: A Review. J. Build. Eng. 2022, 48, 103954. [Google Scholar] [CrossRef]
- Giordano, P.F.; Quqa, S.; Limongelli, M.P. The Value of Monitoring a Structural Health Monitoring System. Struct. Saf. 2023, 100, 102280. [Google Scholar] [CrossRef]
- Thai, H.-T. Machine Learning for Structural Engineering: A State-of-the-Art Review. Structures 2022, 38, 448–491. [Google Scholar] [CrossRef]
- Robert McNeel & Associates. Grasshopper3d. Available online: http://www.grasshopper3d.com (accessed on 22 October 2022).
- Ministry of Roads & Urban Development of Iran. Iranian Seismic Code (Standard No. 2800), 4th ed.; Ministry of Roads & Urban Development of Iran: Tehran, Iran, 2014.
- International Code Council (ICC). International Building Code (IBC). Available online: https://codes.iccsafe.org/content/IBC2021P2 (accessed on 25 August 2024).
- American Society of Civil Engineers. Minimum Design Loads and Associated Criteria for Buildings and Other Structures; American Society of Civil Engineers: Reston, VA, USA, 2017. [Google Scholar] [CrossRef]
- Clemens Preisinger. Karamba3D. Available online: https://karamba3d.com/ (accessed on 25 August 2024).
- Chai, T.; Draxler, R.R. Root Mean Square Error (RMSE) or Mean Absolute Error (MAE)?—Arguments against Avoiding RMSE in the Literature. Geosci. Model. Dev. 2014, 7, 1247–1250. [Google Scholar] [CrossRef]
- Nagelkerke, N.J.D. A Note on a General Definition of the Coefficient of Determination. Biometrika 1991, 78, 691–692. [Google Scholar] [CrossRef]
- Willmott, C.; Matsuura, K. Advantages of the Mean Absolute Error (MAE) over the Root Mean Square Error (RMSE) in Assessing Average Model Performance. Clim. Res. 2005, 30, 79–82. [Google Scholar] [CrossRef]











| Dimensions (cm) | Cross Section | Material Properties | |||||||
|---|---|---|---|---|---|---|---|---|---|
| H | zs | zm | Max Width | Material | E (kN/cm2) | G12 (kN/cm2) | G3 (kN/cm2) | ||
| Outer beams | 97 | 48.5 | 48.5 | 30 | I | Steel | 21,000 | 8076 | 8076 |
| Inner main beams | 87 | 43.5 | 43.5 | 30 | I | ||||
| Inner sub-beams | 62 | 31 | 31 | 30 | I | ||||
| Exterior columns | 80 | 40 | 40 | 80 | [] | ||||
| Inner columns | 80 | 40 | 40 | 80 | [] | ||||
| Exterior bracing | 87 | 43.5 | 43.5 | 30 | I | ||||
| Shear core beams | 52.2 | 26.1 | 26.1 | 30 | I | ||||
| Shear core columns | 60 | 30 | 30 | 60 | [] | ||||
| Shear core bracing | 28.3 | 14.15 | 14.15 | 30 | I | ||||
| Floor shells | 20 | - | - | - | - | Reinforced concrete | 3000 | 1375 | 1375 |
| Building Mass (W) | Seismic Zone Factor (Z) | Importance Factor (I) | Response Modification Factor (R) | Site Coefficient (S) | Spectral Acceleration Coefficient (C(T)) | Structure Façade Area (y) |
|---|---|---|---|---|---|---|
| 136,524.25 kN | 0.35 | 1.0 | 6 | 1.2 | 1.0 g | 3840 m2 |
| Min | Max | |
|---|---|---|
| Lateral load (X direction) (m2 of building façade) | 0 | 6 |
| Lateral load (Y direction) (m2 of building façade) | 0 | 6 |
| Floors 1–20 vertical load (m2) | 0 | 15 |
| MAE | RMSE | R2 | Max Difference | |
|---|---|---|---|---|
| Vertical displacement | 0.063 | 0.081 | 0.978 | 0.93% |
| Lateral (Y) displacement | 0.786 | 0.998 | 0.999 | 4.55% |
| Lateral (X) displacement | 0.763 | 0.900 | 0.999 | 7.35% |
Disclaimer/Publisher’s Note: The statements, opinions and data contained in all publications are solely those of the individual author(s) and contributor(s) and not of MDPI and/or the editor(s). MDPI and/or the editor(s) disclaim responsibility for any injury to people or property resulting from any ideas, methods, instructions or products referred to in the content. |
© 2024 by the authors. Licensee MDPI, Basel, Switzerland. This article is an open access article distributed under the terms and conditions of the Creative Commons Attribution (CC BY) license (https://creativecommons.org/licenses/by/4.0/).
Share and Cite
Ghaffari, A.; Shahbazi, Y.; Mokhtari Kashavar, M.; Fotouhi, M.; Pedrammehr, S. Advanced Predictive Structural Health Monitoring in High-Rise Buildings Using Recurrent Neural Networks. Buildings 2024, 14, 3261. https://doi.org/10.3390/buildings14103261
Ghaffari A, Shahbazi Y, Mokhtari Kashavar M, Fotouhi M, Pedrammehr S. Advanced Predictive Structural Health Monitoring in High-Rise Buildings Using Recurrent Neural Networks. Buildings. 2024; 14(10):3261. https://doi.org/10.3390/buildings14103261
Chicago/Turabian StyleGhaffari, Abbas, Yaser Shahbazi, Mohsen Mokhtari Kashavar, Mohammad Fotouhi, and Siamak Pedrammehr. 2024. "Advanced Predictive Structural Health Monitoring in High-Rise Buildings Using Recurrent Neural Networks" Buildings 14, no. 10: 3261. https://doi.org/10.3390/buildings14103261
APA StyleGhaffari, A., Shahbazi, Y., Mokhtari Kashavar, M., Fotouhi, M., & Pedrammehr, S. (2024). Advanced Predictive Structural Health Monitoring in High-Rise Buildings Using Recurrent Neural Networks. Buildings, 14(10), 3261. https://doi.org/10.3390/buildings14103261

