Seismic Performance Assessment of Composite Frame–High-Strength Steel Plate Wall Core Tube Resilient Structural System
Abstract
1. Introduction
2. Overview of High-Performance Structural Systems
2.1. System Composition
- (1)
- Energy consumption during MCEs is primarily concentrated in the frame beam and the replaceable energy dissipation coupling beam. The frame column and shear wall remain undamaged, ensuring rapid structural repair post-earthquake and enhancing the seismic resilience of the structure.
- (2)
- The high-performance structural system, composed of high-strength steel and high-strength concrete, effectively optimizes the material utilization and achieves the objective of energy conservation and emission reduction in buildings.
- (3)
- Compared to the conventional frame–core tube structure, the high-performance structural system offers potential cost savings and enhances the economic efficiency of structural construction.


2.2. Performance Objectives
3. Analysis Model
3.1. Basic Design Information
3.2. Main Design Results
3.3. Establishment and Verification of Elastoplastic Model
3.4. Ground Motion Selection
4. Elastoplastic Analysis under MCEs
4.1. Story Displacement and Story Drift Ratio
4.2. Development of Structural Plasticity
4.3. Structural Stiffness Degradation
4.4. Assessment of the Function of the Second Line of Defense of the Outer Frame
5. Seismic Resilience Assessment
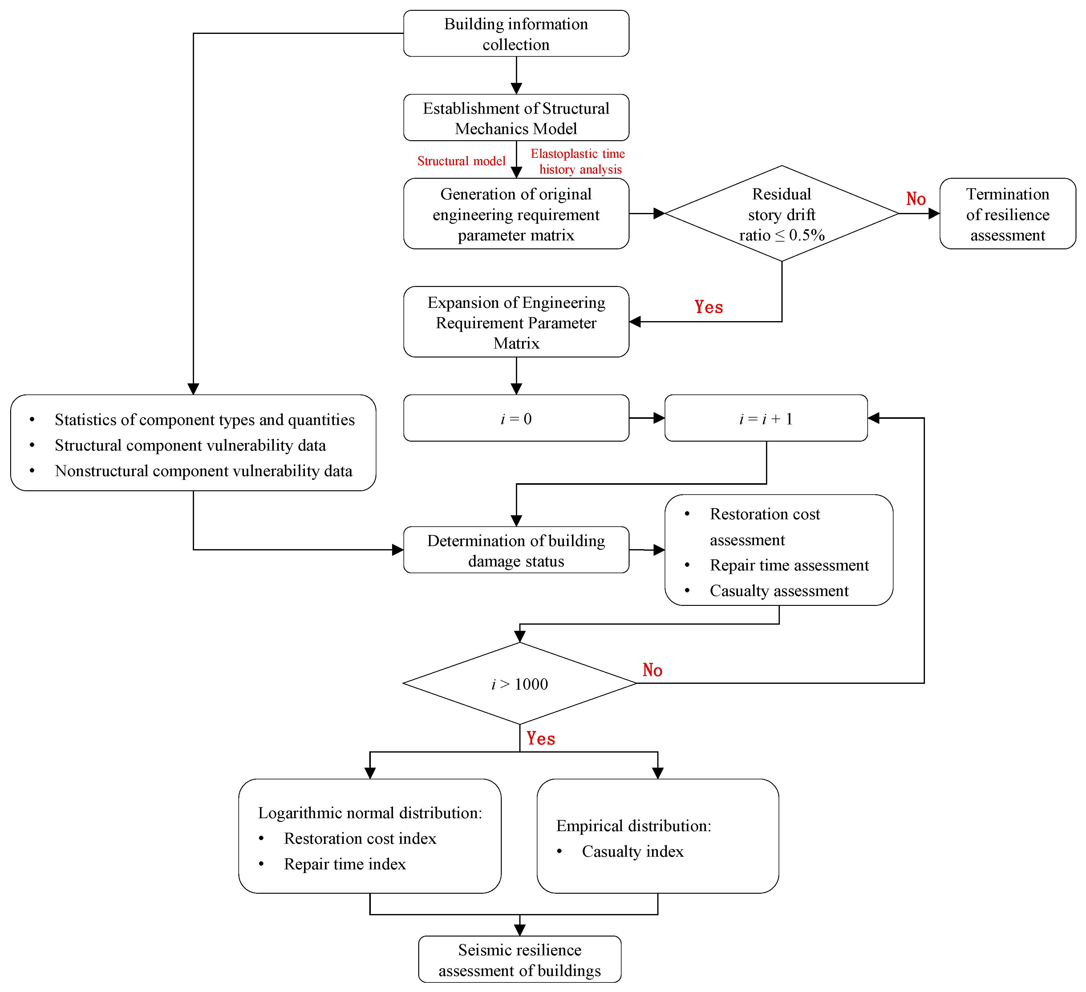
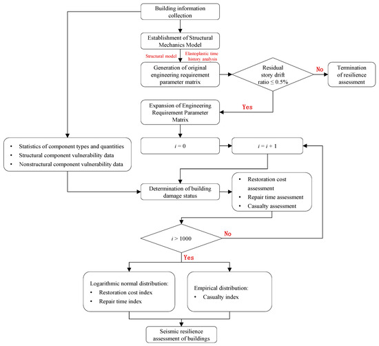
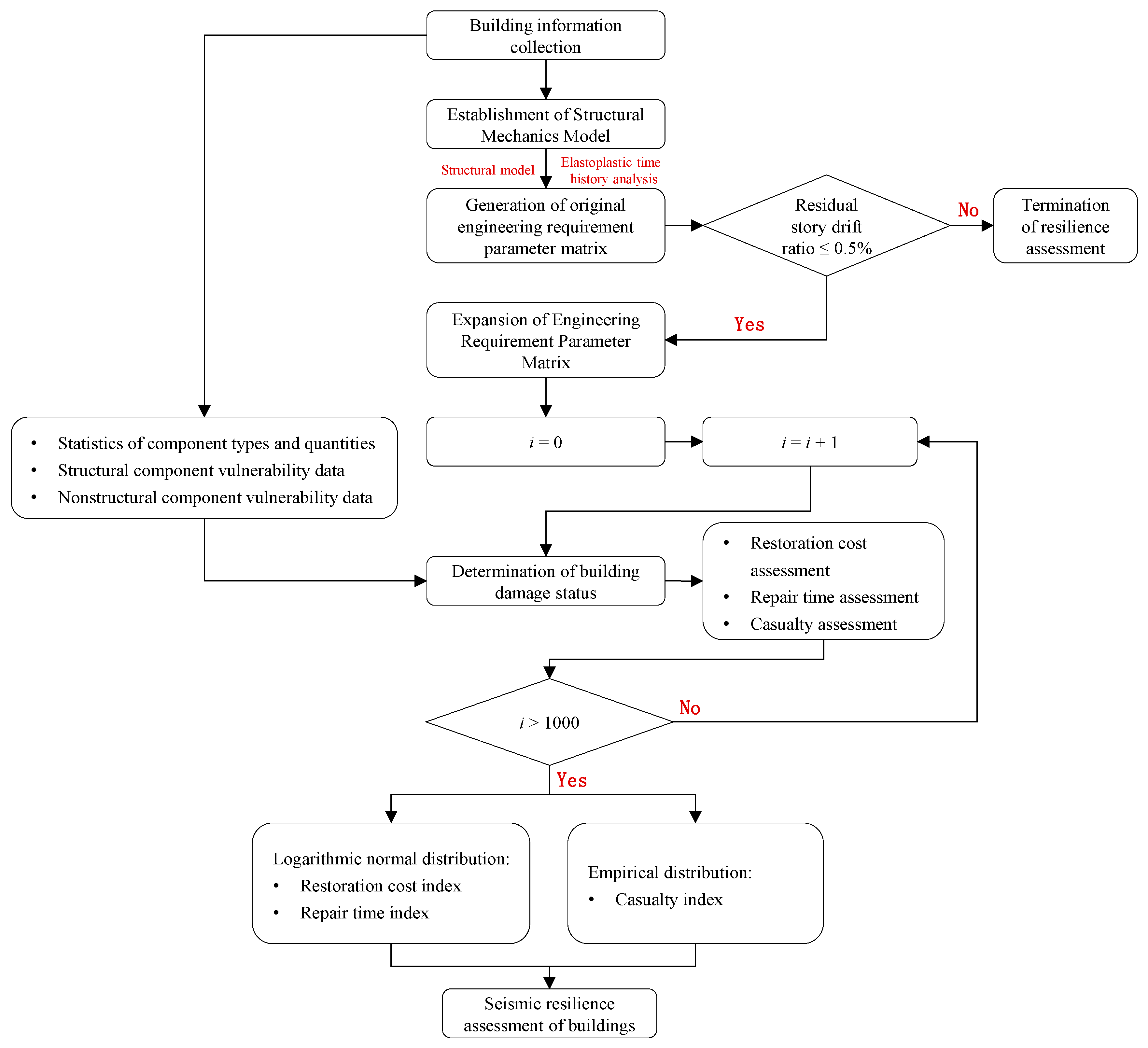
5.1. Assessment Process
5.2. Value of Vulnerability Parameters for Composite Components
- (1)
- Based on experimental reported data in the literature, calculate the rotation angles of the components corresponding to the nominal yield point, peak point, and limit point, namely θy, θp, and θu;
- (2)
- Assuming that the experimental data adhere to a logarithmic normal distribution, calculate the logarithmic mean and logarithmic standard deviation of the experimental data under various rotation angles, and determine the corresponding logarithmic normal distribution function;
- (3)
- Calculate the correlation coefficient R between the experimental data and the fitted data determined based on the logarithmic normal distribution. If R > 0.8, this indicates a strong correlation between the experimental data and the fitted data, and the assumption of a logarithmic distribution is valid;
- (4)
- Determine the median value and logarithmic standard deviation for each limit state of the component based on the characteristics of the logarithmic normal distribution.
5.3. Comparison of Seismic Resilience Assessment Results
- (1)
- Under DBEs, the seismic resilience assessment results of both models are one-star, and all indexes are superior to the assessment standards. Notably, the high-performance model demonstrated a better performance across all indexes;
- (2)
- Under MCEs, the seismic resilience assessment results of both models are two-star. The restoration cost index of both models can reach a three-star rating, and the repair time index can reach a two-star rating. The high-performance model has better indexes. The casualty index exhibits a significant disparity between the two models, with the high-performance model achieving a three-star rating while the conventional model attains a two-star rating;
- (3)
- The conventional model already has good seismic resilience. For the high-performance model, the core tube is constructed with high-performance CFSPSWs and replaceable energy dissipation coupling beams, thereby enhancing the seismic resilience assessment indexes under DBEs and MCEs. The restoration cost index, repair time index, injury rate, and death rate under the MCEs of the high-performance model are 62.2%, 84.7%, 4.9%, and 0% of those of the conventional model, respectively. Therefore, the high-performance models can better enhance the safety of individuals’ lives and assets.
| Type | Classification | SLE | DBE | MCE |
|---|---|---|---|---|
| Overall structure | Story drift ratio | Concrete structure: 1/620 Steel structure: 1/250 | - | Concrete structure: 1/100 Steel structure: 1/50 |
| Residual story drift ratio | 0 | - | 0.50% | |
| Key components | Core tube and frame columns of bottom stiffened area | Normal section elasticity Inclined section elasticity | Normal section elasticity Inclined section elasticity | Normal section unyielding under pressure Inclined section elasticity |
| Common components | Core tube and frame columns of other stories | Normal section elasticity Inclined section elasticity | Normal section unyielding Inclined section elasticity | Minimum shear section (moderate damage to some components) |
| Energy dissipation components | Frame beams | Normal section elasticity Inclined section elasticity | Inclined section elasticity | Plastic energy dissipation |
| Coupling beams | Normal section elasticity Inclined section elasticity | Plastic energy dissipation | Plastic energy dissipation |
- (1)
- Based on the story distribution diagram of component damage state levels shown in Figure 12a, it is evident that, under EREs, the conventional model experiences concentrated damage in the core tube. Additionally, shear walls exhibit a damage state level exceeding 3, while coupling beams exhibit a damage state level exceeding 2. The overall damage of the high-performance model is relatively small, and the damage state level of each component is less than level 2, as shown in Figure 13a.
- (2)
- Under EREs, the final seismic resilience assessment result of the conventional model is zero-star, while that of the high-performance model is two-star. Among them, the repair time index of the conventional model is two-star, while the other indexes are zero-star. The restoration cost index and repair time index of the high-performance model are two-star, and the casualty index is three-star, as shown in Table 12. The restoration cost index, repair time index, injury rate, and death rate of the high-performance model are 51.8%, 69.4%, 2.0%, and 0.4% of those of the conventional model, respectively.


| Model | Conventional Model | High-Performance Model | |||
|---|---|---|---|---|---|
| Index | Assessment | Index | Assessment | ||
| ERE | k | 11.00% | Zero-star | 5.70% | Two-star |
| Ttot | 29.1d | Two-star | 20.2d | Two-star | |
| gH | 2.5 × 10−3 | Zero-star | 5.0 × 10−5 | Three-star | |
| gD | 4.4 × 10−4 | 1.6 × 10−6 | |||
| Assessment | Zero-star | Two-star | |||
6. Conclusions
- (1)
- In comparison to the conventional model, the high-performance model can effectively optimize the thickness of the shear walls, reduce the structural self-weight, and maximize the usable space in the buildings. Although there is a slight reduction in the overall stiffness and an increase in the period, these changes remain within acceptable limits that meet design requirements.
- (2)
- Under MCEs, the high-performance model exhibits a higher redundancy in terms of the story drift ratio, lower plastic damage and overall stiffness degradation of the structure, and a better seismic performance compared to the conventional model. In addition, the performances of both models meet the requirements of the technical key points in terms of the frame–shear ratio, with the high-performance model demonstrating superior capabilities. Meanwhile, the overturning moment ratio of the bottom frame of both models exceeds 20%, which indicates that the outer frame can achieve the function of the second line of defense.
- (3)
- The vulnerability parameters of CFSSTCs and CFSPSWs are calibrated in this study through a systematic collection and organization of experimental data from existing literature, thereby providing fundamental data for the seismic resilience assessment of the novel high-performance structural systems.
- (4)
- Both the conventional model and the high-performance model exhibit a seismic resilience rating of two stars; however, the high-performance model outperforms the conventional one across all assessment indexes. Under EREs, the seismic resilience assessment level of the high-performance model is still two-star, while that of the conventional model is zero-star. The seismic resilience of the high-performance model is optimal under various earthquake conditions. Simultaneously, with the increasing earthquake intensity, the high-performance model exhibits significantly enhanced seismic resilience compared to the conventional model, particularly in terms of minimizing casualties and safeguarding human lives and property.
Author Contributions
Funding
Data Availability Statement
Conflicts of Interest
References
- FEMA. NEHRP Guidelines and Commentary for Seismic Rehabilitation of Buildings: FEMA 273; Federal Emergency Management Agency: Washington, DC, USA, 1997. [Google Scholar]
- FEMA. Prestandard and Commentary for the Seismic Rehabilitation of Buildings: FEMA 356; Federal Emergency Management Agency: Washington, DC, USA, 2000. [Google Scholar]
- FEMA. Next-Generation Performance-Based Seismic Design Guidelines: FEMA 445; Federal Emergency Management Agency: Washington, DC, USA, 2007. [Google Scholar]
- FEMA. Seismic Performance Assessment of Buildings Volume 1-Methodology, FEMA-P58; Federal Emergency Management Agency: Washington, DC, USA, 2012. [Google Scholar]
- PEER. Guidelines for Performance-Based Seismic Design of Tall Buildings; University of California: Berkeley, CA, USA, 2010. [Google Scholar]
- Wu, D.; Zhao, B.; Zhu, H. Experimental study on effect of assembly process on seismic performance of modular precast composite shear wall structures. J. Build. Struct. 2023, 80, 107916. [Google Scholar] [CrossRef]
- Xu, L.; Liu, J.; Li, Z. Parametric analysis and failure mode of steel plate shear wall with self-centering braces. Eng. Struct. 2021, 237, 112151. [Google Scholar] [CrossRef]
- Zhou, C.; Wang, J.; Shao, X.; Li, L.; Sun, J.; Wang, X. The feasibility of using ultra-high performance concrete (UHPC) to strengthen RC beams in torsion. J. Mater. Res. Technol. 2023, 24, 9961–9983. [Google Scholar] [CrossRef]
- Huang, H.; Li, M.; Zhang, W.; Yuan, Y. Seismic behavior of a friction-type artificial plastic hinge for the precast beam–column connection. Arch. Civ. Mech. Eng. 2022, 22, 201. [Google Scholar] [CrossRef]
- Huang, H.; Yuan, Y.; Zhang, W.; Li, M. Seismic behavior of a replaceable artificial controllable plastic hinge for precast concrete beam-column joint. Eng. Struct. 2021, 245, 112848. [Google Scholar] [CrossRef]
- Wang, B.; Jiang, H.; Lu, X. Seismic Performance of Steel Plate Reinforced Concrete Shear Wall and Its Application in China Mainland. J. Constr. Steel Res. 2017, 131, 132–143. [Google Scholar] [CrossRef]
- Fan, J.; Ding, R.; Nie, X.; Guo, L.; Yan, J. Research and Application of High-Performance Double Steel-Plate Reinforced Concrete Structures. J. Build. Struct. 2022, 43, 55–72. [Google Scholar]
- Cao, W.; Yu, C.; Dong, H.; Qiao, Q.; Han, L.; Zhang, Y. Experimental Study on Seismic Performance of Composite Shear Walls with Double Steel Plates Under Different Constructions. J. Build. Struct. 2013, 34, 186–191. [Google Scholar]
- Chen, L.; Yin, C.; Wang, C.; Liu, Y. Experimental Study on Seismic Behavior of Double-Skin Composite Wall With L-Shaped Connectors. J. Constr. Steel Res. 2020, 174, 106312. [Google Scholar] [CrossRef]
- He, W.; Wan, Y.; Li, Y.; Bu, J.; Deng, J.; Chen, L.; Zhang, W.; Wen, L. Experimental Study on Seismic Behaviors of The Welded L-Shaped Double Steel Plate-Concrete Composite Shear Wall. J. Constr. Steel Res. 2021, 187, 106944. [Google Scholar] [CrossRef]
- Liu, D.; Shi, Y.; Yu, X. Experimental Study on Seismic Behavior of Modular Composite Shear Wall with Double Steel Plates and Infill Concrete. Eng. Mech. 2022, 39, 250–260. [Google Scholar]
- Wang, K.; Zhang, W.; Chen, Y.; Ding, Y. Seismic Analysis and Design of Composite Shear Wall with Stiffened Steel Plate and Infilled Concrete. Materials 2022, 15, 182. [Google Scholar] [CrossRef] [PubMed]
- Ministry of Housing and Urban-Rural Development of the People’s Republic of China (MOHURD). Technical Key Points for Special Review of Seismic Fortification of Tall Building Engineering. 2015. Available online: https://www.mohurd.gov.cn/gongkai/zhengce/zhengcefilelib/201505/20150528_220992.html (accessed on 21 May 2015).
- GB/T 51340-2018; Technical Standard for Steel Plate Concrete Structures of Nuclear Power Plants. China Planning Press: Beijing, China, 2018.
- Liu, H. Research on the Application of Steel Plate Shear Wall Construction Technology in The Construction of a Super High-Rise Building. Shanxi Archit. 2020, 46, 77–79. [Google Scholar]
- Mao, Z.; Ding, M.; Chen, Z. Structural Design of Steel Frame-Composite Steel Plate Shear Wall in a High-Rise Residential Building. Build. Struct. 2020, 50, 88–91. [Google Scholar]
- Dong, C.; Guo, Q.; Wang, S.; Li, F. Construction Technology of Core Combination Steel Shear Wall in Super High-rise Building Project. Struct. Constr. 2021, 43, 37–39. [Google Scholar]
- Xiao, C.; Li, J.; Lu, Y.; Li, Y. Research on Seismic Performance of Frame-Core Tube Energy Dissipation Structure with C100 High-Strength Concrete. J. Build. Struct. 2021, 42, 1–9. [Google Scholar]
- Jiang, D.; Xiao, C.; Chen, T.; Zhang, Y. Experimental Study of High-Strength Concrete-Steel Plate Composite Shear Walls. Appl. Sci. 2019, 9, 2820. [Google Scholar] [CrossRef]
- Mo, J.; Uy, B.; Li, D.; Thai, H.; Wang, Y. Behaviour and design of composite walls under axial compression. J. Constr. Steel Res. 2022, 199, 107635. [Google Scholar] [CrossRef]
- Hossain, K.; Rafiei, S.; Lachemi, M.; Behdinan, K. Structural performance of profiled composite wall under in-plane cyclic loading. Eng. Struct. 2016, 110, 88–104. [Google Scholar] [CrossRef]
- Chen, L.; Mahmoud, H.; Tong, S.; Zhou, Y. Seismic behavior of double steel plate–HSC composite walls. Eng. Struct. 2015, 102, 1–12. [Google Scholar] [CrossRef]
- Nie, J.; Hu, H.; Fan, J.; Tao, M.; Li, S.; Liu, F. Experimental study on seismic behavior of high-strength concrete filled double-steel-plate composite walls. J. Constr. Steel Res. 2013, 88, 206–219. [Google Scholar] [CrossRef]
- Cui, M. Research on Seismic Performance Evaluation Method of Existing High-Rise Buildings. Ph.D. Thesis, China Academy of Building Research, Beijing, China, 2022. [Google Scholar]
- GB/T 38591-2020; Standard for seismic Resilience Assessment of Buildings. China Quality Inspection Press: Beijing, China, 2020.
- JGJ 3-2010; Technical Specification for Concrete Structures of Tall Building. China Architecture & Building Press: Beijing, China, 2010.
- GB 50011-2010; Code for Seismic Design of Buildings. China Architecture & Building Press: Beijing, China, 2010.
- GB 55004-2021; General Code for Composite Structures. China Architecture & Building Press: Beijing, China, 2021.
- Cui, M.; Wang, C.; Chen, C.; Pan, Y.; Xiong, Y.; Ren, C. Seismic Resilience Assessment of Existing High-Rise Shear Wall Structure Based on Standard for Seismic Residence Assessment of Buildings. Build. Sci. 2023, 39, 47–53. [Google Scholar]
- Ren, J.; Pan, P.; Wang, T.; Zhou, Y.; Wang, H.; Shan, M. Interpretation of GB/T 38591-2020 ‘Standard for Seismic Resilience Assessment of Buildings’. J. Build. Struct. 2021, 42, 48–56. [Google Scholar]
- Zhao, L. Seismic Performance of Square Concrete-Filled Steel Tubular Assembly Columns Connected by Grout Anchors. Master’s Thesis, Chongqing University, Chongqing, China, 2022. [Google Scholar]
- Wang, H. Axial Compressive and Seismic Behavior of Spiral-Confined Ultra-High-Strength Concrete-Filled Square Steel Tube Columns. Master’s Thesis, Huaqiao University, Quanzhou, China, 2020. [Google Scholar]
- Zhang, J.; Li, Y.; Zhou, L.; Huang, Y. Experimental Research on Seismic Behavior of Concrete-Filled High Strength Cold-Formed Rectangular Steel Tubular Columns. J. Guangxi Univ. (Nat. Sci.) 2019, 44, 931–943. [Google Scholar]
- Wang, M.; Yang, M. Experimental Study on Seismic Behavior of Square Concrete-Filled Steel Tube Column with End Ribs. J. Hunan Univ. (Nat. Sci.) 2017, 44, 31–37. [Google Scholar]
- Zhang, J.; Lu, X.; Fan, Q.; Wu, S.; Wang, J. Experimental Study on Seismic Behavior of Recycled Aggregate Concrete Filled Square Steel Tube Columns. Concrete 2016, 7, 61–68. [Google Scholar]
- Zhang, X.; Chen, Z.; Xue, J.; Su, Y. Experimental Study on Seismic Behavior of Recycled Aggregate Concrete Filled Square Steel Tube Columns. J. Build. Struct. 2014, 35, 45–56. [Google Scholar]
- Nie, R.; Xu, P.; Yan, Y. Experimental Research and Finite Element Analysis on Seismic Behavior of Concrete-Filled Square Steel Tubular Columns. J. Tongji Univ. (Nat. Sci.) 2012, 40, 1596–1602. [Google Scholar]
- Ma, K.; Liang, X.; Li, B. Aseismic Behavior of High Strength Concrete-Filled Rectangular Steel Tubular Columns with High Axial Load Ratio. Eng. Mech. 2010, 27, 155–162. [Google Scholar]
- Li, L.; Li, N.; Chen, Z.; Jiang, X. Anti-seismic Test on Concrete-Filled Square Steel Tube Column. J. Jilin Univ. (Eng. Technol.) 2008, 38, 817–822. [Google Scholar]
- Zhu, F.; Yu, Y.; Wang, Z.; Shi, G.; Liu, H. Experimental Study on Seismic Behavior of Monolithic Precast Double-Skin Composite Shear Wall. J. Build. Struct. 2023, 44, 146–156. [Google Scholar]
- Sha, Z.; Xu, W.; Du, Y.; Si, X. Comparative Test on Seismic Performance of Double Steel Plate Composite Shear Wall with Multi Cavity Configuration. J. Civ. Eng. Manag. 2022, 39, 61–67. [Google Scholar]
- Chen, L.; Xia, D.; Liu, W.; Zhang, X. Experimental Study on Seismic Behavior of Double Steel Plates and Concrete Composite Shear Wall. Chin. Civ. Eng. J. 2017, 50, 10–19. [Google Scholar]
- Wu, J. Research on Seismic Behavior of High Strength Concrete Composite Shear Wall with Double Steel Plates. Master’s Thesis, Guangzhou University, Guangzhou, China, 2012. [Google Scholar]










| Material | Unit | Model | |
|---|---|---|---|
| BM-7.5-C-P | HP-7.5-C-P | ||
| Concrete | m3 | 25,349 | 19,988 (−21%) |
| t | 65,908 | 51,968 (−21%) | |
| Steel | t | 7271 | 10,048 (+38%) |
| Rebar | t | 2829 | 983 (−65%) |
| Total | t | 76,008 | 62,999 (−17%) |
| Story | Core Tube | Outer Frame | |||||||||
|---|---|---|---|---|---|---|---|---|---|---|---|
| tEW (mm) | AES (mm2) | tIW (mm) | AIS (mm2) | HCB (mm) | Concrete Grade | Steel Grade | Section of Column (mm) | Section of Beam (mm) | Concrete Grade | Steel Grade | |
| L1~L2 | 1000 | 1,933,000 | 450 | 92,000 | 1200 | C70 | Q355 | 1300 × 1300 × 30 | H1000 × 400 × 16 × 25 | C60 | Q355 |
| L3~L6 | 900 | 1,757,500 | 450 | 85,000 | 1200 | C70 | Q355 | 1200 × 1200 × 25 | H1000 × 400 × 16 × 25 | C60 | Q355 |
| L7~L11 | 800 | 400 | 1200 | C70 | 1200 × 1200 × 25 | H1000 × 400 × 16 × 25 | C60 | Q355 | |||
| L12~L16 | 700 | 400 | 1200 | C60 | 1100 × 1100 × 25 | H1000 × 400 × 16 × 25 | C60 | Q355 | |||
| L17~L21 | 700 | 350 | 1200 | C60 | 1000 × 1000 × 22 | H1000 × 400 × 16 × 25 | C60 | Q355 | |||
| L22~L26 | 700 | 350 | 1200 | C50 | 900 × 900 × 20 | H1000 × 400 × 16 × 25 | C50 | Q355 | |||
| L27~L31 | 600 | 300 | 1200 | C50 | 800 × 800 × 18 | H1000 × 400 × 16 × 25 | C50 | Q355 | |||
| L32~L36 | 500 | 300 | 1200 | C50 | 800 × 800 × 18 | H1000 × 400 × 16 × 25 | C50 | Q355 | |||
| L37~L41 | 500 | 250 | 1200 | C40 | 800 × 800 × 18 | H1000 × 400 × 16 × 25 | C40 | Q355 | |||
| L42~L46 | 400 | 250 | 1200 | C40 | 800 × 800 × 18 | H1000 × 400 × 16 × 25 | C40 | Q355 | |||
| Story | Core Tube | |||||||||||
|---|---|---|---|---|---|---|---|---|---|---|---|---|
| Exterior Wall | Coupling Beam of Exterior Wall | Interior Wall | Coupling Beam of Interior Wall | |||||||||
| tEW (mm) | tSE (mm) | Concrete Grade | Steel Grade | Non-Energy Dissipation Beam Section (mm) | Energy Dissipation Beam Section (mm) | tIW (mm) | tSI (mm) | Concrete Grade | Steel Grade | Non-Energy Dissipation Beam Section (mm) | Energy Dissipation Beam Section (mm) | |
| L1~L2 | 700 | 16 | C100 | Q550 | H1200 × 450 × 25 × 35 | H1000 × 420 × 25 × 25 | 250 | 10 | C100 | Q355 | H1000 × 250 × 20 × 35 | H750 × 250 × 12 × 25 |
| L3~L6 | 600 | 14 | C100 | Q550 | H1200 × 450 × 25 × 35 | H1000 × 420 × 25 × 25 | 250 | 10 | C100 | Q355 | H1000 × 250 × 20 × 35 | H750 × 250 × 12 × 25 |
| L7~L11 | 500 | 12 | C90 | Q550 | H1200 × 450 × 25 × 35 | H1000 × 400 × 25 × 25 | 250 | 10 | C90 | Q355 | H1000 × 250 × 20 × 35 | H750 × 250 × 12 × 25 |
| L12~L16 | 400 | 10 | C80 | Q460 | H1200 × 400 × 25 × 30 | H1000 × 400 × 20 × 20 | 250 | 10 | C80 | Q355 | H800 × 250 × 16 × 30 | H600 × 250 × 12 × 20 |
| L17~L21 | 350 | 10 | C70 | Q420 | H1000 × 300 × 20 × 30 | H800 × 300 × 15 × 20 | 250 | 10 | C70 | Q355 | H800 × 250 × 16 × 30 | H600 × 250 × 12 × 20 |
| L22~L26 | 300 | 10 | C60 | Q355 | H1000 × 300 × 20 × 30 | H800 × 300 × 15 × 20 | 250 | 10 | C60 | Q355 | H800 × 250 × 16 × 30 | H600 × 250 × 12 × 20 |
| L27~L31 | 300 | 10 | C50 | Q355 | H1000 × 250 × 20 × 35 | H800 × 250 × 15 × 25 | 250 | 10 | C50 | Q355 | H800 × 250 × 16 × 30 | H600 × 250 × 12 × 20 |
| L32~L36 | 250 | 10 | C40 | Q355 | H750 × 250 × 15 × 25 | H600 × 250 × 10 × 15 | 250 | 10 | C40 | Q355 | H700 × 250 × 14 × 25 | H500 × 250 × 12 × 20 |
| L37~L41 | 250 | 10 | C40 | Q355 | H500 × 250 × 10 × 20 | H400 × 200 × 8 × 15 | 250 | 10 | C40 | Q355 | H500 × 250 × 10 × 20 | H400 × 250 × 8 × 15 |
| L42~L46 | 250 | 10 | C40 | Q355 | H500 × 250 × 10 × 20 | H400 × 200 × 8 × 15 | 250 | 10 | C40 | Q355 | H500 × 250 × 10 × 20 | H400 × 250 × 8 × 15 |
| Model | BM-7.5-C-P | HP-7.5-C-P | |
|---|---|---|---|
| Total structural mass (ton) | 123,973 | 112,681 | |
| Period (s) | T1 | 4.53 | 5.46 |
| T2 | 4.52 | 5.43 | |
| T3 | 2.72 | 3.97 | |
| T4 | 1.20 | 1.72 | |
| T5 | 1.19 | 1.70 | |
| T6 | 0.99 | 1.56 | |
| Maximum story drift ratio | 1/726 | 1/529 | |
| Maximum frame–shear ratio | 11.7% | 17.6% | |
| Bottom frame overturning moment ratio | 16.0% | 22.7% | |
| Stiffness–weight ratio | 2.03 | 1.52 | |
| Type | Conventional Model | High-Performance Model | |||||
|---|---|---|---|---|---|---|---|
| Software | PKPM | SSG | PKPM/SSG | PKPM | SSG | PKPM/SSG | |
| Model | BM-7.5-C-P | BM-7.5-C-S | HP-7.5-C-P | HP-7.5-C-S | |||
| Mass (ton) | 123,973 | 125,287 | 0.99 | 112,681 | 114,544 | 0.98 | |
| Period (s) | T1 | 4.53 | 4.46 | 1.01 | 5.46 | 5.52 | 0.99 |
| T2 | 4.52 | 4.42 | 1.02 | 5.43 | 5.46 | 1.00 | |
| T3 | 2.72 | 2.70 | 1.01 | 3.97 | 3.99 | 0.99 | |
| T4 | 1.20 | 1.20 | 1.00 | 1.72 | 1.69 | 1.02 | |
| T5 | 1.19 | 1.18 | 1.02 | 1.70 | 1.65 | 1.03 | |
| T6 | 0.99 | 0.98 | 1.02 | 1.56 | 1.52 | 1.02 | |
| Name | Type | Event | Date | Station | Mag (ML) | Rjb (km) | Vs30 (m/s) |
|---|---|---|---|---|---|---|---|
| TH001 | Natural wave from PEER ground motion database | Cape Mendocino | 25 April 1992 | Fortuna Blvd | 7.01 | 19.95 | 457.06 |
| TH054 | Darfield New Zealand | 9 March 2010 | WSFC | 7 | 26.93 | 344.02 | |
| TH057 | El Mayor-Cucapah | 4 April 2010 | El Centro—Meadows Union School | 7.2 | 28.3 | 276.25 | |
| TH060 | Imperial Valley-06 | 15 October 1979 | Parachute Test Site | 6.53 | 12.69 | 348.69 | |
| TH064 | Irpinia Italy-01 | 23 November 1980 | Auletta | 6.9 | 9.55 | 476.62 | |
| TH074 | Iwate | 13 June 2008 | Nakashinden Town | 6.9 | 40.98 | 436.34 | |
| TH091 | Loma Prieta | 18 October 1989 | Sunnyvale—Colton Ave. | 6.93 | 24.23 | 267.71 | |
| TH101 | Parkfield | 28 June 1966 | Cholame—Shandon Array 12 | 6.19 | 17.64 | 408.93 |
| Model | BM-7.5-C-P | HP-7.5-C-P | |||
|---|---|---|---|---|---|
| Base Shear Force (kN) | Ground Motion/Response Spectrum | Base Shear Force (kN) | Ground Motion/Response Spectrum | ||
| Response spectrum | 1.31 × 105 | 100% | 1.05 × 105 | 100% | |
| Ground motion | TH001 | 1.59 × 105 | 121% | 9.29 × 104 | 88% |
| TH054 | 1.39 × 105 | 106% | 1.02 × 105 | 97% | |
| TH057 | 1.08 × 105 | 82% | 1.06 × 105 | 101% | |
| TH060 | 1.49 × 105 | 114% | 9.13 × 104 | 87% | |
| TH064 | 1.24 × 105 | 95% | 1.08 × 105 | 103% | |
| TH074 | 1.06 × 105 | 81% | 7.94 × 104 | 76% | |
| TH091 | 1.58 × 105 | 121% | 9.15 × 104 | 87% | |
| TH101 | 1.24 × 105 | 95% | 1.00 × 105 | 95% | |
| RGB01 | 1.28 × 105 | 98% | 1.14 × 105 | 109% | |
| RGB02 | 1.25 × 105 | 95% | 1.18 × 105 | 112% | |
| RGB03 | 1.13 × 105 | 86% | 1.12 × 105 | 107% | |
| Average value | 1.30 × 105 | 99% | 1.01 × 105 | 97% | |
| Ground Motion Records | BM-7.5-C-S | HP-7.5-C-S | ||
|---|---|---|---|---|
| T1′ | 1 − (T1/T1′)2 | T1′ | 1 − (T1/T1′)2 | |
| TH001 | 4.52 | 0.03 | 5.66 | 0.05 |
| TH054 | 4.79 | 0.13 | 5.64 | 0.04 |
| TH057 | 4.49 | 0.01 | 5.70 | 0.06 |
| TH060 | 4.84 | 0.15 | 5.48 | -0.02 |
| TH064 | 4.51 | 0.02 | 5.52 | 0.00 |
| TH074 | 4.48 | 0.01 | 5.61 | 0.03 |
| TH091 | 4.79 | 0.13 | 5.59 | 0.02 |
| TH101 | 4.72 | 0.11 | 5.54 | 0.01 |
| RGB01 | 4.81 | 0.14 | 5.62 | 0.03 |
| RGB02 | 4.76 | 0.12 | 5.52 | 0.00 |
| RGB03 | 4.81 | 0.14 | 5.61 | 0.03 |
| Average value | 4.68 | 0.09 | 5.59 | 0.02 |
| Skeleton Line Parameters | CFSSTC | CFSPSW | ||
|---|---|---|---|---|
| Median Value | Logarithmic Standard Deviation | Median Value | Logarithmic Standard Deviation | |
| θy | 0.0103 | 0.48 | 0.0075 | 0.28 |
| θP | 0.0249 | 0.37 | 0.0167 | 0.28 |
| θu | 0.0401 | 0.40 | 0.0221 | 0.34 |
| Model | Conventional Model | High-Performance Model | |||
|---|---|---|---|---|---|
| Index | Assessment | Index | Assessment | ||
| DBE | κ | 0.70% | One-star | 0.50% | One-star |
| Ttot | 13.8d | One-star | 13.2d | One-star | |
| γH | 2.8 × 10−5 | One-star | 2.5 × 10−6 | One-star | |
| γD | 0 | 0 | |||
| Assessment | One-star | One-star | |||
| MCE | κ | 3.70% | Three-star | 2.30% | Three-star |
| Ttot | 19.0d | Two-star | 16.1d | Two-star | |
| γH | 3.5 × 10−4 | Two-star | 1.7 × 10−5 | Three-star | |
| γD | 5.4 × 10−5 | 0 | |||
| Assessment | Two-star | Two-star | |||
| Assessment | Two-star | Two-star | |||
Disclaimer/Publisher’s Note: The statements, opinions and data contained in all publications are solely those of the individual author(s) and contributor(s) and not of MDPI and/or the editor(s). MDPI and/or the editor(s) disclaim responsibility for any injury to people or property resulting from any ideas, methods, instructions or products referred to in the content. |
© 2024 by the authors. Licensee MDPI, Basel, Switzerland. This article is an open access article distributed under the terms and conditions of the Creative Commons Attribution (CC BY) license (https://creativecommons.org/licenses/by/4.0/).
Share and Cite
Zhang, L.; Wang, C.; Chen, C.; Cui, M. Seismic Performance Assessment of Composite Frame–High-Strength Steel Plate Wall Core Tube Resilient Structural System. Buildings 2024, 14, 301. https://doi.org/10.3390/buildings14010301
Zhang L, Wang C, Chen C, Cui M. Seismic Performance Assessment of Composite Frame–High-Strength Steel Plate Wall Core Tube Resilient Structural System. Buildings. 2024; 14(1):301. https://doi.org/10.3390/buildings14010301
Chicago/Turabian StyleZhang, Lei, Cuikun Wang, Caihua Chen, and Mingzhe Cui. 2024. "Seismic Performance Assessment of Composite Frame–High-Strength Steel Plate Wall Core Tube Resilient Structural System" Buildings 14, no. 1: 301. https://doi.org/10.3390/buildings14010301
APA StyleZhang, L., Wang, C., Chen, C., & Cui, M. (2024). Seismic Performance Assessment of Composite Frame–High-Strength Steel Plate Wall Core Tube Resilient Structural System. Buildings, 14(1), 301. https://doi.org/10.3390/buildings14010301

