Abstract
Prefabricated buildings have the advantages of high efficiency and saving resources. However, China’s prefabricated buildings were built relatively late, and there are problems in terms of their low standardization, integration, and industrialization. The purpose of this study was to evaluate the risk of constructing prefabricated buildings under the engineering, procurement, and construction (EPC) general contracting mode from the perspective of general contractors and to propose countermeasures for the key risks. Firstly, a risk evaluation index system was established via a literature analysis, and a questionnaire survey was used to collect the data. SPSS was used to conduct the data factor analysis to finally identify 4 first-level indicators and 14 second-level indicators. Then, a structural equation model (SEM) was developed to further evaluate the impact of each indicator on the risk of constructing prefabricated buildings under the EPC general contracting mode. The results showed that the construction and design risk had the greatest impact. Among them, the technical level of the construction personnel while conducting the hoisting, stacking, and protection of on-site materials and the lack of integrated design experience among the designers were the key points for risk control. On the one hand, this study explored the whole life cycle of a project, which makes up for the lack of risk analyses and the control being limited to a single engineering stage that has been presented in previous studies. On the other hand, in terms of the design, procurement, and construction as a whole research object, we found that the fuzzy evaluation method and analytic hierarchy process (AHP) used in previous risk analyses and evaluation methods have defects. They cannot verify the rationality of the logical relationship between the evaluation indices. In contrast, this study used the SEM method to fill this research gap. This ensures the scientific nature of our research to the greatest extent. Additionally, we also found some problems with this type of research: the selection of the evaluation indicators and data collection vary with the region, project characteristics, project contracting mode, and risk management subject, which influence the results of studies. Overall, the SEM method established in this study provides a reference and can help us conduct similar research and model evaluations in other regions. This method can guide project implementers to make the best risk-management decisions, so it is of great significance for practitioners in this field.
1. Introduction
Prefabricated buildings allow for a large amount of on-site work, which requires traditional construction methods to be conducted in factories [1]. The building components and accessories made and processed in a factory are then transported to a construction site, where they are installed on site through a reliable connection [2]. Because they save resources, result in a good performance, and enable integrated manufacturing, these buildings have attracted widespread attention [3]. In the 14th Five-Year Construction Industry Development Plan issued by the Chinese government in 2022, the vigorous development of prefabricated buildings is proposed with guidance for the coordinated development of upstream and downstream industrial chains with standardization as the main goal. In the 2023 Quality Power Construction Outline, enterprises are once again encouraged to establish a full life cycle control system for the production, construction, and installation of prefabricated building components. This outline aims to promote the coordinated development of the complete industrial chain. It also emphasizes that by 2035, the proportion of domestic prefabricated buildings in new buildings will reach more than 30% [4]. At present, building industrialization has become the desired way to promote the high-quality development of the construction industry, and prefabricated buildings have become a model for the sustainable development of the construction industry [5]. However, China’s prefabricated buildings were constructed late, and the cost of the application of prefabricated building technology is still high, so it is difficult to promote [6]; additionally, the management system is imperfect [7]. The market share of prefabricated buildings in China is still relatively low, at only about 5% [8].
Due to the influence of the traditional construction project–contracting mode, most of the prefabricated construction projects still follows the management method of separating design and construction [9]. This prevents the individuals working on prefabricated building projects from closely cooperating during the early design, procurement, and later construction [10]. This also makes the coordination and communication of the construction process more difficult, prevents the overall system quality from being high, and causes the resource integration to be poor [11]. Additionally, this does not conform to the construction characteristics of prefabricated buildings, which include integrated production and management. This results in a waste of resources and increases the probability of project risks, which greatly affects the development of prefabricated buildings in China. Therefore, it is urgent to find a suitable contracting mode for prefabricated construction projects [12]. In September 2016, the General Office of the State Council issued Guidance on the development of prefabricated buildings. In this document, it is clearly put forward that when constructing prefabricated buildings, individuals should adopt the general contracting mode in principle. Bidding and tendering can be carried out according to technical complex engineering projects. This clause points out the development direction of the prefabricated building management model, and it has become a landmark policy for the development of prefabricated buildings. Guided by this, prefabricated buildings have entered a stage of rapid development due to a series of works such as the research and development of technical systems, the preparation of standards and specifications, scientific research, and project practices. The engineering, procurement, and construction (EPC) project general contracting mode is an integrated construction management mode for project design, procurement, and construction [13,14]. It can effectively break through the barriers of the industrial chain, clearly delegates responsibilities, and simplifies contract relationships [15]. Under the construction management mode of prefabricated building + general contracting of engineering, the general contracting unit of the project is responsible for the construction and implementation of the whole project. The unit is fully responsible for the planning, design, procurement, construction, safety, and construction period of the construction investment [16]. The project owner focuses more on macro control, but due to information asymmetry and the limited management ability of the implementation subject, there are certain risks in project construction. In this mode, most of the risks of the project are borne by the general contractor [17]. For the owner, their responsibility is reduced to a certain extent. However, for the general contractor, the supervision and control authority of the project is increased, and the risk is increased. If the risk cannot be effectively controlled, it will lead to significant losses for the project. Thus, risk management is especially important for the general contractor. Reviewing the previous literature research data, we found that there are some gaps: (1) China’s research on prefabricated buildings risks and construction project risks under the EPC general contracting mode is increasing year by year, as shown in Figure 1, where the dotted line shows the trend in the number of research papers. However, most of them are based on a single stage, such as the construction stage or design stage, for independent discussion. There are few links between prefabricated buildings + EPC general contracting mode, and risk research has been conducted for the whole life cycle from the perspective of the general contractor. (2) The fuzzy evaluation method and grey correlation method have been mostly used to determine and evaluate the risk indicators in the separate stages. These methods lack the verification of the logicality between the evaluation indicators. In actual research, there may be a situation where the correlation degree of each evaluation index is too large to lead to repeated research, or the lack of correlation led to the insignificance of the research.
Figure 1.
Trend chart of risk research papers.
This study aimed to combine the domestic and foreign research on the risk of each stage of prefabricated buildings under the EPC general contracting mode, investigate and select risk assessment indicators, and analyze them: (1) We developed a risk evaluation index for prefabricated buildings under the EPC general contracting mode and established an evaluation index system. (2) We established a structural equation model (SEM) of prefabricated building risk under the EPC general contracting mode to determine the focus of risk control and guide project implementers to make better decisions. This study considered the complexity and interactivity of risk factors in each stage of prefabricated buildings. The SEM method not only verifies the rationality of each dimension index but also measures the degree of fitting of the overall model, making the evaluation results more scientific. This method overcame the limitations of the scientific evaluation of the risk of prefabricated buildings under the EPC general contracting mode in China. This technical method of diversified statistics can help general contractors to seek effective risk control paths.
2. Literature Review
2.1. Risk Analysis of Each Stage of Prefabricated Buildings
The implementation process of a project is a complex, creative, and uncertain process with many risks. Prefabricated building risk management is carried out from the perspective of the general contractor, who can create an integrated management advantage. Through risk analysis and evaluation, project participants can prevent and reasonably control key risks, helping to achieve the goal of successfully completing the project.
At present, there are still some drawbacks in the development of prefabricated buildings under the EPC general contracting mode in China. For example, designers usually do not consider the convenience of manufacturing and construction, often focusing only on national specifications, prefabrication rate, and the needs of construction units [18]. Finally, this leads to frequent disconnection between design, procurement, and construction, resulting in the waste of engineering materials and increasing project construction costs [19].
In terms of procurement, prefabricated building procurement projects are complex, highly dynamic, and involve many important feedback processes. Tang et al. [20], based on the key factors influencing previous procurement work, compared the influence of various factors on the success of prefabricated buildings through system dynamics model simulation. The results showed that integrated project delivery is inseparable from the high integration and collaboration of procurement. Tian et al. [21] established an index system of risk factors in the prefabricated building supply chain. The risk prediction and evaluation model of BP neural network was developed with Python software to predict the risk of prefabricated building supply chain, and the countermeasures for the risks were put forward, which provided a new research idea for sustainable development. Zhang et al. [22], based on the off-site production, considered the multimode transportation and on-site installation of prefabricated components involved in prefabricated buildings. They used the particle swarm optimization algorithm to solve the dynamic optimization problem. The results showed that this method is conducive to supplier selection, transportation mode planning, routing and scheduling, site layout planning, and transportation plan adjustment. At the same time, it is also conducive to the coordination between multiple types of stakeholders such as suppliers or contractors.
In terms of construction, compared with the traditional cast-in-place method, prefabricated construction is a sustainable construction method. However, the sustainable performance and quality of prefabricated buildings in China, such as reducing costs, improving quality, and shortening turnover time, have not been achieved [23]. Alzarrad, M. Ammar et al. [24] developed a fuzzy multiobjective decision making (FMCDM) model based on fuzzy logic and the AHP optimization algorithm to help project managers improve their decision making on the time–cost–risk trade-off (TCRTO) in construction projects, formulate a more reliable schedule, and reduce the risk of unreasonable project implementation. Dang et al. [23] identified twenty-seven factors from the literature and interviews, and these factors were ranked using the entropy method and the fuzzy analytic hierarchy process (FAHP). The top five key factors were examined, and measures to solve the problem were discussed. The research results showed that expanding the business scope of prefabricated buildings should be the basis for development. In addition, it is necessary to improve the quality of project delivery. The focus is on technology investment and innovation. Finally, the high-quality development of building industrialization can be realized. Chang et al. [25] constructed a bi-objective optimization model. The results showed that considering the correlation of risks in different situations can better reflect the relationship between construction safety risk factors to improve the rationality of the optimization model and provide ideas for risk responses. Liu et al. [26] integrated a Bayesian network model into the comprehensive analysis of the digital twin mechanism model and monitoring data. The key degree of the observed variables to the latent variables was calculated according to the probability to realize the visualization of the hoisting safety risk control decision analysis process. Ye et al. [27] established a dynamic evolution model of cost risk in the process of prefabricated building construction. The results showed that the occurrence of risk in any stage under the general contracting mode not only affects other risks at the current time node but also leads to other risks in the next moment and ultimately leads to the occurrence of uncontrollable risk events. Lu et al. [28] developed a comprehensive CSLP model to optimize the facility layout of prefabricated construction sites. The results showed that it could provide an effective reference for future research on improving the layout of prefabricated construction sites considering complex actual conditions in terms of optimizing safety risks, transportation costs, and hoisting efficiency. Based on the existing literature, we found that the evaluation of the risk of prefabricated buildings under the EPC general contracting mode has been optimized from four perspectives: design, procurement, construction, and management; finally, risk control is carried out.
Due to the complexity of project environments and the intensification of the uncertainty in changes, whether the various risks faced by the project can be well controlled is the key to the success of a project [29]. Therefore, risk management has long been the focus of research [30]. A literature analysis of the risk research of prefabricated buildings under the EPC general contracting mode showed that the existing engineering general contracting mode has mostly focused on the independent design, procurement, or construction stage, which separates the relationship between the various stages and ignores any mutual influence. To better analyze the risk factors in the current implementation process of prefabricated buildings from the perspective of the general contractor, we conducted a detailed analysis of the risk literature of each stage of the implementation of prefabricated buildings under the EPC general contracting mode. The risk factors of prefabricated buildings under the EPC general contracting mode are shown in Table 1.
Table 1.
The risk factors of prefabricated building under EPC mode are adapted from previous research.
2.2. Theoretical Hypothesis
Hypothesis H1.
Design risk has a positive correlation with prefabricated building risk under the EPC general contracting mode.
Hypothesis H2.
Procurement risk has a positive correlation with prefabricated building risk under the EPC general contracting mode.
Hypothesis H3.
Construction risk has a positive correlation with prefabricated building risk under the EPC general contracting mode.
Hypothesis H4.
Management risk has a positive correlation with prefabricated building risk under the EPC general contracting mode.
2.3. Theoretical Model
Based on the research review in Section 2.1 and the theoretical hypotheses in Section 2.2, the conceptual model was drawn, as shown in Figure 2.
Figure 2.
Conceptual model.
3. Research Method
3.1. Questionnaire Design
The preliminary risk evaluation index was developed through the analysis of the previous summary of the literature. After completing the design of the measurement index of each potential variable, a Likert 5-point scale was used to establish the scoring standard [31], and we designed the questionnaire for each measurement index. The questionnaire in this study was divided into two parts: The first part collected basic information regarding the respondents, including sex, age, education level, work unit, position and working years. The second part included the matrix scale problem of 16 observed variables and 4 latent variables. It is worth noting that the developed eastern regions are the leaders in the development of prefabricated buildings in China. For example, Shanghai, as the earliest pilot city to promote prefabricated buildings in China, has developed and mature technology. It has established a standard specification system for the whole process of prefabricated buildings, from design, construction, and installation to component production, completion, and acceptance. Until now, the proportion of new prefabricated buildings in Shanghai has exceeded 90%. In contrast, the goal of China’s 14th Five-Year Development Plan is to strive for more than 30% of new buildings to be prefabricated by 2025, which is also the construction goal in Shaanxi Province. This shows that the regional development of prefabricated buildings in China is extremely unbalanced. According to the recent policies on prefabricated buildings issued by the state, the development plan concentrates on the central and western regions. Therefore, it is essential to seek facts and develop prefabricated buildings according to local conditions. Shaanxi Province is located the underdeveloped northwest region. Although it continues to expand the promotion and construction scale of prefabricated buildings, due to limitations in terms of economy, location, and environment, the province still experiences some problems, such as low positioning, insufficient attention, imperfect system, large gaps in project construction quality, and many risk factors during implementation.
To ensure the accuracy of the survey information, this study limited the filling of the questionnaire to the relevant staff of the construction industry in Shaanxi Province and distributed it on the Questionnaire Star website. Questionnaire Star is a professional online questionnaire survey, examination, evaluation, and voting platform in China. It focuses on providing users with powerful and humanized online design questionnaires, data collection, custom reports, survey results analysis, and other services [32]. Because the respondents of the questionnaire are all voluntary, to prevent the situation where the data are concentrated in a certain section due to the large-scale filling of the unified answer, no tips or rewards are given the respondents in the process of issuing and filling out the questionnaire. Finally, the questionnaire was collected and analyzed after the project survey.
3.2. Data Collection and Sample Overview
The questionnaire distribution included direct invitation and online questionnaire distribution. After the survey, the sample data of the direct invitation and the sample data downloaded from the Questionnaire Star platform were carefully screened to remove the questionnaires that did not meet the requirements. The questionnaire recovery is shown in Table 2, and the basic information of the respondents is shown in Table 3.
Table 2.
Questionnaire recovery details.
Table 3.
Summary of respondent details.
3.3. Method Steps
In this study, SPSS26.0 and AMOS23.0 software developed by IBM(International Business Machines Corporation) Company in Amonk, New York, USA were used to evaluate the reliability and validity of the data, and the structural equation model method was used to evaluate the risk of prefabricated buildings under EPC general contracting mode. It can calculate descriptive statistics and perform factor, regression, and other data analysis techniques and has a user-friendly interface and a powerful visualization function. AMOS is software used for structural equation models (SEMs) and is mainly used to explore the relationship between potential variables. It supports various SEM components such as path analysis and the determination of mediating and moderating effects. They can work together. Firstly, we completed data processing and variable definition work using SPSS software. Then, we directly imported the data and defined variables into AMOS for structural equation modeling and analysis. The combination of the two software enhanced the efficiency and accuracy of data analysis and further fully reflected the data’s characteristics. This method has been widely used in psychology, pedagogy, market research, industrial science, and other research fields. When using this two software, it is necessary to select the appropriate tool according to the specific problem and ensure the correctness of data preparation and result interpretation. The specific implementation steps in this study are shown in Figure 3.
Figure 3.
The methods and steps used in this study.
4. Results
4.1. Exploratory Factor Analysis
To confirm that the collected data were suitable for factor analysis, the responses to 150 random questionnaires in this study were imported into SPSS for exploratory factor analysis. The KMO and Bartlett’s test results are shown in Table 4, where the KMO value was 0.873, which is greater than 0.7; and the Bartlett sphericity test value is p = 0.000, which less than 0.01, which passed the significance test at the 1% level. The scale data were found to be very suitable for factor analysis.
Table 4.
KMO and Bartlett’s test.
Secondly, principal component analysis was used to extract four factors with characteristic roots greater than one. The results are shown in Table 5, and the cumulative variance interpretation was 72.333%, which is greater than the standard of 60%. Among the 4 common factors extracted from the 16 items, the factor loads of BA2 (rising prices of raw materials and components) and DA3 (unreasonable setting of organization and management institutions) did not exceed 0.5, showing that the setting of the index was not convincing enough for the research content, so they were deleted, and we repeated the factor analysis.
Table 5.
Factor loading of social support (before deleting item).
Factor analysis was performed again on the remaining questions. The results are shown in Table 6. A total of four factors with characteristic roots greater than one were extracted. The cumulative variance interpretation was 75.651%, which is greater than the standard of 60%. The next analysis could be conducted.
Table 6.
Factor loading of social support (after deleting items).
In summary, the final risk list of prefabricated buildings under the EPC general contracting mode was determined, as shown in Table 7.
Table 7.
Final evaluation index table.
4.2. Reliability Analysis
Testing the data quality of the measurement results is an important prerequisite to ensure validity of the subsequent analysis [33]. The data from the remaining 150 questionnaires were tested for reliability and confirmatory factor analysis, and the internal consistency of each dimension was analyzed by Cronbach’s α reliability test [34]. Cronbach’s α ranges from zero to one; the higher the coefficient of the test results, the higher the reliability. The reference value ranges are shown in Table 8.
Table 8.
Cronbach’s α reference ranges.
The results of this reliability analysis are shown in Table 9. The Cronbach’s α values of the four variables were between 0.8 and 0.9, indicating that the variables had high internal consistency, and the data were reliable.
Table 9.
Reliability analysis results.
4.3. Validity Analysis and Confirmatory Factor Analysis
Firstly, the CFA model fitness test of the prefabricated building risk scale under the EPC general contracting mode was conducted. According to the model fitness test results in Table 10, we found that CMIN/DF = 1.190, and RMSEA = 0.036, which are both in the “excellent” range. In addition, the test results of IFI, TLI, and CFI reached an excellent level of more than 0.9. Therefore, the results of this comprehensive analysis showed that the CFA model of prefabricated building risk under EPC mode has good adaptability.
Table 10.
Model fitness test.
On the premise that the CFA model of the prefabricated building risk scale under the EPC general contracting mode has a good fit, the convergence validity (AVE) and combination reliability (CR) of each dimension of the scale were further assessed. The results of the are shown in Table 11. According to the standard, when the CR value of each factor is greater than 0.7 and the AVE value is greater than 0.50, the convergence validity is good. According to the test results, the standardized factor load of each item in the latent variable was above 0.7 or close to 0.7, and the average variance extraction AVE value of each variable was between 0.634 and 0.731, being greater than the standard of 0.5. The combination reliability (CR) was more than 0.7 (0.845–0.890), which showed that each dimension had good convergent validity and combination reliability.
Table 11.
The convergence validity and composite reliability test of each dimension of the scale.
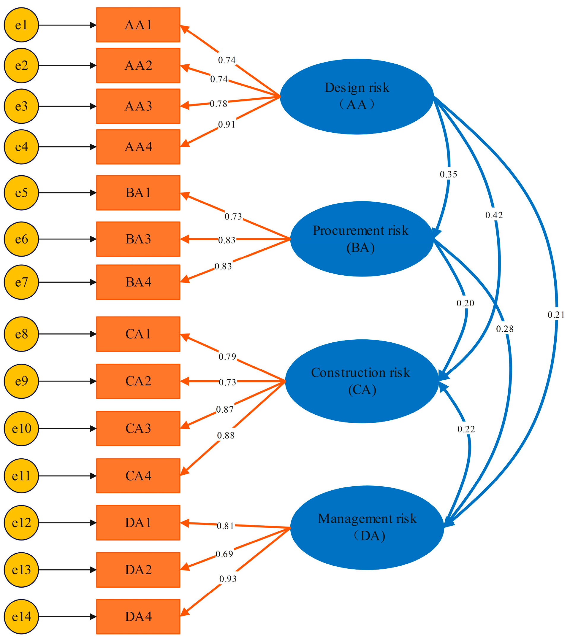
According to the analysis of the results in Table 12., we found that in this discriminant validity test, the standardized correlation coefficient between each dimension was less than the square root of the AVE value corresponding to the dimension. It showed that each dimension had good discriminant validity. The corresponding CFA model is shown in Figure 4.
Table 12.
Distinguishing validity test results.
Figure 4.
Confirmatory factor analysis (CFA) model diagram (after amendment).
4.4. Descriptive Statistics and Normality Test
The normality test of each measurement index was tested by skewness and kurtosis. According to the standard proposed by Kline (1998), when the absolute value of skewness coefficient is within three and the absolute value of kurtosis coefficient is within eight, the data can be considered to meet the requirements of approximate normal distribution. The results of the descriptive statistical analysis in this study are shown in Table 13. The skewness of each measurement item was (−0.651, −0.145), and the kurtosis coefficient was (−0.785, −0.335). Their absolute values were within the range for a normal distribution. Therefore, we found that the data satisfied a normal distribution and could be used further data analysis. The risk identification level of the prefabricated buildings under the EPC general contracting mode for this study object was above the medium level.
Table 13.
Each dimension describes the statistical and measurement items of the normal test results.
4.5. Construction of Structural Equation Model
4.5.1. Suitability Test of SEM Evaluation Model of Prefabricated Building Risk under EPC General Contracting Mode
The smaller the ratio of the chi square to degrees of freedom (χ2/df), the higher the model adaptation degree. Usually, when the value is less than three, the adaptation is good. When the RMSEA is less than 0.08, it indicates good adaptation [35]. For other indicators, such as comparative fit index (CFI), relative fit index (TLI) and others, the closer the value to one, the better the fitting degree of the model. A value of more than 0.9 indicates a better fit [36]. According to the model fitness test results in Table 14, it can be seen CMIN/DF = 1.325, and RMSEA = 0.047, which is in the excellent range of <0.05. In addition, the test results of IFI, TLI, and CFI all reached an excellent level of more than 0.9. Therefore, the results of this comprehensive analysis showed that the SEM model of prefabricated building risk under EPC general contracting mode has a good fit.
Table 14.
Model fit summary.
4.5.2. Path Hypothesis Test Results
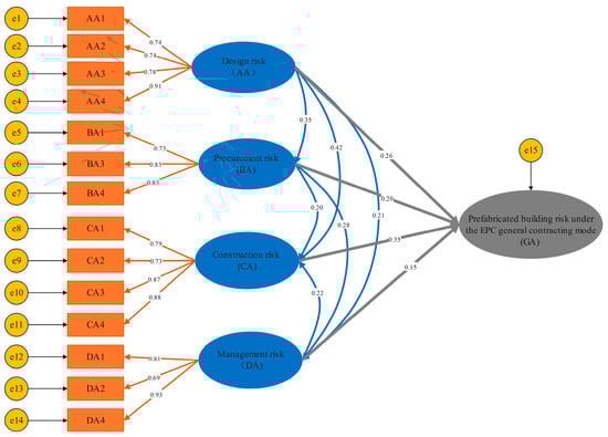
The analysis results in Table 15 show the β values of design risk (AA, β = 0.263, p < 0.05), procurement risk (BA, β = 0.197, p < 0.05), construction risk (CA, β = 0.350, p < 0.001), management risk (DA, β = 0.154, p < 0.005). All these factors had a significant positive impact on the risk of prefabricated buildings under EPC mode. All study hypotheses were supported. The final structural equation model in this study is shown in Figure 5.
Table 15.
Path test result of SEM.
Figure 5.
SEM analysis model diagram.
5. Discussion
The degree of influence of fourteen risk measurement indices of prefabricated buildings under the EPC general contracting mode was analyzed from four perspectives: design risk, procurement risk, construction risk and management risk. The greater the standardized direct path coefficient, the greater the influence of the risk factor. The final SEM model showed that based on the β values, construction risk (CA) and design risk (AA) were the two key factors affecting the risk of prefabricated buildings under the EPC general contracting mode. Their β values were 0.350 and 0.263, respectively. The second-level indicators involved in the construction risk (CA) were the nonstandard stacking and protection of field materials (CA3; 0.87) and the insufficient technical level of hoisting operation (CA4; 0.88). The most important secondary indicator involved in design risk (AA) was the lack of integrated design experience of designers (CA1; 0.91).
Purchasing risk (BA) and management risk (DA) were the third- and fourth-ranked factors, respectively, that affected the risk of prefabricated buildings under the EPC general contracting mode, with β values of 0.197 and 0.154, respectively. Among them, the second-level indicators involved in the procurement risk(BA) were the substandard quality of building materials and prefabricated components (BA3) and the unreasonable planning of transportation (BA4), with an impact degree of 0.83. The secondary indicators involved in management risk (CA) were DA4 (cost control management risk, 0.93) and DA1 (contract management risk, 0.81). In this study, the contribution of each evaluation index of prefabricated building construction under the EPC general contracting mode is shown in Figure 6, Figure 7, Figure 8 and Figure 9.
Figure 6.
Design risk.
Figure 7.
Procurement risk.
Figure 8.
Construction risk.
Figure 9.
Management risk.
- (1)
- Design Risk
Compared with traditional buildings, prefabricated buildings require more integration work. The architectural design unit conducts a comprehensive analysis of the project from design to production, procurement, and construction throughout the life cycle of the project [37]. Considering the quality standards, structures, and materials of prefabricated components in prefabricated buildings, engineering design is conducted to determine the overall construction direction of a project and to ensure the effective connection of work in each stage [38]. The degree of influence of various factors on design risk is shown in Figure 6. From the analysis of the results, we found that design risk was the second most important influencing factor, among which the lack of integrated design experience of designers (0.91) accounted for the largest proportion of design risk. At present, there are still some design units in China that lack unified norms and processes for prefabricated building design. Many designers have not received relevant training or experience., resulting in a lack of experience and expertise in practical operations. Finally, the whole project process and focus cannot be fully understood, thus affecting the overall design effect. To improve the quality of integrated design, first, general contractors should comprehensively evaluate the technical level, enterprise performance, organizational structure, and successful cases of the design unit. In addition, a strict interview process is essential to ensure that the selected team has professional design skills, because good communication and coordination can ensure project requirements are met. Second, the design unit needs to actively develop a detailed training plan. Qualified experts need to be organized to carry out relevant training, and online learning platforms or other resources should be provided for designers to self-learn. These can help designers to improve their integrated design ability. Third, the design process should be standardized according to the project situation, and corresponding standards should be formulated to help designers clarify the standardized process and understand the project focus and key nodes. Fourth, a professional assembly building design team should be set up to allow experienced engineers to work together with novices so that they can gain more practical experience and skills. Finally, throughout the design process, attention should be paid to strengthening communication, combined with the intention of the construction. Additionally, the difficulty of prefabricated component processing and on-site installation should be fully considered. Under certain conditions, designers may be required to conduct field visits to the project. Through the early intervention of construction and design communication, some structural practices can optimized, rework in the later stages can be reduced, and the feedback route between design and construction contradictions can be shortened. At the same time, costs can be reduced to a considerable extent.
- (2)
- Procurement Risk
Under the EPC general contracting mode, the procurement of prefabricated buildings not only provides valuable information for design but can also be used convert design drawings into industrial products with practical application value [39]. The procurement process covers the whole process from preplanning to contract signing, procurement, transportation, storage, transfer, and delivery. Therefore, the design and procurement work in EPC can be reasonably integrated. In this process, purchasing personnel can share product models, applicable materials, market prices, and supplier information with designers so that the design unit, procurement unit, and material supplier can find the optimal solution to meet the procurement requirements [40]. The degree of influence of various factors on procurement risk is shown in Figure 7. The results of the analysis of this model showed that the substandard quality of building materials and prefabricated components, and the unreasonable transportation and storage of prefabricated components are the key factors influencing procurement risk, with a contribution value of 0.83. The root cause of the problem of the substandard quality of building materials and prefabricated components lies in the improper selection of suppliers, which requires the general contractor to make a detailed plan when purchasing. First, the general contractor should pay attention to the rating and screening of suppliers and strictly review the order contract, and then utilize the information on the websites of professional organizations to help the procurement personnel to more conveniently and accurately obtain information, share information. This can provide the basis for judging suppliers and products and ensure the quality of products. For important suppliers, full-time personnel can be sent to the factory or can often conduct quality inspections of suppliers. In addition, due to the enormous size of prefabricated components, the length and width of most prefabricated components are much larger than the thickness, and the stability of upright placement is poor. Damage in the transportation link is difficult to repair, which not only causes economic losses but also lengthens the construction period. Therefore, a special transport frame with lateral guardrails or other fixed measures should be used during the transport of prefabricated components to prevent the overturning of components in the case of uneven and bumpy roads and construction sites during transportation. For example, the outer wall panel and the inner wall panel are more suitable for vertical transport and should be protected from overturning. Beams, floors, and balconies are suitable for square transportation.
- (3)
- Construction Risk
The results of this study showed that construction risk is the most crucial factor affecting the risk of prefabricated buildings under the EPC general contracting mode. In recent years, China has made great achievements in the process of comprehensively promoting prefabricated buildings. However, compared with traditional buildings, the construction of prefabricated buildings is difficult, and the technical system is complex. The unloading and stacking of prefabricated components and other unique work of prefabricated buildings places stricter requirements on the technical level of machinery and personnel [41]. China’s prefabricated construction started late, and a complete prefabricated building component design specification and construction safety management standards have not yet been formed. From the current point of view, in most prefabricated construction projects, there is a general problem where the professional quality of the personnel is not up to standard, and the accumulation of individual work experience is insufficient. The construction and management personnel of some prefabricated construction projects lack an in-depth understanding of the process principles and process flow of various prefabricated construction technologies. Professional prefabricated technology and management talent is lacking, resulting in construction risk from time to time [28]. In the construction risk evaluation index, the degree of influence of various factors on construction risk was as shown in Figure 8. The lack of hoisting operation technology level (0.88) and the nonstandard stacking and protection of on-site materials (0.87) accounted for a substantial proportion of the influence, and our research results further confirmed this conclusion.
In the risk of insufficient technical level during hoisting operations, there are still many enterprises lacking experienced and skilled professional hoisting operators, resulting in uneven quality of lifting operations. Some enterprises lack efficient, stable, and safe hoisting equipment, which cannot meet the needs of complex hoisting. Importantly, some employees‘ safety awareness is weak. They often ignore the risks and hidden dangers in the construction of the project, which eventually leads to the occurrence of risks. In view of the above question, the skills training and learning of employees should be strengthened by establishing training mechanisms and providing training funds. At the same time, the construction unit should pay attention to recruiting experienced and skilled operators during the recruitment process. Second, the construction unit can introduce advanced lifting equipment when conditions permit. In addition, the maintenance and upgrading of equipment should be strengthened, thereby ultimately improving the efficiency and safety of lifting operations. Third, increasing safety training and formulating reasonable construction plan and operation processes are key required improvements. Employees should be urged to strictly abide by the relevant rules and regulations. Furthermore, accident prevention mechanisms and emergency response measures need to be established. Construction safety should be fully managed from the source to ensure the effective control of construction hoisting operation risk.
In addition, the risk of on-site material protection and stacking is another area requiring focus. At present, many prefabricated components in China are transported in advance during construction. It is necessary to arrange supervisors to ensure the quality of these prefabricated components. However, in practice, to reduce the cost in the construction process, many construction parties often do not arrange special personnel to care for prefabricated components. Often, the stacking of the material is not standardized, and protection is not in place. This leads to the corrosion of components on the construction site due to environmental reasons, affecting the quality of the whole building. In addition, most of the construction personnel are not well educated and do not have corresponding training. Prefabricated steel bars can be run over by vehicles during the actual construction on site. This damages the prefabricated components, which affects the quality and esthetics of the whole project. In view of the above problems, firstly, before the stacking of materials on the construction site of prefabricated buildings, unified norms and standards should be formulated. It should be clearly stated which areas cannot be occupied or where materials cannot be stacked, and each material should be handled according to the specific situation. Second, a special department should be set up to strengthen the supervision of the stacking and protection of materials on the construction site of prefabricated buildings. In the construction process, it is necessary to strictly implement various management systems and strengthen on-site inspection and testing. Third, before the material is stacked, the environment should be evaluated, and corresponding protective measures should be taken. For example, on rainy days, the material should be covered, water drainage channels should be dug, and so on. Finally, the on-site layout of prefabricated components at the construction site should be arranged close to the crane, for heavy components; small and medium components should be arranged outside the heavy components, as far as possible within the lifting radius, to avoid secondary handling and damage to the building.
- (4)
- Managing risk
The results of this study showed that the impact of management risk on the risk of prefabricated building construction under the EPC general contracting mode is low. However, it should be noted that this model pays more attention to the integrated management of design–procurement–construction by the general contractor, aiming to promote the efficient coordination of the work of all participants [42]. It can be seen from the influence degree of each factor of management risk in Figure 9 that the cost control risk and contract management risk account for a substantial proportion in the management risk index, which considers the whole life cycle of the project; the impact values are 0.93 and 0.81, respectively. In EPC general contracting management mode, the general contractor is responsible for managing the design, procurement, construction, and other work aspects of the project, which is completed by various participants in accordance with the contract or agreement. It is not a simple superposition of design, production, procurement, and hoisting but a clear subject of responsibility. Through refined management, managers can avoid unreasonable design and poor construction quality caused by reducing construction costs. From the initial general contract to the conclusion of various professional subcontracts, the general contractor needs to be considered at the national level. The general contractor needs to consider various factors such as the national level of industry development, enterprise operation, and information management methods. This requires the general contractor to have a strong ability to integrate and coordinate resources, ultimately promoting the integration of the construction industry chain to achieve the goal of maximizing economic benefits.
6. Conclusions
As a new type of construction method to achieve high-quality development of the construction industry, prefabricated buildings have brought opportunities and challenges to the industrial chain. Although China has been vigorously promoting the general contracting of prefabricated buildings, due to the singleness and complexity of the projects, the risk management of prefabricated buildings has long been the focus of scholars’ research. The existing risk research on prefabricated buildings under the general contracting mode has mostly separately focused on design, procurement, or construction stages. Researchers have separated the relationship between the various stages of mutual connection and mutual influence. As a result, there is a lack of a mature measurement scale for the design of prefabricated building risk indicators under this model. Therefore, based on the previous research on the risks of each stage of prefabricated buildings in the general contracting mode, we comprehensively considered the whole life cycle of the project, preliminarily identified the risk factors, and considered the applicability of evaluation indicators. Exploratory factor analysis was used to delete the two measurement indicators of BA2 (rising prices of raw materials and components) and DA3 (unreasonable setting of organization and management institutions) that did not meet the standards. The final list of risk evaluation indicators was obtained for further analysis. In addition, using structural equation modeling, we proposed a structural equation model that could verify the rationality of the design logic of each measurement index, and we evaluated the impact of each index on risk. Through the evaluation of the structural equation model, we found that the construction risk and design risk had the greatest impact. Among them, the hoisting operation technology level of the construction site participants, the problem of on-site material stacking and protection, and the designer’s integrated design experience requirements for prefabricated buildings were all the key points for risk control. In summary, this study provides a reliable basis for general contractors to conduct the risk management of the whole life cycle of a project and describes the corresponding risk factors.
This study developed an SEM model to comprehensively evaluate the risk factors of prefabricated buildings under the EPC general contracting mode. However, because the collection of survey data was based on Shaanxi Province, China, the findings are not fully generalizable. In the actual production process of the project, different regions have different construction production management situations. So, the control focus may also be quite different. In any follow-up study, according to the different project contracting modes, risk control stage requirements, and risk management subjects, the results of the survey may different. However, overall, the SEM method can help us to conduct similar research and model evaluation in other regions. Finally, this study can help project participants to obtain the best risk response measures under different circumstances.
Author Contributions
Conceptualization, P.C.; software, X.L.; formal analysis, X.L.; data curation, X.L.; writing—original draft preparation, X.L.; writing—review and editing, P.C.; visualization, X.L.; supervision, P.C. project administration, P.C.; funding acquisition, P.C. All authors have read and agreed to the published version of the manuscript.
Funding
This research was funded by the National Natural Science Foundation of China, grant number 52108063.
Data Availability Statement
The data generated or analyzed during the study are available from the corresponding author by request.
Acknowledgments
We would like to thank the anonymous reviewers for their valuable comments and suggestions for improving this paper.
Conflicts of Interest
The authors declare no conflict of interest.
References
- Xie, L.L.; Chen, Y.J.; Xia, B.; Hua, C.X. Importance-Performance Analysis of Prefabricated Building Sustainability: A Case Study of Guangzhou. Adv. Civ. Eng. 2020, 1, 8839118. [Google Scholar] [CrossRef]
- Chang, Y.; Li, X.D.; Masanet, E.; Zhang, L.X.; Huang, Z.Y.; Ries, R. Unlocking the green opportunity for prefabricated buildings and construction in China. Resour. Conserv. Recycl. 2018, 139, 259–261. [Google Scholar] [CrossRef]
- Jiang, L.; Li, Z.F.; Li, L.; Gao, Y.L. Constraints on the Promotion of Prefabricated Construction in China. Sustainability 2018, 10, 2516. [Google Scholar] [CrossRef]
- Xia, M.M.; Zhao, L.M.; Zhao, L. A Comprehensive Risk-Assessment Method for Prefabricated Buildings Using EPC: A Case Study from China. Sustainability 2022, 14, 1910. [Google Scholar] [CrossRef]
- Jiang, W.; Huang, Z.; Peng, Y.; Fang, Y.Q.; Cao, Y.Z. Factors affecting prefabricated construction promotion in China: A structural equation modeling approach. PLoS ONE 2020, 15, e0227787. [Google Scholar] [CrossRef] [PubMed]
- Li, Z.; Zhang, S.W.; Meng, Q.F.; Hu, X. Barriers to the development of prefabricated buildings in China: A news coverage analysis. Eng. Constr. Archit. Manag. 2021, 28, 2884–2903. [Google Scholar] [CrossRef]
- Asgari, S.; Noorzai, E. Improving the effectiveness and interaction between building information modeling and life cycle assessment. Archit. Eng. Des. Manag. 2021, 19, 22–38. [Google Scholar] [CrossRef]
- Wang, Z.L.; Shen, H.C.; Zuo, Z. Risks in Prefabricated Buildings in China: Importance-Performance Analysis Approach. Sustainability 2019, 11, 3450. [Google Scholar] [CrossRef]
- Chen, J.; Peng, C.; Li, C.; Ye, X.A.; Wan, Y. A review of development situation and assessment standard for prefabricated buildings. Build. Struct. 2022, 52, 1503–1508. (In Chinese) [Google Scholar]
- Aldhaheri, M.; Bakchan, A.; Sandhu, M.A. A structural equation model for enhancing effectiveness of engineering, procurement and construction (EPC) major projects: End-user’s perspective. Eng. Constr. Archit. Manag. 2018, 25, 1226–1252. [Google Scholar] [CrossRef]
- Amoah, A.; Berbegal-Mirabent, J.; Marimon, F. Making the Management of a Project Successful: Case of Construction Projects in Developing Countries. J. Constr. Eng. Manag. 2021, 147, 04021166. [Google Scholar] [CrossRef]
- Hussein, M.; Eltoukhy, A.; Karam, A.; Shaban, I.A. Modelling in off-site construction supply chain management: A review and future directions for sustainable modular integrated construction. J. Clean. Prod. 2021, 310, 127503. [Google Scholar] [CrossRef]
- Shen, W.X.; Choi, B.; Lee, S.; Tang, W.Z.; Haas, C.T. How to Improve Interface Management Behaviors in EPC Projects: Roles of Formal Practices and Social Norms. J. Manag. Eng. 2018, 34, 04018032. [Google Scholar] [CrossRef]
- Larsson, J.; Larsson, L. Integration, Application and Importance of Collaboration in Sustainable Project Management. Sustainability 2020, 12, 585. [Google Scholar] [CrossRef]
- Kabirifar, K.; Mojtahedi, M. The impact of Engineering, Procurement and Construction (EPC) Phases on Project Performance: A Case of Large-scale Residential Construction Project. Buildings 2019, 9, 15. [Google Scholar] [CrossRef]
- Ji, Y.B.; Zhu, F.D.; Li, H.X.; Al-Hussein, M. Construction Industrialization in China: Current Profile and the Prediction. Appl. Sci. 2017, 7, 180. [Google Scholar] [CrossRef]
- Guo, K.; Zhang, L.M. Multi-objective optimization for improved project management: Current status and future directions. Autom. Constr. 2022, 139, 104256. [Google Scholar] [CrossRef]
- Qiao, Y.N.; Shi, X.B.; Ren, J.; Liu, W.Y.; Shen, F.; Chen, J.Y.; Opoku, A. Synergetic Order Parameter Identification of Prefabricated Building Projects Based on Main Theme Analysis. Arab. J. Sci. Eng. 2022, 47, 5109–5123. [Google Scholar] [CrossRef]
- Gunduz, M.; Aly, A.A.; El Mekkawy, T. Value Engineering Factors with an Impact on Design Management Performance of Construction Projects. J. Manag. Eng. 2022, 38, 04022012. [Google Scholar] [CrossRef]
- Tang, Z.W.; Ng, S.T.; Skitmore, M. Influence of procurement systems to the success of sustainable buildings. J. Clean. Prod. 2019, 218, 1007–1030. [Google Scholar] [CrossRef]
- Zhu, T.; Liu, G.C. A Novel Hybrid Methodology to Study the Risk Management of Prefabricated Building Supply Chains: An Outlook for Sustainability. Sustainability 2022, 15, 361. [Google Scholar] [CrossRef]
- Zhang, H.; Yu, L. Dynamic transportation planning for prefabricated component supply chain. Eng. Constr. Archit. Manag. 2020, 27, 2553–2576. [Google Scholar] [CrossRef]
- Dang, P.; Niu, Z.W.; Gao, S.; Hou, L.; Zhang, G.M. Critical Factors Influencing the Sustainable Construction Capability in Prefabrication of Chinese Construction Enterprises. Sustainability 2020, 12, 8996. [Google Scholar] [CrossRef]
- Alzarrad, M.A.; Moynihan, G.P.; Hatamleh, M.T.; Song, S.Y. Fuzzy Multicriteria Decision-Making Model for Time-Cost-Risk Trade-Off Optimization in Construction Projects. J. Eng. 2019, 2019, 7852301. [Google Scholar] [CrossRef]
- Chang, C.G.; Wu, X.; Yan, X. Multiobjective Optimization of Safety Risk of Prefabricated Building Construction considering Risk Correlation. Math. Probl. Eng. 2020, 2020, 3923486. [Google Scholar] [CrossRef]
- Liu, Z.S.; Li, A.X.; Sun, Z.; Shi, G.L.; Meng, X.T. Digital Twin-Based Risk Control during Prefabricated Building Hoisting Operations. Sensors 2022, 22, 2522. [Google Scholar] [CrossRef] [PubMed]
- Ye, M.W.; Wang, J.W.; Si, X.; Zhao, S.M.; Huang, Q.Y. Analysis on Dynamic Evolution of the Cost Risk of Prefabricated Building Based on DBN. Sustainability 2022, 14, 1864. [Google Scholar] [CrossRef]
- Lu, Y.; Zhu, Y.Q. Integrating Hoisting Efficiency into Construction Site Layout Plan Model for Prefabricated Construction. J. Constr. Eng. Manag. 2021, 147, 04021130. [Google Scholar] [CrossRef]
- Li, X.T.; Li, Z.F.; Li, L.; Jiang, P. Exploring the Knowledge Domain of Risk Management in Prefabricated Construction. Buildings 2022, 12, 1784. [Google Scholar] [CrossRef]
- Liu, Y.; Chang, R.D.; Zuo, J.; Xiong, F.; Dong, N. What leads to the high capital cost of prefabricated construction in China: Perspectives of stakeholders. Eng. Constr. Archit. Manag. 2023, 30, 805–832. [Google Scholar] [CrossRef]
- Chattapadhyay, D.B.; Putta, J.; Rao, P. Risk Identification, Assessments, and Prediction for Mega Construction Projects: A Risk Prediction Paradigm Based on Cross Analytical-Machine Learning Model. Buildings 2021, 11, 172. [Google Scholar] [CrossRef]
- Ma, X.Z.; Li, X.; Yuan, H.P.; Huang, Z.M.; Zhang, T.W. Justifying the Effective Use of Building Information Modelling (BIM) with Business Intelligence. Buildings 2023, 13, 87. [Google Scholar] [CrossRef]
- Shen, L.L.; Shen, Y.X.; Liang, S.X. Reliability Analysis of RC Slab-Column Joints under Punching Shear Load Using a Machine Learning-Based Surrogate Model. Buildings 2022, 12, 1750. [Google Scholar] [CrossRef]
- Karimi, A.K.; Alcantara, E.A.M.; Saito, T. Reliability Analysis of Response-Controlled Buildings Using Fragility Curves. Appl. Sci. 2022, 12, 7717. [Google Scholar] [CrossRef]
- Li, H.S.; Luo, Q.Q. Analysis on Restrictive Factors of EPC Mode in China’s Construction Industry. Constr. Econ. 2020, 41, 13–19. (In Chinese) [Google Scholar]
- Ji, Y.B.; Chang, S.W.; Qi, Y.; Li, Y.; Li, H.X.; Qi, K. A BIM-Based Study on the Comprehensive Benefit Analysis for Prefabricated Building Projects in China. Adv. Civ. Eng. 2019, 2019, 3720191. [Google Scholar] [CrossRef]
- Yuan, M.Q.; Li, Z.F.; Li, X.D.; Luo, X.W. Managing stakeholder-associated risks and their interactions in the life cycle of prefabricated building projects: A social network analysis approach. J. Clean. Prod. 2021, 323, 129102. [Google Scholar] [CrossRef]
- Wang, Q.Y.; Gong, Z.Q.; Liu, C.K. Research on Key Risk Factors and Risk Transmission Path of Procurement in International Engineering Procurement Construction Project. Buildings 2022, 12, 534. [Google Scholar] [CrossRef]
- Shalwani, A.; Lines, B.C.; Smithwick, J.B. Differentiation of Evaluation Criteria in Design-Build and Construction Manager at Risk Procurements. J. Manag. Eng. 2019, 35, 5. [Google Scholar] [CrossRef]
- Zhang, W.; Lee, M.W.; Jaillon, L.; Poon, C.S. The hindrance to using prefabrication in Hong Kong’s building industry. J. Clean. Prod. 2018, 204, 70–81. [Google Scholar] [CrossRef]
- Yang, M.H. Risk Management of Prefabricated Building Construction Based on Fuzzy Neural Network. Sci. Program. 2022, 2022, 2420936. [Google Scholar] [CrossRef]
- Wang, Q.Y.; Gong, Z.Q.; Liu, C.K. Risk Network Evaluation of Prefabricated Building Projects in Underdeveloped Areas: A Case Study in Qinghai. Sustainability 2022, 14, 6335. [Google Scholar] [CrossRef]
Disclaimer/Publisher’s Note: The statements, opinions and data contained in all publications are solely those of the individual author(s) and contributor(s) and not of MDPI and/or the editor(s). MDPI and/or the editor(s) disclaim responsibility for any injury to people or property resulting from any ideas, methods, instructions or products referred to in the content. |
© 2023 by the authors. Licensee MDPI, Basel, Switzerland. This article is an open access article distributed under the terms and conditions of the Creative Commons Attribution (CC BY) license (https://creativecommons.org/licenses/by/4.0/).








