Design—Construction Phase Safety Risk Analysis of Assembled Buildings
Abstract
:1. Introduction
2. Identification of Factors Affecting Safety Risks in Assembled Buildings
2.1. Risk Presence Stage
2.2. Identification of Safety Risk Factors
3. Questionnaire Survey and Analysis
3.1. Design and Analysis of the Questionnaire
3.2. Reliability and Validity Analysis
4. Construction and Analysis of the Structural Equation Model
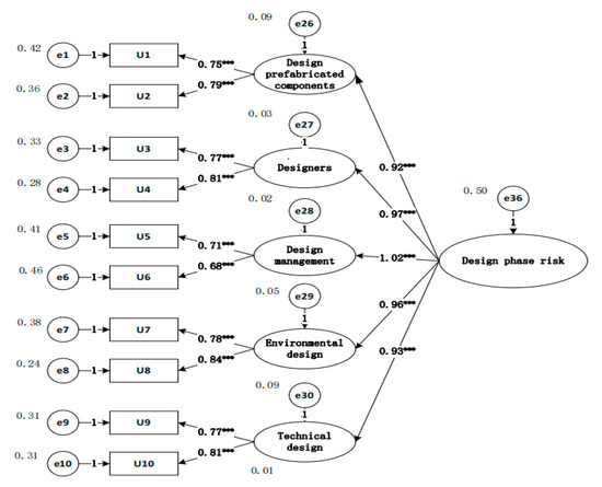
4.1. First-Order Structural Equation Model
4.2. Second-Order Structural Equation Model
4.3. Calculation and Analysis
5. Conclusions
- The safety risk analysis of an assembled building needs to link the design phase with the construction phase, and the comparison shows that the safety risk analysis of the construction phase is more important than the safety risk of the design phase.
- In order of importance among the 10 first-level risks: management design risk > construction personnel > prefabricated component construction > construction management risk > design personnel > construction technology risk > environmental design risk > design prefabricated component > construction environment risk > technical design risk.
- The design of first-level safety risk management design in the design phase has the greatest impact on the safety risk of assembled buildings; the first-level safety risk prefabricated component construction in the construction phase has the greatest safety risk.
- After linkage analysis of the design-construction phase, the top five second-level risks that jointly affect project safety in the two phases are, in order, the effectiveness of the implementation of the safety inspection system, the risk awareness of construction personnel, the lack of safety management system and supervision mechanism, the level of physical and mental health of construction personnel, and the provision of safety supplies.
- According to Pareto‘s law, 20% of the key factors affecting safety risks cause 80% of accidents. From the perspective of design-construction stage linkage, the primary measure to prevent the safety risk of prefabricated buildings is to improve the safety management system (U5) in the design stage, and truly implement standardization for a safety inspection and other work in the construction stage to enhance the safety risk awareness of construction personnel (U15). Secondly, the first person responsible for controlling safety risks should be clearly defined, and the safety personnel should be fully equipped in the design stage (U4). According to the characteristics of the project, the safety education of construction personnel should be carried out to improve the risk awareness of construction personnel (U15). Ensure that the site is equipped with sufficient safety management personnel, implement regular follow-up supervision and inspection, and timely detect and correct violations of safety regulations. Third, during the construction process, pay attention to the physical and mental health of construction personnel (U14), and formulate positive and effective risk prevention measures. The design phase strictly follows the safety policy standards and fully considers the policy environment (U8), and clarifies the responsibilities of all parties in safety management. The implementation of a safety post-responsibility system, the responsibility to the people, strengthens the construction stage safety inspection system implementation effectiveness (U18), to improve the project life cycle safety control to contribute.
Author Contributions
Funding
Data Availability Statement
Acknowledgments
Conflicts of Interest
References
- Li, C.; Chen, J.H. Application of physical element model of contact number in building safety evaluation and prediction. J. Saf. Environ. 2016, 16, 71–75. [Google Scholar] [CrossRef] [PubMed]
- Long, D.B.; Wei, J.H.; Yang, C. Knowledge graph improved algorithm for construction behavior safety risk and hazard location identification. Chin. J. Saf. Sci. 2021, 31, 10–16. [Google Scholar] [CrossRef]
- Li, C.Z.; Xu, X.; Shen, G.Q.; Fan, C.; Li, X.; Hong, J. A model for simulating schedule risks in prefabrication housing production: A case study of six-day cycle assembly activities in Hong Kong. J. Clean. Prod. 2018, 185, 366–381. [Google Scholar] [CrossRef]
- Gunduz, M.; Birgonul, M.T.; Ozdemir, M. Development of a safety performance index assessment tool by using a fuzzy structural equation model for construction sites. Autom. Constr. 2018, 85, 124–134. [Google Scholar] [CrossRef]
- Li, H.; Li, Q.M.; Lu, Y. SEM-based safety critical risk analysis of assembly building construction. Chin. J. Saf. Sci. 2019, 29, 171–176. [Google Scholar]
- Dong, X.; Xie, Q.; Ji, X.; Liang, X. Safety risk evaluation of super high-rise assembly building construction. Constr. Econ. 2020, 41, 290–293. [Google Scholar] [CrossRef]
- Chen, W.; Yang, Z.; Xiong, W.; Xiong, F.; Yang, D.; Niu, L. DEMATEL-BN model for construction safety risk transmission in assembled building projects. Chin. J. Saf. Sci. 2020, 30, 1–6. [Google Scholar] [CrossRef]
- Ding, Y.; Tian, Y. Research on quality and safety risk evaluation of assembled building construction. Constr. Econ. 2019, 40, 80–84. [Google Scholar] [CrossRef]
- Chang, C.; Wu, X. Research on safety risk evaluation of assembled building construction. Constr. Econ. 2018, 39, 49–52. [Google Scholar] [CrossRef]
- Li, W.-L.; Li, H.-M.; Meng, H.; Pei, X.-W. Safety risk assessment of assembly building construction based on entropy power-uncertainty measure theory. J. Xi’an Univ. Archit. Technol. (Nat. Sci. Ed.) 2019, 51, 369–374. [Google Scholar] [CrossRef]
- Yang, S.L.; Huang, H.; Liu, W.; Liu, L. Safety risk evaluation of assembly building construction based on structural entropy power and modified evidence theory. Saf. Environ. Eng. 2019, 26, 143–149+153. [Google Scholar] [CrossRef]
- Chen, W.G.; Yang, H.Y.; Gao, C.G. Life-cycle safety evaluation of assembled buildings considering vulnerability. J. Saf. Environ. 2020, 20, 2069–2078. [Google Scholar] [CrossRef]
- Tao, M. Research on evaluation and control of safety risk of assembly building construction based on system dynamics. Xi’an Univ. Technol. 2021. [Google Scholar] [CrossRef]
- Zhao, T.; Zhou, W.; Xu, K.; He, L. Safety risk analysis and Bayesian modelling of tower crane use phase. Sci. Technol. Eng. 2019, 19, 350–356. [Google Scholar]
- Xiahou, Y.; Yue, Y.; Lu, Y.; Yuan, J.; Li, Q. A review of safety-oriented design research. J. Eng. Manag. 2016, 30, 7–12. [Google Scholar]
- Lu, Y.; Zhang, X. Safety risk assessment of prefabricated building construction based on SEM and fuzzy comprehensive evaluation method. J. Chang. Univ. Sci. Technol. (Nat. Sci. Ed.) 2021, 18, 38–44. [Google Scholar] [CrossRef]
- Yang, Z.; Ding, G.; Zhang, T.; Xiang, M. Study on the influencing factors of unsafe behavior transmission of construction workers based on SEM. J. Saf. Environ. 2018, 18, 987–992. [Google Scholar] [CrossRef]
- Duan, Y.; Zhou, S.; Guo, Y.; Wang, X. Safety risk and strategy of prefabricated building construction based on SEM. Accord. J. Civ. Eng. Manag. 2020, 37, 70–75+121. [Google Scholar] [CrossRef]
- Yang, M.; Zhou, J.; Yang, J.; Chen, Y. Identification of influencing factors of prefabricated building cost and ISM-MICMAC analysis. Proj. Manag. Technol. 2022, 20, 60–68. [Google Scholar]
- Wu, M.L. Questionnaire Statistical Analysis Practice—SPSS Operation and Application; Chongqing University Press: Chongqing, China, 2010. [Google Scholar]
- Hou, J.T. Structural Equation Modelling and Its Applications; Educational Science Publishing House: Beijing, China, 2004. [Google Scholar]
- Zaira, M.M.; Hadikusumo, B.H.W. Structural equation model of integrated safety intervention practices affecting the safety behaviour of workers in the construction industry. Saf. Sci. 2017, 98, 124–135. [Google Scholar] [CrossRef]






| Dimensionality | Traditional Building Features and Disadvantages | Features and Advantages of Assembled Buildings |
|---|---|---|
| Prefabricated components | High consumption of materials on site | Controllable dimensional deviation, easy quality assurance |
| People | High personnel requirements and high costs | Information and standardization, improve production efficiency |
| Management | Low degree of mechanization, the high influence of uncertainties | Integrated design-construction management |
| Environment | The construction site is not suitable for management, and pollution is serious | Less construction waste, energy saving, and environmental protection |
| Technology | The complex construction process, many personnel, long construction period | Simple construction and short construction period |
| Potential Variables | Stage Division | Observed Variables |
|---|---|---|
| Prefabricated components | Design Phase | Design accuracy of prefabricated components U1 [5,6,12] |
| Transportation vehicle to meet the dimensional load requirements of the members U2 [6,9] | ||
| Construction Phase | Safety state of prefabricated components U11 [5] | |
| Stability of temporary support system U12 [8,9,10,11,12,13] | ||
| Input of safety supplies U13 [5,8] | ||
| Operators | Design Phase | Personnel experience and safety awareness level U3 [6,7,10,11,13,15] |
| Safety staffing arrangement U4 [8,9,14,16] | ||
| Construction Phase | Level of physical and mental health of construction personnel U14 [10,13] | |
| Risk awareness of construction personnel U15 [6,9,10,16] | ||
| Personnel working in violation of rules and regulations U16 [4,7,13] | ||
| Management risk | Design Phase | Lack of safety management system and supervision mechanism U5 [2,8,11] |
| Project management mode U6 [16] | ||
| Construction Phase | Multiparty coordination management status U17 [3,5,16] | |
| Safety inspection system implementation effectiveness U18 [6,8,11,13] | ||
| Risk of engineering changes U19 [7] | ||
| Environmental risk | Design Phase | Identification of hazard sources around the construction site U7 [2,8,11,16] |
| Safety standard policy environment U8 [12,15,16] | ||
| Construction Phase | Natural Environment Conditions U20 [4,8,14] | |
| Force majeure factors U21 [16] | ||
| Component transportation environment U22 [9,13] | ||
| Technology risk | Design Phase | Construction Organization Design and Program U9 [2,8,16] |
| Deepening design risk U10 [7,11] | ||
| Construction Phase | Safety inspection technology U23 [10,12] | |
| Quality and safety technical delivery U24 [2] | ||
| Safety protection technology U25 [5,10,13] |
| Properties | Classification | Percentage of % | Properties | Classification | Percentage of % |
|---|---|---|---|---|---|
| Industry | Construction Unit | 15.18 | Years of work | 1–3 years | 34.32 |
| Construction Unit | 18.48 | 3–5 years | 14.85 | ||
| Design Unit | 17.82 | 5–10 years | 23.76 | ||
| Consulting Unit | 5.94 | 10–20 years | 18.8 | ||
| Component Manufacturers | 6.6 | 20 years or more | 8.25 | ||
| Universities and Research Institutes | 27.72 | ||||
| Others | 8.25 | Title | Senior | 5.94 | |
| Education background | Doctor | 13.53 | Associate High | 23.1 | |
| Master | 23.76 | Intermediate | 36.3 | ||
| Undergraduate | 47.85 | Junior and below | 21.45 | ||
| Specialized and below | 14.85 | Other | 13.2 |
| Indicator Name | Acceptable Range | Indicator Name | Acceptable Range |
|---|---|---|---|
| χ2/df | ≤3.00 Good fit | IFI | >0.90 |
| RMSEA | <0.05 Good fit | TLI | >0.90 |
| <0.08 Good fit | CFI | >0.90 | |
| <0.10 Fair fit | RMR | <0.05 Good fit | |
| GFI | >0.90 | <0.08 Good fit | |
| AGFI | >0.80 |
| Indicator Name | Standard | Before Amendment | After Amendment | Changes |
|---|---|---|---|---|
| χ2/df | ≤3.00 Good fit | 2.791 | 1.954 | Improvement of 30.0% |
| RMSEA | <0.05 Good fit | 0.034 | 0.028 | Improvement of 18.0% |
| <0.08 Good fit | ||||
| <0.10 Fair fit | ||||
| GFI | >0.90 | 0.897 | 0.932 | Improvement of 3.9% |
| AGFI | >0.80 | 0.855 | 0.900 | Improvement of 5.0% |
| IFI | >0.90 | 0.962 | 0.980 | Improvement of 1.9% |
| TLI | >0.90 | 0.952 | 0.975 | Improvement of 2.4% |
| CFI | >0.90 | 0.961 | 0.980 | Increase by 2.0% |
| RMR | <0.05 Good fit | 0.077 | 0.056 | Improvement of 27.3% |
| <0.08 Good fit |
| Indicator Name | Standard | Before Amendment | After Amendment | Changes |
|---|---|---|---|---|
| χ2/df | ≤3.00 Good fit | 2.162 | 1.599 | Improvement of 26.1% |
| RMSEA | <0.05 Good fit | 0.038 | 0.035 | Improvement of 7.9% |
| <0.08 Good fit | ||||
| <0.10 Fair fit | ||||
| GFI | >0.90 | 0.858 | 0.900 | Improvement of 4.7% |
| AGFI | >0.80 | 0.825 | 0.873 | Improvement of 5.5% |
| IFI | >0.90 | 0.948 | 0.974 | Improvement of 2.7% |
| TLI | >0.90 | 0.940 | 0.969 | Improvement of 3.0% |
| CFI | >0.90 | 0.947 | 0.974 | Improvement of 2.8% |
| RMR | <0.05 Good fit | 0.062 | 0.045 | Increase by 27.5% |
| <0.08 Good fit |
| Stage Divisions | Potential Variables | Qi | First-Level Risk Ranking | Observations Variables | Qi,j | Qj | Second-Level Risk Intrastage Ranking | Average Weight | Second-Level Risk Total Ranking |
|---|---|---|---|---|---|---|---|---|---|
| Design Stage | Designing prefabricated components | 0.129 | 8 | U1 | 0.488 | 0.063 | 8 | 0.021 | 25 |
| U2 | 0.512 | 0.066 | 5 | 0.022 | 15 | ||||
| Designers | 0.135 | 5 | U3 | 0.487 | 0.066 | 6 | 0.022 | 16 | |
| U4 | 0.513 | 0.069 | 2 | 0.023 | 8 | ||||
| Managing design risks | 0.140 | 1 | U5 | 0.511 | 0.072 | 1 | 0.024 | 3 | |
| U6 | 0.489 | 0.068 | 3 | 0.023 | 9 | ||||
| Environmental design risk | 0.130 | 7 | U7 | 0.484 | 0.063 | 9 | 0.021 | 21 | |
| U8 | 0.516 | 0.067 | 4 | 0.022 | 12 | ||||
| Technical design risk | 0.128 | 10 | U9 | 0.489 | 0.063 | 10 | 0.021 | 23 | |
| U10 | 0.511 | 0.065 | 7 | 0.022 | 17 | ||||
| ConstructionStage | Precast construction | 0.136 | 3 | U11 | 0.320 | 0.044 | 11 | 0.022 | 18 |
| U12 | 0.340 | 0.046 | 5 | 0.023 | 6 | ||||
| U13 | 0.340 | 0.046 | 4 | 0.023 | 5 | ||||
| Construction personnel | 0.140 | 2 | U14 | 0.331 | 0.046 | 3 | 0.023 | 4 | |
| U15 | 0.344 | 0.048 | 2 | 0.024 | 2 | ||||
| U16 | 0.325 | 0.046 | 7 | 0.023 | 10 | ||||
| Construction management risk | 0.135 | 4 | U17 | 0.336 | 0.045 | 8 | 0.023 | 11 | |
| U18 | 0.357 | 0.048 | 1 | 0.024 | 1 | ||||
| U19 | 0.307 | 0.041 | 15 | 0.021 | 24 | ||||
| Construction environment risk | 0.128 | 9 | U20 | 0.337 | 0.043 | 12 | 0.022 | 19 | |
| U21 | 0.336 | 0.043 | 13 | 0.022 | 20 | ||||
| U22 | 0.327 | 0.042 | 14 | 0.021 | 22 | ||||
| Construction technology risk | 0.135 | 6 | U23 | 0.327 | 0.044 | 10 | 0.022 | 14 | |
| U24 | 0.331 | 0.045 | 9 | 0.022 | 13 | ||||
| U25 | 0.342 | 0.046 | 6 | 0.023 | 7 |
Disclaimer/Publisher’s Note: The statements, opinions and data contained in all publications are solely those of the individual author(s) and contributor(s) and not of MDPI and/or the editor(s). MDPI and/or the editor(s) disclaim responsibility for any injury to people or property resulting from any ideas, methods, instructions or products referred to in the content. |
© 2023 by the authors. Licensee MDPI, Basel, Switzerland. This article is an open access article distributed under the terms and conditions of the Creative Commons Attribution (CC BY) license (https://creativecommons.org/licenses/by/4.0/).
Share and Cite
Lv, R.; Chen, J.; Sun, Q.; Ye, Z. Design—Construction Phase Safety Risk Analysis of Assembled Buildings. Buildings 2023, 13, 949. https://doi.org/10.3390/buildings13040949
Lv R, Chen J, Sun Q, Ye Z. Design—Construction Phase Safety Risk Analysis of Assembled Buildings. Buildings. 2023; 13(4):949. https://doi.org/10.3390/buildings13040949
Chicago/Turabian StyleLv, Ran, Jiaying Chen, Qiao Sun, and Ziyang Ye. 2023. "Design—Construction Phase Safety Risk Analysis of Assembled Buildings" Buildings 13, no. 4: 949. https://doi.org/10.3390/buildings13040949
APA StyleLv, R., Chen, J., Sun, Q., & Ye, Z. (2023). Design—Construction Phase Safety Risk Analysis of Assembled Buildings. Buildings, 13(4), 949. https://doi.org/10.3390/buildings13040949
