Seismic Repair Cost-Based Assessment for Low-Rise Reinforced Concrete Archetype Buildings through Incremental Dynamic Analysis
Abstract
:1. Introduction
2. Materials and Methods
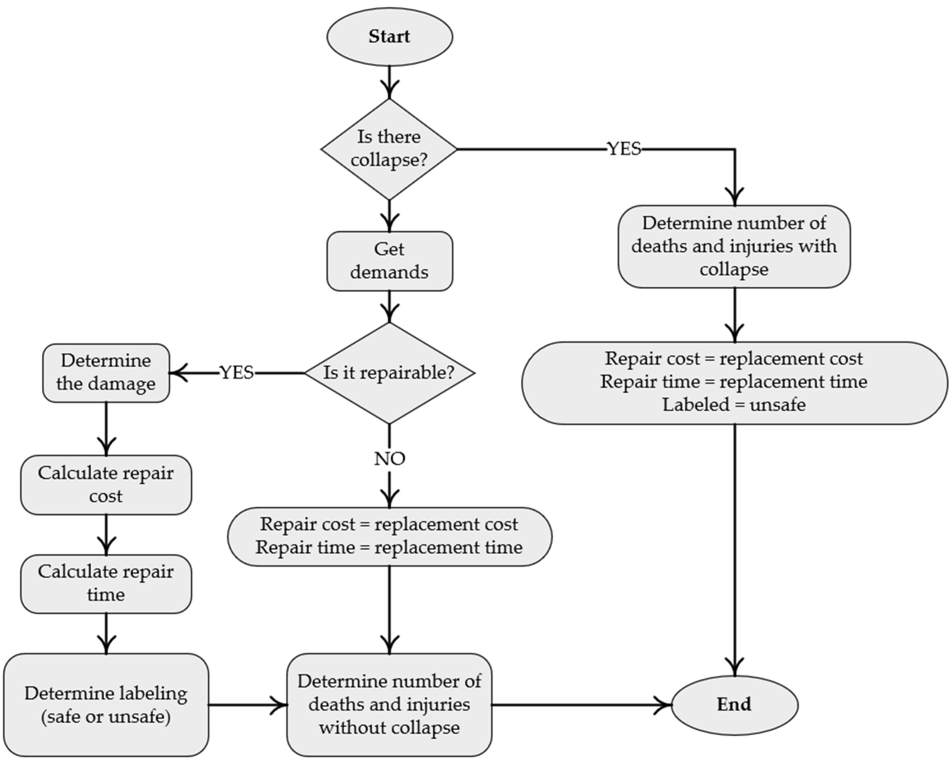
2.1. Methodology
2.2. Description of the Typologies
Geometry
2.3. Materials
2.3.1. Concrete
2.3.2. Steel
3. Structural Analysis
3.1. Capacity Curves
3.2. Seismic Records
3.3. IDA Curves
3.4. Fragility Functions
3.4.1. Acceleration
3.4.2. Drift
4. Results
Repair Costs
5. Conclusions
Author Contributions
Funding
Data Availability Statement
Acknowledgments
Conflicts of Interest
References
- SENPLADES; Evaluación de los Costos de Reconstrucción. Secretaría Nacional de Planificación y Desarrollo (Senplades). 2016. Available online: https://www.planificacion.gob.ec/biblioteca/ (accessed on 13 January 2022).
- EERI. M7.8 Muisne, Ecuador Earthquake on April 16, 2016. In ERI Earthquake Reconnaissance Team Report; EERI: Cambridge, UK, 2016. [Google Scholar]
- Ortiz, G. Enorme Costo Humano y Material del Mayor Terremoto en 67 Años. 2017. Available online: https://revistagestion.ec/analisis-sociedad/enorme-costo-humano-y-material-del-mayor-terremoto-en-67anos/ (accessed on 20 November 2023).
- Chicaiza, M. Modelo de exposición y mapa de vulnerabilidad del Distrito Metropolitano de Quito. In Facultad de Ingeniería Civil; Escuela Politécnica Nacional: Quito, Ecuador, 2017. [Google Scholar]
- Calderon, A.; Yepes-Estrada, C.; Silva, V. Executive summary for the urban seismic risk assessment for the cities of Quito, Cali and Santiago de los Caballeros. In GEM-TREQ Project Technical Report; deliverable D.2.3.5.; USAID: Washington, DC, USA, 2022. [Google Scholar]
- FEMA-P-58-1; Seismic Performance Assessment of Buildings, Volume 1—Methodology 2018. Second Edition. Federal Emergency Management Agency: Washington, DC, USA, 2018.
- Ali, M. Applying ATC FEMA P-58 Approach and Nonlinear History Analysis to Estimate Economic and Social Losses due Earthquake for Reinforced Concrete Building in Iraq. Int. J. Innov. Sci. Res. Technol. 2020, 5, 278–290. [Google Scholar]
- FEMA-P-58-7; Building the Performance You Need a Guide to State-of-the-Art Tools for Seismic Design and Assessment Federal Emergency Management Agency. NEHRP: New York, NY, USA, 2018.
- Rossi, A.; Morandi, P.; Magenes, G. A novel approach for the evaluation of the economical losses due to seismic actions on RC buildings with masonry infill. Soil Dyn. Earthq. Eng. 2021, 145, 106722. [Google Scholar] [CrossRef]
- Xu, Z.; Zhang, H.; Lu, X.; Xu, Y.; Zhang, Z.; Li, Y. A prediction method of building seismic loss based on BIM and FEMA P-58. Autom. Constr. 2019, 102, 245–257. [Google Scholar] [CrossRef]
- Vamvatsikos, D.; Cornell, C. Incremental Dynamic Analysis. Earthq. Eng. Struct. Dyn. 2002, 31, 491–514. [Google Scholar] [CrossRef]
- Alas, R.; Grijalva, S. Evaluación de la vulnerabilidad sísmica, por medio de curvas de fragilidad, utilizando el análisis dinámico no lineal incremental. In Facultad de Ingeniería y Arquitectura; Universidad de El Salvador: Ciudad Universitaria Rodrigo Facio Brenes, Costa Rica, 2018. [Google Scholar]
- Cárdenas, R. Estudio Comparativo de Análisis Sísmicos Simplificados y el Análisis Dinámico Incremental en el Cálculo de la Curva de Capacidad; Instituto de Ingeniería UNAM: Morelia, Mexico, 2010; Available online: https://repositorio.unam.mx/contenidos/71906 (accessed on 22 February 2022).
- Freire, C.; Aguiar, R.; Yánez, G. Sistema de calificación de costos REDITM utilizando la metodología FEMA P-58, aplicada a edificaciones de mediana y gran altura. Ciencia 2018, 19, 37. [Google Scholar] [CrossRef]
- Yepes-Estrada, C.; Silva, V.; Valcárcel, J.; Acevedo, A.B.; Tarque, N.; Hube, M.A.; Coronel, G.; María, H.S. Modeling the Residential Building Inventory in South America for Seismic Risk Assessment. Earthq. Spectra 2017, 33, 299–322. [Google Scholar] [CrossRef]
- ASCE/SEI-7-16; Minimum Design Loads and Associated Criteria for Buildings and Other Structures. American Society of Civil Engineers: Charleston, SC, USA, 2017. [CrossRef]
- Vamvatsikos, D.; Cornell, C. Applied Incremental Dynamic Analysis. Earthq. Spectra 2004, 20, 523–553. [Google Scholar] [CrossRef]
- FEMA-P-58-2; Seismic Performance Assessment of Buildings, Volume 2—Implementation Guide. Federal Emergency Management Agency: Washington, DC, USA, 2018.
- Ahmed, A. Reinforced Concrete Desing (SI Units); Sana’a University: Sana’a, Yemen, 2018. [Google Scholar]
- SeismoSoft, SeismoStruct Manual 2021. 2021. Available online: https://www.seismosoft.com (accessed on 14 December 2021).
- Madas, P. Advanced Modelling of Composite Frames Subjected to Earthquake Loading, in Imperial College; University of London: London, UK, 1993. [Google Scholar]
- Mander, J.B.; Priestley, M.J.N.; Park, R. Theoretical stress-strain model for confined concrete. J. Struct. Eng. 1988, 114, 1804–1826. [Google Scholar] [CrossRef]
- Martinez-Rueda, J.E.; Elnashai, A.S. Confined concrete model under cyclic load. Mater. Struct. Mater. Struct. 1997, 30, 139–147. [Google Scholar] [CrossRef]
- Yassin, M.H.M. Nonlinear Analysis of Prestressed Concrete Structures Under Monotonic and Cyclic Loads; University of California: Berkeley, CA, USA, 1994. [Google Scholar]
- Menegotto, M.; Pinto, P.E. Method of analysis for cyclically loaded R.C. plane frames including changes in geometry and non-elastic behaviour of elements under combined normal force and bending. In Proceedings of the Symposium on the Resistance and Ultimate Deformability of Structures Acted on by Well Defined Repeated Loads, Lisbon, Portugal, 1973; pp. 15–22. [Google Scholar]
- Filippou, F.C.; Popov, E.P.; Bertero, V.V. Effects of Bond Deterioration on Hysteretic Behaviour of Reinforced Concrete Joints. 1983. Available online: https://nehrpsearch.nist.gov/static/files/NSF/PB84192020.pdf (accessed on 20 November 2023).
- Prota, A.; Cicco, F.; Cosenza, E. Cyclic behavior of smooth steel reinforcing bars: Experimental analysis and modeling issues. J. Earthq. Eng. 2009, 13, 500–519. [Google Scholar] [CrossRef]
- Hamadamin, S. Pushover Analysis and Incremental Dynamic Analysis of Steel Braced Reinforced Concrete Frames in Institute of Graduate Studies and Research 2014; Eastern Mediterranean University: Gazimağusa, North Cyprus, 2014. [Google Scholar]
- ASCE/SEI_41; Seismic Evaluation and Retrofit of Existing Buildings. American Society of Civil Engineers: Blacksburg, VA, USA, 2017. [CrossRef]
- Hernández, E. Diseño Sísmico Basado en Desempeño y Confiabilidad de Sistemas Marco-Muro, in Instituto de Ingeniería; Universidad Nacional Autónoma de México: Cd. de México, México, 2010. [Google Scholar]
- Beauval, C.; Marinière, J.; Yepes, H.; Audin, L.; Nocquet, J.M.; Alvarado, A.; Baize, S.; Aguilar, J.; Singaucho, J.C.; Jomard, H. A new seismic hazard model for Ecuador. Bull. Seismol. Soc. Am. 2018, 108, 1443–1464. [Google Scholar] [CrossRef]
- INGEOMINAS. Estudio de Microzonificación Sísmica de SANTIAGO de Cali—Caracterización de Fuentes Sismogénicas; Ministerio de Minas y Energía: Rio de Janeiro, Brazil, 2002; pp. 1–8.
- Wang, G.; Youngs, R.; Power, M.; Li, Z. Design Ground Motion Library; AMEC Geomatrix, Inc.: Oakland, CA, USA, 2009. [Google Scholar]
- Céspedes, S.; Boroschek, R.; Ruiz, R. Modelos de movimiento fuerte para duración e Intensidad de Arias para registros de movimiento fuerte en Chile. In XII Congreso Chileno de Sismología e Ingeniería Sísmica; Universidad Católica de Valparaíso: Valparaíso, Chile, 2019. [Google Scholar]
- Vielma, J.C.; Barrios, V. Determinación de curvas de fragilidad mediante análisis incremental dinámico. Rev. Sul Am. Eng. Estructural 2014, 11, 172–186. [Google Scholar]
- Aveiga, J.; Carvajal, J. Análisis de pérdidas y estimación de daños utilizando la herramienta PACT del FEMA P58, en una edificación ubicada en la ciudad de Quito. In Facultad de Ingeniería, Ciencias Físicas y Matemática; Universidad Central del Ecuador: Quito, Ecuador, 2018. [Google Scholar]
- Dueñas-Solórzano, F.P. Evaluación Estructural de acuerdo con las Normas NEC Y FEMA de la Estación de Bomberos del Cantón Jama Provincia de Manabí, Ecuador. Polo Del Conoc. Rev. Científico Prof. 2020, 5, 18. [Google Scholar]















| Typology | Description |
|---|---|
| Structural typology 1 | TE-1—without retrofit |
| Structural typology 2 | TE-2—without retrofit |
| Structural typology 3 | TE-1RF—with retrofit |
| Structural typology 4 | TE-2RF—with retrofit |
| Parameter | TE-1 | TE-2 | TE-1RF | TE-2RF |
|---|---|---|---|---|
| Number of floors | 4.00 | 3.00 | 4.00 | 3.00 |
| Floor height (m) | 2.70 | 2.40 | 2.70 | 2.40 |
| Number of spans in X direction | 4.00 | 4.00 | 4.00 | 4.00 |
| Span length in X direction (m) | 4.00 | 3.00 | 4.00 | 3.00 |
| Number of spans in Y direction | 2.00 | 3.00 | 2.00 | 3.00 |
| Span length in Y direction (m) | 3.00 | 3.00 | 3.00 | 3.00 |
| Slab thickness (m) | 0.25 | 0.20 | 0.25 | 0.20 |
| Columns (m) | 0.30 × 0.30 | 0.25 × 0.25 | 0.30 × 0.30 | 0.25 × 0.25 |
| Beams (m) | 0.35 × 0.25 | 0.30 × 0.20 | 0.35 × 0.25 | 0.30 × 0.20 |
| Structural walls (m) | - | - | 0.20 × 1.20 | 0.20 × 1.20 |
| Concrete compressive strength, f′c (MPa) | 21.00 | |||
| Concrete elastic modulus, Ec (MPa) | 21,538.11 | |||
| Steel yielding strength, fy (MPa) | 420.00 | |||
| Steel elastic modulus, Es (MPa) | 200,000.00 | |||
| Seismic Record | ID | Factor | Year | Mw |
|---|---|---|---|---|
| San Fernando | RSN-88 | 3.18 | 1971 | 6.61 |
| Irpinia_ Italy-01 | RSN-286 | 2.70 | 1980 | 6.90 |
| Loma Prieta | RSN-740 | 3.53 | 1989 | 6.93 |
| Cape Mendocino | RSN-827 | 2.01 | 1992 | 7.01 |
| Landers | RSN-864 | 1.59 | 1992 | 7.28 |
| Northridge-01 | RSN-1083 | 2.12 | 1994 | 6.69 |
| Manjil_ Iran | RSN-1633 | 1.17 | 1990 | 7.37 |
| Chuetsu-oki_ Japan | RSN-4843 | 1.82 | 2007 | 6.80 |
| Iwate_ Japan | RSN-5775 | 1.56 | 2008 | 6.90 |
| Darfield_NZ | RSN-6971 | 1.71 | 2010 | 7.00 |
| Pedernales 16A | PED 16-A | 1.26 | 2016 | 7.60 |
| Seismic Record | Duration (s) | Significant Range (s) | Effective Duration (s) |
|---|---|---|---|
| RSN-88 | 39.99 | 0.52–25.38 | 24.86 |
| RSN-286 | 38.25 | 4.45–34.33 | 33.88 |
| RSN-740 | 39.04 | 3.2–18.79 | 16.59 |
| RSN-827 | 43.94 | 5.44–24.78 | 19.34 |
| RSN-864 | 43.94 | 5.08–32.23 | 27.15 |
| RSN-1083 | 29.96 | 3.77–20.25 | 16.48 |
| RSN-1633 | 53.46 | 5.88–34.94 | 29.06 |
| RSN-4843 | 59.97 | 19.04–39.06 | 20.02 |
| RSN-5775 | 59.97 | 22.62–39.69 | 17.07 |
| RSN-6971 | 139.99 | 9.29–32.185 | 22.9 |
| PED 16-A | 175 | 4.65–34.56 | 29.91 |
| Structural System | Operational DS1 | Immediately Occupational DS2 | Life Safety DS3 | Collapse Prevention DS4 |
|---|---|---|---|---|
| Ordinary moment-resistant frames | 0.20% | 0.50% | 1.00% | >1.00% |
| Structural walls | 1.00% | 2.20% | 2.60% | 3.60% |
| Structure Tipology | Cost/m2 | Factor | |
|---|---|---|---|
| Ecuador | USA | ||
| TE-1 | USD 406.33 | USD 1076.37 | 0.38 |
| TE-1RF | USD 440.42 | 0.41 | |
| TE-2 | USD 434.81 | 0.40 | |
| TE-2RF | USD 479.23 | 0.45 | |
| Seismic Intensity | Structural Typology | |||
|---|---|---|---|---|
| TE-1 USD 195,036.03 | % Losses | TE-1RF USD 211,401.93 | % Losses | |
| 1 | USD 10,461.54 | 5.36% | USD 0.00 | 0.00% |
| 2 | USD 32,600.00 | 16.71% | USD 2222.22 | 1.05% |
| 3 | USD 52,777.77 | 27.06% | USD 7000.00 | 3.31% |
| 4 | USD 64,666.66 | 33.16% | USD 14,833.33 | 7.02% |
| 5 | USD 90,666.66 | 46.49% | USD 21,375.00 | 10.11% |
| 6 | USD 151,000.00 | 77.42% | USD 32,125.00 | 15.20% |
| 7 | USD 195,036.03 | 100.00% | USD 37,400.00 | 17.69% |
| 8 | USD 195,036.03 | 100.00% | USD 44,600.00 | 21.10% |
| 9 | USD 195,036.03 | 100.00% | USD 47,545.45 | 22.49% |
| 10 | USD 195,036.03 | 100.00% | USD 54,666.66 | 25.86% |
| Seismic Intensity | Structural Typology | |||
|---|---|---|---|---|
| TE-2 USD 176,097.96 | % Losses | TE-2RF USD 194,086.95 | % Losses | |
| 1 | USD 9200.00 | 5.22% | USD 0.00 | 0.00% |
| 2 | USD 27,100.00 | 15.39% | USD 0.00 | 0.00% |
| 3 | USD 38,285.71 | 21.74% | USD 598.13 | 0.31% |
| 4 | USD 47,727.27 | 27.10% | USD 2653.06 | 1.37% |
| 5 | USD 66,000.00 | 37.48% | USD 5272.72 | 2.72% |
| 6 | USD 104,500.00 | 59.34% | USD 8727.27 | 4.50% |
| 7 | USD 142,000.00 | 80.64% | USD 11,083.33 | 5.71% |
| 8 | USD 176,097.95 | 100.00% | USD 14,375.00 | 7.41% |
| 9 | USD 176,097.95 | 100.00% | USD 18,384.61 | 9.47% |
| 10 | USD 176,097.95 | 100.00% | USD 20,625.00 | 10.63% |
Disclaimer/Publisher’s Note: The statements, opinions and data contained in all publications are solely those of the individual author(s) and contributor(s) and not of MDPI and/or the editor(s). MDPI and/or the editor(s) disclaim responsibility for any injury to people or property resulting from any ideas, methods, instructions or products referred to in the content. |
© 2023 by the authors. Licensee MDPI, Basel, Switzerland. This article is an open access article distributed under the terms and conditions of the Creative Commons Attribution (CC BY) license (https://creativecommons.org/licenses/by/4.0/).
Share and Cite
Chicaiza-Fuentes, J.P.; Haro-Baez, A.G. Seismic Repair Cost-Based Assessment for Low-Rise Reinforced Concrete Archetype Buildings through Incremental Dynamic Analysis. Buildings 2023, 13, 3116. https://doi.org/10.3390/buildings13123116
Chicaiza-Fuentes JP, Haro-Baez AG. Seismic Repair Cost-Based Assessment for Low-Rise Reinforced Concrete Archetype Buildings through Incremental Dynamic Analysis. Buildings. 2023; 13(12):3116. https://doi.org/10.3390/buildings13123116
Chicago/Turabian StyleChicaiza-Fuentes, Juan Patricio, and Ana Gabriela Haro-Baez. 2023. "Seismic Repair Cost-Based Assessment for Low-Rise Reinforced Concrete Archetype Buildings through Incremental Dynamic Analysis" Buildings 13, no. 12: 3116. https://doi.org/10.3390/buildings13123116
APA StyleChicaiza-Fuentes, J. P., & Haro-Baez, A. G. (2023). Seismic Repair Cost-Based Assessment for Low-Rise Reinforced Concrete Archetype Buildings through Incremental Dynamic Analysis. Buildings, 13(12), 3116. https://doi.org/10.3390/buildings13123116

