Simulation of Carbon Emission Reduction in Power Construction Projects Using System Dynamics: A Chinese Empirical Study
Abstract
:1. Introduction
2. Literature Review
2.1. PCPs and Their Carbon Emissions
2.2. The Application of SD in Carbon Emission Reduction
3. Methodology
3.1. Data Sources
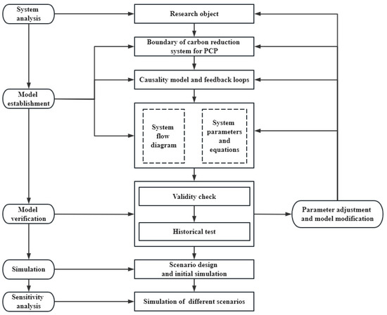
3.2. Research Design
3.3. Model Analysis
3.3.1. Basic Mathematical Model
3.3.2. SD model
3.3.3. Equation Design and Parameter Explanation
3.4. Model Validation
4. Results
4.1. Initial Simulation Analysis
4.2. Sensitivity Analysis
4.3. Comprehensive Simulation Analysis
5. Discussion
5.1. Increase R&D Investment and Strengthen R&D Personnel Training
5.2. Improve Precast Construction Level
5.3. Expand the Use of Energy-Saving Materials
5.4. Improve the Energy Efficiency of Transmission Equipment
5.5. Comprehensive Measures
6. Conclusions
6.1. Implications
6.2. Limitations and Further Directions
Author Contributions
Funding
Data Availability Statement
Conflicts of Interest
Appendix A
| Types of Variables | Variables | Variables Abbreviation | Units |
|---|---|---|---|
| State variable | General coefficient for carbon emission reduction | GCCER | Dmnl |
| The scale of power construction projects | SPCP | Ten thousand kW | |
| Electricity demand | ED | Ten thousand kWh | |
| Electricity supply | ES | Ten thousand kWh | |
| Total population | TP | Person | |
| Rate variable | Comprehensive adjustment coefficient | CAC | Dmnl |
| Scale of newly added power construction projects | NASPCP | Ten thousand kW | |
| Increase in electricity demand | IED | Ten thousand kWh | |
| Increase in electricity supply | IES | Ten thousand kWh | |
| Population growth | PG | Person | |
| Auxiliary variable | Growth rate of building standardization level | GRBSL | % |
| Growth rate of construction technology level | GRCTL | % | |
| Prefabrication construction level | PCL | Dmnl | |
| Carbon emission reduction coefficient for construction efficiency | CERC-CE | Dmnl | |
| Carbon emission reduction coefficient of construction waste | CERC-CW | Dmnl | |
| Carbon emission reduction coefficient of building materials | CERC-BM | Dmnl | |
| Fiscal revenue | FR | Yuan | |
| Research and development investment | R&DI | Yuan | |
| Government guidance efforts | GGE | Dmnl | |
| Support for incentive policies | SIP | Dmnl | |
| Technological progress impact factor | TPIF | Dmnl | |
| Elasticity structure adjustment factor | ESAF | Dmnl | |
| Population growth rate | PGR | % | |
| Urbanization rate | UR | % | |
| Average production time | APT | h | |
| Supply–demand ratio | SDR | % | |
| Average annual electricity price | AAEP | Yuan | |
| Output value of electricity | OVE | One hundred million Yuan | |
| Output value of the secondary industry | OVSI | One hundred million Yuan | |
| Gross domestic product | GDP | One hundred million Yuan | |
| Per capita gross domestic product | PCGDP | Yuan/person | |
| Per capita disposable income | PCDI | Yuan/person | |
| Carbon trading price | CTP | Yuan | |
| The cost of carbon governance | CCG | Yuan/ton | |
| Reduce the cost of carbon governance | RCCG | Yuan | |
| Carbon emission reduction | CER | Ten thousand Tons | |
| Incremental cost factor of the project | ICFP | Dmnl | |
| Planned scale of power construction projects | PSPCP | Ten thousand kW | |
| Planned electricity demand | PED | Ten thousand kWh | |
| Urban population | UP | Person | |
| Investment coefficient for promoting energy-saving materials | IC-PESM | Dmnl | |
| Scale of using energy-saving materials | SUESM | Dmnl | |
| Energy efficiency of transmission equipment | EETE | Dmnl | |
| Power factor | PF | Dmnl | |
| Input coefficient | IC | Dmnl | |
| Adjustment coefficient for the research and development level of energy-saving materials | ACRDIESM | Dmnl | |
| Carbon emission reduction coefficient of transmission equipment | CERC-TE | Dmnl | |
| Energy-saving design factor | ESDF | Dmnl | |
| Adjustment coefficient for transmission line length | ACTLL | Dmnl | |
| Adjustment coefficient for transmission line architecture | ACTLA | Dmnl | |
| Adjustment coefficient for energy-saving transformer applications | ACESTA | Dmnl |
| Variable Abbreviation | Equations |
|---|---|
| CER | SPCP × (GCCER × 0.174 + CERC-CE × 0.212 + CERC-TE × 0.229 + CERC-CW × 0.201 + CERC-BM × 0.197) × 0.00026 |
| SPCP | INTEG(NASPCP, 0), the initial value is 0. |
| NASPCP | [(SDR × 0.576 − ICFP × 0.502) + RCCG ÷ 976.366] × PSPCP |
| PSPCP | WITH LOOKUP{[(2016,0)-(2030,2000)],(2016,907),(2017,968),(2018,985),(2019,1057),(2020,1064),(2021,1142),(2022,1180),(2023,1224),(2024,1279),(2025,1306),(2026,1338),(2027,1414),(2028,1491),(2029,1573),(2030,1703)} |
| PCL | (GRBSL × 0.763 + GRCTL × 0.237) × 0.487 + (R&DI ÷ 460.88) × 0.513 |
| CAC | TPIF × 0.373 + SIP × 0.341 + ESAF × 0.286 |
| GCCER | INTEG(CAC, 0), the initial value is 0. |
| GRBSL | WITH LOOKUP{[(2016,0)-(2030,1)],(2016,0.631),(2017,0.656),(2018,0.682),(2019,0.693),(2020,0.714),(2021,0.721),(2022,0.729),(2023,0.733),(2024,0.737),(2025,0.748),(2026,0.755),(2027,0.761),(2028,0.767),(2029,0.774),(2030,0.779)} |
| GRCTL | 0.01037 × Year-20.643 |
| SUESM | ACRDIESM × 0.327 + IC-PESM × 0.673 |
| ACRDIESM | TPIF × 0.701 + GRCTL × 0.299 |
| EETE | ESDF × 0.404 + ACTLA × 0.257 + ACESTA × 0.211 + ACTLL × 00.128 |
| SDR | ES/ED |
| ES | INTEG(IES, 0), the initial value is 0. |
| ED | INTEG(IED, 0), the initial value is 0. |
| IES | NASPCP × APT |
| IED | (PCDI ÷ 27,831.12 × 0.337 + UR × 0.482 − PG ÷ 115,491 × 0.263) × PED |
| RCCG | CER × CCG |
| GDP | OVSI × 1.9954 + 5517.875 |
| OVSI | OVE × 9.672 + 632.571 |
| OVE | ES × AAEP |
| PCGDP | GDP/TP |
| PCDI | 0.627 × PCGDP-711.405 |
| FR | (GDP − 8855.272) ÷ 6.089 |
| R&DI | (IC + 0.00219 × GGE) × FR |
| UR | UP/TP |
| TP | INTEG(PG, 0), the initial value is 0. |
References
- Goh, T.; Ang, B.W.; Su, B.; Wang, H. Drivers of stagnating global carbon intensity of electricity and the way forward. Energy Policy 2018, 113, 149–156. [Google Scholar] [CrossRef]
- Liang, K.; Li, W.J.; Wen, J.H.; Ai, W.K.; Wang, J.B. Research characteristics and trends of power sector carbon emissions: A bibliometric analysis from various perspectives. Environ. Sci. Pollut. Res. 2023, 30, 4485–4501. [Google Scholar] [CrossRef] [PubMed]
- Tao, Y.; Wen, Z.G.; Xu, L.N.; Zhang, X.; Tan, Q.L.; Li, H.F.; Evans, S. Technology options: Can Chinese power industry reach the CO2 emission peak before 2030? Resour. Conserv. Recycl. 2019, 147, 85–94. [Google Scholar] [CrossRef]
- Guo, H.Y.; Davidson, M.R.; Chen, Q.X.; Zhang, D.; Jiang, N.; Xia, Q.; Kang, C.Q.; Zhang, X.L. Power market reform in China: Motivations, progress, and recommendations. Energy Policy 2020, 145, 14. [Google Scholar] [CrossRef]
- Zhou, S.L.; He, H.J.; Zhang, L.P.; Zhao, W.; Wang, F. A Data-Driven Method to Monitor Carbon Dioxide Emissions of Coal-Fired Power Plants. Energies 2023, 16, 1646. [Google Scholar] [CrossRef]
- Statistical Bulletin of the People’s Republic of China in 2021. 2022. Available online: https://www.stats.gov.cn/zt_18555/zthd/lhfw/2022/lh_hgjj/202302/t20230214_1903465.html (accessed on 4 December 2023).
- Zhao, H.R.; Guo, S. Risk Evaluation on UHV Power Transmission Construction Project Based on AHP and FCE Method. Math. Probl. Eng. 2014, 2014, 14. [Google Scholar] [CrossRef]
- Liu, X.G.; Zhang, J.; Hu, Y.Q.; Liu, J.; Ding, S.J.; Zhao, G.W.; Zhang, Y.; Li, J.W.; Nie, Z.B. Carbon Emission Evaluation Method and Comparison Study of Transformer Substations Using Different Data Sources. Buildings 2023, 13, 1106. [Google Scholar] [CrossRef]
- Li, Z.; Du, H.L.; Xiao, Y.; Guo, J.S. Carbon footprints of two large hydro-projects in China: Life-cycle assessment according to ISO/TS 14067. Renew. Energy 2017, 114, 534–546. [Google Scholar] [CrossRef]
- Li, J.Y.; Li, S.S.; Wu, F. Research on carbon emission reduction benefit of wind power project based on life cycle assessment theory. Renew. Energy 2020, 155, 456–468. [Google Scholar] [CrossRef]
- Sun, X.R.; Pan, X.P.; Jin, C.H.; Li, Y.H.; Xu, Q.J.; Zhang, D.X.; Li, H.Y. Life Cycle Assessment-Based Carbon Footprint Accounting Model and Analysis for Integrated Energy Stations in China. Int. J. Environ. Res. Public Health 2022, 19, 16451. [Google Scholar] [CrossRef]
- Wei, W.D.; Wu, X.D.; Li, J.S.; Jiang, X.Y.; Zhang, P.; Zhou, S.L.; Zhu, H.; Liu, H.Z.; Chen, H.P.; Guo, J.L.; et al. Ultra-high voltage network induced energy cost and carbon emissions. J. Clean. Prod. 2018, 178, 276–292. [Google Scholar] [CrossRef]
- Jin, J.L.; Zhou, P.; Li, C.Y.; Guo, X.J.; Zhang, M.M. Low-carbon power dispatch with wind power based on carbon trading mechanism. Energy 2019, 170, 250–260. [Google Scholar] [CrossRef]
- Cai, Y.; Wang, L.; Wang, W.W.; Liu, D.; Zhao, F.Y. Solar energy harvesting potential of a photovoltaic-thermoelectric cooling and power generation system: Bidirectional modeling and performance optimization. J. Clean. Prod. 2020, 254, 17. [Google Scholar] [CrossRef]
- Yuan, H.P.; Yang, B.X. System Dynamics Approach for Evaluating the Interconnection Performance of Cross-Border Transport Infrastructure. J. Manag. Eng. 2022, 38, 15. [Google Scholar] [CrossRef]
- Kwahk, K.J.; Park, M.H.; Kim, J.H.; Kim, J.J. Development of a Progress Management System Integrated with the Quality Inspection Process: Case of a nuclear power plant construction project in Korea. J. Asian Archit. Build. Eng. 2011, 10, 391–398. [Google Scholar] [CrossRef]
- Yuan, T.P.; Ou, J.F.; Wang, J.; Zhang, W. Systematic Thinking and Evaluation of Construction Quality Management Standardization of Power Engineering in China. Adv. Civ. Eng. 2022, 2022, 16. [Google Scholar] [CrossRef]
- Zhao, S.Y.; Su, X.P.; Li, J.H.; Suo, G.B.; Meng, X.X. Research on Wind Power Project Risk Management Based on Structural Equation and Catastrophe Theory. Sustainability 2023, 15, 6622. [Google Scholar] [CrossRef]
- Eash-Gates, P.; Klemun, M.M.; Kavlak, G.; McNerney, J.; Buongiorno, J.; Trancik, J.E. Sources of Cost Overrun in Nuclear Power Plant Construction Call for a New Approach to Engineering Design. Joule 2020, 4, 2348–2373. [Google Scholar] [CrossRef]
- Arifuzzaman, M.; Gazder, U.; Islam, M.S.; Skitmore, M. Budget and Cost Contingency Cart Models for Power Plant Projects. J. Civ. Eng. Manag. 2022, 28, 680–695. [Google Scholar] [CrossRef]
- Zhang, C.; Jin, X.L.; Xie, G.L. Method to extract critical characteristics of power grid projects adapting to new situations and construction of index system. Energy Rep. 2022, 8, 533–539. [Google Scholar] [CrossRef]
- Yamagata, Y.; Ono, M.; Sasamori, K.; Uehara, K. Important technologies applied for UHV AC substations in Japan. Eur. Trans. Electr. Power 2012, 22, 33–48. [Google Scholar] [CrossRef]
- Zhang, J.; Xu, L.Y. Embodied carbon budget accounting system for calculating carbon footprint of large hydropower project. J. Clean. Prod. 2015, 96, 444–451. [Google Scholar] [CrossRef]
- Yousuf, I.; Ghumman, A.R.; Hashmi, H.N.; Kamal, M.A. Carbon emissions from power sector in Pakistan and opportunities to mitigate those. Renew. Sustain. Energy Rev. 2014, 34, 71–77. [Google Scholar] [CrossRef]
- Wei, W.D.; Wang, M.; Zhang, P.F.; Chen, B.; Guan, D.B.; Shao, S.; Li, J.S. A 2015 inventory of embodied carbon emissions for Chinese power transmission infrastructure projects. Sci. Data 2020, 7, 6. [Google Scholar] [CrossRef] [PubMed]
- Ge, Z.W.; Geng, Y.; Wei, W.D.; Jiang, M.K.; Chen, B.; Li, J.S. Embodied carbon emissions induced by the construction of hydropower infrastructure in China. Energy Policy 2023, 173, 9. [Google Scholar] [CrossRef]
- Guo, Z.; Shen, J.; Li, L. Identifying the implementation effect of technology transfer policy using system dynamics: A case study in Liaoning, China. J. Technol. Transf. 2022, 1–29. [Google Scholar] [CrossRef] [PubMed]
- Yang, H.H.; Li, X.; Ma, L.W.; Li, Z. Using system dynamics to analyse key factors influencing China’s energy-related CO2 emissions and emission reduction scenarios. J. Clean. Prod. 2021, 320, 16. [Google Scholar] [CrossRef]
- Feng, Y.Y.; Chen, S.Q.; Zhang, L.X. System dynamics modeling for urban energy consumption and CO2 emissions: A case study of Beijing, China. Ecol. Model. 2013, 252, 44–52. [Google Scholar] [CrossRef]
- Gu, S.; Fu, B.T.; Thriveni, T.; Fujita, T.; Ahn, J.W. Coupled LMDI and system dynamics model for estimating urban CO2 emission mitigation potential in Shanghai, China. J. Clean. Prod. 2019, 240, 14. [Google Scholar] [CrossRef]
- Onat, N.C.; Egilmez, G.; Tatari, O. Towards greening the U.S. residential building stock: A system dynamics approach. Build. Environ. 2014, 78, 68–80. [Google Scholar] [CrossRef]
- Proano, L.; Sarmiento, A.T.; Figueredo, M.; Cobo, M. Techno-economic evaluation of indirect carbonation for CO2 emissions capture in cement industry: A system dynamics approach. J. Clean. Prod. 2020, 263, 14. [Google Scholar] [CrossRef]
- Peng, C.H.; Yang, J.Q.; Huang, J.F. Case Study of the Operational Energy Consumption and Carbon Emissions from a Building in Nanjing Based on a System Dynamics Approach. J. Green Build. 2016, 11, 126–142. [Google Scholar] [CrossRef]
- Doan, D.T.; Chinda, T. Modeling Construction and Demolition Waste Recycling Program in Bangkok: Benefit and Cost Analysis. J. Constr. Eng. Manag. 2016, 142, 11. [Google Scholar] [CrossRef]
- Wang, Y.K.; Liang, Y.; Shao, L.S. Driving Factors and Peak Forecasting of Carbon Emissions from Public Buildings Based on LMDI-SD. Discret. Dyn. Nat. Soc. 2022, 2022, 10. [Google Scholar] [CrossRef]
- Wang, H.Q.; Xu, W.Y.; Zhang, Y.J. Research on Provincial Carbon Emission Reduction Path Based on LMDI-SD-Tapio Decoupling Model: The Case of Guizhou, China. Sustainability 2023, 15, 13215. [Google Scholar] [CrossRef]
- Ma, W.; Yuan, H.; Hao, J.L. A bibliometric visual analysis of the system dynamics approach for construction and demolition waste management. Clean. Waste Syst. 2022, 1, 100004. [Google Scholar] [CrossRef]
- National Bureau of Statistics. 2023. Available online: https://www.stats.gov.cn/sj/ndsj/ (accessed on 12 June 2023).
- China Science and Technology Statistics. 2023. Available online: https://www.sts.org.cn/Page/Main/Index?pid=62&tid=62 (accessed on 12 June 2023).
- Liaoning Provincial Bureau of Statistics. 2023. Available online: https://tjj.ln.gov.cn/tjj/tjxx/xxcx/tjnj/index.shtml (accessed on 12 June 2023).
- Wang, H.; Zhang, Y.Y.; Lin, W.F.; Wei, W.D. Transregional electricity transmission and carbon emissions: Evidence from ultra-high voltage transmission projects in China. Energy Econ. 2023, 123, 15. [Google Scholar] [CrossRef]
- Yang, J.; Cai, W.; Ma, M.D.; Li, L.; Liu, C.H.; Ma, X.; Li, L.L.; Chen, X.Z. Driving forces of China’s CO2 emissions from energy consumption based on Kaya-LMDI methods. Sci. Total Environ. 2020, 711, 15. [Google Scholar] [CrossRef]
- He, Y.X.; Jiao, J.; Chen, R.J.; Shu, H. The optimization of Chinese power grid investment based on transmission and distribution tariff policy: A system dynamics approach. Energy Policy 2018, 113, 112–122. [Google Scholar] [CrossRef]
- Tan, X.; Lin, S.; Liu, Y.L.; Xie, B.C. Has the inter-regional transmission expansion promoted the low-carbon transition of China’s power sector? Comput. Ind. Eng. 2022, 168, 13. [Google Scholar] [CrossRef]
- Zhang, P.; Hu, J.; Zhao, K.X.; Chen, H.; Zhao, S.D.; Li, W.W. Dynamics and Decoupling Analysis of Carbon Emissions from Construction Industry in China. Buildings 2022, 12, 257. [Google Scholar] [CrossRef]
- Sundaramoorthy, S.; Kamath, D.; Nimbalkar, S.; Price, C.; Wenning, T.; Cresko, J. Energy Efficiency as a Foundational Technology Pillar for Industrial Decarbonization. Sustainability 2023, 15, 9487. [Google Scholar] [CrossRef]
- Ali, S.; Yan, Q.Y.; Hussain, M.S.; Irfan, M.; Ahmad, M.; Razzaq, A.; Dagar, V.; Isik, C. Evaluating Green Technology Strategies for the Sustainable Development of Solar Power Projects: Evidence from Pakistan. Sustainability 2021, 13, 12997. [Google Scholar] [CrossRef]
- Hao, J.L.; Ma, W.T. Evaluating carbon emissions of construction and demolition waste in building energy retrofit projects. Energy 2023, 281, 17. [Google Scholar] [CrossRef]
- Wang, X.Y.; Du, Q.; Lu, C.; Li, J.T. Exploration in carbon emission reduction effect of low-carbon practices in prefabricated building supply chain. J. Clean. Prod. 2022, 368, 13. [Google Scholar] [CrossRef]
- Jin, R.Y.; Hong, J.K.; Zuo, J. Environmental performance of off-site constructed facilities: A critical review. Energy Build. 2020, 207, 9. [Google Scholar] [CrossRef]
- Wang, H.; Zhang, Y.Q.; Gao, W.J.; Kuroki, S. Life Cycle Environmental and Cost Performance of Prefabricated Buildings. Sustainability 2020, 12, 2609. [Google Scholar] [CrossRef]
- Jang, W.; You, H.W.; Han, S.H. Quantitative Decision Making Model for Carbon Reduction in Road Construction Projects Using Green Technologies. Sustainability 2015, 7, 1240. [Google Scholar] [CrossRef]
- Wong, J.K.W.; Li, H.; Wang, H.R.; Huang, T.; Luo, E.; Li, V. Toward low-carbon construction processes: The visualisation of predicted emission via virtual prototyping technology. Autom. Constr. 2013, 33, 72–78. [Google Scholar] [CrossRef]
- Chi, Y.Y.; Qiao, Z.X.; Zhou, W.B.; Zhang, M.W.; Zhang, X.F. The impact of ultra-high voltage projects on carbon emissions in China. Environ. Sci. Pollut. Res. 2023, 30, 92135–92145. [Google Scholar] [CrossRef]
- Liu, J.K.; Li, Y.K.; Wang, Z.S. The potential for carbon reduction in construction waste sorting: A dynamic simulation. Energy 2023, 275, 14. [Google Scholar] [CrossRef]
- He, Z.; Wang, G.D.; Chen, H.H.; Yan, H.Y. Is Resilient Transportation Infrastructure Low-Carbon? Evidence from High-Speed Railway Projects in China. Comput. Intell. Neurosci. 2022, 2022, 18. [Google Scholar] [CrossRef] [PubMed]
- Huang, J.B.; Wang, L.; Wang, D.X.; Lei, H.Y. Decreasing China’s carbon intensity through research and development activities. Environ. Res. 2020, 190, 9. [Google Scholar] [CrossRef] [PubMed]
- Wang, Q.; Guo, W.; Xu, X.Z.; Deng, R.H.; Ding, X.X.; Chen, T.B. Analysis of Carbon Emission Reduction Paths for the Production of Prefabricated Building Components Based on Evolutionary Game Theory. Buildings 2023, 13, 1557. [Google Scholar] [CrossRef]
- Li, X.J.; Xie, W.J.; Yang, T.; Lin, C.X.; Jim, C.Y. Carbon emission evaluation of prefabricated concrete composite plates during the building materialization stage. Build. Environ. 2023, 232, 13. [Google Scholar] [CrossRef]
- Sattary, S.; Thorpe, D. Potential carbon emission reductions in australian construction systems through bioclimatic principles. Sustain. Cities Soc. 2016, 23, 105–113. [Google Scholar] [CrossRef]
- Kumari, T.; Kulathunga, U.; Hewavitharana, T.; Madusanka, N. Embodied carbon reduction strategies for high-rise buildings in Sri Lanka. Int. J. Constr. Manag. 2022, 22, 2605–2613. [Google Scholar] [CrossRef]
- Chai, J.X.; Zhang, L.H.; Yang, M.; Nie, Q.Y.; Nie, L. Investigation on the Coupling Coordination Relationship between Electric Power Green Development and Ecological Civilization Construction in China: A Case Study of Beijing. Sustainability 2020, 12, 8845. [Google Scholar] [CrossRef]
- Song, Y.H.; Zhang, C.; Tan, Z.F.; Shi, Q.S. Interregional Electric Power Planning Model Based on Sustainable Development of Wind Power. J. Energy Eng. 2015, 141, 9. [Google Scholar] [CrossRef]
- Zhao, D.F.; Li, C.B.; Wang, Q.Q.; Yuan, J.H. Comprehensive evaluation of national electric power development based on cloud model and entropy method and TOPSIS: A case study in 11 countries. J. Clean. Prod. 2020, 277, 14. [Google Scholar] [CrossRef]








| Year | Simulation Value (108 Yuan) | Actual Value (108 Yuan) | Error (%) |
|---|---|---|---|
| 2016 | 21,941.55 | 22,246.90 | −1.37% |
| 2017 | 23,698.07 | 23,409.24 | 1.23% |
| 2018 | 24,249.25 | 25,315.35 | −4.21% |
| 2019 | 25,454.93 | 24,909.45 | 2.19% |
| 2020 | 26,107.80 | 25,114.96 | 3.95% |
| 2021 | 26,993.24 | 27,584.08 | −2.14% |
| Scenario | Content | |||
|---|---|---|---|---|
| R&DI | PCL | SUESM | EETE | |
| Initial scenario | — | — | — | — |
| Scenario 1 | ↑ 20% | ↑ 10% | ↑ 10% | ↑ 10% |
| Scenario 2 | ↑ 30% | ↑ 10% | ↑ 10% | ↑ 10% |
| Scenario 3 | ↑ 20% | ↑ 20% | ↑ 10% | ↑ 10% |
| Scenario 4 | ↑ 30% | ↑ 20% | ↑ 10% | ↑ 10% |
| Scenario 5 | ↑ 20% | ↑ 30% | ↑ 10% | ↑ 10% |
Disclaimer/Publisher’s Note: The statements, opinions and data contained in all publications are solely those of the individual author(s) and contributor(s) and not of MDPI and/or the editor(s). MDPI and/or the editor(s) disclaim responsibility for any injury to people or property resulting from any ideas, methods, instructions or products referred to in the content. |
© 2023 by the authors. Licensee MDPI, Basel, Switzerland. This article is an open access article distributed under the terms and conditions of the Creative Commons Attribution (CC BY) license (https://creativecommons.org/licenses/by/4.0/).
Share and Cite
Li, L.; Shi, J.; Liu, H.; Zhang, R.; Guo, C. Simulation of Carbon Emission Reduction in Power Construction Projects Using System Dynamics: A Chinese Empirical Study. Buildings 2023, 13, 3117. https://doi.org/10.3390/buildings13123117
Li L, Shi J, Liu H, Zhang R, Guo C. Simulation of Carbon Emission Reduction in Power Construction Projects Using System Dynamics: A Chinese Empirical Study. Buildings. 2023; 13(12):3117. https://doi.org/10.3390/buildings13123117
Chicago/Turabian StyleLi, Lihong, Jing Shi, Hao Liu, Ruyu Zhang, and Chunbing Guo. 2023. "Simulation of Carbon Emission Reduction in Power Construction Projects Using System Dynamics: A Chinese Empirical Study" Buildings 13, no. 12: 3117. https://doi.org/10.3390/buildings13123117
APA StyleLi, L., Shi, J., Liu, H., Zhang, R., & Guo, C. (2023). Simulation of Carbon Emission Reduction in Power Construction Projects Using System Dynamics: A Chinese Empirical Study. Buildings, 13(12), 3117. https://doi.org/10.3390/buildings13123117
