Abstract
In the constantly changing field of architectural design and meeting the evolving demands of the space tourism industry, this study presents a case study focused on the design of a space tourism building in Sharjah, United Arab Emirates (UAE). The main objective of this study is to showcase the integration of simulation-driven and optimization-based methodologies in architectural design to anticipate forthcoming challenges and resolve design-related issues or constraints. This study employs a range of computational tools to optimize various design parameters, including sun path, radiation, shadow, outdoor comfort, and wind simulation, to conduct a more thorough assessment in the process of choosing the best-optimized design. In addition, a finite element analysis (FEA) was carried out to gain insights into the structural behavior of the chosen design under diverse physical conditions. This integration marks a paradigm shift in how architectural projects are conceptualized, developed, and realized by addressing complex challenges and enhancing the functionality, sustainability, and performance of architectural buildings. The findings of this case study demonstrate and prove the potential of simulation-driven and optimization-based design approaches in determining the future of architectural designs. As the UAE strives to become a center for space-related activities, this research helps to drive the realization of cutting-edge, sustainable, and user-centric architectural solutions, paving the way for the next generation of space tourism facilities.
1. Introduction
Space exploration has always been a vision of the UAE. Over the past decade, the UAE has shown unrivaled innovation in the space sector, from the success of the Emirates Mars Mission of 2020 to the 2028 Venus Asteroid Mission. Moreover, the UAE aspires to be a significant global hub for space research, space tourism, and artificial intelligence, so the United Arab Emirates (UAE) needs to have a spaceport in order to be a fully independent space leader in terms of its space exploration program in the next 50 years.
The Federal Aviation’Administration’s (FAA) Office of Commercial Space Transportation has identified potential areas for commercial suborbital spaceflight opportunities, such as space tourism, high-speed transportation, research, and remote sensing. Space tourism allows visitors to take on the role of astronauts and experience space travel for leisure, business, or other reasons. An increasing number of space tourism companies use reusable launch vehicles (RLVs) and are developing new techniques to make space tourism accessible to a wide range of customers at a reasonable cost. As such, space tourism will prompt new ideas and open up opportunities for future generations to participate in space activities. In response to the growing demand for affordable access to space, new spaceports are being proposed and built worldwide [1].
The main aim of this article is to establish the first spaceport in the UAE using design generation and digital simulation analysis based on the use of the Rhino–Grasshopper plug-ins EvoMass, LadyBug, GH_Wind, and Butterfly. With the help of these plug-ins, it is possible to complete a wind-driven/environmental optimization process in a reasonable amount of time, and the optimization results also have clear and rich performance implications for building massing design.
Furthermore, this study will contribute to:
- Achieving optimized environmental forms by demonstrating the effectiveness of optimization analysis in improving the design process.
- Employing different computational tools to optimize various design parameters like sun path, radiation, shadow, outdoor comfort, and wind simulations.
- Using parametric tools to perform rapid and accurate finite element analysis (FEA) through Karamba3D to understand how our design might behave under various physical conditions.
- Providing architects and designers with advanced tools for designing more optimal and functional buildings while reducing design time and expenses. This contribution will result in more innovative and impactful designs in the future.
In addition, this paper will also include a literature review of space companies, a comparison between the functions of airports and spaceports, selected case studies, project site description and analysis, and a design optimization framework, which will cover the design generation, environmental and wind simulation analysis, form selection, results, and the design process.
1.1. Space Companies
The concept of space tourism is gaining popularity, and an increasing number of companies are working in the space tourism sector. Commercial space companies use two methods to reach orbit: vertical and horizontal launch.
A vertical launch occurs when a rocket takes off from a launchpad and uses propulsion to transport its occupants directly to space. A horizontal launch, which is typically used for suborbital flight, involves a regular airliner-like vehicle that takes off from a runway and gradually gains elevation while carrying an attached spaceflight vehicle [2].
Table 1 summarizes and compares three companies’ reusable launch vehicles based on their characteristics. The main reason horizontal launch was chosen in our design is that it usually does not require expensive launch grounds and can use existing airfields. Furthermore, Virgin Galactic SpaceShipTwo glides back to Earth like a plane without the use of parachutes and lands in the same spaceport from which it took off.
Table 1.
Summarization and comparison of three space companies.
1.2. Comparison between Spaceports and Airports
Airports are the most similar infrastructure to spaceports in terms of building type. Table 2 shows a comparison based on a study conducted in 2003 by the NASA Kennedy Space Center’s Advanced Spaceport Technology Working Group (ASTWG) that compared the operations of airports and spaceports. The most remarkable part of this comparison is how closely a space access facility’s essential operations and requirements match an airport’s requirements. Even in areas where additional duties are necessary to support space operations, these functions are of such a nature that they can be considered in addition to the basic day-to-day operations of a specialized but not exotic form of the airport [3].
Table 2.
Comparison between spaceports and airport operational requirements [4].
1.3. Case Studies
1.3.1. Spaceport America
Spaceport America is a commercial spaceport in southern New Mexico, United States. The site is 18,000 acres in size and is located in a remote area. Isolating the spaceport site from heavily inhabited areas was an important consideration since it will have less public exposure and will be able to better guard intellectual technology. Furthermore, it will carry out actions safely and securely. The spaceport was created through a collaboration between the state of New Mexico and a private firm called Virgin Galactic. The spaceport has a 12,000-foot runway that can accommodate all sizes of aircraft and spacecraft, as shown in Table 3. It also features a variety of launch and landing equipment, such as a runway for horizontal takeoffs and landings and a vertical launch pad for suborbital spacecraft [5]. Furthermore, the spaceport is divided into four main zones: the hangar, terminal, administration, and training center. In addition, it has a range of support facilities, including mission control, payload processing, and maintenance facilities. Spaceport America is currently the primary base of operations for Virgin Galactic, a company that plans to offer suborbital spaceflights to space tourists, as well as research and satellite launch services. It is also home to many other aerospace companies and organizations that operate in the area [6].
Table 3.
Spaceport America runway characteristics.
1.3.2. Abu Dhabi Conceptual Design
Abu Dhabi Spaceport is a conceptual design project designed by students at the University of Technology, Poland. The complex’s structure, including its form and nature, is directly related to its functional goals, which include providing suborbital flight services, allowing people to stay in space around the Earth using specially designed manned aircraft (spacecraft), and performing auxiliary tasks such as cargo launch and hotel accommodations. The streamlined, contemporary shapes of the structures, as well as their concentric groups, are influenced by well-known sci-fi characteristics typical of space exploration, traditional Arab Emirates architecture, and biological forms that depict the region’s natural surroundings [7].
The spaceport will be a group of structures built on a stacked artificial island linked to the mainland by a two-story bridge. It is built on an artificial island off the coasts of Dubai and Abu Dhabi to be secluded from a densely populated area. The spaceport consists of three primary structures (hangar, educational and training facility, and a public hotel) that comprise a group of buildings arranged radially around the entry area of the train station and parking lot.
1.3.3. Outcomes
Spaceport design requires a specialized approach that focuses on safety and ensuring smooth circulation within the building. As shown in Table 4, the outcomes of two case studies emphasize the importance of three main elements in spaceport design: the site location, the main zones, and the design of launch areas. Both case studies provided the same facilities with different designs and distribution of functions. Additionally, the Abu Dhabi spaceport only had a horizontal launch area, while Spaceport America offered both horizontal and vertical launch zones. Furthermore, for safety reasons, an isolated site was chosen for both case studies.
Table 4.
The outcomes of case studies.
Advantages of Spaceport America include the following:
- Diverse launch options: Spaceport America offers both horizontal and vertical launch areas, providing flexibility for different types of space missions.
- Varied main zones: the facility includes various zones for different purposes, including hangars for spacecraft storage and maintenance, terminals for passenger and cargo processing, administrative offices, and a training center.
- Remote location: its remote location in the desert ensures safety by being isolated from high-population areas and reduces the risk of accidents affecting populated regions.
Disadvantages of Spaceport America include the following:
- Limited geographical coverage: having only a horizontal launch area might limit the types of missions and vehicles that can be accommodated.
- Infrastructure costs: managing and maintaining a large facility like this in a remote desert location can be costly.
- Environmental impact: developing desert sites may have environmental consequences that need to be managed.
The Abu Dhabi Spaceport design includes the following components:
- Design of launch areas:
- Horizontal launch area.
- Main zones:
- Hotel;
- Educational and training center.
- Site:
- Located on an artificial island along the coast of Dubai and Abu Dhabi.
- Isolated from high-population areas.
Advantages of the Abu Dhabi Spaceport design include the following:
- Unique coastal location: the spaceport’s location on an artificial island provides a picturesque and unique setting for space activities, potentially attracting tourists and enthusiasts.
- Educational focus: the presence of an educational and training center emphasizes the importance of space education and training.
- Safety: like Spaceport America, it benefits from isolation from high-population areas.
- Disadvantages of Abu Dhabi Spaceport include the following:
- Limited launch options: having only a horizontal launch area may limit the types of missions that can be conducted from this spaceport.
- Limited facilities: the spaceport offers fewer diverse main zones compared to Spaceport America, potentially limiting its functionality.
- Potentially higher costs: building and maintaining infrastructure on an artificial island could be more expensive and challenging than building in a desert location.
As a conclusion, Spaceport America offers more diverse launch options and a wider range of facilities but may have higher infrastructure and environmental costs. Abu Dhabi Spaceport, with its unique coastal location and focus on education, may attract a different clientele but offers fewer launch options and facilities. The choice between the two depends on the specific needs and priorities of the spaceport project.
2. Project Program Components and Site
2.1. Project Program
A spaceport program typically includes various components and spaces to support the launch and landing operations and other functions, such as payload processing, research and development, and the support of tourist activities. Based on the outcomes of the case studies, the spaceport was designed to have main zones that include various facilities, as shown in the bubble diagram in Figure 1. According to the main users, the main zones are a terminal, academy, tourist destination, and an exclusive area. A spaceport would include typical airport components such as parking garages, service hangers, a fire station, a control tower, and airline terminal facilities, including a hotel or a museum, as well as space-flight-specific facilities such as loading pods and longer runways [1].
Figure 1.
Bubble diagram showing the main facilities in the spaceport.
2.2. Project Site Selection Criteria
When selecting a site for a spaceport, it is critical to consider certain requirements and criteria to ensure the best conditions for spacecraft launches, as the success of space missions is a fundamental function of a spaceport. An important requirement is clearance to enter any restricted airspace, both from civilian and military perspectives, to minimize the effects on critical flight operations. While some overlap of the airspace may be permitted, it is essential to avoid excessively complicating or crowding the airspace, thus ensuring the smooth and safe execution of spacecraft launches. Table 5 shows the main criteria that were chosen based on the findings of the case studies, highlighting the substantial role these case studies played in identifying the key criteria for spaceport site selection.
Table 5.
Spaceport site criteria [1].
2.3. Proposed Sites
According to the site guidelines, three proposed sites were investigated and analyzed, as shown in Table 6.
Table 6.
Comparison of proposed sites.
Site Selection
Based on the set criteria, the Khorfakkan site was chosen as the most suitable location for the project. The proposed site was selected based on the criteria and is located in the Gulf of Oman in Khorfakkan, a coastal city located in the Emirate of Sharjah. The site climate and surroundings could have an impact on the parameters used in the simulation. Summers in Khorfakkan are hot and humid, with average temperatures ranging from 32 °C to 42 °C between May and September, as shown in Table 7. The green color on the table indicates that it has occurred and is is applicable, while the red signifies that it is inappropriate.
Table 7.
Site selection.
Temperatures are milder during winter, with averages ranging from 18 °C to 25 °C from December to February. During the winter, temperatures can drop to as low as 10 °C. The site is located 4 km away from the city for safety purposes and is surrounded by mountains of different heights, as shown in Figure 1, which helps in reducing noise and air pollution coming from the spaceport.
Moreover, the site is 2816.72 km north of the equator and the closest site to the UAE. Also, the site is located away from densely populated areas, and the vertical launch area is 10 km away from the site. The site is located in a no-fly zone, which would ensure there are no conflicts or crowding of the airspace [8].
Figure 2 shows the site, which is located away from densely populated areas, and mountains near the site help in reducing noise and air pollution from the area. Figure 3 shows the surrounding mountains’ heights. Also, the site is located in a no-fly zone, as shown in Figure 4, which would ensure there are no conflicts or crowding of the airspace. Moreover, the site is 2816.72 km north and the closest to the equator in the UAE. In addition, the site is big enough to accommodate the site area, which is (Runway Area of 1,200,000 m2+ Vertical launch pad of 4000 m2 + build area of 50,000 m2) and can have future expansions. To make sure that there is no air traffic near the site, air traffic was examined from Flight Radar, and it was found that there are no flights on and near the site.
Figure 2.
The proposed site in Khorfakkan in Google Maps.
Figure 3.
Mountains near the site and their height.
Figure 4.
The site is located in a no-fly zone.
3. Design Methodology
3.1. Performance-Based Building Massing and Facade Design Optimization
Performance-based design optimization is a method of designing structures or systems in which the primary focus is on achieving specific performance objectives rather than adhering to prescriptive codes or guidelines [9,10]. The optimization process involves using computational tools, such as simulation and analysis software, to evaluate different design options and identify the one that best meets the desired performance criteria. This approach can be applied to a wide range of design problems, including building design and building performance considerations, such as energy efficiency, daylighting, and material utilization. Designers may need to use configuration tools. EvoMass creates building massing designs for certain specialized design jobs with multiple user-defined parameters, relieving the designer from onerous parametric modeling [11,12].
Furthermore, the integrated optimization algorithm improves the design to achieve performance goals. This optimization process can be applied to any type of building; however, this article will focus on software applications’ utilization for spaceport analysis and how they can be effectively utilized in analyzing a selected building. The optimization results provide a range of high-performing solutions that are unique and differentiated in design, assisting designers in identifying the relevant architectural implications connected to building performance [13].
3.2. Performance-Based form and Design Optimization Framework
Building massing and façades play crucial roles in environmental performance in performance-based architectural design and have a big impact on things like daylighting, passive cooling/heating, and ventilation. Additionally, due to the quick advancement of computational design optimization, it is now common practice to include aspects of a building’s massing or façade design in the optimization process to generate high-performing solutions; the creation of building massing designs using EvoMass initiates the workflow because it can produce building massing shapes with great architectural variation and differentiation [14]. We used an additive algorithm in EvoMass to create different building design options for massing to systematically assess a variety of designs while considering the current climatic conditions and surrounding environment and to eliminate task- and site-specific designs [15].
Following the generation of design variations for building massing by EvoMass, the GH-Wind and LadyBug tools were used to analyze the sun analysis, shadow range, radiation, outdoor comfort, and wind-related performance of the EvoMass-generated design variant. This design optimization framework allows for early concept exploration in various design directions, resulting in quick and valuable design findings that can then be compared to determine the best building mass, as shown in Figure 5.
Figure 5.
Design optimization framework.
3.2.1. Form Generation Process
Design optimization begins with the form generation process using EvoMass. EvoMass is a design tool on Rhino–Grasshopper that can generate building massing designs through specific design tasks utilizing a set of user-defined parameters, including gross target area, size constraints, column grid, floor height and number, and façade type, and can be used for rapid virtual prototyping of building massing designs using subtractive or additive form generation principles. As EvoMass can be easily connected to other simulation tools, it can be used for site analysis involving various environmental and performance factors [15,16,17]. Optimization-based design exploration based on EvoMass aims to provide designers with information to help them overcome data scarcity and design fixation while also narrowing the scope of the design space for more detailed and in-depth exploration. Using EvoMass, we employed an additive algorithm to develop alternative building massing design variations. The additive algorithm has major constraints that allow users to control the features in the generated designs, as shown in Figure 6. The first constraint is the maximal volume, which is determined by the number of column grids in the X and Y directions and the number of floors in the Z direction. Another constraint is the number of mass elements comprising the generated design, which affects its topological configuration and complexity. The final constraint is the size constraint, which determines the dimensions of each mass element according to its column grid and floor ranges. In addition, the additive algorithm allows users to specify the gross target area of the generated design, ensuring that the generated designs meet functional requirements in architectural design [16,18].
Figure 6.
The additive algorithm constraints in EvoMass controlled by users.
Table 8 shows the constraints set by the authors to align with the mentioned zones and facilities in the project program using the additive algorithm in EvoMass to generate 30 different design types of 3D masses with overhanging and cantilevered blocks, resulting in self-shading features and stepped volumes, as shown in Figure 7, allowing us to focus more on applying optimization-based design exploration in our design without having to spend too much time acquiring technical expertise.
Table 8.
Input constraints of the generated 3D types using the additive algorithm in EvoMass.
Figure 7.
Generated 3D design options using EvoMass.
The decision regarding the number of blocks plays a crucial role in the design process, as it can influence the overall aesthetics, functionality, and structural integrity of the architectural form. Therefore, it is important to clarify that the choice of the number of blocks can vary depending on the specific goals of the architectural design and the parameters set or the software tool used. We manually set the parameters and the design objectives and constraints mentioned above, where automated algorithms like EvoMass determined the number of blocks based on our predefined parameters.
3.2.2. Form Selection Process
In the form selection process, the first step is to identify critical environmental factors that impact building design [19]. Using the LadyBug plug-in tool in Rhino–Grasshopper, the sun path, solar radiation, shadow, and thermal comfort were analyzed and compared for the 30 generated EvoMass 3D masses. Ladybug is an environmental plug-in that allows the designer to investigate the direct relationship between environmental data and design generation through graphical data outputs that are highly integrated with the building geometry. Moreover, Ladybug imports standard EnergyPlus weather files (.EPW) into Grasshopper and provides a range of 2D and 3D designer-friendly interactive graphics to assist decision making during the design process. It also enables users to work with energy and daylighting engines that have been validated, such as EnergyPlus, Radiance, and Daysim [20,21].
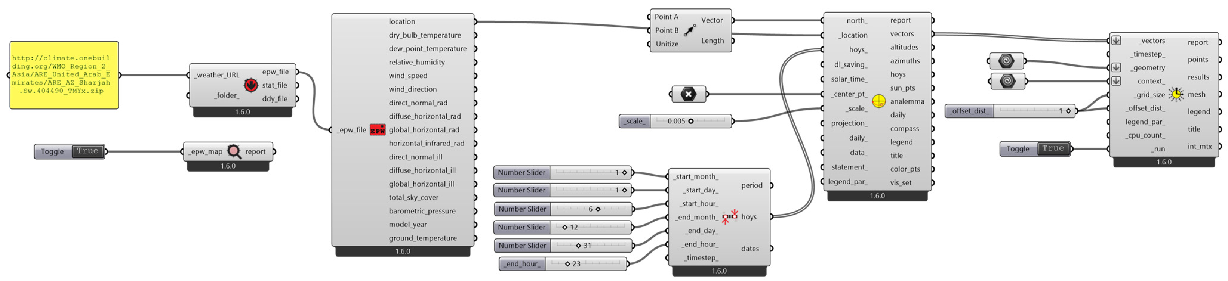
Starting with the sun path, Ladybug creates an instant connection between the sun path and hourly weather data by allowing the user to overlay any desired hourly data on the sun path to create a facade that moves in response to sun exposure to block direct sunlight. The input data in Figure 8 were the north direction and location of the chosen site imported from the EPW Sharjah weather file, as well as the annual analysis period, to enable us to determine the sun’s position during the year. Figure 9 shows the 30 3D types of sun path analysis with a list of numbers between 0 and 4428 that represents the hour of the year, which was used to evaluate the sun’s position at different points in time [22].
Figure 8.
The input data for the sun path definition using LadyBug in Rhino–Grasshopper.
Figure 9.
Sun path analysis for the generated 3D masses.
This section is divided into subheadings. It provides a concise and precise description of the experimental results, their interpretation, and the experimental conclusions that can be drawn.
Next is solar radiation analysis, which can be used to estimate the amount of energy that can be collected from photovoltaic or solar thermal systems. It is also useful for determining the effect of a building’s orientation on energy consumption as well as the size and cost of cooling systems. A sky matrix from EPW radiation is used for studies of photovoltaic potential or building energy use impact. The input data in Figure 10 include the north direction and location, as obtained through the Sharjah EPW weather file. Moreover, in this study, we analyzed annual trends to determine how much daylight the masses will receive throughout the year. Figure 11 shows the generated masses’ radiation analysis with a list of numbers from 0 to 2083.52 that aligns with the points; each number indicates the cumulative incident radiation received by each of the points from the sky matrix in kWh/m2 [23].
Figure 10.
Input data for the solar radiation definition using Ladybug in Rhino–Grasshopper.
Figure 11.
Solar radiation analysis for the generated 3D masses.
Following this is shading analysis, which can be used for outdoor shadow studies or to estimate glare potential from direct sunlight on the inside. Shading analysis helps to optimize a building’s energy performance by reducing the need for artificial lighting and cooling systems. Shading analysis using Ladybug in Grasshopper is an effective way to evaluate the performance of a building’s design. By visualizing the results of the shading analysis, we can identify design weaknesses and optimize the design to meet the desired performance goals. The input data shown in Figure 12 are similar to those used for the sun path, being imported from the EPW weather file and aligned with the analysis period. The analysis period was chosen to be annual to determine where shadows will fall and where they will move over time. The results shown in Figure 13 are visualized by a list of numbers between 0 and 4428 that represents the effect of shadow on affected areas each hour of the year [21].
Figure 12.
Input data for the shadow analysis definition using Ladybug in Rhino–Grasshopper.
Figure 13.
Shadow analysis for the generated 3D masses.
Afterward, we integrated the ladybug tools in the UTCI (Universal Thermal Climate Index) for outdoor comfort analysis. The UTCI is a useful and widely accepted parameter for measuring the thermal stress experienced by people when they are outside. It also includes a rational understanding of how people in a building can access and use outdoor space comfortably. Building layouts can significantly impact outdoor thermal comfort in terms of access to sunlight and wind speed experiences. Table 9 shows the ten UTCI levels, with 9–26 °C being the standard range of comfortable temperatures. However, on the hottest days in a hot and dry region, the outdoor UTCI is typically between 26 and 38 °C, if not higher [22,23].
Table 9.
Stress classification of the outdoor thermal environment following the UTCI ranges [21].
The input of the thermal-related parameter script in Figure 14 was divided into three sections. The first step was to enter physical built environment parameters such as neighborhood coordinates, EPW weather files, and building locations. In the second step, thermal-related parameters such as dry bulb temperatures, relative humidity, and direct normal radiation were entered. The third step was to enter season data and the analysis period, which was divided into three months: February (winter), April (spring), and August (summer).

Figure 14.
Input data for the UTCI definition using Ladybug in Rhino–Grasshopper; (a) partial UTCI code identifying the period of the analysis; (b) partial UTCI code visualization.
As shown in Figure 15 and Figure 16, the UTCI range needed for outdoor comfort for the 30 3D types in winter is between 20.33 and 23.41 °C and between 21.93 and 23.86 °C in spring, which indicates that both winter and spring present no thermal stress in this area; therefore, people can engage in outdoor activities such as strolling between buildings, courtyards, and patios. In summer, as seen in Figure 17, the outdoor UTCI is between 37.29 and 40.47 °C, which is classified as very strong heat stress, thus making outdoor activities and movement uncomfortable. To avoid direct sunlight, people tend to use shaded areas for outdoor activities [24].
Figure 15.
UTCI outdoor comfort analysis (winter) for the generated 3D masses.
Figure 16.
UTCI outdoor comfort analysis (spring) for the generated 3D masses.
Figure 17.
UTCI outdoor comfort analysis (summer) for the generated 3D masses.
Table 10 combines and compares all output values taken from the environmental analysis. The numbers taken for the sun path, shadow, solar radiation, and outdoor comfort were estimated on the list of numbers, and each type’s outdoor area, courtyard, and patio was assigned a color in the color legend.
Table 10.
Output values for the LadyBug environmental analysis.
The example provided in Figure 18 illustrates how output values are extracted for the type 1 sun path analysis. In this case, the outdoor part of the geometry exhibits a range of 2214 to 3542.40 h, as indicated by the color legend. Meanwhile, the courtyard showcases a range of 0.00 to 2214 h [24]. This example helps elucidate the data presented in Table 10. Since the site is in a dry and hot climate, factors such as strong solar radiation, high temperature, low humidity, dazzling light, and dust storms can significantly reduce people’s thermal comfort, and so the lowest numbers for the sun path, radiation, and outdoor temperature were chosen, and the highest numbers were chosen for the shadow range. Based on the overall numbers of each analysis, the most optimized types were found to be 4, 11, 24, and 28.
Figure 18.
Type 1 sun path output values.
Last in the form selection process is the wind analysis; since wind conditions can exert powerful forces on launch vehicles and spacecraft, understanding wind patterns and their potential impact is essential. The wind analysis was conducted using GH_Wind and Butterfly. GH_Wind is a Grasshopper-based plug-in that employs the Fast Fluid Dynamics (FFD) method used in the proposed optimization framework to simulate wind-related performance. It is a toolkit that includes a wind tunnel module, automatic mesh generation, and pressure and velocity field solving and visualization modules. Using EvoMass and GH_Wind, it is possible to complete a wind-driven optimization process in a reasonable amount of time. At the same time, the optimization results also show clear and rich performance implications in relation to building massing design. Users can define several parameters in GH_Wind, such as wind speed, step size, and simulation space dimension [25].
Furthermore, GH_Wind includes a component that automatically discretizes and transforms input building volumes into voxels. Although FFD is not as accurate as CFD, it can still distinguish between high-performing and low-performing design variants. FFD’s fast simulation speed makes it ideal for early-stage design exploration as part of a computational design optimization framework. Due to its short history, GH Wind is not as widely used and validated as the other CFD tools [17]. Based on the Sharjah wind rose meteorological data in Figure 19, the wind blowing in from the west has the highest wind speed; accordingly, we analyzed the wind direction from the west to understand the maximum wind load that the building may experience, ensuring that our design accounts for the most critical wind conditions. Figure 20 shows the script used for the FFD simulation using GH_Wind; given that wind speed should be less than 4.4 m/s to avoid the risk of launch accidents, the wind speed was set to 4.4 m/s. Figure 21 shows the FFD analysis results for the 30 generated types, which allowed us to gain insights into the wind speed distribution across different geometries and pinpoint areas characterized by high or low wind speeds.
Figure 19.
Sharjah wind rose.

Figure 20.
Input data for wind simulation using GH_Wind in Rhino–Grasshopper; (a) partial FFD code of the analysis; (b) partial FFD code visualization.
Figure 21.
Wind simulation analysis for the generated 3D masses.
To further enhance precision in selecting the appropriate type and since wind plays an important role in the success of the spaceport design and spacecraft launches, especially given the site location, which is located in the sea, wind vectors were examined through a wind analysis depending on the speed of each vector using Butterfly, a plug-in for Grasshopper that can be used to run advanced computational fluid dynamic (CFD) simulations using a CFD engine called OpenFOAM. The input data used in the CFD script in Figure 22 were the maximum wind speed, which equals 10 m/s, the direction of the wind, and the number of vectors, which is 1000 vectors, to receive accurate data. In the chosen site, as mentioned above, the wind speed should be less than 4.4 m/s. Considering this, Table 11 shows the number of vectors that are less/more than 4.4 m/s for each type. The types with the maximum number of vectors less than 4.4 m/s were chosen [26].


Figure 22.
Butterfly CFD wind code; (a) partial CFD code parameters input; (b) partial CFD code of the analysis; (c) partial CFD code visualization.
Table 11.
Number of vectors for comfortable and uncomfortable wind.
After comparing the wind vectors for each type based on Table 11, it was found that type 4 and type 9 both have the maximum number of wind vectors that are below 4.4 m/s and are the most comfortable for people.
With the various combinations of design parameters investigated, the goal of optimization goes beyond simply optimizing building performance to determining which design space is more suitable for the given design task, and since type 4 was one of the four chosen and preferred types in the environmental analysis and also in the wind simulation analysis, as it generates more balanced design solutions that work both functionally and environmentally, it was selected to be the most optimized form for the design process.
3.2.3. Design Process
The design process was started by generating different gyroid shapes inside the chosen optimized environmental mass shown in Figure 23. The gyroid is a minimal surface that belongs to the Schwarz P and Schwarz D surface families. The gyroid has no straight lines or planar symmetry; it is a triply periodic minimal surface. The different translational units of the three surfaces are shown in Figure 24. Moreover, the gyroid design is known for its fluidity and elegance, which can be attributed to its complex and interconnected structure. This complex geometry gives it a sense of continuity that can be difficult to achieve with other architectural designs [27].
Figure 23.
The chosen optimized environmental mass type 4.
Figure 24.
Different translational units of the three surfaces.
In addition to its aesthetic appeal, the gyroid design also has practical benefits. Its complex geometry allows for efficient heat transfer and fluid flow. The gyroid has been explored as a building structure, particularly for its lightweight and high-strength properties. While there have not been many examples of full-scale buildings constructed using gyroid structures, some research and experimental projects have explored the use of gyroid-inspired structures in building design.
Massachusetts Institute of Technology (MIT) researchers created and designed “Gyroid” structures by 3D-printing graphene. These have a spongelike configuration, a density that is 5% that of steel, and ten times the strength. Researchers investigated the use of graphene-based composites to create gyroid structures with improved mechanical properties. By incorporating graphene into a polymer matrix, for example, it may be possible to create a strong and lightweight material with a gyroid structure. Because graphene is easily incorporated into other compounds, it can transfer its properties to other materials, improving their properties, and therefore it can improve existing products. The incorporation of graphene into building materials has the potential to produce reinforced structures, unbreakable glass, interactive floors and walls, ultra-strong furniture, and stronger and lighter cement than is currently available. The use of graphene in concrete, in particular, has shown promise in terms of reducing the number of materials required to make it. By incorporating graphene, researchers were able to cut the number of materials used to make concrete in half [28].
The use of gyroid-inspired structures in building design is an exciting and innovative direction for the future of architecture and construction. By harnessing the unique properties of the gyroid architecture design, we may be able to create buildings that are both beautiful and functional [29]. Figure 25 shows the different minimal surface shapes generated inside the chosen environmental mass type 4; these shapes were analyzed and examined to find the most optimized form.
Figure 25.
Different minimal surface shapes generated inside the environmental mass type 4.
Choosing the optimal shape requires careful consideration of several factors, including function, zoning, the amount of sunlight entering the structure, and interior space requirements. Different shapes were selected in terms of elegance, guided by the authors’ preferences and considerations. Accordingly, these shapes were tested based on the floor plans, as shown in Table 12. The selection of the most suitable design was determined based on the distribution of functions according to the main zones of the spaceport. Furthermore, the division of the curves in shape 1 enhances the distribution of functions within the spaceport, making it the optimal choice for the spaceport in terms of functionality, plans, 3D aspects, fluidity, and elegance. Consequently, shape 1 was chosen as the most suitable design for the spaceport [30].
Table 12.
Floor plans with zoning for selected gyroid shapes.
4. Gyroid Structure Analysis
To determine the structural behavior of the gyroid, Karamba software (https://karamba3d.com/) was used to simulate various loading conditions and estimate the stresses and deformations within the structure to examine the structural behavior of the gyroid. These data can be utilized in an early design stage to optimize the gyroid’s design for certain applications [31].
Karamba is a Grasshopper structural analysis plug-in that is used to simulate various loading conditions on a gyroid structure. This enables the identification of potential failure modes as well as the assessment of stresses and deformations within the structure. Karamba simulates the behavior of a gyroid structure under various loading circumstances using finite element analysis (FEA) [32]. Moreover, Karamba 3D can be used in the context of FEA form finding to create an ideal structure based on provided constraints and boundary conditions. Creating a structurally effective and design-compliant design involves considering loads, supports, local axes, and various geometrical elements. Karamba 3D offers several tools for this kind of study and optimization, including form-finding algorithms, structural analysis, and optimization techniques [32].
As shown in the script in Figure 26, the structural behavior of the building was analyzed from both the z-axis and x-axis to show the structural behavior of both gravity and wind. All the information was summarized using the color legend, which shows the percentages and numbers in the script.
Figure 26.
FEA z-axis gravity script using Karamba in Rhino–Grasshopper; (a) partial FEA code of the analysis; (b) partial FEA code visualization.
After analyzing the gyroid on Karamba, supports, loads, and local axis were determined, as shown in Table 13. According to the outcomes of the local axes, the red arrows show the x-axis, which is aligned along the length of the structural element. At the same time, the blue arrow shows the y-axis, which is oriented perpendicular to the x-axis and sits in the plane of the structural element’s cross-section. The z-axis, which is normally perpendicular to both the x- and y-axes, is shown as a green arrow. Accordingly, this information will provide a precise assessment of the internal forces and stresses within each element, as its direction impacts how loads are distributed and transmitted within the element [33].
Table 13.
Structural analysis of the final design form.
Moreover, supports are particularly important in Karamba since they are used to model a structure’s boundary conditions and determine how loads are transmitted to the ground or other supporting elements. This is critical for precisely forecasting a structure’s behavior and stability under various loads. The location and distribution of supports are normally determined by considering several elements, such as the type of load that the structure will be subjected to as well as the structure’s size and shape. Loads are the external forces applied to a structure and are similarly important in Karamba for accurately estimating the reaction of a structure under varied loading circumstances. As shown in Table 13, the z-axis shows the gravity loads while the x-axis shows the wind load [34].
Using the shell view component, the utilization, displacement, and stress were determined. The utilization is the ratio of the actual stress or load on the building. A high percentage of utilization indicates a high load or stress on the gyroid. As indicated in Table 13, dark red represents a high percentage of utilization, and therefore, it needs to be supported by adding structural elements such as columns and beams, while white represents zero stress, which indicates that it can hold itself up without support. Accordingly, this will help in deciding where the structural supports should be placed.
To ensure that the structure remains stable and does not experience excessive deflection or failure under typical or unusual loading conditions, displacement analysis was performed. The specific magnitude of the displacement at any point can be determined using the numerical values assigned to each color. White is the most common color, which means no displacement will occur. However, the z-axis has fewer values than the x-axis [35].
5. Results and Discussion
The presented workflow in Figure 27 shows how EvoMass, and the associated optimization-based design exploration workflow, can be used in early-stage architectural design for design ideation and fabrication. Additionally, it demonstrates how, in the age of sustainable and digital design, optimization-based design exploration can potentially be integrated into the design process and open up new avenues for design development.
Figure 27.
Optimization and structural analysis framework.
The design variability in EvoMass provides a wide variety of building massing forms, which allows environmental and wind simulations to be performed for these masses to find the most optimized environmental mass and to extract data that show the impact of building performance on other design aspects, such as orientation, façade design, and spatial configuration. After comparing all the different building massing forms according to the output values taken from the analysis, it was found that the type 4 mass was the most optimized form, and it achieves the targeted performance parameters of the design and, thus, was chosen for the design. Moreover, the gyroid system was chosen and generated inside the optimized form to support the distribution of functions and the building’s structure. As a result, the most optimal form of the gyroid in terms of function distribution and fluidity was chosen after generating 20 different gyroid shapes. Furthermore, to achieve a structurally strong and design-compliant structure, the gyroid structure was analyzed on Karamba3D through finite element analysis (FEA). The FEA simulation calculated how forces generated by a load applied on the gyroid distribute themselves across its form. Then, how much the gyroid will move under load and stress can be determined. It was found that some parts in the gyroid need to be supported structurally and fixed through columns and beams.
The outcomes of the optimization and analysis procedure demonstrated that:
- The proposed workflow can be used to quickly find high-performing solutions within the design space and form.
- The optimization-based design exploration methodology effectively revealed the critical design parameters that had the biggest effects on the system’s performance. It was possible to analyze the design’s sensitivity to various parameters in order to better understand the behavior of the system and create guidelines for future design advances.
Overall, the workflow for optimization-based design exploration described in this study successfully identified the best ideas, offered insights into the design space, and offered suggestions for future design advances.
6. Conclusions
In conclusion, this study proposes a new design optimization approach for performance-based building design that integrates building massing and facades. This approach combines explicit building massing design generation to achieve an integrated design generation with implicit facade design generation and overcomes the limitation of parametric modeling, which requires a large number of parameters. Also, it investigates the interrelation between building massing forms and facades, which can contribute to an improvement in environmental performance by leveraging EvoMass in building massing design generation. This study contributed the following findings:
- The optimization process could effectively discover high-performing designs within the design space, offering insights into the system’s behavior and identifying the main design factors that had the greatest influence on its performance.
- Various design parameters could be analyzed by using computational tools like the Rhino–Grasshopper plug-ins EvoMass, LadyBug, Butterfly, and GH_Wind.
- The optimization-based design exploration workflow has the potential to be an effective tool for engineering design optimization, offering a methodical way of exploring the design space and finding the best solutions.
- Fast and accurate finite element analysis (FEA) allowed for the safe simulation of potentially dangerous or destructive load circumstances and failure modes.
These approaches could be useful for complex systems with multiple design parameters, where traditional trial-and-error design methods are inefficient and time-consuming.
In summary, engineers may find the optimization-based design exploration approach proposed in this study to be a useful tool for enhancing the performance of complex engineering systems and gaining insights into the design space. More investigation is required to create more effective optimization algorithms and to expand the workflow’s application to larger and more challenging design challenges.
Author Contributions
Conceptualization, A.M., E.B.A.B.A.S. and L.T. Methodology, A.M. and L.T.; Software, A.M., E.B.A.B.A.S. and L.T.; Validation, A.M., L.T.; Formal analysis, A.M., S.E., L.T.; Investigation, A.M., S.E. and E.B.A.B.A.S.; Resources, A.M., A.A.H., E.B.A.B.A.S., L.T., S.E.; Data curation, A.M., E.B.A.B.A.S., L.T. and S.E.; Writing—A.M., E.B.A.B.A.S., L.T. and S.E.; Writing—review and editing, A.M., E.B.A.B.A.S., L.T. and A.A.H.; Visualization, S.E., E.B.A.B.A.S. and L.T.; Supervision, A.M. Project administration, A.M. and A.A.H. All authors have read and agreed to the published version of the manuscript.
Funding
This research received no external funding.
Data Availability Statement
The data presented in this study are available in this article.
Conflicts of Interest
The authors declare no conflict of interest.
References
- Baxter, G.; Wild, G.; Ogawa, H. Optimizing the Potential Location of Spaceport Australia based on Current Suborbital Space Tourism Requirements. In Proceedings of the Joint Conference: 30th International Symposium on Space Technology and Science (ISTS), 34th International Electric Propulsion Conference (IEPC) & 6th Nano-Satellite Symposium (NSAT), Kobe, Japan, 4–10 July 2015. [Google Scholar]
- Dissel, A.; Kothari, A.; Lewis, M. Comparison of Horizontally and Vertically Launched Airbreathing and Rocket Vehicles. J. Spacecr. Rocket. 2006, 43, 161–169. [Google Scholar] [CrossRef]
- Rogers, R.; Ibold, K.; Finger, J. Spaceports & Airports: Integrating the Similarities/Reconciling the Differences. In Proceedings of the AIAA SPACE 2015 Conference and Exposition, Pasadena, CA, USA, 31 August–2 September 2015. [Google Scholar]
- Adams, C.; Petrov, G. Spaceport Master Planning: Principles and Precedents. In Proceedings of the AIAA Space Forum, San Jose, CA, USA, 19–21 September 2006. [Google Scholar]
- Sierra County: Home of Spaceport America. Available online: https://sierracountynewmexico.info/home-of-spaceport-america/ (accessed on 7 January 2023).
- Robinson-Avila, K. Now we need a plan for Spaceport America. Albuquerque Journal, 5 February 2023. [Google Scholar]
- Wala, R. Conceptual Design Spaceport in Abu Dhabi; Faculty of Architecture, Warsaw University of Technology: Warsaw, Poland, 2016. [Google Scholar]
- Miles, V. Visit Khor Fakkan | 12 Things to Do and See. Available online: https://www.wandersmiles.com/visit-khor-fakkan/ (accessed on 10 January 2023).
- Oxman, R. Performance-based design: Current practices and research issues. Int. J. Archit. Comput. 2008, 6, 1–17. [Google Scholar] [CrossRef]
- Shi, X. Performance-based and performance-driven architectural design and optimization. Front. Archit. Civ. Eng. China 2010, 4, 512–518. [Google Scholar] [CrossRef]
- Wang, L.; Zhang, H.; Liu, X.; Ji, G. Exploring the synergy of building massing and façade design through evolutionary optimization. Front. Archit. Res. 2022, 11, 761–780. [Google Scholar] [CrossRef]
- Touloupaki, E.; Theodosiou, T. Performance simulation integrated in parametric 3D modeling as a method for early-stage design optimization—A review. Energies 2017, 10, 637, ahead of print. [Google Scholar] [CrossRef]
- Wang, L. Workflow for applying optimization-based design exploration to early-stage architectural design—Case study based on EvoMass. Int. J. Archit. Comput. 2022, 20, 41–60. [Google Scholar] [CrossRef]
- Maksoud, A.; Hussien, A.; Mushtaha, E.; Alawneh, S.I.A.-R. Computational Design and Virtual Reality Tools as an Effective Approach for Designing Optimization, Enhancement, and Validation of Islamic Parametric Elevation. Buildings 2023, 13, 1204. [Google Scholar] [CrossRef]
- Wang, L.; Chen, K.W.; Janssen, P.; Ji, G. Enabling optimization-based exploration for building massing design: A coding-free evolutionary building massing design toolkit in rhino-grasshopper. In RE: Anthropocene, Design in the Age of Humans, Proceedings of the 25th International Conference on Computer-Aided Architectural Design Research in Asia, CAADRIA 2020, Bangkok, Thailand, 5–6 August 2020; Association for Computer-Aided Architectural Design Research in Asia (CAADRIA): Hong Kong, China, 2020; pp. 255–264. [Google Scholar]
- Cichocka, J.; Browne, W.N.; Ramirez, E. Optimization in the Architectural Practice—An International Survey. In Protocols, Flows, and Glitches, Proceedings of the 22nd CAADRIA Conference, Xi’an Jiaotong-Liverpool University, Suzhou, China, 5–8 April 2017; Association for Computer-Aided Architectural Design Research in Asia (CAADRIA): Hong Kong, China, 2017; pp. 387–397. [Google Scholar]
- Wang, L.; Janssen, P.; Chen, K.W.; Tong, Z.; Ji, G. Subtractive building massing for performance-based architectural design exploration: A case study of daylighting optimization. Sustainability 2019, 11, 6965. [Google Scholar] [CrossRef]
- Caetano, I.; Santos, L.; Leitão, A. Computational design in architecture: Defining parametric, generative, and algorithmic design. Front. Archit. Res. 2020, 9, 287–300. [Google Scholar] [CrossRef]
- Maksoud, A.; Mushtaha, E.; Chouman, L.; Al Jawad, E.; Samra, S.A.; Sukkar, A.; Yahia, M.W. Study on Daylighting Performance in the CFAD Studios at the University of Sharjah. Civ. Eng. Archit. 2022, 10, 2134–2143. [Google Scholar] [CrossRef]
- Wang, L.; Shen, Y.; Zhang, R.; Tong, Z. EvoMass + GH_Wind—An agile wind-driven building massing design optimization framework. In Towards a New, Configurable Architecture, Proceedings of the 39th eCAADe Conference, Novi Sad, Serbia, 8–10 September 2021; Education and research in Computer Aided Architectural Design in Europe (eCAADe): Brussels, Belgium, 2021. [Google Scholar]
- Roudsari, M.S.; Pak, M. Ladybug: A parametric environmental plug-in for Grasshopper to help designers create an environmentally conscious design. In Proceedings of the BS 2013: 13th Conference of the International Building Performance Simulation Association, Chambery, France, 25–28 August 2013. [Google Scholar]
- Maksoud, A.; Mushtaha, E.; Al-Sadoon, Z.; Sahall, H.; Toutou, A. Design of Islamic parametric elevation for interior, enclosed corridors to optimize daylighting and solar radiation exposure in a desert climate: A case study of the University of Sharjah, UAE. Buildings 2022, 12, 161. [Google Scholar] [CrossRef]
- Xu, X.; Yin, C.; Wang, W.; Xu, N.; Hong, T.; Li, Q. Revealing urban morphology and outdoor comfort through genetic algorithm-driven urban block design in dry and hot regions of China. Sustainability 2019, 11, 3683. [Google Scholar] [CrossRef]
- Abdalla, S.B.; Rashid, M.; Yahia, M.W.; Mushtaha, E.; Opoku, A.; Sukkar, A.; Maksoud, A.; Hamad, R. Comparative Analysis of Building Information Modeling (BIM) Patterns and Trends in the United Arab Emirates (UAE) with Developed Countries. Buildings 2023, 13, 695. [Google Scholar] [CrossRef]
- Hu, Y.; Xu, F.; Gao, Z. A comparative study of the simulation accuracy and efficiency for the urban wind environment based on CFD plug-ins integrated into architectural design platforms. Buildings 2022, 12, 1487. [Google Scholar] [CrossRef]
- Roudsari, M.; Mackey. LadyBug Tools. 2022. Available online: https://www.ladybug.tools/butterfly.html (accessed on 12 March 2023).
- Reitebuch, U.; Skrodzki, M.; Polthier, K. Discrete Gyroid Surface. In Proceedings of the Bridges Linz 2019, Linz, Austria, 16–20 July 2019. [Google Scholar]
- Harvey, F. Graphene ‘a Game-Changer’ in Making Building with Concrete Greener. Available online: https://www.theguardian.com/environment/2018/apr/23/graphene-a-game-changer-in-making-building-with-concrete-greener (accessed on 14 March 2023).
- Qin, Z.; Jung, G.S.; Kang, M.J.; Buehler, M.J. The mechanics and design of a lightweight three-dimensional graphene assembly. Sci. Adv. 2017, 3, e1601536. [Google Scholar] [CrossRef] [PubMed]
- Maksoud, A.; Sahall, H.; Massarweh, M.; Al Khaled, S.; Auday, A. Parametric—Nature obsession. Int. J. Adv. Sci. Technol. 2020, 29, 2091–2095. [Google Scholar]
- Seharing, A.; Azman, A.H.; Abdullah, S. A review on integration of lightweight gradient lattice structures in additive manufacturing parts. Adv. Mech. Eng. 2020, 12, 1687814020916951. [Google Scholar] [CrossRef]
- Karamba 3D. 2022. Available online: https://manual.karamba3d.com/3-in-depth-component-reference/3.6-results/3.6.11-shellview (accessed on 10 May 2023).
- Udoeyo, F. Structural Analysis Defined. In Introduction to Structural Analysis, 1st ed.; Temple University Press: Philadelphia, PA, USA, 2020. [Google Scholar]
- Mujalli, M.A.; Dirar, S.; Mushtaha, E.; Hussien, A.; Maksoud, A. Evaluation of the Tensile Characteristics and Bond Behaviour of Steel Fibre-Reinforced Concrete: An Overview. Fibers 2022, 10, 104. [Google Scholar] [CrossRef]
- Nagy, D. Structural Analysis with Karamba. 2017. Available online: https://medium.com/generative-design/structural-analysis-with-karamba-a73b959587c0 (accessed on 23 June 2023).
Disclaimer/Publisher’s Note: The statements, opinions and data contained in all publications are solely those of the individual author(s) and contributor(s) and not of MDPI and/or the editor(s). MDPI and/or the editor(s) disclaim responsibility for any injury to people or property resulting from any ideas, methods, instructions or products referred to in the content. |
© 2023 by the authors. Licensee MDPI, Basel, Switzerland. This article is an open access article distributed under the terms and conditions of the Creative Commons Attribution (CC BY) license (https://creativecommons.org/licenses/by/4.0/).
















































