A BIM-GIS-IoT-Based System for Excavated Soil Recycling
Abstract
:1. Introduction
- (1)
- A helpful operation platform for excavated soil recycling to explore cross applications in the knowledge of BIM, IoT technology, GIS, excavated soil recycling technology, and building construction. The platform collaboratively manages information from the government, developers, construction enterprises, transportation companies, and recycling plants, considering the links between soil excavation, transportation, and recycling.
- (2)
- To realize the process integration, the object integration, and the platform integration.
2. Background
2.1. BIM, and Integration of Information Technology
2.2. Research Gaps
- (1)
- There is a lack of a helpful operation system for excavated soil recycling. The operating system can integrate information from all stages of the excavation and transportation process [44] and simulate the relevant processes in construction through digital technology, which is a digital representation of the characteristics of construction entities such as shape, dimensions, materials, and functions. The system platform collaboratively manages information from government, developers, construction enterprises, transportation companies, and recycling facilities, considering the three processes of soil excavation, transportation, and recycling to achieve scientific and reasonable recycling for excavated soil;
- (2)
- To arrange the many modules and applications into an integrated platform and define linkages and interactions among the modules and applications, the development and configuration of function services with such a system face challenges.
- (3)
- A helpful operation platform for excavated soil recycling to explore cross applications in the knowledge of BIM, IoT technology, GIS, excavated soil recycling technology, and building construction. The platform collaboratively manages information from the government, developers, construction enterprises, transportation companies, and recycling plants, considering the links between soil excavation, transportation, and recycling.
3. BIM-GIS-IoT-Based Excavated Soil Recycling System
3.1. The Infrastructure Layer
3.2. The Data Layer
3.3. The Application Support Layer
3.4. The Service Domain Layer
3.5. The Application Layer
4. The Modules and Main Functions
4.1. User Management Module
4.2. System Maintenance Module
4.3. Information Management Module
4.4. Technical Management Module
4.5. Construction Management Module
4.6. Business Management Module
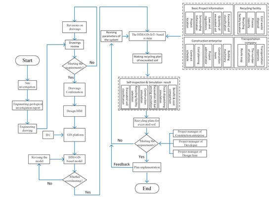
5. The Workflow for Excavated Soil Recycling
6. Case Study
7. Discussion
8. Conclusions
Author Contributions
Funding
Institutional Review Board Statement
Informed Consent Statement
Data Availability Statement
Conflicts of Interest
References
- Zhang, N.; Zheng, L.; Duan, H.; Yin, F.; Li, J.; Niu, Y. Differences of methods to quantify construction and demolition waste for less-developed but fast-growing countries: China as a case study. Environ. Sci. Pollut. Res. 2019, 26, 25513–25525. [Google Scholar] [CrossRef] [PubMed]
- Duan, H.; Li, J. Construction and demolition waste management: China’s lessons. Waste Manag. Res. J. A Sustain. Circ. Econ. 2016, 34, 397–398. [Google Scholar] [CrossRef] [PubMed] [Green Version]
- Akhtar, A.; Sarmah, A.K. Construction and demolition waste generation and properties of recycled aggregate concrete: A global perspective. J. Clean. Prod. 2018, 186, 262–281. [Google Scholar] [CrossRef]
- Wu, Z.; Yu, A.T.; Wang, H.; Wei, Y.; Huo, X. Driving factors for construction waste minimization: Empirical studies in hong kong and shenzhen. J. Green Build. 2019, 14, 155–167. [Google Scholar] [CrossRef]
- Lin, Z.; Xie, Q.; Feng, Y.; Zhang, P.; Yang, Y. An optimal c&d waste logistics network design from contractors’ perspective. J. Green Build. 2020, 15, 121–137. [Google Scholar] [CrossRef]
- Katsumi, T. Soil excavation and reclamation in civil engineering: Environmental aspects. Soil Sci. Plant Nutr. 2015, 61, 22–29. [Google Scholar] [CrossRef]
- Broere, W. Urban underground space: Solving the problems of today’s cities. Tunn. Undergr. Space Technol. 2016, 55, 245–248. [Google Scholar] [CrossRef] [Green Version]
- Iacoboaea, C.; Aldea, M.; Petrescu, F. Construction and demolition waste-a challenge for the European Union? Theor. Empir. Res. Urban Manag. 2019, 14, 30–52. [Google Scholar]
- Magnusson, S.; Lundberg, K.; Svedberg, B.; Knutsson, S. Sustainable management of excavated soil and rock in urban areas–a literature review. J. Clean. Prod. 2015, 93, 18–25. [Google Scholar] [CrossRef] [Green Version]
- Chittoori, B.; Puppala, A.J.; Reddy, R.; Marshall, D. Sustainable reutilization of excavated trench material. In Proceedings of the GeoCongress 2012: State of the Art and Practice in Geotechnical Engineering, Oakland, CA, USA, 25–29 March 2012; pp. 4280–4289. [Google Scholar] [CrossRef]
- Wu, Z.; Yu, A.T.W.; Shen, L. Investigating the determinants of contractor’s construction and demolition waste management behavior in Mainland China. Waste Manag. 2017, 60, 290–300. [Google Scholar] [CrossRef]
- Omar, B.; Balla, T. Intelligent Wireless Web Services: Context-Aware Computing in Construction Logistics Supply Chain. J. Inf. Technol.Construct. 2009, 14, 289–308. [Google Scholar]
- Etxeberria, M.; Mari, A.; Vázquez, E. Recycled aggregate concrete as structural material. Mater. Struct. 2006, 40, 529–541. [Google Scholar] [CrossRef]
- Kou, S.; Poon, C.S. Properties of self-compacting concrete prepared with coarse and fine recycled concrete aggregates. Cem. Concr. Compos. 2009, 31, 622–627. [Google Scholar] [CrossRef]
- Rao, M.C.; Bhattacharyya, S.K.; Barai, S.V. Influence of field recycled coarse aggregate on properties of concrete. Mater. Struct. 2010, 44, 205–220. [Google Scholar] [CrossRef]
- Chen, M.-Z.; Lin, J.-T.; Wu, S.-P.; Liu, C.-H. Utilization of recycled brick powder as alternative filler in asphalt mixture. Constr. Build. Mater. 2011, 25, 1532–1536. [Google Scholar] [CrossRef]
- González, J.S.; Gayarre, F.L.; Pérez, C.L.-C.; Ros, P.S.; Serrano-Lopez, M. Influence of recycled brick aggregates on properties of structural concrete for manufacturing precast prestressed beams. Constr. Build. Mater. 2017, 149, 507–514. [Google Scholar] [CrossRef]
- Wong, C.L.; Mo, K.H.; Alengaram, U.J.; Yap, S.P. Mechanical strength and permeation properties of high calcium fly ash-based geopolymer containing recycled brick powder. J. Build. Eng. 2020, 32, 101655. [Google Scholar] [CrossRef]
- Kim, Y.-S.; Do, T.M.; Kim, H.-K.; Kang, G. Utilization of excavated soil in coal ash-based controlled low strength material (CLSM). Constr. Build. Mater. 2016, 124, 598–605. [Google Scholar] [CrossRef]
- Zhang, N.; Duan, H.; Sun, P.; Li, J.; Zuo, J.; Mao, R.; Liu, G.; Niu, Y. Characterizing the generation and environmental impacts of subway-related excavated soil and rock in China. J. Clean. Prod. 2020, 248, 119242. [Google Scholar] [CrossRef]
- Won, J.; Cheng, J.C. Identifying potential opportunities of building information modeling for construction and demolition waste management and minimization. Autom. Constr. 2017, 79, 3–18. [Google Scholar] [CrossRef]
- Associated General Contractors of America (AGC). The Contractors Guide to BIM, 1st ed.; AGC Research Foundation: Las Vegas, NV, USA, 2005. [Google Scholar]
- Eastman, C.M.; Eastman, C.; Teicholz, P.; Sacks, R.; Liston, K. BIM Handbook: A Guide to Building Information Modeling for Owners, Managers, Designers, Engineers and Contractors; John Wiley & Sons: Hoboken, NJ, USA, 2011. [Google Scholar]
- Grilo, A.; Jardim-Goncalves, R. Value proposition on interoperability of BIM and collaborative working environments. Autom. Constr. 2010, 19, 522–530. [Google Scholar] [CrossRef]
- Won, J.; Cheng, J.C.; Lee, G. Quantification of construction waste prevented by BIM-GIS-IoT-based design validation: Case studies in South Korea. Waste Manag. 2016, 49, 170–180. [Google Scholar] [CrossRef]
- Lu, W.; Webster, C.; Chen, K.; Zhang, X.; Chen, X. Computational Building Information Modelling for construction waste management: Moving from rhetoric to reality. Renew. Sustain. Energy Rev. 2017, 68, 587–595. [Google Scholar] [CrossRef] [Green Version]
- Guerra, B.C.; Leite, F.; Faust, K.M. 4D-BIM to enhance construction waste reuse and recycle planning: Case studies on concrete and drywall waste streams. Waste Manag. 2020, 116, 79–90. [Google Scholar] [CrossRef]
- Alexander Koutamanis, 7-Building information modeling for construction and demolition waste minimization. In Woodhead Publishing Series in Civil and Structural Engineering; Advances in Construction and Demolition Waste Recycling; Pacheco-Torgal, F.; Ding, Y.; Colangelo, F.; Tuladhar, R.; Koutamanis, A. (Eds.) Woodhead Publishing: Cambridge, UK, 2020; pp. 101–120. ISBN 9780128190555. [Google Scholar]
- Cheng, J.C.P.; Lauren, Y.H.M. A BIM-GIS-IoT-based system for demolition and renovation waste estimation and planning. Waste Manag. 2013, 33, 1539–1551. [Google Scholar] [CrossRef]
- Hamidi, B.; Bulbul, T.; Pearce, A.; Thabet, W. Potential application of BIM in cost-benefit analysis of demolition waste management. In Proceedings of the Construction Research Congress 2014: Construction in a Global Network, Atlanta, GA, USA, 19–21 May 2014. [Google Scholar]
- Liu, Z.; Osmani, M.; Demian, P.; Baldwin, A.N. The Potential Use of BIM to Aid Construction Waste Minimalisation. 2011. Available online: https://repository.lboro. ac.uk/articles/conference_contribution/The_potential_use_ of_BIM_to_ aid_ construction_waste_minimalisation/9427652/1 (accessed on 31 January 2022).
- Kim, Y.-C.; Hong, W.-H.; Park, J.-W.; Cha, G.-W. An estimation framework for building information modeling (BIM)-based demolition waste by type. Waste Manag. Res. J. A Sustain. Circ. Econ. 2017, 35, 1285–1295. [Google Scholar] [CrossRef]
- Xu, J.; Shi, Y.; Xie, Y.; Zhao, S. A BIM-GIS-IoT-based construction and demolition waste information management system for greenhouse gas quantification and reduction. J. Clean. Prod. 2019, 229, 308–324. [Google Scholar] [CrossRef]
- Zhang, X.; Arayici, Y.; Wu, S.; Abbott, C.; Aouad, G. Integrating Building Information Modelling and Geographic Information Systems for Large-Scale Facilities Asset Management: A Critical Review. In Proceedings of the Twelfth International Conference on Civil, Structural and Environmental Engineering Computing, Funchal, Portugal, 1–4 September 2009; Topping, B.H.V., Neves, L.F.C., Barros, R.C., Eds.; Civil-Comp Press: Stirlingshire, UK, 2009. [Google Scholar]
- Irizarry, J.; Karan, E.P. Optimizing location of tower cranes on construction sites through GIS and BIM integration. J. Inf. Technol. Constr. (ITcon) 2012, 17, 351–366. [Google Scholar]
- Foote, K.E.; Lynch, M. Geographic Information Systems as an Integrating Technology: Context, Concepts and Definition. Austin, University of Texas. 1996. Available online: http://gisweb.massey.ac.nz/topic/reference sites/whatisgis/texaswhatisgis/texas/intro.htm (accessed on 31 January 2022).
- Yamamura, S.; Fan, L.; Suzuki, Y. Assessment of Urban Energy Performance through Integration of BIM and GIS for Smart City Planning. Procedia Eng. 2017, 180, 1462–1472. [Google Scholar] [CrossRef]
- El Meouche, R.; Rezoug, M.; Hijazi, I. Integrating and managing BIM in GIS, software review. Int. Arch. Photogramm. Remote Sens. Spat. Inf. Sci. 2013, 2, W2. [Google Scholar] [CrossRef] [Green Version]
- Dave, B.; Buda, A.; Nurminen, A.; Främling, K. A framework for integrating BIM and IoT through open standards. Autom. Constr. 2018, 95, 35–45. [Google Scholar] [CrossRef]
- Gubbi, J.; Buyya, R.; Marusic, S.; Palaniswami, M. Internet of Things (IoT): A vision, architectural elements, and future directions. Future Gener. Comput. Syst. 2013, 29, 1645–1660. [Google Scholar] [CrossRef] [Green Version]
- Zhai, Y.; Chen, K.; Zhou, J.X.; Cao, J.; Lyu, Z.; Jin, X.; Shen, G.Q.; Lu, W.; Huang, G.Q. An Internet of Things-enabled BIM platform for modular integrated construction: A case study in Hong Kong. Adv. Eng. Inform. 2019, 42, 100997. [Google Scholar] [CrossRef]
- Khan, M.A.; Salah, K. IoT security: Review, blockchain solutions, and open challenges. Futur. Gener. Comput. Syst. 2018, 82, 395–411. [Google Scholar] [CrossRef]
- Kang, T.-W.; Choi, H.-S. BIM perspective definition metadata for interworking facility management data. Adv. Eng. Inform. 2015, 29, 958–970. [Google Scholar] [CrossRef]
- Ding, L.; Zhou, Y.; Akinci, B. Building Information Modeling (BIM) application framework: The process of expanding from 3D to computable nD. Autom. Constr. 2014, 46, 82–93. [Google Scholar] [CrossRef]
- Gökçe, H.U.; Gökçe, K.U. Integrated System Platform for Energy Efficient Building Operations. J. Comput. Civ. Eng. 2014, 28, 05014005. [Google Scholar] [CrossRef]
- W3C, World Wide Web Consortium. Available online: http://www.w3c.org (accessed on 1 February 2022).
- Grilo, A.; Jardim-Goncalves, R. Challenging electronic procurement in the AEC sector: A BIM-based integrated perspective. Autom. Constr. 2011, 20, 107–114. [Google Scholar] [CrossRef]
- Xue, K.; Hossain, U.; Liu, M.; Ma, M.; Zhang, Y.; Hu, M.; Chen, X.; Cao, G. BIM Integrated LCA for Promoting Circular Economy towards Sustainable Construction: An Analytical Review. Sustainability 2021, 13, 1310. [Google Scholar] [CrossRef]
- Weinstein, R. RFID: A technical overview and its application to the enterprise. IT Prof. 2005, 7, 27–33. [Google Scholar] [CrossRef]
- Li, H.; Wang, Y. Research on construction supervision management systems based on BIM. In Proceedings of the ICCREM 2016: BIM Application and Off-Site Construction, Edmonton, AB, Canada, 29 September–1 October 2016; American Society of Civil Engineers: Reston, VA, USA, 2017; pp. 81–88. [Google Scholar]
- Meng, Q.; Zhang, Y.; Li, Z.; Shi, W.; Wang, J.; Sun, Y.; Xu, L.; Wang, X. A review of integrated applications of BIM and related technologies in whole building life cycle. Eng. Constr. Arch. Manag. 2020, 27, 1647–1677. [Google Scholar] [CrossRef]
- Wong, J.; Wang, X.; Li, H.; Chan, G. A review of cloud-based BIM technology in the construction sector. J. Inf. Technol. Constr. 2014, 19, 281–291. [Google Scholar]
- Solís-Guzmán, J.; Marrero, M.; Montes-Delgado, M.V.; Ramírez-De-Arellano, A. A Spanish model for quantification and management of construction waste. Waste Manag. 2009, 29, 2542–2548. [Google Scholar] [CrossRef]
- Curbera, F.; Duftler, M.; Khalaf, R.; Nagy, W.; Mukhi, N.; Weerawarana, S. Unraveling the Web services web: An introduction to SOAP, WSDL, and UDDI. IEEE Internet Comput. 2002, 6, 86–93. [Google Scholar] [CrossRef]
- Akinade, O.O.; Oyedele, L.O.; Munir, K.; Bilal, M.; Ajayi, S.O.; Owolabi, H.A.; Alaka, H.A.; Bello, S.A. Evaluation criteria for construction waste management tools: Towards a holistic BIM framework. Int. J. Sustain. Build. Technol. Urban Dev. 2016, 7, 3–21. [Google Scholar] [CrossRef]
- Velliangiri, S.; Premalatha, J. Intrusion detection of distributed denial of service attack in cloud. Clust. Comput. 2019, 22, 10615–10623. [Google Scholar] [CrossRef]
- Huang, T.; Kou, S.; Liu, D.; Li, D.; Xing, F. Evaluation of the Techno-Economic Feasibility for Excavated Soil Recycling in Shenzhen, China. Sustainability 2022, 14, 3028. [Google Scholar] [CrossRef]
- Wu, Z.; Yu, A.T.; Poon, C.S. An off-site snapshot methodology for estimating building construction waste composition—A case study of Hong Kong. Environ. Impact Assess. Rev. 2019, 77, 128–135. [Google Scholar] [CrossRef]
- Wu, Z.; Yu, A.T.; Poon, C.S. Promoting effective construction and demolition waste management towards sustainable development: A case study of Hong Kong. Sustain. Dev. 2020, 28, 1713–1724. [Google Scholar] [CrossRef]
- Bao, Z.; Lu, W. Developing efficient circularity for construction and demolition waste management in fast emerging economies: Lessons learned from Shenzhen, China. Sci. Total Environ. 2020, 724, 138264. [Google Scholar] [CrossRef]
- Akkucuk, U. Combining purchase probabilities and willingness to pay measures: A case on recycled products. Eur. J. Soc. Sci. 2011, 23, 353–361. [Google Scholar]






| Item | Plan A | Plan B | Plan C |
|---|---|---|---|
| Shortest Construction Period | Lowest Cost | Completed on Time | |
| Recycling plant A | Receive 2000 t/d | Receive 2000 t/d | Receive 2000 t/d |
| Recycling plant B | Receive 5000 t/d | Receive 0 t/d | Receive 3000 t/d |
| Construction period | 14.29 d | 50 d | 20 d |
| Cost | −71,450 US$ | 1,000,000 US$ | 100,000 US$ |
Publisher’s Note: MDPI stays neutral with regard to jurisdictional claims in published maps and institutional affiliations. |
© 2022 by the authors. Licensee MDPI, Basel, Switzerland. This article is an open access article distributed under the terms and conditions of the Creative Commons Attribution (CC BY) license (https://creativecommons.org/licenses/by/4.0/).
Share and Cite
Huang, T.; Kou, S.; Liu, D.; Li, D.; Xing, F. A BIM-GIS-IoT-Based System for Excavated Soil Recycling. Buildings 2022, 12, 457. https://doi.org/10.3390/buildings12040457
Huang T, Kou S, Liu D, Li D, Xing F. A BIM-GIS-IoT-Based System for Excavated Soil Recycling. Buildings. 2022; 12(4):457. https://doi.org/10.3390/buildings12040457
Chicago/Turabian StyleHuang, Tong, Shicong Kou, Deyou Liu, Dawang Li, and Feng Xing. 2022. "A BIM-GIS-IoT-Based System for Excavated Soil Recycling" Buildings 12, no. 4: 457. https://doi.org/10.3390/buildings12040457
APA StyleHuang, T., Kou, S., Liu, D., Li, D., & Xing, F. (2022). A BIM-GIS-IoT-Based System for Excavated Soil Recycling. Buildings, 12(4), 457. https://doi.org/10.3390/buildings12040457

