A Framework for Selecting Construction Project Delivery Method Using Design Structure Matrix
Abstract
1. Introduction
2. Literature Review
2.1. Major Delivery Methods in Practice
2.2. Selection of Major Delivery Methods
2.3. Design Structure Matrix
3. Research Methodology
3.1. The Primary thought of the Study
- (1)
- Once the DSM is partitioned, a series of activities are identified and executed in sequence, such as how B and C are sequential in Figure 2. The owner can determine an integrated contract or decentralized contract based on factors such as the closeness between the activities. If the activities are closely linked, they should be managed by one contractor. However, the owner can award contracts to different contractors, and the owner is responsible for the coordination of the activities.
- (2)
- Activity A and K are independent or paralleled, and they can be executed concurrently without information exchange with each other The two activities only need to start after receiving the information of their respective previous work without considering the status of each two of them. So, it is suitable for the owner to entrust them to two contractors independently.
- (3)
- In Figure 2c, a loop is formed in blocks E-D-H: task E first needs to estimate or assume the output of task H, the outcome of E is transmitted to task D, then the output of D flow to task H, and finally, the output of H is fed to task E. At this point, task E starts in a state of uncertainty and incomplete information. Many times can this uncertainty gradually decrease or converge only after E-D-H iterations occur. If multiple contractors perform separately, this iteration will not be accurately predicted and adequately controlled. There are similar but more complicated relationships among I, L, J, and F, and more upfront planning is required. It is difficult for owners to coordinate different contractors effectively, so they are more suitable for one contractor to conduct integrated management.
3.2. The Procedure of the Selection Model
4. Case Study
4.1. Background of the Project
4.2. Identify the Owner’s Requirements and Analyze the Working Conditions
4.3. The Survey and Implementation
- (1)
- Under the circumstance that the constraints cannot change, how can the project activities be adjusted to achieve the owner’s goal of 30% ahead of schedule (including deletion, merger, location change, activity association change, etc.)?
- (2)
- If the activity changes, mark the adjusted relationship and location.
- (3)
- Which current project delivery method is suitable for the adjusted activities?
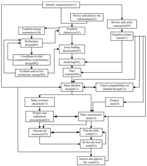
4.4. Identify Project Activities and Establish the Activity Decomposition Diagram
- (1)
- Draw up brief. It is a process to collect the basic information provided by the owner concerning space requirements. The information consists of needs and requirements about the economy, dimension, quality, scheduling, function, etc. Additionally, the possibilities of site situation and availability of resources should be collected. This work is denoted by “A” and can be composed of four activities represented by A1~A4, respectively.
- Identify requirements (A1). The needs of the owner and requirements from outside involve many aspects, including financial requirements, space scale requirements, quality and function requirements, schedule requirements, alternative technical solutions, etc.
- Survey and analyze site information (A2). Analysis of the present situation includes the availability of existing conditions and the possibility of change. Designers and contractors need to analyze the geotechnical condition, city plan, local planning, availability of resources and management systems, etc.
- Establish objectives (A3). This activity formulates and establishes the overall goals of the project. Goals may include establishing the desired attributes and functions developed by the owner, determining regulating requirements, and clarifying the design scope.
- Establish design parameters (A4). Establish design limits, guidelines, and project requirements such as budget, cost, scheduling, quality, constructability, and environmental effects.
- (2)
- Make conceptual design. Concept design is the forming of abstract concepts using approximate concrete expressions [60]. General concepts such as site use and boundary, architectural consideration, major system types, and materials are explored. Conceptual cost estimates and budgets may also be developed. This work is denoted by “B” and can be composed of four activities represented by B1~B3, respectively.
- Develop preliminary design (B1). This process will determine the project program and terms to define the function. Some drawings, including the basic dimensions of the project, the major architectural components, and structural systems, are developed to illustrate the concept of design and the project scope.
- Coordinate and find compatibility (B2). System schemes between disciplines need to be coordinated for integration. Some checks such as function compatible checks, quality reviews, and standard/code coordination checks should be performed from the macro-level.
- Evaluate and review the preliminary design (B3). The owner reviews the preliminary design from multiple perspectives, including meeting requirements, function, economy, feasibility, legal and government permits, etc., to determine whether the scheme can achieve the expected effect and whether the detailed design can be carried out.
- (3)
- Make detailed design. This process starts with the evaluation of the scheme. The detailed design needs to be elaborated on until the contractor can choose the construction method and purchase materials accordingly. The design process needs to integrate the design process of all disciplines. This work is denoted by “C” and can be composed of three activities represented by C1–C3, respectively.
- Make a detailed design (C1). The detailed design includes activities such as facade design, internal space design, decoration design, structural design, ventilation system design, pipe design, fire protection design, landscape design, etc.
- Check the compatibility of detailed design (C2). The design documents for all disciplines should be checked to ensure compatibility between various professional designs and reduce or eliminate rework due to design conflicts.
- Make the resource checklist (C3). The resource list includes raw materials and equipment. It should list the types, quantities, specifications, models, etc. so that the contractor can purchase resources and arrange the arrival time reasonably.
- (4)
- Acquire contractors. This process includes all activities concerning bidding and tendering. This work is denoted by “D” and can be composed of four activities represented by D1–D4.
- Issue bidding documents (D1). The owner puts forward technical and management capability requirements to the contractor.
- Tendering (D2). The contractor submits documents to the owner to prove that it is suitable for undertaking the project.
- Review and select contractor (D3). The owner reviews the contractor’s tender documents, and judges and selects the most suitable contractor.
- Sign contract (D4). The owner and the contractor sign the contract after reaching an agreement through negotiation.
- (5)
- Prepare for construction. The preparation mainly refers to the workforce and material preparation made by the contractor for the construction, including the project team, equipment, materials, etc. This work is denoted by “E” and can be composed of four activities represented by E1–E4, respectively.
- Organize project team (E1). The contractor needs to select a qualified project manager and teams to construct the project.
- Make a construction plan (E2). This plan is about construction scheduling, quality assurance, cost control, and environmental protection.
- Prepare and implement procurement (E3). The contractor needs to make an accurate equipment and material procurement plan and carry out an inquiry, procurement, and storage as planned.
- Prepare site (E4). The construction site must have no legal issues and have the appropriate condition for construction.
- (6)
- Construct project. Implement concrete activities to complete the tasks and objectives specified in the project plan. This work is denoted by “F” and can be composed of four activities represented by F1~F4.
- Plan the daily work (F1). Decompose the overall construction plan to the work to be completed every day according to the schedule, and formulate the personnel and resource allocation plan, quality control measures, and inspection plan.
- Allocate the resources (F2). Allocate sufficient quantity and quality resources to daily work.
- Do the physical work (F3). Arrange appropriate workers and tools to complete daily work and gradually form products.
- Inspect and approve the work (F4). The contractor needs to evaluate the quality and progress of phased products through regular inspection to ensure the project is completed on time and reduce rework.
4.5. Identify the Relationship between Activities and Establish an Original DSM
4.6. The Original DSM Is Manipulated to Eliminate or Reduce the Feedback Marks
4.7. Highlight the Partitioned DSM and Explanations
4.8. The Selection of PDM
5. Discussion
5.1. The Type of DSM to Be Used
5.2. Establishing the DSM under the Requirements of a Particular Project
5.3. Decomposing the Activities
5.4. The Expression and Use of Activity Relations
6. Conclusions
- The research did not consider the intensity of the relationship between activities which directly affects the trade-off between the costs and benefits of activity adjustment and then affects the decision results. The empowerment of association strength should be a direction of further research in the future.
- This research only considered the activity-based DSM; the project team staffing and responsibility assignment should be considered in combination with the organization-based DSM in the future.
Author Contributions
Funding
Institutional Review Board Statement
Informed Consent Statement
Conflicts of Interest
References
- Ibbs, W. Alternative methods for choosing an appropriate project delivery system (PDS). Facilities 2011, 29, 527–541. [Google Scholar] [CrossRef]
- Mostafavi, A.; Karamouz, M. Selecting Appropriate Project Delivery System: Fuzzy Approach with Risk Analysis. J. Constr. Eng. 2010, 136, 923–930. [Google Scholar] [CrossRef]
- Chen, Y.Q.; Liu, J.Y.; Li, B.; Lin, B. Project delivery system selection of construction projects in China. Expert Syst. Appl. 2011, 38, 5456–5462. [Google Scholar] [CrossRef]
- Al Khalil, M.I. Selecting the appropriate project delivery method using AHP. Int. J. Proj. Manag. 2002, 20, 469–474. [Google Scholar] [CrossRef]
- Diao, C.Y.; Dong, Y.J.; Cui, Q.B. Project Delivery Selection: Framework and Application in the Utility Industry. In Construction Research Congress 2018: Infrastructure and Facility Management; ASCE: New Orleans, LA, USA, 2018; pp. 171–179. [Google Scholar]
- Noorzai, E. Performance Analysis of Alternative Contracting Methods for Highway Construction Projects: Case Study for Iran. J. Infrastruct. Syst. 2020, 26, 04020003. [Google Scholar] [CrossRef]
- Mafakheri, F.; Dai, L.; Slezak, D.; Nasiri, F. Project delivery system selection under uncertainty: Multicriteria multilevel decision aid model. J. Manag. Eng. 2007, 23, 200–206. [Google Scholar] [CrossRef]
- Li, H.M.; Qin, K.L.; Li, P. Selection of project delivery approach with unascertained model. Kybernetes 2015, 44, 238–252. [Google Scholar] [CrossRef]
- Qiang, M.; Wen, Q.; Jiang, H.; Yuan, S. Factors governing construction project delivery selection: A content analysis. Int. J. Proj. Manag. 2015, 33, 1780–1794. [Google Scholar] [CrossRef]
- FMI (Fails Management Institute). Design-Build Utilization: Combined Market Study. 2018. Available online: https://dbia.org/wp-content/uploads/2018/06/Design-Build-Market-Research-FMI-2018.pdf (accessed on 20 February 2020).
- Demetracopoulou, V.; O′Brien, W.J.; Khwaja, N. Lessons Learned from Selection of Project Delivery Methods in Highway Projects: The Texas Experience. J. Leg. Aff. Disput. Resolut. Eng. Constr. 2020, 12, 04519040. [Google Scholar] [CrossRef]
- Alleman, D.; Antoine, A.; Papajohn, D.; Molenaar, K. Desired versus realized benefits of alternative contracting methods on extreme value highway projects. Proc. Resilient Struct. Sustain. Constr. 2017, 1–6. [Google Scholar] [CrossRef]
- Mahdi, I.M.; Alreshaid, K. Decision support system for selecting the proper project delivery method using analytical hierarchy process (AHP). Int. J. Proj. Manag. 2005, 23, 564–572. [Google Scholar] [CrossRef]
- An, X.W.; Wang, Z.F.; Li, H.M.; Ding, J.Y. Project Delivery System Selection with Interval-Valued Intuitionistic Fuzzy Set Group Decision-Making Method. Group Decis. Negot. 2018, 27, 689–707. [Google Scholar] [CrossRef]
- Nguyen, P.H.D.; Tran, D.; Lines, B.C. Fuzzy Set Theory Approach to Classify Highway Project Characteristics for Delivery Selection. J. Constr. Eng. 2020, 146, 04020044. [Google Scholar] [CrossRef]
- Xia, B.; Chan, A.P.C.; Yeung, J.F.Y. Developing a Fuzzy Multicriteria Decision-Making Model for Selecting Design-Build Operational Variations. J. Constr. Eng. 2011, 137, 1176–1184. [Google Scholar] [CrossRef]
- Sanvido, V.; Konchar, M. Selecting Project Delivery Systems; Project Delivery Institute: State College, PA, USA, 1999. [Google Scholar]
- AIA. AGC Primer on Project Delivery; AIA: Washington, DC, USA, 2011. [Google Scholar]
- Marzouk, M.; Elmesteckawi, L. Analyzing procurement route selection for electric power plants projects using SMART. J. Civ. Eng. Manag. 2015, 21, 912–922. [Google Scholar] [CrossRef]
- Azari, R.; Ballard, G.; Cho, S.; Kim, Y.W. A Dream of Ideal Project Delivery System. AEI 2011 Build. Integr. Solut. 2011, 427–436. [Google Scholar] [CrossRef]
- Ding, J.Y.; Wang, N.; Hu, L.C. Framework for Designing Project Delivery and Contract Strategy in Chinese Construction Industry Based on Value-Added Analysis. Adv. Civ. Eng. 2018. [Google Scholar] [CrossRef]
- Franz, B.; Molenaar, K.R.; Roberts, B.A.M. Revisiting Project Delivery System Performance from 1998 to 2018. J. Constr. Eng. 2020, 146, 04020100. [Google Scholar] [CrossRef]
- Park, J.; Kwak, Y.H. Design-bid-build (DBB) vs. design-build (DB) in the US public transportation projects: The choice and consequences. Int. J. Proj. Manag. 2017, 35, 280–295. [Google Scholar] [CrossRef]
- Shrestha, P.P.; Fernane, J.D. Performance of design-build and design-bid-build projects for public universities. J. Constr. Eng. 2017, 143, 04016101. [Google Scholar] [CrossRef]
- Tran, D.Q.; Diraviam, G.; Minchin, R.E., Jr. Performance of highway design-bid-build and design-build projects by work types. J. Constr. Eng. 2018, 144, 04017112. [Google Scholar] [CrossRef]
- Ahmed, S.; El-Sayegh, S. Critical review of the evolution of project delivery methods in the construction industry. Buildings 2020, 11, 11. [Google Scholar] [CrossRef]
- Kumaraswamy, M.M.; Dissanayaka, S.M. Developing a decision support system for building project procurement. Build. Environ. 2001, 36, 337–349. [Google Scholar] [CrossRef]
- Ng, S.T.; Luu, D.T.; Chen, S.E.; Lam, K.C. Fuzzy membership functions of procurement selection criteria. Constr. Manag. Econ. 2002, 20, 285–296. [Google Scholar] [CrossRef]
- Deep, S.; Gajendran, T.; Jefferies, M. A systematic review of ‘enablers of collaboration’ among the participants in construction projects. Int. J. Constr. Manag. 2021, 21, 919–931. [Google Scholar] [CrossRef]
- Roy, V.; Desjardins, D.; Ouellet-Plamondon, C.; Fertel, C. Reflection on integrity management while engaging with third parties in the construction and civil engineering industry. J. Leg. Aff. Disput. Resolut. Eng. Constr. 2021, 13, 03720005. [Google Scholar] [CrossRef]
- Boran, F.E. An integrated intuitionistic fuzzy multi criteria decision making method for facility location selection. Math. Comput. Appl. 2011, 16, 487–496. [Google Scholar] [CrossRef]
- Li, H.M.; Su, L.M.; Cao, Y.C.; Lv, L.L. A pythagorean fuzzy TOPSIS method based on similarity measure and its application to project delivery system selection. J. Intell. Fuzzy Syst. 2019, 37, 7059–7071. [Google Scholar] [CrossRef]
- Khwaja, N.; O′Brien, W.J.; Martinez, M.; Sankaran, B.; O′Connor, J.T.; Bill Hale, W. Innovations in project delivery method selection approach in the Texas Department of Transportation. J. Manag. Eng. 2018, 34, 05018010. [Google Scholar] [CrossRef]
- Feghaly, J.; El Asmar, M.; Ariaratnam, S.; Bearup, W. Selecting project delivery methods for water treatment plants. Eng. Constr. Archit. Manag. 2019, 27, 936–951. [Google Scholar] [CrossRef]
- Zhu, X.; Meng, X.; Chen, Y. A novel decision-making model for selecting a construction project delivery system. J. Civ. Eng. Manag. 2020, 26, 635–650. [Google Scholar] [CrossRef]
- Martin, H.; Lewis, T.M.; Petersen, A. Factors affecting the choice of construction project delivery in developing oil and gas economies. Archit. Eng. Des. Manag. 2016, 12, 170–188. [Google Scholar] [CrossRef]
- Zhu, J.-W.; Zhou, L.-N.; Li, L.; Ali, W. Decision simulation of construction project delivery system under the sustainable construction project management. Sustainability 2020, 12, 2202. [Google Scholar] [CrossRef]
- Feghaly, J.; El Asmar, M.; Ariaratnam, S.T. A comparison of project delivery method performance for water infrastructure capital projects. Can. J. Civ. Eng. 2021, 48, 691–701. [Google Scholar] [CrossRef]
- Carpenter, N.; Bausman, D.C. Project delivery method performance for public school construction: Design-bid-build versus CM at risk. J. Constr. Eng. 2016, 142, 05016009. [Google Scholar] [CrossRef]
- Browning, T.R. Design Structure Matrix Extensions and Innovations: A Survey and New Opportunities. IEEE Trans. Eng. Manag. 2016, 63, 27–52. [Google Scholar] [CrossRef]
- Eppinger, S.D.; Browning, T.R. Design Structure Matrix Methods and Applications; MIT Press: Cambridge, MA, USA, 2012; Volume 1. [Google Scholar]
- Yassine, A.; Braha, D. Complex concurrent engineering and the design structure matrix method. Concurr. Eng. 2003, 11, 165–176. [Google Scholar] [CrossRef]
- Maheswari, J.U.; Varghese, K. A Structured Approach to Form Dependency Structure Matrix for Construction Projects. In Proceedings of the 22nd International Symposium on Automation and Robotics in Construction, Ferrara, Italy, 11–14 September 2005. [Google Scholar]
- Sullivan, J. Application of the Design Structure Matrix (DSM) to the Real Estate Development Process; Massachusetts Institute of Technology: Cambridge, MA, USA, 2010. [Google Scholar]
- Steward, D. Systems Analysis and Management: Structure, Strategy, and Design; Petrocelli Books: New York, NY, USA, 1981. [Google Scholar]
- Steward, D.V. The design structure system: A method for managing the design of complex systems. IEEE Eng. Manag. 1981, 28, 71–74. [Google Scholar] [CrossRef]
- Browning, T.R. Applying the design structure matrix to system decomposition and integration problems: A review and new directions. IEEE Eng. Manag. 2001, 48, 292–306. [Google Scholar] [CrossRef]
- Yassine, A. An Introduction to Modeling and Analyzing Complex Product Development Processes Using the Design Structure Matrix (DSM) Method. Urbana 2004, 9, 1–17. [Google Scholar]
- Grose, D. Reengineering the aircraft design process. In Proceedings of the 5th Symposium on Multidisciplinary Analysis and Optimization, Panama City Beach, FL, USA, 7–9 September 1994; p. 4323. [Google Scholar]
- Forbes, G.A.; Fleming, D.A.; Duffy, A.; Ball, P. The optimisation of a strategic business process. In Proceedings of the Twentieth International Manufacturing Conference, Cork, Ireland, 3–5 September 2003. [Google Scholar]
- Oloufa, A.A.; Hosni, Y.A.; Fayez, M.; Axelsson, P. Using DSM for modeling information flow in construction design projects. Civ. Eng. Syst. 2004, 21, 105–125. [Google Scholar] [CrossRef]
- Liang, L.Y. Grouping decomposition under constraints for design/build life cycle in project delivery system. Int. J. Technol. Manag. 2009, 48, 168–187. [Google Scholar] [CrossRef]
- Hyun, H.; Kim, H.; Lee, H.-S.; Park, M.; Lee, J. Integrated Design Process for Modular Construction Projects to Reduce Rework. Sustainability 2020, 12, 530. [Google Scholar] [CrossRef]
- Ma, Z.; Ma, J. Formulating the application functional requirements of a BIM-based collaboration platform to support IPD projects. KSCE J. Civ. Eng. 2017, 21, 2011–2026. [Google Scholar] [CrossRef]
- Austin, S.; Baldwin, A.; Waskett, P.; Li, B. Analytical design planning technique for programming building design. Proc. Inst. Civil. Eng. Struct. Build. 2015, 134, 111–118. [Google Scholar] [CrossRef]
- Alhazmi, T.; McCaffer, R. Project procurement system selection model. J. Constr. Eng. 2000, 126, 176–184. [Google Scholar] [CrossRef]
- Moon, H.; Cho, K.; Hong, T.; Hyun, C. Selection Model for Delivery Methods for Multifamily-Housing Construction Projects. J. Manag. Eng. 2011, 27, 106–115. [Google Scholar] [CrossRef]
- Molenaar, K.R.; Songer, A.D. Model for public sector design-build project selection. J. Constr. Eng. 1998, 124, 467–479. [Google Scholar] [CrossRef]
- Karhu, V.; Keitilä, M.; Lahdenperä, P. Construction Process Model: Generic Present-State Systematisation by IDEF0; VTT Technical Research Centre of Finland: Espoo, Finland, 1997. [Google Scholar]
- Takala, T. Design transactions and retrospective planning: Tools for conceptual design. In Intelligent CAD Systems II: Implementational Issues; Springer: Berlin/Heidelberg, Germany, 1989. [Google Scholar]
- DSM_Program-V2.1. Available online: https://dsmweb.org/excel-macros-for-partitioning-und-simulation/ (accessed on 28 October 2021).
- Molenaar, K.; Franz, B. Revisiting Project Delivery Performance. Charles Pankow Foundation; Construction Industry Institute, University of Colorado, University of Florida: Gainesville, FL, USA, 2018. [Google Scholar]
- Brady, T.K. Utilization of Dependency Structure Matrix Analysis to Assess Complex Project Designs. In Proceedings of the ASME 2002 International Design Engineering Technical Conferences and Computers and Information in Engineering Conference, Montreal, QC, Canada, 29 September–2 October 2002; pp. 231–240. [Google Scholar]
- Gunawan, I.; Ahsan, K. Project scheduling improvement using design structure matrix. Int. J. Proj. Organ. Manag. 2010, 2, 311–327. [Google Scholar] [CrossRef]
- Zhao, L.; Wang, Z. Process Optimization Calculation Model and Empirical Research of Prefabricated Buildings Based on DSM. In ICCREM 2019; American Society of Civil Engineers: Reston, VA, USA, 2019; pp. 614–621. [Google Scholar]
- Browning, T.R. Process Integration Using the Design Structure Matrix. Syst. Eng. 2002, 5, 180–193. [Google Scholar] [CrossRef]
- Pektaş, Ş.T.; Pultar, M. Modelling detailed information flows in building design with the parameter-based design structure matrix. Des. Stud. 2006, 27, 99–122. [Google Scholar] [CrossRef]
- Yu, T.-L.; Goldberg, D.E.; Sastry, K.; Lima, C.F.; Pelikan, M. Dependency structure matrix, genetic algorithms, and effective recombination. Evol. Comput. 2009, 17, 595–626. [Google Scholar] [CrossRef] [PubMed]
- Senthilkumar, V.; Varghese, K.; Chandran, A. A web-based system for design interface management of construction projects. Autom. Constr 2010, 19, 197–212. [Google Scholar] [CrossRef]
- Maheswari, J.U.; Varghese, K.; Sridharan, T. Application of Dependency Structure Matrix for Activity Sequencing in Concurrent Engineering Projects. J. Constr. Eng. Manag. 2006, 132, 482–490. [Google Scholar] [CrossRef]
- Ma, G.; Hao, K.; Xiao, Y.; Zhu, T. Critical chain design structure matrix method for construction project scheduling under rework scenarios. Math. Probl. Eng. 2019. [Google Scholar] [CrossRef]
- Yang, Q.; Yao, T.; Lu, T.; Zhang, B. An overlapping-based design structure matrix for measuring interaction strength and clustering analysis in product development project. IEEE Eng. Manag. 2013, 61, 159–170. [Google Scholar] [CrossRef]
- Zhang, H.; Qiu, W.; Zhang, H. An approach to measuring coupled tasks strength and sequencing of coupled tasks in new product development. Concurr. Eng. 2006, 14, 305–311. [Google Scholar] [CrossRef]
- Gálvez, E.D.; Ordieres, J.B.; Capuz-Rizo, S.F. Evaluation of Project Duration Uncertainty using the Dependency Structure Matrix and Monte Carlo Simulations. Rev. De La Construcción. J. Constr. 2015, 14, 72–79. [Google Scholar] [CrossRef][Green Version]
- Ummer, N.; Maheswari, U.; Matsagar, V.A.; Varghese, K. Factors influencing design iteration with a focus on project duration. J. Manag. Eng. 2014, 30, 127–130. [Google Scholar] [CrossRef]







| DSM Types | Representation | Application | Analysis Method |
|---|---|---|---|
| Activity-based DSM | Activities in a process and their input and output | Project scheduling, activity sequencing, and cycle time reduction | Partitioning/Tearing/Banding/Simulation and Eigenvalue Analysis |
| Parameter-based DSM | Parameters to determine a design and their relationship | Low level activity sequencing and process construction | |
| Team-based DSM | Teams in an organization and their relationships | Organizational design, interface management, and team integration | Clustering |
| Component-based DSM | Components in a product and their relationship | System architecting, Engineering, and design |
| Respondent Details | Quantity | Total (%) | |
|---|---|---|---|
| By respondent’s occupation | |||
| Contractor | Project manager | 1 | 11.1 |
| Designer | 2 | 22.2 | |
| Production manager | 2 | 22.2 | |
| Enterprise manager | 1 | 11.1 | |
| Project Supervisor | 1 | 11.1 | |
| Owner | 2 | 22.2 | |
| By respondent’s working year | Quantity | Total (%) | |
| ≥15 | 2 | 22.2 | |
| ≥10, <15 | 4 | 44.4 | |
| ≥5, <10 | 3 | 33.3 | |
| <5 | 0 | 0 | |
| Activity | Depends on |
|---|---|
| Identify requirements (A1) | --- |
| Survey and analyze site information (A2) | --- |
| Establish objectives (A3) | Identifying requirements (A1), surveying and analyzing site information (A2), and developing a preliminary design (B1) |
| Establish design parameters (A4) | Establishing objectives (A3) |
| Develop a preliminary design (B1) | Establishing design parameters (A4), coordinating to find compatibilities of preliminary design (B2), and evaluating and reviewing the preliminary design (B3) |
| Coordinate to find compatibilities of preliminary design (B2) | Developing a preliminary design (B1) |
| Evaluate and review the preliminary design (B3) | Coordinating to find compatibilities of preliminary design (B2) |
| Make the detailed design (C1) | Identifying requirements (A1), checking compatibilities of detailed design (C2), signing the contract (D4), organizing the project team (E1), and doing the physical work (F3) |
| Check compatibilities of the detailed design (C2) | Making the detailed design (C1) and organizing the project team (E1) |
| Make a resource checklist (C3) | Making the detailed design (C1) |
| Issue bidding documents (D1) | Establishing objectives (A3) and evaluating and reviewing the preliminary design (B3) |
| Tendering (D2) | Issuing bidding documents (D1) and organizing the project team (E1) |
| Review and select contractor (D3) | Identifying requirements (A1) |
| Sign contract (D4) | Tendering(D2) and organizing the project team (E1) |
| Organize project team (E1) | Reviewing and selecting the contractor (D3) |
| Make a construction plan (E2) | Making the detailed design (C1), organizing the project team (E1), preparing and implementing procurement (E3), preparing the site (E4), and inspecting and approving the work (F4) |
| Prepare and implement procurement (E3) | Making a resource checklist (C3) and making a construction plan (E2) |
| Prepare site (E4) | Organizing a project team (E1) |
| Plan the daily work (F1) | Making a construction plan (E2), allocating the resources (F2), and doing the physical work (F3) |
| Allocate resources (F2) | Making construction plan (E2), preparing and implementing procurement (E3), and planning the daily work (F1) |
| Do the physical work (F3) | Planning the daily work (F1) and allocating the resources (F2) |
| Inspect and approve the work (F4) | Doing the physical work (F3) |
Publisher’s Note: MDPI stays neutral with regard to jurisdictional claims in published maps and institutional affiliations. |
© 2022 by the authors. Licensee MDPI, Basel, Switzerland. This article is an open access article distributed under the terms and conditions of the Creative Commons Attribution (CC BY) license (https://creativecommons.org/licenses/by/4.0/).
Share and Cite
Zhong, Q.; Tang, H.; Chen, C. A Framework for Selecting Construction Project Delivery Method Using Design Structure Matrix. Buildings 2022, 12, 443. https://doi.org/10.3390/buildings12040443
Zhong Q, Tang H, Chen C. A Framework for Selecting Construction Project Delivery Method Using Design Structure Matrix. Buildings. 2022; 12(4):443. https://doi.org/10.3390/buildings12040443
Chicago/Turabian StyleZhong, Qingping, Hui Tang, and Chuan Chen. 2022. "A Framework for Selecting Construction Project Delivery Method Using Design Structure Matrix" Buildings 12, no. 4: 443. https://doi.org/10.3390/buildings12040443
APA StyleZhong, Q., Tang, H., & Chen, C. (2022). A Framework for Selecting Construction Project Delivery Method Using Design Structure Matrix. Buildings, 12(4), 443. https://doi.org/10.3390/buildings12040443
