Abstract
Risk governance is mostly viewed through the lens of disaster or emergency management departments, agencies, or organizations. Visible in times of crises, risk governance is rarely seen as part of everyday public or private functions such as planning, social welfare, investments, or fiscal responsibilities. This paper emphasizes the importance of disaster risk governance in disaster risk management activities on the example of the post-disaster recovery of Croatia after a series of strong seismic events in mainland Croatia. The analysis is made based on a thorough review of national documents of Croatia and other selected countries overlapped with the national journals reporting on the situation from the affected areas. In accordance with the authors’ opinion, the necessary elements of disaster risk governance are clearly stated through the four Sendai framework priorities, and this statement is supported by the facts from the case study. Without either the political will or the enabling surrounding the disaster, risk management is next to impossible. The Croatian case study emphasizes the importance of disaster risk governance, showcasing the adaptation process for the post-disaster recovery process to start.
1. Introduction
Natural disasters, alongside climate change, cause ever increasing losses, with a 3× increase in losses only in the last 20 years [1]. In order to improve the rate of implementation of scientific advances effectively in disaster risk reduction, it is important to understand what the major barriers for effective disaster risk management are.
Disaster risk governance has traditionally been fragmented between local, state, and national entities and between sectors, and compartmentalized in highly variable bureaucratic structures [2], which is the case in Croatia as well. Risk governance is mostly viewed through the lens of disaster or emergency management departments, agencies, or organizations, which often have little interaction among other governmental, civil society, or corporate entities. Visible in times of crises, risk governance is rarely seen as part of everyday public or private functions such as planning, social welfare, investments, or fiscal responsibilities [2,3].
Building on a premises published in [4], where, after the capacity for disaster risk governance needed to be enabled through a broad list of planned actions, ranging from material resources—access to equipment and technology; human resources—skills, knowledge, awareness; structures—organizations and policies; processes—decision making, coordination, delivery; and enabling mechanisms—political support, advocacy, staff incentives [4], the authors showcased the Croatian disaster risk reduction system prior and after the earthquake series in the year 2020 while building the case around the Sendai framework for disaster risk reduction, and some other important cases identified through a wider scope of research conducted in [5].
This paper aims to emphasize the importance of disaster risk governance in the implementation of disaster risk management in the example of Croatia, mainly concentrating on the construction industry. The research area is focused on the implementation of DRR and DRM principles in the area of seismic disaster risk management. Disaster risk governance principles, as were defined and planned through the regulatory framework, as well as the changes that were introduced after the earthquake series that struck mainland Croatia during the year of 2020, are reviewed in this paper.
Seismicity of Croatia
The grounds for a more holistic approach to managing disaster risk, and thereby the DRM capacity, have been expressed within the critical literature in this field for some time [6,7]. This includes moving beyond a focus on a DRM of preparedness and emergency management to building capacity in disaster prevention, mitigation, and long-term recovery [8]. This need, to advance the DRM, becomes a necessity as soon as a disaster happens, as it did in Croatia in the year 2020.
For this paper, the UNDRR terminology glossary [9] is used for the terms “disaster risk governance” and “disaster risk management”. Here, disaster risk governance is defined as “The system of institutions, mechanisms, policy and legal frameworks and other arrangements to guide, coordinate and oversee disaster risk reduction and related areas of policy”, and disaster risk management is “the application of disaster risk reduction policies and strategies to prevent new disaster risk, reduce existing disaster risk and manage residual risk, contributing to the strengthening of resilience and reduction of disaster losses” [9].
The seismicity of the territory is unevenly distributed, with the most seismic activity happening at the coastal areas of the country and in a small part of north-west mainland Croatia (Figure 1). Croatia, due to its geographical shape, spreads out through a wide variety of seismically active regions. The territory of Croatia is a part of the Alpine–Mediterranean seismic region, which comprises of several geotectonic units. The dominant geotechnic units are the Pannonian Basin to the north, the Eastern Alps, the Dinarides, the Dinarides–Adriatic Platform transition zone and the Adriatic Platform itself [10].
The seismicity of north-west Croatia can be characterized as moderate with rare occurrences of strong events, both features typical for regions of intraplate seismicity. Although not the most earthquake-prone region, Croatia is extremely seismically vulnerable due to its economic and political positions. Mainland Croatia, and more precisely the north-west part of the Croatian mainland, is inhabited by 45% of the Croatian population with 55% of the Croatian national product [11].
The history of strong earthquakes in the area near the fault is marked by a major earthquake in Zagreb in 1880, which is considered to have been M6.3, in 1909 in the Pokuspsko region (M6.0), and in 1969 in Banja Luka (M6.6) [12].
Recently, Croatia was struck with two major earthquakes: the Zagreb earthquake that struck in March 2020 (M5.0), just after the Croatian government had issued a complete lockdown due to the COVID-19 pandemic; and the Petrinja (about 50 km from Zagreb) earthquake (M6.4) in December 2020.
On 22 March 2020, Zagreb was struck by an M5.5 earthquake that had been expected for more than 100 years and revealed all the deficiencies in the construction of buildings in the Croatian capital, especially those built in the first half of the 20th century [13]. A pronounced issue that arose was the damaging of many historical buildings which were, in many cases, used for various public purposes: hospitals, schools, theaters, local or state administration, etc. The earthquake was followed by 10 aftershocks of M3+ during the next 4 months [14]. One person succumbed to injuries caused by the earthquake, about 24,000 buildings were reported to have damages, of which about 5000 buildings were heavily damaged [15]. The total damages and losses, according to the rapid damage and needs assessment, were 11.3 billion euros [16].
Figure 1.
Map of seismic areas of the Republic of Croatia [17].
Figure 1.
Map of seismic areas of the Republic of Croatia [17].

The Petrinja earthquake begun with an earthquake of M5.0, followed by M4.5 and M3.8 in the same day on the 28 December 2020, [12]. The behavior was considered to be a sign of calming down; this, however, was not the case. On 29 December the main shock struck Petrinja with M6.4 [18,19]. In less than three days after the main earthquake, almost 2000 aftershocks followed. Until 15 January 2021, there were nine M4+ aftershocks, of which the strongest was of a magnitude of 5.0. During the aftermath of the Petrinja earthquake [12], 7 persons were confirmed dead, and about 45,000 buildings were reported to have damages, of which about 11,000 buildings were assessed by engineers to be unusable due to the damages [20]. The total damages and losses, according to the rapid damage and needs assessment, were assessed to 4.8 billion euros [21]. The Petrinja area is still seismically active even after a one-year period.
2. Materials and Methods
Here it is important to point out that in the context of the construction industry, seismic risk can simply be presented as the product of probability of seismic activities’ occurrence and the exposure of assets to the unwanted activity; exposure of the assets to the unwanted result is presented by the existing buildings that are insufficiently resistant to seismic activities and people residing in the threatened areas [22]. When dealing with earthquakes and existing built environment, one can only increase the resistance of existing buildings to seismic activities. Here, the importance of disaster risk governance and the related policies have a major role to play. Thus, in the paper, the authors are mainly reviewing the national documents (legislative framework) enabling post-disaster recovery.
The authors of the paper are building the case on the premise that disaster risk reduction should be enabled through a broad list of planned actions involving resources, laws and policies, political will, and implementation skills, whereby the disaster risk management activities are enabled. The argument is supported by the case of Croatian post-disaster situation, where the post-disaster recovery regulatory framework did not exist, but was developed at the time of writing of this paper. For the analysis of the national disaster risk reduction’s state of the art, the existing regulatory framework was compared to the 4 priorities of the Sendai framework for disaster risk reduction. As there are almost no relevant publications explaining the Croatian disaster risk governance principles, the state of the art relevant for the topic of governance principles in Croatia was researched based on available literature collected from official national publishers and the national journals as Official gazette, existing and available laws and bylaws, governmental publications on the topic, and other similar sources. The missing links between different priorities and identified gaps in the disaster risk management structure were discussed with the Croatian Sendai Focal point, in which research was conducted for the publication of [23].
The statements on the possible approaches were formed based on the previously collected data sets of regulatory framework and review of a selected sample of approaches used in different countries. To gain a better insight in the functionality of an integrated seismic disaster risk reduction strategy, the already existing seismic DRR strategies with their legal framework were compared. In addition, the reader is presented with the comparison of existing seismic DRR strategies.
Hereafter, the authors commented on the challenges that were faced in the process of creating what now is a fully functional disaster risk reduction management system in Croatia. The development of the post disaster recovery regulatory framework was showcased to identify the possible improvements in creating and implementing the national disaster risk management system.
The development of the regulatory framework that was developed using a trial-and-error approach rather than a planned and thought out approach was used to highlight the importance of particular Sendai framework priorities. Here, to support the case, a selected list of cases from different countries was used as a positive example. The review and the complete research on the listed cases can be found in [5].
3. Seismic Disaster Risk Management—Case of Croatia
Major DRR oriented organizations, such as FEMA [24], OECD [25], UNDRR [23], IFRC [8] and others, agree that in order to ensure that the DRR strategies can be carried out effectively, stimulative measures need to be provided. In this section, the reader is presented with regulations and the legal framework stimulating the effective use of DRR policies.
So far, Croatian disaster risk governance was mainly oriented towards disaster response (a military approach), which is based on a decades-old regulatory framework, as was elaborated thoroughly in the previous work [26]. Nevertheless, Croatia has just recently (within the last few years) started switching its focus from disaster risk preparedness to disaster risk management with the introduction of the Homeland Security System Act [27].
While mainly oriented towards disaster response, in general, the Croatian disaster risk management system (regulatory framework) recognizes only two areas of disaster risk management: prevention and response. Therefore, the Croatian disaster risk management system can hardly be fully valorized through the objectives of the Sendai framework for disaster risk reduction. The previous system and the new developments are going to be presented in the next subchapters.
3.1. Croatian Disaster Risk Prevention Regulatory Framework
So far (prior to the earthquake series), the Croatian government had focused most policies and regulations only in the preparedness and the immediate disaster recovery phases of disaster risk management [28], which had left prevention and recovery unattended by laws or policies.
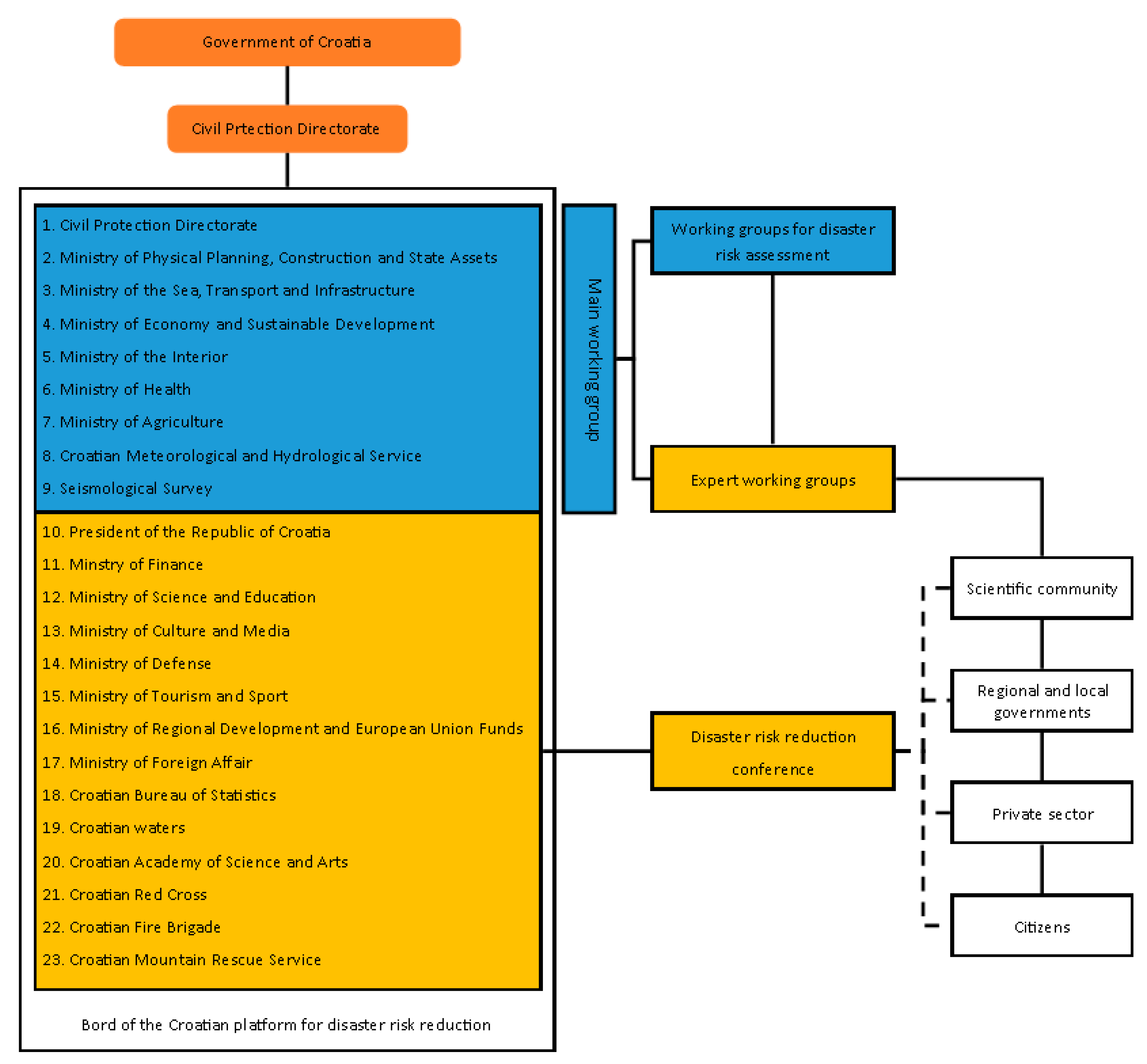
As the main publicly available platform, there is the Croatian platform for disaster risk reduction. It is organized within the Ministry of the Interior of the Republic of Croatia as an activity task of the Civil Protection Directorate. The main task of the Croatian platform for disaster risk reduction is to facilitate disaster risk reduction [29] activities, so as to integrate and facilitate the interface for communication and decision making by involving the political, operational, and scientific communities. The work of the platform is regulated mainly with the Homeland Security System Act [27] and the Civil Protection System Act [30]. The Homeland Defense Act regulates the involvement of military forces in immediate post-disaster relief and recovery activities and the integration of military forces with the civil protection teams after the post-disaster activities. Therefore, the work of the platform for disaster risk reduction is indirectly, but still closely connected to the Homeland Defense Act, where crisis management activities are regulated [31]. These laws are also the main regulatory framework, regulating the activities and responsibilities of the Civil Protection Directorate and other involved parties (as shown in Figure 2).
Figure 2.
Schematic display of the organization of the Croatian platform for disaster risk reduction [32].
The Homeland Security System Act regulates and enables the integration of the work of governmental and nongovernmental bodies with the aim of increasing national safety. On the other hand, the Civil Protection System Act is the main regulatory basis for all civil protection activities. The Defense Act regulates the involvement of military forces in case of a crisis. Hereafter, military forces can be requested for supporting the humanitarian and disaster stress relief activities.
The Civil Protection System Act regulates the obligations of public authorities and operational capacities, from the local to the state level. It develops a special capacities-headquarters for units and civil protection teams whose activities are needed in a state of emergency, and thus creates a new organizational framework [30] for the country or a region during the emergency state.
The national disaster risk assessment document comments on the available structure of national civil protection: national civil protection is standardized well enough; however, the standardization is achieved through local level strategic documents and regulations which results in general organizational inconsistency. In addition, a major problem, as commented by the national DR assessment document, is the supervision of the regulation’s implementation and the organizational structure inconsistency of executive bodies at all levels of the country. Thus, obligations in the field of risk management are either insufficiently recognized or their implementation is not supported to the necessary extent [28].
When considering the question of understanding disaster risk, so far, on the governmental level, the priority of “understanding disaster risk” has been covered only superficially by the publication of the national risk assessment document [28]. Here, no continuous activities have been conducted to enable the rise of awareness to risk exposure at a national level. Further on, the national risk assessment document clearly states that the awareness of risks is still unsatisfactory, and that particular attention should be paid to communicate the disaster risk and possible necessary actions in case of an emergency to citizens effectively, in order to increase the resilience of the citizens themselves and prepare them for an effective interaction with organized parts of the operational capacities of the civil protection system [28]. As the Civil Protection Directorate is the main responsible governmental organization for awareness raising, just recently, the directorate has started with a number of awareness raising projects such as, for instance, an educational awareness raising project for elementary schools which has resulted in the introduction of disaster preparedness training in the elementary school curriculum [30].
So far, Croatia has not developed a disaster risk reduction strategy. Hereafter, even though the only disaster-related activity of the Ministry of Defense is to support civil protection activities in cases of crisis, in its main organizational assessment report, the Ministry of Defense identified a natural related crisis as one of the main risk sources. Hereafter, the Ministry of Defense has prepared a national security strategy which stresses the importance of improving and strengthening the disaster response and short-term recovery capabilities [33,34], which is in line with the activities conducted by the military forces, but not in line with the goals of sustainable long-term recovery planning a government should have.
3.2. Croatian Laws and Regulations in the Construction Industry Prior the Earthquake Series in Year 2020
Approximately 40–60% of residential units in the region of the Croatian mainland were built prior to the first seismic design codes, based on the analysis conducted using the data presented in the assessment of the vulnerability of the Republic of Croatia to natural and technical technological disasters and major accidents [35].
As Croatia, in general terms, doesn’t have an active seismic disaster risk reduction plan, the only Croatian regulatory framework regulating activities in the area of reducing seismic risks would be the Construction Law, which is mainly oriented around regulating any types of activities concerning the built environment [36]. In a built environment, one could reduce the disaster risk posed by an earthquake by changing the use of a building, reducing the risk by moving the threatened to other, safer locations, or by strengthening the existing buildings. Both measures affect the “basic requirements” of the building defined by the Construction Law, which requires obtaining a building permit [36]. In some cases, this can be an exhausting and time-taking process. Furthermore, in a case in which one would need to strengthen a historically protected building, one would act considering the Law on the Protection and Preservation of Cultural Heritage [37]. In this case, as defined by the Law on the Protection and Preservation of Cultural Heritage, the permittance process would be even more complicated and would include even more interested parties in the process [37].
As a part of the European Union, Croatia has adopted Eurocodes as the main construction guidelines and norms. Eurocode 1998-3 does not propose any type of active seismic risk mitigation procedure. The choice of whether to manage seismic threats passively or actively for existing structures is made through the definition of Eurocode 8-3 [38], and left to be defined in national addendums. The passive approach considers the seismic assessment of existing buildings only in cases of activities or events that, for instance, relate to the use of the building and its continuity, whereas the active approach may require owners of certain buildings to consider taking action in terms of the seismic protection of their property.
The Croatian national addendum, the Eurocode 8-3/NA [39], makes no mention of preventive seismic protection, thus the passive approach to seismic risk reduction is used, as defined by the Croatian building law.
It can safely be concluded that in terms of seismic disaster risk reduction, the Croatian construction regulation is rather incomplete. The required actions prior to strengthening or even repair works of a larger scale could present a problem even in the case of a disaster.
3.3. Croatian Disaster Recovery Framework after Earthquake Series in Year 2020
Prior to the earthquake, the only law to regulate recovery was the Law on the mitigation and elimination of the consequences of natural disasters. This law regulates governmental financial responsibility towards all those affected by disasters and the operationalization of the activities of the Ministry of Finances in cases of disasters. The responsibility is instrumentalized through financial support, but includes an assessment of the effects of disastrous events and the allocation of partial financial relief to affected areas [40]. Other institutionalized measures for disaster recovery were so far regulated only after the occurrence of the disaster, as was the case of the area destructed by the flooding in 2014 [41].
As soon as the first earthquake struck Zagreb, on the governmental level, it was clear that the Croatian legal framework could not be kept as it was. A new legislation would need to come into place to enable recovery and reconstruction works. Nevertheless, even though the legislator had a clear vision of the regulatory framework that needed to be defined, the disaster recovery and reconstruction regulatory framework that was initially prescribed needed to be adapted in accordance with the needs identified during the practical use of the legislation.
On 21 March 2020, the Croatian Government introduced a “stay at home” order for the whole country due to the COVID-19 pandemic, and the very next day, a magnitude 5.5 earthquake shook the capital city of Zagreb [42]. The regulatory framework for disaster recovery was structured in a series of different measures: the suspension of COVID-19 restricting measures in the affected areas, financial relief and support, disaster emergency housing, emergency repair support in terms of financial and workforce organization, and finally, the framework supporting the recovery and repair of damaged infrastructure and the built environment.
The main goal of the regulatory framework, after the earthquake series, was to assist the owners or co-owners of damaged and destroyed real estate to setup their estates quickly and with less effort in comparison to the previously available legal framework. The first recovery and reconstruction law was created to aid the affected areas of the first earthquake: A Law on the reconstruction of buildings damaged by earthquakes in the city of Zagreb, Krapina-Zagorje County and Zagreb County [43]. The main goals of the law were to reduce and simplify the documentation needed for the approval of the reconstruction, and:
- To establish the “Reconstruction fund”—the main governmental executive body for the organization, implementation, and monitoring of the implementation of reconstruction activities of earthquake-damaged buildings [44].
- To define the process of building reconstruction in case the building was only damaged, and the construction of replacement housing in case a house was destroyed or damaged in a way that repair would not possible or would be financially inefficient.
- To prescribe financial support for temporary repair works, building reconstruction and repair works.
In addition to the law, in October 2020, the first program of measures for the reconstruction of earthquake damaged buildings in the city of Zagreb, Krapina-Zagorje County and Zagreb County, was prescribed. This program of measures defines the levels and scopes of repair and/or reconstruction that can be financed from the Reconstruction fund. Furthermore, it defines the organizational structure of the governmental bodies responsible for activities in the reconstruction, the criteria for the project parties’ selection, reconstruction priorities, etc., [45]. As the title of the law shows, the law regulates the recovery measures only in the affected areas and cannot be implemented outside of the mentioned counties.
By October 2020, 7 months after the earthquake passed, the emergency repair works were mainly done; besides these, only a few reconstruction projects had started, among which the city of Zagreb was the main investor. By that time, even though there is no official data, the number of reconstruction activities in the affected region was at the minimum.
With the occurrence of the second earthquake series in the area of Petrinja (Sisak-Moslavina county), an amendment of the already existing law on reconstruction was made with the law amendments from February 2021 [46] (just two months after the December earthquake series). As the new situation required a new approach, the amendment of the law was not only used to broaden the area of use to the new affected areas, but also to accommodate new needs. Except for the historic city centers in the affected areas of Sisak-Moslavina County and the other affected areas, these areas are more rural types, with occasional historic buildings and the occasional industrial facilities, which have now sustained major damages, as opposed to the earthquakes of Zagreb where most damages were sustained in the historical buildings which were not designed to withstand seismic activities of any kind.
By the time of the law amendment publication, the Reconstruction fund began to function as intended, resulting in the first 231 finished reconstruction investments with an investment sum of about 1.1 mil EUR [47]. As the earthquake from December 2021 had more serious consequences than the one from Zagreb County (March 2021) the main changes in legislation were oriented towards creating the emergency housing capacities for people whose homes were destroyed or severely damaged. Therefore, a part of the responsibilities and powers which were mainly activities of the Reconstruction fund were transferred to the Central State Office for Reconstruction and Housing to divide the intensity and the activity scope of the Reconstruction fund [46].
During the reconstruction process, several main issues were encountered that were slowing down the reconstruction process:
- -
- The owners (potential investors) were not allowed to start reconstruction on their own as, to be entitled for the governmental funding, the reconstruction process had to start via the governmental administration [48], for which the process was rather sluggish.
- -
- Co-financing measures were limited to 80% of the cost of the structural renovation of a building which, in the whole process of reconstruction, would cover no more than 30% of the whole reconstruction investment, causing many potential investors to give up on the potential reconstruction investment [49]
- -
- There was a problem of unresolved ownership relations for which the process of renewal was entirely disabled, even for cases when real ownership was not in question, but it was not legally implemented, or the legal trace of ownership was difficult to prove (a problem expressed in rural parts of Croatia) [50]
- -
- Construction works’ prices rose uncontrollably on the global market, which was more pronounced in Croatia due to a sped-up increase in the demand in construction and reconstruction works and the COVID-19 sanitary crisis. Hereby, the owners’ ability to invest was severely diminished [51]
- -
- The affected area was widely marked by cultural heritage buildings, which also made up a significant share of the damaged buildings. The necessary activities of the relevant administration for cultural heritage are poorly defined even by basic laws, which is even more evident in crisis situations [52]
- -
- The reconstruction process indicated some administrative deficiencies in the process [48,52], among which is that, for instance, the demolition of heavily damaged buildings that potentially threaten the environment requires a series of administrative approvals.
Still, even with the flaws of the law, the rate of investments in reconstruction rose to 792 reconstruction investments in total and approximately 5.6 mil EUR [47]. In relation to this, investments rose from 33 cases per month and approximately 160,000 EUR/month to 99 cases/month and 700,000 EUR/month. These numbers cannot be taken as the absolute measure of the success of the laws, but still, they can be taken as an indicator that the reconstruction measures are giving positive results.
These mentioned issues were to be resolved by the latest amendment of the law on reconstruction [53] with the next measures:
- -
- The main and most important change is the reorganization and improved definition of the tasks of governmental bodies included in the process of reconstruction. The improvements also include the definition of the maximum allowed time for decision making in the process of project approval or the definition of requested conditions that must be obeyed (e.g., preservation measures for cultural heritage buildings).
- -
- The governmental financial support for reconstruction increased from 80 to 100% of the construction and reconstruction cost, with the possibility to receive the governmental subsidies in advance (only in cases where the buildings had a legal and official representative). This reduces the initial cost of reconstruction and repairs at the start of the investment process.
- -
- For the cases where family house owners are willing to invest into the recovery of their real estate, they are now allowed to finance the works by themselves with the possibility to request a full refund for the applicable reconstruction costs (only for the construction/reconstruction).
- -
- To improve the implementation rate of the law, the state can buy off the ownership of a building or a part of the ownership to improve the implementation of the law on reconstruction.
- -
- The demolition of heavily damaged buildings is financed completely by the government, and in the case where a building is endangering the surroundings or persons, the building can be demolished through a shortened administrative procedure (with a duration of up to 5 days), where the owners of a demolished real estate have the possibility to receive a financial reimbursement for their real estate or they can request a replacement house (only for real estate where owners were living in at the time of the earthquake).
Hereafter, until the day of writing this paper (28 December 2021) a further 157 reconstruction investments and approximately 1.1 mil EUR [47] were approved. However, the results achieved by the newest addendum to the laws cannot be identified yet as the process of intervention planning, from the decision to the intervention execution, takes at least 2–3 months, as per the experience of the authors. Still, it is important to notice that the regulatory framework needs to accommodate the real case issues, mainly focusing on removing the main barriers for the successful implementation of the disaster relief regulatory framework which is, as evidenced, the main goal of the law on the reconstruction of buildings damaged by earthquakes.
4. Short Overview of Seismic Disaster Risk Management Regulatory Framework of Selected Countries
The results shown here are just shortlisted main conclusions of a wider scope of research conducted in [5].
To identify the possible coverage levels of disaster risk management, different principles and approaches were analyzed. The data collection involved different regions, ranging from earthquake prone regions undertaking almost no preventive measures, to highly developed disaster risk reduction strategies with a high level of systematic integration into everyday use:
- After the disastrous earthquakes in 1999, Turkey introduced an earthquake-resistant design of new buildings with a more stringent design control, on-site inspections and as-built revisions, which was the first step forward in seismic risk reduction. The recovery from the earthquake proved to be a significant burden on Turkey’s fiscal policy. At the insistence of the World Bank, a “Turkish Disaster Insurance Company” was established as a preventive measure to take care of the existing buildings in order to transfer the financial responsibility for recovery from the government to the building owner. As an incentive, the Turkish government provided a $17,000 deposit for each insurance policy, and the implementation of these measures has been ensured by the introduction of the Disaster Protection Act. Under this law, the insurance of all private and public buildings is mandatory [54,55].
- Chile has, for a long time, had a seismic resistant design of new buildings (thoughout history), whereby no additional seismic DRR policies are needed, as Dr. Matias Hube from the Civil Engineer Catholic University of Chile has mentioned through personal contact.
- Japan uses a set of different laws and norms to regulate the construction of new and the protection of existing buildings, all of which are accompanied by policies regulating their execution. However, what sets out the Japanese legal framework are the next several elements which are a part of a hazard management plan: the prioritization of buildings and areas before and after the earthquake; the protection and involvement of vulnerable parties; the involvement of all interested parties in risk reduction programs; understanding the possibilities and limits of earthquake risk management; in this, prevention and preparedness are equally important [56]. In addition to these main features of the Japanese disaster risk reduction measures, the Japanese government leaves the final definition and prioritization measures of the disaster risk management approaches to the regional government, leaving the regional governments the ability to improve the regulatory framework and their approach to DRR in accordance with local needs and possibilities [57].
- Romania has proactively protected existing buildings since 1994, when a law on the seismic evaluation of existing buildings was put into effect. By this law, all regions in Romania are obligated to categorize their buildings and create a priority list accordingly. To enable execution of this order, the government has ensured the complete financing of the intervention for tenants with a lower-than-average income. For tenants with an above-average income, government low-interest loans are available [58].
- The Canadian PWGSC, as the owner and manager of all governmental buildings, identified the loss of resources’ cost (destruction of a building) caused by an earthquake as a significant problem. This was based on a study of the costs and benefits of seismic building retrofitting which concluded that these interventions do not exceed the total cost of up-keeping works on existing buildings by more than 3–5% [59]. Therefore, the PWGSC has developed a set of handbooks which are mandatory guides for the screening, seismic safety evaluation and seismic upgrade of government owned or leased buildings [60,61,62]. This model can also be used for privately owned buildings, but several surveys showed that owners are usually not willing to conduct the seismic screening of their buildings [63].
- In the year 2000, the Swiss government recognized the dangers of earthquakes and empowered a decree by which all governmental buildings had to be evaluated and, if needed, strengthened; therefore, they released the SIA-2018 norm [64]. By the governmental decree, the seismic assessment of government owned buildings is obligatory. The governmental decree which defines the seismic risk reduction process was introduced through 4 steps: the introduction of the regulatory framework, the definition of the assessment process, a disaster management plan definition for the case of an earthquake, and post-disaster recovery planning. The main intention of the developed procedure was to cost-effectively assess larger numbers of buildings, and was delegated to the Federal Office for Water and Geology, which developed a three-step building assessment process composing of: a quick seismic vulnerability and loss evaluation; detailed analysis; and a seismic strengthening feasibility assessment [65].
- New Zealand’s Society of Civil Engineers has developed a handbook for the Assessment and Improvement of the Structural Performance of Buildings in Earthquakes which uses a three-step assessment process for the evaluation of the seismic resistance of existing buildings. As an additional feature, a list of improvement techniques is given [66,67]. The document was drafted in accordance with the New Zealand Building Act of 2004, which requires all existing buildings to comply with the current New Zealand building code. Additionally to these seismic hazard mitigation-supporting guidelines, New Zealand’s government subsidizes insurance policies for existing buildings [68,69].
- The US Government offers a whole scope of programs and measures supporting the improvement of the seismic resilience of existing buildings. Besides these, the US Government promotes seismic safety improvement by setting a good example. Namely, the US Government has been using a specially designed and obligatory procedure for ensuring the seismic safety of federal buildings [70]. Besides these measures, the USA has a whole set of compulsory and non-compulsory guidelines and standards developed by the FEMA and ASCE which had a noticeable impact on the development of the Canadian, Swiss and New Zealand’s seismic disaster risk mitigation models. The latest edition of the 3 step seismic assessment and retrofit guidelines is presented in the ASCE/SEI 41-13 standard [71].
5. Discussion
For a functioning disaster risk management system, the legal framework needs to accept and promote the seismic hazard assessment and mitigation activities. However, as the legal framework is different in every county, the creation of a DRR regulatory framework should be done having the existing local legal framework in mind, rather than adopting existing ones from other countries. Nevertheless, the law-making institutions can and should learn from positive examples used in other countries. This is clearly showcased with the post-disaster recovery process of Croatia, where the custom developed recovery framework included laws, bylaws, and execution programs to encompass all the regional specificities. Here, every change in the law had to be followed up with the change of the bylaws and the implementation programs.
All the presented case countries have gone through the seismic disaster risk reduction process, where the whole process can be summarized with the Sendai framework priorities.
5.1. Sendai Framework Priority: Understand Disaster Risk
Regardless of the triggers leading the governmental will to reduce seismic disaster risk, it can safely be concluded that the most crucial element for disaster risk planning is disaster risk awareness. Obviously, the most showcased countries (Turkey, New Zealand, the USA, Japan) have started planning to reduce disaster risk only after a major disaster happened, resulting with material losses and loss of life. Only in rare cases was the disaster risk reduction triggered with a firm political will (Switzerland) and a scientific background (Canada).
The Croatian platform for disaster risk reduction has just recently (within the last decade) started raising risk awareness with various actions [32]. However, the wanted effect was only triggered by the latest series of disasters, and still the complete aftermath of the freshly introduced measures seems to have had a rather temporary effect, with the only goal being to build back better, with no preventive measures for the undamaged, but still vulnerable, buildings of Croatian cities that were not affected by the recent earthquake series. It is, therefore, understandable to suggest further efforts to facilitate disaster risk understanding, where the roles of the government, the profession and researchers are essential.
5.2. Sendai Framework Priority: Strengthening Disaster Risk Governance to Manage Disaster Risk
As the improvement of disaster risk response capacities is the main goal of the presented legal framework, disaster risk governance is well covered within the existing and presented framework. Regarding the 2nd Sendai framework priority, the existing legal framework is well structured and is a good platform for further development in accordance with the Sendai framework’s recommendations. The Homeland Security System Act [27] clearly defines the roles and responsibilities of all stakeholders and ensures their involvement. It also establishes an institutional framework at national and local levels by assigning them their role in disaster risk reduction and planning. However, as stated by the national vulnerability assessment [35], the legal framework lacks the institutional coordination of activities and the means to improve the implementation or the control of the implementation of positive disaster risk-reducing measures. Based on the Civil Protection System Act, all public authorities on the local and national level should have disaster recovery capacities, plans and strategies. However, as the Civil Protection System Act causes a fragmentation of efforts and knowledge between local authorities and subordinates, which usually lack the resources for conducting even the simplest tasks, and, taking into account that 55% of Croatian municipalities cannot function without subsidies from the state budget, some of them are not allocated financial resources for the needs of the development or operation of civil protection at all, it is difficult to expect that these plans are sufficient or, in some cases, implemented at all [35].
In the cases of Switzerland, Canada, the USA, or Romania, the strive to strengthen the disaster risk governance requires political will and dedication with an understanding of what is needed. In the case of Croatia, capacity-building interventions focused disproportionately on preparedness, with little attention given to building capacities for prevention and mitigation work, and even less to building capacities for disaster recovery. This is mostly evident in the very long period of 7 months after the earthquake in Zagreb which was needed for the government to release the law on the reconstruction of earthquake damaged buildings [43], which needed 2 further adaptations to fit the regional and local specificities. Here it is important to stress that the recovery process, in the case of Croatia, had not started until the release of the law enabling the reconstruction process.
Hereafter, disaster risk governance cannot be structured only after a disaster happens. It should be ready and prepared before such an event can even occur. The elements of disaster risk should also [8]:
- foster disaster risk ownership, such as, for instance, the responsibility transfer (Turkey, New Zealand) or encouraging building strengthening (reducing risk);
- consider sustainability in disaster management programs to improve disaster management; for instance, creating a regulatory framework for enabling disaster risk recovery as soon as the disaster occurs, unlike the law on the reconstruction of earthquake damaged buildings being released 7 months after the disaster;
- allow longer timescales to accommodate the regulatory framework adaptation process which would, in the case of Croatia, improve the implementation rate and thus shorten the time of the post-disaster recovery.
When observing the governance perspective, it is important to develop the understanding that governance must be continuously improved and adapted, to enable a more effective organization that can achieve its goals.
5.3. Sendai Framework Priority: Investing in Disaster Risk Reduction
According to the interview with the National Sendai framework focal point, Croatia is constantly investing in disaster risk reduction (3rd Sendai framework priority), however, these investments are structured on such very rare occasions as, for instance, the investment in a national fire early warning system. However, the Croatian Sendai Focal point stresses that the Croatian national institutions, such as Croatian forests, Croatian waters, as well as different Ministries, have disaster preparedness and prevention strategies which involve investment for increasing disaster risk resilience. Still, the disaster risk management initiative must start at the very top of the country as the essential need for successful disaster risk management is creating an enabling environment for DRM. Here, various governments can have different approaches, and still the governmental will is usually not enough, but the will needs to be supplemented by the financial support. Nevertheless, even the preparation of the regulatory framework for the worst-case scenario would help avoid the situation where no recovery activities can start while the regulatory framework is expected, as was the case in Croatia immediately after the Zagreb earthquake. The process of creating the regulatory framework in the case of Zagreb was additionally slowed down due to major political changes happening, however, this makes an even stronger case for the necessity to have the regulatory framework ready before a disaster happens.
A positive political will is nicely showcased in Switzerland and Canada where the government decided to set a good example by improving the resilience of the critical infrastructure. Here are generally government owned assets that can, when hazards are considered, include buildings that are occupied or used by larger numbers of people, or buildings which, if not functional after the disaster, can cause more damage than was caused by the hazard itself (such as hospitals, police stations, fire departments, etc.). The private owners were not forced to do the same, although, if the will existed, private owners would, after the example of the government, have an easier adaptation to the reconstruction process. Still, some examples of preventive measures for privately owned buildings and houses are also promoted and supported. Here, good examples are set in Japan, Romania, Italy and New Zealand. Although investment in disaster risk reduction requires significant attention and funding, it is also strongly related to the financial capacity of the community. Still, short-term policies and post-disaster recovery actions are the most expensive scenarios. Therefore, the ground for a disaster risk reduction strategy should be long-term planning, including continuous investments in disaster risk reduction over a long period of time.
5.4. Sendai Framework Priority: Enhancing Disaster Preparedness for Effective Response and to “Build Back Better” in Recovery, Rehabilitation, and Reconstruction
For the 4th Sendai framework priority, it can safely be concluded that Croatia is continuously building on the existing preparedness structure, however, lacks the “Build Back Better” element completely. In terms of disaster preparedness, the Croatian platform for disaster risk reduction focused its work mainly on immediate post-disaster relief and rescue, whereas the preventive measures were rather a part of isolated pilot projects raising the disaster risk awareness. Only the earthquake in Zagreb, and the so far existing legal framework which would not allow the promotion of positive activities in disaster risk reduction, triggered the development of the regulatory framework focusing more on long-term recovery and “Build Back Better”.
The law on the reconstruction of buildings damaged during earthquakes, with all its addendums and programs, was necessary to start the recovery process, but also to regulate and stimulate the reconstruction process in accordance with the “Build Back Better” principle. For instance, within the law on reconstruction, the reconstruction of damaged buildings is envisioned with the aim that all damaged buildings can also be upgraded in terms of energy efficiency. Still, these measures are more intended for larger apartment buildings and publicly owned buildings. The downside is that the regulatory framework only enables the energy efficiency works, but they are not stimulated, which leaves it to the investor and their own financial capability to decide if the structural upgrade of the building would be followed by the improvement in the energy efficiency.
Psychologically and socially, disasters are rather quickly forgotten, and politically, not a wanted topic. Still, it is the responsibility of governments and professionals to communicate the issue, and to permanently work on enhancing the disaster preparedness in every aspect.
6. Conclusions
The Croatian case study emphasizes the importance of the disaster risk governance, showcasing the adaptation process for the post-disaster recovery process to start. Here, the process could have evidently been shortened had the post-disaster recovery regulatory framework been ready and waiting in case of an emergency. That the disaster risk recovery governance was weakly developed was already identified by the national disaster risk assessment. This emphasizes the importance of the second Sendai framework priority, which also highlights the importance of the necessary political will and the positive and enabling surroundings for effective disaster risk reduction measures. Without either the political will or the enabling surroundings, disaster risk management is next to impossible.
The national risk assessment clearly states that the government had been strongly and intensively investing in preparedness, and these activities played an important role in the short-term post-disaster process. It can be safely assumed that the disaster risk management disabling surroundings and the nonexistent political will made it tough and demotivating to invest into preventive disaster risk reducing measures, at least when it came to retrofitting the built environment to resist the expected seismic events. Hereby, the amount of investments aimed at reducing the risk of damage to the built environment was severely reduced, making another strong statement that the national governance makes a strong impact on enabling the disaster risk management. One can argue that both issues can be attributed to a weak understanding of the risk at hand, however, it is unclear which awareness raising processes could have achieved the wanted result.
Analysis shows that the disaster risk reduction measures need time to be adopted in a culture, and the Croatian risk raising campaigns started only a decade ago. Still, it is unclear if a longer or more aggressive risk raising campaign would have had a wanted impact and might have enabled a creation of the so-much-needed disaster risk reduction governance.
Whether known or unknown, disaster risk sources are numerous, and their direct impacts are very well known and ever increasing. However, as currently we are living in a globalized world, real unwanted impacts of a particular disaster can only be discovered once the disaster happens. These can have a much more spread out impact than obvious at the first sight. At the time of writing this article, the COVID-19 pandemic has made this global risk landscape more evident than ever. Due to the current global crisis, states must undertake immediate action at community, national, and international levels to reduce the risks. It is all too evident that the four Priority Areas of the Sendai Framework for Disaster Risk Reduction need to be fully implemented: (1) understanding risk in all its multiple dimensions; (2) strengthening disaster risk governance; (3) investing in DRR for resilience; and (4) enhancing preparedness and build back better.
Author Contributions
Conceptualization, Z.S., M.R. and J.A.; methodology, Z.S.; formal analysis, Z.S.; resources, Z.S., M.R. and J.A.; writing—original draft preparation, Z.S.; writing—review and editing, M.R. and J.A.; visualization, Z.S.; funding acquisition, Z.S. All authors have read and agreed to the published version of the manuscript.
Funding
This research received no external funding.
Conflicts of Interest
The authors declare no conflict of interest.
References
- Statista Research Department Cost of Natural Disaster Losses Worldwide from 2000 to 2020, by Type of Loss. Available online: https://www.statista.com/statistics/612561/natural-disaster-losses-cost-worldwide-by-type-of-loss/ (accessed on 17 October 2021).
- European Science & Technology Advisory Group. Socioeconomic and Data Challenges Risk Reduction in Europe; European Science & Technology Advisory Group: Brussels, Belgium, 2019. [Google Scholar]
- Gall, M.; Cutter, S.L. Governance in Disaster Risk Management (IRDR AIRDR Publication No. 3); Integrated Research on Disaster Risk: Beijing, China, 2014. [Google Scholar] [CrossRef]
- Hagelsteen, M.; Becker, P. Challenging Disparities in Capacity Development for Disaster Risk Reduction. Int. J. Disaster Risk Reduct. 2013, 3, 4–13. [Google Scholar] [CrossRef] [Green Version]
- Sigmund, Z.; Radujković, P.M.; Lazarević, P.D. Public Buildings Seismic Vulnerability Risk Mitigation Management Model. Ph.D. Thesis, Faculty of Civil Engineering University of Zagreb, Zagreb, Croatia, 2014; p. 349. [Google Scholar]
- Bryant, T. Mapping Vulnerability: Disasters, Development and People. Geogr. Res. 2006, 44, 328–329. [Google Scholar] [CrossRef]
- Wisner, C.; Nivaran, D. At Risk: Natural Hazards, People’s Vulnerability and Disasters; Routledge: London, UK, 2003. [Google Scholar]
- Few, R.; Scott, Z.; Wooster, K.; Avila, M.F.; Tarazona, M.; Thomson, A. Strategic Research into National and Local Capacity Building for DRM Synthesis Report; Geneva Press: Geneva, Switzerland, 2015. [Google Scholar]
- UNDRR Terminology—Online Glossary. Available online: https://www.undrr.org/terminology (accessed on 17 October 2021).
- Markušić, S. Seismicity of Croatia. In Earthquake Monitoring and Seismic Hazard Mitigation in Balkan Countries; NATO Science Series: IV: Earth and Environmental Sciences; Husebye, E.S., Ed.; Springer: Dordrecht, The Netherlands, 2008; Volume 81. [Google Scholar] [CrossRef]
- Herak, D.; Herak, M.; Tomljenović, B. Seismicity and Earthquake Focal Mechanisms in North-Western Croatia. Tectonophysics 2009, 465, 212–220. [Google Scholar] [CrossRef]
- Markušić, S.; Stanko, D.; Penava, D.; Ivančić, I.; Oršulić, O.B.; Korbar, T.; Sarhosis, V. Destructive M6.2 Petrinja Earthquake (Croatia) in 2020—Preliminary Multidisciplinary Research. Remote Sens. 2021, 13, 1095. [Google Scholar] [CrossRef]
- Markušić, S.; Stanko, D.; Korbar, T.; Belić, N.; Penava, D.; Kordić, B. The Zagreb (Croatia) M5.5 Earthquake on 22 March. Geosci. Switz. 2020, 10, 252. [Google Scholar] [CrossRef]
- Analiza Naknadnih Potresa. Available online: https://www.pmf.unizg.hr/geof/seizmoloska_sluzba/o_zagrebackom_potresu_2020/pola_godine_od_potresa/analiza_naknadnih_potresa (accessed on 13 October 2021).
- HCPI Rezultati Procjena Oštećenja Građevina Nakon Potresa u Zagrebu 2020. Available online: https://www.hcpi.hr/rezultati-procjena-ostecenja-gradevina-nakon-potresa-31 (accessed on 13 October 2021).
- Government of Croatia; World Bank. Croatia Earthquake Rapid Damage and Needs Assessment; The World Bank: Washington, DC, USA, 2020.
- Herak, M.; Ivančić, I.; Kuk, V.; Marić, K.; Markušić, S.; Sović, I. Seismic Hazard Map; Republic of Croatia: Zagreb, Croatia, 2011. [Google Scholar]
- USGS Earthquake near Petrinja, Croatia. Available online: https://earthquake.usgs.gov/earthquakes/eventpage/us6000d3zh/map (accessed on 17 October 2021).
- EMSC M 6.4—CROATIA—2020-12-29 11:19:54 UTC. Available online: https://www.emsc.eu/Earthquake/earthquake.php?id=933701#providers (accessed on 17 October 2021).
- HCPI Hrvatski Centar Za Potresno Inženjerstvo. Available online: https://www.hcpi.hr/ (accessed on 28 December 2021).
- Government of Croatia; World Bank. Croatia December 2020 Earthquake—Rapid Damage and Needs Assessment; The World Bank: Washington, DC, USA, 2021.
- Stepinac, M.; Lourenço, P.B.; Atalić, J.; Kišiček, T.; Uroš, M.; Baniček, M.; Šavor Novak, M. Damage Classification of Residential Buildings in Historical Downtown after the ML5.5 Earthquake in Zagreb, Croatia in 2020. Int. J. Disaster Risk Reduct. 2021, 56, 102140. [Google Scholar] [CrossRef]
- Altshuler, A.; Amaratunga, D.; Arefyeva, E.; Dolce, M.; Sjastad Hagen, J.; Komac, B.; Migliorini, M.; Mihaljević, J.; Mysiak, J.; Fra Paleo, U.; et al. Socioeconomic and Data Challenges: Disaster Risk Reduction in Europe; UNDRR: Brussles, Belgium, 2019. [Google Scholar]
- FEMA. Seismic Retrofit Incentive Programs—A Handbook for Local Governments; FEMA: Anchorage, AK, USA, 1994.
- OECD. OECD Reviews of Risk Management Policies: Boosting Resilience through Innovative Risk Governance; OECD: Paris, France, 2014. [Google Scholar]
- Šimić, M.; Sigmund, Z. The Role of Military Forces in Crisis—Example of Zagreb Earthquake. In Proceedings of the 1st Croatian Conference on Earthquake Engineering—1CroCEE, Zagreb, Croatia, 22–24 March 2021; Lakušić, S., Atalić, J., Eds.; Faculty of Civil Engineering, University of Zagreb: Zagreb, Croatia, 2021. [Google Scholar]
- Parliament of Croatia. Homeland Security System Act; Parliament of Croatia: Zagreb, Croatia, 2017.
- Government of the Reoublic of Croatia. Procjena Rizika od Katastrofa za Republiku Hrvatsku; Government of the Reoublic of Croatia: Zagreb, Croatia, 2018.
- Ministry of the Interior of the Republic of Croatia Hrvatska Platforma Za Smanjenje Rizika Od Katastrofa. Available online: https://civilna-zastita.gov.hr/hrvatska-platforma-za-smanjenje-rizika-od-katastrofa/80?impaired=0 (accessed on 13 October 2021).
- Parliament of Croatia. Civil Protection System Act (NN82/15, 118/18, 31/20, 20/21); Official Gzette: Zagreb, Croatia, 2021.
- Parliament of Croatia. Defense Act; Official Gazette: Zagreb, Croatia, 2019.
- Civil Protection Direcotrate Civil Protection Direcotrate—Projets. Available online: https://civilna-zastita.gov.hr/projekti-2635/2635 (accessed on 18 October 2021).
- Ministry of Defense. Ministry of Defence Strategic Plan 2020–2022; Ministry of Defense: Zagreb, Croatia, 2019.
- Ministry of Defense. The Republic Of Croatia National Security Strategy; Ministry of Defense: Velika Gorica, Croatia, 2017.
- State Administration for Protection and Rescue. Assessment of the Vulnerability of the Republic of Croatia to Natural and Technical Technological Disasters and Major Accidents; Ministry of the Interior of the Republic of Croatia: Zagreb, Croatia, 2009. [Google Scholar]
- Pairlament of Croatia. Construction Law; Official Gazette: Zagreb, Croatia, 2013.
- Pairlament of Croatia. Law on Protection and Preservation of Cultural Heritage; Official Gazette: Zagreb, Croatia, 1999.
- European Committee for Standardisation. EN 1998-3: Eurocode 8: Design of Structures for Earthquake Resistance—Part 3: Assessment and Retrofitting of Buildings; European Committee for Standardisation: Brussels, Belgium, 2011. [Google Scholar]
- Croatian Standards Institute. Eurokod 8-Projektiranje Potresne Otpornosti Konstrukcija-Dio: Ocjenjivanje i Obnova Zgrada-Nacionalni Dodatak; Croatian Standardization Institute: Zagreb, Croatia, 2011. [Google Scholar]
- Pairlament of Croatia. Law on Mitigation and Elimination of the Consequences of Natural Disasters; Official Gazette: Zagreb, Croatia, 2019.
- Pairlament of Croatia. NN 77/14—Law on Remediating the Aftermath of the Disaster in Vukovar-Srijem County; Pairlament of Croatia: Zagreb, Croatia, 2014.
- Sgmund, Z.; Uroš, M.; Atalić, J. The Earthquake in Zagreb Amid the COVID-19 Pandemic: Opinion; UNDRR: Brussles, Belgium, 2020. [Google Scholar]
- Pairlament of Croatia. NN 102/20—Law on Reconstruction of Earthquake Buildings on the Territory of the City of Zagreb, Krapina-Zagorje County and Zagreb County; Official Gazette: Zagreb Croatia, 2020.
- Ministry of Physical Planning, C. and S.P. Fond za Obnovu. Available online: https://mpgi.gov.hr/o-ministarstvu/djelokrug/graditeljstvo-98/obnova-zgrada-ostecenih-potresom-na-podrucju-grada-zagreba-i-krapinsko-zagorske-zupanije/fond-za-obnovu/11220 (accessed on 6 November 2021).
- Pairlament of Croatia. First Program of Measures for Reconstruction of Earthquake Damaged Buildings in the City of Zagreb, Krapina-Zagorje County And Zagreb County; Official Gazette: Zagreb, Croatia, 2020.
- Pairlament of Croatia. Amendments to the Law on Reconstruction of Equity Damaged Buildings in the City of Zagreb, Krapina-Zagorje County and Zagreb County; Official Gazette: Zagreb, Croatia, 2021.
- Reconstruction fund Reconstruction Fund—Overview of Payments and Costs. Available online: https://www.arcgis.com/apps/dashboards/fd7f27fcda014e97a8ef1238729f837e (accessed on 23 November 2021).
- Ministry of Physical Planing Construction and State Assets Expert Reconstruction Advice Meeting—03.02. Available online: https://mpgi.gov.hr/vijesti/izmjenama-programa-mjera-dodatno-ce-se-pojednostaviti-procedure-u-obnovi-i-smanjiti-potrebna-dokumentacija/11497 (accessed on 23 November 2021).
- Latinović, A. GDJE JE ZAPELO? Obnova Nakon Potresa u Italiji Najbolji Je Putokaz Za Hrvatsku, Trebamo Međunarodnu Pomoć, Ali i Onu Iz Dijaspore 2021. Direktno, Zagreb, Croatia. Available online: https://direktno.hr/direkt/gdje-je-zapelo-obnova-nakon-potresa-u-italiji-najbolji-je-putokaz-za-hrvatsku-trebamo-medunarodnu-pomoc-ali-i-onu-iz-dijaspore-247986/ (accessed on 24 March 2022).
- Pušić, M. Prizori s Banije Prije i Poslije: Novi Krovovi Niču, Ali Postoji Jedan Veliki Problem 2021. Jutarnji List, Zagreb, Croatia. Available online: https://www.jutarnji.hr/vijesti/hrvatska/prizori-s-banije-prije-i-poslije-novi-krovovi-nicu-ali-postoji-jedan-veliki-problem-15107101 (accessed on 24 March 2022).
- Felić, E. Građevni Materijal—Cijene Poludjele, a Rast će i Dalje; Lider: Zagreb, Croatia, 2021; Available online: https://lidermedia.hr/poslovna-scena/hrvatska/gradevni-materijal-cijene-poludjele-a-rast-ce-i-dalje-135844 (accessed on 24 March 2022).
- Ministry of Physical Planing Construction and State Assets Expert Reconstruction Advice Meeting—27.10. Available online: https://mpgi.gov.hr/vijesti-8/pocetak-obnova-manjih-zgrada-trebao-bi-krenuti-do-proljeca/11155 (accessed on 23 November 2021).
- Pairlament of Croatia. NN 117/21—Amendments to the Law on Reconstruction of Earthquake Damaged Buildings on the Territory of the City of Zagreb, Krapina-Zagorje County and Zagreb County; Official Gazette: Zagreb, Croatia, 2021.
- Comfort, L.K.; Sungu, Y. Organizational Learning from Seismic Risk: The 1999 Marmara and Duzce, Turkey Earthquakes; Graduate School of Public and International Affairs, University of Pittsburgh: Pittsburgh, PA, USA, 2001. [Google Scholar]
- Government of Mexico; World Bank Group. Improving the Assessment of Disaster Risks to Strengthen Financial Resilience; The World Bank: Washington, DC, USA, 2012.
- Otani, S. Disaster Mitigation Engineering—The Kobe Earthquake Disaster. In Proceedings of the JSPS Seminar on Engineering in Japan, Royal Society, London, UK, 27 September 1999; Volume 27. [Google Scholar]
- Ikeuchi, K.; Isago, N. Earthquake Disaster Mitigation Policy in Japan. In Proceedings of the 39th Joint Meeting, Panel on Wind and Seismic Effects, Tsukuba, Japan, 14–16 May 2007. [Google Scholar]
- Lungu, D.; Arion, C. PROHITECH—Chapter 5 Intervention Strategies; Structural Safety for Natural Hazard Research Centre, Technical University of Civil Engineering Bucharest: Bucharest, Romania, 2006. [Google Scholar]
- Sundararaj, P.R.; Foo, S.; Balazic, J. PWGSC Policy on Seismic Resistance of Existing Buildings. In Proceedings of the 13th WCEE, Vancouver, UK, 1–6 August 2004. [Google Scholar]
- IRC; NRCC. Guideline for Seismic Upgrading of Building Structures; National Research Council Canada: Vancouver, BC, Canada, 1995. [Google Scholar]
- IRC; NRCC. Guidelines for Seismic Evaluation of Existing Buildings; National Research Council Canada: Vancouver, BC, Canada, 1993. [Google Scholar]
- IRC; NRCC. Manual for Screening of Buildings for Seismic Investigation; National Research Council Canada: Vancouver, BC, Canada, 1993. [Google Scholar]
- Davy, G.H.; Granadino, J. Seismic Retrofit of Federal Buildings in Canada. In Proceedings of the 12th World Conference on Earthquake Engineering, Auckland, New Zealand, 30 January–4 February 2000. [Google Scholar]
- SIA. SIA-2018 Überprüfung Bestehender Gebäude Bezüglich Erdbeben; Schweizerischer Ingenieur-Und Architectenverein: Zurich, Switzerland, 2004. [Google Scholar]
- Bundesamt für Wasserund Geologie; Bundesamt für Umwelt. Beurteilung der Erdbebensicherheit Bestehender Gebäude; Bundesamt für Wasserund Geologie: Bern, Switzerland, 2005. [Google Scholar]
- NZSEE. Assessment and Improvement of the Structural Performance of Buildings in Earthquakes; New Zealand Society for Earthquake Engineering: Wellington, New Zealand, 2006; p. 343. [Google Scholar]
- NZSEE. Assessment and Improvementof the Structural Performanceof Buildings in Earthquakes—Section 3 Revision—Initial Seismic Assessment; New Zealand Society for Earthquake Engineering: Wellington, New Zealand, 2013; p. 67. [Google Scholar]
- EERI. The M 6.3 Christchurch, New Zealand, Earthquake of February 22, 2011; Earthquake Engineering Research Institute: Oakland, CA, USA, 2011. [Google Scholar]
- EERI. The Mw 7.1 Darfield (Canterbury), New Zealand Earthquake of September 4, 2010; Earthquake Engineering Research Institute: Oakland, CA, USA, 2010. [Google Scholar]
- NISTIR 676,27; Standards of Seisimc Safety for Federally Owned and Leased Buidlings. NIST: Gaithersburg, ML, USA, 2002.
- ASCE/SEI. Seismic Evaluation and Retrofit of Existing Buildings; American Society of Civil Engineers: Reston, VA, USA, 2014. [Google Scholar]
Publisher’s Note: MDPI stays neutral with regard to jurisdictional claims in published maps and institutional affiliations. |
© 2022 by the authors. Licensee MDPI, Basel, Switzerland. This article is an open access article distributed under the terms and conditions of the Creative Commons Attribution (CC BY) license (https://creativecommons.org/licenses/by/4.0/).
