Next Article in Journal
In Situ Experimental Investigation of Slim Curtain Wall Spandrel Integrated with Vacuum Insulation Panel
Next Article in Special Issue
Lean Integrated Project Delivery for Construction Procurement: The Case of Sri Lanka
Previous Article in Journal
Reconfiguring Vertical Urbanism: The Example of Tall Buildings and Transit-Oriented Development (TB-TOD) in Hong Kong
Previous Article in Special Issue
Developing a Risk Management Process for General Contractors in the Bidding Stage for Design–Build Projects in Vietnam
 
 
Font Type:
Arial Georgia Verdana
Font Size:
Aa Aa Aa
Line Spacing:
Column Width:
Background:
Review

Evolution of Electronic Procurement: Contemporary Review of Adoption and Implementation Strategies

by
Albert P. C. Chan
* and
Emmanuel Kingsford Owusu
Department of Building and Real Estate, The Hong Kong Polytechnic University, Hung Hom, Kowloon, Hong Kong 999077, China
*
Author to whom correspondence should be addressed.
Buildings 2022, 12(2), 198; https://doi.org/10.3390/buildings12020198
Submission received: 26 October 2021 / Revised: 29 December 2021 / Accepted: 20 January 2022 / Published: 9 February 2022
(This article belongs to the Special Issue Procurement in Construction Industry)

Abstract

Since the advent of the first form of electronic procurement (EP), the procurement process (i.e., the stages and underlying activities) has evolved to transform the world of commerce significantly. In the construction industry, EP has revolutionized the operational schema of traditional procurement and has paved the way for the development, advancement, and application of more intelligent tools for handling and executing procurement activities of infrastructure-related works. Although the development or adoption of EP-related tools has not been encouraging due to the industry’s conservative nature, in this study, we review the evolution and developments of EP to date. It explores the adoption and implementation strategies of extant and projected EP developments and develops a conceptual framework to explicate the developmental transitions of EP. While there are many studies on EP, there is still a long way to transition into a more intelligent execution of EP-related activities. A total of 64 EP-related manuscripts and other valuable studies were examined to realize the stipulated objective as well as identify the thematic constructs developed under the subject matter. The explorations conducted in this study are intended to contribute to the understanding of the extant discussion on both EP and smart procurement (SP), their adoption strategies, implementation, and applications in infrastructure projects. It elucidates the significant constructs that define and underpin the theoretical implications of EP and SP adoption and implementation. Lastly, the framework highlights the projected developments and transition phases of EP to intelligent procurement (IP).

1. Introduction

Public infrastructure spending forms one of the key expenditures on the budget lists of all global economies, regardless of their economic status [1,2,3]. As a result, all governments or public sectors, in one way or the other, engage in public spending through a structured mechanism known as procurement [1,4]. Government spending, particularly on infrastructure projects, encapsulates various facilities and projects such as public housing, civil engineering projects (e.g., dams, bridges, road or transportation networks), energy infrastructure such as power stations and grids, and information infrastructures such as communication and Internet lines among other critical public infrastructure [5,6]. Given that governments forecast and commit enormous amounts of financial and other needful resources to meet the infrastructure needs of the masses they serve, the processes of getting these needs realized are revealed to be more complicated than they sound in literature and reports. Other than the known extraneous anomalies ranging from contractual irregularities to corrupt practices (such as solicitation, bid-rigging, and patronage that lead to resource misappropriation, the procurement process is argued to be the most vulnerable process to corruption globally [7,8].
None of the activities and stages within the procurement is free from corruption and other procurement-related irregularities [9]. Out of the 13% to 20% of the global GDP (estimated at nearly 9.5 trillion US dollars) apportioned to public procurement, the United Nations estimates about 10% to as high as 25% lost to corruption on an annual basis [10]. However, critical issues surrounding the procurement process that gives room for such exploitative practices center around transparency, fairness, and accountability, among other critical indicators [11]. The issues regarding the lack of transparency, fairness, and accountability that cloud the procurement process have not only been the concerns of governments but also of private organizations and supranational such as the Organisation for Economic Co-operation and Development (OECD), World Bank, UN, and IMF, donors or financiers that offer loans or grants to support the development of infrastructure-related projects mostly in developing countries or economies [12,13,14,15]. Other leading irregularities include financial loopholes such as administrative or managerial irregularities, procedural, compliance, and contractual irregularities [4,8,9]. Such problems, coupled with the other needful reformations to improve transparency, accountability, expedited deliveries, and value for money, among other determining factors, led to the design, development, and implementation of digitalized systems, including the e-procurement system [16]. Not only have most individual organizations adopted this system as their primary procurement vehicle, but most governments are also transitioning from the manual approaches of procurement and adopting the digitalized or e-systems.
Looking at the first form of electronic procurement, which included ERP and EDI, the systems and platforms for procurement works have evolved massively in the past decades [17,18,19,20]. While some industries and corporations are finding it difficult to catch up with the ongoing advancements, others have yet to begin the journey as some governments and institutions, particularly in developing sectors, still resort to the manual approach of procurement executions and transactions. Technology adoption concerns have been one of the main issues for the failure of effectively adopting a suitable EP system or platform. It is not easy to adopt or integrate a new technological system into an ongoing traditional or conservative process due to the steep learning curve involved. Other barriers such as the cost involved and short-term losses or opportunity costs that can be incurred as a result of the transitions have formed part of the reasons behind the pushback attitude that organizations and governments exhibit against the adoption of new technologies.
In this study, we examine the evolution of e-procurement since its first adoption and use. Moreover, the adoption mechanisms and their associated barriers are examined across the various literature. Finally, a conceptual model is developed, taking into consideration the sustainability features of technology adoption. While it is evident that several studies have explored the leading indicators of the e-procurement adoptions mechanisms with the associated barriers, this study collectively organizes all the studies devoted to exploring e-procurement adoption strategies and barriers. It performs a systematic literature review of all the gathered manuscripts in terms of the timeline transitions of the EP adoption strategies. Theoretically, this study is structured to deepen the understanding of EP in terms of their adoption and implementation. Moreover, as a review study, it lays the foundation for future studies of EP and contributes toward the general scholarship of procurement management literature by conducting in terms of technological dimensions and advancement of procurement-related activities within the AEC (architectural, engineering, and construction) sector. This study presents the most up-to-date review on the adoption and implementation of EP. It captures a generic overview and the extent of research conducted so far, the existing gaps in the literature, and how the identified gaps can be addressed. Practically, an adoption EP framework developed and is intended to equip stakeholders with the required toolkit to construct, implement, and enforce sustainable EP systems and platforms that are robust enough to facilitate the adoption and implementation of future EP tools. Even though the framework is developed with the main contextual focus on the AEC industry, it is generically applicable to all procurement organizations willing to adapt it to suit their specific needs.
This study is broken down into five sections. This section (i.e., the introduction section) introduces the study and presents the aim and objectives of the study, as well as the contextual focus, implications, and originality of the study. Section 2 presents the study’s literature review on the evolution of traditional and electronic procurement in addition to other related factors. Section 3 and Section 4 present the study’s methodology and results, respectively, while Section 5 and Section 6 present the study’s discussions (including implications, recommendations, limitations, and future studies) and conclusions.

2. An Overview of E-Procurement: Definition and Variants

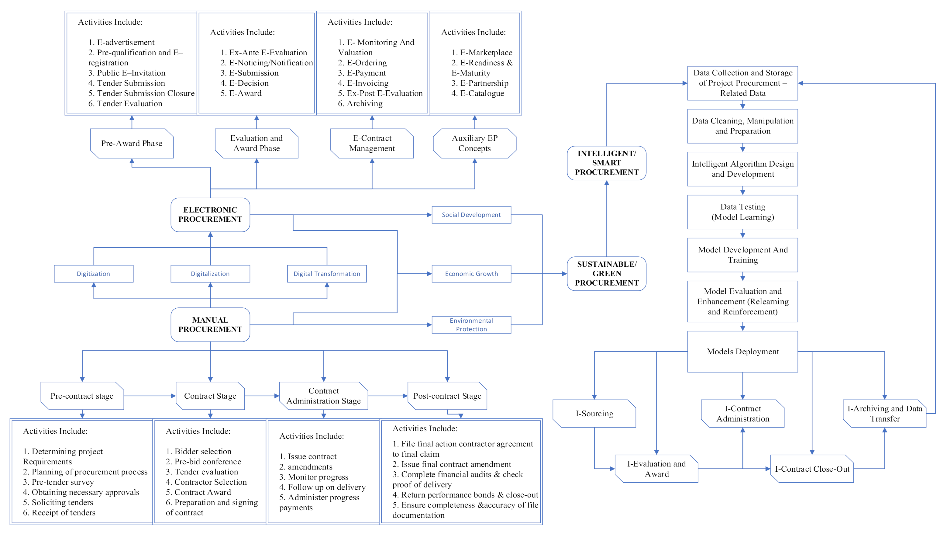
Captured under the generic construct of electronic commerce (EC), electronic procurement (EP) can simply be defined as a business-to-consumer (B2C), business-to-business (B2B), or a business-to-government (B2G) purchases as well as the sales of goods, services, works, or supplies [21,22] via the Internet and other networking and information systems. Such systems include enterprise resource planning (ERP) and electronic data interchange (EDD) [23,24]. Ref [21] classifies the types of B2B EC under four partitions from the perspectives of supplier’s power and the exchange of information, namely e-procurement, e-marketplace, e-partnerships, and e-distribution. Other studies including [25] discusses some of these partitions comprehensively. According to [26], there are three generic key stages in an e-commerce transaction. They are (1) product information marketing and procurement, (2) exchange of legally binding documents, and (3) electronic payment. These stages somewhat sum up the overall process in a given transaction. Analogous to these stages presented by [26], other studies [27,28] present the stages in terms of their contractual arrangements such as precontract stage, contract stage, contract administration stage, and postcontract stage. These categories are more likely to be identified with infrastructure-related projects [5,29]. Thus, in project resource acquisition, EP from the perspective of EC can be defined as an Internet-based business process employed to source goods, materials, and services and manage their inflow into the organization following the aforementioned contractual stages [24]. However, the United Nations Global Marketplace [30] refers to EP as the use of electronic data to facilitate the strategic, tactical, and operational process of procurement. While the term may be argued to have been coined after the establishment of the Internet in the 1990s, its associated operations and process have been around for quite an appreciable amount of time, dating back to the 1960s before the introduction of the Internet. Within the period of the 1960s to 1990s, EP often took the form of EDI (i.e., electronic data exchange) [19,30]. The developmental process of e-procurement technologies in relation to time is presented in Figure 1.
It is evident from Figure 1 that the longitudinal transition of manual execution of procurement-related activities to more digitalized formats has not only been sturdily progressive but has also stimulated the development of even more sophisticated procurement-related tools to facilitate the digital transformation of firms and statutory institutions across the world. Even though digitalization of the EP stages and associated activities have been evolving to increase efficiency, productivity, timely execution, and increased value, it must be emphasized that the activities captured under the stages tend to be somewhat similar regardless of the procurement method or system adopted. For instance, all procurement-related processes encapsulated generic tasks such as defining the requirements of what needs to be procured, selecting a suitable source or supplier, entering into a contractual agreement, fulfilling obligations on the part of each party, and closing out the contract.
The Project Management Institute (PMI) captures all the related activities under three fundamental components, namely (1) plan procurement management, (2) execution procurement, and (3) control procurement [31]. However, given some influencing factors such as the adopting an appropriate tendering procedure for different project types, project delivery method, price formation method contractual conditions, and the expectations of the contractual parties or any external financiers involved, several procurement systems or methods have been developed to suit the specific needs and demands of a project [28,32,33]. Moreover, since project procurement encapsulates the process of purchasing or acquiring products, goods, services, or works that are needed from outside the project team [31], managing project procurement-related activities requires the administration and control mechanisms needed to develop or establish and execute agreements including purchase orders contracts, MOA (i.e., memoranda of agreements). This also may influence the choice of an appropriate procurement system in addition to an existing well-calculated strategy to execute the process and the assessment of any potential risks or irregularities [17,34]. Failing to select an appropriate system for a specific project can, therefore, result in time and cost overruns, as well as poor quality delivery [35]. Among these systems include fixed-price contracting, total package options, design and construct, and on-call contracting, among several others [28,29,36].

E-Procurement Process

Knudsen also connoted that the procurement process can be captured under six different stages, namely e-sourcing, e-tendering, e-informing, e-MRO (maintenance, repair, and operating materials), ERP (enterprise resource planning) and e-collaboration [19]. In addition, other studies such as [37] include other variants of e-based models, including e-Site and e-Quality. Since there is no standardized or recognized framework that presents all the variants under a single source, it is often challenging to ascertain all the existing EP variants employed to facilitate the activities captured under the entire e-procurement process. This said, it must, however, be noted that EP is best viewed broadly as an end-to-end solution, which integrates and streamlines many procurement-related tasks or activities throughout an organization [38,39]. The end-to-end process often captures the generic stages and activities mentioned in the previous section. Refs [40,41] delineate the stages into seven distinctive activities: prequalification and registration, public invitation, tender submission, close tender, tender evaluation, tender awards, and archiving.
The United Nations also presented two main phases in the EP process, namely the pre-award phase, which encapsulated e-Notification; e-Submission; e-Evaluation; and e-Awarding; and the post-award phase consisting of activities such as e-Ordering; e-Invoicing; and e-Payment [42]. Each activity in these two phases can be executed using a wide range of EC communication media and EP technologies and tools [43,44]. Costa and Grilo presented a multiple-staged process that encapsulated ten activities captured under the procurement process [38]. In sequential order, the stages include ex-ante e-evaluation, e-noticing, e-submission, e-decision, e-award, e-ordering, e-invoicing, e-payment, e-contract management, and ex-post e-evaluation. All the mentioned activities are common in the cited references and represent the earlier generic activities, even though some stages may capture more or fewer activities depending on the procurement system. A comprehensive conceptual framework representing the order of the e-procurement stages and activities in relation to the traditional activities is presented later in the study. The adoption, development, and application of e-procurement techniques and its other variants, including e-sourcing, e-auction, and e-informing, are noted to be highly advantageous over the paper-based or manual procurement approach. The benefits range from the elimination of paperwork and paper advertisement (a positive contributor to sustainability in terms of environmental protection), increased productivity and transaction speed, relatively economical, transparent spending, regulated purchases, and limited errors and mitigating the inception and spread of corrupt-related activities and the savings in transaction cost and time within the supply chain process [45,46,47]. These can be classified as the primary benefits of e-procurement compared to the traditional or manual approaches in handling the task or activities involved in procurement-related services.
In addition to the mentioned benefits, e-procurement helps procurement agencies effectively plan and budget to avoid rogue spending, helping save money. Moreover, it helps collect procurement-related data to inform future decision making and facilitate or help automate some of the related activities and streamline business processes. The solicitation of data can also help identify the stages or specific activities of the procurement process that are vulnerable to both procurement and contractual irregularities. The ability to identify such irregularities (for example, administrative-specific irregularities, compliance-specific irregularities, procedural-specific irregularities, contract monitoring-specific irregularities) can augment or facilitate the development of effective proactive measures to prevent such irregularities or extirpate their occurrence and impacts once identified. Thus, the data can help prevent or reduce critical procurement challenges. They can also help create or carve more innovative streamlined processes and an intelligent economic and sustainable path for organizations or public procurement agencies. Lastly, e-procurement is identified as one of the critical initiatives that enhance or facilitate communication among project team members [23].

3. Methodology

As highlighted earlier, this study aimed to investigate the evolution of procurement systems and platforms, particularly the advent of e-procurement and its adoption strategies. Given that this study is intended to conduct a thorough systematic literature review (SLR), there is the need to select an appropriate approach or techniques to facilitate the review process. Thus, following a preliminary literature review to identify the research gap and establish the study’s aims and objectives, a structured plan to identify relevant documents, select appropriate analytical tools, extract and analyze relevant information, discuss, and draw practical direction is developed and presented in the succeeding sections. Prior to the commencement of any research project, it is necessary for researchers to acquaint themselves with the extant theories surrounding the subject matter to be explored and critical to identifying relevant gaps highlighted or missing in the literature [48,49]. This will help the researcher to ask the right research questions and facilitate the establishment of the research aim and objectives. This is often termed as preliminary literature review stage (PLR).
The PLR provides the researcher with the idea of the study’s topic and other tentative structures of the study background and problem statement [50]. However, it must be emphasized that the PLR is not supposed to be confused for the main literature review, which sets the foundation for the entire study and informs the study’s methodology structure, including the research paradigm, data solicitation, and analysis. In this study, the PLR facilitated or contributed to the identification of the study’s gap, which then led to the development of the study’s aim and objectives. In performing the PLR, several themes around the adoption of procurement systems were identified. However, the consistent theme that was missing was how the identified platforms used in different contexts remained sustainable throughout their evolution. These observations were further solidified at the main LR phase.

3.1. Structured Literature Review (SLR)

The SLR followed the identification of the gap and establishment of the study objectives. This study aims to conduct a detailed and structured literature review on how e-procurement has evolved to this present technological age focusing on the adoption strategies in relation to its evolution. The SLR, which often takes the form including bibliometric, scientometric, and content reviews, among other forms, has been identified to be a powerful research approach for investigating both past and present theories, epistemological stances of theoretical underpinnings, hypotheses, and the foundations for the development of conceptual theories and frameworks [50,51]. It has been applied to investigate several topical issues and constructs discussed in the construction and project management scholarship domain to extend the knowledge of several subject matters within the field. The SLR follows a well-established process that commences with a search of relevant and related manuscripts in the world-established academic database, including Web of Science, Google Scholar, Microsoft Academic, and Scopus. As this study follows or adopts the SLR technique to investigate and evaluate the evolution and adoption strategies of the procurement system and platforms, the various stages of the SLR as applied in the study are presented in the subsequent sections.

3.2. Identification of Relevant Studies; Database Selection (Inclusion and Exclusion Criteria)

As highlighted in the previous section, prior to commencing a search of the relevant documents on a specific topic, it is needful to settle on or select an appropriate academic database to help identify the related documents. The popular academic database includes Google Scholar, Microsoft Academic, Scopus, Web of Science, PubMed, and other databases or repositories of related publishers or journals, including Elsevier, ASCE, Emerald, and Sage. Among all the mentioned sources, Scopus was identified as the most preferred database as it has been described as arguably the most powerful database with the relatively highest number of indexed academic documents. Per the views of [52], it is necessary to consider multiple data sources in conducting an SLR study in order to retrieve as many publications as possible. However, due to the need to avoid double counting or retrieval of the same manuscript across multiple platforms (which can lead to the daunting task of discarding repeated publications), this study resorted to the use of only Scopus academic repository to retrieve all the related manuscripts for further investigation. Thus, owing to the advantage of adopting Scopus, as highlighted earlier, additional justifications for using Scopus included the coverage of wide scholarly publications and its comparatively faster indexing process, which enhances the chances of retrieving more extant manuscripts as compared to the other sources [50]. As a result, it has been widely employed as the number one go-to database for most construction management-related studies [50]. This stage proceeded with the keying in the required keywords into the Title/Abstract/Keywords search engine of the Scopus web portal. The terms electronic procurement or e-procurement and construction were used to begin the search to ascertain the required publications on the subject matter. These generic keywords were used in order to retrieve as many manuscripts as possible. The initial search resulted in a search output of 117 documents. However, the search results were refined to arrive at only the manuscript or papers that we relevant for this review. Thus, after the retrieval of the initial output, the search parameters were limited to journal publications only, made up of articles and review documents (for the document types section) and English (for the language section). No other refining parameters were established. After the refinement, a total of 74 documents were maintained out of the 117 papers. The final code for arriving advert 74 search results is presented below:
  • Initial Search Code: TITLE-ABS-KEY (“smart procurement” OR “electronic procurement” OR “e-procurement” AND “construction”) = 117 document results
  • Second Search Code: TITLE-ABS-KEY (“smart procurement” OR “electronic procurement” OR “e-procurement” AND “construction”) AND (LIMIT-TO (DOCTYPE, “ar”) OR LIMIT-TO (DOCTYPE, “re”)) AND (LIMIT-TO (LANGUAGE, “English”)) = 74 document results
  • Final Documents after manual reading = 64 documents
The last stage, known as the sieving stage, is regarded as one of the most critical of all the stages as it is the stage where further trimming is done by reading through the remaining manuscripts manually. The sieving is done by manually reading through the retrieved manuscripts to ascertain whether they align with the topic under study. As a result, after completing a deep scan of all the 74 papers, a total of 64 or outputs were left. As the topical scope of this review study centered on e-procurement adoption in construction-related works, a total of 10 papers were discarded out of the 74 to arrive at the final output of 64.

4. Data Analysis

Following a hybrid-metric review, this manuscript adopted the bibliometric, scientometric, thematic, and content analysis techniques to examine the data retrieved from all the 64 manuscripts. Bibliometric contents explored included time-series analysis of the manuscripts (i.e., the number of manuscripts published annually on the subject matter) as well as the number of publications from contributing countries, journals, and authors. Moreover, the scientometric aspect of the exploration included keyword citation bursts, collaborations of contributors including authors, institutions, countries, etc. The thematic analysis was employed to identify, analyze, codify, and interpret patterns or common themes throughout the reviewed manuscripts. Thus, this technique is applied to this study to codify and thematic the various adoption strategies into their respective constructs. Lastly, the content analysis approach was used to discuss the constructs developed in this study. The succeeding section introduces the various techniques adopted.

4.1. Timeline Series Analysis and Technological Trends

While the evolution of EPs and associated platforms have been promising with the significant developments and updates over the past decades, classical scholarship devoted to the study and research contribution on its related subject matter has been the opposite. From Figure 2, not only has the academic contribution on the subject matter been sporadic with the periodic rise and falls but also been unencouraging until the past two years. Even though according to [30] the concept and adoption of EP systems commenced in the 1960s. It skyrocketed in the era of the Internet, which is evident from the annual publication trend that scholarly attention on EP in construction began in early 2000. Thus, while scholarly attention is noted to be relatively recent, the contribution on the subject matter has not been encouraging in general, with the exception of the past two years that recorded the highest number of eight apiece in both 2019 and 2020. This situation contributes to the debate on why the construction industry is one of the secondary industries that are yet to be deeply explored and adopt the full scale of the EP and associated variants. Moreover, it also demonstrates the pattern of the industry’s conservative nature and how slow it is when it comes to the industry’s adoption, digitalization, or digital transformation [44,53,54]. Issues like these raise concerns regarding why it tends to be somewhat difficult for the construction industry to embrace or adopt new cutting-edge technologies.
In general, there was a total output of 64 related manuscripts in the past two decades averaging approximately three manuscripts per year over the past 20 years. However, from Figure 2, the annual publications are not evenly spread. While some years recorded relatively higher output, such as 2010, 2014, 2015, 2017, 2019, and 2020 with at least five published manuscripts, other years, such as 2004, 2007, and 2009, recorded as low outputs as zeros and ones. Overall, even though the past two years (i.e., 2019 and 2020) did record a relatively higher output compared to the previous years, a valid question that can be raised is whether the current rise is sustainable. Following the recent surge in the number of publications, it must be emphasized that there have been several topics discussed or explored in different studies, as presented in Figure 3. The figure, therefore, illustrates the leading constructs of EP research examined over the course of the publication period. As a result, Figure 3 reveals the need to focus on EP mainstream issues, not only limited to the adoption strategies discussed in the study but also trending and upcoming topics such as the development and application of intelligent tools and techniques such as deep learning and cloud computing within the operational processes of procurement-related activities, especially for large-scale infrastructure-related projects.
Similar to the manual-based activities involved in the procurement process, the procurement process comprises related activities that have evolved to incorporate the application of some of the extant sophisticated tools or technologies for their execution. Each activity within the process may employ a specialized tool for its respective execution or operation. For instance, ref [6] used the genetic algorithm to estimate an optimum schedule for an EPC project (i.e., engineering procurement construction). Other leading tools or techniques employed range from case-based reasoning [55] to artificial neural networks (ANN) [56]. Through the application of some of these approaches, there have been other innovation systems implemented to automate or digitalize some of the individual tasks such as appending of digital signatures and complex cryptographic security features as well as other web-based applications such as online auction and reverse auction, etc. [23]. The intensity or focus attributed to these key areas and other significant areas are presented in the keyword heatmap in Figure 4.

4.2. Countries’ Contributions and Citations

Figure 5 presents two critical pieces of information. The first is the country-specific contribution and focus on e-procurement-related studies. Second, it presents the citation of the document per country. Beginning with the contribution data (presented on the left hand of the graph), twenty-seven countries were identified to have published at least one manuscript on the subject matter. Among these 27 countries, only six regions published a minimum of five manuscripts. They are Australia, Hong Kong, Malaysia, Nigeria, the United States, and the United Kingdom. However, regarding the impact of these manuscripts, which is measured by the citation index (right side of the graph), it was realized that even though countries such as Sweden did not record as high output as the case of the six countries mentioned previously, the publication(s) that came from such contexts recorded an exceptional publication impact of more than 100 citations.
The United Kingdom and Australia were the only two countries with a minimum of five publications output coupled minimum impact of 100 citations. Spanning the output over the number of years explored (i.e., from 2000 to 2020), it was evident that publications on the subject matter, particularly regarding the contributions from both the represented countries as well as the unrepresented countries, has not been encouraging; thus, we recommend more scholarly devotion on the subject matter.

4.3. E-Procurement Process and Related Activities

The traditional procurement process, which serves as the foundation or first principle of the e-procurement process, is noted to encapsulate several activities that are often captured under four main contractual phases, namely the precontract stage, contract stage, contract administration stage, and post-contract stage [27,28]. While the activities captured under these contractual contracts may exist independently, they are interlinked and flow in sequential order, meaning the activities are executed in a systematic format following a contractual arrangement. However, it must be emphasized that they may differ in terms of number and order (position) based on the procurement system strategy or procedure in use. Thus, from the traditional procurement method to single staged or two-stage design and build method or management contract, adopting any of the methods depends on several factors, including allowable time for delivery, budget, project uniqueness, and specifications.
It must be emphasized that EP is not a form, type, or method of procurement but rather the execution of any of the mentioned forms or methods of procurement over a network system such as ERP or EDI and the Internet [17]. Thus, the generalizability of the term e-procurement may not be applicable to all be related activities of the procurement process but rather specific activities that can be executed over the Internet or other network system. Moreover, whereas some of the e-activities within the procurement process may be automated, others may be manually executed over the Internet or the network system in use. As a result, not all activities are electronically executed, from project requirement definition at the precontract stage to ensuring accurate and complete file documentation. Not all activities are automated or can be automated. This point is worth noting since e-procurement in construction and infrastructure-related activities is not the same as other sectors. Even though not all activities in the procurement process of construction-related works are electronically executed, the ones conducted online or over a network system have been identified to add significant value to the entire process and related projects. From the specific activities captured under the procurement process to other general procurement-related activities, some of the e-activities under the PP include e-advertisement, e-sourcing, e-tendering/e-bidding, e-invoicing, e-auction, and reverse auction and e-reporting, among others [11,23,57,58,59,60] etc. Other general related activities include e-informing, e-catalog, and e-valuation, among other electronic execution-related activities [18,61]. It must be emphasized that while the different variants perform independent and unique functions, they do not belong to a specific procurement system but are rather applicable to almost all the procurement systems, especially in terms of the activities captured under the procurement process.

4.4. Procurement and Contractual Irregularities: The E-Tendering Process

Albeit the procurement process encapsulates a wide range of stages and their associated activities, the tendering stage with its related activities is often viewed as the most critical stage or the most vital phase in the lifespan of a construction project as it comprises of the activities that lead to the selection of the successful bidder to execute the construction works within a stipulated timeframe based on an acceptable offer [62,63,64]. Tendering allows several contractors to compete for the same project. Onur, Ozcan and Taş revealed that increasing the number of bidders by just a single participant could result in an, on average, lead to a 3.9% decrease in procurement price, contributing to cost savings [65]. Moreover, it carries additional benefits to the overall procurement process, such as lesser time of transactions, wider geographical reach, greater transparency, and better pricing [66]. Other than the noted benefits or contributions of the tendering stage, the activities captured under this stage have been identified as one of the most vulnerable stages to procurement and contractual irregularities such as corruption [8,9,27].
Thus, even though the tendering procedure as a system was implemented to award public contracts in the fairest means [67], the process has yet been exploited owing to both internal and external loopholes such as lack of consistent monitoring and review of procurement activities, payment for uncompleted works and the lack of adequate supervisory control over procurement transactions and management among other irregularities [27]. Per the study of [67], the activities captured under the e-procurement system include prequalification and registration, public invitation, tender submission, tender closure, evaluation of tenders, tender award, and archiving. Whereas these activities may be executed online, they are mostly influenced by human decisions and bias and, as such, often tends to eliminate the same reason of fairness the tendering system was created. As such, corrupt practices, including the unfair award of contracts, collusion, and other related irregularities, are prevalent within the procurement stages and underlying activities.

4.5. E-Procurement Technology Adoption

Technology adoption (TA) refers to the willingness and capacity to accept, integrate, and use either an extant or new technology in a given or specific context [68]. It must therefore be emphasized that adoption is a process or series of activities and not a sudden event or procedure [69,70]. Moreover, regardless of the procedural extent or timeframe of the adoption process, it must be emphasized that the adoption process requires the customer’s readiness to use or apply the technology for the function it was created [20,62,68,71].
The construction industry remains one of the most conservative sectors globally in terms of technology adoption, and this trait extends to the adoption of e-procurement [72]. Thus, unlike other sectors, including manufacturing, retail, and banking, that have adopted and harnessed e-procurement to an appreciable extent, the construction sector is yet to see the benefits of full-scale adoption [20]. However, [26] indicated that based on the success rates enjoyed by the other mentioned industries, there is a substantial potential for the AEC industry to have similar benefits, and this submission has been gradually manifesting within the AEC industry. Even though this statement was made more than a decade ago, the adoption rate has not seen any drastic improvement, which further confirms the industry’s conservative nature. This scenario is often attributed to the readiness of the sector to adopt EP [62,71,73,74].

4.6. EP Adoption Models and Associated Success Factors

It was evident from the selected documents for this review that more than 50% of the retrieved manuscripts examined, commented, or highlighted on the subject of EP adoption, making it one of the most examined constructs within the EP scholarship see [75,76,77]. To adopt simply means to take up. Thus, it connotes the process of taking up or using EP-related tools to facilitate the procurement of goods, works, and services. Similar to the adoption of any innovation, any new technology within the AEC domain is also influenced by the several indicators defined under different adoption models, including reasoned action theory, planned behavior theory, social cognitive theory, and extant theories. All these theories have been developed to shape or influence how any new technology or innovation is accepted or rejected in any given context [78]. Some of the common measurement items running through the constructs of the identified models include perceived usefulness (relative advantage) and ease of use (or level of complexity), trial ability and actual use, performance and effort expectancy, compatibility, and social and organizational influence [69,78,79,80].
Other relevant studies on EP adoption regarding significant issues such as the user experiences on EP platforms and supplier’s perspectives have been conducted by [57,81,82,83]. For instance, inferring from the study of [84,85] the two end-to-end spectrums of e-procurement adoption encapsulates initial adoption (microscale) and institutionalization (macroscale). The factors that influence the adoption were examined by the same authors with the role governments play in the adoption process (from the perspectives of regulatory and legal infrastructure, leadership, knowledge and socioeconomic infrastructure, and information and technology infrastructure) having the most significant impact on the entire process [84,85]. It finds that the role of government plays a critical role in influencing a decision of initial adoption of e-procurement in construction firms through information and technology infrastructure (ITI), socioeconomic and knowledge infrastructure, government leadership, and legal and regulatory infrastructure. These measurement items, in addition to other existing ones, do not only define how any newly developed technology can be accepted and used but also define the readiness of the user’s adoption of the technology. Studies that have explored e-readiness or the readiness of industries and institutions for e-procurement adoption include [20,62,71,73]. It is obvious that the full potential of e-procurement has not been deployed yet, particularly by firms and institutions within the AEC domain, primarily due to the measurement items delineated above. This situation may be argued to be worse in the developing context. As it is noted that most firms’ employers adopted procurement technology at the entry level rather than an integrated or deeper level. Thus, according to [84,85], the level at which a more sophisticated e-procurement technology is applied or employed is significantly low and does not correspond to the development of the e-business infrastructure.
This calls for the review of how the measurement items can be regulated to facilitate EP adoption and how institutional policies can be revamped to facilitate the readiness of EP adoption by firms. Other than the drivers noted as the leading push factors promoting the adoption, implementation, and enforcement of EP in different jurisdictions and contexts, other notable variables identified as success factors are also identified to contribute to the successful adoption and application of EPs in executing infrastructure-related projects [39,86,87,88]. Among the top success factors include fast and reliable Internet service and ICT infrastructure, skilled or trained personnel to handle EP-related processes and issues, extensive knowledge domain, and awareness of EP applications, among several others. Categorical constructs developed to encapsulate the extant success factors include technological factors, organizational factors (administrative support for physical and knowledge infrastructure), human factors, and statutory factors (required policies, standardizations, and regulations for facilitating EP development, adoption, implementation, and use) [86,87].

4.7. EP Implementation: Boosters and Barriers

Analogous to the driving indicators of EP and the related critical success factors, studies including [89,90,91] also examined the underlying factors that contribute to the successful adoption and implementation of EP. The factors were captured under two primary frameworks: (1) implementation success framework for project management success and (2) user satisfaction. Refs [48,50] identical factors were identified under the two spectrums, respectively. These variables were further condensed into common-themed clusters. For the 47 variables captured under the project management success, 8 thematic constructs were developed to group the variables with identifiable themes. Five of these constructs were identified to contribute to the success: project team planning, stakeholder involvement, change management, technical outsourcing, and effective organizational policy and strategic plan. The remaining three were business process innovation and external collaboration, organizational learning, and relationship development. Similar thematic clusters were developed for the user satisfaction construct. However, only three out of the eight contributed to the overall satisfaction, and they included change management, technical outsourcing, and effective organizational policy and strategic plan. To date, this is considered one of the most up-to-date reviews and empirical assessments on EP implementation success. Further studies, particularly on the implementation success of smart or AI-driven procurement tools in both established and emerging contexts and institutions, are encouraged to be conducted. This is owed to regulatory and legal complexities associated with some of these emerging tools, such as smart contracts, in terms of their mode of operations and applications.
On the flip side, there are also a couple of challenges associated with the implementation process or affect the implementation success. Thus, even though the EP adoption success in several jurisdictions is propelled by most of the variables mentioned, it must also be emphasized that other than the identified EP adoption promoting factors, there are also some shortcomings (termed as barriers in some studies) that also limit the adoption of EP. Among these factors included the lack of standardization or benchmark for new firms to follow in adopting any EP related tool, the limited or lack of confidence surrounding the security and legal stipulations of EP, limited or lack of policies guiding the development, adoption, enforcement, and application of EPs among several others [26,92]. Rankin, Chen and Christian, listed several key technical and organizational challenges associated with e-procurement adoption and implementation, which were primarily centered on the themes including security, authentication, standards, and integration (in terms of the technical themes) and capability, responsibility, ownership, and cost appropriation (in terms of the organizational themes) [26]. Thus, for EP to be successfully implemented, a framework that addresses some of these critical concerns is needed. This will facilitate the successful implementation of the existing EP tools and associated variants and prepare the industry for the future of procurement, which is projected to be highly intelligent and complex.

4.8. Introducing the Future of Procurement

Other than all the highlighted benefits of EP, it is believed that the most ground-breaking benefits of EP are still ahead as auxiliary AI tools to facilitate the augmentation continue to get sophisticated and able to execute imaginably impossible tasks a few years ago. For instance, with the emergence of smart contracts and deep learning, it is now relatively easier to develop an all-in-one procurement platform that can automate almost all the related activities captured under the procurement process and execute related legal contracts automatically without the need for any manual input or third party assistance. This will contribute to the benefits listed above in terms of saving cost and time and create room and the foundation for related stakeholders and scholars to invest the saved resources to develop even more innovative and sustainable approaches that will enable the adoption and application in a broader context. Additionally, other associated benefits include trust, transparency, security, and facilitating contractual dispute. Compared to the other evolved forms or transitions of the various procurement tools such as EDI and EP, SP has not only been envisioned to provide enormous benefits stores the various activities and stages within the procurement process but has also provided opportunities that merge the benefits or the advantages of the tools employed to facilitate SP as well as the inheritance benefits of the procurement systems or strategies.
EP platforms discussed in most studies are often presented as standalone constructs or integrated with BIM [38]. However, recent developments in EP go beyond the confines of BIM to incorporate or make use of wide-ranging technologies, including blockchain and artificial intelligence. For instance, in the pursuit of developing a roadmap for banking systems in the fourth industrial era, ref [93] pointed out some of the critical indicators that can also be termed as inherent merits of the fourth generation banking. They include modular banking, omnichannel banking, blockchain-enabled banking, social media banking, smart banking, and open banking. Similar developments in different fields, including manufacturing and other public sector-related enterprises, are underway since there are technological capabilities to facilitate such developments and the technical support to maintain them. Thus, in the wake of developing more sophisticated and efficiency-driven platforms, primary emphasis is placed on building a more secured, transparent, immutable, self-learning, and automated platform with leading tools including intelligent contracts, neural networks, fuzzy synthetic evaluation, among other AI-driven tools [10,50,94]. Projected solutions making use of the current technological developments are required to develop an overarching framework intended to close the e-procurement loop (i.e., capture the start to finish of the EP loop) and support all the stages and the underlying activities of the EP process (e.g., permit applications, insurance, financial audits, ancillary services of bonds, and contractual amendments). These can be achieved by realizing that the implementation and adoption or use of new technologies involves the automation, rationalization, or re-engineering of the various activities captured under the EP process, including the tender process [26].
Figure 6 presents the overall generic development phases of the procurement execution tools and techniques to the projected future developments and applications. As highlighted earlier, the development of the procurement tools has been notable, particularly in sectors including manufacturing and finance. In the construction industry and the AEC sector in general, the developments are still in progress and mostly centered on some of the specific EP-related activities with new focus and green and sustainable procurement development. The current push for more focus on GP or SP falls in line with the United Nations sustainable development goals, which aims to boost the economic performances of the various sectors of an economy, reduce the adverse impact on the environment, and advance the course of social development.
Moreover, as hinted earlier, the TP activities form the underlying foundations for most EP developments. For instance, an advertisement in the newspapers in TP becomes an e-advertisement on the EP network. Thus, going through the process of digitization and digitalization to transform some of the TP activities as well as the digital transformation to transform some of the processes such as tendering evolving into E-tendering. There has been a growing consensus on the focus and development of the SP/GP-related literature. Along these lines, some of the benefits identified include encouraging sustainable land use and ecological enhancement and creating a robust and productivity-driven industry that contributes enormously to boosting the economy by creating more avenues that reduce unemployment and increase GDP. Whereas there has been a limited progressive effort towards the first two leading constructs that is EP and SP/GP, there is an infinitesimal contribution towards intelligent procurement and its related systems within the AEC domain, if any. As a result, extracting the activities captured under the EP and GP with the associated influencing factors, this study employed the thematic technique to develop the construct labeled smart or intelligent procurement (IP) [95,96]. Thus, from the precontract phase of a given project to the contract closeout, the five themes developed follow a similar naming structure of both TP and EP and they are: (1) I—Sourcing (which encapsulates activities commencing from the preliminary/precontract activities through to the advertisement and invitation to tender); (2) I—Evaluation and Award (which encapsulates the activities capturing the automated evaluation of the submitted bids, intelligently award the contract to the most suitable contractor and any all associated tasks); (3) I—Contract Administration (encapsulating the dynamic and intelligent supervision of projects, automated contract verification and payment, smart risk or irregularity assessment and reporting); (4) I—Contract Closeout (consisting of activities captured under the final contractual stages and contract close out as well as post contract activities) and finally a new construct or stage labeled I–Archiving and Transfer (which consists of the activities leading to capturing and storing all project-related data and information to a database system: used to train the AI-enabled models across the various stages or channels to make the process more intelligent.

4.9. Implications of E-Procurement on Sustainability

It is imperative to mention that the introduction of e-procurement did not only come to expedite the traditional procurement process but also contributed to the fundamental constructs of sustainability, including environmental, economic, and social. A number of studies have been conducted on these two constructs, typically focusing on sustainable procurement and e-procurement see [28,97,98,99,100], among several others in different sectors and countries. However, this section does not only explicate how sustainability influences the selection of choices of goods works and services to be procured but also how the introduction and application of e-procurement directly or indirectly contribute to the generic goals of sustainability.
Yu, Yevu and Nani, reviewed and examined the underlying indicators of EP and SP, intending to develop an integrated framework to facilitate the promotion of the two constructs [100]. While the two constructs (i.e., EP and SP) are distinctive in nature and attributes, they share some fundamental features that directly or indirectly contribute to economic growth, environmental protection, and social development. In this context, we agree with the school of thought that SP is an upgraded transition of EP. Whereas EP focuses on the digitalization prospects and transformation of the manual approaches of the procurement-related activities, sustainable procurement incorporates not only the digitalization of the processes to expedite the process and produce the already-mentioned benefits but also focuses primarily on contributing to stipulated global conservation principles (i.e., environmental protection) as well as contributing to the economic growth and social development of a given context. Thus, in terms of contributing to environmental protection, the procurement of goods, works, and services must not cause an adverse impact on the environment but rather contribute to sustaining it. A typical example is the savings on paper, as e-procurement is predominantly a paperless process (or less use of paperwork).
The generic theoretical development of procurement is therefore argued to commence with (1) the manual approach of executing procurement works, (2) transition to electronic procurement, (3) sustainable procurement, and (4) intelligent procurement. The final phase (i.e., intelligent or smart procurement) is argued to be the culmination of the preceding three phases. In other words, we argue that for a procurement system to be intelligent, it does not only need to possess the trait of self-learning and self-execution of complex transactions but must also execute those transactions in a more sustainable manner, as well as contribute to both economic growth and social development. Missing any of these integral constructs disqualifies the process from being smart or intelligent. As the foundational study towards the theoretical developments of intelligent (smart) procurement, this study is intended to trigger more constructive discussions towards the development of smart procurement literature and therefore advocates for greater attention in this regard.

5. Limitations and Future Studies

As a systematic review study, this paper focused mainly on the evolution and adoption of the various electronic systems and platforms for executing procurement-related works. Given that no empirical survey or assessment was conducted in this study other than the bibliometric and scientometric analysis, future studies can empirically examine the adoption and implementation strategies using case-specific data in different contexts. Moreover, it must be emphasized that there are tons of other thematic constructs developed or captured under the subject of EP from which this study focused on two of them (i.e., adoption and implementation strategies of EP and embracing the future of EP) due to the allotted page limit and word count. This study, therefore, does not cover all the various thematic clusters developed under EP. As a result, there are several other topics under EP that have not been reviewed yet. This calls for further review into other thematic areas of EP, their impact on organizational productivity, and the three underlying features of sustainability (i.e., economic growth, social development, and environmental protection).
Moreover, future studies can further explore the theoretical and practical underpinnings of the theoreticized intelligent procurement and its impact on the AEC sector, considering examining its adoption and implementation strategies. Since the framework developed in this study can best be described as theoretical, it is necessary to examine and ascertain its validity in future works. It is also vital to consider how further developments and associated policies of e-procurement can be translated into practice [101] and how they can also improve transparent governance and curb corruption [102,103]. Lastly, further empirical examinations on effective application of the adoption framework in different contexts are needed to enable such contexts to adapt and apply the framework to suit their specific needs.

6. Conclusions

The advent of electronic procurement (e-procurement) revolutionized the operational schema of traditional procurement, which used the manual approach in procuring the goods, works, and services of construction other infrastructure-related projects within the AEC sector. Analogous to the transitions of procurement transactions that have taken place over the past decades, it is not far from right to posit that the mode of executing procurement activities, including its systems and platforms, will continue to evolve as projects become more complex in terms of size, contractual arrangements, and other processes. This study investigated the evolution and transitional paradigms of procurement within the AEC industry, focusing on the sustainable adoption strategies of electronic systems and platforms. Given the nature of this review study, the notable bibliographic showed that research devotion has not been encouraging until the last two years.
Moreover, contributions on the subject matter are mostly dominated by Australia, Hong Kong, Malaysia, Nigeria, the UK, and the US, even though the outputs from these countries in terms of numbers are not encouraging. A framework demonstrating the developmental phases of EP to IP was developed to shed more light on the evolution of the procurement-related tools and processes and the identified gaps or areas in need of further development. Thus, not only does this study contributes to the extension of the knowledge base of the subject matter of e-procurement, but the framework developed also serves as a relevant source of valuable information for further studies. Finally, just as there was the need for the transformation of switching from the manual approach of handling the procurement activities of infrastructure-related works to e-procurement, the inevitable transition of e-procurement tools and processes to a more advanced, smart, automated, and sustainable of handling and executing the procurement activities of infrastructure-related projects cannot be overemphasized. Can existing organizations and governments be able to match up or catch up with the advancements of the fast-paced evolving e-procurement systems? That is an important question that requires further exploration.

Author Contributions

A.P.C.C., Conceptualization resources, project administration, funding acquisition; writing—review and editing; supervision; E.K.O., Data curation, writing—original draft preparation, visualization, methodology, software, validation, formal analysis, investigation. All authors have read and agreed to the published version of the manuscript.

Funding

This research was funded by The Hong Kong Polytechnic University under the Postdoc Matching Scheme with grant number [Project No. P0034121]. The authors would like to acknowledge the Research Grants Council of Hong Kong for partly funding this project under project theme, “Developing a computerized project success index system to monitor and benchmark the performance of hospital projects (RGC General Research Fund: 15205421).

Institutional Review Board Statement

Not applicable.

Informed Consent Statement

Not applicable.

Data Availability Statement

Data used in this study are accessible from the corresponding author.

Conflicts of Interest

The authors would like to declare that they have no conflict of interest.

References

  1. Knight, L.; Harland, C.; Telgen, J.; Thai, K.V.; Callender, G.; McKen, K. (Eds.) Public Procurement: International Cases and Commentary; Routledge: New York, NY, USA, 2012. [Google Scholar]
  2. World Bank. Global Public Procurement Database: Share, Compare, Improve. 2020. Available online: https://www.worldbank.org/en/news/feature/2020/03/23/global-public-procurement-database-share-compare-improve (accessed on 29 March 2021).
  3. Zouhar, Y.; Jellema, J.; Lustig, N.; Trabelsi, M. Public Expenditure and Inclusive Growth-A Survey (No. 109); International Monetary Fund: Washington, DC, USA, 2021. [Google Scholar]
  4. Owusu, E.K.; Chan, A.P.; Wang, T. Tackling corruption in urban infrastructure procurement: Dynamic evaluation of the critical constructs and the anti-corruption measures. Cities 2021, 119, 103379. [Google Scholar] [CrossRef]
  5. McBride, J.; Siripurapu, A. The State of US Infrastructure. 2021. Available online: https://www.cfr.org/backgrounder/state-us-infrastructure (accessed on 28 August 2021).
  6. Suresh, M.; Dutta, P.; Jain, K. Analysis of an EPC project: A solution to the resource constrained project scheduling problem using genetic algorithms. Int. J. Ind. Syst. Eng. 2011, 8, 251–269. [Google Scholar] [CrossRef]
  7. Chan, A.P.; Owusu, E.K. Corruption forms in the construction industry: Literature review. J. Constr. Eng. Manag. 2017, 143, 04017057. [Google Scholar] [CrossRef]
  8. Le, Y.; Shan, M.; Chan, A.P.; Hu, Y. Investigating the causal relationships between causes of and vulnerabilities to corruption in the Chinese public construction sector. J. Constr. Eng. Manag. 2014, 140, 05014007. [Google Scholar] [CrossRef]
  9. Tabish, S.Z.S.; Jha, K.N. Analyses and evaluation of irregularities in public procurement in India. Constr. Manag. Econ. 2011, 29, 261–274. [Google Scholar] [CrossRef]
  10. Thio-ac, A.; Domingo, E.J.; Reyes, R.M.; Arago, N.; Jorda, R., Jr.; Velasco, J. Development of a Secure and Private Electronic Procurement System Based on Blockchain Implementation. Int. J. Adv. Trends Comput. Sci. Eng. 2019, 8, 2626–2631. [Google Scholar] [CrossRef]
  11. Santoso, D.S.; Bourpanus, N. Moving to e-bidding: Examining the changes in the bidding process and the bid mark-up decisions of Thai contractors. J. Financ. Manag. Prop. Constr. 2019, 24, 2–18. [Google Scholar] [CrossRef]
  12. Camdessus, M.; Good Governance: The IMF’s Role. International Monetary Fund. 1997. Available online: https://www.imf.org/external/pubs/ft/exrp/govern/govindex.htm (accessed on 28 August 2021).
  13. OECD. The Economic and Social Impact of Electronic Commerce: Preliminary Findings and Research Agenda; Organisation for Economic Co-operation and Development; OECD Online Bookshop; Paris, France, 1999; ISBN 926-4169-725. [Google Scholar]
  14. United Nations. United Nations Procurement Manual. Department of Operational Support Office of Supply Chain Management Procurement Division. 2020. Available online: https://www.un.org/Depts/ptd/sites/www.un.org.Depts.ptd/files/files/attachment/page/pdf/pm.pdf (accessed on 28 August 2021).
  15. World Bank. Why Modern, Fair and Open Public Procurement Systems Matter for the Private Sector in Developing Countries. 2018. Available online: worldbank.org/en/news/feature/2018/05/16/why-modern-fair-and-open-public-procurement-systems-matter-for-developing-countries/ (accessed on 28 August 2021).
  16. Neupane, A.; Soar, J.; Vaidya, K. An empirical evaluation of the potential of public e-procurement to reduce corruption. Australas. J. Inf. Syst. 2014, 18, 21–44. [Google Scholar] [CrossRef]
  17. Barthorpe, S.; Chien, H.-J.; Shih, J.K. A survey of the potential for enterprise resource planning (ERP) in improving the effectiveness of construction management in the UK construction industry. Int. J. Comput. Appl. Technol. 2004, 20, 120–128. [Google Scholar] [CrossRef]
  18. Eadie, R.; Perera, S.; Heaney, G.; Carlisle, J. Drivers and barriers to public sector e-procurement within Northern Ireland’s construction industry. J. Inf. Technol. Constr. 2007, 12, 103–120. [Google Scholar]
  19. Knudsen, D. Aligning corporate strategy, procurement strategy and e-procurement tools. Int. J. Phys. Distrib. Logist. Manag. 2003, 33, 720–734. [Google Scholar] [CrossRef]
  20. Wong, C.H.; Sloan, B. An Empirical Survey of the UK Construction SMEs’ E-Procurement Readiness from the E-Legal Aspects. J. Constr. Res. 2006, 7, 81–97. [Google Scholar] [CrossRef]
  21. Choe, J.M. The Classification of Types of Business-to-Business Electronic Commerce: A Framework Construction. J. Inf. Organ. Sci. 2017, 41, 1–20. [Google Scholar] [CrossRef]
  22. Eom, S.-J.; Kim, S.-C.; Jang, W.-S. Paradigm shift in main contractor-subcontractor partnerships with an e-procurement framework. KSCE J. Civ. Eng. 2015, 19, 1951–1961. [Google Scholar] [CrossRef]
  23. Cheng, C.B. Solving a sealed-bid reverse auction problem by multiple-criterion decision-making methods. Comput. Math. Appl. 2008, 56, 3261–3274. [Google Scholar] [CrossRef][Green Version]
  24. Farzin, S.; Nezhad, H.T. E-procurement, the golden key to optimizing the supply chains system. Int. J. Econ. Manag. Eng. 2010, 4, 837–843. [Google Scholar]
  25. Costa, A.A.; Tavares, L.V. Advanced multicriteria models to promote quality and reputation in public construction e-marketplaces. Autom. Constr. 2013, 30, 205–215. [Google Scholar] [CrossRef]
  26. Rankin, J.H.; Chen, Y.; Christian, A.J. E-procurement in the Atlantic Canadian AEC industry. J. Inf. Technol. Constr. 2006, 11, 75–87. [Google Scholar]
  27. Owusu, E.K.; Chan, A.P.; Ameyaw, E. Toward a cleaner project procurement: Evaluation of construction projects’ vulnerability to corruption in developing countries. J. Clean. Prod. 2019, 216, 394–407. [Google Scholar] [CrossRef]
  28. Ruparathna, R.; Hewage, K. Sustainable procurement in the Canadian construction industry: Current practices, drivers and opportunities. J. Clean. Prod. 2015, 109, 305–314. [Google Scholar] [CrossRef]
  29. Owusu, E.K.; Chan, A.P. Corruption in Infrastructure Procurement: Addressing the Dynamic Criticalities; Routledge: New York, NY, USA, 2020. [Google Scholar]
  30. United Nations Global Market Place. The UN Procurement Practitioner’s Handbook; United Nations High Level Committee on Management Procurement Network: New York, NY, USA, 2020; Available online: https://www.ungm.org/Shared/KnowledgeCenter/Pages/PPH2 (accessed on 15 August 2021).
  31. Project Management Institute. A Guide to the Project Management Body of Knowledge PMBOK Guide, 6th ed.; Project Management Institute Inc.: Newtown Square, PA, USA, 2016. [Google Scholar]
  32. Eriksson, P.E.; Westerberg, M. Effects of cooperative procurement procedures on construction project performance: A conceptual framework. Int. J. Proj. Manag. 2011, 29, 197–208. [Google Scholar] [CrossRef]
  33. Sutt, J. Manual of Construction Project Management: For Owners and Clients; Wiley: Chichester, UK, 2011. [Google Scholar]
  34. Egbu, C.; Vines, M.; Tookey, J. The Role of Knowledge Management in e-Procurement Initiatives for Construction Organisations. In Proceedings of the 19th Annual ARCOM Conference, Brighton, UK, 3–5 September 2003; pp. 661–671. [Google Scholar]
  35. Lædre, O.; Austeng, K.; Haugen, T.I.; Klakegg, O.J. Procurement routes in public building and construction projects. J. Constr. Eng. Manag. 2006, 132, 689–696. [Google Scholar] [CrossRef]
  36. Jimoh, R.A.; Oyewobi, L.O.; Aliu, N.O. Procurement selection criteria for projects in the public sector: Evidence from Nigeria. Indep. J. Manag. Prod. 2016, 7, 1096–1114. [Google Scholar] [CrossRef]
  37. Vitkauskaite, E.; Gatautis, R. E-procurement perspectives in construction sector SMEs. J. Civ. Eng. Manag. 2008, 14, 287–294. [Google Scholar] [CrossRef]
  38. Costa, A.A.; Grilo, A. BIM-based e-procurement: An innovative approach to construction e-procurement. Sci. World J. 2015, 1–15. [Google Scholar] [CrossRef]
  39. Vaidya, K.; Sajeev, A.S.M.; Callender, G. Critical factors that influence e-procurement implementation success in the public sector. J. Public Procure. 2006, 6, 70–99. Available online: https://www.emerald.com/insight/content/doi/10.1108/JOPP-06-01-02-2006-B004/full/pdf (accessed on 29 August 2021). [CrossRef]
  40. Afolabi, A.O.; Owolabi, J.D.; Ojelabi, R.A.; Oyeyipo, O.; Aina, D.A. Development of A Web-Based Tendering Protocol for Procurement of Construction Works in a Tertiary Institution. J. Theor. Appl. Inf. Technol. 2017, 95, 1595–1606. [Google Scholar]
  41. Afolabi, A.O.; Oyeyipo, O.; Ojelabi, R.A.; Tunji-Olayeni, P.F. E-maturity of construction stakeholders for a web-based e-procurement platform in the construction industry. Int. J. Civ. Eng. Technol. 2017, 8, 465–482. [Google Scholar]
  42. United Nations. The UN Procurement Practitioner’s Handbook; The Interagency Procurement Working Group: New York, NY, USA, 2006; Available online: http://www.unpcdc.org/media/392406/un_procurement_practitioners_handbook_2006.pdf (accessed on 29 August 2021).
  43. Ibem, E.O.; Laryea, S. e-Procurement use in the South African construction industry. J. Inf. Technol. Constr. 2015, 20, 1874–4573. [Google Scholar]
  44. Laryea, S.; Ibem, E.O. Patterns of Technological Innovation in the use of e-Procurement in construction. J. Inf. Technol. Constr. 2014, 19, 104–125. [Google Scholar]
  45. Aduwo, E.; Ibem, E.; Afolabi, A.; Oluwunmi, A.; Tunji-Olayeni, P.; Ayo-Vaughan, E.; Uwakonye, U.; Oni, A. Exploring anti-corruption capabilities of e-procurement in construction project delivery in Nigeria. Constr. Econ. Build. 2020, 20, 56–76. [Google Scholar] [CrossRef]
  46. Cheng, J.C.; Law, K.H.; Bjornsson, H.; Jones, A.; Sriram, R. A service oriented framework for construction supply chain integration. Autom. Constr. 2010, 19, 245–260. [Google Scholar] [CrossRef]
  47. Elliman, T.; Orange, G. Developing distributed design capabilities in the construction supply chain. Constr. Innov. 2003, 3, 15–26. [Google Scholar] [CrossRef]
  48. Osei-Kyei, R.; Chan, A.P.C. Review of studies on the Critical Success Factors for Public–Private Partnership (PPP) projects from 1990 to 2013. Int. J. Proj. Manag. 2015, 33, 1335–1346. [Google Scholar] [CrossRef]
  49. Tsai, C.C.; Lydia Wen, M. Research and trends in science education from 1998 to 2002: A content analysis of publication in selected journals. Int. J. Sci. Educ. 2005, 27, 3–14. [Google Scholar] [CrossRef]
  50. Owusu, E.K.; Chan, A.P.C.; Nani, G.; Agymang, D.Y.; Nani, G.; Agymang, D.Y. A Turn to Smart Contracts and Future Applications towards Construction Innovation: A Hybrid-Metric Review. In Construction Research Congress 2020: Computer Applications; Nani, G., Ed.; American Society of Civil Engineers: Reston, VA, USA, 2020; pp. 246–257. [Google Scholar]
  51. Schryen, G.; Wagner, G.; Benlian, A. Theory of Knowledge for Literature Reviews: An Epistemological Model, Taxonomy and Empirical Analysis of IS Literature. 2015. Available online: https://bit.ly/2WyoDuT (accessed on 28 August 2021).
  52. Baker, J.D. The purpose, process, and methods of writing a literature review. AORN J. 2016, 103, 265–269. [Google Scholar] [CrossRef]
  53. Eadie, R.; Perera, S.; Heaney, G. Analysis of the use of E-Procurement in the Public and Private Sectors of the UK construction Industry. J. Inf. Technol. Constr. 2011, 16, 669–686. [Google Scholar]
  54. Grilo, A.; Jardim-Goncalves, R. Challenging electronic procurement in the AEC sector: A BIM-based integrated perspective. Autom. Constr. 2011, 20, 107–114. [Google Scholar] [CrossRef]
  55. Su, Y.; Yang, S.; Liu, K.; Hua, K.; Yao, Q. Developing a case-based reasoning model for safety accident pre-control and decision making in the construction industry. Int. J. Environ. Res. Public Health 2019, 16, 1511. [Google Scholar] [CrossRef]
  56. Chou, J.-S.; Lin, C.-W.; Pham, A.-D.; Shao, J.-Y. Optimized artificial intelligence models for predicting project award price. Autom. Constr. 2015, 54, 106–115. [Google Scholar] [CrossRef]
  57. Delina, R.; Michňová, M.; Húska, P.; Spišák, J. The Role of Supplier Quality in e-Procurement Negotiation. Qual. Innov. Prosper. 2020, 24, 29–39. [Google Scholar] [CrossRef]
  58. Hanák, T.; Šelih, J. Online reverse auctions in construction industry. Građevinar 2017, 69, 821–830. [Google Scholar]
  59. Kumaraswamy, M.M.; Palaneeswaran, E.; Rahman, M.M.; Ugwu, O.O.; Ng, S. Synergising R&D initiatives for e-enhancing management support systems. Autom. Constr. 2006, 15, 681–692. [Google Scholar]
  60. Nesan Lenin, J. Integrated E-bidding framework for construction. Int. J. Constr. Educ. Res. 2011, 7, 243–258. [Google Scholar] [CrossRef]
  61. Eadie, R.; Perera, S.; Heaney, G. A cross-discipline comparison of rankings for e-procurement drivers and barriers within UK construction organisations. J. Inf. Technol. Constr. 2010, 15, 217–233. [Google Scholar]
  62. Eadie, R.; Millar, P.; Perera, S.; Heaney, G.; Barton, G. E-readiness of construction contract forms and e-tendering software. Int. J. Procure. Manag. 2012, 5, 1–26. [Google Scholar]
  63. Hackett, M.; Robinson, I.; Statham, G. (Eds.) The Aqua Group Guide to Procurement, Tendering and Contract Administration; Blackwell Publishing: Oxford, UK, 2007. [Google Scholar]
  64. Vee, C.; Skitmore, C.M. Professional ethics in the construction industry. Eng. Constr. Architect. Manag. 2003, 10, 117–127. [Google Scholar] [CrossRef]
  65. Onur, I.; Ozcan, R.; Taş, B.K.O. Public procurement auctions and competition in Turkey. Rev. Ind. Organ. 2012, 40, 207–223. [Google Scholar] [CrossRef]
  66. Smith, A.D. The impact of e-procurement systems on customer relationship management: A multiple case study. Intern. J. Procure. Manag. 2009, 2, 314–338. [Google Scholar] [CrossRef]
  67. Betts, M.; Black, P.; Christensen, S.; Dawson, E.; Du, R.; Duncan, B.; Foo, E.; Gonzalez Nieto, J. Towards secure and legal e-tendering. J. Inf. Technol. Constr. 2006, 11, 89–102. [Google Scholar]
  68. Wang, Y.; Qualls, W. Towards a theoretical model of technology adoption in hospitality organizations. Int. J. Hosp. Manag. 2007, 26, 560–573. [Google Scholar] [CrossRef]
  69. Khan, R.A.; Qudrat-Ullah, H. Adoption of LMS in the Cultural Context of Higher Educational Institutions of the Middle East. In Adoption of LMS in Higher Educational Institutions of the Middle East; Springer: Cham, Switzerland, 2021; pp. 1–5. [Google Scholar]
  70. Straub, E.T. Understanding technology adoption: Theory and future directions for informal learning. Rev. Educ. Res. 2009, 79, 625–649. [Google Scholar] [CrossRef]
  71. Dardaâ, A.; Badiru, Y.Y.; Gabriel, B.B. A survey of public construction management agencies readiness for E-procurement adoption. J. Teknol. 2015, 77, 85–92. [Google Scholar]
  72. Issa, R.R.; Flood, I.; Caglasin, G. A survey of e-business implementation in the US construction industry. J. Inf. Technol. Constr. ITcon 2003, 8, 15–28. [Google Scholar]
  73. Al-Yahya, M.; Panuwatwanich, K. Implementing e-tendering to improve the efficiency of public construction contract in Saudi Arabia. Int. J. Procure. Manag. 2018, 11, 267–294. [Google Scholar] [CrossRef]
  74. Al-Yahya, M.; Skitmore, M.; Bridge, A.; Nepal, M.; Cattell, D. e-Tendering readiness in construction: The posterior model. Constr. Innov. 2018, 18, 183–205. [Google Scholar] [CrossRef]
  75. Mithas, S.; Jones, J.; Mitchell, W. Non-contractible factors as determinants of electronic market adoption. ICIS 2002 Proc. 2002, 76, 763–767. [Google Scholar]
  76. Yevu, S.K.; Yu, A.T.W. The ecosystem of drivers for electronic procurement adoption for construction project procurement. Eng. Constr. Arch. Manag. 2019, 27, 411–440. [Google Scholar] [CrossRef]
  77. Zunk, B.M.; Marchner, M.; Uitz, I.; Lerch, C.; Schiele, H. The role of E-procurement in the Austrian construction industry: Adoption rate, benefits and barriers. Int. J. Ind. Eng. Manag. 2014, 5, 13–20. [Google Scholar]
  78. Rogers, E.M. Diffusion of Innovations; Free Press: New York, NY, USA, 1983. [Google Scholar]
  79. Igbaria, M.; Parasuraman, S.; Baroudi, J.J. A motivational model of microcomputer usage. J. Manag. Inf. Syst. 1996, 13, 127–143. [Google Scholar] [CrossRef]
  80. Thompson, R.L.; Higgins, H. Personal computing: Toward a conceptual model of utilization. MIS Q. 1991, 15, 125–142. [Google Scholar] [CrossRef]
  81. Ibem, E.O.; Aduwo, E.B.; Afolabi, A.O.; Oluwunmi, A.O.; Tunji-Olayeni, P.F.; Ayo-Vaughan, E.A.; Uwakonye, U.O. Electronic (e-) Procurement Adoption and Users’ Experience in the Nigerian Construction Sector. Int. J. Constr. Educ. Res. 2020, 17, 1–19. [Google Scholar] [CrossRef]
  82. Ibem, E.O.; Aduwo, E.B.; Ayo-Vaughan, E.A.; Uwakonye, U.O.; Owolabi, J.D. E-procurement use in the Nigerian building industry. Int. J. Electron. Commer. Stud. 2017, 8, 219–254. [Google Scholar]
  83. Baladhandayutham, T.; Venkatesh, S. Construction industry in Kuwait—An analysis on eprocurement adoption with respect to supplier’s perspective. Int. J. Manag. Res. Dev. 2012, 2, 1–17. [Google Scholar]
  84. Tran, Q.D.; Nguyen, T.Q.T.; Nazir, S. Initial Adoption vs Institutionalization of e-Procurement in Construction Firms: The Role of Government in Developing Countries. In Web Design and Development: Concepts, Methodologies, Tools, and Applications; IGI Global: Hershey, PA, USA, 2016; pp. 1417–1437. [Google Scholar]
  85. Tran, Q.; Zhang, C.; Sun, H.; Huang, D. Initial adoption versus institutionalization of e-procurement in construction firms: An empirical investigation in Vietnam. J. Glob. Inf. Technol. Manag. 2014, 17, 91–116. [Google Scholar] [CrossRef]
  86. Afolabi, A.; Ibem, E.; Aduwo, E.; Tunji-Olayeni, P.; Oluwunmi, O. Critical success factors (CSFs) for e-Procurement adoption in the Nigerian construction industry. Buildings 2019, 9, 47. [Google Scholar] [CrossRef]
  87. Afolabi, A.; Ibem, E.; Aduwo, E.; Tunji-Olayeni, P.; Oluwunmi, O.; Ayo-Vaughan, E. Gauging parameters for e-procurement acquisition in construction businesses in Nigeria. Int. J. Constr. Manag. 2019, 1–10. [Google Scholar] [CrossRef]
  88. Afolabi, A.; Ibem, E.; Aduwo, E.; Tunji-Olayeni, P. Digitizing the grey areas in the Nigerian public procurement system using e-Procurement technologies. Int. J. Constr. Manag. 2020, 1–10. [Google Scholar] [CrossRef]
  89. Abu-Elsamen, A.; Chakraborty, G.; Warren, D. A process-based analysis of e-procurement adoption. J. Internet Commer. 2010, 9, 243–259. [Google Scholar] [CrossRef]
  90. Deraman, R.; Wang, C.; Yap, J.B.H.; Li, H.; Mohd-Rahim, F.A. Developing Internet Online Procurement Frameworks for Construction Firms. Future Internet 2019, 11, 136. [Google Scholar] [CrossRef]
  91. Eadie, R.; Perera, S.; Heaney, G. Identification of e-procurement drivers and barriers for UK construction organisations and ranking of these from the perspective of quantity surveyors. J. Inf. Technol. Constr. 2010, 15, 23–43. [Google Scholar]
  92. Mohd Nawi, M.N.; Deraman, R.; Bamgbade, J.A.; Zulhumadi, F.; Mehdi Riazi, S.R. E-procurement in Malaysian construction industry: Benefits and challenges in implementation. Int. J. Supply Chain Manag. 2017, 6, 209–213. [Google Scholar]
  93. Mehdiabadi, A.; Tabatabeinasab, M.; Spulbar, C.; Yazdi, A.K.; Birau, R. Are we ready for the challenge of Banks 4.0? Designing a roadmap for banking systems in Industry 4.0. Int. J. Financ. Stud. 2020, 8, 32. [Google Scholar] [CrossRef]
  94. Nicoletti, B. The Future: Procurement 4.0. In Agile Procurement; Palgrave Macmillan: Cham, Switzerland, 2018; pp. 189–230. [Google Scholar]
  95. Hayward, K. Smart procurement: The European dimension. RUSI J. 1998, 143, 47–50. [Google Scholar] [CrossRef]
  96. Kincaid, B. Smart procurement for Jurassic park. RUSI J. 1997, 142, 14–17. [Google Scholar] [CrossRef]
  97. Ghadimi, P.; Azadnia, A.H.; Heavey, C.; Dolgui, A.; Can, B. A review on the buyer–supplier dyad relationships in sustainable procurement context: Past, present and future. Int. J. Prod. Res. 2016, 54, 1443–1462. [Google Scholar] [CrossRef]
  98. Mansi, M. Sustainable procurement disclosure practices in central public sector enterprises: Evidence from India. J. Purch. Supply Manag. 2015, 21, 125–137. [Google Scholar] [CrossRef]
  99. Walker, H.; Miemczyk, J.; Johnsen, T.; Spencer, R. Sustainable procurement: Past, present and future. J. Purch. Supply Manag. 2012, 18, 201–206. [Google Scholar] [CrossRef]
  100. Yu, A.T.W.; Yevu, S.K.; Nani, G. Towards an integration framework for promoting electronic procurement and sustainable procurement in the construction industry: A systematic literature review. J. Clean. Prod. 2020, 250, 119493. [Google Scholar] [CrossRef]
  101. Hardy, C.A.; Williams, S.P. E-government policy and practice: A theoretical and empirical exploration of public e-procurement. Gov. Inf. Q. 2008, 25, 155–180. [Google Scholar] [CrossRef]
  102. Owusu, E.K.; Chan, A.P.; Yang, J.; Pärn, E. Towards corruption-free cities: Measuring the effectiveness of anti-corruption measures in infrastructure project procurement and management in Hong Kong. Cities 2020, 96, 102435. [Google Scholar] [CrossRef]
  103. World Bank. Early Detection of Fraud and Corruption in Public Procurement through Technology. 2020. Available online: https://www.worldbank.org/en/events/2020/10/06/early-detection-of-fraud-and-corruption-in-public-procurement-through-technology (accessed on 28 August 2021).
Figure 1. Evolution of EP (adapted from The United Nations Global Marketplace (UNAM) (2012)).
Figure 1. Evolution of EP (adapted from The United Nations Global Marketplace (UNAM) (2012)).
Buildings 12 00198 g001
Figure 2. Timeseries analysis of manuscripts; Source: authors’ computation.
Figure 2. Timeseries analysis of manuscripts; Source: authors’ computation.
Buildings 12 00198 g002
Figure 3. Network illustration of leading constructs of EP research; Source: authors’ computation. Note: Please, zoom in for higher resolution and better view.
Figure 3. Network illustration of leading constructs of EP research; Source: authors’ computation. Note: Please, zoom in for higher resolution and better view.
Buildings 12 00198 g003
Figure 4. Heatmap illustration of the keyword burst; Source: authors’ field data. Note: Please, zoom in for higher resolution and better view.
Figure 4. Heatmap illustration of the keyword burst; Source: authors’ field data. Note: Please, zoom in for higher resolution and better view.
Buildings 12 00198 g004
Figure 5. Manuscripts distributions per countries; Source: authors’ computation. Note: Left Y-axis shows publication number per countries; right Y-axis shows publication number citations per countries.
Figure 5. Manuscripts distributions per countries; Source: authors’ computation. Note: Left Y-axis shows publication number per countries; right Y-axis shows publication number citations per countries.
Buildings 12 00198 g005
Figure 6. Conceptual framework of IP development; Source: authors’ computation.
Figure 6. Conceptual framework of IP development; Source: authors’ computation.
Buildings 12 00198 g006
Publisher’s Note: MDPI stays neutral with regard to jurisdictional claims in published maps and institutional affiliations.

Share and Cite

MDPI and ACS Style

Chan, A.P.C.; Owusu, E.K. Evolution of Electronic Procurement: Contemporary Review of Adoption and Implementation Strategies. Buildings 2022, 12, 198. https://doi.org/10.3390/buildings12020198

AMA Style

Chan APC, Owusu EK. Evolution of Electronic Procurement: Contemporary Review of Adoption and Implementation Strategies. Buildings. 2022; 12(2):198. https://doi.org/10.3390/buildings12020198

Chicago/Turabian Style

Chan, Albert P. C., and Emmanuel Kingsford Owusu. 2022. "Evolution of Electronic Procurement: Contemporary Review of Adoption and Implementation Strategies" Buildings 12, no. 2: 198. https://doi.org/10.3390/buildings12020198

APA Style

Chan, A. P. C., & Owusu, E. K. (2022). Evolution of Electronic Procurement: Contemporary Review of Adoption and Implementation Strategies. Buildings, 12(2), 198. https://doi.org/10.3390/buildings12020198

Note that from the first issue of 2016, this journal uses article numbers instead of page numbers. See further details here.

Article Metrics

Back to TopTop