A BIM-Based Quality Inspection System Prototype for Temporary Construction Works
Abstract
1. Introduction
2. Temporary Construction Works and Quality Inspection
2.1. Temporary Construction Works
2.2. Quality Inspection
2.2.1. Definition of Quality Inspection
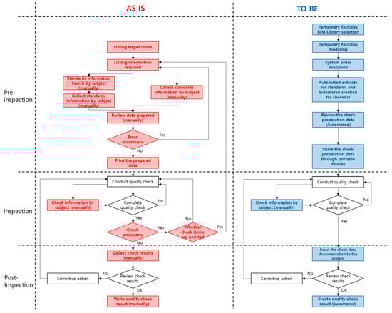
2.2.2. Analysis of the Current Quality Inspection Process for TCWs
2.2.3. Analysis of Practical Problems in Quality Inspection of TCW
3. Design of a BIM-Based TCW Quality Inspection System
3.1. Efficient Inspection Process
3.2. System Prototype Configuration
3.2.1. Required Function Definition
3.2.2. System Prototype Logic
4. BIM-based TCW Quality Inspection System Prototype
4.1. BIM Modeling Module
4.2. Quantity Inspection Module
4.3. Quality Inspection Module
5. Performance Evaluation of BIM-Based TCW Quality Inspection Work
5.1. Case Project and Performance Measures
5.2. Performance Evaluation Method and Process
5.3. Evaluation Results of Inspection Works
5.3.1. Work Accuracy Assessment
5.3.2. Work Time Measurement
Pre-Inspection Stage
Post-Inspection
5.3.3. Work Convenience Assessment
6. Conclusions
Author Contributions
Funding
Informed Consent Statement
Data Availability Statement
Conflicts of Interest
References
- Park, J.; Kim, O. Development on Breakdown Structure of Construction Site centered Construction Temporary Technology Index. Korean J. Constr. Eng. Manag. 2014, 14, 77–85. [Google Scholar] [CrossRef][Green Version]
- Chen, K.; Reichard, G.; Akanmu, A.; Xu, X. Geo-registering UAV-captured close-range images to GIS-based spatial model for building façade inspections. Autom. Constr. 2021, 122, 103503. [Google Scholar] [CrossRef]
- Chow, J.K.; Liu, K.F.; Tan, P.S.; Su, Z.; Wu, J.; Li, Z.; Wang, Y.H. Automated defect inspection of concrete structures. Autom. Constr. 2021, 132, 103959. [Google Scholar] [CrossRef]
- Chow, J.K.; Su, Z.; Wu, J.; Li, Z.; Tan, P.S.; Liu, K.F.; Wang, Y.H. Artificial intelligence-empowered pipeline for image-based inspection of concrete structures. Autom. Constr. 2020, 120, 103372. [Google Scholar] [CrossRef]
- Hernandez, J.L.; Lerones, P.M.; Bonsma, P.; Delft, A.V.; Deighton, R.; Braun, J.D. An IFC Interoperability Framework for Self-Inspection Process in Buildings. Buildings 2018, 8, 32. [Google Scholar] [CrossRef]
- Hurtado, J.R.; Rivera, F.M.; Serrano, J.M.; Deraemaeker, A.; Valero, I. Proposal for the Deployment of an Augmented Reality Tool for Construction Safety Inspection. Buildings 2022, 12, 500. [Google Scholar] [CrossRef]
- May, K.W.; KC, C.; Ochoa, J.J.; Gu, N.; Walsh, J.; Smith, R.T.; Thomas, B.H. The Identification, Development, and Evaluation of BIM-ARDM: A BIM-Based AR Defect Management System for Construction Inspections. Buildings 2022, 12, 140. [Google Scholar] [CrossRef]
- Seo, J.; Duque, L.; Wacker, J. Drone-enabled bridge inspection methodology and application. Autom. Constr. 2018, 94, 112–126. [Google Scholar] [CrossRef]
- Tan, Y.; Li, S.; Liu, H.; Chen, P.; Zhou, Z. Automatic inspection data collection of building surface based on BIM and UAV. Autom. Constr. 2021, 131, 103881. [Google Scholar] [CrossRef]
- Wang, Y.G.; He, X.J.; He, J.; Fan, C. Virtual trial assembly of steel structure based on BIM platform. Autom. Constr. 2022, 141, 104395. [Google Scholar] [CrossRef]
- Yuan, X.; Smith, A.; Sarlo, R.; Lippitt, C.D.; Moreu, F. Automatic evaluation of rebar spacing using LiDAR data. Autom. Constr. 2021, 131, 103890. [Google Scholar] [CrossRef]
- Youn, J.; Yun, J.; Kim, J.; Lee, D. Development of Variable Side Mold for Free-Form Concrete Panel Production. Buildings 2022, 12, 728. [Google Scholar] [CrossRef]
- Zheng, Y.; Wang, S.; Zhang, P.; Xu, T.; Zhuo, J. Application of Nondestructive Testing Technology in Quality Evaluation of Plain Concrete and RC Structures in Bridge Engineering: A Review. Buildings 2022, 12, 843. [Google Scholar] [CrossRef]
- KSPUMSEM. New Dictionary of Architecture & Civil Engineering Terms; KSPUMSEM: Seoul, Korea, 2010. [Google Scholar]
- Kim, H.J.; Ahn, H.S. 3-D Temporary Facility Visualization Using BIM (Building Information Modeling) Technology. J. Constr. Eng. Proj. Manag. 2011, 1, 37–42. [Google Scholar] [CrossRef][Green Version]
- Ko, K.; OH, S.H.; Lee, C.S. Application Prototype Development for the Building Safety Periodic Inspection. J. Archit. Inst. Korea Struct. Constr. 2016, 16, 63–71. [Google Scholar] [CrossRef]
- Jung, S.G. Improvement of Site Quality Control through Results Analysis of Construction Work’s Quality Inspection. Master’s Thesis, University of Seoul, Seoul, Korea, 2015. [Google Scholar]
- Lee, H.R.; Cho, D.H.; Park, S.H.; Koo, K.J. Nexus based Quality Inspection Support Model for Defect Prevention of Architectural Finishing Works. Korean J. Constr. Eng. Manag. 2017, 17, 59–67. [Google Scholar]
- Azhar, S. Building information modeling (BIM): Trends, benefits, risks, and challenges for the AEC industry. Leadersh. Manag. Eng. 2011, 11, 241–252. [Google Scholar] [CrossRef]
- Banfi, F.; Stephen, F.; Brumana, R. BIM automation: Advanced modeling generative process for complex structures. In Proceedings of the 26th International CIPA Symposium on Digital Workflows for Heritage Conservation, Ottawa, ON, Canada, 28 August–1 September 2017; pp. 9–16. [Google Scholar]
- Hamledari, H.; Ehsan, R.A.; Brenda, M. IFC-based development of as-built and as-is BIMs using construction and facility inspection data: Site-to-BIM data transfer automation. J. Comput. Civ. Eng. 2018, 32, 04017075. [Google Scholar] [CrossRef]
- Kim, K.; Cho, Y.K.; Kim, K.A. BIM-driven automated decision support system for safety planning of temporary structures. J. Constr. Eng. Manag. 2018, 144, 04018072. [Google Scholar] [CrossRef]
- Wijayakumar, M.; Himal, S.J. Automation of BIM Quantity Take-Off to Suit QS’s Requirements. In Proceedings of the Second World Construction Symposium 2013: Socio-Economic Sustainability in Construction, Colombo, Sri Lanka, 14–15 June 2013; pp. 70–80. [Google Scholar]



















| Section | Category | Sub-Category | Details |
|---|---|---|---|
| (21) Temporary construction works | (70) Scaffoldings construction | (05) General contents | Common items |
| (10) Scaffoldings | Steel pipe scaffoldings | ||
| Steel pipe frame scaffoldings | |||
| System scaffoldings | |||
| Movable scaffoldings | |||
| Suspended scaffoldings | |||
| Horse scaffolding | |||
| Bracket scaffoldings | |||
| (15) Footing boards and passages | Footing boards | ||
| Work stairs | |||
| Ramps | |||
| Ladders |
| Stage | Error Occurrence in Works (Errors from Manual Works) | Inefficiency Problems (Working Hours, Information Accessibility, etc.) |
|---|---|---|
| Pre-inspection |
|
|
| Inspection |
|
|
| Post-inspection |
|
|
| Stage | AS-IS Unit Works | Method | To-BE Unit Works |
|---|---|---|---|
| pre- inspection | Listing target items | Subdivide | BIM Library selection of temporary facilities |
| BIM modeling | |||
| Listing information required for quality inspection | Change | System order execution | |
| Standards information search by subject (manual) | Integrate | Automated extraction of standards and automated creation of the checklist | |
| Collect standards information by subject (manual) | |||
| Writing checklist by subject (manual) | |||
| Review data prepared (manual) | Change | Review the inspection preparation data (automated) | |
| Print the prepared data | Change | Share the inspection preparation data through portable devices | |
| inspection | Conduct quality inspection | - | Conduct quality inspection |
| Check information by subject (manual) | Change | Check information by subject (manual) | |
| Complete quality inspection | - | Complete quality inspection | |
| Check omissions | Delete | - | |
| post- inspection | Collect inspection results (manual) | Change | Input the inspection data documentation to the system |
| Review inspection results | - | Review inspection results | |
| Corrective action | - | Corrective action | |
| Write-up quality inspection results (manual) | Change | Create quality inspection result (automated) |
| Stage | Work Automation Function | Convenience-Improving Function |
|---|---|---|
| Pre- inspection | Automated extraction of the standards by subject | BIM-library-based BIM modeling |
| Temporary facilities quantity inspection | ||
| Automated checklist creation | ||
| The standards offered by subject | ||
| Inspection | Automated calculation of the inspection items based on system-based documentation | System-based offering of the standards |
| Post- inspection | Automated assessment of quality inspection results | Share inspection results |
| Automated extraction of disqualified items | ||
| Automated creation of quality inspection result data |
| Category | Detailed Contents |
|---|---|
| Project Name | 00 Apartment in Gimpohangang New Town |
| Gross floor area | 84,601 m2 |
| Floors | Below the ground: 2. Above the ground: 25 |
| Number of households | 579 |
| Construction completion date | 2012. 02 |
| Evaluation subject | Movable scaffolding of an apartment |
| Category | Pre-Inspection Works | Post-Inspection Works | |||
|---|---|---|---|---|---|
| Existing Work Process | Improved Work Process | Existing Work Process | Improved Work Process | ||
| 1st | 1 | 0 | 3 | 0 | 3 |
| 2 | 1 | 3 | 2 | 3 | |
| 3 | 2 | 3 | 2 | 3 | |
| Result | 66.7% increase in accuracy | 55.6% increase in accuracy | |||
| 2nd | 1 | 5 | 28 | 7 | 28 |
| 2 | 13 | 28 | 10 | 28 | |
| 3 | 17 | 28 | 12 | 28 | |
| Result | 58.3% increase in accuracy | 65.5% increase in accuracy | |||
| Category | Existing Work Process | Improved Work Process | ||
|---|---|---|---|---|
| Information on the Standards | Information on the Inspection | Information on the Standards | Information on the Inspection | |
| BIM model creation | 27 s | |||
| Attribute Information extraction | 8 s | |||
| Search | 12 m 19 s | 13 s | 11 s | 8 s |
| Check review | 17 m 23 s | 1 m 43 s | 3 s | 39 s |
| Writing | 5 m 12 s | |||
| Print/creation | 3 m 54 s | 10 s | 6 s | 4 s |
| Total time taken | 33 m 36 s | 7 m 18 s | 47 s | 59 s |
| Category | Existing Work Process | Improved Work Process | ||
|---|---|---|---|---|
| Information on the Standards | Information on the Inspection | Information on the Standards | Information on the Inspection | |
| BIM model creation | 13 s | |||
| Attribute information extraction | 6 s | |||
| Search | 14 m 48 s | 9 s | 14 s | 7 s |
| Check review | 13 s | 4 s | 48 s | |
| Writing | 8 m 29 s | |||
| Print/creation | 3 m 38 s | 9 s | 5 s | 4 s |
| Total time taken | 29 m 31 s | 9 m | 35 s | 1 m 5 s |
| Category | 1st Evaluation Group | 2nd Evaluation Group | ||
|---|---|---|---|---|
| AS-IS Work Process | TO-BE Work Process | AS-IS Work Process | TO-BE Work Process | |
| Check data documentation | 2 m 2 s | 0 s | 47 s | 0 s |
| Disqualified item organization | 38 s | 3 s | 10 s | 3 s |
| Inspection result data creation (inspection request form) | 11 m 3 s | 1 m 42 s | 14 m 26 s | 1 m 13 s |
| Total time taken | 13 m 43 s | 1 m 45 s | 15 m 23 s | 1 m 16 s |
| Survey Item | Result | |
|---|---|---|
| 1 | Are the functions necessary for the pre-inspection work sufficiently implemented? | 4.13 |
| 2 | Are the functions necessary for the post-inspection work sufficiently implemented? | 4.10 |
| 3 | Are the functions necessary for each module properly distributed and implemented? | 4.37 |
| 4 | Are the inspection-related standards provided accurately without unnecessary information? | 4.40 |
| 5 | Is the checklist provided accurate so that it can be used immediately in practice? | 4.33 |
| 6 | Are the automated work products provided accurate and without errors? | 4.40 |
| 7 | Is the portability of the inspection-related standards improved? | 4.10 |
| 8 | Has access to the necessary inspection standards been improved? | 4.03 |
| 9 | Is it easy to record and correct the inspection results? | 4.07 |
| 10 | Are the graphics and layout of the overall GUI easy to use? | 4.00 |
| 11 | Are the graphics and layout of the overall GUI good in terms of readability? | 3.80 |
| 12 | Are the graphics and layout of the overall GUI simple? | 3.83 |
Publisher’s Note: MDPI stays neutral with regard to jurisdictional claims in published maps and institutional affiliations. |
© 2022 by the authors. Licensee MDPI, Basel, Switzerland. This article is an open access article distributed under the terms and conditions of the Creative Commons Attribution (CC BY) license (https://creativecommons.org/licenses/by/4.0/).
Share and Cite
Choi, C.H.; Lee, J. A BIM-Based Quality Inspection System Prototype for Temporary Construction Works. Buildings 2022, 12, 1931. https://doi.org/10.3390/buildings12111931
Choi CH, Lee J. A BIM-Based Quality Inspection System Prototype for Temporary Construction Works. Buildings. 2022; 12(11):1931. https://doi.org/10.3390/buildings12111931
Chicago/Turabian StyleChoi, Chang Hoon, and Junbok Lee. 2022. "A BIM-Based Quality Inspection System Prototype for Temporary Construction Works" Buildings 12, no. 11: 1931. https://doi.org/10.3390/buildings12111931
APA StyleChoi, C. H., & Lee, J. (2022). A BIM-Based Quality Inspection System Prototype for Temporary Construction Works. Buildings, 12(11), 1931. https://doi.org/10.3390/buildings12111931