An Efficient Reliability-Based Approach for Evaluating Safe Scaled Distance of Steel Columns under Dynamic Blast Loads
Abstract
:1. Introduction
2. FE Numerical Analysis and Failure Assessment
2.1. Steel Columns
2.2. Nature of Blast Loading
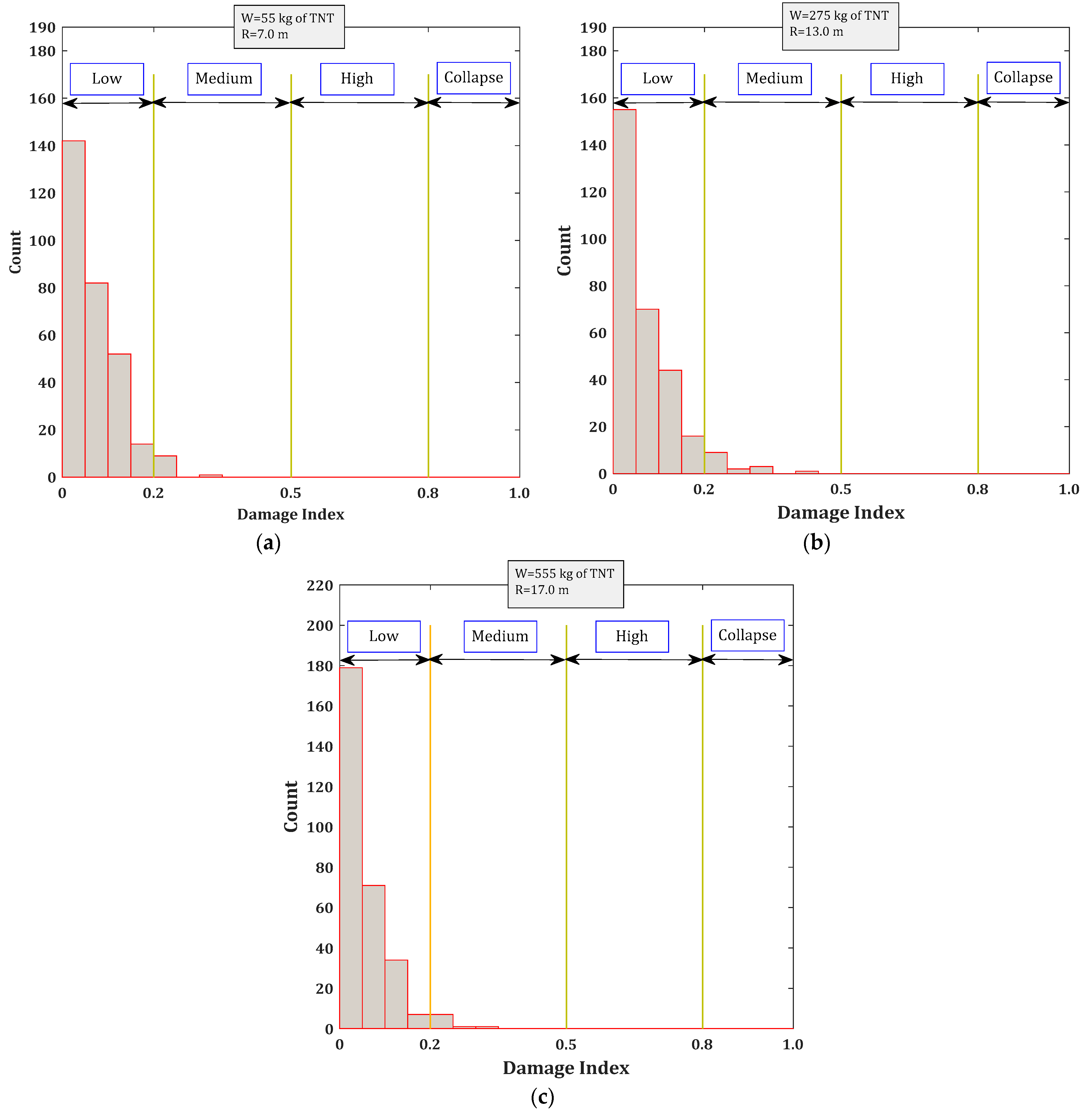
2.3. Damage Evaluation Assessment Based on Damage Index Criterion
- (a)
- DI = 0–0.2 low damage;
- (b)
- DI = 0.2–0.5 medium damage;
- (c)
- DI = 0.5–0.8 high damage;
- (d)
- DI = 0.8–1.0 collapse.
3. Random Variables and Reliability Analysis Using MCS
3.1. Random Variables
3.2. MCS Method
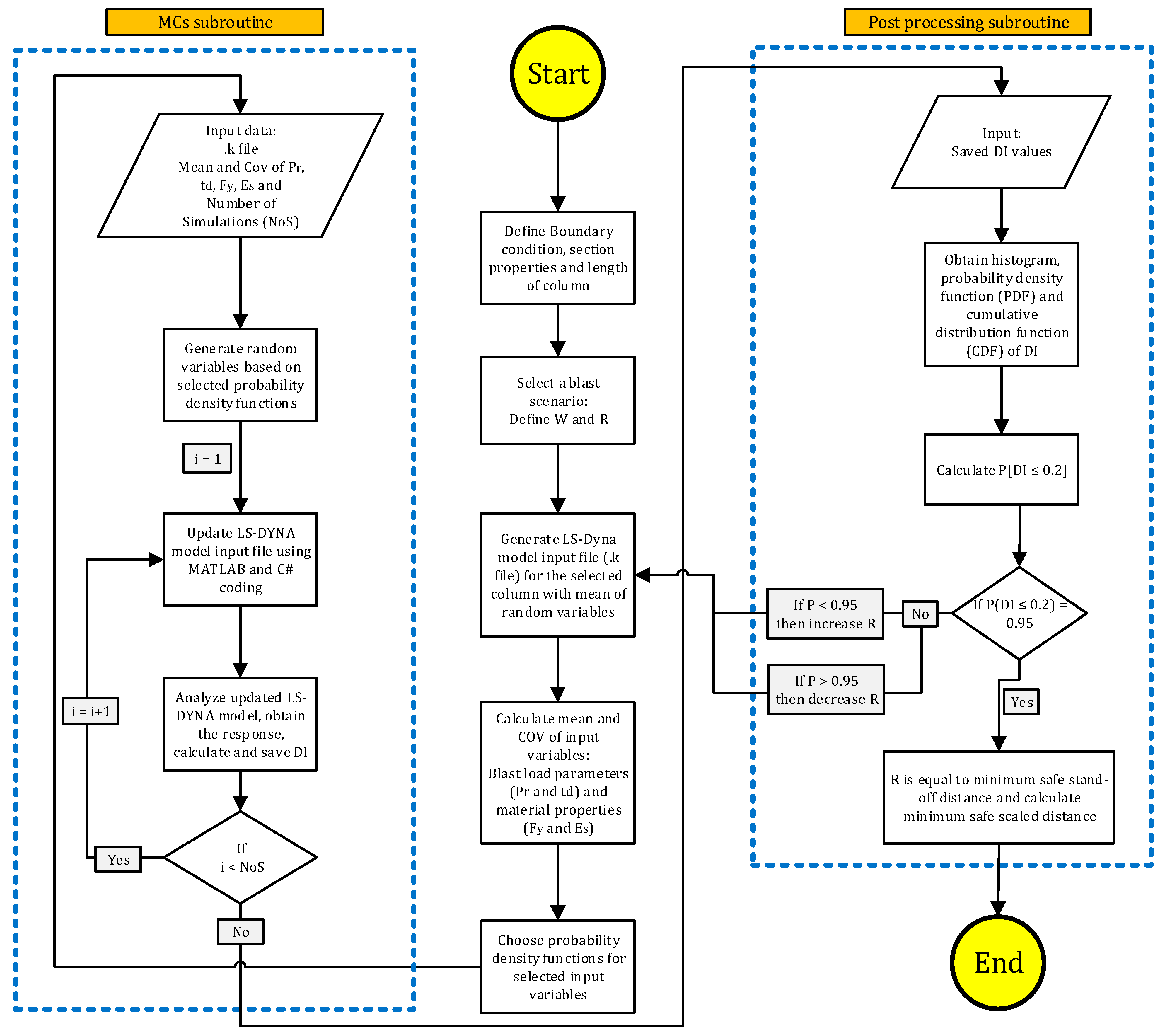
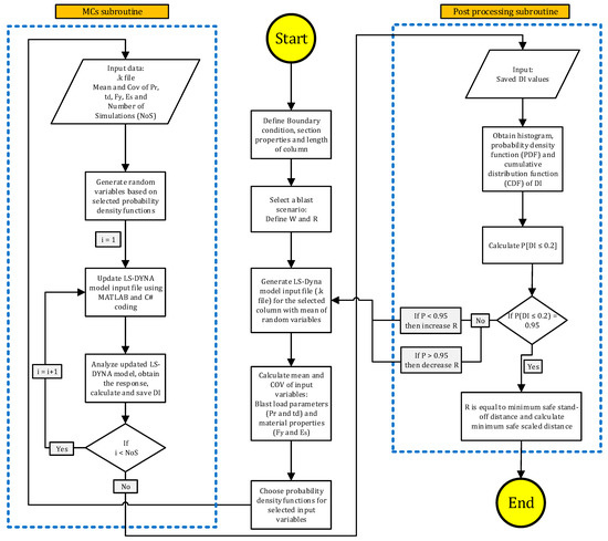
4. Methodology of Calculating SSD Using Reliability
4.1. SSD Definition
4.2. Application of Reliability Analysis Based on MCS in Calculating SSD
- Definition of boundary conditions, section properties and length for the examined steel column.
- Generation of the initial LS-DYNA model (input file) for the considered steel column. At this stage, hypothetical (average) values are used for input random parameters. The same values are then updated in the following calculation steps, based on the real values of generated samples, for each random parameter. The aim of step 2 is only to create a .k file format for the column that will be object of the probabilistic analysis.
- Selection of a blast scenario, by defining corresponding values for charge weight and stand-off distance.
- Calculation of the mean values and standard deviations for the input random variables. In this paper, the attention is focused on blast load parameters (Pr and td) and material properties (Fy and Es), according to Table 1.
- Choice of appropriate probability density functions for the selected input random variables.
- Generation of random variables (MATLAB code) according to the selected PDF (step 5).
- Update of the initially generated LS-DYNA model (input file, see step 2), for the number of generated random variables (step 6), using MATLAB.
- Analysis of all the FE models (by automatically running LS-Dyna software with C# coding) and extracting all the damage indices (MATLAB).
- Derivation of histogram, PDF and Cumulative Distribution Function (CDF) for the calculated DI (from step 8).
- Calculation of the probability of low damage, or P[DI ≤ 0.2].
- And in conclusion, a double check must be necessarily carried out, given that:
- (a)
- If the probability of low damage from step 10 is approximately 95%, the selected stand-off distance (step 3) coincides with SPD and consequently the required SSD can be calculated.
- (b)
- Otherwise, if the probability of low damage is less or more than 95%, the selected stand-off distance (step 3) must be increased or decreased, respectively. The full algorithm must be thus repeated (from step 3), until the probability of low damage reaches 95%.

4.3. Verification of Reliability Analysis Based on MCS Using Beam Element Formulation
4.4. Selected Columns
5. Results and Discussions
5.1. Curves of Probability of Low Damage
5.2. Empirical Relationship for Calculating SSD
5.3. Verification of the Proposed Formula
6. Calculation Examples
- (i)
- A steel column with IPB 240 cross section and L = 3.4 m (Section 1), and
- (ii)
7. Conclusions
- The results showed that the improved methodology, based on the beam element formulation, has good efficiency and accuracy in predicting the damage probability of blast loaded steel columns and further remarkably reduces the run time of probabilistic analyses.
- A practical relationship was proposed and verified against numerical studies in the literature, to relate the SSD of blast loaded steel columns to the initial axial capacity and explosive charge weight.
- The proposed equation has a very good agreement with FE results based on MCS, which indicates its very high level of accuracy in predicting the SSD and thus its efficiency in obtaining practical and reliable estimates.
- The results showed that for both pinned and fixed end conditions, by increasing the initial axial carrying capacity of a given column and the amount of explosive charge weight, the SSD decreases and increases, respectively. The variation of the explosive charge weight, however, has minimum effects on the calculated SSD, compared to variations in the initial axial capacity of the column.
- The discussed results proved that upon changing the support condition from pinned to fixed ends, the corresponding SSD decreases significantly. This indicates that the actual boundary condition has substantial effects on the SSD and the designer should consequently select an SSD value between two perfectly pinned and fixed models to account for real support conditions.
- For explosive charge weights (W) higher than or equal to 275 kg of TNT, by keeping constant the initial axial capacity, the effects of W variations on SSD are almost negligible. In a nutshell, the SSD obtained for W = 275 kg of TNT can be rationally taken into account, with an acceptable level of accuracy, for W values higher than 275 kg of TNT ().
- Similarly, the SPD of a given steel column subjected to explosive charge weights higher than or equal to 275 kg of TNT can be easily obtained by calculating the SPD for W = 275 kg of TNT using the proposed equation.
Author Contributions
Funding
Institutional Review Board Statement
Informed Consent Statement
Data Availability Statement
Acknowledgments
Conflicts of Interest
Abbreviations
| MCS | Monte Carlo Simulation |
| SPD | Safe Protective Distance |
| SSD | Safe Scaled Distance |
| FE | Finite Element |
| RC | Reinforced Concrete |
| SDOF | Single Degree of Freedom |
| MDOF | Multi Degree of Freedom |
| DIF | Dynamic Increase Factor |
| DI | Damage Index |
| GoF | Goodness of Fit |
| RMSE | Root-Mean-Square Error |
| R2 | Coefficient of determination |
| Probability Density Function | |
| CDF | Cumulative Distribution Function |
| COV | Coefficient of Variation |
| TNT | Trinitrotoluene |
| BC | Boundary Condition |
| W | Explosive charge weight |
| Weff | Effective charge weight |
| R | Stand-off distance |
| Z | Scaled distance |
| C and P | Constant coefficients of Cooper-Simonds relationship |
| k | Integration refinement factor |
| σ | Standard deviation |
| σt | True stress |
| ɛt | True strain |
| Strain rate | |
| L1 | Deformed length of uniaxial tension member |
| L0 | Undeformed length of uniaxial tension member |
| Pr | Reflected pressure |
| Pr(mean) | Mean value of reflected pressure |
| σPr | Standard deviation of reflected pressure |
| COVpr | Coefficient of variation of reflected pressure |
| td | Positive time duration |
| td(mean) | Mean value of positive time duration |
| σtd | Standard deviation of positive time duration |
| COVtd | Coefficient of variation of positive time duration |
| Presidual | Post-blast residual axial capacity of the damaged column |
| Pinitial | Maximum axial load-carrying capacity of the undamaged column |
| Fy | Yield stress |
| Es | Modulus of elasticity |
| Et | Slope of the bilinear stress strain curve in strain hardening region |
| Pf | Probability of failure |
| Nf | Number of trials for which limit state function falls in the failure region |
| N | Number of total simulations |
| X | Vector of input random variables |
| g(X) | Limit state function |
| r | Capacity |
| q | Demand |
| fx(X) | Joint probability density function |
| IF | Failure indicator |
| CL | Confidence level |
| Ix | Moment of inertia about the strong axis |
| Iy | Moment of inertia about the weak axis |
| α0 to α5 | Constant coefficients |
| Fcr | Critical stress due to flexural buckling of members without slender elements |
| Ag | Total cross-sectional area |
| L | Column length |
| rg | Radius of gyration |
| ke | Effective length factor |
| Fe | Elastic buckling stress |
| Δ, Δ1, Δ2 and Δ3 | Percentage scatters |
References
- Soft Targets and Crowded Places Security Plan Overview; U.S. Department of Homeland Security: Washington, DC, USA, 2018. Available online: https://www.cisa.gov/sites/default/files/publications/DHS-Soft-Target-Crowded-Place-Security-Plan-Overview-052018-508_0.pdf (accessed on 25 November 2021).
- Hinman, E. Primer for design of commercial buildings to mitigate terrorist attacks. FEMA 2003, 427, 40–41. [Google Scholar]
- Command, U.A.M. Engineering Design Handbook: Explosions in Air Part One; AD/A-003 817 (AMC Pamphlet AMCP 706-181); AMC Pamphlet: Alexandria, VA, USA, 1974. [Google Scholar]
- Baker, W.E.; Westine, P.S.; Dodge, F.T. Similarity Methods in Engineering Dynamics: Theory and Practice of Scale Modeling; Hayden Book Co.: Indianapolis, IN, USA, 1973; Available online: https://www.elsevier.com/books/similarity-methods-in-engineering-dynamics/westine/978-0-444-88156-4 (accessed on 25 November 2021).
- U.S. DoD. Ammunition and Explosives Safety Standards; U.S. DoD: Washington, DC, USA, 2004. [Google Scholar]
- Wu, C.; Hao, H. Safe scaled distance for masonry infilled RC frame structures subjected to airblast loads. J. Perform. Constr. Facil. 2007, 21, 422–431. [Google Scholar] [CrossRef]
- Byfield, M.; Paramasivam, S. Estimating safe scaled distances for columns subjected to blast. Eng. Comput. Mech. 2014, 167, 23–29. [Google Scholar] [CrossRef] [Green Version]
- Thomas, R.; Steel, K.; Sorensen, A.D. Reliability analysis of circular reinforced concrete columns subject to sequential vehicular impact and blast loading. Eng. Struct. 2018, 168, 838–851. [Google Scholar] [CrossRef]
- Hadianfard, M.A.; Malekpour, S. Evaluation of explosion safe distance of steel column via structural reliability analysis. ADST J. 2017, 8, 349–359. [Google Scholar]
- Zhai, X.; Wang, Y.; Sun, Z. Damage model and damage assessment for single-layer reticulated domes under exterior blast load. Mech. Based Des. Struct. Mach. 2019, 47, 319–338. [Google Scholar] [CrossRef]
- Hao, H.; Wu, C. Numerical simulation of damage of low-rise RC frame structures with infilled masonry walls to explosive loads. Aust. J. Struct. Eng. 2006, 7, 13–22. [Google Scholar] [CrossRef]
- Bounds, W.L. Design of Blast-Resistant Buildings in Petrochemical Facilities; ASCE Publications: Reston, VA, USA, 2010. [Google Scholar]
- Jarrett, D. Derivation of the British explosives safety distances. Ann. N. Y. Acad. Sci. 1968, 152, 18–35. [Google Scholar] [CrossRef]
- Magallanes, J.M.; Martinez, R.; Koenig, J.W. Experimental Results of the AISC Full-Scale Column Blast Test; The American Institute of Steel Construction: Chicago, IL, USA, 2006. [Google Scholar]
- Nassr, A.A.; Razaqpur, A.G.; Tait, M.J.; Campidelli, M.; Foo, S. Dynamic response of steel columns subjected to blast loading. J. Struct. Eng. 2013, 140, 04014036. [Google Scholar] [CrossRef]
- Nassr, A.A.; Razaqpur, A.G.; Tait, M.J.; Campidelli, M.; Foo, S. Strength and stability of steel beam columns under blast load. Int. J. Impact Eng. 2013, 55, 34–48. [Google Scholar] [CrossRef]
- Nassr, A.A.; Razaqpur, A.G.; Tait, M.J.; Campidelli, M.; Foo, S. Single and multi degree of freedom analysis of steel beams under blast loading. Nucl. Eng. Des. 2012, 242, 63–77. [Google Scholar] [CrossRef]
- Bao, X.; Li, B. Residual strength of blast damaged reinforced concrete columns. Int. J. Impact Eng. 2010, 37, 295–308. [Google Scholar] [CrossRef]
- Momeni, M.; Hadianfard, M.A.; Bedon, C.; Baghlani, A. Damage evaluation of H-section steel columns under impulsive blast loads via gene expression programming. Eng. Struct. 2020, 219, 110909. [Google Scholar] [CrossRef]
- Rong, H.-C.; Li, B. Probabilistic response evaluation for RC flexural members subjected to blast loadings. Struct. Saf. 2007, 29, 146–163. [Google Scholar] [CrossRef]
- Yokoyama, T. Limits to Deflected Shape Assumptions of the SDOF Methodology for Analyzing Structural Components Subject to Blast Loading. J. Perform. Constr. Facil. 2014, 29, B4014008. [Google Scholar] [CrossRef]
- Crawford, J.E.; Magallanes, J.M. The effects of modeling choices on the response of structural components to blast effects. Int. J. Prot. Struct. 2011, 2, 231–266. [Google Scholar] [CrossRef]
- Al-Thairy, H. A modified single degree of freedom method for the analysis of building steel columns subjected to explosion induced blast load. Int. J. Impact Eng. 2016, 94, 120–133. [Google Scholar] [CrossRef]
- Lee, K.; Kim, T.; Kim, J. Local response of W-shaped steel columns under blast loading. Struct. Eng. Mech. 2009, 31, 25–38. [Google Scholar] [CrossRef] [Green Version]
- Shi, Y.; Hao, H.; Li, Z.-X. Numerical derivation of pressure–impulse diagrams for prediction of RC column damage to blast loads. Int. J. Impact Eng. 2008, 35, 1213–1227. [Google Scholar] [CrossRef] [Green Version]
- Hadianfard, M.A.; Farahani, A. On the effect of steel columns cross sectional properties on the behaviours when subjected to blast loading. Struct. Eng. Mech. 2012, 44, 449–463. [Google Scholar] [CrossRef]
- Hadianfard, M.A.; Nemati, A.; Johari, A. Investigation of Steel Column Behavior with Different Cross Section under Blast Loading. Modares Civ. Eng. J. 2016, 16, 265–278. [Google Scholar]
- Ibrahim, Y.E.; Nabil, M. Assessment of structural response of an existing structure under blast load using finite element analysis. Alex. Eng. J. 2019, 58, 1327–1338. [Google Scholar] [CrossRef]
- Amadio, C.; Bedon, C. Blast analysis of laminated glass curtain walls equipped by viscoelastic dissipative devices. Buildings 2012, 2, 359–383. [Google Scholar] [CrossRef] [Green Version]
- Momeni, M.; Bedon, C. Uncertainty Assessment for the Buckling Analysis of Glass Columns with Random Parameters. Int. J. Struct. Glass Adv. Mater. Res. 2020, 4, 254–275. [Google Scholar] [CrossRef]
- Figuli, L.; Cekerevac, D.; Bedon, C.; Leitner, B. Numerical analysis of the blast wave propagation due to various explosive charges. Adv. Civ. Eng. 2020, 2020, 8871412. [Google Scholar] [CrossRef]
- Goel, M.D.; Thimmesh, T.; Shirbhate, P.; Bedon, C. Enhanced Single-Degree-of-Freedom Analysis of Thin Elastic Plates Subjected to Blast Loading Using an Energy-Based Approach. Adv. Civ. Eng. 2020, 2020, 8825072. [Google Scholar] [CrossRef]
- Shi, Y.; Stewart, M.G. Damage and risk assessment for reinforced concrete wall panels subjected to explosive blast loading. Int. J. Impact Eng. 2015, 85, 5–19. [Google Scholar] [CrossRef]
- Bogosian, D.; Ferritto, J.; Shi, Y. Measuring Uncertainty and Conservatism in Simplified Blast Models; Karagozian And Case Glendale: Glendale, CA, USA, 2002. [Google Scholar]
- Hao, H.; Stewart, M.G.; Li, Z.-X.; Shi, Y. RC column failure probabilities to blast loads. Int. J. Prot. Struct. 2010, 1, 571–591. [Google Scholar] [CrossRef]
- Low, H.Y.; Hao, H. Reliability analysis of reinforced concrete slabs under explosive loading. Struct. Saf. 2001, 23, 157–178. [Google Scholar] [CrossRef]
- Netherton, M.D.; Stewart, M.G. Blast load variability and accuracy of blast load prediction models. Int. J. Prot. Struct. 2010, 1, 543–570. [Google Scholar] [CrossRef]
- Kelliher, D.; Sutton-Swaby, K. Stochastic representation of blast load damage in a reinforced concrete building. Struct. Saf. 2012, 34, 407–417. [Google Scholar] [CrossRef]
- Olmati, P.; Sagaseta, J.; Cormie, D.; Jones, A. Simplified reliability analysis of punching in reinforced concrete flat slab buildings under accidental actions. Eng. Struct. 2017, 130, 83–98. [Google Scholar] [CrossRef] [Green Version]
- Ding, Y.; Song, X.; Zhu, H.-T. Probabilistic progressive collapse analysis of steel frame structures against blast loads. Eng. Struct. 2017, 147, 679–691. [Google Scholar] [CrossRef]
- Low, H.Y.; Hao, H. Reliability analysis of direct shear and flexural failure modes of RC slabs under explosive loading. Eng. Struct. 2002, 24, 189–198. [Google Scholar] [CrossRef]
- Hao, H.; Li, Z.-X.; Shi, Y. Reliability analysis of RC columns and frame with FRP strengthening subjected to explosive loads. J. Perform. Constr. Facil. 2015, 30, 04015017. [Google Scholar] [CrossRef]
- Shi, Y.; Stewart, M.G. Spatial reliability analysis of explosive blast load damage to reinforced concrete columns. Struct. Saf. 2015, 53, 13–25. [Google Scholar] [CrossRef]
- Stewart, M.G. Reliability-based load factors for airblast and structural reliability of reinforced concrete columns for protective structures. Struct. Infrastruct. Eng. 2019, 15, 634–646. [Google Scholar] [CrossRef]
- Olmati, P.; Petrini, F.; Gkoumas, K. Fragility analysis for the Performance-Based Design of cladding wall panels subjected to blast load. Eng. Struct. 2014, 78, 112–120. [Google Scholar] [CrossRef]
- Stochino, F. RC beams under blast load: Reliability and sensitivity analysis. Eng. Fail. Anal. 2016, 66, 544–565. [Google Scholar] [CrossRef]
- Hussein, A.; Mahmoud, H.; Heyliger, P. Probabilistic analysis of a simple composite blast protection wall system. Eng. Struct. 2020, 203, 109836. [Google Scholar] [CrossRef]
- Campidelli, M.; El-Dakhakhni, W.; Tait, M.; Mekky, W. Blast design-basis threat uncertainty and its effects on probabilistic risk assessment. ASCE-ASME J. Risk Uncertain. Eng. Syst. Part A Civ. Eng. 2015, 1, 04015012. [Google Scholar] [CrossRef]
- Hedayati, M.H.; Sriramula, S.; Neilson, R.D. Reliability of Profiled Blast Wall Structures. In Numerical Methods for Reliability and Safety Assessment; Springer: Berlin/Heidelberg, Germany, 2015; pp. 387–405. [Google Scholar]
- Borenstein, E.; Benaroya, H. Sensitivity analysis of blast loading parameters and their trends as uncertainty increases. J. Sound Vib. 2009, 321, 762–785. [Google Scholar] [CrossRef] [Green Version]
- Momeni, M.; Hadianfard, M.A.; Baghlani, A. Implementation of Weighted Uniform SimulationMethod in Failure Probability Analysisof Steel Columns under Blast Load. In Proceedings of the 11th International Congress on Civil Engineering, University of Tehran, Tehran, Iran, 8–10 May 2018. [Google Scholar]
- Hadianfard, M.A.; Malekpour, S.; Momeni, M. Reliability analysis of H-section steel columns under blast loading. Struct. Saf. 2018, 75, 45–56. [Google Scholar] [CrossRef]
- Thöns, S.; Stewart, M.G. On decision optimality of terrorism risk mitigation measures for iconic bridges. Reliab. Eng. Syst. Saf. 2019, 188, 574–583. [Google Scholar] [CrossRef]
- Stewart, M.G.; Netherton, M.D. A Probabilistic Risk-Acceptance Model for Assessing Blast and Fragmentation Safety Hazards. Reliab. Eng. Syst. Saf. 2019, 191, 106492. [Google Scholar] [CrossRef]
- Stewart, M.G.; Netherton, M.D. Security risks and probabilistic risk assessment of glazing subject to explosive blast loading. Reliab. Eng. Syst. Saf. 2008, 93, 627–638. [Google Scholar] [CrossRef]
- Netherton, M.D.; Stewart, M.G. Risk-based blast-load modelling: Techniques, models and benefits. Int. J. Prot. Struct. 2016, 7, 430–451. [Google Scholar] [CrossRef]
- Momeni, M.; Hadianfard, M.A.; Bedon, C.; Baghlani, A. Numerical damage evaluation assessment of blast loaded steel columns with similar section properties. Structures 2019, 20, 189–203. [Google Scholar] [CrossRef]
- Hallquist, J.O. LS-DYNA Theory Manual. Livermore Softw. Technol. Corp. 2006, 3, 25–31. [Google Scholar]
- Hallquist, J. LS-Dyna Theory Manual, March 2006; Livermore Software Technology Corporation (LSTC): Livermore, CA, USA, 2012. [Google Scholar]
- LSTC. Keyword User’s Manual Volume II; Livermore Software Technology Corporation (LSTC): Livermore, CA, USA, 2007. [Google Scholar]
- Cowper, G.R.; Symonds, P.S.; United States Office of Naval Research; Brown University Division of Applied Mathematics. Strain-Hardening and Strain-Rate Effects in the Impact Loading of Cantilever Beams; Brown University: Providence, RI, USA, 1957. [Google Scholar]
- Jones, N. Structural Impact; Cambridge University Press: Cambridge, UK, 2011. [Google Scholar]
- Momeni, M. Damage Evaluation of Steel Beam-Columns Subjected to Impulsive Loads Using Reliability Approach. Ph.D. Thesis, Shiraz University of Technology, Shiraz, Iran, 2021. (In Persian). [Google Scholar]
- Rackauskaite, E.; Kotsovinos, P.; Rein, G. Model parameter sensitivity and benchmarking of the explicit dynamic solver of LS-DYNA for structural analysis in case of fire. Fire Saf. J. 2017, 90, 123–138. [Google Scholar] [CrossRef]
- FEMA 426: Reference Manual to Mitigate Potential Terrorist Attacks against Buildings—Buildings and Infrastructure Protection Series; U.S. Department of Homeland Security: Washington, DC, USA, 2003.
- Karlos, V.; Solomos, G. Calculation of Blast Loads for Application to Structural Components; European Commission’s science and knowledge service, Joint Research Centre: Ispra, Italy, 2013. [Google Scholar]
- U.S. DoD. Structures to Resist the Effects of Accidental Explosions; UFC 3-340-02; U.S. DoD: Washington, DC, USA, 2008. [Google Scholar]
- Beshara, F. Modelling of blast loading on aboveground structures—I. General phenomenology and external blast. Comput. Struct. 1994, 51, 585–596. [Google Scholar] [CrossRef]
- Suppressive Shields Structural Design and Analysis Handbook; US Army Corps of Engineers, Huntsville Division: Huntsville, AL, USA, 1977; HNDM-1110-1-2.
- Krauthammer, T. Blast Effects and Related Threats; Pennsylvania State University: State College, PA, USA, 1999. [Google Scholar]
- Ruggieri, S.; Porco, F.; Uva, G.; Vamvatsikos, D. Two frugal options to assess class fragility and seismic safety for low-rise. Bull. Earthq. Eng. 2021, 19, 1415–1439. [Google Scholar] [CrossRef]
- Miranda, E.; Reyes, C.J. Approximate lateral drift demands in multistory buildings with nonuniform stiffness. J. Struct. Eng. 2002, 128, 840–849. [Google Scholar] [CrossRef]
- Campidelli, M.; Tait, M.; El-Dakhakhni, W.; Mekky, W. Inference of blast wavefront parameter uncertainty for probabilistic risk assessment. J. Struct. Eng. 2015, 141, 04015062. [Google Scholar] [CrossRef]
- Asprone, D.; Jalayer, F.; Prota, A.; Manfredi, G. Proposal of a probabilistic model for multi-hazard risk assessment of structures in seismic zones subjected to blast for the limit state of collapse. Struct. Saf. 2010, 32, 25–34. [Google Scholar] [CrossRef]
- Netherton, M.D.; Stewart, M.G. The effects of explosive blast load variability on safety hazard and damage risks for monolithic window glazing. Int. J. Impact Eng. 2009, 36, 1346–1354. [Google Scholar] [CrossRef]
- Olmati, P.; Vamvatsikos, D.; Stewart, M.G. Safety factor for structural elements subjected to impulsive blast loads. Int. J. Impact Eng. 2017, 106, 249–258. [Google Scholar] [CrossRef]
- Stewart, M.; Netherton, M.; Shi, Y.; Grant, M.; Mueller, J. Probabilistic terrorism risk assessment and risk acceptability for infrastructure protection. Aust. J. Struct. Eng. 2012, 13, 1–17. [Google Scholar] [CrossRef] [Green Version]
- Stewart, M.G. Reliability-based load factor design model for explosive blast loading. Struct. Saf. 2018, 71, 13–23. [Google Scholar] [CrossRef]
- Stewart, M.G.; Mueller, J. Terror, Security, and Money: Balancing the Risks, Benefits, and Costs of Critical Infrastructure Protection. In Proceedings of the Reliability Engineering Computing REC 2012, Brno, Czech Republic, June 2012; pp. 513–533. [Google Scholar]
- Bartlett, F.; Dexter, R.; Graeser, M.; Jelinek, J.; Schmidt, B.; Galambos, T. Updating Standard Shape Material Properties Database for Design and Reliability (k-Area 4); Technical Report for American Institute of Steel Construction; American Institute of Steel Construction: Chicago, IL, USA, 2001. [Google Scholar]
- Hadianfard, M.; Razani, R. Effects of semi-rigid behavior of connections in the reliability of steel frames. Struct. Saf. 2003, 25, 123–138. [Google Scholar] [CrossRef]
- Thai, H.-T.; Uy, B.; Kang, W.-H.; Hicks, S. System reliability evaluation of steel frames with semi-rigid connections. J. Constr. Steel Res. 2016, 121, 29–39. [Google Scholar] [CrossRef]
- Rubinstein, R. Simulation and the Monte Carlo Method; John Wiley&Sons: New York, NY, USA, 1981. [Google Scholar]
- Melchers, R.E.; Beck, A.T. Structural Reliability: Analysis and Prediction; John Wiley & Sons Ltd.: Chichester, UK, 2018. [Google Scholar]
- Broding, W.; Diederich, F.; Parker, P. Structural optimization and design based on a reliability design criterion. J. Spacecr. Rocket. 1964, 1, 56–61. [Google Scholar] [CrossRef]
- Lees, F. Lees’ Loss Prevention in the Process Industries: Explosion; Butterworth-Heinemann: Oxford, UK, 2012. [Google Scholar]
- UNEP Industry and Environment Programme Activity Centre. Paris, FR. Hazard Identification and Evaluation in a Local Community; UNEP Industry and Environment Programme Activity Centre: Paris, France, 1992; Volume 12. [Google Scholar]
- Center for Chemical Process Safety. Guidelines for Chemical Process Quantitative Risk Analysis; Center for Chemical Process Safety of the American Institute of Chemical: New York, NY, USA, 2000. [Google Scholar]
- Hadianfard, M.A.; Shekari, M. An Equivalent Single-Degree-of-Freedom System to Estimate Nonlinear Response of Semi-fixed Flexural Members Under Impact Load. Iran. J. Sci. Technol. Trans. Civ. Eng. 2019, 43, 343–355. [Google Scholar] [CrossRef]











| Random Variable | Mean | σ | COV | |
|---|---|---|---|---|
| Pr | Equation (3) | Equation (4) | Equation (5) | Normal |
| td | Equation (6) | Equation (7) | Equation (8) | Normal |
| Fy | 240 × 1.15 MPa | 16.56 MPa | 0.06 | Normal |
| Es | 210 GPa | 8.40 GPa | 0.04 | Normal |
| Section Properties | ![]() Reference cross section | |||||||
| Identification | b (mm) | h (mm) | s (mm) | t (mm) | Ag (cm2) | Ix (cm4) | Iy (cm4) | |
| IPB 180 | 180 | 180 | 8.5 | 14.0 | 65.3 | 3831 | 1363 | |
| IPB 220 | 220 | 220 | 9.5 | 16.0 | 91.0 | 8091 | 2843 | |
| IPB 260 | 260 | 260 | 10.0 | 17.5 | 118.4 | 14,920 | 5135 | |
| IPB 300 | 300 | 300 | 11.0 | 19.0 | 149.1 | 25,170 | 8563 | |
| IPB 340 | 300 | 340 | 12.0 | 21.5 | 170.9 | 36,660 | 9690 | |
| IPB 400 | 300 | 400 | 13.5 | 24.0 | 197.8 | 57,680 | 10,820 | |
| IPB 500 | 300 | 500 | 14.5 | 28.0 | 238.6 | 107,200 | 12,620 | |
| BC | Length (m) | α0 | α1 | α2 | α3 | α4 | α5 | R2 | GoF | RMSE |
|---|---|---|---|---|---|---|---|---|---|---|
| Pinned | 2.80 | +2.600 | +1.131 × 10−3 | −4.101 × 10−4 | −1.351 × 10−6 | +3.199 × 10−8 | +1.502 × 10−8 | 0.9943 | 0.0199 | 0.0364 |
| 3.20 | +2.765 | +1.383 × 10−3 | −4.219 × 10−4 | −1.528 × 10−6 | +5.498 × 10−9 | +1.356 × 10−8 | 0.9958 | 0.0177 | 0.0343 | |
| 3.60 | +2.959 | +1.269 × 10−3 | −4.348 × 10−4 | −1.527 × 10−6 | +4.701 × 10−8 | +9.666 × 10−9 | 0.9930 | 0.0338 | 0.0475 | |
| 4.00 | +3.056 | +1.173×10−3 | −4.018 × 10−4 | −1.399 × 10−6 | +6.757 × 10−8 | −2.381 × 10−10 | 0.9945 | 0.0287 | 0.0437 | |
| Fixed | 2.80 | +1.852 | +6.884 × 10−4 | −2.723 × 10−4 | −5.899 × 10−7 | +4.833 × 10−9 | +9.599 × 10−9 | 0.9825 | 0.0298 | 0.0446 |
| 3.20 | +2.039 | +5.398 × 10−4 | −2.825 × 10−4 | −3.748 × 10−7 | −1.978 × 10−9 | +9.041 × 10−9 | 0.9739 | 0.0513 | 0.0585 | |
| 3.60 | +2.105 | +1.046 × 10−3 | −2.847 × 10−4 | −9.854 × 10−7 | −1.322 × 10−8 | +7.141 × 10−9 | 0.9771 | 0.0538 | 0.0599 | |
| 4.00 | +2.266 | +6.718×10−4 | −2.705 × 10−4 | −5.376 × 10−7 | +1.577 × 10−8 | +1.872 × 10−9 | 0.9782 | 0.0562 | 0.0612 |
| W (kg of TNT) | SSD Value (m/kg1/3) | SPD (m) | ||||
|---|---|---|---|---|---|---|
| Hadianfard et al. [52] | Present Study | Δ (%) | Hadianfard et al. [52] | Present Study | Δ (%) | |
| 55 | 2.10 | 1.99 | 5.24 | 8 | 7.57 | 5.37 |
| 275 | 2.30 | 2.18 | 5.21 | 15 | 14.17 | 5.53 |
| 555 | 2.31 | 2.21 | 4.33 | 19 | 18.16 | 4.42 |
| Section Properties | ![]() Reference cross section | |||||||
| Identification | b (mm) | h (mm) | f (mm) | w(mm) | A (cm2) | Ix (cm4) | Iy (cm4) | |
| BOX | 300 | 300 | 19.6 | 6.2 | 149.9 | 24,986 | 15,799 | |
| Column | B.C | W (kg of TNT) | SSD (kg/m1/3) | SPD (m) | ||||||||
|---|---|---|---|---|---|---|---|---|---|---|---|---|
| Equation (11) | Equation (14) | MCS | Δ1 (%) | Δ2 (%) | Equation (11) | Equation (15) | MCS | Δ1 (%) | Δ3 (%) | |||
| IPB 240 | Pinned | 55 | 2.052 | – | 2.039 | 0.63 | – | 7.80 | – | 7.75 | 0.64 | – |
| 200 | 2.192 | – | 2.077 | 5.24 | – | 12.82 | – | 12.15 | 5.23 | – | ||
| 275 | 2.244 | 2.244 | 2.214 | 1.34 | 1.33 | 14.59 | 14.59 | 14.40 | 1.30 | 1.30 | ||
| 350 | 2.254 | 2.244 | 2.172 | 3.63 | 3.20 | 15.88 | 15.81 | 15.31 | 3.58 | 3.16 | ||
| 555 | 2.274 | 2.244 | 2.265 | 0.39 | 0.93 | 18.69 | 18.44 | 18.61 | 0.43 | 0.91 | ||
| 1000 | – | 2.244 | 2.278 | – | 1.49 | – | 22.44 | 22.78 | – | 1.49 | ||
| Fixed | 55 | 1.466 | – | 1.416 | 3.41 | – | 5.58 | – | 5.38 | 3.58 | – | |
| 200 | 1.532 | – | 1.438 | 6.14 | – | 8.96 | – | 8.41 | 6.13 | – | ||
| 275 | 1.587 | 1.587 | 1.533 | 3.40 | 3.40 | 10.32 | 10.32 | 9.97 | 3.39 | 3.39 | ||
| 350 | 1.614 | 1.587 | 1.558 | 3.46 | 1.83 | 11.37 | 11.18 | 10.98 | 3.43 | 1.78 | ||
| 555 | 1.646 | 1.587 | 1.657 | 0.66 | 4.22 | 13.53 | 13.04 | 13.62 | 0.66 | 4.26 | ||
| 1000 | – | 1.587 | 1.598 | – | 2.92 | – | 15.87 | 15.98 | – | 0.69 | ||
| BOX | Pinned | 275 | 1.874 | 1.874 | 1.811 | 3.36 | 3.36 | 12.18 | 12.18 | 11.78 | 3.28 | 3.28 |
| Fixed | 275 | 1.386 | 1.386 | 1.396 | 0.71 | 0.71 | 9.01 | 9.01 | 9.08 | 0.77 | 0.77 | |
Publisher’s Note: MDPI stays neutral with regard to jurisdictional claims in published maps and institutional affiliations. |
© 2021 by the authors. Licensee MDPI, Basel, Switzerland. This article is an open access article distributed under the terms and conditions of the Creative Commons Attribution (CC BY) license (https://creativecommons.org/licenses/by/4.0/).
Share and Cite
Momeni, M.; Bedon, C.; Hadianfard, M.A.; Baghlani, A. An Efficient Reliability-Based Approach for Evaluating Safe Scaled Distance of Steel Columns under Dynamic Blast Loads. Buildings 2021, 11, 606. https://doi.org/10.3390/buildings11120606
Momeni M, Bedon C, Hadianfard MA, Baghlani A. An Efficient Reliability-Based Approach for Evaluating Safe Scaled Distance of Steel Columns under Dynamic Blast Loads. Buildings. 2021; 11(12):606. https://doi.org/10.3390/buildings11120606
Chicago/Turabian StyleMomeni, Mohammad, Chiara Bedon, Mohammad Ali Hadianfard, and Abdolhossein Baghlani. 2021. "An Efficient Reliability-Based Approach for Evaluating Safe Scaled Distance of Steel Columns under Dynamic Blast Loads" Buildings 11, no. 12: 606. https://doi.org/10.3390/buildings11120606
APA StyleMomeni, M., Bedon, C., Hadianfard, M. A., & Baghlani, A. (2021). An Efficient Reliability-Based Approach for Evaluating Safe Scaled Distance of Steel Columns under Dynamic Blast Loads. Buildings, 11(12), 606. https://doi.org/10.3390/buildings11120606



