Effect of Cooling Rate on the Formation of Nonmetallic Inclusions in X80 Pipeline Steel
Abstract
1. Introduction
2. Materials and Methods
3. Results and Discussion
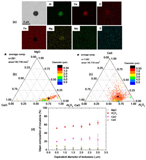
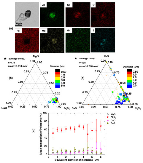
3.1. Characterization of the Inclusions Formed at Different Cooling Rates
3.2. Effects of Cooling Rate on the Formation of the Inclusions
4. Conclusions
Author Contributions
Funding
Conflicts of Interest
References
- National Energy Board. Report of Public Inquiry Concerning Stress Corrosion Cracking on Canadian Oil and Gas Pipelines; National Energy Board: Calgary, AB, Canada, 1996.
- Baker, M., Jr. Stress Corrosion Cracking Studies. Integrity Management Program DTRS56-02-D-70036; TTO 8; bkmuduli, Department of Transportation, Office and Pipeline Safety, 2004. Available online: https://www.scribd.com/document/81927365/Scc-Report-Full-Text (accessed on 1 January 2019).
- Parkins, R.N. A review of stress corrosion cracking of high pressure gas pipelines. In Proceedings of the CORROSION 2000, Orlando, FL, USA, 26–31 March 2000; NACE International: Huston, TX, USA, 2000. [Google Scholar]
- Torres-Isla, A.; Salinas-Bravo, V.M.; Albarran, J.L.; Gonzalez-Rodriguez, J.G. Effect of hydrogen on the mechanical properties of X-70 pipeline steel in diluted NaHCO3 solutions at different heat treatments. Int. J. Hydrogen Energy 2005, 30, 1317–1322. [Google Scholar] [CrossRef]
- Hara, T.; Asahi, H.; Ogawa, H. Conditions of hydrogen-induced corrosion occurrence of X65 grade line pipe steels in sour environments. Corrosion 2004, 60, 1113–1121. [Google Scholar] [CrossRef]
- Kane, R.D.; Cayard, M.S. NACE committee report 8 × 294: Review of published literature on wet H2S cracking. In Proceedings of the CORROSION 1999, San Antonio, TX, USA, 25–30 April 1999; NACE International: San Antonio, TX, USA, 1999. [Google Scholar]
- Stephen, S.N. Corrosion of carbon steel by H2S in CO2 containing oilfield environments. In Proceedings of the CORROSION 2006, San Diego, CA, USA, 12–16 March 2006; NACE International: Houston, TX, USA, 2006. [Google Scholar]
- Kittel, J.; Smanio, V.; Fregonese, M.; Garnier, L.; Lefebvre, X. Hydrogen induced cracking (HIC) testing of low alloy steel in sour environment: Impact of time of exposure on the extent of damage. Corros. Sci. 2010, 52, 1386–1392. [Google Scholar] [CrossRef]
- Huang, F.; Liu, J.; Deng, Z.J.; Cheng, J.H.; Lu, Z.H.; Li, X.G. Effect of microstructure and inclusions on hydrogen induced cracking susceptibility and hydrogen trapping efficiency of X120 pipeline steel. Mater. Sci. Eng. A 2010, 527, 6997–7001. [Google Scholar] [CrossRef]
- Atkinson, H.V.; Shi, G. Characterization of inclusions in clean steels: A review including the statistics of extremes methods. Prog. Mater. Sci. 2003, 48, 457–520. [Google Scholar] [CrossRef]
- Wang, X.; Li, X.; Li, Q.; Huang, F.; Li, H.; Yang, J. Control of stringer shaped nonmetallic inclusions of CaO-Al2O3 System in API X80 linepipe steel plates. Steel Res. Int. 2014, 85, 155–163. [Google Scholar] [CrossRef]
- Liu, D.; Zhai, W.; Liu, Y.; Meng, D. Nonmetallic inclusions removal process of pipeline steel in NISCO. Met. World 2015, 4, 69–71. [Google Scholar]
- Ma, Z.; Huang, Z.; Hu, H. Improvement of controlling techniques of inclusions in pipeline steel. Technol. Bao Steel 2014, 5, 14–17. [Google Scholar]
- Zhao, D.; Li, H.; Bao, C.; Yang, J. Inclusion Evolution during Modification of Alumina Inclusions by Calcium in Liquid Steel and Deformation during Hot Rolling Process. ISIJ Int. 2015, 55, 2115–2124. [Google Scholar] [CrossRef]
- Xu, J.; Huang, F.; Wang, X. Formation Mechanism of CaS-Al2O3 Inclusions in Low Sulfur Al-Killed Steel after Calcium Treatment. Metall. Mater. Trans. B 2016, 47, 1217–1227. [Google Scholar] [CrossRef]
- Miao, K.; Haas, A.; Sharma, M.; Mu, W.; Dogan, N. In-situ observation of calcium aluminate inclusions dissolution into steelmaking slag. Metall. Mater. Trans. B 2018, 49, 1612–1623. [Google Scholar] [CrossRef]
- Reis, B.H.; Bielefeldt, W.V.; Vilela, A.C.F. Efficiency of inclusion absorption by slags during secondary refining of steel. ISIJ Int. 2014, 54, 1584–1591. [Google Scholar] [CrossRef]
- Tripathi, N.N.; Beskow, K.; Nzotta, M.; Sandberg, A.; Du, S. Impact of slag refractory lining reactions on the formation of inclusions in steel. Ironmak. Steelmak. 2004, 31, 514–518. [Google Scholar]
- Yan, P.; Huang, S.; Pandelaers, L.; Dyck, J.V.; Guo, M.; Blanpain, B. Effect of the CaO-Al2O3-Based top slag on the cleanliness of stainless steel during secondary metallurgy. Metall. Mater. Trans. B 2013, 44, 1105–1119. [Google Scholar] [CrossRef]
- Dong, W.; Ni, H.; Zhang, H.; Lü, Z. Effect of slag composition on the cleanliness of 28MnCr5 gear steel in the refining processes. Int. J. Miner. Metall. Mater. 2016, 23, 269–275. [Google Scholar] [CrossRef]
- Ren, Y.; Zhang, L. Thermodynamic model for prediction of slag-steel-inclusion reactions of 304 stainless steels. ISIJ Int. 2017, 57, 68–75. [Google Scholar] [CrossRef]
- Takahashi, I.; Sakae, T.; Yoshida, T. Changes of the nonmetallic inclusion by heating. TetsuHagane 1967, 53, 350–352. [Google Scholar]
- Goto, H.; Miyazawa, K.I.; Yanmada, W.; Tanaka, K. Effect of cooling rate on composition of oxides precipitated during solidification of steels. ISIJ Int. 1995, 35, 708–714. [Google Scholar] [CrossRef]
- Goto, H.; Miyazawa, K.; Yamaguchi, K.; Ogibayashi, S.; Tanaka, K. Effect of cooling rate on oxide precipitation during solidification of low carbon steels. ISIJ Int. 1994, 34, 414–419. [Google Scholar] [CrossRef]
- El-Bealy, M.; Thomas, B.G. Prediction of dendrite arm spacing for low alloy steel casting processes. Metall. Mater. Trans. B 1996, 27, 689–693. [Google Scholar] [CrossRef]
- Luo, Y.; Conejo, A.N.; Zhang, L.; Chen, L.; Cheng, L. Effect of superheat, cooling rate, and refractory composition on the formation of nonmetallic inclusions in non-oriented electrical steels. Metall. Mater. Trans. B 2015, 46, 2348–2360. [Google Scholar] [CrossRef]
- Yang, C.W.; Lv, N.B.; Zhuo, X.J.; Wang, X.; Wang, W. Study of MnS precipitation on Ti-Al complex de-oxidation inclusions. Iron Steel 2010, 45, 34–36. [Google Scholar] [CrossRef]
- Rocabois, P.; Lehmann, J.; Gaye, H.; Wintz, M. Kinetics of precipitation of nonmetallic inclusions during solidification of steel. J. Cryst. Growth 1999, 198, 838–843. [Google Scholar] [CrossRef]






| C | Si | Mn | P | S | Al | Ti | Ca | O |
|---|---|---|---|---|---|---|---|---|
| 0.06 | 0.20 | 1.72 | 0.014 | 0.0015 | 0.03 | 0.015 | 0.0016 | 0.0012 |
| Cooling Rate, K/s | Al2O3 | CaO | CaS | MgO |
|---|---|---|---|---|
| 10 | 86.23 | 12.38 | 0.34 | 1.05 |
| 0.51 | 61.72 | 26.3 | 9.16 | 2.82 |
| 0.035 | 75.91 | 3.02 | 14.24 | 6.83 |
© 2019 by the authors. Licensee MDPI, Basel, Switzerland. This article is an open access article distributed under the terms and conditions of the Creative Commons Attribution (CC BY) license (http://creativecommons.org/licenses/by/4.0/).
Share and Cite
Zhang, X.; Yang, W.; Xu, H.; Zhang, L. Effect of Cooling Rate on the Formation of Nonmetallic Inclusions in X80 Pipeline Steel. Metals 2019, 9, 392. https://doi.org/10.3390/met9040392
Zhang X, Yang W, Xu H, Zhang L. Effect of Cooling Rate on the Formation of Nonmetallic Inclusions in X80 Pipeline Steel. Metals. 2019; 9(4):392. https://doi.org/10.3390/met9040392
Chicago/Turabian StyleZhang, Xianguang, Wen Yang, Haikun Xu, and Lifeng Zhang. 2019. "Effect of Cooling Rate on the Formation of Nonmetallic Inclusions in X80 Pipeline Steel" Metals 9, no. 4: 392. https://doi.org/10.3390/met9040392
APA StyleZhang, X., Yang, W., Xu, H., & Zhang, L. (2019). Effect of Cooling Rate on the Formation of Nonmetallic Inclusions in X80 Pipeline Steel. Metals, 9(4), 392. https://doi.org/10.3390/met9040392
