Genome-Wide Identification and Analysis of Lipases in Fig Wasps (Chalcidoidea, Hymenoptera)
Simple Summary
Abstract
1. Introduction
2. Materials and Methods
2.1. Manual Annotation of the Lipase Gene Family
2.2. Phylogenetic Analysis
2.3. Gene Family Expansions and Contractions
2.4. Gene Structure Analysis
2.5. Identification of Catalytic Triads in Lipases
2.6. β9 Loop and Lid Motifs
2.7. Prediction of Signal Peptide and Subcellular Locations
2.8. Gene Expression Pattern Predicted by Codon Adaptation Index Analysis
2.9. Protein Structure
2.10. Gene Function Prediction
3. Results
3.1. Identification of Lipases in Fig Wasps
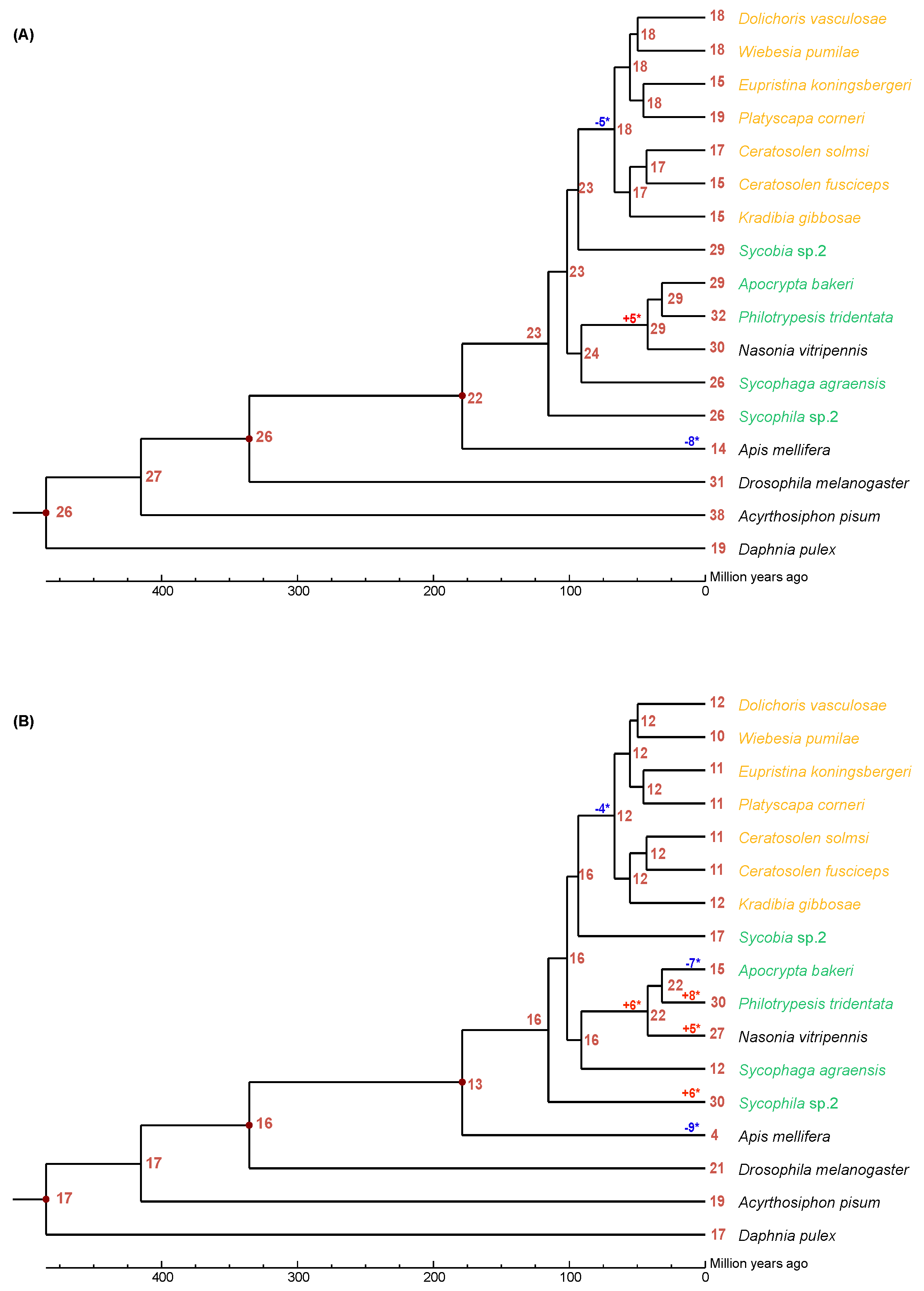
3.2. Gene Family Expansion and Contraction
3.3. Tandem Duplications of Lipase
3.4. Phylogenetic Analysis
3.5. Sequence Characterization
3.5.1. Incomplete Catalytic Triads in Predicted Lipases
3.5.2. Identification of β9 Loop and Lids of Lipases
3.5.3. Secretion Signals
3.6. Structure Analysis
3.6.1. Exon/Intron Arrangements
3.6.2. Motifs
3.6.3. Tertiary Structures
3.7. Expression Profiles and Function Prediction
4. Discussion
5. Conclusions
Supplementary Materials
Author Contributions
Funding
Institutional Review Board Statement
Informed Consent Statement
Data Availability Statement
Acknowledgments
Conflicts of Interest
References
- Canavoso, L.E.; Jouni, Z.E.; Karnas, K.J.; Pennington, J.E.; Wells, M.A. Fat metabolism in insects. Annu. Rev. Nutr. 2001, 21, 23–46. [Google Scholar] [CrossRef] [PubMed]
- Gilby, A.R. Lipids and their metabolism in insects. Annu. Rev. Entomol. 1965, 10, 141–160. [Google Scholar] [CrossRef]
- Arrese, E.L.; Soulages, J.L. Insect fat body: Energy, metabolism, and regulation. Annu. Rev. Entomol. 2009, 55, 207–225. [Google Scholar] [CrossRef]
- Khan, F.I.; Lan, D.; Durrani, R.; Huan, W.; Zhao, Z.; Wang, Y. The lid domain in lipases: Structural and functional determinant of enzymatic properties. Front. Bioeng. Biotechnol. 2017, 5, 16. [Google Scholar] [CrossRef]
- Canavoso, L.E.; Frede, S.; Rubiolo, E.R. Metabolic pathways for dietary lipids in the midgut of hematophagous Panstrongylus megistus (Hemiptera: Reduviidae). Insect Biochem. Mol. Biol. 2004, 34, 845–854. [Google Scholar] [CrossRef] [PubMed]
- Derewenda, Z.S. Structure and function of lipases. In Advances in Protein Chemistry; Anfinsen, C.B., Edsall, J.T., Richards, F.M., Eisenberg, D.S., Eds.; Academic Press: Cambridge, MA, USA, 1994; Volume 45, pp. 1–52. [Google Scholar]
- Holmquist, M. Alpha/Beta-hydrolase fold enzymes: Structures, functions and mechanisms. Curr. Protein Pept. Sci. 2000, 1, 209–235. [Google Scholar] [CrossRef] [PubMed]
- Carrière, F.; Withers-Martinez, C.; van Tilbeurgh, H.; Roussel, A.; Cambillau, C.; Verger, R. Structural basis for the substrate selectivity of pancreatic lipases and some related proteins. Biochim. Biophys. Acta 1998, 1376, 417–432. [Google Scholar] [CrossRef]
- Carrière, F.; Renou, C.; Lopez, V.; De Caro, J.; Ferrato, F.; Lengsfeld, H.; De Caro, A.; Laugier, R.; Verger, R. The specific activities of human digestive lipases measured from the in vivo and in vitro lipolysis of test meals. Gastroenterology 2000, 119, 949–960. [Google Scholar] [CrossRef] [PubMed]
- Akoh, C.C.; Lee, G.C.; Liaw, Y.C.; Huang, T.H.; Shaw, J.F. GDSL family of serine esterases/lipases. Prog. Lipid Res. 2004, 43, 534–552. [Google Scholar] [CrossRef] [PubMed]
- Holm, C.; Kirchgessner, T.G.; Svenson, K.L.; Fredrikson, G.; Nilsson, S.; Miller, C.G.; Shively, J.E.; Heinzmann, C.; Sparkes, R.S.; Mohandas, T.; et al. Hormone-sensitive lipase: Sequence, expression, and chromosomal localization to 19 cent-q13.3. Science 1988, 241, 1503–1506. [Google Scholar] [CrossRef]
- Recazens, E.; Mouisel, E.; Langin, D. Hormone-sensitive lipase: Sixty years later. Prog. Lipid Res. 2020, 82, 101084. [Google Scholar] [CrossRef] [PubMed]
- Horne, I.; Haritos, V.S.; Oakeshott, J.G. Comparative and functional genomics of lipases in holometabolous insects. Insect Biochem. Mol. Biol. 2009, 39, 547–567. [Google Scholar] [CrossRef]
- Wang, J.; Song, J.; Fang, Q.; Yao, H.; Wang, F.; Song, Q.; Ye, G. Insight into the functional diversification of lipases in the endoparasitoid Pteromalus puparum (Hymenoptera: Pteromalidae) by genome-scale annotation and expression analysis. Insects 2020, 11, 227. [Google Scholar] [CrossRef] [PubMed]
- Horne, I.; Haritos, V.S. Multiple tandem gene duplications in a neutral lipase gene cluster in Drosophila. Gene 2008, 411, 27–37. [Google Scholar] [CrossRef]
- Cruaud, A.; Jabbour-Zahab, R.; Genson, G.; Kjellberg, F.; Kobmoo, N.; van Noort, S.; Da-Rong, Y.; Yan-Qiong, P.; Ubaidillah, R.; Hanson, P.E.; et al. Phylogeny and evolution of life-history strategies in the Sycophaginae non-pollinating fig wasps (Hymenoptera, Chalcidoidea). BMC Evol. Biol. 2011, 11, 178. [Google Scholar] [CrossRef]
- Herre, E.A.; Jandér, K.C.; Machado, C.A. Evolutionary ecology of figs and their associates: Recent progress and outstanding puzzles. Annu. Rev. Ecol. Evol. Syst. 2008, 39, 439–458. [Google Scholar] [CrossRef]
- Janzen, D.H. How to be a Fig. Annu. Rev. Ecol. Syst. 1979, 10, 13–51. [Google Scholar] [CrossRef]
- Cook, J.M.; Segar, S.T. Speciation in fig wasps. Ecol. Entomol. 2010, 35, 54–66. [Google Scholar] [CrossRef]
- Kerdelhue, C.; Rossi, J.P.; Rasplus, J.Y. Comparative community ecology studies on old world figs and fig wasps. Ecology 2000, 81, 2832–2849. [Google Scholar] [CrossRef]
- Yu, D.W. Parasites of mutualisms. Biol. J. Linn. Soc. 2001, 72, 529–546. [Google Scholar] [CrossRef]
- Kerdelhué, C.; Rasplus, J.-Y. Non-pollinating afrotropical fig wasps affect the fig-pollinator mutualism in Ficus within the subgenus Sycomorus. Oikos 1996, 75, 3–14. [Google Scholar] [CrossRef]
- Ghara, M.; Borges, R.M. Comparative life-history traits in a fig wasp community: Implications for community structure. Ecol. Entomol. 2010, 35, 139–148. [Google Scholar] [CrossRef]
- Xiao, J.; Wei, X.; Zhou, Y.; Xin, Z.; Miao, Y.; Hou, H.; Li, J.; Zhao, D.; Liu, J.; Chen, R.; et al. Genomes of 12 fig wasps provide insights into the adaptation of pollinators to fig syconia. J. Genet. Genom. 2021, 48, 225–236. [Google Scholar] [CrossRef] [PubMed]
- Thorvaldsdóttir, H.; Robinson, J.T.; Mesirov, J.P. Integrative Genomics Viewer (IGV): High-performance genomics data visualization and exploration. Brief. Bioinform. 2012, 14, 178–192. [Google Scholar] [CrossRef]
- Solovyev, V. Statistical approaches in eukaryotic gene prediction. In Handbook of Statistical Genetics; John Wiley & Sons: Hoboken, NJ, USA, 2007; pp. 97–159. [Google Scholar]
- Zhang, D.; Gao, F.; Jakovlić, I.; Zou, H.; Zhang, J.; Li, W.X.; Wang, G.T. PhyloSuite: An integrated and scalable desktop platform for streamlined molecular sequence data management and evolutionary phylogenetics studies. Mol. Ecol. Res. 2020, 20, 348–355. [Google Scholar] [CrossRef] [PubMed]
- Katoh, K.; Misawa, K.; Kuma, K.; Miyata, T. MAFFT: A novel method for rapid multiple sequence alignment based on fast Fourier transform. Nucleic Acids Res. 2002, 30, 3059–3066. [Google Scholar] [CrossRef] [PubMed]
- Kalyaanamoorthy, S.; Minh, B.Q.; Wong, T.K.F.; von Haeseler, A.; Jermiin, L.S. ModelFinder: Fast model selection for accurate phylogenetic estimates. Nat. Methods 2017, 14, 587–589. [Google Scholar] [CrossRef]
- Nguyen, L.T.; Schmidt, H.A.; von Haeseler, A.; Minh, B.Q. IQ-TREE: A fast and effective stochastic algorithm for estimating maximum-likelihood phylogenies. Mol. Biol. Evol. 2015, 32, 268–274. [Google Scholar] [CrossRef]
- Chernomor, O.; von Haeseler, A.; Minh, B.Q. Terrace aware data structure for phylogenomic inference from supermatrices. Syst. Biol. 2016, 65, 997–1008. [Google Scholar] [CrossRef] [PubMed]
- Letunic, I.; Bork, P. Interactive Tree Of Life (iTOL) v4: Recent updates and new developments. Nucleic Acids Res. 2019, 47, W256–W259. [Google Scholar] [CrossRef] [PubMed]
- Han, M.V.; Thomas, G.W.; Lugo-Martinez, J.; Hahn, M.W. Estimating gene gain and loss rates in the presence of error in genome assembly and annotation using CAFE 3. Mol. Biol. Evol. 2013, 30, 1987–1997. [Google Scholar] [CrossRef] [PubMed]
- Hu, B.; Jin, J.; Guo, A.-Y.; Zhang, H.; Luo, J.; Gao, G. GSDS 2.0: An upgraded gene feature visualization server. Bioinformatics 2015, 31, 1296–1297. [Google Scholar] [CrossRef]
- Wang, Y.; Tang, H.; Debarry, J.D.; Tan, X.; Li, J.; Wang, X.; Lee, T.H.; Jin, H.; Marler, B.; Guo, H.; et al. MCScanX: A toolkit for detection and evolutionary analysis of gene synteny and collinearity. Nucleic Acids Res. 2012, 40, e49. [Google Scholar] [CrossRef] [PubMed]
- Chen, C.; Chen, H.; Zhang, Y.; Thomas, H.R.; Frank, M.H.; He, Y.; Xia, R. TBtools: An integrative toolkit developed for interactive analyses of big biological data. Mol. Plant 2020, 13, 1194–1202. [Google Scholar] [CrossRef] [PubMed]
- Bailey, T.L.; Boden, M.; Buske, F.A.; Frith, M.; Grant, C.E.; Clementi, L.; Ren, J.; Li, W.W.; Noble, W.S. MEME SUITE: Tools for motif discovery and searching. Nucleic Acids Res. 2009, 37, W202–W208. [Google Scholar] [CrossRef]
- Sievers, F.; Higgins, D.G. Clustal Omega, accurate alignment of very large numbers of sequences. Methods Mol. Biol. 2014, 1079, 105–116. [Google Scholar] [CrossRef]
- Nicholas, K.; Nicholas, H. GeneDoc: A Tool for Editing and Annotating Multiple Sequence Alignments. Available online: http://nrbsc.org/gfx/genedoc (accessed on 6 September 2021).
- Lowe, M.E. The triglyceride lipases of the pancreas. J. Lipid Res. 2002, 43, 2007–2016. [Google Scholar] [CrossRef]
- Roussel, A.; Canaan, S.; Egloff, M.P.; Rivière, M.; Dupuis, L.; Verger, R.; Cambillau, C. Crystal structure of human gastric lipase and model of lysosomal acid lipase, two lipolytic enzymes of medical interest. J. Biol. Chem. 1999, 274, 16995–17002. [Google Scholar] [CrossRef]
- Horton, P.; Park, K.; Obayashi, T.; Nakai, K. Protein subcellular localisation prediction with WoLF PSORT. In Proceedings of the APBC, Taipei, Taiwan, 13–16 February 2006; pp. 29–48. [Google Scholar]
- Puigbò, P.; Bravo, I.G.; Garcia-Vallve, S. CAIcal: A combined set of tools to assess codon usage adaptation. Biol. Direct 2008, 3, 38. [Google Scholar] [CrossRef]
- Sharp, P.M.; Li, W.H. The codon Adaptation Index--a measure of directional synonymous codon usage bias, and its potential applications. Nucleic Acids Res. 1987, 15, 1281–1295. [Google Scholar] [CrossRef]
- Pandey, A.; Suman, S.; Chandna, S. Predictive role of mitochondrial genome in the stress resistance of insects and nematodes. Bioinformation 2010, 5, 21–27. [Google Scholar] [CrossRef] [PubMed][Green Version]
- Khandia, R.; Singhal, S.; Kumar, U.; Ansari, A.; Tiwari, R.; Dhama, K.; Das, J.; Munjal, A.; Singh, R.K. Analysis of Nipah virus codon usage and adaptation to hosts. Front. Microbiol. 2019, 10, 886. [Google Scholar] [CrossRef] [PubMed]
- Basak, S.; Mukherjee, I.; Choudhury, M.; Das, S. Unusual codon usage bias in low expression genes of Vibrio Cholerae. Bioinformation 2008, 3, 213–217. [Google Scholar] [CrossRef] [PubMed]
- Kelley, L.A.; Mezulis, S.; Yates, C.M.; Wass, M.N.; Sternberg, M.J. The Phyre2 web portal for protein modeling, prediction and analysis. Nat. Protoc. 2015, 10, 845–858. [Google Scholar] [CrossRef]
- Otasek, D.; Morris, J.H.; Bouças, J.; Pico, A.R.; Demchak, B. Cytoscape automation: Empowering workflow-based network analysis. Genome Biol. 2019, 20, 185. [Google Scholar] [CrossRef]
- Shannon, P.; Markiel, A.; Ozier, O.; Baliga, N.S.; Wang, J.T.; Ramage, D.; Amin, N.; Schwikowski, B.; Ideker, T. Cytoscape: A software environment for integrated models of biomolecular interaction networks. Genome Res. 2003, 13, 2498–2504. [Google Scholar] [CrossRef]
- Seeley, T.D. Life history strategy of the honey bee, Apis mellifera. Oecologia 1978, 32, 109–118. [Google Scholar] [CrossRef]
- Jung, J.W.; Kim, D.-I.; Ilyasov, R.A.; Kim, K.W.; Kwon, H.W. Comparative study of olfactory learning and memory in Apis cerana and Apis mellifera Foragers. J. Apic. (Korea) 2017, 32, 275–280. [Google Scholar] [CrossRef]
- Lim, S.; Jung, J.; Yunusbaev, U.; Ilyasov, R.; Kwon, H.W. Characterization and its implication of a novel taste receptor detecting nutrients in the honey bee, Apis mellifera. Sci. Rep. 2019, 9, 11620. [Google Scholar] [CrossRef]
- van Noort, S.; Rasplus, J.Y. Figweb: Figs and Fig Wasps of the World. Available online: www.figweb.org (accessed on 17 August 2021).
- Prachumwat, A.; Li, W.H. Gene number expansion and contraction in vertebrate genomes with respect to invertebrate genomes. Genome Res. 2008, 18, 221–232. [Google Scholar] [CrossRef][Green Version]
- Lu, B.; Wang, N.; Xiao, J.; Xu, Y.; Murphy, R.W.; Huang, D. Expression and evolutionary divergence of the non-conventional olfactory receptor in four species of fig wasp associated with one species of fig. BMC Evol. Biol. 2009, 9, 43. [Google Scholar] [CrossRef] [PubMed]
- Canavoso, L.E.; Stariolo, R.; Rubiolo, E.R. Flight metabolism in Panstrongylus megistus (Hemiptera: Reduviidae): The role of carbohydrates and lipids. Meml. Do Inst. Oswaldo Cruz 2003, 98, 909–914. [Google Scholar] [CrossRef] [PubMed]
- Rogers, R.L.; Cridland, J.M.; Shao, L.; Hu, T.T.; Andolfatto, P.; Thornton, K.R. Tandem duplications and the limits of natural selection in Drosophila yakuba and Drosophila simulans. PLoS ONE 2015, 10, e0132184. [Google Scholar] [CrossRef] [PubMed]
- Achaz, G.; Coissac, E.; Viari, A.; Netter, P. Analysis of intrachromosomal duplications in yeast Saccharomyces cerevisiae: A possible model for their origin. Mol. Biol. Evol. 2000, 17, 1268–1275. [Google Scholar] [CrossRef] [PubMed]
- Cannon, S.B.; Mitra, A.; Baumgarten, A.; Young, N.D.; May, G. The roles of segmental and tandem gene duplication in the evolution of large gene families in Arabidopsis thaliana. BMC Plant Biol. 2004, 4, 10. [Google Scholar] [CrossRef]
- Loehlin, D.W.; Carroll, S.B. Expression of tandem gene duplicates is often greater than twofold. Proc. Natl. Acad. Sci. USA 2016, 113, 275–280. [Google Scholar] [CrossRef]
- Rivera-Perez, C. Marine invertebrate lipases: Comparative and functional genomic analysis. Comp. Biochem. Physiol. D 2015, 15, 39–48. [Google Scholar] [CrossRef]
- Wei, X.; Li, J.; Xiao, J.; Huang, D. Gene duplication and subsequent functional diversification of maltase in fig wasp (Chalcidoidea, Hymenoptera). Int. J. Biol. Macromol. 2021, 182, 482–491. [Google Scholar] [CrossRef]
- Shaul, O. How introns enhance gene expression. Int. J. Biochem. Cell Biol. 2017, 91, 145–155. [Google Scholar] [CrossRef]







| Species | Abbreviation | Neutral | Acid | Lipase2 | Lipase3 | GDSL | HSL | Total Number | |
|---|---|---|---|---|---|---|---|---|---|
| Non-pollinating fig wasp | Apocrypta bakeri | Abak | 29 | 15 | 0 | 2 | 2 | 1 | 49 |
| Philotrypesis tridentata | Ptri | 32 | 30 | 0 | 1 | 1 | 1 | 65 | |
| Sycobia sp.2 | Sbsp | 29 | 17 | 0 | 2 | 1 | 1 | 50 | |
| Sycophila sp.2 | Spsp | 26 | 30 | 0 | 1 | 2 | 1 | 60 | |
| Sycophaga agraensis | Sagr | 26 | 12 | 0 | 1 | 0 | 1 | 40 | |
| Pollinating fig wasp | Dolichoris vasculosae | Dvas | 18 | 12 | 0 | 1 | 1 | 1 | 33 |
| Wiebesia pumilae | Wpum | 18 | 10 | 0 | 1 | 1 | 1 | 31 | |
| Ceratosolen solmsi | Csol | 17 | 11 | 0 | 1 | 1 | 1 | 31 | |
| Ceratosolen fusciceps | Cfus | 15 | 11 | 0 | 1 | 1 | 1 | 29 | |
| Eupristina koningsbergeri | Ekon | 15 | 11 | 0 | 2 | 1 | 2 | 31 | |
| Platyscapa corneri | Pcor | 19 | 11 | 0 | 1 | 1 | 1 | 33 | |
| Kradibia gibbosae | Kgib | 15 | 12 | 0 | 1 | 0 | 1 | 29 | |
| Total number | 259 | 182 | 0 | 15 | 12 | 13 | 481 |
| Neutral | Acid | ||||||
|---|---|---|---|---|---|---|---|
| Clade | Number of Genes | Clade | Number of Genes | Clade | Number of Genes | Clade | Number of Genes |
| I | 12 | XI | 14 | I | 13 | XI | 14 |
| II | 11 | XII | 16 | II | 12 | XII | 16 |
| III | 12 | XIII | 12 | III | 12 | ||
| IV | 12 | XIV | 12 | IV | 11 | ||
| V | 9 | XV | 12 | V | 17 | ||
| VI | 16 | XVI | 12 | VI | 18 | ||
| VII | 12 | XVII | 22 | VII | 12 | ||
| VIII | 12 | XVIII | 23 | VIII | 21 | ||
| IX | 13 | XIX | 11 | IX | 13 | ||
| X | 14 | X | 23 | ||||
| Species | Gene Name | β9 Loop | Length | Lid | Length | Number |
|---|---|---|---|---|---|---|
| Apocrypta bakeri | Abak_neutral_11 | HTDGSADFADGFGLLKPIGH | 20 | CKDVKNSVVVSHLNEDSLDINIAC | 24 | 11 |
| Abak_neutral_12 | HTDCSPFISGGLGISQPVAH | 20 | CNEGVFNSITLEKGSFFRGIKRFLGC | 26 | ||
| Abak_neutral_13 | HTDGKSIFFLGLPGYGMSQPCGH | 23 | CTDLSETTPSLPLTLIREGLEEASRVLVAC | 30 | ||
| Abak_neutral_15 | HTDGGVLGFPIPLGH | 15 | CELENVFAMGVGKLINRFVTC | 21 | ||
| Abak_neutral_16 | HTNGRVLSRLGLGLPNPVGH | 20 | CILSNKASLWQYLPIPISLISETIC | 25 | ||
| Abak_neutral_17 | HTNGRILRKLGLGLPYPLGH | 20 | CLLTKSSIWNYLPLPIESTYRSMVCFYLFIYFVLFVEIQKTIC | 43 | ||
| Abak_neutral_18 | HSNGEQLILGGLGSWQPMGD | 20 | CSNLFVGAVSDIIWSSPVEGRSLC | 24 | ||
| Abak_neutral_23 | HTDGAQERNRAFGLYDAIGH | 20 | CLSRRIDSQYTYEYAVKLFGHTINTRAC | 28 | ||
| Abak_neutral_24 | HTDGARRRNSAFGILEPIGH | 20 | CQSGRRSMPTWGSVINFAFEAYQHIESNGPC | 31 | ||
| Abak_neutral_25 | HTNGQYLKKLGLGLPEPIGH | 20 | CALTSFSIPILSIPRETVNKAIC | 23 | ||
| Abak_neutral_26 | HTNARNILLLGLGLPEQLGN | 20 | CANIDAKFWDFLLLPINIVKSAIC | 24 | ||
| Philotrypesis tridentata | Ptri_neutral_10 | HTDGSVDFADGFGLLKPIGH | 20 | CNDVKNSVVVSHLNEDSLDINIAC | 24 | 15 |
| Ptri_neutral_11 | HTDGKSIFFLGLPGYGMSQPCGH | 23 | CTDLSETTPSLPLTLIREGLEEASRVLVAC | 30 | ||
| Ptri_neutral_12 | HTDCSPFISGGLGISQPVAH | 20 | CNEGVFNSITLEKGSFFRGIKRFLGC | 26 | ||
| Ptri_neutral_13 | HTDGGVLGFPIPLGH | 15 | CNIANVFAMGVNRIINRFITC | 21 | ||
| Ptri_neutral_17 | HSNGDHFLNGGLGLIEPIGH | 20 | CTEVNIPVIDVKARTEPVYKAIC | 23 | ||
| Ptri_neutral_18 | HANADKFLKGGLGLVEPIGH | 20 | CTEIKVPLPLVPLRIKTDVAFRAIC | 25 | ||
| Ptri_neutral_19 | HTDTDPLQKGGLGLADPIGH | 20 | CSDIQLPYYLPFPIKWLEKRIAKATC | 26 | ||
| Ptri_neutral_21 | HTNGGILKKLRLGLPNPSGD | 20 | CILMKSSLWEYLPLPIEKIESTIC | 24 | ||
| Ptri_neutral_22 | HTDGAQKMNSAFGIFEPIGH | 20 | CGRTKRTPAIGDVIKKIFKVADHVLNHGSC | 30 | ||
| Ptri_neutral_24 | HSNGEQLILGGLGSWQPMGD | 20 | CSNLFVGAVSDIIWSSPVEGRSLC | 24 | ||
| Ptri_neutral_26 | HTDADALYKGGVSLFEPIGH | 20 | CSKIQLPDDLPHPIKLLKKLIERAIC | 26 | ||
| Ptri_neutral_27 | HTNVKMYLNLGIGLPDRLGH | 20 | CKKINTAFWNFLLLPIHIVEWAIC | 24 | ||
| Ptri_neutral_28 | HTNADHILRLGFGLPDRLGH | 20 | CEKINATFWNFLLLPIHIVQAAIC | 24 | ||
| Ptri_neutral_29 | HTNAQSILLAGLGLPDRLGH | 20 | CEKIDVKFWDFLMLPVGVIKTAIC | 24 | ||
| Ptri_neutral_30 | HTNAQNILLLGLGLPEQLGD | 20 | CAKINPKIWDFLLLPVDIVKSAIC | 24 | ||
| Sycobia sp.2 | Sbsp_neutral_10 | HTDGSIDFTDGFGLLKPIGH | 20 | CRDVKNSVVVSHLNEDNLDIHIAC | 24 | 7 |
| Sbsp_neutral_14 | HSNGEQLILGGLGSWQPMGD | 20 | CSNLFLGAVSDIIWSSAVEGRSLC | 24 | ||
| Sbsp_neutral_15 | HTNGRLLRQLGLGLPFPIGH | 20 | CVVKKSSFWKYLPLPFRKIERTLC | 24 | ||
| Sbsp_neutral_21 | HTNGRGLLKLGLGLPNPLGH | 20 | CNITRSFIERVLPLPFKTIKETIC | 24 | ||
| Sbsp_neutral_22 | HTDGGVLGFPIPLGH | 15 | CNIDNILAMGLNKIINRFSES | 21 | ||
| Sbsp_neutral_23 | HTDCSPFISGGLGISQPVAH | 20 | CNEGVLNSITLEKGSFFRGIKRFLGC | 26 | ||
| Sbsp_neutral_24 | HTDGKSIFFLGLPGYGMSQPCGH | 23 | CTDLSETTPSLPLTLIREGLEEASRVLVAC | 30 | ||
| Sycophila sp.2 | Spsp_neutral_7 | HTDGSADFADGFGLLKPIGH | 20 | CNDVKNSVVVSHLNEDSLDIHIAC | 24 | 11 |
| Spsp_neutral_11 | HTNGRVLSKLGLGLPNPVGR | 20 | CIESESSFWKYLPMPVKKISETIC | 24 | ||
| Spsp_neutral_14 | HSNGEQLILGGLGSWQPMGD | 20 | CSNLFVGAVSDIIWSSPVEGRSLC | 24 | ||
| Spsp_neutral_16 | HTDGGVLGFPVPLGH | 15 | CDLGNVIAMGIGSLLNRYVTC | 21 | ||
| Spsp_neutral_18 | HTDCSPFISGGLGISQPVAH | 20 | CNEGVFNSITLEKGSFFRGIKRFLGC | 26 | ||
| Spsp_neutral_19 | HTDGKSIFFLGLPGYGMSQPCGH | 23 | CTDLSETTPSLPLTLIREGLEEASRVLVAC | 30 | ||
| Spsp_neutral_20 | HTNARSIMLLGFGLPEDLGH | 20 | CDDIDASSWGSLAYPKSALTSAIC | 24 | ||
| Spsp_neutral_21 | HTNAKHLFFLGLGLPNQLGY | 20 | CLDIDLSLWGFLMLPKDIILESIC | 24 | ||
| Spsp_neutral_22 | HTNGRIWTDLGLGLPQSIGH | 20 | CESTDFKIPVLSIPKEAIAKMIC | 23 | ||
| Spsp_neutral_24 | HTDGARTKNGAFGLIKPLGH | 20 | CESTNNSRRYLNYLSLFQHALGCTNC | 26 | ||
| Spsp_neutral_25 | HTNSEPEKRMKDNLGTYDPLGH | 22 | CDLNKDARSLTYLKEIVETFLADSLRFITRTILKIDATNIILKYLNNIIPGSEERFDLIC | 60 | ||
| Sycophaga agraensis | Sagr_neutral_9 | HTDGSIDFADGFGLLKPIGH | 20 | CNDVKNSVVVSHLNEDSLDIHIAC | 24 | 9 |
| Sagr_neutral_10 | HTDGGVLGFPIPLGH | 15 | CNIENVLAMGFSKIINRYITC | 21 | ||
| Sagr_neutral_12 | HTNARILAKLGLGLPNPIGH | 20 | CTLNVPLWKFLPIPLRKISEMIC | 23 | ||
| Sagr_neutral_13 | HSNGEQLILGGLGSWQPMGD | 20 | CSNLFLGAVSDIIWSSPVEGRSLC | 24 | ||
| Sagr_neutral_15 | HTDGKSIFFLGYGMSQPCGH | 20 | CTDLSETTPSLPLTLIREGLEEASRVLVAC | 30 | ||
| Sagr_neutral_16 | HTDCSPFISGGLGISQPVAH | 20 | CNEGVFNSITLEKGSFFRGIKRFLGC | 26 | ||
| Sagr_neutral_17 | HTNGRHLLQIGLGLPESIGH | 20 | CQLKNSLYIPGINLPREAIHKAVC | 24 | ||
| Sagr_neutral_18 | HTNANNLLLLGLGLSEQLGN | 20 | CERIDASIWSFLLLPVNIIKEAIC | 24 | ||
| Sagr_neutral_19 | NTNIQNSNELKSLGH | 15 | CDDSNFILPQGMGLAKLIEKASC | 23 | ||
| Dolichoris vasculosae | Dvas_neutral_7 | HSDGSIDFADGFGLLKPIGH | 20 | CNDVKNSVVVSHLNEDSLDIHIAC | 24 | 7 |
| Dvas_neutral_11 | HTDGGVLGFPIPLGH | 15 | CNLENVLAMGISKIINRYITC | 21 | ||
| Dvas_neutral_12 | HSNGEQLILGGLGSWQPMGH | 20 | CSNLFVGAVSDIIWASPVEGRSLC | 24 | ||
| Dvas_neutral_13 | HTDCSPFISGGLGISQPVAH | 20 | CNEGVFNSITLEKGSLFRGIKRFLGC | 26 | ||
| Dvas_neutral_14 | HTDGKSIFFLGLPGYGMSQPCGH | 23 | CTDLSETTPSLPLTLIREGLEEASRVLVAC | 30 | ||
| Dvas_neutral_16 | HTNARNILLLGLGLPDQLGK | 20 | CTNINTSFWNFLLLPANIIKEAIC | 24 | ||
| Dvas_neutral_18 | HTDGAISENEAFGLFDSIGH | 20 | CGSFLSKRSVPSLLKLLLHAVKNGVC | 26 | ||
| Wiebesia pumilae | Wpum_neutral_6 | HSDGSIDFADGFGLLKPIGH | 20 | CNDVKNSVVVSHLNEDSLDIHIAC | 24 | 6 |
| Wpum_neutral_10 | HTDGGVLGFPIPLGH | 15 | CNLENVLAMGISKIINRYITC | 21 | ||
| Wpum_neutral_11 | HTNARNILLLGLGLPDQLGQ | 20 | CTNINPSFWSFLLLPAKIIKEIIC | 24 | ||
| Wpum_neutral_12 | HTDCSPFISGGLGINQPVAH | 20 | CNEGVFNSITLEKGSLFRGIKRFLGC | 26 | ||
| Wpum_neutral_13 | HTDGKSIFFLGYGMSQPCGH | 20 | CTDLSETTPSLPLTLIREGLEEASRVLVAC | 30 | ||
| Wpum_neutral_14 | HSNGEQLILGGLGSWQPMGH | 20 | CSNLFVGAVSDIIWSNPVEGRSLC | 24 | ||
| Ceratosolen solmsi | Csol_neutral_7 | HSDGSIDFADGFGLLKPIGH | 20 | CNDVKNSVVVSHLNEDSLDIHIAC | 24 | |
| Csol_neutral_9 | HSNGEQLILGGLGSWQPMGD | 20 | CSNLFVGAVSDIIWSSPVEGRSLC | 24 | 6 | |
| Csol_neutral_11 | HTDGKSIFFLGLPGYGMSQPCGH | 23 | CTDLSETTPSLPLTLIREGLEEASRVLVAC | 30 | ||
| Csol_neutral_12 | HTDCSPFISGGLGISQPVAH | 20 | CNEGVFNSITLEKGSLFRGIKRFLGC | 26 | ||
| Csol_neutral_13 | HTDGGVLGFPIPLGH | 15 | CNLENRESTICSSHVSVTC | 19 | ||
| Csol_neutral_15 | HTDGALSQNEAFGLYDPIGH | 20 | CGFLASQKSVPSLLKLLVHAMENGIC | 26 | ||
| Ceratosolen fusciceps | Cfus_neutral_6 | HTDGSVDFADGFGLLKPIGH | 20 | CKDVKNSVVVSHLNEDSLDIEIAC | 24 | 5 |
| Cfus_neutral_8 | HTDCSPFISGGLGINQPVAH | 20 | CNEGVFNSITLEKGSLFRGIKRFLGC | 26 | ||
| Cfus_neutral_9 | HTDGKSIFFLGLPGYGMSQPCGH | 23 | CTDLSETTPSLPLTLIREGLEEASRVLVAC | 30 | ||
| Cfus_neutral_12 | HTDGGVLGFPIPLGH | 15 | CNLENVLAMGIGKIINRYITC | 21 | ||
| Cfus_neutral_13 | HTNGEQLILGGLGSWQPMGD | 20 | CSNLFVGAVSDIIWSSPVEGRSLC | 24 | ||
| Eupristina koningsbergeri | Ekon_neutral_5 | HSDGSVDFSDGFGLLKPMGH | 20 | CNDVKNSVVVSHLNENSLDIHIAC | 24 | 5 |
| Ekon_neutral_9 | HSNGEQLILGGLGSWQPMGH | 20 | CSNLFVGAVSDIIWSNPVEGRSLC | 24 | ||
| Ekon_neutral_10 | HTDGGVLGFPIPLGH | 15 | CDFENVLSMGISKIINRYITC | 21 | ||
| Ekon_neutral_11 | HTDGKSIFFLGLPGYGMSQPCGH | 23 | CTDLSETTPSLPLTLIREGLEEASRVLVAC | 30 | ||
| Ekon_neutral_12 | HTDCSPFISGGLGISQAVAH | 20 | CNEGVFNSITLEKGSFFRGIKRFLGC | 26 | ||
| Platyscapa corneri | Pcor_neutral_5 | HSDGSIDFADGFGLLKPIGH | 20 | CNDVKNSVVVSHLNEDSLDIQIAC | 24 | 7 |
| Pcor_neutral_10 | HTDCSPFISGGLGISQPVAH | 20 | CNEGVFNSITLEKGSLFRGIKRFLGC | 26 | ||
| Pcor_neutral_11 | HTDGKSIFFLGLPGYGMSQPCGH | 23 | CTDLSETTPSLPLTLIREGLEEASRVLVAC | 30 | ||
| Pcor_neutral_12 | HSNGEQLILGGLGSWQPMGH | 20 | CSNLFVGAVSDIIWSSPVEGRSLC | 24 | ||
| Pcor_neutral_13 | HTNARNILLLGLGLPEKLGM | 20 | CKNIDVSFWNFLLLPAKIIKEIIC | 24 | ||
| Pcor_neutral_14 | HTDGGVLGFPIPLGH | 15 | CNFENVLAMGISKIINRYITC | 21 | ||
| Pcor_neutral_18 | HTDGAISEDEAFGLLEPIGH | 20 | CSLLRRRKRSAESLLKLLVHAIENGAC | 27 | ||
| Kradibia gibbosae | Kgib_neutral_8 | HSDGSVDFADGFGLLKPIGH | 20 | CNDVKNSVVVSHLNEDSLDIHIAC | 24 | 4 |
| Kgib_neutral_9 | HTDGKSIFFLGLPGYGMSQPCGH | 23 | CTDFGEATPLTLIREGLEEASRVLVAC | 27 | ||
| Kgib_neutral_10 | HTDCSPFISGGLGISQPVAH | 20 | CNEGVFNSITLEKGSLFRGIKRFLGC | 26 | ||
| Kgib_neutral_13 | HSNGEQLILGGLGSWQQMGD | 20 | CSNLFLGAVSDIIWSSSVEGRSLC | 24 |
Publisher’s Note: MDPI stays neutral with regard to jurisdictional claims in published maps and institutional affiliations. |
© 2022 by the authors. Licensee MDPI, Basel, Switzerland. This article is an open access article distributed under the terms and conditions of the Creative Commons Attribution (CC BY) license (https://creativecommons.org/licenses/by/4.0/).
Share and Cite
Wei, X.; Li, J.; Wang, T.; Xiao, J.; Huang, D. Genome-Wide Identification and Analysis of Lipases in Fig Wasps (Chalcidoidea, Hymenoptera). Insects 2022, 13, 407. https://doi.org/10.3390/insects13050407
Wei X, Li J, Wang T, Xiao J, Huang D. Genome-Wide Identification and Analysis of Lipases in Fig Wasps (Chalcidoidea, Hymenoptera). Insects. 2022; 13(5):407. https://doi.org/10.3390/insects13050407
Chicago/Turabian StyleWei, Xianqin, Jiaxing Li, Tao Wang, Jinhua Xiao, and Dawei Huang. 2022. "Genome-Wide Identification and Analysis of Lipases in Fig Wasps (Chalcidoidea, Hymenoptera)" Insects 13, no. 5: 407. https://doi.org/10.3390/insects13050407
APA StyleWei, X., Li, J., Wang, T., Xiao, J., & Huang, D. (2022). Genome-Wide Identification and Analysis of Lipases in Fig Wasps (Chalcidoidea, Hymenoptera). Insects, 13(5), 407. https://doi.org/10.3390/insects13050407
