Simple Summary
Butterflies of the genus Parnassius are distributed in the mountains across the Northern Hemisphere. Studies have shown that this genus originated in the regions of West China–Central Asia. To further explore the spatiotemporal pattern and driving mechanism of Parnassius diversification, we reconstructed the phylogeny and biogeographic history of Parnassius based on 45 species. Ancestral area reconstruction obtained by using the statistical dispersal–extinction cladogenesis model indicated that Parnassius originated in West China (Qinghai–Tibet Plateau and Xinjiang) during the Middle Miocene. Paleoenvironment changes and host plants were probably influenced by the dispersal of Parnassius butterflies from West China to East Asia, Europe, and North America. Furthermore, ancient gene introgression might have contributed to the spread of Parnassius butterflies from the high mountains of the Qinghai–Tibet Plateau to the low-altitude areas of Central East China. This study will provide an understanding of the phylogeny and biogeographic history of the genus Parnassius.
Abstract
We studied 239 imagoes of 12 Parnassius species collected from the mountains of the Qinghai–Tibet Plateau (QTP) and its neighbouring areas in China. We selected three mitochondrial gene (COI, ND1, and ND5) sequences, along with the homologous gene sequences of other Parnassius species from GenBank, to reconstruct the phylogenetic tree and biogeographic history of this genus. Our results show that Parnassius comprises eight monophyletic subgenera, with subgenus Parnassius at the basal position; the genus crown group originated during the Middle Miocene (ca. 16.99 Ma), and species diversification continued during sustained cooling phases after the Middle Miocene Climate Optimum (MMCO) when the QTP and its neighbouring regions experienced rapid uplift and extensive orogeny. A phylogenetic network analysis based on transcriptomes from GenBank suggests that ancient gene introgression might have contributed to the spread of the Parnassius genus to different altitudes. Ancestral area reconstruction indicates that Parnassius most likely originated in West China (QTP and Xinjiang) and then spread to America in two dispersal events as subgenera Driopa and Parnassius, along with their host plants Papaveraceae and Crassulaceae, respectively. Our study suggests that extensive mountain-building processes led to habitat fragmentation in the QTP, leading to the early diversification of Parnassius, and climate cooling after MMCO was the driving mechanism for the dispersal of Parnassius butterflies from West China to East Asia, Europe, and North America.
1. Introduction
Geologic and paleoclimatic events have played crucial roles in the origin and evolution of biodiversity on Earth. The collision of the Indian and Eurasian plates, followed by the uplift of the Qinghai–Tibet Plateau (QTP) [1,2,3] and subsequent sharp climate changes [4,5,6] during the Cenozoic are considered the major driving forces of Asian biodiversity [7,8,9]. Parnassius Latreille,1804 butterflies are commonly distributed in high-altitude mountains across Asia, Europe, and North America [10], with the highest diversity concentrated in the QTP and neighbouring areas [11,12,13,14]. Parnassius is the most species-rich genus in the subfamily Parnassiinae Duponchel, 1835 (Lepidoptera and Papilionidae), with approximately 55 extant species. These butterflies are highly sensitive to environmental change, and thus, their phylogeographical structure is considered to reflect climate-driven range shifts; their geographic ranges or connectivity expands during glacial periods, whereas it reduces during interglacial periods due to the interruption of the gene flow [15,16]. Parnassius has recently attracted much attention as a model organism of alpine invertebrates in the investigation of climate change effects on organisms in the Northern Hemisphere [17,18].
Studies have shown that the early Parnassius phylogenies, based on morphology (wing pattern, venation, or male genitalia), split the genus into up to 10 lineages or subgenera [19,20,21,22,23,24]. Later on, the evaluation of mitochondrial or nuclear genes (ND1, ND5, 16S, COI, LSU, EF-1α, or wg) revealed that Parnassius species are clustered into eight subgenera—that is, Parnassius Latreille, 1804, Driopa Korshunov, 1988, Tadumia Moore, 1902, Lingamius Bryk, 1935, Kailasius Moore, 1902, Koramius Moore, 1902, Sachaia Korshunov, 1988, and Kreizbergia Korshunov, 1990 [12,13,25,26,27]. Furthermore, this genus was found to originate in the region of West China–Central Asia during the Miocene [26,28]. However, the spatiotemporal pattern and driving mechanism of biogeographic formation need further exploration for the genus Parnassius.
In this study, we collected numerous samples (239 imagoes of 12 Parnassius species) from different altitudes of the QTP and its neighbouring areas in China (Figure 1, Table 1, and Table S1). We used GenBank data (Table 1) to reconstruct the species-level phylogeny based on 45 species belonging to eight subgenera and analysed their historical biogeography, along with their paleogeographic events. In particular, we explored the potential mechanism of reticulate evolution in the formation of niches at different altitudes.
Figure 1.
Sample locations of 12 Parnassius species collected in this study.
Table 1.
General information regarding the mitochondrial sequences of 45 Parnassius and 4 outgroup species. Details of the samples collected for this study are presented in Table S1.
2. Materials and Methods
2.1. Specimen Collection
A total of 239 imagoes of 12 Parnassius species were collected from natural populations distributed in the QTP and its neighbouring areas (Figure 1, Table 1, and Table S1). The species were identified according to their morphological characteristics following Weiss and Rigout (2006) [10]. Fresh samples were immediately placed in 100% ethanol for fixation and preserved at −20 °C for subsequent experiments.
2.2. DNA Extraction, Polymerase Chain Reaction Amplification, and Sequencing
Total genomic DNA was extracted from the chest muscles of the samples by using a Rapid Animal Genomic DNA Isolation Kit (Sangon Biotech, Shanghai, China) following the manufacturer’s instructions. Three mitochondrial DNA segments (ND1, ND5, and COI) were amplified using primers reported in previous studies [29,30,31] (Table S2). All primers were synthesised by Sangon Biotechnology Co., Ltd., Shanghai, China. The polymerase chain reaction (PCR) procedures used the following cycling parameters: initial denaturation for 2 min at 94 °C; 35 cycles of 1 min at 94 °C, 1 min at 46–57 °C, and 1 min at 72 °C; and a final extension of 10 min at 72 °C. The PCR products were purified using a DNA Purification Kit (Tiangen Biotech, Beijing, China) and sequenced directly on an ABI 3730xl DNA analyser by General Biotechnology Co., Ltd., Wuhu, China.
The mitochondrial sequences (COI, ND1, and ND5) of 41 Parnassiinae species were downloaded from GenBank (Table 1). To reduce the effect of possible chimeras concatenated by the three mitochondrial segments, we selected the same or a neighbouring locality for each species. A total of 45 Parnassius species were studied, of which 12 species were newly sequenced and 37 species were from GenBank. P. imperator, P. cephalus, P. epaphus, and P. nomion came from not only GenBank but, also, this study.
2.3. Phylogenetic Analysis
The gene sequences were separately aligned using MUSCLE in MEGA6.0 [32] and concatenated into one dataset by using DAMBE7.0 [33]. Kimura 2-parameter distances were calculated using MEGA for all species and for the populations of each species. Haplotype diversity information was calculated using DnaSP v.5.0 [34]. Nei’s genetic distance matrix among populations and Mantel tests of relative contributions between genetic and geographic distances were estimated by GenALEx [35].
With four Parnassiinae species, namely Luehdorfia taibai Chou, 1994, Luehdorfia chinensis Leech, 1893, Sericinus montelus Gray, 1853, and Hypermnestra helios (Nickerl, 1846), as the outgroups, the phylogenies of 45 Parnassius species were reconstructed based on the sequence data of three mitochondrial genes (File S1) with the maximum likelihood (ML) and Bayesian inference (BI) methods. The ML analysis was conducted using IQ-TREE software, version 1.6.8, under the GTR + F + R4 models determined through ModelFinder [36], and the bootstrap value of each node of the ML tree was evaluated with 5000 replicates (-bb 5000 -m GTR + F + R4). The Bayesian analysis was performed using MrBayes 3.1.2 [37], and the best substitution model for each partition was selected as GTR + I + G under the Akaike information criterion by using Modeltest 3.06 [38]. The MCMC chains (with random starting trees) were run with one cold and three heated chains simultaneously for 1,000,000 generations and sampled at every 100 generations, with a burn-in of 25% samples discarded until the chain convergence was reached. The confidence value of each node of the BI tree is presented as the Bayesian posterior probability.
To verify the previous observation that Parnassius butterflies experienced early rapid radiation [39], we further analysed the reticulate evolutionary relationships based on the previously published transcriptomes of Parnassius (P. imperator Oberthür, 1883, P. simo Gray, 1852, P. orleans Oberthür, 1890, P. acdestis Grum-Grshimailo, 1891, P. epaphus Oberthür, 1879, P. cephalus Grum-Grshimailo, 1891, P. glacialis Butler, 1866, and P. jacquemontii Boisduval, 1836) and the outgroup species S. montelus [40]. High-quality reads were assembled using Trinity [41], and the obtained transcripts were clustered to unigenes by using Cd-hit-est (threshold 0.95) [42]; the putative orthologues were identified using OrthoFinder [43], and the single-copy unigenes were selected and aligned using MUSCLE [44] to obtain the information condensed by Gblock [45]. The maximum likelihood phylogenetic tree was reconstructed based on each orthologue with RaxML [46] by using S. montelus as the outgroup, and the phylogenetic networks were predicted with PhyloNet by using maximum pseudo-likelihood models under 0~2 reticulation [47].
2.4. Divergence Time Estimation
As time calibration priors, we used the oldest fossil of the subfamily Parnassiinae, namely Thaites ruminiana Scudder, 1875, from the Chattian Stage (23.03–28.1 Ma, Late Oligocene) [48] for the minimum age of the crown group Parnasiinae, with a lognormal distribution, and Doritites bosniaskii Rebel, 1898 from the Messinian (5.33–7.25 Ma, Late Miocene) of Italy (Tuscany) [48], as sister to Archon (Luehdorfiini), also constraining the crown of Luehdorfiini + Zerynthiini with this minimum age (5.33 Ma) in a lognormal distribution. The maximum bound of the calibration priors was set to 140 Ma based on the estimated age of the host–plant Angiosperms [49,50].
On the basis of the time priors, the divergence time of Parnassius was estimated using BEAST v1.83 [51]. The MCMC chain was run for 10 million generations to achieve convergence and was sampled every 1000 generations. Convergence was assessed from the effective sampling size after 10% of the burn-in samples were discarded using Tracer v1.6 [52]. The Maximum Clade Credibility (MCC) tree was obtained using the Tree Annotator program in the BEAST package. The final chronogram and node ages were visualised in FigTree v1.4.3 [53]. In addition, the lineages through time (LTT) [54] analysis was conducted to determine the tempo of the species diversification and to assess its possible relation to climatic changes and geological events. LTT plots of the log numbers of the lineages against the log divergence time were constructed using the packages ape and ggplot2 in R v.3.2.
2.5. Ancestral Area Reconstructions
Ancestral area reconstructions (AARs) were conducted using RASP 4.2 [55] with the statistical dispersal-vicariance method (S-DIVA) [56] and dispersal-extinction cladogenesis (S-DEC) method [57]. The S-DEC model allows for sympatric speciation, allopatric speciation, and anagenetic range expansion and contraction. Considering the rapid radiation of Parnassius, the subsequent analysis was mainly based on the S-DEC model. For the AARs based on topography, we divided the geological area distribution of Parnassius into six regions as follows: QTP and Xinjiang; Mid-Eastern China, Korea, and Japan; Northeast Asia; North America; Central and Western Asia; and Europe. The time trees used in this analysis were generated through BEAST v1.83. The plot of AAR was realised by obtaining the marginal probabilities of alternative ancestral distributions integrated with the statistical dispersal-vicariance analysis frequencies of an ancestral range at a node averaged for all trees.
3. Results
3.1. Sequence Alignment and Genetic Distances
The DNA sequence alignments of the mitochondrial genes ND1, ND5, and COI of 45 Parnassius species in this study were 453, 750, and 600 bp, respectively. None of the concatenated DNA sequences contained indels or stop codons. These fragments contained 643 variable sites, of which 515 were Parsimony-informative sites. The interspecific genetic distances estimated among the 45 Parnassius species showed that the lowest genetic distance (0.0038) was between P. phoebus (Fabricius, 1793) and P. bremeri Bremer, 1864, and the highest distance (0.0907) was between P. hardwickii Gray, 1831 and P. tenedius Eversmann, 1851 (Table S3).
Among the newly sequenced 239 imagoes of 12 Parnassius species, 93 mitochondrial haplotypes were detected (Table S1). The genetic and geographic distances were analysed among the populations of these Parnassius species with at least three populations (Figure 2 and Table 1), and the results showed that significant differences exist between low- and high-altitude species (Table 2). For the low-altitude Parnassius species, P. stubbendorfii Ménétriés, 1849 covers a mean geographic distance of 1370 km and a mean genetic distance of 0.0027; P. glacialis covers a mean geographic distance of 839 km and a mean genetic distance of 0.0023. However, the high-altitude species, namely P. imperator, P. simo, and P. orleans, cover relatively shorter mean geographic distances of 593, 360, and 330 km, corresponding to relatively greater mean genetic distances of 0.0171, 0.0065, and 0.0041, respectively. For the geographic distribution patterns, our previous study of 13 P. glacialis populations supported the isolation-by-distance (IBD) hypothesis of low-altitude species through a Mantel test [17]; in this study, we found a similar IBD pattern in seven populations of the high-altitude species P. simo (p = 0.01).
Figure 2.
Genetic distance versus geographic distance among the populations of Parnassius species in this study. HA: high-altitude; LA: low-altitude. The altitude distributions of the Parnassius species in this study are presented in Table 2.
Table 2.
Mean intraspecific geographic and Nei’s genetic distances of the Parnassius species.
3.2. Phylogenetic Analysis and Divergence Times
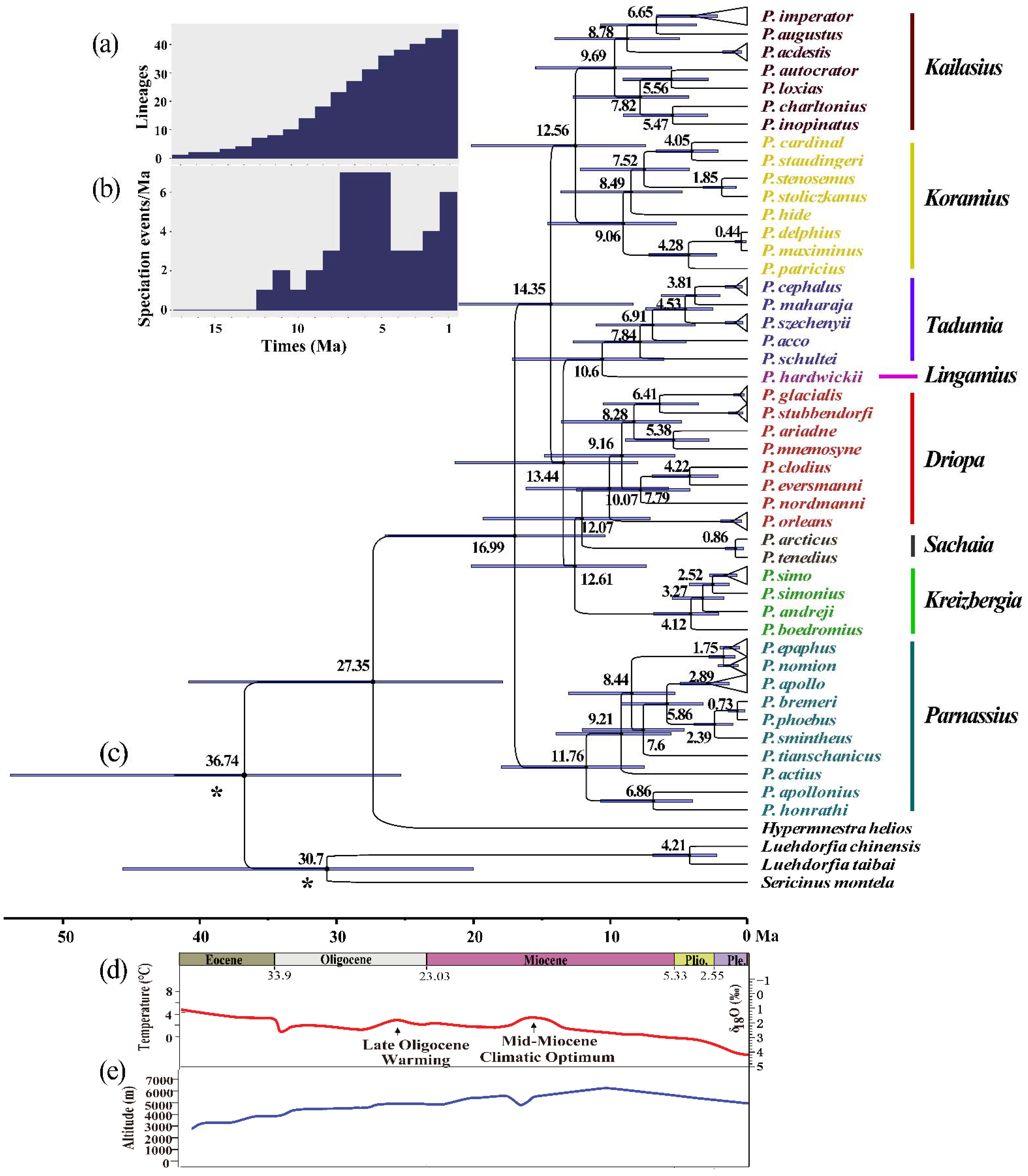
The phylogenetic analyses inferred using the BI and ML methods resulted in virtually identical tree topologies with high supporting values for most clades (Figure 3). The Parnassius species are grouped into eight major subgenera: Parnassius, Tadumia, Sachaia, Lingamius, Kreizbergia, Driopa, Kailasius, and Koramius. Among these, Driopa and Sachaia form a clade, sister to Kreizbergia; this three-subgenera clade clusters with the Tadumia + Lingamius group, and this five-subgenera group then clusters with Kailasius + Koramius (Figure 3). On the basis of this cladogram, the divergence times were estimated, showing that Parnassius diverged approximately 16.99 Ma (95% HPD and 26.45–10.40 Ma during the Late Eocene to Middle Miocene; Figure 4c,d), with subgenera Parnassius and Driopa each diverging at approximately 11.76 Ma (95% HPD, 17.98–7.51 Ma) and 10.07 Ma (95% HPD, 16.17–5.74 Ma), respectively. The other four subgenera (Tadumia, Kailasius, Koramius, and Kreizbergia) distributed in the QTP and Central and Western Asia began to diverge at approximately 9.69–4.12 Ma (Late Miocene to Early Pliocene). Our time tree (Figure 4) indicated that the population expansions of Parnassius butterflies occurred during the Late Miocene cooling (7–5.4 Ma) [58] and Quaternary Glaciation periods (since 2.58 Ma).
Figure 3.
Maximum likelihood phylogenetic tree of 45 Parnassius species based on three mitochondrial gene sequences. The sequences are shown in File S1.
Figure 4.
Estimated divergence dates and diversification rate of Parnassius and their association with geological and climatic events. (a) Lineage-through-time plot and 95% confidence intervals of lineage diversification. (b) Diversification rate per million years since the Early Miocene. The dashed line represents the rapid diversification events of Parnassius. (c) Divergence time estimates through BEAST, with 95% HPD intervals at the branches. * Indicates the calibration points. (d) Global temperature curve based on oxygen isotopes [4]. (e) Elevation curve of the Qinghai–Tibetan Plateau (QTP) since the Eocene [59].
As shown in Figure 5, our network analyses of the 1896 single-copy unigenes (File S2) identified among S. montelus and eight Parnassius species, with the 0~2 reticulation models inferred using PhyloNet with the maximum pseudo-likelihood method, indicate that at least two ancient introgression events occurred among the Parnassius clades: (1) ancient introgression from the common ancestor to P. glacialis (Figure 5b), likely responsible for the diversification of P. glacialis from high-altitude species and their spread to low-altitude areas of Eastern China (Figure 5d), and (2) ancient gene introgression from the ancestors of subgenera Tadumia and Kailasius to the subgenus Parnassius (Figure 5c), reflecting frequent gene flows among closely related clades distributed in high-altitude mountains during the early speciation of Parnassius.
Figure 5.
Phylogenetic networks inferred through PhyloNet by using maximum pseudo-likelihood. (a) Zero reticulation model. (b) One reticulation model. (c) Two reticulation model. (d) Hypothetical introgression event causing LA divergence. Decimals in figures (b,c) are the estimated percentage likelihoods of ancient introgressions with 1896 single-copy unigenes.
3.3. Ancestral Area Reconstruction
Our AAR of the S-DIVA model (Figure S1) showed a similar origination (QTP and/or Central Asia) as previous studies [28]. Unlike S-DIVA, the S-DEC model indicated that Parnassius originated in the regions of West China (QTP and Xinjiang) during the Middle Miocene (Figure 6). The historical biogeography of the subgenus Parnassius is closely related to the evolution of its host plants (Crassulaceae), such as Rhodiola, which originated in the QTP and spread to all of Eurasia by rapid radiation from 12 Ma [60]. Our study indicated that the subgenus Parnassius was undergoing speciation during this time (Figure 6). Moreover, our reconstruction shows that the common ancestor of other subgenera (Tadumia, Sachaia, Lingamius, Kreizbergia, Driopa, Kailasius, and Koramius) originated in the QTP region (Figure 6A) and then gradually spread to other regions of Eurasia and North America, which is supported by the fact that the speciation of these subgenera is largely consistent with the phylogeographic history of their host plants belonging to the Saxifragaceae family [61].
Figure 6.
Time tree and ancestral area reconstruction of Parnassius based on mitochondrial DNA. Ancestral area assignments at the nodes represent the marginal probabilities of alternative ancestral distributions obtained through statistical dispersal–extinction cladogenesis: (A) QTP and Xinjiang; (B) Central East China, Korea, and Japan; (C) Northeast Asia; (D) North America; (E) Central and Western Asia; and (F) Europe. * Indicates all regions.
The empirical LTT plot (Figure 4a) showed that the diversification rate of Parnassius increased significantly during the Late Miocene. Our reconstructed speciation rate curve (Figure 4b) showed that Parnassius experienced a remarkable increase in species diversification during the Late Miocene and Early Pleistocene (approximately 7.0–5.0 and 2.0–1.0 Ma, respectively).
4. Discussion
Studies have shown that the QTP and its neighbouring Asian regions experienced five main stages of uplift associated with climatic events [62]: the India–Eurasia collision (55–40 Ma), the early uplift of the QTP (45–35 Ma), the extension of uplift and the onset of the monsoon system in Asia (35–20 Ma), the progressive uplift of high mountain ranges and aridification of Central Asia (20–10 Ma), and the final extension of the uplift (10 Ma–present). These Cenozoic events triggered the rapid radiation of animals and plants through habitat fragmentation, the key factor leading to the formation of morphologically and physiologically novel habitats and interspecific hybridisation [60,63,64]. Our study indicates that the genus Parnassius originated approximately 20–10 Ma (Middle Miocene) during the aforementioned progressive uplift of the mountain ranges and aridification in Central Asia (Figure 4).
Due to rapid diversification driven by environmental changes, some inconsistencies exist in the Parnassius phylogeny based on mitochondrial or nuclear genes [12,13,25,26,27,28,65]. Most of them place the subgenus Parnassius at the basal position and cluster the other subgenera into three clusters: Driopa + Kreizbergia, Tadumia + Lingamius, and Kailasius + Koramius. Although mitochondrial genes might affect the phylogenetic stability caused by the peculiarities of inheritance, our results (Figure 3), which are based on three mitochondrial genes, are consistent with the phylogeny generated by multiple mitochondrial and nuclear genes (ND1, ND5, 16S, COI, and EF-1α) in a previous study [28]. A few studies have placed the subgenus Driopa at the basal position [12], which is contrary to the results of this study. Our network analysis suggests that an ancient introgression probably occurred from the hypothetical common ancestor to generate P. glacialis (Figure 5b); the consequent gene flows would have reduced the genetic distance between the common ancestor and the subgenus Driopa, causing difficulties in its phylogenetic reconstruction. A similar ancient gene introgression is suggested between the ancestor of the subgenera Tadumia plus Kailasius and the basal subgenus Parnassius (Figure 5c). These gene introgressions are probably caused by frequent geographical overlaps of closely related taxa during the rapid topographic and climatic changes in the region, similar to that found in Heliconius butterflies, causing difficulties in its phylogenetic inference [66,67].
Studies have shown that plants belonging to the Crassulaceae family are the primary host plants for the subgenus Parnassius, whereas other subgenera of the genus Parnassius are associated with Papaveraceae or Saxifragaceae [14,68]. Butterflies have been found to coevolve with their host plants over the course of evolutionary history [60,69]. Our divergence time estimates (Figure 4) indicate that Parnassius butterflies began to diverge during the Early Miocene, approximately 16.99 Ma, during a phase of rapid uplift of the QTP (Figure 4e) associated with extensive mountain building in the region, which likely caused habitat fragmentation, leading to subsequent allopatric speciation, which is considered the most essential factor driving the early rapid diversification of Parnassius. Along with climate cooling after the Middle Miocene Climate Optimum (MMCO, ~17–14 Ma) [4] and during the Quaternary Ice Age (2.6–0.1 Ma), Parnassius butterflies broke the barriers of mountains and valleys and spread out from the QTP and adjacent Central Asia (Figure 4 and Figure 6). These distributional changes correlated with the host plants of Parnassius butterflies—that is, Rhodiola (Crassulaceae), as shown in previous studies [60], originated in the QTP and diversified during the Middle Miocene, whereas another family of host plants (Saxifragaceae) spread from Eastern Asia to Western Asia and Northeast Asia [69]. Moreover, the expansion process of Parnassius butterflies has been proven by previous studies on single-species phylogeography (for example, P. apollo (Linnaeus, 1758) [18,70], P. phoebus [71], and P. glacialis [17]), although these species might show different patterns of expansion and contraction caused by glacial–interglacial cycles during the Quaternary period.
Our AAR (Figure 6) indicates that most Parnassius butterflies were distributed in Asia and Europe during earlier evolutionary periods, whereas a few species, such as P. clodius Ménétriés, 1855, P. eversmanni Ménétriés 1850, P. smintheus Doubleday, 1847, and P. phoebus, later extended their distribution to North America. Among the subgenus Driopa, P. nordmanni Ménétriés, 1850 and P. mnemosyne (Linnaeus, 1758) reached Europe at approximately 7.8 and 5.4 Ma (Late Miocene) (Figure 4 and Figure 6), respectively, probably through the intervening mountain ranges in Central Asia. Furthermore, another migration group, including P. clodius and P. eversmanni, reached the mountain ranges in North China, such as the Qinling Mountains and Taihang Mountains, and further dispersed towards North America. The members of the subgenus Parnassius, namely P. apollo, P. sminthius, and P. phoebus, show similar routes of dispersion to Europe and North America during the Quaternary Ice Age (Figure 4 and Figure 6), reflecting the distributional history of their host plant: Rhodiola (Crassulaceae) [60].
Additionally, we found that P. glacialis extended its distribution from the high mountains of the QTP to the low-altitude areas of Central East China (Figure 6), possibly also during the Quaternary Ice Age. Our results indicate that, compared with the high-altitude species, the relatively lower-altitude populations of P. glacialis harboured significantly lower genetic distances versus geographic distances (Figure 2); their drastically different new habitats have led to remarkable morphological adaptations, such as body size enlargement and wing colour lightening. We suggest that probable ancient gene introgression events, as shown in our network analysis (Figure 5b,d), might have contributed to the adaptive evolution of P. glacialis.
5. Conclusions
Our analyses of 239 specimens of 12 Parnassius species, collected from the QTP and neighbouring regions, show that the eight-subgenus phylogeny was resolved based on three mitochondrial gene (COI, ND1, and ND5) sequences, with subgenus Parnassius at the basal position; the crown-group of genus Parnassius originated during the Middle Miocene (ca. 16.99 Ma), coeval with the rapid uplift phase of the QTP and extensive orogeny in the regions of West China and Central Asia. Ancestral area reconstruction of the Parnassius species indicates that, during the progressive climate cooling after MMCO, dispersal likely occurred from West China (QTP and Xinjiang) to Central Asia, East and North China, Europe, and North America. We found that the early diversification and biogeographic changes of Parnassius are also associated with the butterflies’ host plants in time and space. We conducted phylogenetic network analyses based on 1896 single-copy unigenes (File S2) identified among eight Parnassius species, which suggested that ancient gene introgression events probably occurred during the rapid radiation of Parnassius due to the geographical overlaps of closely related taxa and interspecific hybridisation. In addition, we found that some low-altitude species, such as P. glacialis, harbour a significantly lower interspecific genetic divergence against geographic distance among populations compared with alpine populations, suggesting a higher rate of gene flow among low-latitude butterflies than among high mountain butterflies.
Supplementary Materials
The following supporting information can be downloaded at https://www.mdpi.com/article/10.3390/insects13050406/s1: Figure S1: Ancestral area reconstruction obtained by the statistical dispersal-vicariance method. Table S1: Sample information of 12 Parnassius species and their populations used in this study. Table S2: List of primers used for PCR amplification. Table S3: Kimura 2-Parameter genetic distance among the 45 Parnassius species in this study. File S1: One hundred and thirty-four concatenated mitochondrial segments (COI, ND1, and ND5) of 45 Parnassius and 4 outgroup species. File S2: One thousand, eight hundred and ninety-six single-copy unigene sequences identified among S. montelus and 8 Parnassius species. oob: P. orleans; jbo: P. jacquemontii; agg: P. acdestis; iob: P. imperator; cgr: P. cephalus; sgr: P. simo; ess: P. epaphus; bqj: P. glacialis; sdf: S. montelus.
Author Contributions
J.H., R.T. and Y.Z. planned and initiated the study. R.T. and B.H. performed the laboratory work. Y.Z. and C.S. performed the computational analyses. Y.Z. and R.T. drafted the manuscript. J.H., J.M. and Q.Y. helped to revise the manuscript. J.H. and Q.Y. provided the major funding support. All authors have read and agreed to the published version of the manuscript.
Funding
This study received financial support from the CAS Strategic Priority Research Program (Grant No. XDB26000000), National Science Foundation of China to J.H. Grants Nos. 41472028 and 41972029), and the State Key Laboratory of Paleobiology and Stratigraphy (Nanjing Institute of Geology and Paleontology, CAS) (Grant No. Y626040108).
Institutional Review Board Statement
Not applicable.
Informed Consent Statement
Not applicable.
Data Availability Statement
The mitochondrial gene sequences of this study were deposited into GenBank with accession numbers MH518317–MH520060. The transcriptomic sequencing data was downloaded from the GenBank BioProject (PRJNA591246).
Acknowledgments
We thank Xuhua Xia (University of Ottawa, Canada) for his kind suggestions about the manuscript’s writing and Luyan Li and Zhen Zhao (Nanjing Institute of Geology and Paleontology, CAS, China) for their help in field specimen collection.
Conflicts of Interest
The authors declare no conflict of interest.
References
- Tapponnier, P.; Zhiqin, X.; Roger, F.; Meyer, B.; Arnaud, N.; Wittlinger, G.; Jingsui, Y. Oblique stepwise rise and growth of the tibet plateau. Science 2001, 294, 1671–1677. [Google Scholar] [CrossRef]
- Royden, L.H.; Burchfiel, B.C.; Van Der Hilst, R.D. The geological evolution of the Tibetan plateau. Science 2008, 321, 1054–1058. [Google Scholar] [CrossRef] [PubMed]
- Wang, C.; Dai, J.; Zhao, X.; Li, Y.; Graham, S.A.; He, D.; Ran, B.; Meng, J. Outward-growth of the Tibetan Plateau during the Cenozoic: A review. Tectonophysics 2014, 621, 1–43. [Google Scholar] [CrossRef]
- Zachos, J.; Pagani, H.; Sloan, L.; Thomas, E.; Billups, K. Trends, rhythms, and aberrations in global climate 65 Ma to present. Science 2001, 292, 686–693. [Google Scholar] [CrossRef] [PubMed]
- Herold, N.; You, Y.; Müller, R.D.; Seton, M. Climate model sensitivity to changes in Miocene paleotopography. Aust. J. Earth Sci. 2009, 56, 1049–1059. [Google Scholar] [CrossRef]
- Guo, Z.T.; Sun, B.; Zhang, Z.S.; Peng, S.Z.; Xiao, G.Q.; Ge, J.Y.; Hao, Q.Z.; Qiao, Y.S.; Liang, M.Y.; Liu, J.F.; et al. A major reorganization of Asian climate by the early Miocene. Clim. Past 2008, 4, 153–174. [Google Scholar] [CrossRef]
- Zhou, Z.; Huang, J.; Ding, W. The impact of major geological events on Chinese flora. Biodivers. Sci. 2017, 25, 123–135. [Google Scholar] [CrossRef]
- Lu, L.M.; Mao, L.F.; Yang, T.; Ye, J.F.; Liu, B.; Li, H.L.; Sun, M.; Miller, J.T.; Mathews, S.; Hu, H.H.; et al. Evolutionary history of the angiosperm flora of China. Nature 2018, 554, 234–238. [Google Scholar] [CrossRef] [PubMed]
- Qian, H.; Deng, T.; Jin, Y.; Mao, L.; Zhao, D.; Ricklefs, R.E. Phylogenetic dispersion and diversity in regional assemblages of seed plants in China. Proc. Natl. Acad. Sci. USA 2019, 116, 23192–23201. [Google Scholar] [CrossRef]
- Weiss, J.C.; Rigout, J. The Parnassiinae of the World, Part 6; Goecke & Evers: Keltern, Germany, 2016; ISBN 0953224023. [Google Scholar]
- Chou, I. Monographia Rhopalocerorum Sinensium (Revised Edition); Henan Scientific and Technological Publishing House: Zhengzhou, China, 1999; ISBN 7534921937. [Google Scholar]
- Katoh, T.; Chichvarkhin, A.; Yagi, T.; Omoto, K. Phylogeny and Evolution of Butterflies of the Genus Parnassius: Inferences from Mitochondrial 16S and ND1 Sequences. Zoolog. Sci. 2005, 22, 343–351. [Google Scholar] [CrossRef][Green Version]
- Omoto, K.; Yonezawa, T.; Shinkawa, T. Molecular systematics and evolution of the recently discovered “Parnassian” butterfly (Parnassius davydovi Churkin, 2006) and its allied species (Lepidoptera, Papilionidae). Gene 2009, 441, 80–88. [Google Scholar] [CrossRef] [PubMed]
- Condamine, F.L. Limited by the roof of the world: Mountain radiations of Apollo swallowtails controlled by diversity-dependence processes. Biol. Lett. 2018, 14, 20170622. [Google Scholar] [CrossRef] [PubMed]
- Schmitt, T. Molecular biogeography of Europe: Pleistocene cycles and postglacial trends. Front. Zool. 2007, 4, 11. [Google Scholar] [CrossRef] [PubMed]
- Gratton, P.; Konopinski, M.K.; Sbordoni, V. Pleistocene evolutionary history of the Clouded Apollo (Parnassius mnemosyne): Genetic signatures of climate cycles and a “time-dependent” mitochondrial substitution rate. Mol. Ecol. 2008, 17, 4248–4262. [Google Scholar] [CrossRef]
- Tao, R.; Xu, C.; Wang, Y.; Sun, X.; Li, C.; Ma, J.; Hao, J.; Yang, Q. Spatiotemporal differentiation of alpine butterfly Parnassius glacialis (Papilionidae: Parnassiinae) in China: Evidence from mitochondrial DNA and nuclear single nucleotide polymorphisms. Genes 2020, 11, 188. [Google Scholar] [CrossRef]
- Kebaïli, C.; Sherpa, S.; Rioux, D.; Després, L. Demographic inferences and climatic niche modelling shed light on the evolutionary history of the emblematic cold-adapted Apollo butterfly at regional scale. Mol. Ecol. 2022, 31, 448–466. [Google Scholar] [CrossRef] [PubMed]
- Bryk, F. Lepidoptera, Parnassidae. Pars II. (Subfam. Parnassiinae). Tierreich 1935, 65, 1–790. [Google Scholar]
- Ehrlich, P.R. The comparative morphology, phylogeny and higher classification of the butterflies (Lepidoptera: Papilionoidea). Kans. Univ. Bull. 1958, 39, 305–370. [Google Scholar]
- Eisner, C. Parnassiidae-Typen in der Sammlung J. C. Eisner. Zool. Verh. 1966, 81, 1–81. [Google Scholar]
- Munroe, E. The Classification of the Papilionidae (Lepidoptera). Mem. Entomol. Soc. Canada 1960, 92, 5–51. [Google Scholar] [CrossRef]
- Ackery, P.R. A guide to the genera and species of Parnassiinae (Lepidoptera: Papilionidae). Bull. Br. Mus. Nat. Hist. 1975, 31, 71–105. [Google Scholar] [CrossRef]
- Hancock, D. Classification of the Papilionidae: A phylogenetic approach. Smithersia 1983, 2, 1–48. [Google Scholar]
- Omoto, K.; Katoh, T.; Chichvarkhin, A.; Yagi, T. Molecular systematics and evolution of the “Apollo” butterflies of the genus Parnassius (Lepidoptera: Papilionidae) based on mitochondrial DNA sequence data. Gene 2004, 326, 141–147. [Google Scholar] [CrossRef] [PubMed]
- Nazari, V.; Zakharov, E.V.; Sperling, F.A.H. Phylogeny, historical biogeography, and taxonomic ranking of Parnassiinae (Lepidoptera, Papilionidae) based on morphology and seven genes. Mol. Phylogenet. Evol. 2007, 42, 131–156. [Google Scholar] [CrossRef] [PubMed]
- Michel, F.; Rebourg, C.; Cosson, E.; Descimon, H. Molecular phylogeny of Parnassiinae butterflies (Lepidoptera: Papilionidae) based on the sequences of four mitochondrial DNA segments. In Annales de la Société Entomologique de France; Taylor & Francis Group: Boca Raton, FL, USA, 2008; Volume 44, pp. 1–36. [Google Scholar]
- Condamine, F.L.; Rolland, J.; Höhna, S.; Sperling, F.A.H.; Sanmartin, I. Testing the role of the Red Queen and Court Jester as drivers of the macroevolution of Apollo butterflies. Syst. Biol. 2018, 67, 940–964. [Google Scholar] [CrossRef]
- Folmer, O.; Black, M.; Hoeh, W.; Lutz, R.; Vrijenhoek, R. DNA primers for amplification of mitochondrial cytochrome c oxidase subunit I from diverse metazoan invertebrates. Mol. Mar. Biol. Biotechnol. 1994, 3, 294–299. [Google Scholar]
- Simon, C.; Frati, F.; Beckenbach, A.; Crespi, B.; Liu, H.; Flook, P. Evolution, weighting, and phylogenetic utility of mitochondrial gene sequences and a compilation of conserved polymerase chain reaction primers. Ann. Entomol. Soc. Am. 1994, 87, 651–701. [Google Scholar] [CrossRef]
- Yagi, T.; Sasaki, G.; Takebe, H. Phylogeny of Japanese papilionid butterflies inferred from nucleotide sequences of the mitochondrial ND5 gene. J. Mol. Evol. 1999, 48, 42–48. [Google Scholar] [CrossRef]
- Tamura, K.; Stecher, G.; Peterson, D.; Filipski, A.; Kumar, S. MEGA6: Molecular evolutionary genetics analysis version 6.0. Mol. Biol. Evol. 2013, 30, 2725–2729. [Google Scholar] [CrossRef]
- Xia, X.H. DAMBE7: New and improved tools for data analysis in molecular biology and evolution. Mol. Biol. Evol. 2018, 35, 1550–1552. [Google Scholar] [CrossRef]
- Librado, P.; Rozas, J. DnaSP v5: A software for comprehensive analysis of DNA polymorphism data. Bioinformatics 2009, 25, 1451–1452. [Google Scholar] [CrossRef] [PubMed]
- Peakall, R.; Smouse, P.E. GenALEx 6.5: Genetic analysis in Excel. Population genetic software for teaching and research-an update. Bioinformatics 2012, 28, 2537–2539. [Google Scholar] [CrossRef] [PubMed]
- Kalyaanamoorthy, S.; Minh, B.Q.; Wong, T.K.F.; Von Haeseler, A.; Jermiin, L.S. ModelFinder: Fast model selection for accurate phylogenetic estimates. Nat. Methods 2017, 14, 587–589. [Google Scholar] [CrossRef] [PubMed]
- Ronquist, F.; Teslenko, M.; van der Mark, P.; Ayres, D.L.; Darling, A.; Hohna, S.; Larget, B.; Liu, L.; Suchard, M.A.; Huelsenbeck, J.P. MrBayes 3.2: Efficient Bayesian phylogenetic inference and model choice across a large model space. Syst. Biol. 2012, 61, 539–542. [Google Scholar] [CrossRef] [PubMed]
- Posada, D.; Crandall, K.A. MODELTEST: Testing the model of DNA substitution. Bioinformatics 1998, 14, 817–818. [Google Scholar] [CrossRef]
- Rebourg, C.; Péténian, F.; Cosson, E.; Faure, E. Patterns of speciation and adaptive radiation in Parnassius butterflies. J. Entomol. 2006, 3, 204–215. [Google Scholar] [CrossRef]
- Su, C.; Xie, T.; Wang, Y.; Si, C.; Li, L.; Ma, J.; Li, C.; Sun, X.; Hao, J.; Yang, Q. Miocene diversification and high-altitude adaptation of Parnassius butterflies (Lepidoptera: Papilionidae) in Qinghai–Tibet plateau revealed by large-scale transcriptomic data. Insects 2020, 11, 754. [Google Scholar] [CrossRef]
- Grabherr, M.G.; Haas, B.J.; Yassour, M.; Levin, J.Z.; Thompson, D.A.; Amit, I.; Adiconis, X.; Fan, L.; Raychowdhury, R.; Zeng, Q.; et al. Full-length transcriptome assembly from RNA-Seq data without a reference genome. Nat. Biotechnol. 2011, 29, 644–652. [Google Scholar] [CrossRef]
- Li, W.; Godzik, A. Cd-hit: A fast program for clustering and comparing large sets of protein or nucleotide sequences. Bioinformatics 2006, 22, 1658–1659. [Google Scholar] [CrossRef]
- Emms, D.M.; Kelly, S. OrthoFinder: Phylogenetic orthology inference for comparative genomics. Genome Biol. 2019, 20, 238. [Google Scholar] [CrossRef]
- Edgar, R.C. MUSCLE: Multiple sequence alignment with high accuracy and high throughput. Nucleic Acids Res. 2004, 32, 1792–1797. [Google Scholar] [CrossRef] [PubMed]
- Castresana, J. Selection of conserved blocks from multiple alignments for their use in phylogenetic analysis. Mol. Biol. Evol. 2000, 17, 540–552. [Google Scholar] [CrossRef] [PubMed]
- Stamatakis, A. RAxML version 8: A tool for phylogenetic analysis and post-analysis of large phylogenies. Bioinformatics 2014, 30, 1312–1313. [Google Scholar] [CrossRef] [PubMed]
- Than, C.; Ruths, D.; Nakhleh, L. PhyloNet: A software package for analyzing and reconstructing reticulate evolutionary relationships. BMC Bioinform. 2008, 9, 322. [Google Scholar] [CrossRef] [PubMed]
- Sohn, J.C.; Labandeira, C.; Davis, D.; Mitter, C. An annotated catalog of fossil and subfossil Lepidoptera (Insecta: Holometabola) of the world. Zootaxa 2012, 3286, 1–132. [Google Scholar] [CrossRef]
- Magallón, S.; Gómez-Acevedo, S.; Sánchez-Reyes, L.L.; Hernández-Hernández, T. A metacalibrated time-tree documents the early rise of flowering plant phylogenetic diversity. New Phytol. 2015, 207, 437–453. [Google Scholar] [CrossRef]
- Chazot, N.; Wahlberg, N.; Freitas, A.V.L.; Mitter, C.; Labandeira, C.; Sohn, J.C.; Sahoo, R.K.; Seraphim, N.; De Jong, R.; Heikkilä, M. Priors and Posteriors in Bayesian Timing of Divergence Analyses: The Age of Butterflies Revisited. Syst. Biol. 2019, 68, 797–813. [Google Scholar] [CrossRef]
- Drummond, A.J.; Suchard, M.A.; Xie, D.; Rambaut, A. Bayesian phylogenetics with BEAUti and the BEAST 1.7. Mol. Biol. Evol. 2012, 29, 1969–1973. [Google Scholar] [CrossRef]
- Rambaut, A.; Suchard, M.A.; Xie, D.; Drummond, A.J. Tracer v 1.6. Available online: http://beast.bio.ed.ac.uk/Tracer (accessed on 20 February 2022).
- Rambaut, A. FigTree Version 1.4.3. Available online: http://tree.bio.ed.ac.uk/software/figtree/ (accessed on 20 February 2022).
- Stadler, T. Lineages-through-time plots of neutral models for speciation. Math. Biosci. 2008, 216, 163–171. [Google Scholar] [CrossRef]
- Yu, Y.; Harris, A.J.; Blair, C.; He, X. RASP (Reconstruct Ancestral State in Phylogenies): A tool for historical biogeography. Mol. Phylogenet. Evol. 2015, 87, 46–49. [Google Scholar] [CrossRef]
- Yu, Y.; Harris, A.J.; He, X. S-DIVA (Statistical Dispersal-Vicariance Analysis): A tool for inferring biogeographic histories. Mol. Phylogenet. Evol. 2010, 56, 848–850. [Google Scholar] [CrossRef] [PubMed]
- Ree, R.H.; Smith, S.A. Maximum likelihood inference of geographic range evolution by dispersal, local extinction, and cladogenesis. Syst. Biol. 2008, 57, 4–14. [Google Scholar] [CrossRef] [PubMed]
- Herbert, T.D.; Lawrence, K.T.; Tzanova, A.; Peterson, L.C.; Caballero-Gill, R.; Kelly, C.S. Late Miocene global cooling and the rise of modern ecosystems. Nat. Geosci. 2016, 9, 843–847. [Google Scholar] [CrossRef]
- Renner, S.S. Available data point to a 4-km-high Tibetan Plateau by 40 Ma, but 100 molecular-clock papers have linked supposed recent uplift to young node ages. J. Biogeogr. 2016, 43, 1479–1487. [Google Scholar] [CrossRef]
- Zhang, J.Q.; Meng, S.Y.; Allen, G.A.; Wen, J.; Rao, G.Y. Rapid radiation and dispersal out of the qinghai-tibetan plateau of an alpine plant lineage Rhodiola (crassulaceae). Mol. Phylogenet. Evol. 2014, 77, 147–158. [Google Scholar] [CrossRef]
- Ebersbach, J.; Muellner-Riehl, A.N.; Michalak, I.; Tkach, N.; Hoffmann, M.H.; Röser, M.; Sun, H.; Favre, A. In and out of the Qinghai-Tibet Plateau: Divergence time estimation and historical biogeography of the large arctic-alpine genus Saxifraga L. J. Biogeogr. 2017, 44, 900–910. [Google Scholar] [CrossRef]
- Favre, A.; Päckert, M.; Pauls, S.U.; Jähnig, S.C.; Uhl, D.; Michalak, I.; Muellner-Riehl, A.N. The role of the uplift of the Qinghai-Tibetan Plateau for the evolution of Tibetan biotas. Biol. Rev. Camb. Philos. Soc. 2015, 90, 236–253. [Google Scholar] [CrossRef]
- Liu, J.Q.; Wang, Y.J.; Wang, A.L.; Hideaki, O.; Abbott, R.J. Radiation and diversification within the Ligularia-Cremanthodium- Parasenecio complex (Asteraceae) triggered by uplift of the Qinghai-Tibetan Plateau. Mol. Phylogenet. Evol. 2006, 38, 31–49. [Google Scholar] [CrossRef]
- Wang, Y.J.; Liu, J.Q.; Miehe, G. Phylogenetic origins of the himalayan endemic Dolomiaea, Diplazoptilon and Xanthopappus (Asteraceae: Cardueae) based on three DNA regions. Ann. Bot. 2007, 99, 311–322. [Google Scholar] [CrossRef]
- Korb, S.K. An annotated checklist of the tribus parnassiini sensu korshunov of the old world (Lepidoptera, Papilionidae). Acta Biol. Sib. 2020, 6, 59–86. [Google Scholar] [CrossRef]
- Supple, M.A.; Papa, R.; Hines, H.M.; McMillan, W.O.; Counterman, B.A. Divergence with gene flow across a speciation continuum of Heliconius butterflies. BMC Evol. Biol. 2015, 15, 204. [Google Scholar] [CrossRef] [PubMed]
- Edelman, N.B.; Frandsen, P.B.; Miyagi, M.; Clavijo, B.; Davey, J.; Dikow, R.B.; García-Accinelli, G.; Van Belleghem, S.M.; Patterson, N.; Neafsey, D.E.; et al. Genomic architecture and introgression shape a butterfly radiation. Science 2019, 366, 594–599. [Google Scholar] [CrossRef] [PubMed]
- Allio, R.; Nabholz, B.; Wanke, S.; Chomicki, G.; Pérez-Escobar, O.A.; Cotton, A.M.; Clamens, A.L.; Kergoat, G.J.; Sperling, F.A.H.; Condamine, F.L. Genome-wide macroevolutionary signatures of key innovations in butterflies colonizing new host plants. Nat. Commun. 2021, 12, 354. [Google Scholar] [CrossRef] [PubMed]
- Deng, J.; Drew, B.T.; Mavrodiev, E.V.; Gitzendanner, M.A.; Soltis, P.S.; Soltis, D.E. Phylogeny, divergence times, and historical biogeography of the angiosperm family Saxifragaceae. Mol. Phylogenet. Evol. 2015, 83, 86–98. [Google Scholar] [CrossRef] [PubMed]
- Todisco, V.; Gratton, P.; Cesaroni, D.; Sbordoni, V. Phylogeography of Parnassius apollo: Hints on taxonomy and conservation of a vulnerable glacial butterfly invader. Biol. J. Linn. Soc. 2010, 101, 169–183. [Google Scholar] [CrossRef]
- Todisco, V.; Gratton, P.; Zakharov, E.V.; Wheat, C.W.; Sbordoni, V.; Sperling, F.A.H. Mitochondrial phylogeography of the Holarctic Parnassius phoebus complex supports a recent refugial model for alpine butterflies. J. Biogeogr. 2012, 39, 1058–1072. [Google Scholar] [CrossRef]
Publisher’s Note: MDPI stays neutral with regard to jurisdictional claims in published maps and institutional affiliations. |
© 2022 by the authors. Licensee MDPI, Basel, Switzerland. This article is an open access article distributed under the terms and conditions of the Creative Commons Attribution (CC BY) license (https://creativecommons.org/licenses/by/4.0/).





