Enhancement of Deep Drilling for Stainless Steels by Nano-Lubricant through Twist Drill Bits
Abstract
:1. Introduction
2. Materials and Methods
2.1. Experimental Setup
2.2. Materials
2.3. The Experiment Design
3. Results and Discussions
3.1. Pilot Tests
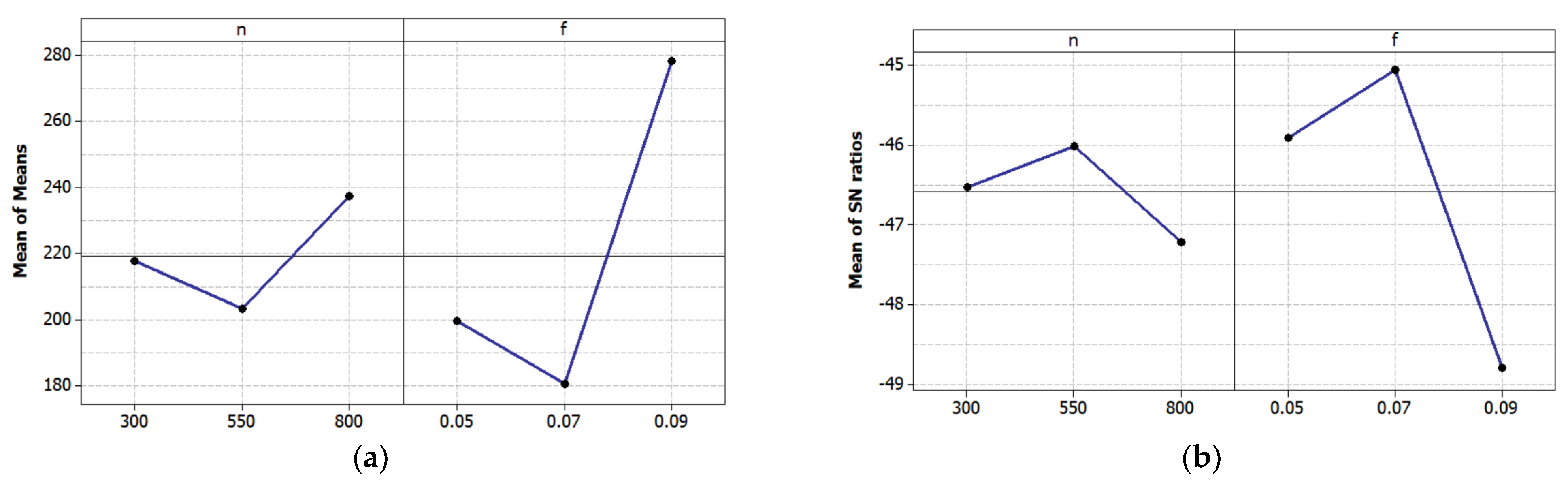
3.2. Effects of Cutting Parameters and Lubricant
3.3. Selection of Cutting Parameters
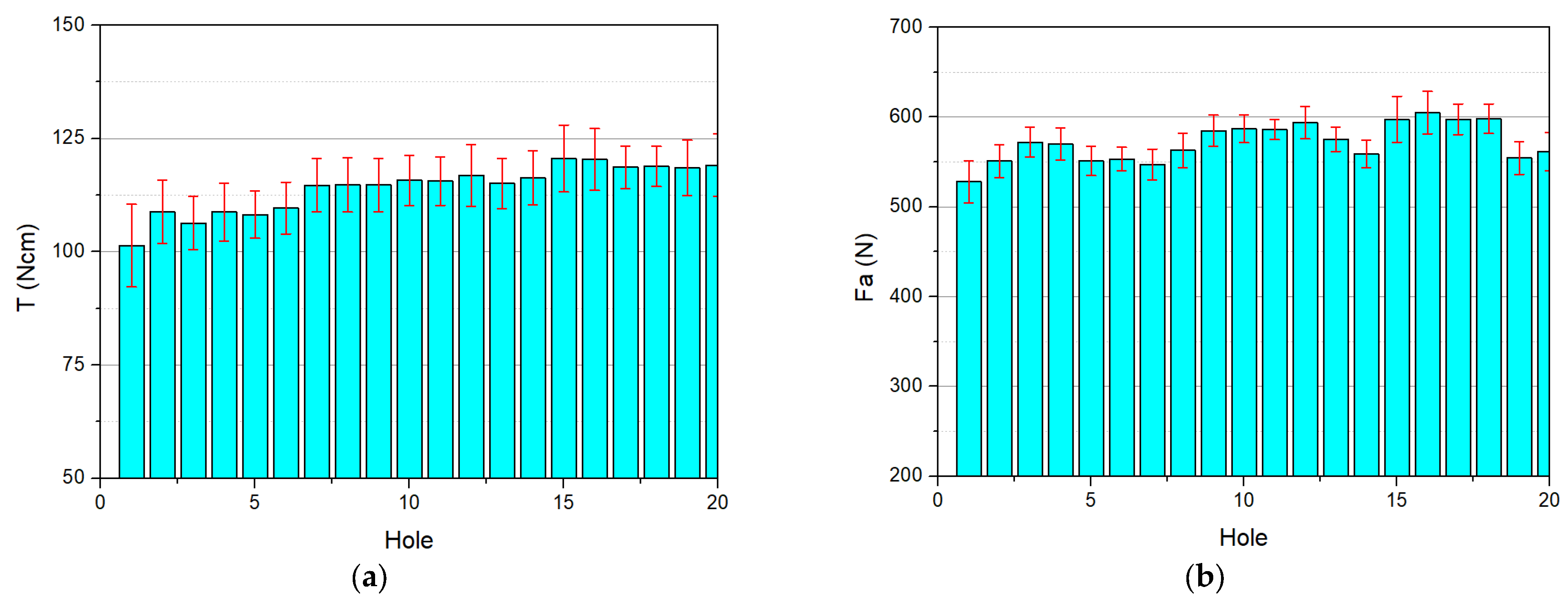
3.4. Validation Test
4. Conclusions
- -
- The lubricant was made in two stages: first, the nano particles were dispersed into the emulsion fluid by ultrasonic vibration for 30 min; the obtained fluid was then made with the percentage of 10% emulsion and 90% water.
- -
- Four sets of experiments were implemented. In the pilot test, it was found that deep hole drilling with L/D = eight can be successfully performed using nano-lubricant at the feed rate of 0.07 mm/rev, but the typical lubricant could not. The effects of spindle speed, the feed rate, and the lubricant types were then examined in the second test. It was found that all of three factors have significant effects on the drilling performance, where the lubricant is the most important factor. In the third test for selecting proper cutting parameters, the spindle speed of 550 rpm and feed rate of 0.07 mm/rev under nano-lubricant were found to be the best choice. Finally, the validation test revealed that applying nano-lubricant can reduce the drilling torque and thrust force by 4.4 and 1.2 times, respectively, compared to those when applying typical lubricant. The nano-lubricant provided an ability of continuously drilling 20 holes without failure, whereas the typical lubricant cannot complete even one hole in the same cutting parameters.
Author Contributions
Funding
Institutional Review Board Statement
Informed Consent Statement
Data Availability Statement
Acknowledgments
Conflicts of Interest
References
- Kaladhar, M.; Subbaiah, K.V.; Rao, C.H.S. Machining of austenitic stainless steels—A review. Int. J. Mach. Mach. Mater. 2012, 12, 178. [Google Scholar] [CrossRef]
- Khan, S.A.; Shamail, S.; Anwar, S.; Hussain, A.; Ahmad, S.; Saleh, M. Wear performance of surface treated drills in high speed drilling of AISI 304 stainless steel. J. Manuf. Process. 2020, 58, 223–235. [Google Scholar] [CrossRef]
- Tian, Y.; Zou, P.; Yang, X.; Kang, D. Study on chip morphology and surface roughness in ultrasonically assisted drilling of 304 stainless steel. Int. J. Adv. Manuf. Technol. 2020, 108, 2079–2090. [Google Scholar] [CrossRef]
- Arif, R.; Fromentin, G.; Rossi, F.; Marcon, B. Investigations on drilling performance of high resistant austenitic stainless steel. J. Manuf. Processes 2020, 56, 856–866. [Google Scholar] [CrossRef]
- Sultan, A.Z.; Sharif, S.; Nor, F.M.; Kurniawan, D. Minimum quantity of lubricant drilling of stainless steel using refined palm olein: Effect of coating tool on surface roughness and tool wear. Procedia Manuf. 2019, 30, 427–434. [Google Scholar] [CrossRef]
- Pradeep Kumar, M.; Shakeel Ahmed, L. Drilling of AISI 304 Stainless Steel under Liquid Nitrogen Cooling: A Comparison with Flood Cooling. Mater. Today Proc. 2017, 4, 1518–1524. [Google Scholar] [CrossRef]
- Eltaggaz, A.; Deiab, I. Comparison of between direct and peck drilling for large aspect ratio in Ti-6Al-4V alloy. Int. J. Adv. Manuf. Technol. 2019, 102, 2797–2805. [Google Scholar] [CrossRef]
- Polli, M.L.; Cardoso, M.J. Effects of process parameters and drill point geometry in deep drilling of SAE 4144M under MQL. J. Braz. Soc. Mech. Sci. Eng. 2018, 40, 137. [Google Scholar] [CrossRef]
- Sujan Kumar, M.; Deivanathan, R. Effect of process parameters on drilling—An overview. Mater. Today Proc. 2021, 46, 1401–1406. [Google Scholar] [CrossRef]
- Kanagaraju, T.; Boopathy, S.; Gowthaman, B. Effect of cryogenic and wet coolant performance on drilling of super duplex stainless steel (2507). Mater. Express 2020, 10, 81–93. [Google Scholar] [CrossRef]
- Heinemann, R.; Hinduja, S.; Barrow, G.; Petuelli, G. Effect of MQL on the tool life of small twist drills in deep-hole drilling. Int. J. Mach. Tools Manuf. 2006, 46, 1–6. [Google Scholar] [CrossRef]
- Gandarias, A.; Lopez de Lacalle, L.N.; Aizpitarte, X.; Lamikiz, A. Study of the performance of the turning and drilling of austenitic stainless steels using two coolant techniques. Int. J. Mach. Mach. Mater. 2008, 3, 1–17. [Google Scholar] [CrossRef]
- Stephenson, D.A.; Hughey, E.; Hasham, A.A. Air flow and chip removal in minimum quantity lubrication drilling. Procedia Manuf. 2019, 34, 335–342. [Google Scholar] [CrossRef]
- Nouzil, I.; Eltaggaz, A.; Deiab, I.; Pervaiz, S. Toxicity of Nanoparticles Used in Minimum Quantity Lubrication (MQL) Machining: A Sustainability Analysis. In Proceedings of the ASME 2020 International Mechanical Engineering Congress and Exposition, Virtual Conference, 16–19 November 2020. [Google Scholar]
- Naik, M.; Manjunath, L.; Koti, V.; Lakshmikanthan, A.; Koppad, P.G.; Kumaran, S.P. Al/Graphene/CNT hybrid composites: Hardness and sliding wear studies. FME Trans. 2021, 49, 414–421. [Google Scholar] [CrossRef]
- Alipour, M.; Keshavamurthy, R.; Koppad, P.G.; Shakiba, A.; Reddy, N.C. Investigation of Microstructure and Mechanical Properties of Cast Al–10Zn–3.5Mg–2.5Cu Nanocomposite Reinforced with Graphene Nano Sheets Produced by Ultrasonic Assisted Stir Casting. Int. J. Met. 2022, 23, 1–22. [Google Scholar] [CrossRef]
- Kadirgama, K. A comprehensive review on the application of nanofluids in the machining process. Int. J. Adv. Manuf. Technol. 2021, 115, 2669–2681. [Google Scholar] [CrossRef]
- Korkmaz, M.E.; Gupta Kumar, M.; Krolczyk, G.M.; Maruda, R.W.; Li, Z. Effect of nanoparticles as a lubricants in nano-MQL machining of metallic materials: A review. In Proceedings of the 2021 6th International Conference on Nanotechnology for Instrumentation and Measurement (NanofIM), Opole, Poland, 25–26 November 2021. [Google Scholar]
- Hoang, T.-D.; Ngo, Q.-H.; Chu, N.-H.; Mai, T.-H.; Nguyen, T.; Ho, K.-T.; Nguyen, D. Ultrasonic assisted nano-fluid MQL in deep drilling of hard-to-cut materials. Mater. Manuf. Process. 2021, 37, 712–721. [Google Scholar] [CrossRef]
- Van Truong, N.; Quoc Dung, N.; Nhat Huy, N.; Van Hao, P.; Van Thanh, D. Ultrasonic-Assisted Cathodic Plasma Electrolysis Approach for Producing of Graphene Nanosheets. In Sonochemical Reactions; Karakuş, S., Ed.; InTech Open: London, UK, 2020. [Google Scholar]
- Çaydaş, U.; Hasçalık, A.; Buytoz, Ö.; Meyveci, A. Performance Evaluation of Different Twist Drills in Dry Drilling of AISI 304 Austenitic Stainless Steel. Mater. Manuf. Process. 2011, 26, 951–960. [Google Scholar] [CrossRef]
- Mellinger, J.C.; Ozdoganlar, B.; Devor, R.E.; Kapoor, S.G. Modeling Chip-Evacuation Forces Predict. Chip-Clogging Drilling. J. Manuf. Sci. Eng. 2002, 124, 605. [Google Scholar] [CrossRef]
- Chu, N.-H.; Nguyen, D.-B.; Ngo, N.-K.; Nguyen, V.-D.; Tran, M.-D.; Vu, N.-P.; Ngo, Q.-H.; Tran, T.-H. A New Approach to Modelling the Drilling Torque in Conventional and Ultrasonic Assisted Deep-Hole Drilling Processes. Appl. Sci. 2018, 8, 2600. [Google Scholar] [CrossRef] [Green Version]
- Chu, N.-H.; Nguyen, V.-D.; Ngo, Q.-H. Machinability enhancements of ultrasonic-assisted deep drilling of aluminum alloys. Mach. Sci. Technol. 2020, 24, 112–135. [Google Scholar] [CrossRef]










| Property Name | Young’s Modulus | Brinell’s Hardness | Tensile Strength | Elongation at Break | Poisson’s Ratio | Density |
|---|---|---|---|---|---|---|
| Values (Units) | 190–203 (GPa) | 215 HB | 500–700 MPa | 45% | 0.265 | 8 g/cm3 |
| Property Name | Shear Modulus | Shear Strength | Melting Temperature | Thermal Conductivity | Specific Heat Capacity | Thermal Expansion Coefficient |
| Values (Units) | 81 GPa | 690 MPa | 14,500 C | 16.2 W/mK | 490 J/kgK | 17.2 × 10–6/K |
| Test Number | Speed (rpm) | Feed Rate (mm/rev) | FE | FE+Nano |
|---|---|---|---|---|
| 1 | 300 | 0.05 | ✓ | ✓ |
| 2 | 550 | 0.05 | ✓ | ✓ |
| 3 | 300 | 0.07 | ✘ | ✓ |
| 4 | 550 | 0.07 | ✘ | ✓ |
| Levels | Low | Medium | High | |
|---|---|---|---|---|
| Parameters | ||||
| Spindle speed, n (rpm) | 300 | 550 | 800 | |
| Feed rate, f (mm/rev) | 0.05 | 0.07 | 0.09 | |
Publisher’s Note: MDPI stays neutral with regard to jurisdictional claims in published maps and institutional affiliations. |
© 2022 by the authors. Licensee MDPI, Basel, Switzerland. This article is an open access article distributed under the terms and conditions of the Creative Commons Attribution (CC BY) license (https://creativecommons.org/licenses/by/4.0/).
Share and Cite
Hoang, T.-D.; Mai, T.-H.; Nguyen, V.-D. Enhancement of Deep Drilling for Stainless Steels by Nano-Lubricant through Twist Drill Bits. Lubricants 2022, 10, 173. https://doi.org/10.3390/lubricants10080173
Hoang T-D, Mai T-H, Nguyen V-D. Enhancement of Deep Drilling for Stainless Steels by Nano-Lubricant through Twist Drill Bits. Lubricants. 2022; 10(8):173. https://doi.org/10.3390/lubricants10080173
Chicago/Turabian StyleHoang, Tien-Dat, Thu-Ha Mai, and Van-Du Nguyen. 2022. "Enhancement of Deep Drilling for Stainless Steels by Nano-Lubricant through Twist Drill Bits" Lubricants 10, no. 8: 173. https://doi.org/10.3390/lubricants10080173
APA StyleHoang, T.-D., Mai, T.-H., & Nguyen, V.-D. (2022). Enhancement of Deep Drilling for Stainless Steels by Nano-Lubricant through Twist Drill Bits. Lubricants, 10(8), 173. https://doi.org/10.3390/lubricants10080173

