Childhood and Adolescent Obesity with Somatic Indicators of Stress, Inflammation, and Dysmetabolism before and after Intervention: A Meta-Analysis
Abstract
:1. Introduction
2. Materials and Methods
2.1. Literature Search Strategy
- Creating maps based on network data. A map can be created based on a network that is already available, but it is also possible to first construct a network. VOSviewer is an enhanced bibliometry visualization tool: it can be used to construct classical networks of scientific publications, journals, researchers, research organizations, countries, keywords, or terms. The items in these networks can be connected by co-authorship, co-occurrence, citation, bibliographic coupling, or co-citation links. To construct a bibliogrammatic network, bibliographic database files (i.e., Web of Science, Scopus, Dimensions, Lens, and PubMed files) and reference manager files (i.e., RIS, EndNote, and RefWorks files) can be provided as input to VOSviewer. Alternatively, VOSviewer can download data through an API (i.e., Crossref API, OpenAlex API, Europe PMC API, and several others). Most importantly, here, the VOSviewer was used as a platform to construct networks of lexical co-occurrences in texts as a data source.
- Visualizing and exploring maps. VOSviewer provides three types of map visualization: network visualization, overlay visualization, and density visualization. The zooming and scrolling functionality allows a map to be explored in full detail, which is essential when working with large maps containing thousands of items [36].
2.2. Selection Criteria
2.3. Data Extraction
2.4. Statistical Analysis
3. Results
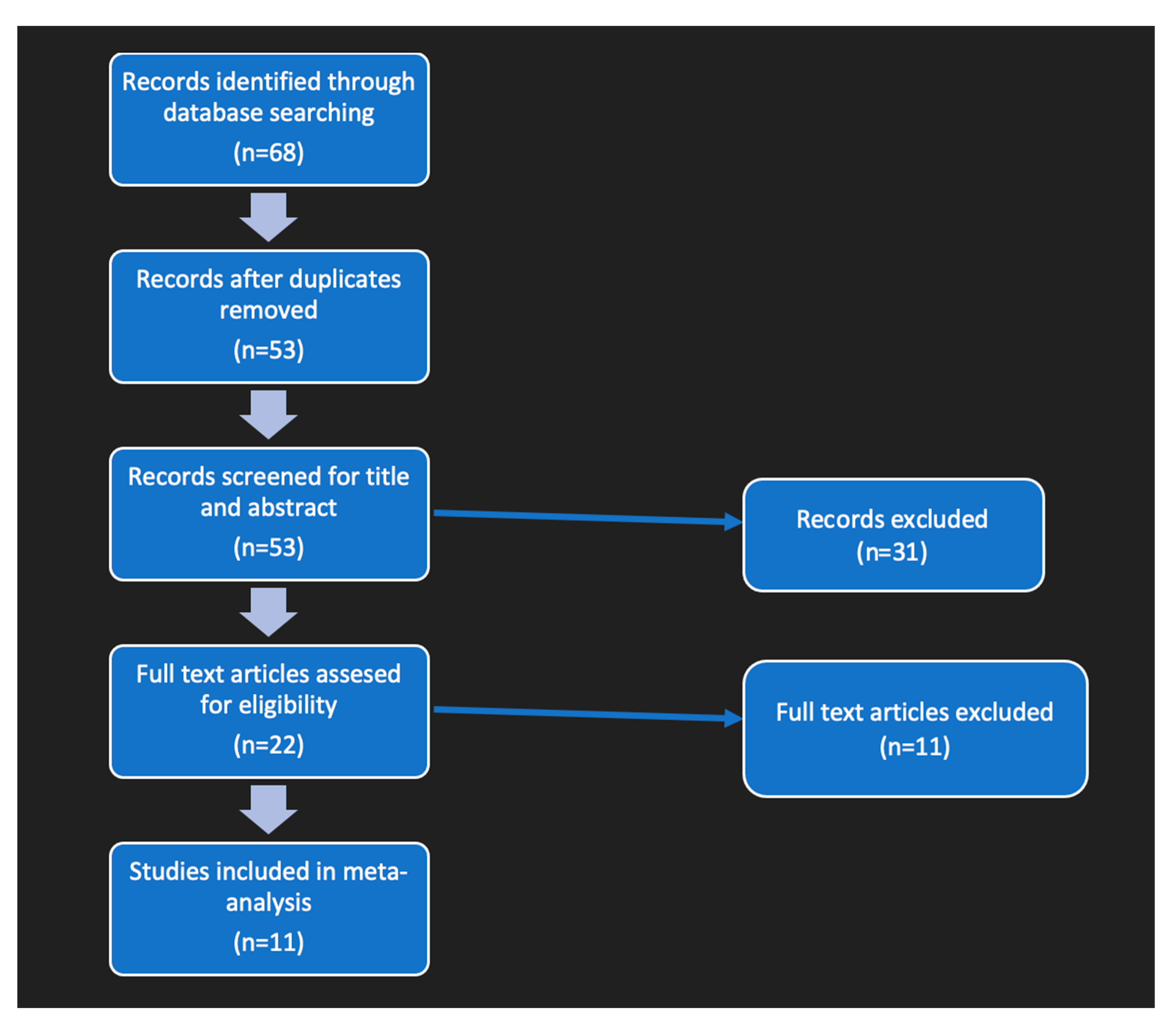
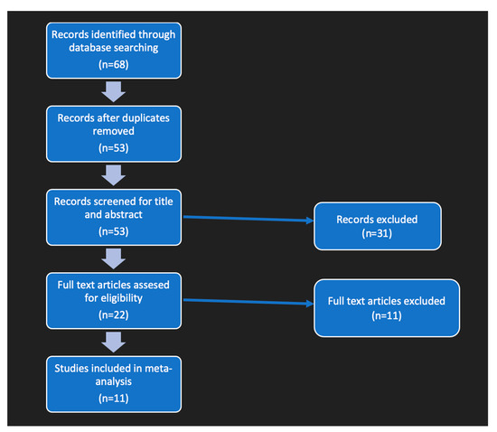
3.1. Study Selection and Characteristics
3.2. Meta-Analysis
3.2.1. Anthropometric Parameters
3.2.2. Indicators of Dysmetabolism
3.2.3. Indicators of Inflammation
4. Discussion
5. Conclusions
Author Contributions
Funding
Institutional Review Board Statement
Informed Consent Statement
Data Availability Statement
Conflicts of Interest
Appendix A
| No | Search Strings | Web of Science | Scopus | PubMed | |
|---|---|---|---|---|---|
| 1 | (“obes* child*” OR “overweight* child*” OR “obese* adolesc*” OR “overweight* adolesc*”) AND (“stress factor*” OR “stress marker*” OR “stress indicator*”) | 31 | 28 | 42 | |
| a. | (“obes* child*” OR “overweight* child*” OR “obese* adolesc*” OR “overweight* adolesc*” OR “child* BMI” OR “adolesc* BMI”) AND (“stress factor*” OR “stress marker*” OR “stress indicator*”) | 31 | 28 | 102 | |
| 2 | (“obes* child*” OR “overweight* child*” OR “obese* adolesc*” OR “overweight* adolesc*”) AND (“inflammat*” OR “CRP” OR “IL-6”) | 1604 | 1182 | 2492 | |
| a. | (“obes* child*” OR “overweight* child*” OR “obese* adolesc*” OR “overweight* adolesc*” OR “child* BMI” OR “adolesc* BMI”) AND (“inflammat*” OR “CRP” OR “IL-6”) | 1640 | 1215 | 6442 | |
| b. | (“obes* child*” OR “overweight* child*” OR “obese* adolesc*” OR “overweight* adolesc*” OR “child* BMI” OR “adolesc* BMI”) AND (“inflammat*” OR “CRP” OR “IL-6”) AND (“depress*” OR “CDI” OR “anxiet*”) | 13 | 13 | 22 | |
| c. | (“obes* child*” OR “overweight* child*” OR “obese* adolesc*” OR “overweight* adolesc*”) AND (“inflammat*” OR “CRP” OR “IL-6”) AND (“metabol* marker*” OR “metabol* biomark*” OR “metabol* factor*” OR “metabol* factor*” OR “metabol* indicat*”) | 35 | 22 | 508 | |
| d. | (“obes* child*” OR “overweight* child*” OR “obese* adolesc*” OR “overweight* adolesc*” OR “child* BMI” OR “adolesc* BMI”) AND (“inflammat*” OR “CRP” OR “IL-6”) AND (“metabol* marker*” OR “metabol* biomark*” OR “metabol* factor*” OR “metabol* factor*” OR “metabol* indicat*”) AND (“randomiz* control* trial*”) | 0 | 4 | 219 | |
| e. | (“obes* child*” OR “overweight* child*” OR “obese* adolesc*” OR “overweight* adolesc*” OR “child* BMI” OR “adolesc* BMI”) AND (“inflammat*” OR “CRP” OR “IL-6”) AND (“metabol* marker*” OR “metabol* biomark*” OR “metabol* factor*” OR “metabol* factor*” OR “metabol* indicat*”) AND (“randomiz* control* trial*”) AND (“lifestyl* intervention*”) | 0 | 1 | 14 | |
| 3 | (“obes* child*” OR “overweight* child*” OR “obese* adolesc*” OR “overweight* adolesc*”) AND (“inflammat*” OR “CRP” OR “IL-6”) AND (“randomiz* control* trial*”) | 47 | 105 | 171 | |
| a. | (“obes* child*” OR “overweight* child*” OR “obese* adolesc*” OR “overweight* adolesc*” OR “child* BMI” OR “adolesc* BMI”) AND (“inflammat*” OR “CRP” OR “IL-6”) AND (“randomiz* control* trial*”) | 48 | 107 | 439 | |
| 4 | (“obes* child*” OR “overweight* child*” OR “obese* adolesc*” OR “overweight* adolesc*”) AND (“inflammat*” OR “CRP” OR “IL-6”) AND (“randomiz* control* trial*”) AND (“lifestyl* intervention*”) | 8 | 10 | 38 | |
| a. | (“obes* child*” OR “overweight* child*” OR “obese* adolesc*” OR “overweight* adolesc*” OR “child* BMI” OR “adolesc* BMI”) AND (“inflammat*” OR “CRP” OR “IL-6”) AND (“randomiz* control* trial*”) AND (“lifestyl* intervention*”) | 9 | 11 | 43 | |
| No | 2nd Generation Search Strings | Web of Science | Scopus | PubMed |
|---|---|---|---|---|
| 1 | (“obes* child*” OR “overweight* child*” OR “obese* adolesc*” OR “overweight* adolesc*” OR “child* BMI” OR “adolesc* BMI”) AND (“inflammat*” OR “CRP” OR “C* react* prot*” OR “TNF” OR “IL-6”) AND (“insulin*” OR “insulin* resis*” OR “glucose*” OR “Blood* press*” OR “lipid* profil*” OR “t2dm*” OR “leptin*” OR “adiponectin*”) AND (“randomiz* control* trial*”) | 44 | 99 | 306 |
| 2 | (“obes* child*” OR “overweight* child*” OR “obese* adolesc*” OR “overweight* adolesc*” OR “child* BMI” OR “adolesc* BMI”) AND (“inflammat*” OR “CRP” OR “C* react* prot*” OR “TNF” OR “IL-6”) AND (“insulin*” OR “insulin* resis*” OR “glucose*” OR “Blood* press*” OR “lipid* profil*” OR “t2dm*” OR “leptin*” OR “adiponectin*”) AND (“randomiz* control* trial*”) AND (“lifestyl* intervention*”) | 8 | 13 | 47 |
References
- Christensen, S. Recognizing obesity as a disease. J. Am. Assoc. Nurse Pract. 2020, 32, 497–503. [Google Scholar] [CrossRef] [PubMed]
- Shoelson, S.E.; Lee, J.; Goldfine, A.B. Inflammation and insulin resistance. J. Clin. Investig. 2006, 116, 1793–1801. [Google Scholar] [CrossRef] [PubMed]
- Libby, P. Inflammation in atherosclerosis. Arterioscler. Thromb. Vasc. Biol. 2012, 32, 2045–2051. [Google Scholar] [CrossRef]
- Hotamisligil, G.S. Inflammation and metabolic disorders. Nature 2006, 444, 860–867. [Google Scholar] [CrossRef] [PubMed]
- Targher, G.; Byrne, C.D. Non-alcoholic fatty liver disease: An emerging driving force in chronic kidney disease. Nat. Rev. Nephrol. 2017, 13, 297–310. [Google Scholar] [CrossRef]
- Shore, S.A. Obesity and asthma: Possible mechanisms. J. Allergy Clin. Immunol. 2008, 121, 1087–1093. [Google Scholar] [CrossRef]
- Loeser, R.F.; Goldring, S.R.; Scanzello, C.R.; Goldring, M.B. Osteoarthritis: A disease of the joint as an organ. Arthritis Rheum. 2012, 64, 1697–1707. [Google Scholar] [CrossRef]
- Grivennikov, S.I.; Greten, F.R.; Karin, M. Immunity, inflammation, and cancer. Cell 2010, 140, 883–899. [Google Scholar] [CrossRef]
- Holmes, C.; Cunningham, C.; Zotova, E.; Woolford, J.; Dean, C.; Kerr, S.; Culliford, D.; Perry, V.H. Systemic inflammation and disease progression in Alzheimer disease. Neurology 2009, 73, 768–774. [Google Scholar] [CrossRef]
- Pasquali, R.; Pelusi, C.; Genghini, S.; Cacciari, M.; Gambineri, A. Obesity and reproductive disorders in women. Hum. Reprod. Update 2003, 9, 359–372. [Google Scholar] [CrossRef]
- Raison, C.L.; Miller, A.H. Is depression an inflammatory disorder? Curr. Psychiatry Rep. 2011, 13, 467–475. [Google Scholar] [CrossRef]
- Carretero Gómez, J.; Ena, J.; Arévalo Lorido, J.C.; Seguí Ripoll, J.M.; Carrasco-Sánchez, F.J.; Gómez-Huelgas, R.; Pérez Soto, M.I.; Delgado Lista, J.; Pérez Martínez, P.; en representación del grupo de trabajo de Diabetes, Obesidad y Nutrición de la Sociedad Española de Medicina Interna. Obesity is a chronic disease. Positioning statement of the Diabetes, Obesity and Nutrition Workgroup of the Spanish Society of Internal Medicine (SEMI) for an approach centred on individuals with obesity. Rev. Clin. Esp. 2021, 221, 509–516. [Google Scholar] [CrossRef]
- Franceschi, C.; Campisi, J. Chronic inflammation (inflammaging) and its potential contribution to age-associated diseases. J. Gerontol. A Biol. Sci. Med. Sci. 2014, 69 (Suppl. S1), S4–S9. [Google Scholar] [CrossRef]
- WHO. Obesity and Overweight. 2021. Available online: https://www.who.int/news-room/fact-sheets/detail/obesity-and-overweight#cms (accessed on 12 December 2022).
- Anderson, L.N.; Carsley, S.; Lebovic, G.; Borkhoff, C.M.; Maguire, J.L.; Parkin, P.C.; Birken, C.S. Misclassification of child body mass index from cut-points defined by rounded percentiles instead of Z-scores. BMC Res. Notes 2017, 10, 639. [Google Scholar] [CrossRef] [PubMed]
- Cole, T.J.; Lobstein, T. Extended international (IOTF) body mass index cut-offs for thinness, overweight and obesity. Pediatr. Obes. 2012, 7, 284–294. [Google Scholar] [CrossRef]
- De Onis, M.; Onyango, A.W.; Borghi, E.; Siyam, A.; Nishida, C.; Siekmann, J. Development of a WHO growth reference for school-aged children and adolescents. Bull. World Health Organ 2007, 85, 660–667. [Google Scholar] [CrossRef]
- De Heredia, F.P.; Gomez-Martinez, S.; Ascension, M. Chronic and degenerative diseases Obesity, inflammation and the immune system. Proc. Nutr. Soc. 2012, 71, 332–338. [Google Scholar] [CrossRef] [PubMed]
- Lloyd-Price, J.; Abu-Ali, G.; Huttenhower, C. The healthy human microbiome. Genome Med. 2016, 8, 51. [Google Scholar] [CrossRef]
- Esposito, K.; Marfella, R.; Giugliano, D. Effect of a Mediterranean-style diet on endothelial dysfunction and markers of vascular inflammation in the metabolic syndrome. JAMA 2004, 292, 1440–1446. [Google Scholar] [CrossRef]
- Ekelund, U.; Luan, J.; Sherar, L.B. Moderate to vigorous physical activity and sedentary time and cardiometabolic risk factors in children and adolescents. JAMA 2012, 307, 704–712. [Google Scholar] [CrossRef] [PubMed]
- Hamer, M.; Sabia, S.; Batty, G.D.; Shipley, M.J.; Tabák, A.G.; Singh-Manoux, A.; Kivimaki, M. Physical activity and inflammatory markers over 10 years: Follow-up in men and women from the Whitehall II cohort study. Circulation 2012, 126, 928–933. [Google Scholar] [CrossRef]
- Troumbis, A.; Sideropoulos, H.; Gialeli, M.; Vasios, G. Conservation narratives and bibliogrammatic networks in the conservation landscape. Environ. Conserv. 2023, 50, 125–129. [Google Scholar] [CrossRef]
- Vandenbroucke, J.P. Observational research, randomised trials, and two views of medical science. PLOS Med. 2008, 5, e67. [Google Scholar] [CrossRef]
- Lumley, T.; Keech, A. Meta-meta-analysis with confidence. Lancet 1995, 346, 576–577. [Google Scholar] [CrossRef]
- Mak, A.; Cheung, M.W.L.; Fu, E.H.Y.; Ho, R.C.M. Meta-analysis in medicine: An introduction. Int. J. Rheum. Dis. 2010, 13, 101–104. [Google Scholar] [CrossRef] [PubMed]
- Landau, R. Comparing two simultaneous systematic reviews (a “meta meta-analysis”): Reconciling data on enhanced recovery after cesarean delivery research. Anaesth. Crit. Care Pain Med. 2021, 40, 100956. [Google Scholar] [CrossRef]
- Egger, M.; Smith, G.D.; Schneider, M.; Minder, C. Bias in meta-analysis detected by a simple, graphical test. BMJ 1997, 315, 629–634. [Google Scholar] [CrossRef] [PubMed]
- Riley, R.D.; Higgins, J.P.T.; Deeks, J.J. Interpretation of random effects meta-analyses. BMJ 2011, 342, d549. [Google Scholar] [CrossRef]
- Hansen, T.F. On bias and precision in meta-analysis: The error in the error. J. Evol. Biol. 2016, 29, 1919–1921. [Google Scholar] [CrossRef]
- Gurevitch, J.; Koricheva, J.; Nakagawa, S.; Stewart, G. Meta-analysis and the science of research synthesis. Nature 2018, 555, 175–182. [Google Scholar] [CrossRef]
- Rosenthal, R. Meta-Analytic Procedures for Social Science Research Sage Publications: Beverly Hills, 1984, 148 pp. Educ. Res. 1986, 15, 18–20. [Google Scholar] [CrossRef]
- Schmidt, F.L. What do data really mean? Research findings, meta-analysis, and cumulative knowledge in psychology. Am. Psychol. 1992, 47, 1173–1181. [Google Scholar] [CrossRef]
- Cheung, M.W.L.; Ho, R.C.; Lim, Y.; Mak, A. Conducting a meta-analysis: Basics and good practices. Int. J. Rheum. Dis. 2012, 15, 129–135. [Google Scholar] [CrossRef]
- Johnson, B.T.; Hennessy, E.A. Systematic reviews and meta-analyses in the health sciences: Best practice methods for research syntheses. Soc. Sci. Med. 2019, 233, 237–251. [Google Scholar] [CrossRef] [PubMed]
- VOSviewer Manual. Available online: https://www.vosviewer.com/documentation/Manual_VOSviewer_1.6.18.pdf (accessed on 20 November 2022).
- Liberati, A.; Altman, D.G.; Tetzlaff, J.; Mulrow, C.; Gøtzsche, P.C.; Ioannidis, J.P.; Clarke, M.; Devereaux, P.J.; Kleijnen, J.; Moher, D. The PRISMA statement for reporting systematic reviews and meta-analyses of studies that evaluate healthcare interventions: Explanation and elaboration. BMJ 2009, 339, b2700. [Google Scholar] [CrossRef]
- Vos, R.C.; Wit, J.M.; Pijl, H.; Houdijk, E.C.A.M. Long-term effect of lifestyle intervention on adiposity, metabolic parameters, inflammation and physical fitness in obese children: A randomized controlled trial. Nutr. Diabetes 2011, 1, e9. [Google Scholar] [CrossRef] [PubMed]
- Balagopal, P.; George, D.; Yarandi, H.; Funanage, V.; Bayne, E. Reversal of Obesity-Related Hypoadiponectinemia by Lifestyle Intervention: A Controlled, Randomized Study in Obese Adolescents. J. Clin. Endocrinol. Metab. 2005, 90, 6192–6197. [Google Scholar] [CrossRef] [PubMed]
- Rynders, C.; Weltman, A.; Delgiorno, C.; Balagopal, P.; Damaso, L.; Killen, K.; Mauras, N. Lifestyle intervention improves fitness independent of metformin in obese adolescents. Med. Sci. Sports Exerc. 2012, 44, 786–792. [Google Scholar] [CrossRef] [PubMed]
- Thomsen, C.F.; Goharian, T.S.; Larsen, K.T.; Goetze, J.P.; Andersen, L.B.; Jeppesen, J.L. Intensive lifestyle intervention increases plasma midregional proatrial natriuretic peptide concentrations in overweight children. JAHA 2021, 10, e020676. [Google Scholar] [CrossRef]
- Wong, A.; Sanchez-Gonzalez, M.A.; Son, W.-M.; Kwak, Y.-S.; Park, S.-Y. The effects of a 12-week combined exercise training program on arterial stiffness, vasoactive substances, inflammatory markers, metabolic profile, and body composition in obese adolescent girls. Pediatr. Exerc. Sci. 2018, 30, 480–486. [Google Scholar] [CrossRef]
- Farpour-Lambert, N.J.; Martin, X.E.; Bucher Della Torre, S.; von Haller, L.; Ells, L.J.; Herrmann, F.R.; Aggoun, Y. Effectiveness of individual and group programmes to treat obesity and reduce cardiovascular disease risk factors in pre-pubertal children. Clin. Obes. 2019, 9, e12335. [Google Scholar] [CrossRef]
- Kahhan, N.; Hossain, M.J.; Lang, J.; Harrison, C.; Canas, J.; Wysocki, T.; Lochrie, A.; Balagopal, P.B. Durability of Changes in Biomarkers of Cardiometabolic Disease: 1-Year Family-Based Intervention in Children with Obesity. Metab. Syndr. Relat. Disord. 2021, 19, 264–271. [Google Scholar] [CrossRef]
- Mietus-Snyder, M.; Narayanan, N.; Krauss, R.M.; Laine-Graves, K.; McCann, J.C.; Shigenaga, M.K.; McHugh, T.H.; Ames, B.N.; Suh, J.H. Randomized nutrient bar supplementation improves exercise-associated changes in plasma metabolome in adolescents and adult family members at cardiometabolic risk. PLoS ONE 2020, 15, e0240437. [Google Scholar] [CrossRef]
- Park, T.G.; Hong, H.R.; Lee, J.; Kang, H.S. Lifestyle plus exercise intervention improves metabolic syndrome markers without change in adiponectin in obese girls. Ann. Nutr. Metab. 2007, 51, 197–203. [Google Scholar] [CrossRef] [PubMed]
- Seo, Y.G.; Lim, H.; Kim, Y.; Ju, Y.S.; Lee, H.J.; Jang, H.B.; Park, S.I.; Park, K.H. The Effect of a Multidisciplinary Lifestyle Intervention on Obesity Status, Body Composition, Physical Fitness, and Cardiometabolic Risk Markers in Children and Adolescents with Obesity. Nutrients 2019, 11, 137. [Google Scholar] [CrossRef] [PubMed]
- Pedrosa, C.; Oliveira, B.M.; Albuquerque, I.; Simões-Pereira, C.; Vaz-de-Almeida, M.D.; Correia, F. Metabolic syndrome, adipokines and ghrelin in overweight and obese schoolchildren: Results of a 1-year lifestyle intervention programme. Eur. J. Pediatr. 2011, 170, 483–492. [Google Scholar] [CrossRef] [PubMed]
- Huedo-Medina, T.B.; Sánchez-Meca, J.; Marín-Martínez, F.; Botella, J. Assessing heterogeneity in meta-analysis: Q statistic or I2 index? Psychol. Methods 2006, 11, 193–206. [Google Scholar] [CrossRef]
- Sutton, A.J.; Higgins, J.P. Recent developments in meta-analysis. Stat. Med. 2008, 27, 625–650. [Google Scholar] [CrossRef]
- Higgins, J.P.; Thompson, S.G. Quantifying heterogeneity in a meta-analysis. Stat. Med. 2002, 21, 1539–1558. [Google Scholar] [CrossRef]
- Doi, S.A.; Barendregt, J.J.; Khan, S.; Thalib, L.; Williams, G.M. Advances in the meta-analysis of heterogeneous clinical trials I: The inverse variance heterogeneity model. Contemp. Clin. Trials 2015, 45, 130–138. [Google Scholar] [CrossRef]
- Sterne, J.A.; Egger, M.; Smith, G.D. Investigating and dealing with publication and other biases in meta-analysis. BMJ 2001, 323, 101–105. [Google Scholar] [CrossRef]
- Sirico, F.; Bianco, A.; D’Alicandro, G.; Castaldo, C.; Montagnani, S.; Spera, R.; Di Meglio, F.; Nurzynska, D. Effects of Physical Exercise on Adiponectin, Leptin, and Inflammatory Markers in Childhood Obesity: Systematic Review and Meta-Analysis. Child. Obes. 2018, 14, 207–217. [Google Scholar] [CrossRef]
- Schwingshackl, L.; Hobl, L.P.; Hoffmann, G. Effects of low glycaemic index/low glycaemic load vs. high glycaemic index/high glycaemic load diets on overweight/obesity and associated risk factors in children and adolescents: A systematic review and meta-analysis. Nutr. J. 2015, 14, 87. [Google Scholar] [CrossRef]
- Shehzad, A.; Iqbal, W.; Shehzad, O.; Lee, Y.S. Adiponectin: Regulation of its production and its role in human diseases. Hormones 2012, 11, 8–20. [Google Scholar] [CrossRef]
- Kwon, H.; Pessin, J.E. Adipokines mediate inflammation and insulin resistance. Front. Endocrinol. 2013, 4, 71. [Google Scholar] [CrossRef] [PubMed]
- Cambuli, V.M.; Musiu, M.C.; Incani, M.; Paderi, M.; Serpe, R.; Marras, V.; Cossu, E.; Cavallo, M.G.; Mariotti, S.; Loche, S.; et al. Assessment of adiponectin and leptin as biomarkers of positive metabolic outcomes after lifestyle intervention in overweight and obese children. J. Clin. Endocrinol. Metab. 2008, 93, 3051–3057. [Google Scholar] [CrossRef] [PubMed]
- Tagi, V.M.; Giannini, C.; Chiarelli, F. Insulin Resistance in Children. Front. Endocrinol. 2019, 10, 342. [Google Scholar] [CrossRef]
- Wühl, E. Hypertension in childhood obesity. Acta Paediatr. 2019, 108, 37–43. [Google Scholar] [CrossRef] [PubMed]











| Dependent Variable | Independent Variable | Co-Variants |
|---|---|---|
| Leptin, Adiponectin, Glucose, Insulin, HOMA-IR, HDL, LDL, TG, SBP, DBP, CRP | BMI, WC, Body Fat | Age, Sex, Duration, Intervention protocol, Trial protocol |
| Population (n) | Age | Gender (M/F) | Duration (Months) | Intervention | Type of Trial | |
|---|---|---|---|---|---|---|
| Vos et al., 2011 | 113 | 13.2 | 51/62 | 12 | Diet and Exercise and Drugs/Supplements | Randomized controlled |
| Balagopal et al., 2005 | 21 | 15.8 | 11/10 | 3 | Diet and Exercise | Randomized controlled |
| Rynders et al., 2012 | 16 | 14.2 | 7/9 | 6 | Diet and Exercise and Drugs/Supplements | Randomized not controlled |
| Thomsen et al., 2021 | 99 | 12.0 | 45/54 | 12 | Diet and Exercise | Randomized not controlled |
| Wong et al., 2018 | 30 | 15.3 | 0/30 | 3 | Exercise | Randomized controlled |
| Farpour-Lambert et al., 2019 | 74 | 9.6 | 38/36 | 12 | Diet and Exercise | Randomized controlled |
| Kahhan et al., 2021 | 87 | 10 | 29/58 | 12 | Diet and Exercise | Randomized controlled |
| Mietus-Snyder et al., 2020 | 18 | 15.5 | Ν/A | Ν/A | Diet and Exercise and Drugs/Supplements | Cohort |
| Park et al., 2007 | 40 | 14.2 | 0/40 | 3 | Diet and Exercise | Randomized controlled |
| Seo et al., 2019 | 70 | 12.5 | 45/25 | 4 | Diet and Exercise | Randomized not controlled |
| Pedrosa et al., 2010 | 61 | 8.7 | 27/34 | 12 | Diet and Exercise | Randomized controlled |
| Glucose | Insulin | HOMA-IR | HDL | LDL | TG | SBP | DBP | CRP | Leptin | Adiponectin | TNF-A | IL-6 | |
|---|---|---|---|---|---|---|---|---|---|---|---|---|---|
| Balagopal et al., 2005 | ✓ | ✓ | ✓ | ✓ | |||||||||
| Farpour-Lambert et al., 2019 | |||||||||||||
| Kahhan et al., 2021 | ✓ | ✓ | ✓ | ✓ | ✓ | ||||||||
| Mietus-Snyder et al., 2020 | ✓ | ✓ | ✓ | ✓ | ✓ | ✓ | ✓ | ✓ | ✓ | ✓ | |||
| Park et al., 2007 | ✓ | ✓ | ✓ | ✓ | ✓ | ✓ | ✓ | ✓ | ✓ | ✓ | ✓ | ||
| Pedrosa et al., 2010 | ✓ | ✓ | ✓ | ✓ | ✓ | ✓ | ✓ | ✓ | ✓ | ||||
| Rynders et al., 2012 | ✓ | ✓ | |||||||||||
| Seo et al., 2019 | ✓ | ✓ | ✓ | ✓ | ✓ | ✓ | ✓ | ||||||
| Thomsen et al., 2021 | ✓ | ✓ | ✓ | ✓ | |||||||||
| Vos et al., 2011 | ✓ | ✓ | ✓ | ✓ | ✓ | ✓ | ✓ | ✓ | |||||
| Wong et al., 2018 | ✓ | ✓ | ✓ | ✓ | ✓ | ✓ |
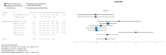
| Outcome Parameter | Standardized Effect Size | 95% CI | p Value | No of Studies | Sample Size | I2 (%) |
|---|---|---|---|---|---|---|
| BMI (kg/m2) | −0.374 | (−0.836, −0.089) | 0.113 | 6 | 250 | 64 |
| Body Fat (%) | −0.553 | (−0.781, −0.325) | <0.001 | 7 | 317 | 0 |
| WC (cm) | −0.349 | (−0.869, 0.170) | 0.187 | 5 | 205 | 67 |
| Glucose (mmol/L) | −0.483 | (−0.097, 0.031) | 0.65 | 6 | 272 | 73 |
| Insulin (mU/L) | −0.728 | (−1.299, 0.157) | 0.01 * | 5 | 172 | 65 |
| HOMA-IR | −0.674 | (−1.468, 0.119) | 0.1 | 4 | 158 | 80 |
| HDL (mmol/L) | −0.019 | (−0.303, 0.265) | 0.9 | 4 | 197 | 0 |
| LDL (mmol/L) | −0.207 | (−0.563, 0.150) | 0.25 | 3 | 128 | 0 |
| Triglycerides (mmol/L) | 0.712 | (−0.889, 2.314) | 0.36 | 4 | 197 | 96 |
| SBP (mmHg) | −0.225 | (−0.475, 0.024) | 0.08 | 4 | 256 | 0 |
| DBP (mmHg) | −0.321 | (−0.553, −0.089) | 0.01 * | 5 | 296 | 0 |
| CRP (mg/L) | −0.189 | (−0.496, 0.118) | 0.2 | 5 | 173 | 0 |
| Leptin (ng/mL) | −0.457 | (−1.135, 0.222) | 0.19 | 4 | 250 | 84 |
| Adiponectin (mg/L) | 0.478 | (0.013, 0.943) | 0.04 * | 7 | 318 | 72 |
Disclaimer/Publisher’s Note: The statements, opinions and data contained in all publications are solely those of the individual author(s) and contributor(s) and not of MDPI and/or the editor(s). MDPI and/or the editor(s) disclaim responsibility for any injury to people or property resulting from any ideas, methods, instructions or products referred to in the content. |
© 2023 by the authors. Licensee MDPI, Basel, Switzerland. This article is an open access article distributed under the terms and conditions of the Creative Commons Attribution (CC BY) license (https://creativecommons.org/licenses/by/4.0/).
Share and Cite
Dragoumani, K.; Troumbis, A.; Bacopoulou, F.; Chrousos, G. Childhood and Adolescent Obesity with Somatic Indicators of Stress, Inflammation, and Dysmetabolism before and after Intervention: A Meta-Analysis. J. Pers. Med. 2023, 13, 1322. https://doi.org/10.3390/jpm13091322
Dragoumani K, Troumbis A, Bacopoulou F, Chrousos G. Childhood and Adolescent Obesity with Somatic Indicators of Stress, Inflammation, and Dysmetabolism before and after Intervention: A Meta-Analysis. Journal of Personalized Medicine. 2023; 13(9):1322. https://doi.org/10.3390/jpm13091322
Chicago/Turabian StyleDragoumani, Konstantina, Andreas Troumbis, Flora Bacopoulou, and George Chrousos. 2023. "Childhood and Adolescent Obesity with Somatic Indicators of Stress, Inflammation, and Dysmetabolism before and after Intervention: A Meta-Analysis" Journal of Personalized Medicine 13, no. 9: 1322. https://doi.org/10.3390/jpm13091322
APA StyleDragoumani, K., Troumbis, A., Bacopoulou, F., & Chrousos, G. (2023). Childhood and Adolescent Obesity with Somatic Indicators of Stress, Inflammation, and Dysmetabolism before and after Intervention: A Meta-Analysis. Journal of Personalized Medicine, 13(9), 1322. https://doi.org/10.3390/jpm13091322

