iTRAQ-Based Proteomic Analysis Reveals Molecular Pathways in Potato Cold Stress Response
Abstract
1. Introduction
2. Materials and Methods
2.1. Plant Materials and Experimental Design
2.2. Protein Digestion
2.3. High Performance Liquid Chromatography-Tandem Mass Spectrometry (HPLC-MS/MS) Analysis
2.4. Bioinformatic Analysis of the HPLC-MS/MS Data
2.5. Statistical Analysis
3. Results
3.1. Statistics of Proteome Characteristics Based on iTRAQ
3.2. Protein Classification of the Potato Proteome
3.3. Difference Analysis and Functional Analysis of GO and KEGG of DAPs
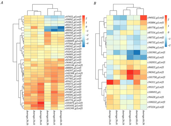
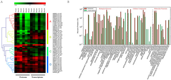
3.4. Proteome and Transcriptome Association Analysis
3.5. Critical Pathways in the Different Cold Stress Stages of Potato
3.6. Expression Profile of Stress Response DAPs Involved in Cold Stress
3.7. Expression Profile of Secondary Metabolites Related to DAPs Involved in the Cold Response
3.8. Dynamic Changes of Immune System- and Carbohydrate Metabolism-Related DAPs
4. Discussion
Author Contributions
Funding
Institutional Review Board Statement
Informed Consent Statement
Data Availability Statement
Conflicts of Interest
References
- Rejeb, I.B.; Pastor, V.; Mauch-Mani, B. Plant responses to simultaneous biotic and abiotic stress: Molecular mechanisms. Plants 2014, 3, 458–475. [Google Scholar] [CrossRef] [PubMed]
- Fujita, M.; Fujita, Y.; Noutoshi, Y.; Takahashi, F.; Narusaka, Y.; Yamaguchi-Shinozaki, K.; Shinozaki, K. Crosstalk between abiotic and biotic stress responses: A current view from the points of convergence in the stress signaling networks. Curr. Opin. Plant Biol. 2006, 9, 436–442. [Google Scholar] [CrossRef] [PubMed]
- Atkinson, N.J.; Urwin, P.E. The interaction of plant biotic and abiotic stresses: From genes to the field. J. Exp. Bot. 2012, 63, 3523–3543. [Google Scholar] [CrossRef] [PubMed]
- Mittler, R. Abiotic stress, the field environment and stress combination. Trends Plant Sci. 2006, 11, 15–19. [Google Scholar] [CrossRef]
- Arencibia, A.D.; Van Staden, J.; Kumar, V. Unraveling the Roles of Plant Specialized Metabolites: In Planta Development, Defence Regulators and Crosstalk Between the Signaling Pathways. J. Plant Growth Regul. 2024, 43, 2951–2954. [Google Scholar] [CrossRef]
- Shen, C.; Li, D.; He, R.; Fang, Z.; Xia, Y.; Gao, J.; Shen, H.; Cao, M. Comparative transcriptome analysis of RNA-seq data for cold-tolerant and cold-sensitive rice genotypes under cold stress. J. Plant Biol. 2014, 57, 337–348. [Google Scholar] [CrossRef]
- Jones, R.A. Global plant virus disease pandemics and epidemics. Plants 2021, 10, 233. [Google Scholar] [CrossRef]
- Islam, S.; Li, J.; Rahman, M.A.; Xie, F.; Song, B.; Nie, B. Resistance to biotic and abiotic stress in potato: The origin of the genes and corresponding molecular markers. Phytopathol. Res. 2024, 6, 4. [Google Scholar] [CrossRef]
- Zheng, C.; Zhao, L.; Wang, Y.; Shen, J.; Zhang, Y.; Jia, S.; Li, Y.; Ding, Z. Integrated RNA-Seq and sRNA-Seq analysis identifies chilling and freezing responsive key molecular players and pathways in tea plant (Camellia sinensis). PLoS ONE 2015, 10, e0125031. [Google Scholar] [CrossRef]
- Wang, H.; Zou, Z.; Wang, S.; Gong, M. Global analysis of transcriptome responses and gene expression profiles to cold stress of Jatropha curcas L. PLoS ONE 2013, 8, e82817. [Google Scholar] [CrossRef]
- Wang, D.-Z.; Jin, Y.-N.; Ding, X.-H.; Wang, W.-J.; Zhai, S.-S.; Bai, L.-P.; Guo, Z.-F. Gene regulation and signal transduction in the ICE–CBF–COR signaling pathway during cold stress in plants. Biochemistry 2017, 82, 1103–1117. [Google Scholar] [CrossRef] [PubMed]
- Zhang, L.; Li, J.; Wang, A. The role of the transcription factor CBF genes in cold-responsive molecular mechanism. Acta Hortic. Sin. 2008, 35, 765–771. [Google Scholar]
- Rihan, H.Z.; Al-Issawi, M.; Fuller, M.P. Advances in physiological and molecular aspects of plant cold tolerance. J. Plant Interact. 2017, 12, 143–157. [Google Scholar] [CrossRef]
- Zhou, M.; Shen, C.; Wu, L.; Tang, K.; Lin, J. CBF-dependent signaling pathway: A key responder to low temperature stress in plants. Crit. Rev. Biotechnol. 2011, 31, 186–192. [Google Scholar] [CrossRef] [PubMed]
- Sanghera, G.S.; Wani, S.H.; Hussain, W.; Singh, N. Engineering cold stress tolerance in crop plants. Curr. Genom. 2011, 12, 30–43. [Google Scholar] [CrossRef]
- Jeong, G.; Jeon, M.; Kyung, J.; Jeong, D.; Shin, J.; Shin, Y.; Hwang, D.; Hyun, Y.; Lee, I. Chaperonin-mediated Winter Cold Response via Circadian Clock Components in Arabidopsis. bioRxiv 2024. [Google Scholar] [CrossRef]
- Zhou, Q.; Liu, D.; Wei, Y.; Ma, N.; Zhang, R.; Zhang, Z.; Jiang, C.; Yuan, H. Functional characterization of tea plant (Camellia sinensis L.) CsCBF2 gene involved in multiple abiotic stress response in tobacco (Nicotiana tabacum L.). Horticulturae 2022, 8, 853. [Google Scholar] [CrossRef]
- Mizoi, J.; Shinozaki, K.; Yamaguchi-Shinozaki, K. AP2/ERF family transcription factors in plant abiotic stress responses. Biochim. Biophys. Acta (BBA)-Gene Regul. Mech. 2012, 1819, 86–96. [Google Scholar] [CrossRef]
- Wisniewski, M.; Nassuth, A.; Teulieres, C.; Marque, C.; Rowland, J.; Cao, P.B.; Brown, A. Genomics of cold hardiness in woody plants. Crit. Rev. Plant Sci. 2014, 33, 92–124. [Google Scholar] [CrossRef]
- Monroe, J.G.; McGovern, C.; Lasky, J.R.; Grogan, K.; Beck, J.; McKay, J.K. Adaptation to warmer climates by parallel functional evolution of CBF genes in Arabidopsis thaliana. Mol. Ecol. 2016, 25, 3632–3644. [Google Scholar] [CrossRef]
- Chen, S.; Harmon, A.C. Advances in plant proteomics. Proteomics 2006, 6, 5504–5516. [Google Scholar] [CrossRef] [PubMed]
- Agrawal, G.K.; Pedreschi, R.; Barkla, B.J.; Bindschedler, L.V.; Cramer, R.; Sarkar, A.; Renaut, J.; Job, D.; Rakwal, R. Translational plant proteomics: A perspective. J. Proteom. 2012, 75, 4588–4601. [Google Scholar] [CrossRef]
- Mahajan, R.; Zargar, S.M. Proteomics as a Tool for Characterizing the Alteration in Pathways Associated with Defense and Metabolite Synthesis. In Heat Stress Tolerance in Plants: Physiological, Molecular and Genetic Perspectives; Wiley Online Library: Hoboken, NJ, USA, 2020; pp. 141–165. [Google Scholar]
- Evans, C.; Noirel, J.; Ow, S.Y.; Salim, M.; Pereira-Medrano, A.G.; Couto, N.; Pandhal, J.; Smith, D.; Pham, T.K.; Karunakaran, E. An insight into iTRAQ: Where do we stand now? Anal. Bioanal. Chem. 2012, 404, 1011–1027. [Google Scholar] [CrossRef] [PubMed]
- Wiese, S.; Reidegeld, K.A.; Meyer, H.E.; Warscheid, B. Protein labeling by iTRAQ: A new tool for quantitative mass spectrometry in proteome research. Proteomics 2007, 7, 340–350. [Google Scholar] [CrossRef] [PubMed]
- Liu, L.; Lin, L.; Ma, Z.; Wang, G.; Wu, M. iTRAQ-based quantitative proteomic analysis of Sargassum fusiforme in response to high temperature stress. Aquac. Res. 2021, 52, 185–195. [Google Scholar] [CrossRef]
- Nieto-Fontarigo, J.J.; González-Barcala, F.J.; Andrade-Bulos, L.J.; San-José, M.E.; Cruz, M.J.; Valdés-Cuadrado, L.; Crujeiras, R.M.; Arias, P.; Salgado, F.J. iTRAQ-based proteomic analysis reveals potential serum biomarkers of allergic and nonallergic asthma. Allergy 2020, 75, 3171–3183. [Google Scholar] [CrossRef]
- Lan, M.; Li, G.; Hu, J.; Yang, H.; Zhang, L.; Xu, X.; Liu, J.; He, J.; Sun, R. iTRAQ-based quantitative analysis reveals proteomic changes in Chinese cabbage (Brassica rapa L.) in response to Plasmodiophora brassicae infection. Sci. Rep. 2019, 9, 12058. [Google Scholar] [CrossRef]
- Walker, J.M. The bicinchoninic acid (BCA) assay for protein quantitation. In The Protein Protocols Handbook; Humana Press: Totowa, NJ, USA, 2002; pp. 11–14. [Google Scholar]
- Selvakumar, G.; Kundu, S.; Joshi, P.; Nazim, S.; Gupta, A.; Mishra, P.; Gupta, H. Characterization of a cold-tolerant plant growth-promoting bacterium Pantoea dispersa 1A isolated from a sub-alpine soil in the North Western Indian Himalayas. World J. Microbiol. Biotechnol. 2008, 24, 955–960. [Google Scholar] [CrossRef]
- Cooper, M.; Messina, C.D.; Podlich, D.; Totir, L.R.; Baumgarten, A.; Hausmann, N.J.; Wright, D.; Graham, G. Predicting the future of plant breeding: Complementing empirical evaluation with genetic prediction. Crop Pasture Sci. 2014, 65, 311–336. [Google Scholar] [CrossRef]
- Jiao, Y.; Zhao, H.; Ren, L.; Song, W.; Zeng, B.; Guo, J.; Wang, B.; Liu, Z.; Chen, J.; Li, W. Genome-wide genetic changes during modern breeding of maize. Nat. Genet. 2012, 44, 812–815. [Google Scholar] [CrossRef]
- Tian, J.; Ma, Y.; Chen, Y.; Chen, X.; Wei, A. Plant hormone response to low-temperature stress in cold-tolerant and cold-sensitive varieties of Zanthoxylum bungeanum Maxim. Front. Plant Sci. 2022, 13, 847202. [Google Scholar] [CrossRef] [PubMed]
- Sahoo, J.P.; Behera, L.; Sharma, S.S.; Praveena, J.; Nayak, S.K.; Samal, K.C. Omics studies and systems biology perspective towards abiotic stress response in plants. Am. J. Plant Sci. 2020, 11, 2172–2194. [Google Scholar] [CrossRef]
- Roychowdhury, R.; Das, S.P.; Gupta, A.; Parihar, P.; Chandrasekhar, K.; Sarker, U.; Kumar, A.; Ramrao, D.P.; Sudhakar, C. Multi-omics pipeline and omics-integration approach to decipher plant’s abiotic stress tolerance responses. Genes 2023, 14, 1281. [Google Scholar] [CrossRef]
- Baruah, A.R.; Ishigo-Oka, N.; Adachi, M.; Oguma, Y.; Tokizono, Y.; Onishi, K.; Sano, Y. Cold tolerance at the early growth stage in wild and cultivated rice. Euphytica 2009, 165, 459–470. [Google Scholar] [CrossRef]
- Cui, S.; Huang, F.; Wang, J.; Ma, X.; Cheng, Y.; Liu, J. A proteomic analysis of cold stress responses in rice seedlings. Proteomics 2005, 5, 3162–3172. [Google Scholar] [CrossRef]
- Bange, M.; Milroy, S. Impact of short-term exposure to cold night temperatures on early development of cotton (Gossypium hirsutum L.). Aust. J. Agric. Res. 2004, 55, 655–664. [Google Scholar] [CrossRef]
- Li, D.-D.; Tai, F.-J.; Zhang, Z.-T.; Li, Y.; Zheng, Y.; Wu, Y.-F.; Li, X.-B. A cotton gene encodes a tonoplast aquaporin that is involved in cell tolerance to cold stress. Gene 2009, 438, 26–32. [Google Scholar] [CrossRef]
- Wijewardana, C.; Hock, M.; Henry, B.; Reddy, K.R. Screening corn hybrids for cold tolerance using morphological traits for early-season seeding. Crop Sci. 2015, 55, 851–867. [Google Scholar] [CrossRef]
- Bogeat-Triboulot, M.-B.; Brosché, M.; Renaut, J.; Jouve, L.; Le Thiec, D.; Fayyaz, P.; Vinocur, B.; Witters, E.; Laukens, K.; Teichmann, T. Gradual soil water depletion results in reversible changes of gene expression, protein profiles, ecophysiology, and growth performance in Populus euphratica, a poplar growing in arid regions. Plant Physiol. 2007, 143, 876–892. [Google Scholar] [CrossRef]
- Shieh, G. Effect size, statistical power, and sample size for assessing interactions between categorical and continuous variables. Br. J. Math. Stat. Psychol. 2019, 72, 136–154. [Google Scholar] [CrossRef]
- Li, Y.-F.; Zheng, Y.; Vemireddy, L.R.; Panda, S.K.; Jose, S.; Ranjan, A.; Panda, P.; Govindan, G.; Cui, J.; Wei, K. Comparative transcriptome and translatome analysis in contrasting rice genotypes reveals differential mRNA translation in salt-tolerant Pokkali under salt stress. BMC Genom. 2018, 19, 935. [Google Scholar] [CrossRef] [PubMed]
- Tang, Y.; Jiang, Y.; Meng, J.; Tao, J. A brief review of physiological roles, plant resources, synthesis, purification and oxidative stability of Alpha-linolenic Acid. Emir. J. Food Agric. 2018, 30, 341–356. [Google Scholar]
- Córdoba-Cañero, D.; Dubois, E.; Ariza, R.R.; Doutriaux, M.-P.; Roldán-Arjona, T. Arabidopsis uracil DNA glycosylase (UNG) is required for base excision repair of uracil and increases plant sensitivity to 5-fluorouracil. J. Biol. Chem. 2010, 285, 7475–7483. [Google Scholar] [CrossRef] [PubMed]
- Mullins, E.A.; Rodriguez, A.A.; Bradley, N.P.; Eichman, B.F. Emerging roles of DNA glycosylases and the base excision repair pathway. Trends Biochem. Sci. 2019, 44, 765–781. [Google Scholar] [CrossRef]
- Krokan, H.E.; Bjørås, M. Base excision repair. Cold Spring Harb. Perspect. Biol. 2013, 5, a012583. [Google Scholar] [CrossRef] [PubMed]
- Ferrando, B.; Furlanetto, A.L.; Gredilla, R.; Havelund, J.F.; Hebelstrup, K.H.; Møller, I.M.; Stevnsner, T. DNA repair in plant mitochondria–a complete base excision repair pathway in potato tuber mitochondria. Physiol. Plant. 2019, 166, 494–512. [Google Scholar] [CrossRef]
- Baranašić, J.; Mihalak, A.; Gruić-Sovulj, I.; Bauer, N.; Rokov-Plavec, J. Expression of genes for selected plant aminoacyl-tRNA synthetases in the abiotic stress. Acta Bot. Croat. 2021, 80, 35–42. [Google Scholar] [CrossRef]
- Taylor, W.H.; Sinha, A.; Khan, I.A.; McDaniel, S.T.; Esko, J.D. Primers of glycosaminoglycan biosynthesis from Peruvian rain forest plants. J. Biol. Chem. 1998, 273, 22260–22266. [Google Scholar] [CrossRef]
- Ramos-Ruiz, R.; Martinez, F.; Knauf-Beiter, G. The effects of GABA in plants. Cogent Food Agric. 2019, 5, 1670553. [Google Scholar] [CrossRef]
- Yoon, Y.-E.; Kuppusamy, S.; Cho, K.M.; Kim, P.J.; Kwack, Y.-B.; Lee, Y.B. Influence of cold stress on contents of soluble sugars, vitamin C and free amino acids including gamma-aminobutyric acid (GABA) in spinach (Spinacia oleracea). Food Chem. 2017, 215, 185–192. [Google Scholar] [CrossRef]
- Aghdam, M.S.; Naderi, R.; Jannatizadeh, A.; Babalar, M.; Sarcheshmeh, M.A.A.; Faradonbe, M.Z. Impact of exogenous GABA treatments on endogenous GABA metabolism in anthurium cut flowers in response to postharvest chilling temperature. Plant Physiol. Biochem. 2016, 106, 11–15. [Google Scholar] [CrossRef] [PubMed]
- Qin, A.-g.; Gao, J.-j.; Yu, X.-c. Effects of high-and low temperature stresses on ascorbic acid metabolism system in potato leaves. Yingyong Shengtai Xuebao 2009, 20, 2964–2970. [Google Scholar]
- Zhang, C.; Liu, J.; Zhang, Y.; Cai, X.; Gong, P.; Zhang, J.; Wang, T.; Li, H.; Ye, Z. Overexpression of SlGMEs leads to ascorbate accumulation with enhanced oxidative stress, cold, and salt tolerance in tomato. Plant Cell Rep. 2011, 30, 389–398. [Google Scholar] [CrossRef] [PubMed]
- Abdoli, M.; Amerian, M.R.; Heidari, M.; Ebrahimi, A. Synergistic effects of melatonin and 24-epibrassinolide on chickpea water deficit tolerance. BMC Plant Biol. 2024, 24, 671. [Google Scholar] [CrossRef]
- Airaki, M.; Leterrier, M.; Mateos, R.M.; Valderrama, R.; Chaki, M.; Barroso, J.B.; Del Rio, L.A.; Palma, J.M.; Corpas, F.J. Metabolism of reactive oxygen species and reactive nitrogen species in pepper (Capsicum annuum L.) plants under low temperature stress. Plant Cell Environ. 2012, 35, 281–295. [Google Scholar] [CrossRef]








Disclaimer/Publisher’s Note: The statements, opinions and data contained in all publications are solely those of the individual author(s) and contributor(s) and not of MDPI and/or the editor(s). MDPI and/or the editor(s) disclaim responsibility for any injury to people or property resulting from any ideas, methods, instructions or products referred to in the content. |
© 2025 by the authors. Licensee MDPI, Basel, Switzerland. This article is an open access article distributed under the terms and conditions of the Creative Commons Attribution (CC BY) license (https://creativecommons.org/licenses/by/4.0/).
Share and Cite
Yang, H.; Chen, M.; Guo, H. iTRAQ-Based Proteomic Analysis Reveals Molecular Pathways in Potato Cold Stress Response. Life 2025, 15, 885. https://doi.org/10.3390/life15060885
Yang H, Chen M, Guo H. iTRAQ-Based Proteomic Analysis Reveals Molecular Pathways in Potato Cold Stress Response. Life. 2025; 15(6):885. https://doi.org/10.3390/life15060885
Chicago/Turabian StyleYang, Huiju, Mingwei Chen, and Huachun Guo. 2025. "iTRAQ-Based Proteomic Analysis Reveals Molecular Pathways in Potato Cold Stress Response" Life 15, no. 6: 885. https://doi.org/10.3390/life15060885
APA StyleYang, H., Chen, M., & Guo, H. (2025). iTRAQ-Based Proteomic Analysis Reveals Molecular Pathways in Potato Cold Stress Response. Life, 15(6), 885. https://doi.org/10.3390/life15060885
