Selenoprotein M Inhibits the Replication of Influenza A Virus by Regulating Reactive Oxygen Species Levels
Abstract
1. Introduction
2. Materials and Methods
2.1. Biosafety and Ethical Statements
2.2. Cells, Viruses, and Plasmids
2.3. Reagents and Antibodies
2.4. si-RNA
2.5. Nano-Luciferase Reporter Assays
2.6. RNA Isolation and Quantitative PCR
2.7. Western Blot Analysis
2.8. Confocal Microscopy
2.9. Intracellular ROS Detection
2.10. Statistical Analysis
3. Results
3.1. SelM Suppresses IAV Replication
3.2. Effect of SelM Knockout on IAV Replication
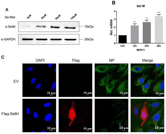
3.3. Effect of IAV Infection on the Expression and Distribution of SelM
3.4. SelM Inhibits IAV Replication by Regulating ROS Levels
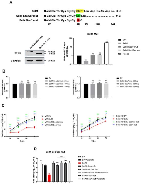
3.5. The Sec Site Is Critical for SelM’s Impact on IAV Replication
4. Discussion
5. Conclusions
Supplementary Materials
Author Contributions
Funding
Institutional Review Board Statement
Informed Consent Statement
Data Availability Statement
Conflicts of Interest
References
- Xu, S.; Han, L.; Wei, Y.; Zhang, B.; Wang, Q.; Liu, J.; Liu, M.; Chen, Z.; Wang, Z.; Chen, H.; et al. MicroRNA-200c-targeted contactin 1 facilitates the replication of influenza A virus by accelerating the degradation of MAVS. PLoS Pathog. 2022, 18, e1010299. [Google Scholar] [CrossRef]
- Fiore, A.E.; Shay, D.K.; Haber, P.; Iskander, J.K.; Uyeki, T.M.; Mootrey, G.; Bresee, J.S.; Cox, N.J. Prevention and control of influenza. Recommendations of the advisory committee on immunization practics (acip), 2007. MMWR Recomm. Rep. 2007, 56, 1–54. [Google Scholar] [PubMed]
- Krammer, F. The human antibody response to influenza A virus infection and vaccination. Nat. Rev. Immunol. 2019, 19, 383–397. [Google Scholar] [CrossRef] [PubMed]
- Zeng, Y.; Xu, S.; Wei, Y.; Zhang, X.; Wang, Q.; Jia, Y.; Wang, W.; Han, L.; Chen, Z.; Wang, Z.; et al. The PB1 protein of influenza A virus inhibits the innate immune response by targeting MAVS for NBR1-mediated selective autophagic degradation. PLoS Pathog. 2021, 17, e1009300. [Google Scholar] [CrossRef]
- Krammer, F.; Smith, G.J.D.; Fouchier, R.A.M.; Peiris, M.; Kedzierska, K.; Doherty, P.C.; Palese, P.; Shaw, M.L.; Treanor, J.; Webster, R.G.; et al. Influenza. Nat. Rev. Dis. Primers 2018, 4, 3. [Google Scholar] [CrossRef] [PubMed]
- Osorio, J.E.; Velez, I.D.; Thomson, C.; Lopez, L.; Jimenez, A.; Haller, A.A.; Silengo, S.; Scott, J.; Boroughs, K.L.; Stovall, J.L.; et al. Safety and immunogenicity of a recombinant live attenuated tetravalent dengue vaccine (DENVax) in flavivirus-naive healthy adults in Colombia: A randomised, placebo-controlled, phase 1 study. Lancet Infect. Dis. 2014, 14, 830–838. [Google Scholar] [CrossRef]
- Oda, T.; Akaike, T.; Hamamoto, T.; Suzuki, F.; Hirano, T.; Maeda, H. Oxygen radicals in influenza-induced pathogenesis and treatment with pyran polymer-conjugated SOD. Science 1989, 244, 974–976. [Google Scholar] [CrossRef]
- Akaike, T.; Ando, M.; Oda, T.; Doi, T.; Ijiri, S.; Araki, S.; Maeda, H. Dependence on O2− generation by xanthine oxidase of pathogenesis of influenza virus infection in mice. J. Clin. Investig. 1990, 85, 739–745. [Google Scholar] [CrossRef]
- Tantcheva, L.P.; Stoeva, E.S.; Galabov, A.S.; Braykova, A.A.; Savov, V.M.; Mileva, M.M. Effect of vitamin E and vitamin C combination on experimental influenza virus infection. Methods Find. Exp. Clin. Pharmacol. 2003, 25, 259–264. [Google Scholar] [CrossRef]
- Vlahos, R.; Selemidis, S. NADPH oxidases as novel pharmacologic targets against influenza A virus infection. Mol. Pharmacol. 2014, 86, 747–759. [Google Scholar] [CrossRef]
- Labunskyy, V.M.; Hatfield, D.L.; Gladyshev, V.N. Selenoproteins: Molecular pathways and physiological roles. Physiol. Rev. 2014, 94, 739–777. [Google Scholar] [CrossRef]
- Aachmann, F.L.; Fomenko, D.E.; Soragni, A.; Gladyshev, V.N.; Dikiy, A. Solution structure of selenoprotein W and NMR analysis of its interaction with 14-3-3 proteins. J. Biol. Chem. 2007, 282, 37036–37044. [Google Scholar] [CrossRef] [PubMed]
- Kryukov, G.V.; Castellano, S.; Novoselov, S.V.; Lobanov, A.V.; Zehtab, O.; Guigo, R.; Gladyshev, V.N. Characterization of mammalian selenoproteomes. Science 2003, 300, 1439–1443. [Google Scholar] [CrossRef]
- Fairweather-Tait, S.J.; Bao, Y.; Broadley, M.R.; Collings, R.; Ford, D.; Hesketh, J.E.; Hurst, R. Selenium in human health and disease. Antioxid. Redox Signal. 2011, 14, 1337–1383. [Google Scholar] [CrossRef] [PubMed]
- Rua, R.M.; Nogales, F.; Carreras, O.; Ojeda, M.L. Selenium, selenoproteins and cancer of the thyroid. J.Trace Elem. Med. Biol. 2023, 76, 127115. [Google Scholar] [CrossRef] [PubMed]
- Detopoulou, P.; Letsiou, S.; Nomikos, T.; Karagiannis, A.; Pergantis, S.A.; Pitsavos, C.; Panagiotakos, D.B.; Antonopoulou, S. Selenium, Selenoproteins and 10-year Cardiovascular Risk: Results from the ATTICA Study. Curr. Vasc. Pharmacol. 2023, 21, 346–355. [Google Scholar] [CrossRef]
- Steinbrenner, H.; Duntas, L.H.; Rayman, M.P. The role of selenium in type-2 diabetes mellitus and its metabolic comorbidities. Redox Biol. 2022, 50, 102236. [Google Scholar] [CrossRef]
- Lin, Y.; He, F.; Lian, S.; Xie, B.; Liu, T.; He, J.; Liu, C. Selenium Status in Patients with Chronic Liver Disease: A Systematic Review and Meta-Analysis. Nutrients 2022, 14, 952. [Google Scholar] [CrossRef]
- Li, Y.; Chen, D.; Su, J.; Chen, M.; Chen, T.; Jia, W.; Zhu, B. Selenium-ruthenium complex blocks H1N1 influenza virus-induced cell damage by activating GPx1/TrxR1. Theranostics 2023, 13, 1843–1859. [Google Scholar] [CrossRef]
- Ren, Z.; Okyere, S.K.; Zhang, M.; Zhang, X.; He, H.; Hu, Y. Glycine Nano-Selenium Enhances Immunoglobulin and Cytokine Production in Mice Immunized with H9N2 Avian Influenza Virus Vaccine. Int. J. Mol. Sci. 2022, 23, 7914. [Google Scholar] [CrossRef]
- Guo, M.; Ye, Y.-D.; Cai, J.-P.; Xu, H.-T.; Wei, W.; Sun, J.-Y.; Wang, C.-Y.; Wang, C.-B.; Li, Y.-H.; Zhu, B. PEG-SeNPs as therapeutic agents inhibiting apoptosis and inflammation of cells infected with H1N1 influenza A virus. Sci. Rep. 2024, 14, 21318. [Google Scholar] [CrossRef] [PubMed]
- Li, Y.; Lin, Z.; Guo, M.; Xia, Y.; Zhao, M.; Wang, C.; Xu, T.; Chen, T.; Zhu, B. Inhibitory activity of selenium nanoparticles functionalized with oseltamivir on H1N1 influenza virus. Int. J. Nanomed. 2017, 12, 5733–5743. [Google Scholar] [CrossRef] [PubMed]
- Li, Y.; Lin, Z.; Guo, M.; Zhao, M.; Xia, Y.; Wang, C.; Xu, T.; Zhu, B. Inhibition of H1N1 influenza virus-induced apoptosis by functionalized selenium nanoparticles with amantadine through ROS-mediated AKT signaling pathways. Int. J. Nanomed. 2018, 13, 2005–2016. [Google Scholar] [CrossRef] [PubMed]
- Zhang, B.; Liu, M.; Huang, J.; Zeng, Q.; Zhu, Q.; Xu, S.; Chen, H. H1N1 Influenza A Virus Protein NS2 Inhibits Innate Immune Response by Targeting IRF7. Viruses 2022, 14, 2411. [Google Scholar] [CrossRef]
- Chen, Z.; Zeng, Y.; Wei, Y.; Wang, Q.; Liu, M.; Zhang, B.; Liu, J.; Zhu, Q.; Xu, S. Influenza D virus Matrix protein 1 restricts the type I interferon response by degrading TRAF6. Virology 2022, 568, 1–11. [Google Scholar] [CrossRef]
- Yuan, H. Construction and Visualization Research of Influenza Fluorescence Reporter Virus. Master’s Thesis, Anhui Agricultural University, Hefei, China, 2021. (In Chinese). [Google Scholar]
- Zhang, B.; Xu, S.; Liu, M.; Wei, Y.; Wang, Q.; Shen, W.; Lei, C.Q.; Zhu, Q. The nucleoprotein of influenza A virus inhibits the innate immune response by inducing mitophagy. Autophagy 2023, 19, 1916–1933. [Google Scholar] [CrossRef]
- Wang, S.; Liang, Z.; Gong, Y.; Yin, Y.; Wang, K.; He, Q.; Wang, Z.; Bai, J. Confocal ramanmicrospectral imaging of ex vivo human spinal cord tissue. J. Photochem. Photobiol. B 2016, 163, 177–184. [Google Scholar] [CrossRef]
- Chida, J.; Hara, H.; Yano, M.; Uchiyama, K.; Das, N.R.; Takahashi, E.; Miyata, H.; Tomioka, Y.; Ito, T.; Kido, H.; et al. Prion protein protects mice from lethal infection with influenza A viruses. PLoS Pathog. 2018, 14, e1007049. [Google Scholar] [CrossRef]
- Reeves, M.A.; Bellinger, F.P.; Berry, M.J. The neuroprotective functions of selenoprotein M and its role in cytosolic calcium regulation. Antioxid. Redox Signal. 2010, 12, 809–818. [Google Scholar] [CrossRef]
- Korotkov, K.V.; Novoselov, S.V.; Hatfield, D.L.; Gladysgev, V.N. Mammalian selenopritein in which selenocysteine (Sec) incorporation is supported by a new form of Sec insertion sequence element. Mol. Cell. Biol. 2002, 22, 1402–1411. [Google Scholar] [CrossRef]
- Hwang, D.Y.; Sin, J.S.; Kim, M.S.; Yim, S.Y.; Kim, Y.K.; Kim, C.K.; Kim, B.G.; Shim, S.B.; Jee, S.W.; Lee, S.H.; et al. Overexpression of human selenoprotein M differentially regulates the concentrations of antioxidant and H2O2, the activity of antioxidant enzymes, and the compositions of white blood cells in a transgenic rat. Int. J. Mol. Med. 2008, 21, 169–179. [Google Scholar] [CrossRef] [PubMed][Green Version]
- Loef, M.; Schrauzer, G.N.; Walach, H. Selenium and alzheimer’s disease: A systematic review. J. Alzheimer’s Dis. 2011, 26, 81–104. [Google Scholar] [CrossRef]
- Wheeler, J.L.; Martin, K.C.; Lawrence, B.P. Novel cellular targets of AhR underlie alterations in neutrophilic inflammation and inducible nitric oxide synthase expression during influenza virus infection. J. Immunol. 2013, 190, 659–668. [Google Scholar] [CrossRef] [PubMed]
- Vlahos, R.; Stambas, J.; Selemidis, S. Suppressing production of reactive oxygen species (ROS) for influenza A virus therapy. Trends Pharmacol. Sci. 2012, 33, 3–8. [Google Scholar] [CrossRef] [PubMed]
- To, E.E.; Erlich, J.R.; Liong, F.; Luong, R.; Liong, S.; Esaq, F.; Oseghale, O.; Anthony, D.; McQualter, J.; Bozinovski, S.; et al. Mitochondrial Reactive Oxygen Species Contribute to Pathological Inflammation During Influenza A Virus Infection in Mice. Antioxid. Redox Signal. 2020, 32, 929–942. [Google Scholar] [CrossRef]
- Head, J.L.; Lawrence, B.P. The aryl hydrocarbon receptor is a modulator of anti-viral immunity. Biochem. Pharmacol. 2009, 77, 642–653. [Google Scholar] [CrossRef]
- Data Center for Public Health Sciences, Chinese Center for Disease Control and Prevention. Available online: https://www.phsciencedata.cn (accessed on 30 March 2023).






| Gene | Species | Upstream Primer Sequence (3′-5′) | Downstream Primer Sequence (3′-5′) |
|---|---|---|---|
| Selenoprotein M (SelM/SEMP) | Human | GACGACGATGACAAGGGGTCGACCATGAGCCTCCTGTTGCCT | GCATGCTCGAGCGGCCGCCTACAGGTCAGCGTGGTCC |
| Gene | Species | Upstream Primer Sequence (3′-5′) | Downstream Primer Sequence (3′-5′) |
| GAPDH | Human | AAAATCAAGTGGGGCGATGCT | GGGCAGAGATGATGACCCTTT |
| HPRT1 | Human | GCTTGGATTCCTACAAAGAAGCA | ATAGATGGTCAATGCGGCGTC |
| NP | Human | AGGACAGGGTCCCCCTTGCC | CCTCCAGCCCGCTCACTTGC |
| SelM | Human | AACCGCCTAAAGGAGGTGAAG | GATGCGCTCTAGTTCCTCGTA |
Disclaimer/Publisher’s Note: The statements, opinions and data contained in all publications are solely those of the individual author(s) and contributor(s) and not of MDPI and/or the editor(s). MDPI and/or the editor(s) disclaim responsibility for any injury to people or property resulting from any ideas, methods, instructions or products referred to in the content. |
© 2025 by the authors. Licensee MDPI, Basel, Switzerland. This article is an open access article distributed under the terms and conditions of the Creative Commons Attribution (CC BY) license (https://creativecommons.org/licenses/by/4.0/).
Share and Cite
Liu, M.; Wang, J.; Li, W.; Zhao, B.; Zhang, Y.; Zeng, Q.; Liu, G. Selenoprotein M Inhibits the Replication of Influenza A Virus by Regulating Reactive Oxygen Species Levels. Life 2025, 15, 714. https://doi.org/10.3390/life15050714
Liu M, Wang J, Li W, Zhao B, Zhang Y, Zeng Q, Liu G. Selenoprotein M Inhibits the Replication of Influenza A Virus by Regulating Reactive Oxygen Species Levels. Life. 2025; 15(5):714. https://doi.org/10.3390/life15050714
Chicago/Turabian StyleLiu, Minxuan, Jinhui Wang, Weigang Li, Bo Zhao, Yuanyuan Zhang, Qiaoying Zeng, and Guangyuan Liu. 2025. "Selenoprotein M Inhibits the Replication of Influenza A Virus by Regulating Reactive Oxygen Species Levels" Life 15, no. 5: 714. https://doi.org/10.3390/life15050714
APA StyleLiu, M., Wang, J., Li, W., Zhao, B., Zhang, Y., Zeng, Q., & Liu, G. (2025). Selenoprotein M Inhibits the Replication of Influenza A Virus by Regulating Reactive Oxygen Species Levels. Life, 15(5), 714. https://doi.org/10.3390/life15050714
