Murine Retina Outer Plexiform Layer Development and Transcriptome Analysis of Pre-Synapses in Photoreceptors
Abstract
1. Introduction
2. Materials and Methods
2.1. Animals
2.2. DNA Construction
2.3. In Vivo Electroporation
2.4. Immunohistochemistry
2.5. Image Analysis
2.6. Gene Profile Analyses
3. Results
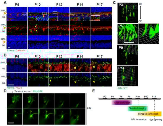
3.1. Wild-Type Outer Plexiform Layer Development in Murine Retina
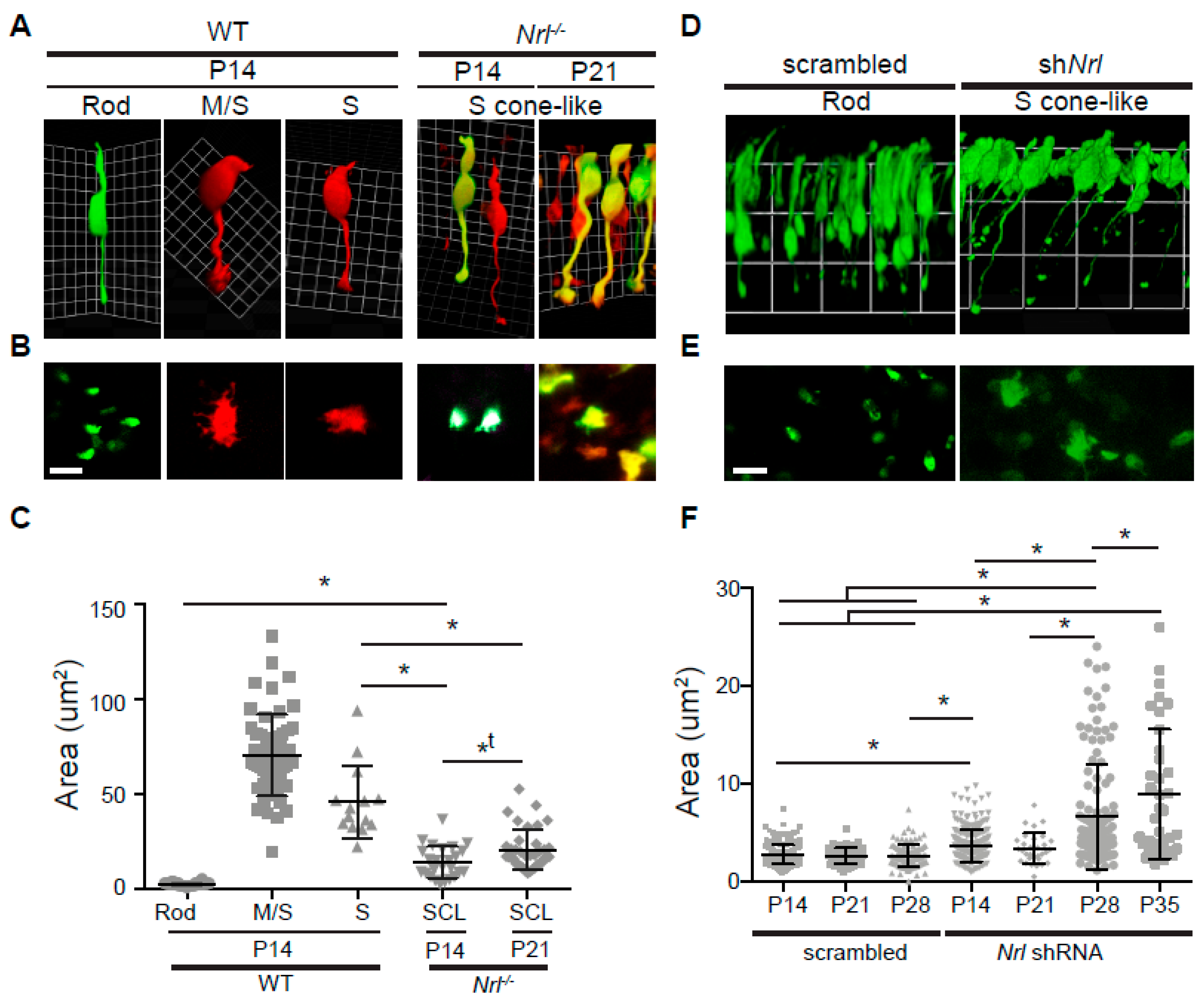
3.2. Characterization of Individual Spherules and Pedicles
3.3. Characterization of Pre-Synapses in Nrl-/- Photoreceptors
3.4. Nrl-/- Retina Outer Plexiform Layer Development
3.5. Comparison of Gene Expression in Spherules vs. Pedicles
4. Discussion
Supplementary Materials
Author Contributions
Funding
Institutional Review Board Statement
Informed Consent Statement
Data Availability Statement
Acknowledgments
Conflicts of Interest
Abbreviations
| 3D | three-dimensional |
| adj. p | adjusted p-value |
| ARVO | Association for Research in Vision and Ophthalmology |
| BPM | bins per million mapped reads |
| CAR | cone arrestin |
| Clm | clomeleon |
| Cplx | complexin |
| CrxpNrl | Crx promoter |
| DAPI | 4′,6-diamidino-2-phenylindole |
| DEGs | differentially expressed genes |
| Dlg4 | discs large MAGUK scaffold protein 4 |
| Dmd | dystrophin muscular dystrophy |
| downSCL | down-regulated genes in developing S-cone-like photoreceptors |
| KEGG | Kyoto Encyclopedia of Genes and Genomes |
| GEO | Gene Expression Omnibus |
| GFP | green fluorescent protein |
| Gnb | G protein subunit beta |
| GO | Gene Ontology |
| Goα | guanine nucleotide-binding protein alpha subunit |
| Nr2E3 | nuclear receptor subfamily 2 group E member 3 |
| NRL | neural retina leucine zipper |
| Nrlp-EGFP | Nrl promoter-driven enhanced GFP |
| Nrlp-GFP | Nrl promoter-driven GFP |
| OCT | optimal cutting temperature |
| OPL | outer plexiform layer |
| P | postnatal day |
| PFA | paraformaldehyde |
| PKCα | Protein Kinase C alpha |
| PNA | peanut agglutin lectin |
| PSD-95 | postsynaptic density protein 95 |
| pUB | Ubiquitin C promoter |
| S-opsinp-tdT | S opsin promoter-driven tdTomato |
| SCL | S-cone like |
| shRNA | short hairpin ribonucleic acid |
| Sv | Synaptic vesicle glycoprotein |
| SynGO | Synaptic Gene Ontologies and annotations |
| TPM | transcript per million |
| upRod-NRL | upregulated NRL binding genes in developing WT rods |
| upSCL-NRL | upregulated NRL binding genes in developing S-cone-like photoreceptors |
| vs. | versus |
| WT | Wild-type |
References
- Sperry, R.W. Chemoaffinity in the Orderly Growth of Nerve Fiber Patterns and Connections. Proc. Natl. Acad. Sci. USA 1963, 50, 703–710. [Google Scholar] [CrossRef]
- Katz, L.C.; Shatz, C.J. Synaptic activity and the construction of cortical circuits. Science 1996, 274, 1133–1138. [Google Scholar] [CrossRef] [PubMed]
- Peichl, L.; Gonzalez-Soriano, J. Morphological types of horizontal cell in rodent retinae: A comparison of rat, mouse, gerbil, and guinea pig. Vis. Neurosci. 1994, 11, 501–517. [Google Scholar] [CrossRef]
- Ghosh, K.K.; Bujan, S.; Haverkamp, S.; Feigenspan, A.; Wassle, H. Types of bipolar cells in the mouse retina. J. Comp. Neurol. 2004, 469, 70–82. [Google Scholar] [CrossRef] [PubMed]
- Swaroop, A.; Kim, D.; Forrest, D. Transcriptional regulation of photoreceptor development and homeostasis in the mammalian retina. Nat. Rev. Neurosci. 2010, 11, 563–576. [Google Scholar] [CrossRef]
- Kennedy, B.; Malicki, J. What drives cell morphogenesis: A look inside the vertebrate photoreceptor. Dev. Dyn. 2009, 238, 2115–2138. [Google Scholar] [CrossRef]
- Mustafi, D.; Engel, A.H.; Palczewski, K. Structure of cone photoreceptors. Prog. Retin. Eye Res. 2009, 28, 289–302. [Google Scholar] [CrossRef]
- Wassle, H. Parallel processing in the mammalian retina. Nat. Rev. Neurosci. 2004, 5, 747–757. [Google Scholar] [CrossRef] [PubMed]
- Sterling, P.; Matthews, G. Structure and function of ribbon synapses. Trends Neurosci. 2005, 28, 20–29. [Google Scholar] [CrossRef]
- tom Dieck, S.; Altrock, W.D.; Kessels, M.M.; Qualmann, B.; Regus, H.; Brauner, D.; Fejtova, A.; Bracko, O.; Gundelfinger, E.D.; Brandstatter, J.H. Molecular dissection of the photoreceptor ribbon synapse: Physical interaction of Bassoon and RIBEYE is essential for the assembly of the ribbon complex. J. Cell Biol. 2005, 168, 825–836. [Google Scholar] [CrossRef]
- Wassle, H.; Puller, C.; Muller, F.; Haverkamp, S. Cone contacts, mosaics, and territories of bipolar cells in the mouse retina. J. Neurosci. 2009, 29, 106–117. [Google Scholar] [CrossRef] [PubMed]
- Ahnelt, P.; Kolb, H. Horizontal cells and cone photoreceptors in human retina: A Golgi-electron microscopic study of spectral connectivity. J. Comp. Neurol. 1994, 343, 406–427. [Google Scholar] [CrossRef] [PubMed]
- Oh, E.C.; Khan, N.; Novelli, E.; Khanna, H.; Strettoi, E.; Swaroop, A. Transformation of cone precursors to functional rod photoreceptors by bZIP transcription factor NRL. Proc. Natl. Acad. Sci. USA 2007, 104, 1679–1684. [Google Scholar] [CrossRef]
- Akimoto, M.; Cheng, H.; Zhu, D.; Brzezinski, J.A.; Khanna, R.; Filippova, E.; Oh, E.C.; Jing, Y.; Linares, J.L.; Brooks, M.; et al. Targeting of GFP to newborn rods by Nrl promoter and temporal expression profiling of flow-sorted photoreceptors. Proc. Natl. Acad. Sci. USA 2006, 103, 3890–3895. [Google Scholar] [CrossRef] [PubMed]
- Mears, A.J.; Kondo, M.; Swain, P.K.; Takada, Y.; Bush, R.A.; Saunders, T.L.; Sieving, P.A.; Swaroop, A. Nrl is required for rod photoreceptor development. Nat. Genet. 2001, 29, 447–452. [Google Scholar] [CrossRef]
- Strettoi, E.; Mears, A.J.; Swaroop, A. Recruitment of the rod pathway by cones in the absence of rods. J. Neurosci. 2004, 24, 7576–7582. [Google Scholar] [CrossRef][Green Version]
- Daniele, L.L.; Lillo, C.; Lyubarsky, A.L.; Nikonov, S.S.; Philp, N.; Mears, A.J.; Swaroop, A.; Williams, D.S.; Pugh, E.N., Jr. Cone-like morphological, molecular, and electrophysiological features of the photoreceptors of the Nrl knockout mouse. Investig. Ophthalmol. Vis. Sci. 2005, 46, 2156–2167. [Google Scholar] [CrossRef]
- Nikonov, S.S.; Daniele, L.L.; Zhu, X.; Craft, C.M.; Swaroop, A.; Pugh, E.N., Jr. Photoreceptors of Nrl-/- mice coexpress functional S- and M-cone opsins having distinct inactivation mechanisms. J. Gen. Physiol. 2005, 125, 287–304. [Google Scholar] [CrossRef]
- Hao, H.; Kim, D.S.; Klocke, B.; Johnson, K.R.; Cui, K.; Gotoh, N.; Zang, C.; Gregorski, J.; Gieser, L.; Peng, W.; et al. Transcriptional regulation of rod photoreceptor homeostasis revealed by in vivo NRL targetome analysis. PLoS Genet. 2012, 8, e1002649. [Google Scholar] [CrossRef]
- Kim, J.W.; Yang, H.J.; Brooks, M.J.; Zelinger, L.; Karakulah, G.; Gotoh, N.; Boleda, A.; Gieser, L.; Giuste, F.; Whitaker, D.T.; et al. NRL-Regulated Transcriptome Dynamics of Developing Rod Photoreceptors. Cell Rep. 2016, 17, 2460–2473. [Google Scholar] [CrossRef]
- Liang, X.; Brooks, M.J.; Swaroop, A. Developmental genome-wide occupancy analysis of bZIP transcription factor NRL uncovers the role of c-Jun in early differentiation of rod photoreceptors in the mammalian retina. Hum. Mol. Genet. 2022, 31, 3914–3933. [Google Scholar] [CrossRef] [PubMed]
- Berglund, K.; Schleich, W.; Krieger, P.; Loo, L.S.; Wang, D.; Cant, N.B.; Feng, G.; Augustine, G.J.; Kuner, T. Imaging synaptic inhibition in transgenic mice expressing the chloride indicator, Clomeleon. Brain Cell Biol. 2006, 35, 207–228. [Google Scholar] [CrossRef] [PubMed]
- Kautzmann, M.A.; Kim, D.S.; Felder-Schmittbuhl, M.P.; Swaroop, A. Combinatorial regulation of photoreceptor differentiation factor, neural retina leucine zipper gene NRL, revealed by in vivo promoter analysis. J. Biol. Chem. 2011, 286, 28247–28255. [Google Scholar] [CrossRef]
- Rompani, S.B.; Cepko, C.L. Retinal progenitor cells can produce restricted subsets of horizontal cells. Proc. Natl. Acad. Sci. USA 2008, 105, 192–197. [Google Scholar] [CrossRef]
- Matsuda, T.; Cepko, C.L. Electroporation and RNA interference in the rodent retina in vivo and in vitro. Proc. Natl. Acad. Sci. USA 2004, 101, 16–22. [Google Scholar] [CrossRef] [PubMed]
- Matsuda, T.; Cepko, C.L. Analysis of gene function in the retina. Methods Mol. Biol. 2008, 423, 259–278. [Google Scholar] [CrossRef] [PubMed]
- Kim, S.Y.; Assawachananont, J. A New Method to Visualize the Intact Subretina From Retinal Pigment Epithelium to Retinal Tissue in Whole Mount of Pigmented Mouse Eyes. Transl. Vis. Sci. Technol. 2016, 5, 6. [Google Scholar] [CrossRef]
- Veleri, S.; Nellissery, J.; Mishra, B.; Manjunath, S.H.; Brooks, M.J.; Dong, L.; Nagashima, K.; Qian, H.; Gao, C.; Sergeev, Y.V.; et al. REEP6 mediates trafficking of a subset of Clathrin-coated vesicles and is critical for rod photoreceptor function and survival. Hum. Mol. Genet. 2017, 26, 2218–2230. [Google Scholar] [CrossRef]
- Bolger, A.M.; Lohse, M.; Usadel, B. Trimmomatic: A flexible trimmer for Illumina sequence data. Bioinformatics 2014, 30, 2114–2120. [Google Scholar] [CrossRef]
- Kim, D.; Langmead, B.; Salzberg, S.L. HISAT: A fast spliced aligner with low memory requirements. Nat. Methods 2015, 12, 357–360. [Google Scholar] [CrossRef]
- Li, H.; Handsaker, B.; Wysoker, A.; Fennell, T.; Ruan, J.; Homer, N.; Marth, G.; Abecasis, G.; Durbin, R.; 1000 Genome Project Data Processing Subgroup. The Sequence Alignment/Map format and SAMtools. Bioinformatics 2009, 25, 2078–2079. [Google Scholar] [CrossRef] [PubMed]
- Love, M.I.; Huber, W.; Anders, S. Moderated estimation of fold change and dispersion for RNA-seq data with DESeq2. Genome Biol. 2014, 15, 550. [Google Scholar] [CrossRef] [PubMed]
- Feng, J.; Liu, T.; Zhang, Y. Using MACS to identify peaks from ChIP-Seq data. Curr. Protoc. Bioinform. 2011, 34, 2.14.1–2.14.14. [Google Scholar] [CrossRef] [PubMed]
- Ramirez, F.; Dundar, F.; Diehl, S.; Gruning, B.A.; Manke, T. deepTools: A flexible platform for exploring deep-sequencing data. Nucleic Acids Res. 2014, 42, W187–W191. [Google Scholar] [CrossRef]
- Jalili, V.; Matteucci, M.; Masseroli, M.; Morelli, M.J. Using combined evidence from replicates to evaluate ChIP-seq peaks. Bioinformatics 2015, 31, 2761–2769. [Google Scholar] [CrossRef]
- McLean, C.Y.; Bristor, D.; Hiller, M.; Clarke, S.L.; Schaar, B.T.; Lowe, C.B.; Wenger, A.M.; Bejerano, G. GREAT improves functional interpretation of cis-regulatory regions. Nat. Biotechnol. 2010, 28, 495–501. [Google Scholar] [CrossRef]
- Koopmans, F.; van Nierop, P.; Andres-Alonso, M.; Byrnes, A.; Cijsouw, T.; Coba, M.P.; Cornelisse, L.N.; Farrell, R.J.; Goldschmidt, H.L.; Howrigan, D.P.; et al. SynGO: An Evidence-Based, Expert-Curated Knowledge Base for the Synapse. Neuron 2019, 103, 217–234.e4. [Google Scholar] [CrossRef]
- Dennis, G., Jr.; Sherman, B.T.; Hosack, D.A.; Yang, J.; Gao, W.; Lane, H.C.; Lempicki, R.A. DAVID: Database for Annotation, Visualization, and Integrated Discovery. Genome Biol. 2003, 4, P3. [Google Scholar] [CrossRef]
- Blanks, J.C.; Adinolfi, A.M.; Lolley, R.N. Photoreceptor degeneration and synaptogenesis in retinal-degenerative (rd) mice. J. Comp. Neurol. 1974, 156, 95–106. [Google Scholar] [CrossRef]
- Sarin, S.; Zuniga-Sanchez, E.; Kurmangaliyev, Y.Z.; Cousins, H.; Patel, M.; Hernandez, J.; Zhang, K.X.; Samuel, M.A.; Morey, M.; Sanes, J.R.; et al. Role for Wnt Signaling in Retinal Neuropil Development: Analysis via RNA-Seq and In Vivo Somatic CRISPR Mutagenesis. Neuron 2018, 98, 109–126.e8. [Google Scholar] [CrossRef]
- Carterdawson, L.D.; Lavail, M.M. Rods and Cones in the Mouse Retina.1. Structural-Analysis Using Light and Electron-Microscopy. J. Comp. Neurol. 1979, 188, 245–262. [Google Scholar] [CrossRef]
- Dent, E.W.; Gupton, S.L.; Gertler, F.B. The growth cone cytoskeleton in axon outgrowth and guidance. Cold Spring Harb. Perspect. Biol. 2011, 3, a001800. [Google Scholar] [CrossRef]
- Regus-Leidig, H.; Tom Dieck, S.; Specht, D.; Meyer, L.; Brandstatter, J.H. Early steps in the assembly of photoreceptor ribbon synapses in the mouse retina: The involvement of precursor spheres. J. Comp. Neurol. 2009, 512, 814–824. [Google Scholar] [CrossRef]
- Anastassov, I.A.; Wang, W.; Dunn, F.A. Synaptogenesis and synaptic protein localization in the postnatal development of rod bipolar cell dendrites in mouse retina. J. Comp. Neurol. 2019, 527, 52–66. [Google Scholar] [CrossRef]
- Breuninger, T.; Puller, C.; Haverkamp, S.; Euler, T. Chromatic bipolar cell pathways in the mouse retina. J. Neurosci. 2011, 31, 6504–6517. [Google Scholar] [CrossRef]
- Ishikawa, M.; Hashimoto, Y.; Tonosaki, A.; Sakuragi, S. Preference of peanut agglutinin labeling for long-wavelength-sensitive cone photoreceptors in the dace retina. Vis. Res. 1997, 37, 383–387. [Google Scholar] [CrossRef] [PubMed][Green Version]
- Mack, A.F. Evidence for a columnar organization of cones, Muller cells, and neurons in the retina of a cichlid fish. Neuroscience 2007, 144, 1004–1014. [Google Scholar] [CrossRef]
- Keeley, P.W.; Reese, B.E. Role of afferents in the differentiation of bipolar cells in the mouse retina. J. Neurosci. 2010, 30, 1677–1685. [Google Scholar] [CrossRef] [PubMed][Green Version]
- Whitaker, D.T.; Mondal, A.K.; Fann, H.; Hargrove, P.; Brooks, M.J.; Chaitankar, V.; Yu, W.; Wu, Z.; Kim, S.-Y.; Swaroop, A. NRL- and CRX-guided gene network modulates photoreceptor presynapse size and positioning during retinal development. bioRxiv 2019, 753012. [Google Scholar] [CrossRef]
- Cao, Y.; Masuho, I.; Okawa, H.; Xie, K.; Asami, J.; Kammermeier, P.J.; Maddox, D.M.; Furukawa, T.; Inoue, T.; Sampath, A.P.; et al. Retina-specific GTPase accelerator RGS11/G beta 5S/R9AP is a constitutive heterotrimer selectively targeted to mGluR6 in ON-bipolar neurons. J. Neurosci. Off. J. Soc. Neurosci. 2009, 29, 9301–9313. [Google Scholar] [CrossRef] [PubMed][Green Version]
- Martemyanov, K.A. G protein signaling in the retina and beyond: The Cogan lecture. Investig. Ophthalmol. Vis. Sci. 2014, 55, 8201–8207. [Google Scholar] [CrossRef] [PubMed]
- Oh, E.C.; Cheng, H.; Hao, H.; Jia, L.; Khan, N.W.; Swaroop, A. Rod differentiation factor NRL activates the expression of nuclear receptor NR2E3 to suppress the development of cone photoreceptors. Brain Res. 2008, 1236, 16–29. [Google Scholar] [CrossRef] [PubMed]
- Corbo, J.C.; Cepko, C.L. A hybrid photoreceptor expressing both rod and cone genes in a mouse model of enhanced S-cone syndrome. PLoS Genet. 2005, 1, e11. [Google Scholar] [CrossRef]
- Assawachananont, J.; Kim, S.Y.; Kaya, K.D.; Fariss, R.; Roger, J.E.; Swaroop, A. Cone-rod homeobox CRX controls presynaptic active zone formation in photoreceptors of mammalian retina. Hum. Mol. Genet. 2018, 27, 3555–3567. [Google Scholar] [CrossRef] [PubMed]
- Omori, Y.; Araki, F.; Chaya, T.; Kajimura, N.; Irie, S.; Terada, K.; Muranishi, Y.; Tsujii, T.; Ueno, S.; Koyasu, T.; et al. Presynaptic dystroglycan-pikachurin complex regulates the proper synaptic connection between retinal photoreceptor and bipolar cells. J. Neurosci. 2012, 32, 6126–6137. [Google Scholar] [CrossRef]
- Koulen, P.; Fletcher, E.L.; Craven, S.E.; Bredt, D.S.; Wassle, H. Immunocytochemical localization of the postsynaptic density protein PSD-95 in the mammalian retina. J. Neurosci. 1998, 18, 10136–10149. [Google Scholar] [CrossRef]
- Yang, X.R.; Kassam, F.; Innes, A.M. Rod-cone dystrophy in an adult with GNB1-related disorder: An expansion of the phenotype and natural history. Am. J. Med. Genet. C Semin. Med. Genet. 2023, 193, 183–187. [Google Scholar] [CrossRef]
- Yu, J.; He, S.; Friedman, J.S.; Akimoto, M.; Ghosh, D.; Mears, A.J.; Hicks, D.; Swaroop, A. Altered expression of genes of the Bmp/Smad and Wnt/calcium signaling pathways in the cone-only Nrl-/- mouse retina, revealed by gene profiling using custom cDNA microarrays. J. Biol. Chem. 2004, 279, 42211–42220. [Google Scholar] [CrossRef]
- Nikonov, S.S.; Lyubarsky, A.; Fina, M.E.; Nikonova, E.S.; Sengupta, A.; Chinniah, C.; Ding, X.Q.; Smith, R.G.; Pugh, E.N., Jr.; Vardi, N.; et al. Cones respond to light in the absence of transducin beta subunit. J. Neurosci. 2013, 33, 5182–5194. [Google Scholar] [CrossRef]
- Pourhoseini, S.; Goswami-Sewell, D.; Zuniga-Sanchez, E. Neurofascin Is a Novel Component of Rod Photoreceptor Synapses in the Outer Retina. Front. Neural Circuits 2021, 15, 635849. [Google Scholar] [CrossRef]
- Kohl, S.; Baumann, B.; Rosenberg, T.; Kellner, U.; Lorenz, B.; Vadala, M.; Jacobson, S.G.; Wissinger, B. Mutations in the cone photoreceptor G-protein alpha-subunit gene GNAT2 in patients with achromatopsia. Am. J. Hum. Genet. 2002, 71, 422–425. [Google Scholar] [CrossRef] [PubMed]
- Chang, B.; Dacey, M.S.; Hawes, N.L.; Hitchcock, P.F.; Milam, A.H.; Atmaca-Sonmez, P.; Nusinowitz, S.; Heckenlively, J.R. Cone photoreceptor function loss-3, a novel mouse model of achromatopsia due to a mutation in Gnat2. Investig. Ophthalmol. Vis. Sci. 2006, 47, 5017–5021. [Google Scholar] [CrossRef] [PubMed]
- Parsons, T.D.; Sterling, P. Synaptic ribbon. Conveyor belt or safety belt? Neuron 2003, 37, 379–382. [Google Scholar] [CrossRef] [PubMed]
- Morgans, C.W.; Kensel-Hammes, P.; Hurley, J.B.; Burton, K.; Idzerda, R.; McKnight, G.S.; Bajjalieh, S.M. Loss of the Synaptic Vesicle Protein SV2B results in reduced neurotransmission and altered synaptic vesicle protein expression in the retina. PLoS ONE 2009, 4, e5230. [Google Scholar] [CrossRef]
- Landgraf, I.; Muhlhans, J.; Dedek, K.; Reim, K.; Brandstatter, J.H.; Ammermuller, J. The absence of Complexin 3 and Complexin 4 differentially impacts the ON and OFF pathways in mouse retina. Eur. J. Neurosci. 2012, 36, 2470–2481. [Google Scholar] [CrossRef]
- Masland, R.H. The neuronal organization of the retina. Neuron 2012, 76, 266–280. [Google Scholar] [CrossRef]
- Hao, H.; Veleri, S.; Sun, B.; Kim, D.S.; Keeley, P.W.; Kim, J.W.; Yang, H.J.; Yadav, S.P.; Manjunath, S.H.; Sood, R.; et al. Regulation of a novel isoform of Receptor Expression Enhancing Protein REEP6 in rod photoreceptors by bZIP transcription factor NRL. Hum. Mol. Genet. 2014, 23, 4260–4271. [Google Scholar] [CrossRef]
- Yoshida, S.; Mears, A.J.; Friedman, J.S.; Carter, T.; He, S.; Oh, E.; Jing, Y.; Farjo, R.; Fleury, G.; Barlow, C.; et al. Expression profiling of the developing and mature Nrl-/- mouse retina: Identification of retinal disease candidates and transcriptional regulatory targets of Nrl. Hum. Mol. Genet. 2004, 13, 1487–1503. [Google Scholar] [CrossRef]
- Kim, J.W.; Yang, H.J.; Oel, A.P.; Brooks, M.J.; Jia, L.; Plachetzki, D.C.; Li, W.; Allison, W.T.; Swaroop, A. Recruitment of Rod Photoreceptors from Short-Wavelength-Sensitive Cones during the Evolution of Nocturnal Vision in Mammals. Dev. Cell 2016, 37, 520–532. [Google Scholar] [CrossRef]







| GOterm | Go ID | Genes |
|---|---|---|
| myelin sheath | 0043209 | NSF, NAPB, HSP90AA1, ENO1B, ATP1A3, THY1, ENO1, COX6A1, NFASC, PKM, GNB1, GNB5, SLC25A12, ALDOA, SLC25A5 |
| synapse | 0045202 | RAB3A, NRN1, RPLP1, CABP4, CLSTN1, CAMK2A, ATP1A3, TULP1, YBX3, ZDHHC2, LY6C1, EPS8, GABRR2, GABRR1, SYNGR1, SV2B, TMEM108, RABAC1, SH3GL2, SNTA1, CACNG5, PTPRN2, WHRN, CARTPT, MYRIP, USH2A, CDH10, SPARCL1, RPS21, VAMP2, SNTB2 |
| neuron projection | 0043005 | HSP90AA1, PACRG, WHRN, CAMK2A, RTN4RL2, LSM4, EPS8, GABRR2, GABRR1, PCP4, NFASC, RIT2, SV2B, BBS7, STX3, VAMP2, CDK5R2, RGS6 |
| dendrite | 0030425 | GNAZ, RCVRN, KCNJ12, KCNIP2, CAMK2A, ZDHHC5, RTN4RL2, THY1, TRAK1, TXN2, SLC6A6, PEX5L, NFASC, GNB1, TMEM108, STX3 |
| Calcium ion binding | 0005509 | CRB1, SYT3, RCVRN, KCNIP2, CABP4, CLSTN1, GUCA1A, RHOT2, PCP4, EHD4, VSNL1, PITPNM1, CDH10, CDHR1, SPARCL1, PLCH2, SLC25A12, GAS6, NUCB2, SLC25A25, TGM3 |
| vesicle-mediated transport | 0016192 | NSF, NAPB, RAB4A, SYT3, TULP1, AP2A2, ARL4D, SPIRE2, STX3, VAMP2, HSPA1B, VTI1B, HSPA1A |
| ion transport | 0006811 | KCNG1, KCNJ5, KCNE2, KCNK9, KCNJ12, KCNIP2, SLC6A15, ATP1A3, SLC5A2, SLC4A5, GABRR2, GABRR1, NIPAL1, CNGA1, SCN4A |
| growth cone | 0030426 | EPS8, WHRN, ENO1B, RASGRF1, STX3, THY1, ENO1, CDK5R2 |
| calmodulin binding | 0005516 | PCP4, RIT2, CAMK2A, VAMP2, MYLK, SNTA1, SNTB2 |
| GABA-ergic synapse | 0030425 | SLC6A6, GABRR2, GABRR1, CDH10, CLSTN1, ZDHHC5 |
| postsynaptic membrane | 0045211 | SLC6A6, GABRR2, GABRR1, CLSTN1, CACNG5, SNTA1, SYNE1 |
| chemical synaptic transmission | 0007268 | GABRR2, GABRR1, SV2B, CLSTN1, CARTPT |
| extracellular matrix | 0031012 | ADAMTSL1, COL26A1, COL3A1, ADAMTS3, COL4A3, RTN4RL2, MMP9 |
| transmembrane transport | 005508 | KCNG1, SLC25A29, SV2B, CNGA1, SCN4A, SLC5A2, SLC25A5, SLC25A12, SLC25A25, SLC4A5 |
| cell adhesion | 0007155 | NFASC, PRPH2, CDHR1, CDH10, CLSTN1, ROM1, COL4A3, ADAM9, SPG7, THY1, CD34 |
| extracellular region | 0005576 | CRB1, CCDC126, CDNF, PRCD, CLSTN1, LOXL4, TULP1, PLA2G7, GLB1L2, CST3, ADAMTSL1, FTH1, NRTN, FAM3C, CD34, ST3GAL1, CTSB, CHGA, COL26A1, CARTPT, MMEL1, USH2A, MMP9, POMC, COL3A1, RBP3, QPCT, COL4A3, SPARCL1, GAS6, NUCB2, HSPA1A |
| GOterm | Go ID | Genes |
|---|---|---|
| actin binding | 0003779 | DIAPH3, PARVG, WIPF1, EPB41L1, MYO7A, CAP2 |
| dendrite | 0030425 | ACHE, OPN4, NEGR1, NR1D1, IGSF9, CNNM4 |
| actin cytoskeleton | 0015629 | RINL, PARVG, WIPF1, MYO7A |
| cell morphogenesis | 0000902 | GREM1, GNAT2, CAP2 |
| ATP-dependent microtubule motor activity, minus-end-directed | 0008569 | KIFC1, DNAH7C |
| axon | 0030424 | ACHE, OPN4, MAP4, IGSF9, DCLK1 |
| amino acid transmembrane transport | 0003333 | SLC7A8, SLC38A3 |
| microtubule | 0005874 | KIFC1, MAP4, DNAH7C |
| calcium ion binding | 0005509 | HEG1, CALU, SPOCK1, AMY1, DNAH7C |
| extracellular region | 0005576 | GREM1, ACHE, ORM1, CALU, SPOCK1, AMY1 |
| GOterm | Go ID | Genes |
|---|---|---|
| synapse | 0045202 | SYNPR, RNF112, GRM5, CDH10, PDYN, SHISA9, CDH9, INSYN2A |
| cell-cell junction assembly | 0007043 | CDH10, NR1H4, CDH9 |
| neuronal dense core vesicle lumen | 0099013 | IGF1, PDYN |
| postsynaptic membrane | 0045211 | GRM5, GRM6, SHISA9, CDH9 |
| glutamatergic synapse | 0098978 | GRM5, CDH10, IGF1, SHISA9, CDH9 |
| postsynaptic density | 0014069 | RNF112, GRM5, SHISA9, INSYN2A |
| calcium-mediated signaling using intracellular calcium source | 0035584 | GRM5, VCAM1 |
| myotube differentiation | 0014902 | IGF1, ANKRD2 |
| response to zinc ion | 0010043 | VCAM1, ABCC8 |
| regulation of long-term neuronal synaptic plasticity | 0048169 | GRM5, AGT |
| dendrite | 0030425 | GRM6, GNB1, PDYN, CDH9 |
| extracellular region | 0005576 | TAFA4, VCAM1, FRZB, IGF1, PDYN, BMP7 |
Disclaimer/Publisher’s Note: The statements, opinions and data contained in all publications are solely those of the individual author(s) and contributor(s) and not of MDPI and/or the editor(s). MDPI and/or the editor(s) disclaim responsibility for any injury to people or property resulting from any ideas, methods, instructions or products referred to in the content. |
© 2024 by the authors. Licensee MDPI, Basel, Switzerland. This article is an open access article distributed under the terms and conditions of the Creative Commons Attribution (CC BY) license (https://creativecommons.org/licenses/by/4.0/).
Share and Cite
Kim, S.-Y.; Park, C.H.; Moon, B.-H.; Seabold, G.K. Murine Retina Outer Plexiform Layer Development and Transcriptome Analysis of Pre-Synapses in Photoreceptors. Life 2024, 14, 1103. https://doi.org/10.3390/life14091103
Kim S-Y, Park CH, Moon B-H, Seabold GK. Murine Retina Outer Plexiform Layer Development and Transcriptome Analysis of Pre-Synapses in Photoreceptors. Life. 2024; 14(9):1103. https://doi.org/10.3390/life14091103
Chicago/Turabian StyleKim, Soo-Young, Christine Haewon Park, Bo-Hyun Moon, and Gail K. Seabold. 2024. "Murine Retina Outer Plexiform Layer Development and Transcriptome Analysis of Pre-Synapses in Photoreceptors" Life 14, no. 9: 1103. https://doi.org/10.3390/life14091103
APA StyleKim, S.-Y., Park, C. H., Moon, B.-H., & Seabold, G. K. (2024). Murine Retina Outer Plexiform Layer Development and Transcriptome Analysis of Pre-Synapses in Photoreceptors. Life, 14(9), 1103. https://doi.org/10.3390/life14091103

