Stochastic Processes Dominate the Assembly of Soil Bacterial Communities of Land Use Patterns in Lesser Khingan Mountains, Northeast China
Abstract
1. Introduction
2. Materials and Methods
2.1. Site Description
2.2. Experimental Design
2.3. Sample Collection
2.4. Soil Chemical Analysis
2.5. Soil DNA Extraction and High-Throughput Assay
2.6. Statistical Analysis
3. Results
3.1. Soil Chemical Properties and Soil Enzymes
3.2. Effects of Land Use Patterns on Microbial Alpha Diversity
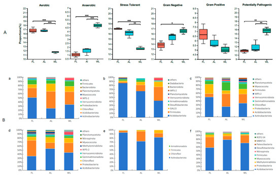
3.3. Analysis of Soil Bacterial Structure in Different Land Use Patterns
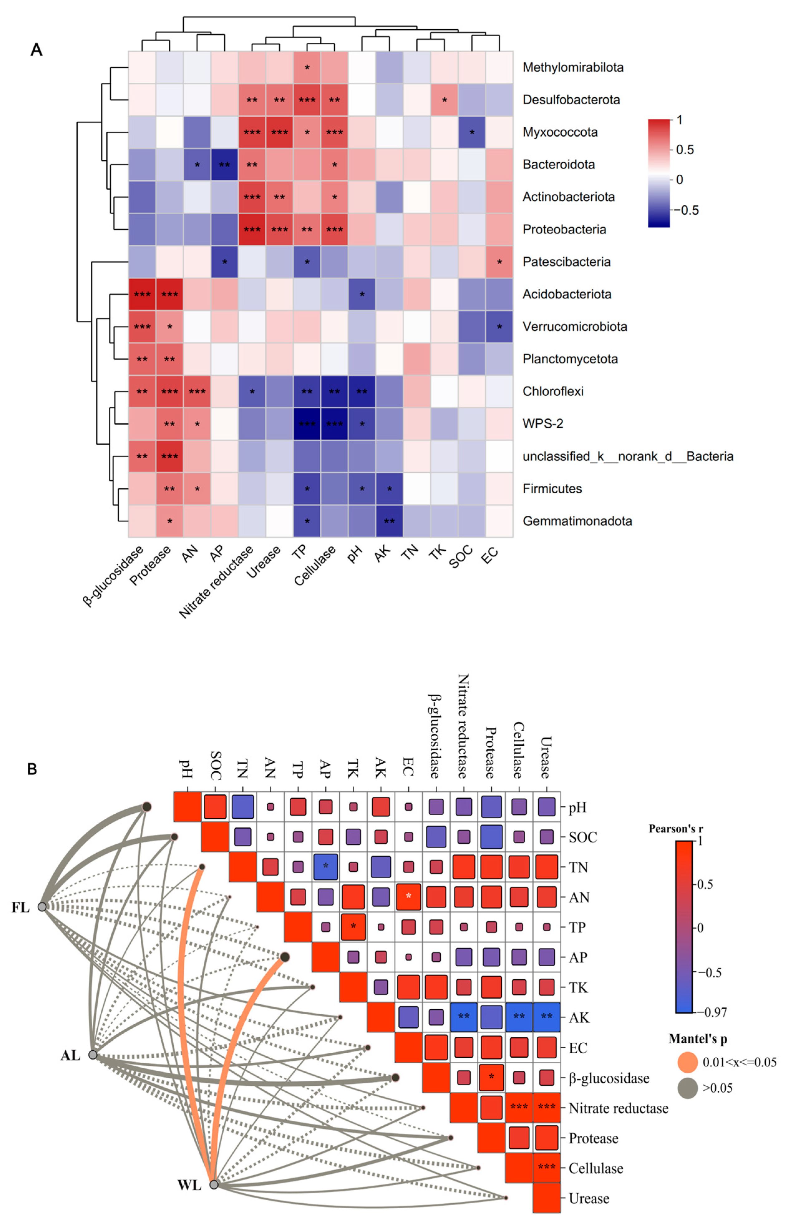
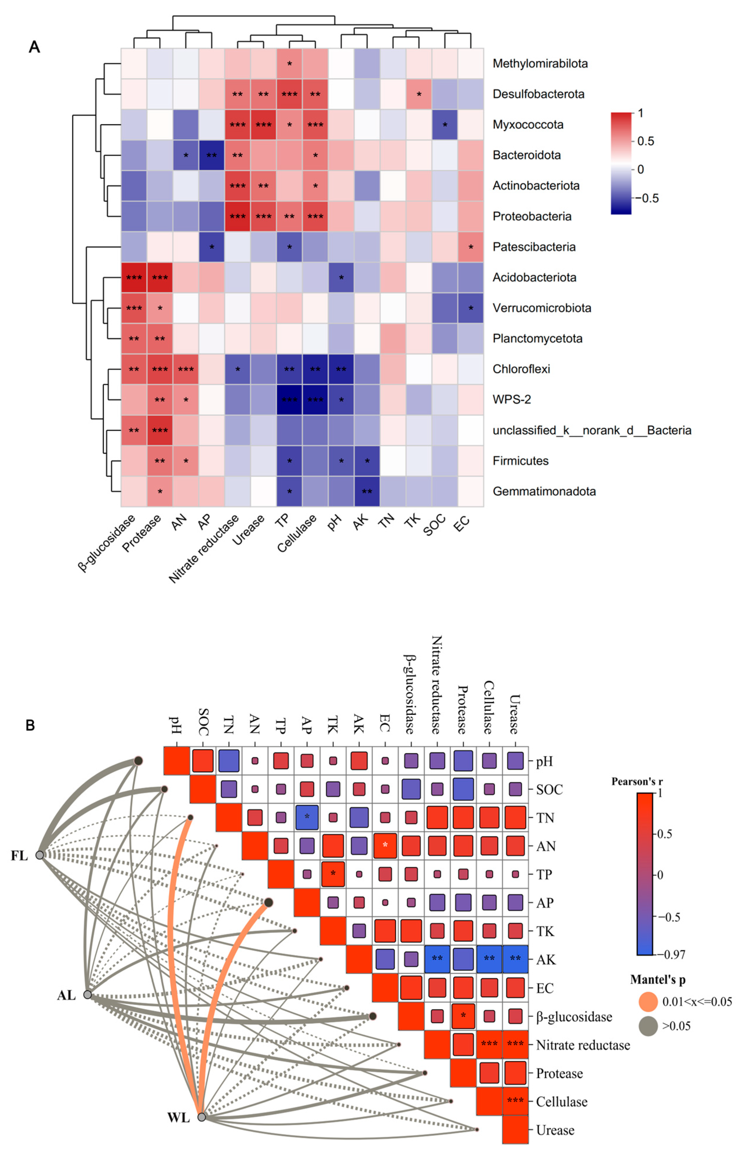
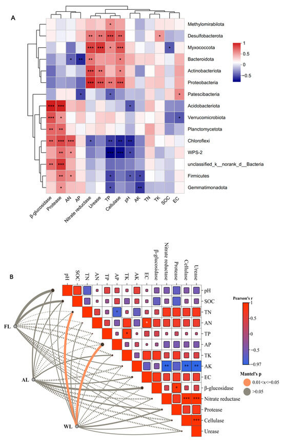
3.4. Correlation Analysis of Environmental Factors
3.5. The Construction Process of Bacterial Communities Under Different Land Use Patterns
3.6. Analysis of Changes in Microbial Community Assembly Ecological Processes
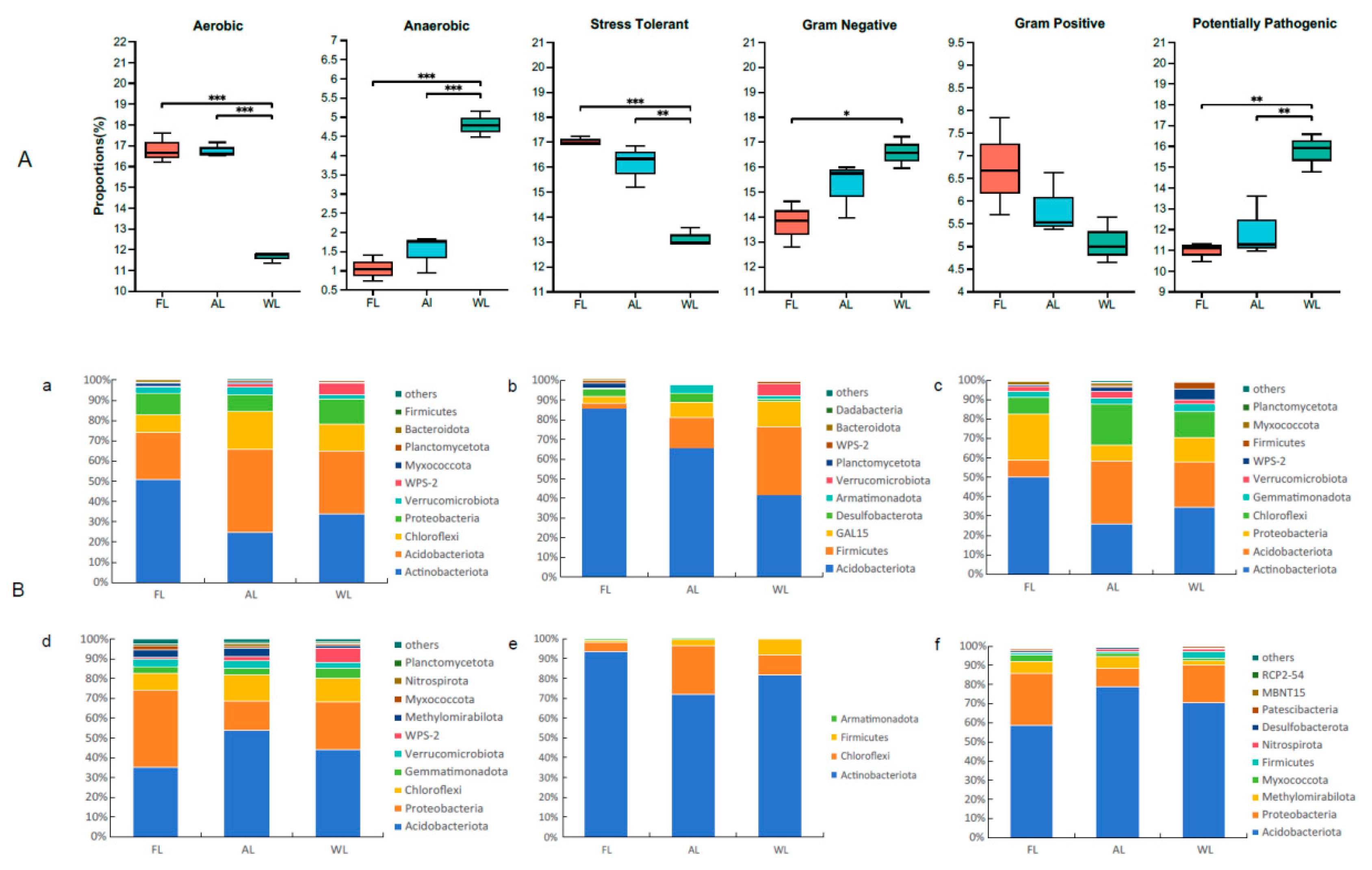
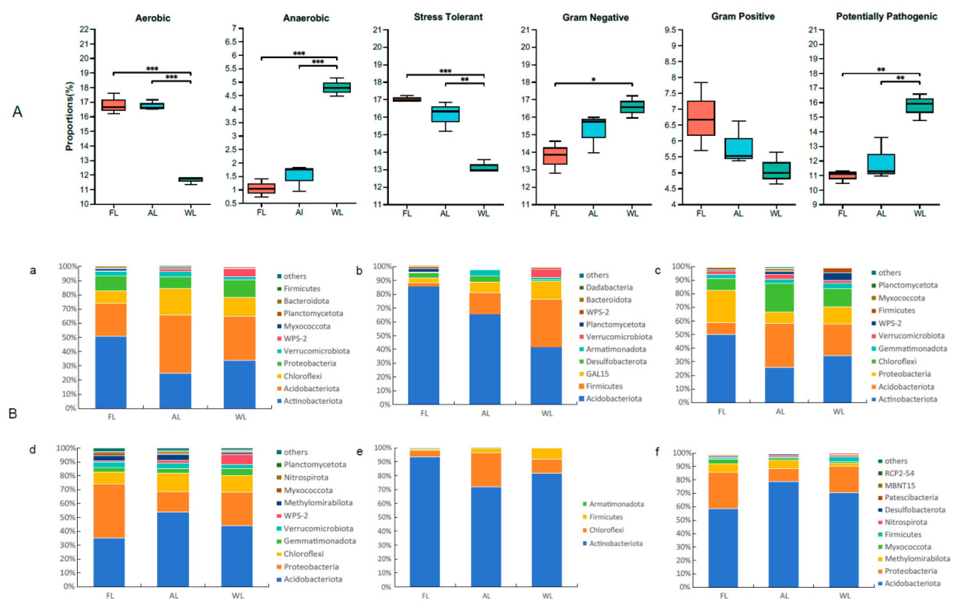
3.7. Changes in the Microbial Functions of Soil Bacteria
3.8. BugBase Phenotype Prediction
4. Discussion
4.1. Effect of Land Use on Soil Bacterial Community Diversity
4.2. Impacts of Land Use Patterns on Soil Bacterial Community Structure
4.3. Bacterial Community Assembly and Neutral Community Model Analysis
4.4. Impact of Different Land Use Types on Soil Microbial Function
5. Conclusions
Author Contributions
Funding
Institutional Review Board Statement
Informed Consent Statement
Data Availability Statement
Conflicts of Interest
References
- Bi, M.L.; Yu, W.T.; Jiang, Z.S.; Zhang, J.L.; Liu, H.L.; Liu, W.H. Study on the effects of different land use patterns on microbial community structure in aquic brown soil by utilizing PLFA method. Sci. Agric. Sin. 2010, 43, 1834–1842. [Google Scholar]
- Yu, S.; He, Z.L.; Huang, C.Y. Advances in the research of soil microorganisms and their mediated processes under heavy metal stress. Chin. J. Appl. Ecol. 2003, 4, 618–622. [Google Scholar]
- Wang, H.; Zhang, X.; Li, M.; Chen, Y.; Wang, Y.; Zhang, Z.; Liu, W. Land use impacts on soil microbial diversity and function. J. Soil Biol. 2023, 45, 123–134. [Google Scholar]
- Thompson, R.; McCarthy, A. Soil health and microbial community structure under different land uses. Environ. Microbiol. 2022, 24, 567–578. [Google Scholar]
- Fu, B.J.; Guo, X.D.; Chen, L.D.; Liu, W.H.; Zhang, J.L.; Liu, Y.X. Land use changes and soil nutrient changes: A case study in Zunhua County, Hebei Province. Acta Ecol. Sin. 2001, 21, 926–931. [Google Scholar]
- Kumar, S.; Singh, S.; Ghosh, R.; Chaudhary, V.; Saha, R.; Gupta, S. Role of soil microorganisms in nutrient cycling. Plant Soil. 2021, 460, 185–195. [Google Scholar]
- Roth, L.; Müller, C.; Lehmann, J.; Marschner, P.; Rumpel, C. Indicators of soil quality: Microbial community responses. Soil Ecol. 2023, 39, 50–62. [Google Scholar]
- Yuan, J.; Liu, X.; Chen, H.; Zhang, Y.; Wang, Z. Effects of land use on soil microbial communities. Soil Syst. 2022, 6, 98–109. [Google Scholar]
- Sanchez, D.; Armas, C.; Pueyo, J.J.; Trasar-Cepeda, C.; Hernández, T. Soil physical and chemical changes under different land use types. Geoderma 2023, 411, 115699. [Google Scholar]
- Friedman, J.; Pritchard, P.; Coleman, D.C.; Egger, K.N.; Kirchhof, G. Functional diversity of soil microbes under varying land uses. Microb. Ecol. 2022, 83, 628–640. [Google Scholar]
- Huang, Q.; Li, Y.; Zhang, L.; Wang, X.; Liu, S. Soil microbial diversity in post-reclamation wetlands. Sci. Total Environ. 2023, 872, 162058. [Google Scholar]
- Zhang, X.; Zhao, Y.; Li, X.; Wang, Y.; Chen, Y. Geographic variations in soil microbial communities. Front. Microbiol. 2022, 13, 910845. [Google Scholar]
- Nguyen, T.; Singh, B.; Chen, D.; Wu, L.; Williams, M. Global change impacts on soil microbial diversity. Glob. Change Biol. 2022, 28, 3472–3485. [Google Scholar]
- Huo, X.Y.; Ren, C.J.; Wang, D.X.; Wu, R.Q.; Wang, Y.S.; Li, Z.F.; Huang, D.C.; Qi, H.Y. Microbial community assembly and its influencing factors of secondary forests in Qinling Mountains. Soil Biol. Biochem. 2023, 184, 109075. [Google Scholar] [CrossRef]
- Liao, W.F.; Tong, D.; Nie, X.D.; Liu, Y.J.; Ran, F.W.; Liao, S.S.; Chen, J.; Zeng, A.Q.; Li, Z.W. Assembly process and source tracking of microbial communities in sediments of Dongting Lake. Soil Ecol. Lett. 2023, 5, 230173. [Google Scholar] [CrossRef]
- Zhou, S.Y.D.; Lie, Z.Y.; Liu, X.J.; Zhu, Y.G.; Penuelas, J.; Neilson, R.; Su, X.X.; Liu, Z.F.; Chu, G.W.; Meng, Z.; et al. Distinct patterns of soil bacterial and fungal community assemblages in subtropical forest ecosystems under warming. Glob. Change Biol. 2023, 29, 1501–1513. [Google Scholar] [CrossRef]
- Vellend, M. Conceptual synthesis in community ecology. Q. Rev. Biol. 2010, 85, 183–206. [Google Scholar] [CrossRef]
- Wang, P.D.; Li, S.P.; Yang, X.; Zhou, J.Z.; Shu, W.S.; Jiang, L. Mechanisms of soil bacterial and fungal com-munity assembly differ among and within islands. Environ. Microbiol. 2020, 22, 1559–1571. [Google Scholar] [CrossRef]
- Zhao, P.Y.; Liu, J.X.; Jia, T.; Wang, Y.G.; Chai, B.F. Environmental filtering drives bacterial community structure and function in a subalpine area of northern China. J. Basic Microb. 2019, 59, 337–347. [Google Scholar] [CrossRef]
- Zhao, P.Y.; Liu, J.X.; Jia, T.; Luo, Z.M.; Li, C.; Chai, B.F. Assembly mechanisms of soil bacterial communities in sub-alpine coniferous forests on the Loess Plateau, China. J. Microb. 2019, 57, 461–469. [Google Scholar] [CrossRef]
- Zhang, J.; Liu, Y.; Xu, Q. Impact of land use change on soil properties in wetlands of the Lesser Khingan Mountains. J. Environ. Manage. 2019, 250, 109490. [Google Scholar]
- Jones, M.; Smith, P.; Black, S.; Johnson, M. Soil microorganisms and land use changes. Agric. Ecosyst. Environ. 2021, 319, 107542. [Google Scholar]
- Patel, A.; Kumar, A.; Gupta, R.; Singh, S. High-throughput sequencing reveals soil microbial community dynamics. Appl. Soil Ecol. 2023, 182, 104519. [Google Scholar]
- Jin, X.; Ma, J.; Cai, T.; Sun, X. Non-use value assessment for wetland ecosystem service of Hongxing National Nature Reserve in northeast China. J. For. Res. 2016, 27, 1435–1442. [Google Scholar] [CrossRef]
- IGAC. Soil Classification in Sucre Municipalities. Inst. Geogr. Agric. Classif. Rep. 2016, 34, 112–127. [Google Scholar]
- Ding, J.N.; Xu, N. Variations of soil bacterial microbial community and functional structure under different land-uses. Rev. Bras. Cienc. Solo. 2022, 46, e0220090. [Google Scholar] [CrossRef]
- Nannipieri, P.; Ascher, J.; Ceccherini, M.; Landi, L.; Pietramellara, G.; Renella, G. Microbial diversity and soil functions. Eur. J. Soil Sci. 2003, 54, 655–670. [Google Scholar] [CrossRef]
- Lahlali, R.; Ibrahim, D.S.; Belabess, Z.; Roni, M.Z.K.; Radouane, N.; Vicente, C.S.; Menéndez, E.; Mokrini, F.; Barka, E.A.; de Melo e Mota, M.G.; et al. High-throughput molecular technologies for unraveling the mystery of soil microbial community: Challenges and future prospects. Heliyon 2021, 7, e08142. [Google Scholar] [CrossRef]
- Gelaw, A.M.; Singh, B.R.; Lal, R. Soil organic carbon and total nitrogen stocks under different land uses in a semi-arid watershed in Tigray, Northern Ethiopia. Agr. Ecosyst. Environ. 2014, 188, 256–263. [Google Scholar] [CrossRef]
- Ross, D.J.; Tate, K.R.; Scott, N.A.; Feltham, C.W. Land-use change: Effects on soil carbon, nitrogen and phosphorus pools and fluxes in three adjacent ecosystems. Soil Biol. Biochem. 1999, 31, 803–813. [Google Scholar] [CrossRef]
- Chen, W.; Ma, J. Determination of total potassium in soil by ICP-OES following microwave-assisted acid digestion. J. Anal. Chem. 2021, 76, 1012–1017. [Google Scholar]
- Xie, Z.; Zhang, W.; Li, L. Optimization of the Ammonium Acetate Extraction Method for Available Potassium in Soils. Soil Sci. Plant Nutr. 2020, 66, 561–567. [Google Scholar]
- Zhang, Y.; Liu, Z.; Zhao, Z. Improved Protocol for Measuring Soil Electrical Conductivity with a 1:5 Soil-Water Sus-pension. Geoderma 2020, 366, 114242. [Google Scholar]
- Huang, W.; Yang, G.; Zhang, H.; Liu, J.; Zhao, X. Impact of land use changes on soil proteinase activity and nitrogen mineralization. Appl. Soil Ecol. 2023, 183, 104666. [Google Scholar]
- Wang, H.; Zhang, X.; Li, M.; Chen, Y.; Wang, Y. β-Glucosidase activity as a key enzyme in soil carbon cycling affected by land use. Sci. Total Environ. 2023, 871, 162086. [Google Scholar]
- Liu, X.; Zhang, Y.; Han, W.; Tang, A.; Shen, J.; Cui, Z.; Vitousek, P.; Erisman, J.W.; Goulding, K.; Christie, P.; et al. Enhanced nitrogen deposition over China. Nature. 2013, 494, 459–462. [Google Scholar] [CrossRef]
- Lee, J.; Kim, S.; Park, H.; Cho, K.; Wang, Y. Land use impacts on soil cellulase activity and organic carbon cycling. J. Soil Biol. 2023, 46, 145–156. [Google Scholar]
- Wang, H.; Huang, L.; Zeng, Q. Soil Cellulase Activity as an Indicator of Carbon Cycling in Agroecosystems Under Long-Term Organic Management. Ecol. Indic. 2019, 101, 96–104. [Google Scholar]
- Ding, J.N. Soil nitrogen transformation and functional microbial abundance in an agricultural soil amended with biochar. Rev. Bras. Cienc. Solo. 2023, 47, e0220156. [Google Scholar] [CrossRef]
- Schloss, P.D.; Westcott, S.L.; Ryabin, T.; Hall, J.R.; Hartmann, M.; Hollister, E.B.; Weber, C.F. Introducing mothur: Open-source, platform-independent community analysis tools. Appl. Environ. Microbiol. 2009, 75, 7537–7541. [Google Scholar] [CrossRef]
- Nguyen, N.H.; Song, Z.W.; Bates, S.T.; Branco, S.; Tedersoo, L.; Menke, J.; Kennedy, P.G. Fun Guild: An open annotation tool for parsing fungal community datasets by ecological guild. Fungal Ecol. 2016, 20, 241–248. [Google Scholar] [CrossRef]
- Liang, S.C.; Deng, J.J.; Jiang, Y.; Wu, S.; Zhou, Y.; Zhu, W. Functional distribution of bacterial community under different land use patterns based on FaProTax function prediction. Pol. J. Environ. Stud. 2020, 29, 1245–1261. [Google Scholar] [CrossRef] [PubMed]
- Douglas, G.M.; Maffei, V.J.; Zaneveld, J.; Yurgel, S.N.; Brown, J.R.; Taylor, C.M.; Huttenhower, C.; Langille, M.G.I. PICRUSt2: An improved and extensible approach for metagenome inference. BioRxiv 2020, 36, 428–431. [Google Scholar]
- Pascher, K.; Švara, V.; Jungmeier, M. Environmental DNA-based methods in biodiversity monitoring of protected areas: Application range, limitations, and needs. Diversity 2022, 14, 463. [Google Scholar] [CrossRef]
- Stegen, J.C.; Lin, X.J.; Fredrickson, J.K.; Chen, X.Y.; Kennedy, D.W.; Murray, C.J.; Rockhold, M.L.; Konopka, A. Quantifying community assembly processes and identifying features that impose them. ISME J. 2013, 7, 2069–2079. [Google Scholar] [CrossRef]
- Stegen, J.C.; Lin, X.J.; Fredrickson, J.K.; Konopka, A.E. Estimating and mapping ecological processes influencing microbial community assembly. Front. Microbiol. 2015, 6, 370. [Google Scholar] [CrossRef]
- Ning, D.; Deng, Y.; Tiedje, J.M.; Zhou, J. A general framework for quantitatively assessing ecological stochasticity. Proc. Natl. Acad. Sci. USA 2019, 116, 16892–16898. [Google Scholar] [CrossRef]
- Bai, Y.; Huang, Y.; Zhang, H.; Zhang, J. Soil microbial community composition and diversity in response to biochar application in a maize field. Appl. Soil Ecol. 2015, 95, 198–206. [Google Scholar]
- Ward, T.; Larson, J.; Meulemans, J.; Hillmann, B.; Lynch, J.; Sidiropoulos, D.; Spear, J.R.; Caporaso, J.G.; Blekhman, R.; Knight, R. BugBase predicts organism-level microbiome phenotypes. BioRxiv 2017, 133462. [Google Scholar] [CrossRef]
- Du, J.; Wang, T.; Zhou, Q.; Hu, X.; Wu, J.; Li, G.; Wu, Y. Graphene oxide enters the rice roots and disturbs the endo-phytic bacterial communities. Ecotox. Environ. Safe. 2020, 192, 110304. [Google Scholar] [CrossRef]
- An, Y.; Gao, C.; Xin, H.; Zhang, J.; Wang, X. Soil enzyme activities and microbial community structures under different land uses in the Loess Plateau, China. Appl. Soil Ecol. 2022, 169, 104221. [Google Scholar]
- Chen, X.; Li, X.; Zhang, Y.; Wang, L. Effects of land use change on soil organic carbon and nitrogen in an alpine region. Land Degrad. Dev. 2021, 32, 2112–2125. [Google Scholar]
- Huang, L.; Wang, C.; Wang, X.; Han, X. Variations of soil microbial biomass and enzyme activities under different land use types in the temperate steppe of China. Geoderma 2020, 360, 114016. [Google Scholar]
- Liu, J.; Zhang, H.; Sheng, Q.; Zhang, J. Effects of land use and soil depth on soil organic carbon and enzyme activities in a karst region of southwest China. J. Soils Sediments 2023, 23, 68–81. [Google Scholar]
- Zhang, C.; Wu, J.; Guo, X. Impact of land use types on soil enzyme activities and microbial biomass in the North China Plain. Ecol. Indic. 2021, 122, 107250. [Google Scholar]
- Liu, J.; Chen, M.T.; Ren, H.; Jing, N.L.; Yu, G.Y.; Cao, C.Y. Effect of conversion from natural meadow grassland to farmland on the structure of soil bacterial community in Horqin Sandy Land. Int. J. Ecol. 2017, 6, 69–76. [Google Scholar] [CrossRef]
- Johnson, C.; Smith, J.; Wang, R.; Lee, J.; Zhang, H. Soil nitrate reductase activity and its relationship with nitrogen availability under different land uses. Soil Biol. Biochem. 2023, 159, 108272. [Google Scholar]
- Fu, M.; He, M.M.; Hu, H.Y.; Ding, W.C.; Zhai, M.Z.; Zhang, H.Y. Responses of soil organic carbon and microbial community structure to different tillage patterns and straw returning for multiple years. Chin. J. Appl. Ecol. 2019, 30, 3183–3194. [Google Scholar]
- Ding, J.N.; Xu, N.; Shi, C.Q.; Yu, S.P. Effect of reclamation and restoration on soil microbial community structures in cold region wetland. Appl. Ecol. Environ. Res. 2023, 21, 1007–1023. [Google Scholar] [CrossRef]
- Haddad, N.M.; Brudvig, L.A.; Clobert, J.; Davies, K.F.; Gonzalez, A.; Holt, R.D.; Townsend, P.A. Habitat fragmentation and its lasting impact on Earth’s ecosystems. Sci. Adv. 2022, 8, e1500052. [Google Scholar] [CrossRef]
- Lal, R. Soil organic matter and water retention. Nat. Sustain. 2021, 4, 372–373. [Google Scholar] [CrossRef]
- Shannon, C.E.; Weaver, W. The Mathematical Theory of Communication; University of Illinois Press: Urbana, IL, USA, 2020. [Google Scholar]
- Tilman, D.; Isbell, F.; Cowles, J.M. Biodiversity and ecosystem functioning. Annu. Rev. Ecol. Evol. Syst. 2019, 50, 471–493. [Google Scholar] [CrossRef]
- Zedler, J.B.; Kercher, S. Wetland resources: Status, trends, ecosystem services, and restorability. Annu. Rev. Environ. Resour. 2021, 46, 39–74. [Google Scholar] [CrossRef]
- Mitsch, W.J.; Gosselink, J.G. Wetlands, 6th ed.; John Wiley & Sons: Hoboken, NJ, USA, 2022; pp. 1–728. [Google Scholar]
- Junk, W.J.; An, S.; Finlayson, C.M.; Gopal, B.; Květ, J.; Mitchell, S.A.; Mitsch, W.J.; Robarts, R.D. Current state of knowledge regarding the world’s wetlands and their future under global climate change: A synthesis. Aquat. Sci. 2023, 85, 151–167. [Google Scholar] [CrossRef]
- Smith, P.; Mottes, A.; Houghton, R.A. The role of soil microbes in ecosystem services and their response to land use changes. Environ. Sci. Policy. 2021, 120, 29–38. [Google Scholar]
- García-Oliva, F.; Maass, M. Effects of land-use change on soil organic carbon and microbial processes in a tropical dry forest. Soil Biol. Biochem. 2004, 36, 821–830. [Google Scholar]
- Wang, L.; Chen, X.; Zhang, W.; Liu, J. Characterization of microbial communities in forest soils: Effects of organic matter and soil properties. Microb. Ecol. 2022, 84, 89–102. [Google Scholar]
- Li, L.; Zhang, Y.; Zheng, Z.; Chen, Y. Soil microbial diversity and community composition in temperate forests: A review. For. Ecol. Manag. 2019, 439, 196–210. [Google Scholar]
- Yang, S.; Shi, X.; Chen, X.; Zhao, X. Soil microbial community responses to forest management practices. For. Ecol. Manag. 2023, 542, 121262. [Google Scholar]
- Chen, H.; Wang, L.; Zhang, Y.; Liu, J. Effects of fertilization on soil microbial communities in arable lands. J. Soil Sci. Plant Nutr. 2021, 21, 1203–1215. [Google Scholar]
- Liu, X.; Wang, Y.; Li, H.; Zhao, Y. Impact of agricultural practices on soil microbial community structure and diversity. Front. Microbiol. 2020, 11, 576215. [Google Scholar]
- Gao, Y.; Liu, Z.; Hu, M.; Zhou, X. Microbial community structure and diversity in wetland soils under different water regimes. Appl. Soil Ecol. 2023, 181, 104037. [Google Scholar]
- Fierer, N.; Jackson, R.B. The diversity and biogeography of soil bacterial communities. Proc. Natl. Acad. Sci. USA 2006, 103, 626–631. [Google Scholar] [CrossRef] [PubMed]
- Van der Heijden, M.G.A.; Bardgett, R.D.; Nicholls, J.A. The unseen majority: Soil microbes as drivers of plant diversity and productivity in terrestrial ecosystems. Ecol. Letters. 2008, 11, 296–310. [Google Scholar] [CrossRef]
- Johnston, C.A.; Ewing, K.; Gurnell, A.; Boorman, D.; Davis, K. Wetland soil and water chemistry across a boreal forest till fen gradient in Alaska. Soil Sci. Soc. Am. J. 2016, 80, 801–812. [Google Scholar]
- Zhao, M.; Zhang, L.; Wang, Y.; Li, X. Impact of soil organic carbon content on microbial community structure and functional diversity in different soil layers of a constructed wetland. Ecol. Eng. 2017, 106, 335–343. [Google Scholar]
- Noe, G.B.; Middleton, B.A.; Redfield, A.; Naiman, R.J. Nutrient dynamics in wetlands. Encycl. Wetl. 2019, 2, 259–272. [Google Scholar]
- Allison, S.D.; Carney, K.M.; Treseder, K.K. Microbial enzymes in the environment: Activity, ecology, and applications. Annu. Rev. Ecol. Evol. Syst. 2018, 49, 147–169. [Google Scholar]
- Fierer, N. Embracing the unknown: Disentangling the complexities of the soil microbiome. Nat. Rev. Microbiol. 2017, 15, 579–590. [Google Scholar] [CrossRef]
- Auber, C.L.; Zheng, J.; Venter, J.C.; Bowers, R.M.; Rogers, J.; Hickey, R.; Boeckman, C.; Williams, P.; O’Brien, S.; Hugenholtz, P.; et al. Temporal variability of soil microbial communities across land-use types. ISME J. 2013, 7, 1641–1650. [Google Scholar]
- Wang, Y.; Li, X.; Yang, J.; Li, Y.; Zhou, X.; Yang, J.; Wu, Q.; Zhang, Y. Effects of fertilization on soil bacterial diversity and community composition: A metagenomic analysis. Front. Microbiol. 2020, 10, 1862. [Google Scholar]
- Liu, J.; Sun, S.; Zhang, X.; Zhang, B.; Chen, Q.; Wang, Y.; Zhang, H. The relationship between soil bacterial community and environmental variables in farmland. Appl. Soil Ecol. 2020, 147, 103408. [Google Scholar]
- Hug, L.A.; Baker, B.J.; Anantharaman, K.; Brown, C.T.; Castillo, M.; Kalan, L.; Nunes da Rocha, U.; Lavy, A.; McMahon, K.D.; Williams, K.H.; et al. A new view of the tree of life. Nat. Microbiol. 2016, 1, 16048. [Google Scholar] [CrossRef] [PubMed]
- Nannipieri, P.; Ascher, J.; Ceccherini, M.T.; D’Ascoli, S.; Grego, S.; Pietramellara, G.; Renella, G.; Smalla, K.; Torsvik, V.; Ekelund, F.; et al. Microbial Processes in the Soil-Plant System: A Molecular Approach; Springer International Publishing: Cham, Switzerland, 2017. [Google Scholar]
- Zhou, J.; Ning, D.; Li, J.; Dsouza, M.; He, Z.; Harris, W.; Ma, X.; Meng, F.; Li, S.; Li, Y.; et al. Stochastic assembly leads to alternative communities with distinct functions in a derived freshwater mesocosm system. mBio 2019, 10, e02544-18. [Google Scholar]
- Stone, M.M.; O’Dell, M.B.; Schimel, J.P.; Weintraub, M.N.; Knelman, J.E.; Weihe, C.; Bhatnagar, J.M. The temperature sensitivity of soil enzyme kinetics: A cross-latitudinal evaluation. Glob. Biogeochem. Cycles 2012, 26, GB003569. [Google Scholar]
- Muyzer, G.; Stams, A.J.M. The ecology and biotechnology of sulphate-reducing bacteria. Nat. Rev. Microbiol. 2008, 6, 441–454. [Google Scholar] [CrossRef]
- Cleveland, C.C.; Liptzin, D. The influence of climate on soil organic matter decomposition. Nat. Clim. Change 2021, 4, 54–60. [Google Scholar]
- Bell, C.W.; Tiedje, J.M.; Smith, J.L. Soil microbial biomass and enzyme activities: Quantitative scaling relationships with soil texture. Soil Biol. Biochem. 2014, 68, 476–484. [Google Scholar]
- Cao, Y.; Chai, Y.F.; Jiao, S.; Li, X.Y.; Wang, X.B.; Zhang, Y.N.; Yue, M. Bacterial and fungal community assembly in relation to soil nutrients and plant growth across different ecoregions of shrubland in Shaanxi, northwestern China. Appl. Soil Ecol. 2022, 173, 104385. [Google Scholar] [CrossRef]
- Jiao, S.; Lu, Y.H. Soil pH and temperature regulate assembly processes of abundant and rare bacterial communities in agricultural ecosystems. Environ. Microbiol. 2019, 22, 1052–1065. [Google Scholar] [CrossRef]
- Casamayor, E.O.; Fierer, N. Using network analysis to explore co-occurrence patterns in soil microbial communities. ISME J. 2012, 6, 343–351. [Google Scholar]
- Chen, W.D.; Ren, K.X.; Isabwe, A.; Chen, H.H.; Liu, M.; Yang, J. Stochastic processes shape microeukaryotic com-munity assembly in a subtropical river across wet and dry seasons. Microbiome 2019, 7, 138. [Google Scholar]
- Jiao, S.; Chu, H.Y.; Zhang, B.G.; Wei, X.R.; Chen, W.M.; Wei, G.H. Linking soil fungi to bacterial community assembly in arid ecosystems. iMeta 2022, 1, e2. [Google Scholar] [CrossRef] [PubMed]
- Rayburg, S.; Neave, M.; Thompson-Laing, J. The impact of flood frequency on the heterogeneity of floodplain sur-face soil properties. Soil Syst. 2023, 7, 63. [Google Scholar] [CrossRef]
- Chen, Q.; Yang, F.; Cheng, X. Effects of land use change type on soil microbial attributes and their controls: Data synthesis. Ecolo Indic. 2022, 138, 108852. [Google Scholar] [CrossRef]
- Vymazal, J. Constructed wetlands for wastewater treatment: A review. Appl. Ecol Environ Res. 2011, 9, 1–25. [Google Scholar]
- Frolking, S.; Xue, J.; Saatchi, S.; Comyn-Platt, E.; Marshak, J.; Lauer, D.; Jaramillo, F.; Zhao, F.; Jacob, D.; Huntzinger, D.N.; et al. Wetlands and global climate change: Impacts on soil carbon storage and greenhouse gas emissions. Front. Environ. Sci. 2017, 5, 52. [Google Scholar]
- Baird, J.H.; Tredennick, A.T.; Thomas, S.; Burchfield, S.; Rumbold, K.; Malamud-Roam, F.; Campbell, J.; McCabe, G.J. Effects of land use on soil microbial communities and their functional capacity: A meta-analysis. Environ. Microbiol. Rep. 2020, 12, 741–750. [Google Scholar]
- Fierer, N.; Schimel, J.P.; Holden, P.A. Microbial community composition and diversity in soils from different land uses and their impact on ecosystem functions. Soil Biol. Biochem. 2017, 113, 166–176. [Google Scholar]
- Rousk, J.; Brookes, P.C.; Bååth, E. Soil microbial community structure and function under different land use and management practices. Soil Biol. Biochem. 2010, 42, 847–855. [Google Scholar]
- Zhang, W.; Zhang, H.; Chen, X.; Liu, X.; Zhang, X.; Wu, Y. Soil microbial community responses to land use changes: A review. Sci. Total Environ. 2021, 779, 146270. [Google Scholar]
- Butterbach-Bahl, K.; Willibald, G.; Papen, H. Soil microbial communities and nitrogen cycling: The impact of forest management practices. Biogeosciences 2013, 10, 7715–7727. [Google Scholar]
- Jia, Z.; He, H.; Zhao, Y.; Zhang, H.; Liu, X.; Sun, H. Effects of soil moisture on soil microbial communities and their functions in semi-arid grasslands. Microb. Ecol. 2018, 75, 120–130. [Google Scholar]
- De Vries, F.T.; Hamer, U.; Bardgett, R.D.; McCormack, M.L.; van Kessel, C.; Wubs, E.R.J.; van der Putten, W.H. The role of soil microbial communities in sustainable agriculture. Agric. Ecosyst. Environ. 2019, 283, 106568. [Google Scholar]
- Zhou, J.; Wu, L.; Deng, Y.; Liang, Y.; Van Nostrand, J.D.; Yang, Y.; He, Z.; Xu, M.; Niu, J.; Zhao, H.; et al. Soil microbial community composition and function in response to long-term nitrogen fertilization. Soil Biol. Biochem. 2016, 98, 166–174. [Google Scholar]
- Schmidt, N.J.; Griffiths, B.S.; Edwards, A.C.; Harris, J.A.; Macdonald, J.; Moncrieff, J.B.; Morecroft, M.D.; O’Donnell, A.G.; Williams, E. Agricultural practices and soilborne pathogens: Impact on human health and agriculture. J. Agric. Food Chem. 2011, 59, 4502–4511. [Google Scholar]
- Lamberti, G.A.; McFarland, J.R.; Wallace, J.B.; Edsall, T.A. Impact of soil disturbance on the abundance and diversity of soil pathogens and parasites. Soil Biol. Biochem. 2017, 113, 66–75. [Google Scholar]
- Giller, K.E.; Beare, M.H.; Lavelle, P.; Izac, A.M.N.; Swift, M.J. The role of soil biodiversity in sustainable agriculture. Proc. R. Soc. B. 2004, 271, 1747–1754. [Google Scholar]
- McMahon, K.D.; Russell, T.L. Soil microbial community structure and function in response to land use and management. Environ. Microbiol. Rep. 2008, 1, 106–113. [Google Scholar]
- Ward, B.B.; Arnosti, C.; Bertagnolli, A.D.; Blackwood, C.; Canfield, D.E.; Castañeda, M.; Dobson, J.R.; Harper, D.; Kallmeyer, J.; Marnocha, E.; et al. BugBase: A Bacterial Functional Phenotype Database for Studying Microbial Diversity. Environ. Microbiol. Rep. 2017, 9, 777–785. [Google Scholar]
- Fierer, N.; Bradford, M.A.; Jackson, R.B. Cross-biome analyses of soil microbial community structure and function. J. Ecol. 2012, 100, 51–66. [Google Scholar]
- Yadav, S.; Patel, A.; Ma, J.; Kaur, T.; Verma, V.; Singh, S.; Ahuja, S.; Sinha, R.; Kumar, S. Impact of land use on the abundance and composition of soil microbial communities. Soil Biol. Biochem. 2013, 57, 579–589. [Google Scholar]
- Philippot, L.; Raaijmakers, J.M.; Lemanceau, P.; van der Putten, W.H. Soil microbial communities respond to land use change. Appl. Environ. Microbiol. 2013, 79, 6391–6400. [Google Scholar]
- Deng, Y.; Liu, X.; Yang, Y.; Zhou, J. Soil microbial community responses to land use changes: A meta-analysis. J. Soil Water Conserv. 2017, 72, 327–336. [Google Scholar]
- Lal, R. Soil carbon sequestration impacts on global climate change and food security. Science 2004, 304, 1623–1627. [Google Scholar] [CrossRef]
- Jansson, J.K.; Hofmockel, K.S. Soil microbiomes and land use: Patterns and processes. Nat. Rev. Microbiol. 2020, 18, 259–272. [Google Scholar]









| Variables | FL | AL | WL |
|---|---|---|---|
| pH Value | 6.72 ± 0.33 a | 6.43 ± 0.07 a | 6.41 ± 0.11 a |
| SOC (g·kg−1) | 30.12 ± 1.41 a | 32.07 ± 1.75 a | 25.52 ± 1.40 b |
| TP (g·kg−1) | 0.33 ± 0.08 a | 0.04 ± 0.01 b | 0.11 ± 0.01 c |
| TN (g·kg−1) | 3.54 ± 0.19 a | 3.46 ± 0.46 a | 3.31 ± 0.34 a |
| TK (g·kg−1) | 2.62 ± 0.35 a | 1.94 ± 0.09 b | 2.44 ± 0.62 ab |
| AP (mg·kg−1) | 35.16 ± 2.78 c | 42.38 ± 2.74 b | 63.52 ± 5.10 a |
| AN (mg·kg−1) | 146.24 ± 17.87 c | 245.47 ± 37.66 b | 300.41 ± 166.32 a |
| AK (mg·kg−1) | 153.64 ± 9.96 a | 150.36 ± 3.39 a | 153.62 ± 8.93 a |
| EC (mS·cm−1) | 8.22 ± 2.73 a | 7.53 ± 2.47 b | 4.96 ± 0.86 c |
| β-glucosidase (mg·g−1·d−1) | 14.33 ± 2.04 b | 17.92 ± 4.24 b | 26.11 ± 4.38 a |
| Nitrate reductase (mg·g−1·d−1) | 0.13 ± 0.00 a | 0.06 ± 0.00 c | 0.07 ± 0.00 b |
| Protease (µg·g−1·h−1) | 249.15 ± 17.97 c | 343.07 ± 9.08 b | 455.53 ± 16.41 a |
| Cellulase (µg·10 g−1·d−1) | 79.36 ± 8.34 b | 82.67 ± 2.51 b | 177.24 ± 4.16 a |
| Urease (mg·g−1·d−1) | 0.18 ± 0.01 a | 0.08 ± 0.00 c | 0.11 ± 0.00 b |
| Types | Shannon Index | Simpson Index | ACE Index | Chao1 Index |
|---|---|---|---|---|
| FL | 5.49 ± 0.31 a | 0.021 ± 0.008 a | 2725 ± 350.30 a | 2628 ± 397.20 a |
| AL | 5.87 ± 0.22 a | 0.008 ± 0.001 b | 2289 ± 377.91 b | 2271 ± 347.90 b |
| WL | 5.84 ± 0.22 a | 0.008 ± 0.002 b | 2166 ± 276.80 c | 2159 ± 270.90 b |
Disclaimer/Publisher’s Note: The statements, opinions and data contained in all publications are solely those of the individual author(s) and contributor(s) and not of MDPI and/or the editor(s). MDPI and/or the editor(s) disclaim responsibility for any injury to people or property resulting from any ideas, methods, instructions or products referred to in the content. |
© 2024 by the authors. Licensee MDPI, Basel, Switzerland. This article is an open access article distributed under the terms and conditions of the Creative Commons Attribution (CC BY) license (https://creativecommons.org/licenses/by/4.0/).
Share and Cite
Ding, J.; Yu, S. Stochastic Processes Dominate the Assembly of Soil Bacterial Communities of Land Use Patterns in Lesser Khingan Mountains, Northeast China. Life 2024, 14, 1407. https://doi.org/10.3390/life14111407
Ding J, Yu S. Stochastic Processes Dominate the Assembly of Soil Bacterial Communities of Land Use Patterns in Lesser Khingan Mountains, Northeast China. Life. 2024; 14(11):1407. https://doi.org/10.3390/life14111407
Chicago/Turabian StyleDing, Junnan, and Shaopeng Yu. 2024. "Stochastic Processes Dominate the Assembly of Soil Bacterial Communities of Land Use Patterns in Lesser Khingan Mountains, Northeast China" Life 14, no. 11: 1407. https://doi.org/10.3390/life14111407
APA StyleDing, J., & Yu, S. (2024). Stochastic Processes Dominate the Assembly of Soil Bacterial Communities of Land Use Patterns in Lesser Khingan Mountains, Northeast China. Life, 14(11), 1407. https://doi.org/10.3390/life14111407

