Association of Platelet-Monocyte Ratio with Dyslipidemia in Saudi Arabia: A Large, Population-Based Study
Abstract
1. Introduction
2. Materials and Methods
2.1. Study Design
2.2. Statistical Analysis
3. Results
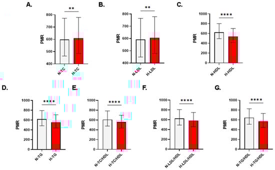
3.1. PMR Is Significantly Altered in Distinct Lipid Markers
3.2. PMR Exhibits Gender Disparity in TC
3.3. Disturbed PMR Is a Marker of Dyslipidemia
3.5. Diagnostic Performance of PMR for Lipid Disturbances
3.6. Predictive Power of PMR for Abnormal Lipid Markers
4. Discussion
5. Conclusions
Author Contributions
Funding
Institutional Review Board Statement
Informed Consent Statement
Data Availability Statement
Acknowledgments
Conflicts of Interest
References
- Najlaa Aljefree, F.A. Prevalence of Cardiovascular Disease and Associated Risk Factors among Adult Population in the Gulf Region: A Systematic Review. Adv. Public Health 2015, 2015, 235101. [Google Scholar] [CrossRef]
- Alguwaihes, A.M.; Alhozali, A.; Yahia, M.M.; Abdel-Nabi, T.; Hassan Hatahet, M.; Albalkhi, N.I.; Al Sifri, S. The prevalence of cardiovascular disease in adults with type 2 diabetes mellitus in Saudi Arabia—CAPTURE study. Saudi Med. J. 2023, 44, 57–66. [Google Scholar] [CrossRef] [PubMed]
- Alfhili, M.A.; Alsughayyir, J.; Basudan, A.M.; Ghneim, H.K.; Alfaifi, M.; Alamri, H.S.; Awan, Z.A.; Algethami, M.R. Patterns of Dyslipidemia in the Anemic and Nonanemic Hypertensive Saudi Population: A Cross-Sectional Study. Int. J. Gen. Med. 2022, 15, 7895–7906. [Google Scholar] [CrossRef] [PubMed]
- Alhabib, K.F.; Batais, M.A.; Almigbal, T.H.; Alshamiri, M.Q.; Altaradi, H.; Rangarajan, S.; Yusuf, S. Demographic, behavioral, and cardiovascular disease risk factors in the Saudi population: Results from the Prospective Urban Rural Epidemiology study (PURE-Saudi). BMC Public Health 2020, 20, 1213. [Google Scholar] [CrossRef]
- Hanh, N.T.H.; Tuyet, L.T.; Dao, D.T.A.; Tao, Y.; Chu, D.T. Childhood Obesity Is a High-risk Factor for Hypertriglyceridemia: A Case-control Study in Vietnam. Osong Public Health Res. Perspect. 2017, 8, 138–146. [Google Scholar] [CrossRef] [PubMed]
- Cho, S.M.J.; Lee, H.J.; Shim, J.S.; Song, B.M.; Kim, H.C. Associations between age and dyslipidemia are differed by education level: The Cardiovascular and Metabolic Diseases Etiology Research Center (CMERC) cohort. Lipids Health Dis. 2020, 19, 12. [Google Scholar] [CrossRef]
- Pirillo, A.; Casula, M.; Olmastroni, E.; Norata, G.D.; Catapano, A.L. Global epidemiology of dyslipidaemias. Nat. Rev. Cardiol. 2021, 18, 689–700. [Google Scholar] [CrossRef] [PubMed]
- Lievens, D.; von Hundelshausen, P. Platelets in atherosclerosis. Thromb. Haemost. 2011, 106, 827–838. [Google Scholar] [CrossRef]
- Hilgendorf, I.; Swirski, F.K.; Robbins, C.S. Monocyte fate in atherosclerosis. Arter. Thromb. Vasc. Biol. 2015, 35, 272–279. [Google Scholar] [CrossRef]
- Woollard, K.J.; Geissmann, F. Monocytes in atherosclerosis: Subsets and functions. Nat. Rev. Cardiol. 2010, 7, 77–86. [Google Scholar] [CrossRef]
- Zhang, Y.; Shi, Y.; Shen, H.; Shou, L.; Fang, Q.; Zheng, X.; Zhu, M.; Huang, X.; Huang, J.; Li, L.; et al. The value of a new prognostic model developed by lymphocyte-monocyte ratio and platelet-monocyte ratio in peripheral T-cell lymphoma. Cancer Cell Int. 2021, 21, 573. [Google Scholar] [CrossRef]
- Luo, P.; Cai, W.; Yang, L.; Chen, S.; Wu, Z.; Chen, Y.; Zhang, R.; Shi, Y.; Yan, W.; Wang, C. Prognostic significance of pretreatment lymphocyte/monocyte ratio in retroperitoneal liposarcoma patients after radical resection. Cancer Manag. Res. 2018, 10, 4727–4734. [Google Scholar] [CrossRef] [PubMed]
- Terzi, Ö.; Bayram, C.; Ayçiçek, A.; Uysalol, E.; Nur Baş, C.; Solgun, H.A.; Tahtakesen, T.; Arslantaş, E.; Tekgündüz, S. The Platelet/Monocyte Ratio Before Treatment Predicts Prognosis in Solid Childhood Cancers. Med. Lab. Technol. J. 2022, 8, 168–176. [Google Scholar] [CrossRef]
- Singh, A.; Singh, A.; Kushwaha, R.; Yadav, G.; Tripathi, T.; Chaudhary, S.C.; Verma, S.P.; Singh, U.S. Hyperlipidemia and Platelet Parameters: Two Sides of the Same Coin. Cureus 2022, 14, e25884. [Google Scholar] [CrossRef]
- Aiello, R.J.; Perry, B.D.; Bourassa, P.A.; Robertson, A.; Weng, W.; Knight, D.R.; Smith, A.H.; Frederick, K.S.; Kalgutkar, A.; Gladue, R.P. CCR2 receptor blockade alters blood monocyte subpopulations but does not affect atherosclerotic lesions in apoE(-/-) mice. Atherosclerosis 2010, 208, 370–375. [Google Scholar] [CrossRef]
- Murphy, A.J.; Woollard, K.J.; Hoang, A.; Mukhamedova, N.; Stirzaker, R.A.; McCormick, S.P.; Remaley, A.T.; Sviridov, D.; Chin-Dusting, J. High-density lipoprotein reduces the human monocyte inflammatory response. Arter. Thromb. Vasc. Biol. 2008, 28, 2071–2077. [Google Scholar] [CrossRef]
- Karakas, M.; Koenig, W.; Zierer, A.; Herder, C.; Rottbauer, W.; Baumert, J.; Meisinger, C.; Thorand, B. Myeloperoxidase is associated with incident coronary heart disease independently of traditional risk factors: Results from the MONICA/KORA Augsburg study. J. Intern. Med. 2012, 271, 43–50. [Google Scholar] [CrossRef] [PubMed]
- O’Donnell, V.B.; Murphy, R.C.; Watson, S.P. Platelet lipidomics: Modern day perspective on lipid discovery and characterization in platelets. Circ. Res. 2014, 114, 1185–1203. [Google Scholar] [CrossRef]
- Wraith, K.S.; Magwenzi, S.; Aburima, A.; Wen, Y.; Leake, D.; Naseem, K.M. Oxidized low-density lipoproteins induce rapid platelet activation and shape change through tyrosine kinase and Rho kinase-signaling pathways. Blood 2013, 122, 580–589. [Google Scholar] [CrossRef] [PubMed]
- Alfhili, M.A.; Basudan, A.M.; Alfaifi, M.; Awan, Z.A.; Algethami, M.R.; Alsughayyir, J. Patterns of 25-Hydroxyvitamin D3, Calcium Status, and Anemia in the Saudi Population: A Cross-Sectional Study. Life 2022, 12, 2119. [Google Scholar] [CrossRef]
- Jiang, X.; Peng, M.; Chen, S.; Wu, S.; Zhang, W. Vitamin D deficiency is associated with dyslipidemia: A cross-sectional study in 3788 subjects. Curr. Med. Res. Opin. 2019, 35, 1059–1063. [Google Scholar] [CrossRef] [PubMed]
- Huang, F.; Liu, Q.; Zhang, Q.; Wan, Z.; Hu, L.; Xu, R.; Cheng, A.; Lv, Y.; Wang, L. Sex-Specific Association between Serum Vitamin D Status and Lipid Profiles: A Cross-Sectional Study of a Middle-Aged and Elderly Chinese Population. J. Nutr. Sci. Vitaminol. 2020, 66, 105–113. [Google Scholar] [CrossRef] [PubMed]
- Aggarwal, R.; Bhatt, D.L.; Rodriguez, F.; Yeh, R.W.; Wadhera, R.K. Trends in Lipid Concentrations and Lipid Control among US Adults, 2007–2018. J. Am. Med. Assoc. 2022, 328, 737–745. [Google Scholar] [CrossRef] [PubMed]
- Nedungadi, T.P.; Clegg, D.J. Sexual dimorphism in body fat distribution and risk for cardiovascular diseases. J. Cardiovasc. Transl. Res. 2009, 2, 321–327. [Google Scholar] [CrossRef] [PubMed]
- Zhu, J.; Zhang, Y.; Wu, Y.; Xiang, Y.; Tong, X.; Yu, Y.; Qiu, Y.; Cui, S.; Zhao, Q.; Wang, N.; et al. Obesity and Dyslipidemia in Chinese Adults: A Cross-Sectional Study in Shanghai, China. Nutrients 2022, 14, 2321. [Google Scholar] [CrossRef]
- Lin, L.Y.; Hsu, C.Y.; Lee, H.A.; Tinkov, A.A.; Skalny, A.V.; Wang, W.H.; Chao, J.C. Gender difference in the association of dietary patterns and metabolic parameters with obesity in young and middle-aged adults with dyslipidemia and abnormal fasting plasma glucose in Taiwan. Nutr. J. 2019, 18, 75. [Google Scholar] [CrossRef]
- Qiu, L.; Wang, W.; Sa, R.; Liu, F. Prevalence and Risk Factors of Hypertension, Diabetes, and Dyslipidemia among Adults in Northwest China. Int. J. Hypertens. 2021, 2021, 5528007. [Google Scholar] [CrossRef]
- Parker-Duffen, J.L.; Walsh, K. Cardiometabolic effects of adiponectin. Best. Pract. Res. Clin. Endocrinol. Metab. 2014, 28, 81–91. [Google Scholar] [CrossRef]
- Harris, R.B. Direct and indirect effects of leptin on adipocyte metabolism. Biochim. Biophys. Acta 2014, 1842, 414–423. [Google Scholar] [CrossRef]
- Alfhili, M.A.; Alsughayyir, J.; Basudan, A.; Ghneim, H.K.; Aboul-Soud, M.A.M.; Marie, M.; Dera, A.; Alfaifi, M.; Alkhathami, A.G.; Awan, Z.A.; et al. Isolated and Combined Effect of Age and Gender on Neutrophil-Lymphocyte Ratio in the Hyperglycemic Saudi Population. Medicina 2022, 58, 1040. [Google Scholar] [CrossRef]
- Jones, R.D.; Lopez, A.M.; Tong, E.Y.; Posey, K.S.; Chuang, J.C.; Repa, J.J.; Turley, S.D. Impact of physiological levels of chenodeoxycholic acid supplementation on intestinal and hepatic bile acid and cholesterol metabolism in Cyp7a1-deficient mice. Steroids 2015, 93, 87–95. [Google Scholar] [CrossRef]
- Drover, V.A.; Agellon, L.B. Regulation of the human cholesterol 7alpha-hydroxylase gene (CYP7A1) by thyroid hormone in transgenic mice. Endocrinology 2004, 145, 574–581. [Google Scholar] [CrossRef][Green Version]
- Phelps, T.; Snyder, E.; Rodriguez, E.; Child, H.; Harvey, P. The influence of biological sex and sex hormones on bile acid synthesis and cholesterol homeostasis. Biol. Sex. Differ. 2019, 10, 52. [Google Scholar] [CrossRef]
- Murata, Y.; Ogawa, Y.; Saibara, T.; Nishioka, A.; Fujiwara, Y.; Fukumoto, M.; Inomata, T.; Enzan, H.; Onishi, S.; Yoshida, S. Unrecognized hepatic steatosis and non-alcoholic steatohepatitis in adjuvant tamoxifen for breast cancer patients. Oncol. Rep. 2000, 7, 1299–1304. [Google Scholar] [CrossRef] [PubMed]
- Brady, C.W. Liver disease in menopause. World J. Gastroenterol. 2015, 21, 7613–7620. [Google Scholar] [CrossRef] [PubMed]
- Girona, J.; Amigo, N.; Ibarretxe, D.; Plana, N.; Rodriguez-Borjabad, C.; Heras, M.; Ferre, R.; Gil, M.; Correig, X.; Masana, L. HDL Triglycerides: A New Marker of Metabolic and Cardiovascular Risk. Int. J. Mol. Sci. 2019, 20, 3151. [Google Scholar] [CrossRef] [PubMed]
- Mineo, C.; Deguchi, H.; Griffin, J.H.; Shaul, P.W. Endothelial and antithrombotic actions of HDL. Circ. Res. 2006, 98, 1352–1364. [Google Scholar] [CrossRef]
- Rye, K.A.; Bursill, C.A.; Lambert, G.; Tabet, F.; Barter, P.J. The metabolism and anti-atherogenic properties of HDL. J. Lipid Res. 2009, 50, S195–S200. [Google Scholar] [CrossRef]
- Hamaya, R.; Mora, S.; Lawler, P.R.; Cook, N.R.; Ridker, P.M.; Buring, J.E.; Lee, I.M.; Manson, J.E.; Tobias, D.K. Association of Plasma Branched-Chain Amino Acid With Biomarkers of Inflammation and Lipid Metabolism in Women. Circ. Genom. Precis. Med. 2021, 14, e003330. [Google Scholar] [CrossRef]
- Nava-Salazar, S.; Flores-Pliego, A.; Perez-Martinez, G.; Parra-Hernandez, S.; Vanoye-Carlo, A.; Ibarguengoitia-Ochoa, F.; Perichart-Perera, O.; Reyes-Munoz, E.; Solis-Paredes, J.M.; Espino, Y.S.S.; et al. Resistin Modulates Low-Density Lipoprotein Cholesterol Uptake in Human Placental Explants via PCSK9. Reprod. Sci. 2022, 29, 3242–3253. [Google Scholar] [CrossRef]
- Xiao, B.; Mao, J.; Sun, B.; Zhang, W.; Wang, Y.; Wang, P.; Ruan, Z.; Xi, W.; Li, H.; Zhou, J.; et al. Integrin beta3 Deficiency Results in Hypertriglyceridemia via Disrupting LPL (Lipoprotein Lipase) Secretion. Arter. Thromb. Vasc. Biol. 2020, 40, 1296–1310. [Google Scholar] [CrossRef] [PubMed]
- Alfhili, M.A.; Alsughayyir, J.; Basudan, A.M.; Alsubki, R.; Alqahtani, S.; Awan, Z.A.; Algethami, M.R.; Al-Sheikh, Y.A. Monocyte-Lymphocyte Ratio and Dysglycemia: A Retrospective, Cross-Sectional Study of the Saudi Population. Healthcare 2022, 10, 2289. [Google Scholar] [CrossRef] [PubMed]
- Alfhili, M.A.; Alsughayyir, J.; Basudan, A.; Alfaifi, M.; Awan, Z.A.; Algethami, M.R.; Al-Sheikh, Y.A. Blood indices of omega-3 and omega-6 polyunsaturated fatty acids are altered in hyperglycemia. Saudi J. Biol. Sci. 2023, 30, 103577. [Google Scholar] [CrossRef] [PubMed]
- Kosmas, C.E.; Rodriguez Polanco, S.; Bousvarou, M.D.; Papakonstantinou, E.J.; Pena Genao, E.; Guzman, E.; Kostara, C.E. The Triglyceride/High-Density Lipoprotein Cholesterol (TG/HDL-C) Ratio as a Risk Marker for Metabolic Syndrome and Cardiovascular Disease. Diagnostics 2023, 13, 929. [Google Scholar] [CrossRef] [PubMed]
- Nosrati, M.; Safari, M.; Alizadeh, A.; Ahmadi, M.; Mahrooz, A. The Atherogenic Index Log (Triglyceride/HDL-Cholesterol) as a Biomarker to Identify Type 2 Diabetes Patients with Poor Glycemic Control. Int. J. Prev. Med. 2021, 12, 160. [Google Scholar]
- Ramkumar, S.; Raghunath, A.; Raghunath, S. Statin Therapy: Review of Safety and Potential Side Effects. Acta Cardiol. Sin. 2016, 32, 631–639. [Google Scholar] [CrossRef]
- Nenna, A.; Nappi, F.; Lusini, M.; Satriano, U.M.; Schiliro, D.; Spadaccio, C.; Chello, M. Effect of Statins on Platelet Activation and Function: From Molecular Pathways to Clinical Effects. Biomed. Res. Int. 2021, 2021, 6661847. [Google Scholar] [CrossRef]








| Characteristic | Normal PMR | High PMR | p |
|---|---|---|---|
| Age (years) | 39.0 (40.73–41.49) | 38.0 (40.07–40.77) | 0.052 |
| HCT (%) | 42.90 (42.58–42.80) | 40.0 (39.80–40.03) | <0.0001 |
| RBC count (×106/μL) | 5.39 (5.38–5.41) | 5.12 (5.16–5.18) | <0.0001 |
| Hb (g/dL) | 14.90 (14.77–14.86) | 13.67 (13.62–13.71) | <0.0001 |
| MCH (pg) | 27.90 (27.38–27.50) | 27.10 (26.36–26.50) | <0.0001 |
| MCHC (g/dL) | 34.80 (34.62–34.69) | 34.30 (34.12–34.21) | <0.0001 |
| MCV (fL) | 79.80 (78.98–79.28) | 78.30 (77.10–77.44) | <0.0001 |
| RDW-SD (%) | 13.90 (14.30–14.38) | 14.10 (14.66–14.76) | <0.0001 |
| ESR (mm/h) | 15.0 (36.63–38.25) | 10.0 (12.95–13.69) | <0.0001 |
| WBC count (×106/μL) | 6.44 (6.61–6.70) | 5.18 (5.37–5.45) | <0.0001 |
| FBG (mg/dL) | 96.0 (107.3–109.2) | 93.0 (101.5–103.2) | <0.0001 |
| HbA1C | 5.60 (6.09–6.26) | 5.40 (5.83–5.94) | <0.0001 |
| Potassium (mEq/L) | 4.40 (4.42–4.45) | 4.39 (4.38–4.41) | 0.0002 |
| Calcium (mg/dL) | 9.60 (9.61–9.63) | 9.60 (9.61–9.64) | 0.7534 |
| Chloride (mEq/L) | 104.0 (103.9–104.2) | 105.0 (104.5–104.8) | <0.0001 |
| Total protein (g/dL) | 7.20 (7.19–7.23) | 7.27 (7.24–7.28) | 0.0007 |
| Albumin (g/dL) | 4.20 (4.19–4.22) | 4.20 (4.19–4.22) | 0.5563 |
| Globulins (g/dL) | 3.0 (2.95–2.99) | 3.0 (3.0–3.04) | <0.0001 |
| ALT (U/L) | 21.0 (25.59–26.56) | 17.0 (21.12–21.95) | <0.0001 |
| AST (U/L) | 19.0 (21.15–21.73) | 18.0 (19.55–20.12) | <0.0001 |
| ALP (U/L) | 69.0 (72.12–74.32) | 67.0 (69.26–71.16) | 0.0002 |
| Creatinine (mg/dL) | 0.80 (0.81–0.83) | 0.70 (0.72–0.74) | <0.0001 |
| Urea (mg/dL) | 25.0 (26.10–26.77) | 22.0 (23.04–23.61) | <0.0001 |
| Uric acid (mg/dL) | 5.57 (5.54–5.61) | 4.90 (4.98–5.10) | <0.0001 |
| TSH (mIU/L) | 1.80 (2.38–2.53) | 1.78 (2.41–2.60) | 0.2649 |
| Free T4 (ng/dL) | 1.0 (1.01–1.02) | 1.0 (1.01–1.02) | 0.4570 |
| Testosterone (ng/dL) | 4.58 (4.77–5.0) | 4.75 (4.85–5.20) | 0.1056 |
| PSA (ng/mL) | 0.67 (0.97–1.17) | 0.66 (0.70–1.50) | 0.2770 |
| CRP (mg/L) | 0.33 (0.63–0.72) | 0.33 (0.56–0.63) | 0.7670 |
| Ferritin (ng/mL) | 39.34 (66.63–78.20) | 22.28 (41.73–48.52) | <0.0001 |
| 25-OH-D3 (nmol/L) | 14.20 (16.44–16.89) | 13.50 (16.28–16.76) | <0.0001 |
| Marker | Prevalence (%) | p |
|---|---|---|
| TC | ||
| PMR > 588.6 | 39.87 | |
| PMR < 588.6 | 41.73 | 0.0834 |
| LDL | ||
| PMR > 585.3 | 75.41 | 0.1534 |
| PMR < 585.3 | 77.50 | |
| HDL | ||
| PMR < 586.4 | 20.43 | |
| PMR > 586.4 | 32.22 | <0.0001 |
| TG | ||
| PMR < 569.3 | 27.42 | |
| PMR > 569.3 | 19.33 | <0.0001 |
| TC/HDL | ||
| PMR < 563.9 | 12.84 | |
| PMR > 563.9 | 8.58 | <0.0001 |
| LDL/HDL | ||
| PMR < 596.9 | 59.97 | |
| PMR > 596.9 | 51.86 | <0.0001 |
| TG/HDL | ||
| PMR < 591.1 | 63.33 | |
| PMR > 591.1 | 49.93 | <0.0001 |
| Parameter | PR | 95% CI | p | OR | 95% CI | p |
|---|---|---|---|---|---|---|
| High TC | 1.0466 | 1.0059–1.0889 | 0.0245 | 1.0799 | 1.0100–1.1547 | 0.0244 |
| High LDL | 1.0278 | 1.0092–1.0468 | 0.0033 | 1.1236 | 1.0397–1.2144 | 0.0032 |
| Low HDL | 1.5771 | 1.4900–1.6692 | <0.0001 | 1.8514 | 1.7157–1.9977 | <0.0001 |
| High TG | 0.7051 | 0.6638–0.7491 | <0.0001 | 0.6345 | 0.5865–0.6864 | <0.0001 |
| High TC/HDL | 0.6690 | 0.6074–0.7368 | <0.0001 | 0.6379 | 0.5726–0.7106 | <0.0001 |
| High LDL/HDL | 0.8647 | 0.8396–0.8905 | <0.0001 | 0.7189 | 0.6726–0.7684 | <0.0001 |
| High TG/HDL | 0.7886 | 0.7658–0.8120 | <0.0001 | 0.5777 | 0.5401–0.6178 | <0.0001 |
Disclaimer/Publisher’s Note: The statements, opinions and data contained in all publications are solely those of the individual author(s) and contributor(s) and not of MDPI and/or the editor(s). MDPI and/or the editor(s) disclaim responsibility for any injury to people or property resulting from any ideas, methods, instructions or products referred to in the content. |
© 2023 by the authors. Licensee MDPI, Basel, Switzerland. This article is an open access article distributed under the terms and conditions of the Creative Commons Attribution (CC BY) license (https://creativecommons.org/licenses/by/4.0/).
Share and Cite
Alfhili, M.A.; Alotaibi, G.A.; Alfaifi, M.; Almoghrabi, Y.; Alsughayyir, J. Association of Platelet-Monocyte Ratio with Dyslipidemia in Saudi Arabia: A Large, Population-Based Study. Life 2023, 13, 1685. https://doi.org/10.3390/life13081685
Alfhili MA, Alotaibi GA, Alfaifi M, Almoghrabi Y, Alsughayyir J. Association of Platelet-Monocyte Ratio with Dyslipidemia in Saudi Arabia: A Large, Population-Based Study. Life. 2023; 13(8):1685. https://doi.org/10.3390/life13081685
Chicago/Turabian StyleAlfhili, Mohammad A., Ghada A. Alotaibi, Mohammed Alfaifi, Yousef Almoghrabi, and Jawaher Alsughayyir. 2023. "Association of Platelet-Monocyte Ratio with Dyslipidemia in Saudi Arabia: A Large, Population-Based Study" Life 13, no. 8: 1685. https://doi.org/10.3390/life13081685
APA StyleAlfhili, M. A., Alotaibi, G. A., Alfaifi, M., Almoghrabi, Y., & Alsughayyir, J. (2023). Association of Platelet-Monocyte Ratio with Dyslipidemia in Saudi Arabia: A Large, Population-Based Study. Life, 13(8), 1685. https://doi.org/10.3390/life13081685

