Numerical Solution of Time-Fractional Schrödinger Equation by Using FDM
Abstract
:1. Introduction
2. Preliminaries
3. Analysis of the Method
3.1. Construction of the Difference Scheme
3.2. Analysis of Stability
3.3. Analysis of Convergence
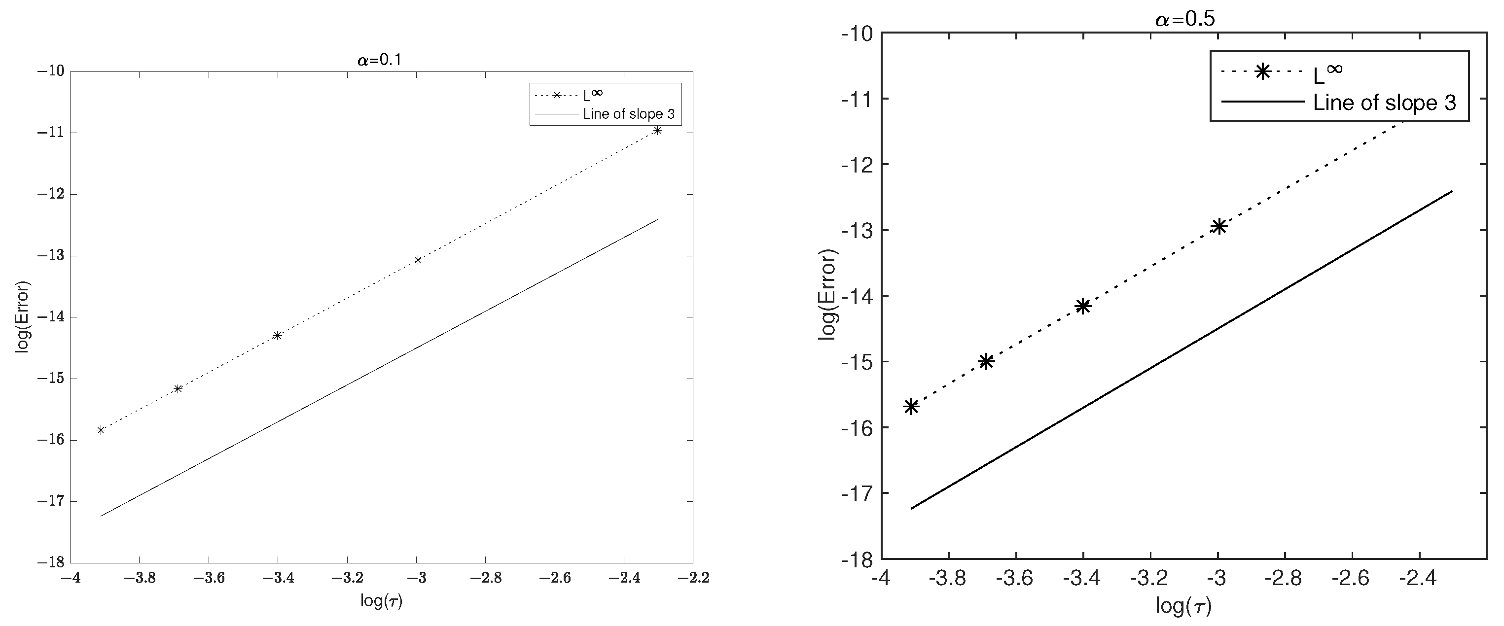
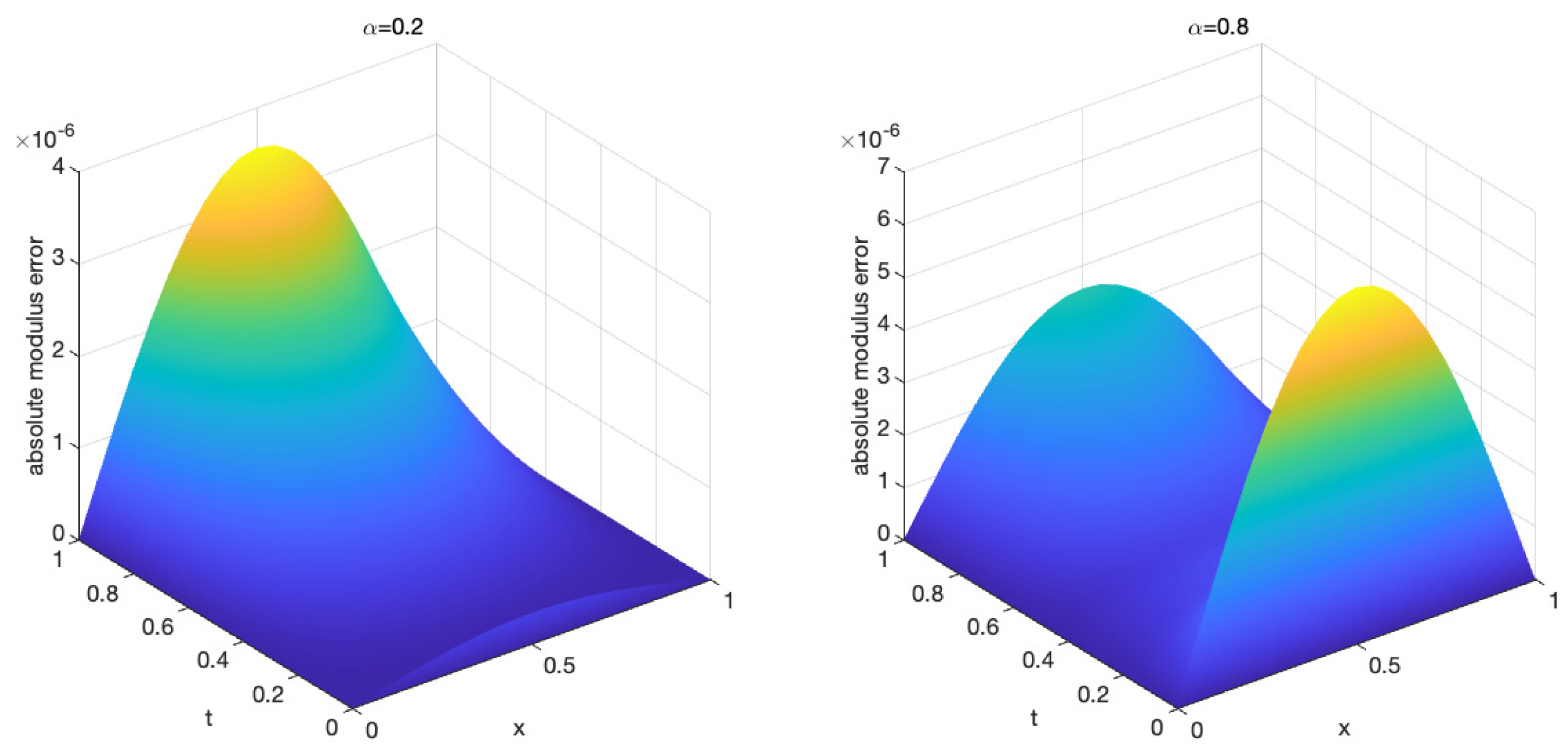
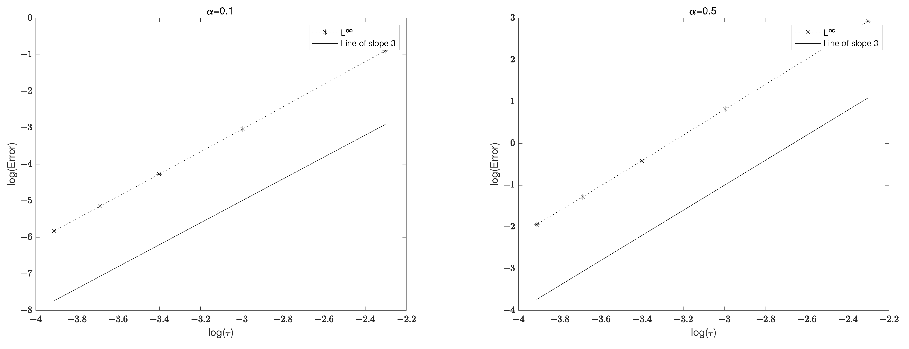
4. Numerical Experiment
5. Conclusions
Author Contributions
Funding
Institutional Review Board Statement
Informed Consent Statement
Data Availability Statement
Conflicts of Interest
Abbreviations
| TFSE | Time-fractional Schrödinger equation |
| LDG | Local discontinuous Galerkin |
| TFKBE | Time-fractional KdV Burgres’ equation |
References
- Schrödinger, E. An undulatory theory of the mechanics of atoms and molecules. Phys. Rev. 1926, 28, 1049–1070. [Google Scholar] [CrossRef]
- Chang, Q.; Jia, E.; Sun, W. Difference schemes for solving the generalized nonlinear Schrödinger equation. J. Comput. Phys. 1999, 148, 397–415. [Google Scholar] [CrossRef]
- Dai, W. An unconditionally stable three-level explicit difference scheme for the Schrödinger equation with a variable coefficient. SIAM J. Numer. Anal. 1992, 29, 174–181. [Google Scholar] [CrossRef]
- Ivanauskas, F.; Radziunas, M. On convergence and stability of the explicit difference method for solution of nonlinear Schrödinger equations. SIAM J. Numer. Anal. 1999, 36, 1466–1481. [Google Scholar] [CrossRef]
- Nash, P.L.; Chen, L. Efficient finite difference solutions to the time-dependent Schrödinger equation. J. Comput. Phys. 1997, 130, 266–268. [Google Scholar] [CrossRef]
- Sun, Z.; Wu, X. The stability and convergence of a difference scheme for the Schrödinger equation on an infinite domain by using artificial boundary conditions. J. Comput. Phys. 2006, 214, 209–223. [Google Scholar] [CrossRef]
- Karakashian, O.A.; Akrivis, G.D.; Dougalis, V.A. On optimal order error estimates for the nonlinear Schrödinger equation. SIAM J. Numer. Anal. 1993, 30, 377–400. [Google Scholar] [CrossRef]
- Bao, W.; Jaksch, D. An explicit unconditionally stable numerical method for solving damped nonlinear Schrödinger equations with a focusing nonlinearity. SIAM J. Numer. Anal. 2003, 41, 1406–1426. [Google Scholar] [CrossRef]
- Li, B.; Fairweather, G.; Bialecki, B. Discrete-time orthogonal spline collocation methods for Schrödinger equations in two space variables. SIAM J. Numer. Anal. 1998, 35, 453–477. [Google Scholar] [CrossRef]
- Robinson, M.P.; Fairweather, G. Orthogonal spline collocation methods for Schrödinger-type equations in one space variable. Numer. Math. 1994, 68, 355–376. [Google Scholar] [CrossRef]
- Naber, M. Time fractional Schrödinger equation. J. Math. Phys. 2004, 45, 3339–3352. [Google Scholar] [CrossRef]
- Wei, L.; He, Y.; Zhang, X.; Wang, S. Analysis of an implicit fully discrete local discontinuous Galerkin method for the time-fractional Schrödinger equation. Finite Elem. Anal. Des. 2012, 59, 28–34. [Google Scholar] [CrossRef]
- Garrappa, R.; Moret, I.; Popolizio, M. Solving the time-fractional Schrödinger equation by Krylov projection methods. J. Comput. Phys. 2015, 293, 115–134. [Google Scholar] [CrossRef]
- Liu, N.; Jiang, W. A numerical method for solving the time fractional Schrödinger equation. Adv. Comput. Math. 2018, 44, 1235–1248. [Google Scholar] [CrossRef]
- Zheng, M.; Liu, F.; Jin, Z. The global analysis on the spectral collocation method for time fractional Schrödinger equation. Appl. Math. Comput. 2020, 365, 124689. [Google Scholar] [CrossRef]
- Eskar, R.; Feng, X.; Kasim, E. On high-order compact schemes for the multidimensional time-fractional Schrödinger equation. Adv. Differ. Equ. 2020, 1, 1–18. [Google Scholar] [CrossRef]
- Fei, M.; Wang, N.; Huang, C. A second-order implicit difference scheme for the nonlinear time-space fractional Schrödinger equation. Appl. Numer. Math. 2020, 153, 399–411. [Google Scholar] [CrossRef]
- Cen, D.; Wang, Z.; Mo, Y. Second order difference schemes for time-fractional KdV–Burgers’ equation with initial singularity. Appl. Math. Lett. 2021, 112, 106829. [Google Scholar] [CrossRef]
- Ding, Q.; Wong, P.J.Y. Quintic non-polynomial spline for time-fractional nonlinear Schrödinger equation. Adv. Differ. Equ. 2020, 46, 1–27. [Google Scholar] [CrossRef]
- Mokhtari, R.; Ramezani, M.; Haase, G. Stability and convergence analyses of the FDM based on some L-type formulae for solving the subdiffusion equation. Numer. Math. Theor. Meth. Appl. 2021, 14, 945–971. [Google Scholar]
- Hadhoud, A.R.; Rageh, A.A.M.; Radwan, T. Computational solution of the time-fractional Schrödinger equation by using trigonometric B- Spline collocation method. Fractal Fract. 2022, 6, 127. [Google Scholar] [CrossRef]
- Mokhtari, R.; Mostajeran, F. A high order formula to approximate the Caputo fractional derivative. Commun. Appl. Math. Comput. 2020, 2, 1–29. [Google Scholar] [CrossRef]
- Xie, S.; Li, G.; Yi, S. Compact finite difference schemes with high accuracy for one-dimensional nonlinear Schrödinger equation. Comput. Methods Appl. Mech. Eng. 2009, 198, 1052–1060. [Google Scholar] [CrossRef]
- Gao, Z.; Xie, S. Fourth-order alternating direction implicit compact finite difference schemes for two-dimensional Schrödinger equations. Appl. Numer. Math. 2011, 61, 593–614. [Google Scholar] [CrossRef]
- Holte, J.M. Discrete Gronwall lemma and applications. MAA-NCS Meet. Univ. North Dakota. 2009, 24, 1–7. [Google Scholar]
- Sun, Z. The Numerical Methods for Partial Equations; Science Press: Beijing, China, 2005; pp. 2–3. (In Chinese) [Google Scholar]
- Wang, B.; Liang, D.; Sun, T. The conservative splitting high-order compact finite difference scheme for two-dimensional Schrödinger equations. Int. J. Comput. Methods 2017, 14, 1750079. [Google Scholar] [CrossRef]








| h | -Error | Order | |
|---|---|---|---|
| 1/2 | 0.0395 | - | |
| 1/4 | 2.2777 × 10 | 4.1107 | |
| 0.1 | 1/8 | 1.4014 × 10 | 4.0268 |
| 1/16 | 8.7188 × 10 | 4.0066 | |
| 1/32 | 5.4430 × 10 | 4.0017 | |
| 1/2 | 0.0393 | - | |
| 1/4 | 2.2777 × 10 | 4.1104 | |
| 0.5 | 1/8 | 1.3974 × 10 | 4.0258 |
| 1/16 | 8.6938 × 10 | 4.0066 | |
| 1/32 | 5.4273 × 10 | 4.0017 | |
| 1/2 | 0.0396 | - | |
| 1/4 | 2.2935 × 10 | 4.1108 | |
| 0.9 | 1/8 | 1.4073 × 10 | 4.0265 |
| 1/16 | 8.7792 × 10 | 4.0027 | |
| 1/32 | 5.7222 × 10 | 3.9395 |
| h | -Error | Order | |
|---|---|---|---|
| 2 | 0.0240 | - | |
| 4 | 1.4026 × 10 | 4.0953 | |
| 0.1 | 8 | 8.6104 × 10 | 4.0260 |
| 16 | 5.3570 × 10 | 4.0066 | |
| 32 | 3.3509 × 10 | 3.9990 | |
| 2 | 0.0181 | - | |
| 4 | 1.0620 × 10 | 4.0891 | |
| 0.5 | 8 | 6.6241 × 10 | 4.0028 |
| 16 | 4.1390 × 10 | 4.0004 | |
| 32 | 2.5174 × 10 | 4.0393 | |
| 2 | 0.0117 | - | |
| 4 | 6.9124 × 10 | 4.0856 | |
| 0.9 | 8 | 4.4740 × 10 | 3.9500 |
| 16 | 2.7902 × 10 | 4.0031 | |
| 32 | 1.7359 × 10 | 4.0066 |
| Example 1 | Example 2 | ||||
|---|---|---|---|---|---|
| Order(L1) | Order(L1-2) | Order(L1) | Order(L1-2) | ||
| 0.1 | 1/10 | - | - | - | - |
| 1/20 | 1.768 | 3.042 | 1.764 | 3.010 | |
| 1/40 | 1.787 | 3.021 | 1.784 | 2.981 | |
| 1/80 | 1.802 | 3.010 | 1.800 | 2.965 | |
| 0.5 | 1/10 | - | - | - | - |
| 1/20 | 1.472 | 2.872 | 1.448 | 2.553 | |
| 1/40 | 1.480 | 2.699 | 1.468 | 2.524 | |
| 1/80 | 1.486 | 2.547 | 1.478 | 2.511 | |
| 0.9 | 1/10 | - | - | - | - |
| 1/20 | 1.089 | 1.397 | 1.051 | 2.086 | |
| 1/40 | 1.136 | 1.995 | 1.074 | 2.124 | |
| 1/80 | 1.157 | 2.162 | 1.087 | 2.100 | |
Disclaimer/Publisher’s Note: The statements, opinions and data contained in all publications are solely those of the individual author(s) and contributor(s) and not of MDPI and/or the editor(s). MDPI and/or the editor(s) disclaim responsibility for any injury to people or property resulting from any ideas, methods, instructions or products referred to in the content. |
© 2023 by the authors. Licensee MDPI, Basel, Switzerland. This article is an open access article distributed under the terms and conditions of the Creative Commons Attribution (CC BY) license (https://creativecommons.org/licenses/by/4.0/).
Share and Cite
Serik, M.; Eskar, R.; Huang, P. Numerical Solution of Time-Fractional Schrödinger Equation by Using FDM. Axioms 2023, 12, 816. https://doi.org/10.3390/axioms12090816
Serik M, Eskar R, Huang P. Numerical Solution of Time-Fractional Schrödinger Equation by Using FDM. Axioms. 2023; 12(9):816. https://doi.org/10.3390/axioms12090816
Chicago/Turabian StyleSerik, Moldir, Rena Eskar, and Pengzhan Huang. 2023. "Numerical Solution of Time-Fractional Schrödinger Equation by Using FDM" Axioms 12, no. 9: 816. https://doi.org/10.3390/axioms12090816
APA StyleSerik, M., Eskar, R., & Huang, P. (2023). Numerical Solution of Time-Fractional Schrödinger Equation by Using FDM. Axioms, 12(9), 816. https://doi.org/10.3390/axioms12090816

