Classical Partition Function for Non-Relativistic Gravity
Abstract
1. Introduction
- (1)
- As gravitational binding gets tighter, the kinetic energy augments and so does, as a consequence, the temperature;
- (2)
- As gravitational binding gets weaker, the kinetic energy decreases, and as a consequence, the temperature diminishes;
- (3)
- The specific heat becomes negative if the system can freely expand or contract.
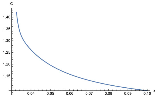
2. Basic Instance: Partition Function for the Distance-Case
3. Partition Function for the Bound System
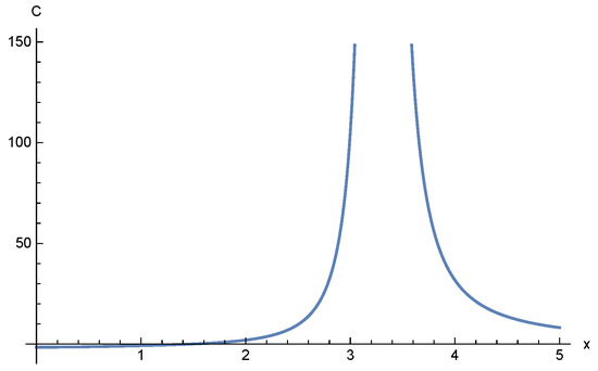
4. Partition Function for
5. Partition Function for
6. Conclusions
- The last two of the four scenarios envisioned here are linked by the twin transform from y to .
- Even if our treatment is classical, the third law of thermodynamics is obeyed by the specific heat in all cases.
- It is remarkable that at a classical level, one can detect that at too high temperatures, statistical mechanics fails because the partition function becomes negative. We know now that at these Ts, matter cannot exist.
- Transformation from y to : we might have discovered a transform that conserves the physics in the statistical mechanics of gravitation.
Author Contributions
Funding
Conflicts of Interest
References
- Zamora, J.; Plastino, A.; Rocca, M.C.; Ferri, G.L. Dimensionally regularized Tsallis’ Statistical Mechanics and two-body Newton’s gravitation. Physica A 2018, 497, 310. [Google Scholar] [CrossRef]
- Lynden-Bell, D.; Lynden-Bell, R.M. On the negative specific heat paradox. Mon. Not. R. Astron. Soc. 1977, 181, 405. [Google Scholar] [CrossRef]
- Gradshteyn, S.; Ryzhik, I.M. Table of Integrals, Series and Products; Academic Press, Inc.: Cambridge, MA, USA, 1980. [Google Scholar]
- Gel’fand, I.M.; Shilov, G.E. Generalized Functions; Academic Press: Cambridge, MA, USA, 1964; Volume 1. [Google Scholar]
- Prudnikov, A.P.; Brichkov, Y.A.; Marichev, O.I. Integrals and Series; Gordon and Breach Science Publishers: London, UK, 1992. [Google Scholar]












Publisher’s Note: MDPI stays neutral with regard to jurisdictional claims in published maps and institutional affiliations. |
© 2021 by the authors. Licensee MDPI, Basel, Switzerland. This article is an open access article distributed under the terms and conditions of the Creative Commons Attribution (CC BY) license (https://creativecommons.org/licenses/by/4.0/).
Share and Cite
Hameeda, M.; Plastino, A.; Rocca, M.C.; Zamora, J. Classical Partition Function for Non-Relativistic Gravity. Axioms 2021, 10, 121. https://doi.org/10.3390/axioms10020121
Hameeda M, Plastino A, Rocca MC, Zamora J. Classical Partition Function for Non-Relativistic Gravity. Axioms. 2021; 10(2):121. https://doi.org/10.3390/axioms10020121
Chicago/Turabian StyleHameeda, Mir, Angelo Plastino, Mario Carlos Rocca, and Javier Zamora. 2021. "Classical Partition Function for Non-Relativistic Gravity" Axioms 10, no. 2: 121. https://doi.org/10.3390/axioms10020121
APA StyleHameeda, M., Plastino, A., Rocca, M. C., & Zamora, J. (2021). Classical Partition Function for Non-Relativistic Gravity. Axioms, 10(2), 121. https://doi.org/10.3390/axioms10020121

