Application of Multispectral Data in Detecting Porphyry Copper Deposits: The Case of Aidarly Deposit, Eastern Kazakhstan
Abstract
1. Introduction
2. Geographical and Geological Settings
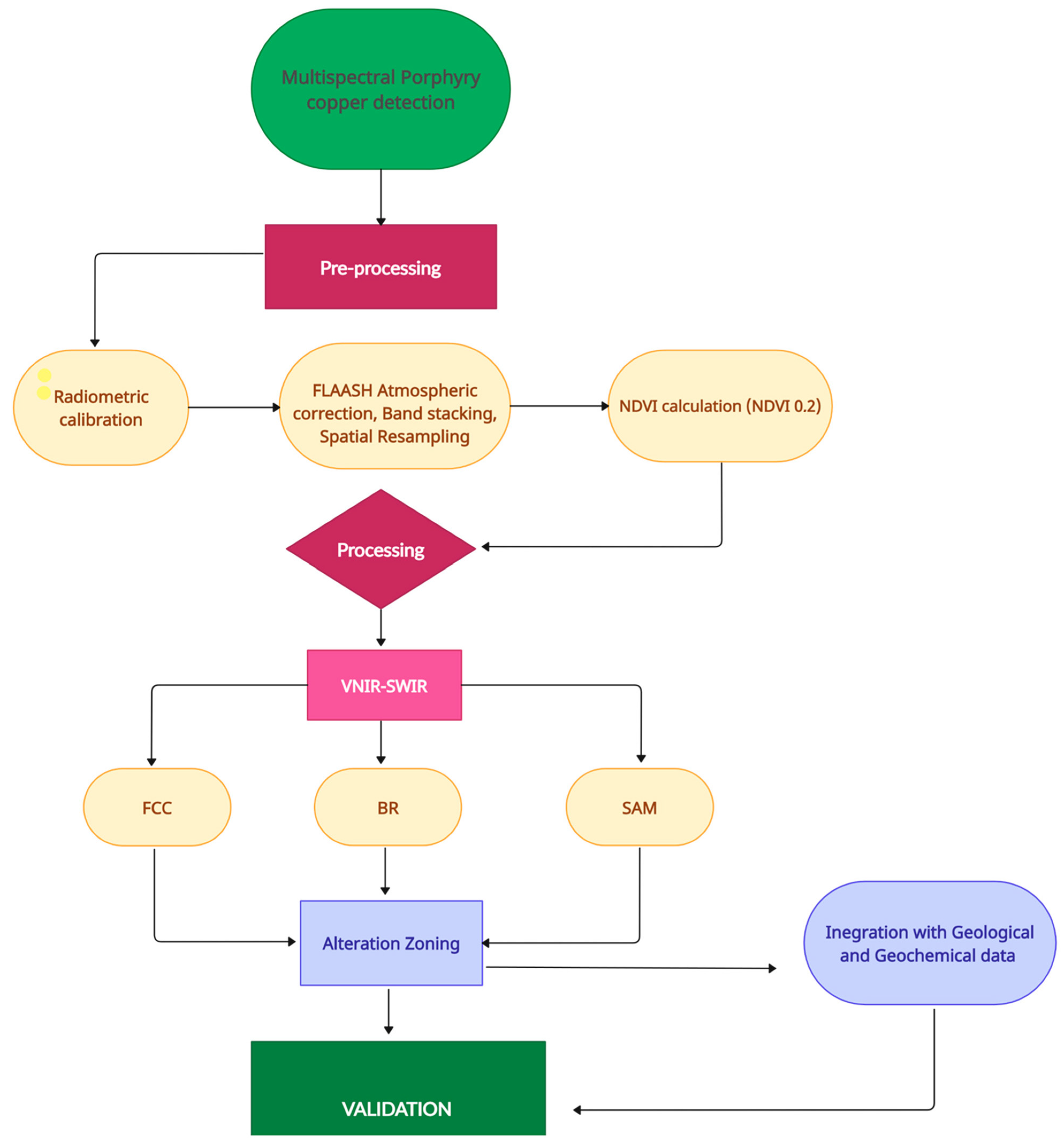
3. Materials and Methods
3.1. Remote Sensing Data Characteristics
3.2. Remote Sensing Techniques
3.2.1. False Color Composites (FCCs)
3.2.2. Band Ratios
- -
- (2/1) and (4/2): to highlight ferric iron oxides.
- -
- (5/6) and (6/8): for detecting Al-OH- and Mg-OH-bearing minerals (e.g., kaolinite, muscovite, chlorite, and epidote).
- -
- (7/6): sensitive to Al-OH absorption near 2.2 μm.
- -
- -
- The 5/6 ratio is particularly effective in highlighting argillic alteration, as it enhances the spectral response of clay minerals such as kaolinite and illite.
- -
- The 9/8 ratio is sensitive to Mg–OH-bearing minerals, commonly associated with propylitic alteration, including chlorite and epidote.
- -
- The 7/6 ratio emphasizes the absorption features of Al–OH-bearing minerals such as muscovite, which are indicative of the phyllic alteration zone [54].
3.2.3. Spectral Angle Mapper (SAM)
4. Results
4.1. Mapping Alteration Zones and Minerals
4.1.1. FCC
4.1.2. BR
4.1.3. SAM
4.2. Verification of Remote Sensing Results
4.2.1. Regional-Scale Validation Using Lithochemical Data
4.2.2. Point-Based Accuracy Assessment Using Known Copper Occurrences
- -
- The band ratio method provided a match in 16 out of 22 points, corresponding to an accuracy of 72.7%. The calculated kappa coefficient was 0.45, indicating moderate agreement.
- -
- The FCC method detected phyllite changes in 18 out of 22 points, with an accuracy of 81.8% and a kappa coefficient of 0.64, indicating substantial (good) agreement.
- -
- The SAM method showed the best result: the coincidence of change zones was observed in 19 out of 22 points (with an accuracy of 86.4%), with a kappa coefficient of 0.73, indicating a high degree of agreement.
4.2.3. Local-Scale Validation Using WorldView-3 and Geological Map of Aidarly
5. Discussion
6. Conclusions
- (1)
- A regional comparison with lithochemical data revealed a strong spatial correlation between the ASTER-derived alteration zones and geochemical anomalies, particularly near the Aidarly deposit, confirming the value of remote sensing-based predictions.
- (2)
- The results of the alteration mapping using the ASTER data were validated against 22 copper occurrences representing different geological formations. Among the three tested methods—the Spectral Angle Mapper (SAM), false color composites (FCCs), and band ratios—all demonstrated a spatial correlation between the phyllic alteration zones and the occurrence points. The SAM achieved the highest validation accuracy (86.4%) and agreement (κ = 0.73), while FCCs and band ratios also produced consistent results. This confirms the reliability of ASTER-based mapping for detecting the alteration zones associated with various types of copper occurrences.
- (3)
- The WorldView-3 imagery refined the spatial delineation of the alteration zones at Aidarly. The interpreted phyllic and argillic zones show a strong spatial correlation with the ore zone outline on the detailed geological map, confirming the utility of high-resolution data for accurately characterizing alteration at local scales.
- (4)
- A previously undocumented structure was identified north of the main ore body. It shows spectral and structural features similar to the known mineralized zones. When compared with the lithochemical data, several areas within this zone correspond to copper and bismuth anomalies. This newly identified area may serve as a promising target for further exploration.
Author Contributions
Funding
Data Availability Statement
Conflicts of Interest
References
- Sillitoe, R.H. Porphyry Copper Systems. Econ. Geol. 2010, 105, 3–41. [Google Scholar] [CrossRef]
- Ragdanova, A.; Mataibayeva, I.; Frolova, O.; Agaliyeva, B.; Dolgopolova, A.; Togizov, K. Structural-formational zones with porphyry copper mineralization—A promising mineral resource base for copper in Eastern Kazakhstan. Min. Miner. Depos. 2025, 19, 107–120. [Google Scholar] [CrossRef]
- Sabins, F.F. Remote sensing for mineral exploration. Ore Geol. Rev. 1999, 14, 157–183. [Google Scholar] [CrossRef]
- Pour, A.B.; Hashim, M. The application of ASTER remote sensing data to porphyry copper and epithermal gold deposits. Ore Geol. Rev. 2012, 44, 1–9. [Google Scholar] [CrossRef]
- Robb, L. Introduction to Ore-Forming Processes; Blackwell Publishing: Oxford, UK, 2004. [Google Scholar]
- Pour, A.B.; Park, Y.; Park, T.-Y.S.; Hong, J.K.; Hashim, M.; Woo, J.; Ayoobi, I. Evaluation of ICA and CEM algorithms with Landsat-8/ASTER data for geological mapping in inaccessible regions. Geocarto Int. 2019, 34, 785–816. [Google Scholar] [CrossRef]
- Bolatbekuly, S.; Umirova, G.; Zakariya, M.; Temirkhanova, R.; Togizov, K. Formation of prospecting criteria for copper-porphyry deposits based on the construction of reference models. Nauk. Visnyk Natsionalnoho Hirnychoho Universytetu 2024, 2, 19–24. [Google Scholar] [CrossRef]
- Hunt, G.R.; Ashley, R.P. Spectra of altered rocks in the visible and near-infrared. Econ. Geol. 1979, 74, 1613–1629. [Google Scholar] [CrossRef]
- Clark, R.N.; King, T.V.V.; Klejwa, M.; Swayze, G.; Vergo, N. High spectral resolution reflectance spectroscopy of minerals. J. Geophys. Res. 1990, 95, 12653–12680. [Google Scholar] [CrossRef]
- Noori, L.; Pour, B.A.; Askari, G.; Taghipour, N.; Pradhan, B.; Lee, C.-W.; Honarmand, M. Comparison of different algorithms to map hydrothermal alteration zones using ASTER remote sensing data for polymetallic vein-type ore exploration: Toroud–Chahshirin Magmatic Belt (TCMB), North Iran. Remote Sens. 2019, 11, 495. [Google Scholar] [CrossRef]
- Mars, J.C.; Rowan, L.C. Regional mapping of phyllic and argillic altered rocks in the Zagros magmatic arc, Iran, using ASTER data and logical operator algorithms. Geosphere 2006, 2, 161–186. [Google Scholar] [CrossRef]
- Liu, L.; Zhou, J.; Jiang, D.; Zhuang, D.; Mansaray, L.R.; Zhang, B. Mineral resources prospecting by synthetic application of TM/ETM+, QuickBird and Hyperion data in the Hatu area, West Junggar, Xinjiang. Sci. Rep. 2017, 6, 21851. [Google Scholar] [CrossRef]
- Pour, A.B.; Hashim, M. ASTER, ALI and Hyperion sensors data for lithological mapping and ore minerals exploration. SpringerPlus 2014, 3, 130. [Google Scholar] [CrossRef]
- Bar, N.; Teleu, N.; Zlobin, H.; Mohr, P. Rock slope design and residual risk management for Aktogay Copper Mine, Kazakhstan. In Proceedings of the ISRM Congress, Salzburg, Austria, 9–14 October 2023. [Google Scholar]
- Orynbassarova, E.; Ahmadi, H.; Adebiyet, B.; Bekbotayeva, A.; Abdullayeva, T.; Pour, A.B.; Ilyassova, A.; Serikbayeva, E.; Talgarbayeva, D.; Bermukhanova, A. Mapping Alteration Minerals Associated with Aktogay Porphyry Copper Mineralization in Eastern Kazakhstan Using Landsat-8 and ASTER Satellite Sensors. Minerals 2024, 15, 277. [Google Scholar] [CrossRef]
- Liu, Y.; Sun, D.; Hu, X.; Ye, X.; Li, Y. Mapping alteration using imagery from the Tiangong-1 hyperspectral spaceborne system. Int. J. Appl. Earth Obs. Geoinf. 2018, 64, 275–286. [Google Scholar]
- Carranza, E.J.M.; Hale, M. Mineral imaging with Landsat Thematic Mapper data for hydrothermal alteration mapping in heavily vegetated terrane. Int. J. Remote Sens. 2002, 23, 4827–4852. [Google Scholar] [CrossRef]
- Pour, A.B.; Park, T.S.; Park, Y.; Hong, J.K.; Zoheir, B.; Pradhan, B.; Ayoobi, I.; Hashim, M. Application of multi-sensor satellite data for exploration of Zn-Pb sulfide mineralization in the Franklinian Basin, North Greenland. Remote Sens. 2018, 10, 1186. [Google Scholar] [CrossRef]
- Pour, B.A.; Hashim, M.; van Genderen, J. Detection of hydrothermal alteration zones in a tropical region using satellite remote sensing data: Bau gold field, Sarawak, Malaysia. Ore Geol. Rev. 2013, 54, 181–196. [Google Scholar] [CrossRef]
- Zoheir, B.; Emam, A.; Abdel-Wahed, M.; Soliman, N. Multispectral and radar data for the setting of gold mineralization in the South Eastern Desert, Egypt. Remote Sens. 2019, 11, 1450. [Google Scholar] [CrossRef]
- Sirazhev, A.; Istekova, S.; Tolybaeva, D.; Togizov, K.; Temirkhanova, R. Methodology and results of detailed 3D seismic exploration in the Zhezkazgan Ore District. Appl. Sci. 2025, 15, 567. [Google Scholar] [CrossRef]
- Gabr, S.S.; Hassan, S.M.; Sadek, M.F. Prospecting for new gold-bearing alteration zones at El-Hoteib area, South Eastern Desert, Egypt, using remote sensing data analysis. Ore Geol. Rev. 2015, 71, 1–13. [Google Scholar] [CrossRef]
- Guha, A.; Yamaguchi, Y.; Chatterjee, S.; Rani, K.; Vinod Kumar, K. Emittance spectroscopy and broadband thermal remote sensing applied to phosphorite and its utility in geoexploration: A study in the parts of Rajasthan, India. Remote Sens. 2019, 11, 1003. [Google Scholar] [CrossRef]
- Pour, A.B.; Hashim, M.; Hong, J.K.; Park, Y. Lithological and alteration mineral mapping in poorly exposed lithologies using Landsat-8 and ASTER satellite data: North-eastern Graham Land, Antarctic Peninsula. Ore Geol. Rev. 2019, 108, 112–133. [Google Scholar] [CrossRef]
- Pour, A.B.; Hashim, M.; Park, Y.; Hong, J.K. Mapping alteration mineral zones and lithological units in Antarctic regions using spectral bands of ASTER remote sensing data. Geocarto Int. 2018, 33, 1281–1306. [Google Scholar] [CrossRef]
- Amer, R.; El Mezayen, A.; Hasanein, M. ASTER spectral analysis for alteration minerals associated with gold mineralization. Ore Geol. Rev. 2016, 75, 239–251. [Google Scholar] [CrossRef]
- Shahriari, H.; Ranjbar, H.; Honarmand, M. Image segmentation for hydrothermal alteration mapping using PCA and concentration–area fractal model. Nat. Resour. Res. 2013, 22, 191–206. [Google Scholar] [CrossRef]
- Testa, F.J.; Villanueva, C.; Cooke, D.R.; Zhang, L. Lithological and hydrothermal alteration mapping of epithermal, porphyry and tourmaline breccia districts in the Argentine Andes using ASTER imagery. Remote Sens. 2018, 10, 203. [Google Scholar] [CrossRef]
- Sheikhrahimi, A.; Pour, B.A.; Pradhan, B.; Zoheir, B. Mapping hydrothermal alteration zones and lineaments associated with orogenic gold mineralization using ASTER remote sensing data: A case study from the Sanandaj-Sirjan Zone, Iran. Adv. Space Res. 2019, 63, 3315–3332. [Google Scholar] [CrossRef]
- Goetz, A.F.H.; Rock, B.N.; Rowan, L.C. Remote sensing for exploration: An overview. Econ. Geol. 1983, 78, 573–590. [Google Scholar] [CrossRef]
- Zhao, Z.F.; Zhou, J.X.; Lu, Y.X.; Chen, Q.; Cao, X.M.; He, X.H.; Fu, X.H.; Zeng, S.H.; Feng, W.J. Mapping alteration minerals in the Pulang porphyry copper ore district, SW China, using ASTER and WorldView-3 data: Implications for exploration targeting. Ore Geol. Rev. 2021, 134, 104171. [Google Scholar] [CrossRef]
- Ye, B.; Tian, S.; Ge, J.; Sun, Y. Assessment of WorldView-3 Data for Lithological Mapping. Remote Sens. 2017, 9, 1132. [Google Scholar] [CrossRef]
- Hewson, R.D.; van der Werff, H.M.A.; Usman, M.S.; van der Meer, F.D.; Taranik, D.; Baugh, W. Worldview 3: Evaluation of its mineral mapping capability at Rodalquilar, Spain. In Proceedings of the 29th Annual Conference of the Geological Remote Sensing Group 2018, London, UK, 28–29 September 2018. [Google Scholar]
- Bedini, E. Application of WorldView-3 imagery and ASTER TIR data to map alteration minerals associated with the Rodalquilar gold deposits, southeast Spain. Adv. Space Res. 2019, 63, 3346–3357. [Google Scholar] [CrossRef]
- Kruse, F.A.; Perry, S.L. Mineral Mapping Using Simulated WorldView-3 Short-Wave Infrared Imagery. Remote Sens. 2013, 5, 2688–2703. [Google Scholar] [CrossRef]
- Salehi, T.; Tangestani, M.H. Large-scale mapping of iron oxide and hydroxide minerals of Zefreh porphyry copper deposit, using Worldview-3 VNIR data in the Northeastern Isfahan, Iran. Int. J. Appl. Earth Obs. Geoinf. 2018, 73, 156–169. [Google Scholar] [CrossRef]
- Kruse, F.A.; Baugh, M.W.; Perry, S.L. Validation of DigitalGlobe Worldview-3 earth imaging satellite shortwave infrared bands for mineral mapping. J. Appl. Remote Sens. 2015, 9, 096044. [Google Scholar] [CrossRef]
- Cao, M.-J.; Li, G.-M.; Qin, K.-Z.; Evans, N.J.; Seitmuratova, E.Y. Assessing the magmatic affinity and petrogenesis of granitoids at the giant Aktogai porphyry Cu deposit, Central Kazakhstan. Am. J. Sci. 2016, 316, 614–668. [Google Scholar] [CrossRef]
- Zvezdov, V.S.; Migachev, I.F.; Girfanov, M.M. Porphyry copper deposits of the CIS and the models of their formation. Ore Geol. Rev. 1993, 7, 511–549. [Google Scholar] [CrossRef]
- Li, C.; Shen, P.; Pan, H.; Cao, C.; Seitmuratova, E. Geology and ore-forming fluid evolution of the Aktogai giant porphyry Cu deposit, Kazakhstan. J. Asian Earth Sci. 2018, 165, 192–209. [Google Scholar] [CrossRef]
- NASA ASTER|Terra. Available online: https://terra.nasa.gov/about/terra-instruments/aster (accessed on 7 April 2022).
- Abrams, M.; Hook, S.J. Simulated ASTER data for geologic studies. IEEE Trans. Geosci. Remote Sens. 1995, 33, 692–699. [Google Scholar] [CrossRef]
- Asadzadeh, S.; Filho, C.R.S. Investigating the capability of WorldView-3 superspectral data for direct hydrocarbon detection. Remote Sens. Environ. 2016, 173, 162–173. [Google Scholar] [CrossRef]
- Habashi, J.; Oskouei, M.M.; Moghadam, H.J.; Pour, A.B. Optimizing alteration mineral detection: A fusion of multispectral and hyperspectral remote sensing techniques in the Sar-e-Chah-e Shur, Iran. Remote Sens. Appl. Soc. Environ. 2024, 35, 101249. [Google Scholar] [CrossRef]
- Lowell, J.D.; Guilbert, J.M. Lateral and Vertical Alteration-Mineralization Zoning in Porphyry Ore Deposits. Econ. Geol. 1970, 65, 373–408. Available online: https://www.scribd.com/document/423008513/Lowell-and-Guilbert-1970 (accessed on 11 August 2025). [CrossRef]
- Ferrier, G.; White, K.; Griffiths, G.; Bryant, R.; Stefouli, M. The Mapping of Hydrothermal Alteration Zones on the Island of Lesvos, Greece Using an Integrated Remote Sensing Dataset. Int. J. Remote Sens. 2002, 23, 341–356. [Google Scholar] [CrossRef]
- Abbaszadeh, M.; Hezarkhani, A. Hydrothermal Alteration Mapping Using ASTER Images in Parcam Area, Kerman. J. Earth Sci. 2010, 78, 123–128. [Google Scholar]
- Khosravi, V.; Shirazi, A.; Shirazy, A.; Hezarkhani, A.; Pour, A.B. Hybrid Fuzzy-Analytic Hierarchy Process (AHP) Model for Porphyry Copper Prospecting in Simorgh Area, Eastern Lut Block of Iran. Mining 2021, 2, 1–12. [Google Scholar] [CrossRef]
- Kamal El-Din, G.M.; El-Noby, E.; Abdelkareem, M.; Hamimi, Z. Using multispectral and radar remote sensing data for geological investigation, Qena-Safaga Shear Zone, Eastern Desert, Egypt. Arab. J. Geosci. 2021, 14, 997. [Google Scholar] [CrossRef]
- Yazdi, Z.; Jafari Rad, A.; Aghazadeh, M.; Afzal, P. Alteration Mapping for Porphyry Copper Exploration Using ASTER and QuickBird Multispectral Images, Sonajeel Prospect, NW Iran. J. Indian Soc. Remote Sens. 2018, 46, 1581–1593. [Google Scholar] [CrossRef]
- Kalinowski, A.; Oliver, S. ASTER mineral index processing manual. In Remote Sensing Applications; Internal Report No. 37; Geoscience: Symonston, Australia, 2004. [Google Scholar]
- Horning, N. Selecting the Appropriate Band Combination for an RGB Image Using Landsat Imagery Version 1.0; American Museum of Natural History, Center for Biodiversity and Conservation: New York, NY, USA, 2004. [Google Scholar]
- Fraser, S.J.; Green, A.A. A software defoliant for geological analysis of band ratios. Int. J. Remote Sens. 1987, 8, 525–532. [Google Scholar] [CrossRef]
- Rowan, L.C.; Schmidt, R.G.; Mars, J.C. Distribution of hydrothermally altered rocks in the Reko Diq, Pakistan mineralized area based on spectral analysis of ASTER data. Remote Sens. Environ. 2006, 104, 74–87. [Google Scholar] [CrossRef]
- Kruse, F.A.; Boardman, J.W.; Lefkoff, A.B.; Heidebrecht, K.B.; Shapiro, A.T.; Barloon, P.J.; Goetz, A.F.H. The Spectral Image Processing System (SIPS)—Interactive visualization and analysis of imaging spectrometer data. Remote Sens. Environ. 1993, 44, 145–163. [Google Scholar] [CrossRef]
- Hasan, E.; Fagin, T.; El Alfy, Z.; Hong, Y. Spectral Angle Mapper and Aeromagnetic Data Integration for GoldAssociated Alteration Zone Mapping: A Case Study for the Central Eastern Desert Egypt. Int. J. Remote Sens. 2016, 37, 1762–1776. [Google Scholar] [CrossRef]
- Shahriari, H.; Ranjbar, H.; Honarmand, M.; Carranza, E.J.M. Selection of less biased threshold angles for SAM classification using the real value—Area fractal technique. Resour. Geol. 2014, 64, 301–315. [Google Scholar] [CrossRef]
- Shahriari, H.; Honarmand, M.; Ranjbar, H. Comparison of multi-temporal ASTER images for hydrothermal alteration mapping using a fractal-aided SAM method. Int. J. Remote Sens. 2015, 36, 1271–1289. [Google Scholar] [CrossRef]
- Guha, A.; Kumar, K.V.; Rao, E.N.D.; Parveen, R. An image processing approach for converging ASTER-derived spectral maps for mapping Kolhan limestone, Jharkhand, India. Curr. Sci. 2014, 106, 40–49. [Google Scholar]
- Abdelnasser, A.; Kumral, M.; Zoheir, B.; Karaman, M.; Weihed, P. REE geochemical characteristics and satellite-based mapping of hydrothermal alteration in Atud gold deposit, Egypt. J. Afr. Earth Sci. 2018, 145, 317–330. [Google Scholar] [CrossRef]
- Meyer, C.; Hemley, J.J. Geochemistry of hydrothermal ore deposits. In Wall-Rock Alteration; Barnes, H.L., Ed.; Wiley: Hoboken, NJ, USA, 1967; pp. 166–235. [Google Scholar]
- Khosroshahizadeh, S.; Pourkermani, M.; Almasian, M.; Arian, M.; Khakzad, A. Lineament Patterns and Mineralization Related to Alteration Zone by Using ASAR-ASTER Imagery in Hize Jan-Sharaf Abad Au-Ag Epithermal Mineralized Zone (East Azarbaijan—NW Iran). Open J. Geol. 2016, 6, 232–250. [Google Scholar] [CrossRef]
- Ibrahim, W.S.; Watanabe, K.; Yonezu, K. Structural and litho-tectonic controls on Neoproterozoic base metal sulfide and gold mineralization in North Hamisana shear zone, South Eastern Desert, Egypt: The integrated field, structural, Landsat 7 ETM+ and ASTER data approach. Ore Geol. Rev. 2016, 79, 62–77. [Google Scholar] [CrossRef]
- Pour, A.B.; Hashim, M. Identifying areas of high economic-potential copper mineralization using ASTER data in the Urumieh–Dokhtar Volcanic Belt, Iran. Adv. Space Res. 2012, 49, 753–769. [Google Scholar] [CrossRef]
- El-Desoky, H.M.; Tende, A.W.; Abdel-Rahman, A.M.; Ene, A.; Awad, H.A.; Fahmy, W.; El-Awny, H.; Zakaly, H.M.H. Hydrothermal Alteration Mapping Using Landsat 8 and ASTER Data and Geochemical Characteristics of Precambrian Rocks in the Egyptian Shield: A Case Study from Abu Ghalaga, Southeastern Desert, Egypt. Remote Sens. 2022, 14, 3456. [Google Scholar] [CrossRef]
- Available online: https://pubs.usgs.gov/of/2008/1321/pdf/OF081321_508.pdf (accessed on 11 August 2025).
- Azizi, H.; Tarverdi, M.; Akbarpour, A. Extraction of hydrothermal alterations from ASTER SWIR data from east Zanjan, northern Iran. Adv. Space Res. 2010, 46, 99–109. [Google Scholar] [CrossRef]
- Mahanta, P.; Maiti, S. Regional scale demarcation of alteration zone using ASTER imageries in South Purulia Shear Zone, East India: Implication for mineral exploration in vegetated regions. Ore Geol. Rev. 2018, 102, 846–861. [Google Scholar] [CrossRef]














| Characteristic | ASTER | WorldView-3 |
|---|---|---|
| Date of Shooting | 30/05/2004 | 11/05/2019 |
| Spatial Resolution | 15 m (VNIR), 30 m (SWIR), 90 m (TIR) | 1.24 m (VNIR), 3.7 m (SWIR), 0.31 m (panchromatic) |
| Spectral Bands | 14 (3 VNIR, 6 SWIR, 5 TIR) | 16 (8 VNIR, 8 SWIR) |
| Main Applications | Regional studies, hydrothermal zone mapping, lithological mapping | Detailed mapping, ore zone delineation, structural geology analysis |
| Mineral Identification Accuracy | Moderate | High |
| Field of Application | Medium- and large-scale studies | Local and high-detail studies |
| Sample No | Longitude | Latitude | BR | FCC | SAM |
|---|---|---|---|---|---|
| 1 | 79°55′10.006″ E | 46°58′18.144″ N | Yes | Yes | No |
| 2 | 79°55′27.126″ E | 46°58′31.031″ N | Yes | Yes | Yes |
| 3 | 79°55′25.808″ E | 46°58′36.275″ N | Yes | Yes | Yes |
| 4 | 79°55′24.023″ E | 46°58′41.290″ N | Yes | Yes | Yes |
| 5 | 79°55′27.525″ E | 46°58′54.009″ N | Yes | No | Yes |
| 6 | 79°55′47.392″ E | 46°58′37.567″ N | Yes | Yes | Yes |
| 7 | 79°56′4.630″ E | 46°58′39.785″ N | Yes | Yes | Yes |
| 8 | 79°57′17.712″ E | 46°58′16.972″ N | Yes | Yes | Yes |
| 9 | 79°57′1.450″ E | 46°58′41.681″ N | Yes | Yes | Yes |
| 10 | 79°57′18.984″ E | 46°59′7.384″ N | No | No | Yes |
| 11 | 79°57′38.202″ E | 46°58′32.245″ N | No | No | Yes |
| 12 | 79°58′26.887″ E | 46°59′18.959″ N | No | Yes | Yes |
| 13 | 79°59′17.199″ E | 46°59′57.764″ N | No | Yes | Yes |
| 14 | 79°59′20.357″ E | 47°0′13.006″ N | No | Yes | No |
| 15 | 79°59′45.649″ E | 47°0′0.586″ N | No | Yes | Yes |
| 16 | 79°56′44.433″ E | 46°59′37.528″ N | Yes | Yes | Yes |
| 17 | 80°1′39.411″ E | 46°59′19.139″ N | Yes | Yes | Yes |
| 18 | 80°2′14.637″ E | 46°59′10.651″ N | Yes | Yes | Yes |
| 19 | 80°0′7.189″ E | 46°59′44.274″ N | Yes | Yes | Yes |
| 20 | 80°3′12.411″ E | 46°59′37.275″ N | Yes | Yes | Yes |
| 21 | 80°3′35.574″ E | 46°59′20.109″ N | Yes | Yes | Yes |
| 22 | 80°2′15.047″ E | 46°58′30.368″ N | Yes | No | No |
| Total number of matched samples | 16 | 18 | 19 | ||
| Total number of unmatched samples | 6 | 4 | 3 | ||
| Overall accuracy | 72.7% | 81.8% | 86.4% | ||
| Kappa coefficient | 0.45 | 0.64 | 0.73 |
Disclaimer/Publisher’s Note: The statements, opinions and data contained in all publications are solely those of the individual author(s) and contributor(s) and not of MDPI and/or the editor(s). MDPI and/or the editor(s) disclaim responsibility for any injury to people or property resulting from any ideas, methods, instructions or products referred to in the content. |
© 2025 by the authors. Licensee MDPI, Basel, Switzerland. This article is an open access article distributed under the terms and conditions of the Creative Commons Attribution (CC BY) license (https://creativecommons.org/licenses/by/4.0/).
Share and Cite
Serikbayeva, E.; Togizov, K.; Talgarbayeva, D.; Orynbassarova, E.; Sydyk, N.; Bermukhanova, A. Application of Multispectral Data in Detecting Porphyry Copper Deposits: The Case of Aidarly Deposit, Eastern Kazakhstan. Minerals 2025, 15, 938. https://doi.org/10.3390/min15090938
Serikbayeva E, Togizov K, Talgarbayeva D, Orynbassarova E, Sydyk N, Bermukhanova A. Application of Multispectral Data in Detecting Porphyry Copper Deposits: The Case of Aidarly Deposit, Eastern Kazakhstan. Minerals. 2025; 15(9):938. https://doi.org/10.3390/min15090938
Chicago/Turabian StyleSerikbayeva, Elmira, Kuanysh Togizov, Dinara Talgarbayeva, Elmira Orynbassarova, Nurmakhambet Sydyk, and Aigerim Bermukhanova. 2025. "Application of Multispectral Data in Detecting Porphyry Copper Deposits: The Case of Aidarly Deposit, Eastern Kazakhstan" Minerals 15, no. 9: 938. https://doi.org/10.3390/min15090938
APA StyleSerikbayeva, E., Togizov, K., Talgarbayeva, D., Orynbassarova, E., Sydyk, N., & Bermukhanova, A. (2025). Application of Multispectral Data in Detecting Porphyry Copper Deposits: The Case of Aidarly Deposit, Eastern Kazakhstan. Minerals, 15(9), 938. https://doi.org/10.3390/min15090938

