Next Article in Journal
Mineralogical Characterization and Provenance of Black Sand in the Xiahenan Area, Tarim Large Igneous Province
Next Article in Special Issue
Composition, Properties, and Flotation Reagent Regimes of Carbonaceous Material
Previous Article in Journal
Heavy Metal Pollution Assessment and Survey of Rhizosphere Bacterial Communities from Saccharum spontaneum L. in a Rehabilitated Nickel-Laterite Mine in the Philippines
Previous Article in Special Issue
Comparative Study of the Effect of Particle Size on Flotation Kinetics of Raw and Waste Coal
 
 
Due to scheduled maintenance work on our servers, there may be short service disruptions on this website between 11:00 and 12:00 CEST on March 28th.
Font Type:
Arial Georgia Verdana
Font Size:
Aa Aa Aa
Line Spacing:
Column Width:
Background:
Article

Technological Properties Contrast of Galena, Sphalerite, Carbonaceous Material and Choice of Flotation Technology

by
Akim Yergeshev
1,2,
Rustam Tokpayev
1,*,
Marina Karmeeva
2,
Tamina Khavaza
1,*,
Nazymarzu Yergesheva
2,
Azhar Atchabarova
1,
Mikhail Nauryzbayev
1 and
Vladislava Ignatkina
2
1
Center of Physico-Chemical Methods of Research and Analysis, Al-Farabi Kazakh National University, Almaty 050000, Kazakhstan
2
Department of Mineral Processing and Industrial Wastes Recycling, College of Mining, National University of Science and Technology “MISIS” (NUST MISIS), Moscow 119049, Russia
*
Authors to whom correspondence should be addressed.
Minerals 2025, 15(8), 883; https://doi.org/10.3390/min15080883
Submission received: 27 June 2025 / Revised: 7 August 2025 / Accepted: 18 August 2025 / Published: 21 August 2025
(This article belongs to the Special Issue Mineral Processing and Recycling Technologies for Sustainable Future)

Abstract

The presence of galena, sphalerite (cleiophane), and Carbonaceous Material (CM) in sulphide ore complicates the application of a direct-differential flotation flowsheet due to increased mutual interactions between both marketable concentrates and final tailings. Flotation tests, measurements of electrokinetic (zeta) potential, adsorption of sulphydric collectors, and colorimetric indicators were employed to elucidate the cause-and-effect relationships underlying the reduction in contrast of the flotation properties of galena and cleiophane surfaces. It was established that galena and cleiophane exhibit comparable flotation responses when using diesel oil within a pH range of 6–8. While high galena recovery is anticipated, the similar recovery of cleiophane is attributed to the ZnS zeta potential approaching zero in this pH interval. Experimental results demonstrated a distinct difference in the flotation behavior of galena and cleiophane, both with natural surface oxidation and following the removal of sulphoxy films. The application of Carbonaceous Material depressants derived from wood processing by-products (lignin-sulphonates) resulted in a significant decrease in sphalerite recovery. Although the flotation rate constant for Carbonaceous Material in the presence of lignin-sulphonate-based depressants decreases, the overall recovery to concentrate increases over time. The implementation of a bulk-differential flowsheet, involving the preliminary removal of CM prior to the bulk Pb-Zn flotation of lead-zinc sulphide ore, has been demonstrated to be effective.

1. Introduction

Sulphides in most sulphide ores are disseminated; thus, flotation is the principal process for the recovery of sulphides from ores into saleable concentrates.
Sphalerite (ZnS) is the primary industrial zinc mineral. The composition of impurities significantly influences its technological properties and is reflected in the mineral’s color, ranging from light yellow in the purest ZnS variety (cleiophane) to dark brown in marmatite, where the iron content varies from 5 to 22%. It is well established that the adsorption and flotation activity of sphalerite increase in the presence of copper as an impurity or after copper sulfate treatment in an alkaline environment. Other heavy-metal ions may also activate sphalerite flotation [1,2,3,4].
Galena (PbS) is the primary industrial lead mineral and is the most extensively studied among sulphidic minerals, owing to the availability of monomineral nodules. Galena is a refractory sulphide, which results in more stable surface properties during flotation studies [5,6,7,8]. In general, the processing of lead ores containing granular or unevenly disseminated galena employs combined gravity-flotation flowsheets.
Glembotsky and Dmitrieva [9] investigated 28 galena samples containing between 86.07% and 62.16% lead; however, they found no clear correlation between the type of conductivity and the flotation activity of galena. The authors identified two groups of galena. The first group, characterized by a minimal amount of impurities, exhibits active interaction with ethyl xanthogenate and dithiophosphate. The second group typically displays higher surface heterogeneity and a greater tendency toward oxidation, which is accompanied by weak interaction with ethyl xanthogenate and an inability to be recovered by dithiophosphate.
The flotation activity of galena depends on the pH of the environment. When using ethyl xanthogenate (X) and diethyl dithiophosphate (DPT) individually at pH = 9, the recovery is comparable. However, when both collectors are used together, the order of addition influences recovery; higher recovery is achieved when xanthogenate is added first and constitutes a smaller proportion of the mixture (X:DPT = 10:90). Both X and DPT are adsorbed onto galena in ionic form [10].
Researchers have observed changes in galena flotation activity in the presence of pyrite, beginning at the grinding stage, where the intensity of oxidation increases rapidly and flotation properties are altered [11].
In recent decades, in addition to established factors influencing the flotation properties of sulphides—such as the composition of mineral impurities, surface oxidation rate, and the presence of pyrite—the occurrence of Carbonaceous Material (CM) in ores has also been recognized as a significant factor. The presence of Carbonaceous Material, a naturally hydrophobic mixed-phase mineral, leads to substantial mutual losses of both galena and sphalerite in saleable concentrates [12,13].
Direct-differential flotation using cyanide in the reagent scheme to depress all sulphides except galena remains the most widely applied technology for the flotation of lead-zinc ores. Non-cyanide reagent regimes for direct-differential flotation, based on combinations of zinc sulfate and sulphoxy compounds (Na2S, NaHS, NaHSO3, Na2SO3), are not always effective in depressing the flotation activity of low-impurity sphalerite (cleiophane). The bulk-differential flotation flowsheet yields the best technological outcomes. Carbonaceous polymetallic sulphidic ores present significant challenges for beneficiation [14,15,16,17,18,19].
Polymetallic ore from the Shalkiya deposit (Kazakhstan) contains two types of naturally hydrophobic nodules: CM and galena. In addition, sphalerite occurs as its purest natural variety, cleiophane, which exhibits high flotation ability. The objectives of this research are as follows:
To experimentally determine the causes of the low contrast in the flotation of galena, sphalerite and Carbonaceous Material.
To provide justification for the use of a bulk-differential flotation scheme for the beneficiation of complex sulphidic ore from the Shalkiya deposit (Kazakhstan).

2. Materials and Methods

The study objects include monomineral fractions of galena and sphalerite, as well as CM recovered from polymetallic ore of the Shalkiya lead-zinc deposit.
Pure mineral and Carbonaceous Material (CM). Table 1 presents the properties of sulphides and Carbonaceous Material (CM). The chemical composition of sulphides was determined with X-ray fluorescence spectroscopy (XRF) using a Shimadzu XRF-1800 (Shimadzu, Kyoto, Japan). The specific surface area of each fraction was measured by nitrogen low-temperature adsorption (BET method) with a Nova 2200E (Quantachrome Instruments, Boynton Beach, FL, USA).
X-ray diffraction analysis of sulphide samples was performed using a Bruker D2 Phaser X-ray powder diffraction system. The monomineral galena fraction was found to contain 98% PbS by mass (space group Fm-3m), approximately 1% ZnS (space group F-43m) and minor amounts of other phases (~1%). X-ray diffraction analysis of ZnS samples showed 97% cubic ZnS (space group F-43m), minor PbS (space group Fm-3m) and traces of crystalline SiO2.
Figure 1 presents the IR spectrum in the range of 1900–400 cm−1 for CM recovered from lead-zinc ore of the Shalkiya deposit.
Typical IR absorption bands indicate the presence of carbonates and feldspars associated with rock-forming silicates and quartz. The strong bands with minimal transmission at 1452 and 1440 cm−1 correspond to C–O stretching vibrations (νCO) in carbonates; broad, intense bands with minima at 1090 and 1034 cm−1 are attributed to Si–O stretching vibrations; bands at 881.5 cm−1, doublet at 794.7 and 775 cm−1 and several bands of varying intensity at 727, 522 and 464 cm−1 are related to deformation and out-of-plane vibrations of X–O bonds, where X can be Si, C or other elements present in the carbonaceous sample. The IR spectra of the CM from the ore are consistent in their main characteristic bands with those presented in the study by Lee et al. [20].
Elemental composition of the sample surfaces (Table 2) was determined using X-ray photoelectron spectroscopy (XPS).
Sulphide fractions were prepared from lump samples by manual grinding in an agate mortar and dry classification. The −10 µm fraction was removed by sedimentation. To remove sulphoxy films prior to flotation or adsorption, sulphide aliquots were soaked in 1% NaOH for 24 h, then washed to neutral pH using five volumes of distilled water.
CM was recovered from the Shalkiya deposit ore by flotation in a mechanical cell without collectors or frothers, followed by air drying and classification into narrow fractions.
Polymetallic ore. The mineral composition of polymetallic ore from the Shalkiya deposit includes 12.81% ore minerals, comprising 1.57% galena and 6.94% sphalerite (Zn content in grains not less than 64%). The remaining ore minerals are primarily pyrite. Non-ore minerals constitute 87.19% of the mass, including 43.97% carbonates, 38.17% quartz, and 1.31% carbonaceous substance [21].
Reagents. The reagents used in this research are listed in Table 3 and Table 4.

2.1. Research Methods

2.1.1. Flotation

The research employed several flotation study methods: microflotation in a Hallimond tube, froth flotation of monomineral and ore samples, and kinetic studies through fractionated froth removal.
Recovery (ℇ %) of minerals or elements was determined using the equation below:
ℇ = γ × β/α
  • γ—yield of flotation product, %
  • β, α—content, %
In flotation tests using pure mineral samples, the mineral content in both the flotation products (β, %) and the initial feed (α, %) is assumed to be identical (β = α = 100%). Therefore, the recovery (ℇ) is equal to the yield (γ).
Microflotation in a Hallimond tube. Microflotation experiments were conducted in a 50 mL Hallimond tube using 0.5 g of mineral aliquot with particle size fraction −0.41 +0.10 µm and a solid-to-liquid ratio (S:L) of 1:100. The tube design allows flotation with discrete air bubbles generated via a system of glass capillaries in connecting tubes, with air displaced with water from a Drechsel bottle. Flotation duration was controlled by the volume of displaced air. The suspension was stirred using a magnetic stirrer without the addition of frothing agents; reagent conditioning time was set at 15 min.
Froth flotation of monomineral fractions was performed in a mechanical flotation cell. Each test used 5 g aliquots of sulphide or CM in the −71 + 41 µm fraction, with a cell volume of 50 mL. The mineral aliquot was first conditioned with pH-adjusted water for 3 min, followed by sequential addition and mixing of collector and frother for 1 min. In the mechanical cell, suspension mixing and air dispersion were generated by an impeller, and a foam removal device was used to collect the froth. Air flow rate was maintained at 20%, and water level was regulated with pH-adjusted water.
Figure 2 illustrates the dependence of PbS recovery on the flotation method.
As shown in Figure 2, the recovery trends for galena by froth flotation (1.2 method) and Hallimond tube microflotation (1.1 method) are similar in character, although the absolute recovery levels differ (95% vs. 40%). The two methods differ in terms of air dispersion conditions, the presence or absence of a frother, and the particle size fractions used. Both methods reach a plateau at a potassium butyl xanthogenate (KButX) concentration of 10−4 M.
Flotation kinetics. Flotation kinetics were studied on narrow mineral fractions (−71 + 41 µm) of sulphides and Carbonaceous Material. The reagent addition sequence in the mechanical cell was as described above. Concentrate fractions were collected after 0.1, 0.5, 1, 2, 3 and 5 min.
The flotation rate constant (k, min−1) for the rapidly floated fraction (1-min flotation) was determined graphically as the slope of the straight line in coordinates ln(100/(100 − ε)) = f(t) (see Figure 3).
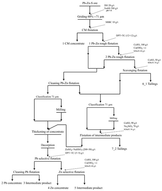
Ore flotation. Ore flotation was conducted using two technological schemes. The first was direct-differential flotation at 80–85% passing −71 µm, with sphalerite depression using a combination of ZnSO4 and NaHSO3, galena recovery with KButX, followed by sphalerite activation with CuSO4 in a lime medium and subsequent KButX flotation. This scheme included primary flotation, scavenging and two-stage re-cleaning for lead concentrate and three-stage re-cleaning for zinc concentrate, simulating a washing plant flowsheet. The second scheme was the proposed bulk-differential flotation with separation of CM at the process head (see Figure 4).
Flotation efficiency was evaluated based on the selectivity of lead and zinc separation into selective saleable concentrates, expressed as the sum of lead and zinc recoveries:
η = εPbPb + εZnZn

2.1.2. Electrokinetic Potential (Zeta Potential)

Zeta potential measurements of sulphides were carried out using a Malvern Nano ZEN 3600 analyzer. The particle size of ultra-fine sulphides was (2.6 ± 0.2) µm, with an S:L ratio of 1:2000. Measurements were performed in pH-adjusted water (using HCl or NaOH) in an electrochemical cell without added electrolyte. A 50 mg sample of the mineral was mixed with pH-adjusted water in a 100 mL volumetric flask (three parallel samples), then transferred to the electrochemical cell for analysis. The average value of three measurements was reported. Supporting electrolytes were not used, as sulphides possess sufficient intrinsic conductivity.

2.1.3. Adsorption

Sulphydric collectors adsorption. Adsorption of sulphydric collectors was determined as the difference between the initial (Cin, mol/L) and residual (Cres, mol/L) concentrations, taking into account the suspension volume (V, mL) and specific surface area (s·m, m2).
A = V ( C in C res ) s m ,   mol / m 2
Relative adsorption (L, %) was calculated as follows:
L = C in C res C in 100 %
Concentrations of sulphydric collectors were monitored using a UV-VIS-NIR Cary 600 spectrophotometer. Characteristic absorption bands for electronic π → π* transitions in conjugated C(P)=S bonds were used: 301 nm (S–C=S, KButX, KEtX, solvent-water), 241 nm (N–C=S, TC, solvent-water), and 224 nm (P=S, DPT, solvent-hexane), with calibration software. Both initial and post-sorption solutions contained various forms of sulphydric collectors—ionic, disulphide and oxidation products. UV spectral analysis confirmed a decrease in all characteristic collector bands [22].
Adsorption studies were conducted on narrow fractions of sphalerite and galena (−41 +10 μm). Adsorption was performed under static conditions with stirring for 25 min, using 0.5 g aliquots and an S:L ratio of 1:100. Adsorption of sulphydric collectors was also monitored under microflotation conditions with the same aliquot mass and S:L ratio, with 25 min of pre-conditioning and flotation.
Acid-base centers. Acid-base active Brønsted centers on the surface within the studied pH range were identified using Gammet indicators [23,24,25,26]. Table 5 lists the characteristics of the Gammet indicators used to determine the types of acid-base centers present on the surface of the carbonaceous samples.
A UV-VIS-NIR Cary 6000i spectrophotometer (Agilent Technologies, Santa Clara, CA, USA) with a wavelength range of 175 to 1800 nm was used to monitor the intensity of characteristic absorption bands before and after interaction with the carbonaceous sample.

3. Results and Discussion

3.1. Flotation

3.1.1. Microflotation in Hallimond Tube

Microflotation studies in the Hallimond tube provide indirect information on the comparative surface hydrophobicity of minerals, as frothing agents are absent from the reagent scheme. Preliminary alkaline treatment ensures equivalent surface oxidation rates for all samples. Four sulphydric collectors were tested on galena and sphalerite at an initial pH = 7. The results (Figure 5) show the dependence of floatability for PbS and ZnS with various sulphydric collectors at pH ≈ 7, fraction −44 + 10 μm, after NaOH pre-treatment.
The flotation results indicate that galena exhibits higher flotation activity than sphalerite, consistent with previous findings [1]. For galena, the best results were obtained with dithiophosphate (DPT), which aligns with some literature data [27] but differs from the commonly reported highest floatability with xanthogenates. This discrepancy may be attributed to the use of molar concentrations (mol/L) rather than volumetric (mg/L) or the dose of a collector (g/t). For sphalerite, the best flotation was observed with butyl xanthogenate (ButX), while DPT provided the lowest recovery, highlighting the need for selective reagent schemes. Previous studies have shown that DPT exhibits low adsorption and collective ability toward sphalerite at low specific flow rates [28].
Analysis of DPT surface compounds using MAS NMR ^31P revealed bidentate-bridge coordination of dithiophosphate groups to two adjacent surface metal centers (DPT:Zn = 1:2) for sphalerite and bidentate-terminal coordination (DPT:Pb = 1:1) for galena. Additional surface species identified include disulphides, thiophosphates, phosphates (hydrolysis products) and precipitated lead complexes [29,30].

3.1.2. Flotation Kinetics

Figure 6 presents the flotation kinetics for narrow monomineral fractions of sulphides and Carbonaceous Material (CM) under varying sulphide preparation conditions. Potassium butyl xanthogenate (KButX) was used as the sulphydric collector, and diesel oil (DO) as the apolar collector.
Preliminary alkaline treatment of sulphides (Figure 6a) significantly enhances the flotation activity of galena with KButX (εPbS = 91% in 0.5 min) compared with sphalerite (εZnS = 61% in 2 min). Galena also demonstrates higher flotation activity with DO (εPbS = 90.1% in 1 min) than sphalerite (εZnS = 77.1% in 1 min). These results are consistent with microflotation data obtained in the Hallimond tube.
When galena and sphalerite are tested with natural surface oxidation (mimicking aged sulphides, Figure 6b), both sulphides and CM reach similar recovery levels after 5 min of flotation (83–96%). For galena with KButX, the recovery plateau is achieved rapidly (εPbS = 96% in 0.5 min), while for sphalerite, the plateau is reached more slowly (εZnS = 79% in 3 min). The apolar collector yields comparable recovery for galena and sphalerite after 5 min (εPbS = 89.5% in 2 min; εZnS = 84%). CM is floated more slowly, but both collectors ultimately achieve similar recovery levels (εCM = 74% in 4 min). Notably, sphalerite exhibits higher floatability with DPT than with KButX. The floatability of sulphides and CM is comparable, especially for sulphides with natural oxidation, indicating that differential flotation under these conditions is challenging.
Processing of ores containing CM generally follows two approaches: preliminary flotation of the Carbonaceous Material, or its depression during sulphide flotation [8,12]. To depress Carbonaceous Material, reagents derived from wood processing are commonly used. Among these, reagent P2 has shown promise for depressing CM in gold-sulphide ores [31]. Figure 7 demonstrates flotation kinetics for PbS, ZnS and CM with KButX, and the effects of preliminary contact with the depressors P2 (Figure 7a) and LS (Figure 7b).
The use of depressor P2 (Figure 7a,b) substantially reduces the flotation activity of Carbonaceous Material, but also significantly retards sphalerite recovery, with maximum ZnS recovery not exceeding 20%. When DO is used as collector (Figure 7b), ZnS recovery does not exceed 50%, and CM recovery after 5 min is limited to 50%. In contrast, the lignosulphonate-based depressor LS has a less pronounced effect on sphalerite flotation, while galena flotation kinetics remain similar to those observed with collector alone. Notably, the flotation activity of CM recovers to 83% with KButX in the presence of LS (Figure 7a,b).
Table 6 summarizes the key flotation parameters for sulphides and CM after 1 min of flotation: the rate constant (k, min−1) for rapidly floated grains, the linear trend approximation accuracy (R2), recovery into concentrate after 1 min (ε1′, %) and maximum recovery after 5 min (εmax5′, %).
When lignosulphonate (LS)-based depressors are used in reagent schemes with naturally oxidized sulphides, the rate constant for rapidly floated galena grains decreases only slightly: from 2.46 min−1 (PbS_KButX) to 2.35 min−1 (PbS_KButX_LS) and from 1.40 min−1 (PbS_DO) to 1.69 min−1 (PbS_DO_LS). For sphalerite, the rate constant increases from 1.08 min−1 (ZnS_KButX) to 1.37 (ZnS_KButX_LS) min−1 but decreases from 0.84 min−1 (ZnS_DO) to 0.74 min−1 (ZnS_DO_LS). For Carbonaceous Material, the flotation rate constant decreases with both depressors: from 0.61 min−1 (CM_KButX) to 0.35 min−1 (CM_KButX_LS) and to 0.13 min−1 (CM_KButX_P2) and from 0.56 (CM_DO) to 0.20 min−1 (CM_DO_LS) and to 0.17 min−1 (CM_DO_P2). Despite this, the recovery of CM in the presence of both depressors increases linearly with flotation time. The preliminary removal of oxidized films significantly reduces the floatability of sphalerite under all reagent regimes. The absence of a clear contrast in the floatability of sphalerite, galena and Carbonaceous Material (CM) in the presence of LS and P2 depressants does not allow recommending the use of CM depression in the flotation reagent regime.

3.2. Electrokinetic Potential

The observed similarity in floatability between galena and sphalerite with naturally oxidized surfaces for both KButX and apolar DO collectors necessitated measurement of the electrokinetic potential (EKP) of sulphides. Figure 8 presents the dependence of EKP on the pH of the environment.
As shown in Figure 8, sphalerite exhibits EKP values near zero in the investigated pH range. This indicates a high potential for the attachment of non-ionogenic collectors and explains the effective flotation of sphalerite with diesel oil, which hydrophobizes the sphalerite surface and results in high recovery (approximately 63–83%, see Figure 6). The isoelectric point (IEP) for sphalerite is shifted from the low-acid region (pH 3.5–4) to a more neutral range (pH 4.5–7) compared with literature data. This shift is attributed to the absence of KNO3 in the measurement procedure [32], consistent with previous methodological findings [33]. The IEP region is characterized by minimal electrostatic energy barriers for adsorption and maximum surface energy, facilitating the fixation of both ionogenic and non-ionogenic collectors.
The ability to hydrophobize the sphalerite surface with non-ionogenic collectors in the pH range optimal for galena flotation reduces the contrast in flotation response between galena and sphalerite.

3.3. Adsorption

3.3.1. Sulphydric Collectors Adsorption

Adsorption studies were carried out for both ionogenic and non-ionogenic collectors to identify a sulphydric collector with the greatest adsorption contrast. Figure 9 shows the adsorption isotherms for galena and sphalerite under conditions similar to those used in microflotation tests with the Hallimond tube (see Figure 5).
As shown in Figure 9, the adsorption of sulphydric collectors on galena is up to twice as high as on sphalerite. Most sulphydric collectors exhibit polymolecular adsorption. Xanthogenates and dithiophosphates (at low initial and residual DPT concentrations) display the highest affinity for galena, while butyl xanthogenate is most strongly adsorbed on sphalerite. Dithiophosphate (DPT) provides the greatest adsorption contrast between galena (APbS = 1.1 mol/m2) and sphalerite (AZnS = 0.49 mol/m2) at the same initial concentration, which can be exploited for differential flotation, particularly at low DPT concentrations [29,30].
Figure 10 summarizes the relationship among zeta potential (ζ, mV), relative adsorption of KButX (L, %), and sulphide recovery in Hallimond tube flotation (ε, %) at pH 8 (adjusted with NaOH).
At pH 8, KButX provides higher galena recovery (εPbS = 44%) compared with sphalerite (εZnS = 23%), which is consistent with higher relative adsorption (LPbS = 85.4% vs. LZnS = 62.8%). The highest galena recovery corresponds to the most negative zeta potential, indicating that KButX is adsorbed primarily in ionic form on galena, while both ionic and molecular forms can adsorb on sphalerite at this pH.

3.3.2. Acid-Base Centers

Table 7 presents the results of acid-base center determination within the pH range of 6–8 during flotation and adsorption.
Within the studied pH range, the predominant surface centers are Brønsted bases, which act as electron donors in donor-acceptor interactions with reagents. This suggests that surface reactions can occur with non-ionogenic collectors containing unsaturated bonds and O, N, or P atoms capable of donor-acceptor interactions. Additionally, Brønsted acid-base centers on PbS and ZnS surfaces may interact with lignosulphonate-based depressors via dative hydrogen bonds, which can disrupt flotation contrast and selectivity.
CM is a mixed-phase association, consisting mainly of carbonates and layered aluminosilicates coated with carbon films, imparting hydrophobicity to the surface. According to flotation kinetics (Figure 6 and Figure 7, Table 6), the flotation activity of CM increases proportionally with flotation duration.
The established comparable flotation activity of low-impurity sphalerite (cleiophane) in low-alkaline environments, along with the influence of natural oxidation of galena and sphalerite surfaces on flotation activity, justifies the use of a bulk-differential flotation technology for lead-zinc sulphide ores. To minimize the recovery of lead and zinc sulphides into the CM concentrate, NaHS is added as a depressor to the ground fraction. Table 8 presents the results of flotation tests on polymetallic ore containing cleiophane-type sphalerite and Carbonaceous Material, comparing bulk-differential and direct-differential flotation flowsheets. The collective cycle employs KButX, while the differential cycle uses minor amounts of DPT to maximize adsorption and flotation contrast between galena and sphalerite.
The end products of the bulk flotation cycle are Carbonaceous Material, a bulk concentrate and final tailings. As shown in Table 8, the selectivity index (η) for direct-differential flotation is 132.8, while for bulk-differential flotation it is 118.1. The increased flotation activity of cleiophane accounts for the lower technological performance in the direct-differential scheme. The bulk-differential flotation flowsheet for the Shalkiya deposit polymetallic ore achieves a significant reduction in lead and zinc losses to final tailings. Furthermore, the flowsheet and reagent regimes in the bulk concentrate selection cycle can be further optimized.

4. Conclusions

Experimental results demonstrate that low-iron sphalerite (cleiophane) with natural surface oxidation can be recovered by both sulphydryl (KButX) and apolar (DO) collectors, similar to galena. The ability of sphalerite to be recovered with diesel oil in the pH range 6–8 is attributed to its Zeta Potential being close to 0 mV in this interval. Preliminary alkaline treatment of monomineralic fractions of galena and sphalerite prior to flotation, resulting in faster flotation of galena compared to sphalerite.
Dithiophosphate (DPT) provides a threefold difference in floatability between galena and sphalerite at a concentration of 10−4 mol/L, corresponding to lower static adsorption on sphalerite (AZnS = 0.49 mol/m2, comparable to APbS = 1.1 mol/m2 at the same initial concentration). Therefore, DPT is recommended for use in the lead-zinc concentrate selection stage or as part of a direct-differential flotation flowsheet.
Within the studied pH range (6–8), galena, sphalerite, and CM surfaces are dominated by Brønsted base sites, which reduces the flotation contrast between galena and sphalerite and complicates the depression of CM by lignin-sulphonates.
Kinetic studies of galena, sphalerite, and CM flotation with butyl xanthogenate and diesel oil, in the presence of CM depressors P2 and LS, show a reduction in the flotation rate constant for both CM and sulphides, particularly sphalerite. The flotation kinetics of CM increase linearly with flotation time, indicating that selective depression of CM relative to galena and sphalerite is not achievable under these conditions.
The results obtained for monomineral fractions of cleiophane, galena and CM provide a scientific basis for the application of a bulk-differential flotation flowsheet with preliminary recovery of CM for the beneficiation of complex lead-zinc sulphide ores from the Shalkiya deposit.

Author Contributions

Conceptualization, R.T., M.N. and V.I.; methodology, V.I.; validation, M.K., A.Y. and N.Y.; investigation, A.Y., M.K., N.Y. and A.A.; resources, R.T. and M.K.; data curation, R.T. and V.I.; writing—original draft preparation, A.Y., V.I., N.Y. and A.A.; writing—review and editing, T.K., R.T. and A.Y.; supervision—M.N.; project administration, R.T. and T.K.; funding acquisition, R.T. All authors have read and agreed to the published version of the manuscript.

Funding

This research was funded by the Science Committee of the Ministry of Science and Higher Education of the Republic of Kazakhstan, grant number AP19680419.

Data Availability Statement

The original contributions presented in this study are included in the article. Further inquiries can be directed to the corresponding author.

Conflicts of Interest

The authors declare no conflicts of interest.

References

  1. Sutherland, K.L.; Wark, I.W. Principles of Flotation, Rev. and enlarged ed.; Australasian Institute of Mining and Metallurgy: Melbourne, Australia, 1955; 489p. [Google Scholar]
  2. Ignatkina, V.A.; Bocharov, V.A. Features of flotation of various copper sulfides and sphalerite contained in sulfide ore. Gorn. Zhurnal 2014, 12, 75–79. (In Russian) [Google Scholar]
  3. Flores, L.F.; Montoya, A.; Ramírez, A.; Aguilar, J.; Reyes, I.A. Flotation of non-activated sphalerite using xanthogen formate-type compounds as collector reagents: Adsorption study and optimization. Colloids Surf. A Physicochem. Eng. Asp. 2025, 714, 136586. [Google Scholar] [CrossRef]
  4. Ralston, J.; Alabaster, P.; Healy, T.W. Activation of zinc sulphide with CuII, CdII and PbII: III. The mass-spectrometric determination of elemental sulphur. Int. J. Miner. 1981, 7, 279–310. [Google Scholar] [CrossRef]
  5. Hu, Y.; Wu, M.; Liu, R.; Sun, W. A review on the electrochemistry of galena flotation. Miner. Eng. 2020, 150, 106272. [Google Scholar] [CrossRef]
  6. Nayak, A.; Jena, M.S.; Mandre, N.R. Beneficiation of lead-zinc ores—A review. Miner. Process. Extr. Metall. Rev. 2022, 43, 564–583. [Google Scholar] [CrossRef]
  7. Ralston, J. The chemistry of galena flotation: Principles and practice. Miner. Eng. 1994, 7, 715–735. [Google Scholar] [CrossRef]
  8. Pan, Z.; Xiong, J.; Cui, Y.; Wei, Q.; Jia, W.; Zhang, Z.; Jiao, F.; Qin, W. Effect mechanism of carbonaceous materials on the flotation separation of lead–zinc ore. Sep. Purif. Technol. 2022, 294, 121101. [Google Scholar] [CrossRef]
  9. Glembotsky, V.A.; Dmitrieva, G.M. Vliyanie Genezisa Mineralov na ikh Flotatsionnye Svoistva (Influence of Mineral Genesis on Their Flotation Properties); Nauka: Moscow, Russia, 1965; 292p. (In Russian) [Google Scholar]
  10. McFadzean, B.; Castelyn, D.G.; O’Connor, C.T. The effect of mixed thiol collectors on the flotation of galena. Miner. Eng. 2012, 36–38, 211–218. [Google Scholar] [CrossRef]
  11. Peng, Y.; Grano, S.; Fornasiero, D.; Ralston, J. Control of grinding conditions in the flotation of galena and its separation from pyrite. Int. J. Miner. Process. 2003, 70, 67–82. [Google Scholar] [CrossRef]
  12. Gredelj, S.; Zanin, M.; Grano, S.R. Selective flotation of carbon in the Pb–Zn carbonaceous sulphide ores of Century Mine Zinifex. Miner. Eng. 2009, 22, 279–288. [Google Scholar] [CrossRef]
  13. Kostovic’, M.; Gligoric, Z. Multi-criteria decision making for collector selection in the flotation of lead–zinc sulfide ore. Miner. Eng. 2015, 74, 142–149. [Google Scholar] [CrossRef]
  14. Hua, Z.; Shi, B.; Dong, Y.; Fu, Y.; Zeng, Y.; Sun, W.; Liu, R.; Tang, H. Evaluation of Mineralogical Characteristics and Flowsheet Improvements for Carbon-Bearing Lead-Zinc Ore. JOM 2025, 77, 830–841. [Google Scholar] [CrossRef]
  15. Zhao, J.; Hu, W.; Xiao, F.; Liu, X.; Yu, H.; Yuan, H.; Wang, H. Characterization of discarded lead–zinc sulfide ore tailings based on mineral fragments. Minerals 2022, 12, 1279. [Google Scholar] [CrossRef]
  16. Konieczny, A.; Pawlos, W.; Krzeminska, M.; Kaleta, R.; Kurzydlo, P. Evaluation of organic carbon separation from copper ore by pre-flotation. Physicochem. Probl. Miner. Process. 2013, 49, 189–201. [Google Scholar] [CrossRef]
  17. Sime, F.M.; Jin, J.; Wang, X.; Wick, C.D.; Miller, J.D. Characterization and simulation of graphite edge surfaces for the analysis of carbonaceous material separation from sulfide ores by flotation. Miner. Eng. 2022, 182, 107590. [Google Scholar] [CrossRef]
  18. Chimonyo, W.; Fletcher, B.; Peng, Y. Starch chemical modification for selective flotation of copper sulphide minerals from carbonaceous material: A critical review. Miner. Eng. 2020, 156, 106522. [Google Scholar] [CrossRef]
  19. Chimonyo, W.; Peng, Y. Review of the Influence of Native and Modified Biopolymers on Carbonaceous Gangue Depression in Selective Flotation. Miner. Process. Extr. Metall. Rev. 2024, 46, 593–610. [Google Scholar] [CrossRef]
  20. Lee, S.; Gibson, C.; Borschneck, A.; Ghahreman, A. Transformer oil vs. kerosene: Selective collectors for C-matter flotation from a double refractory gold ore. Miner. Eng. 2023, 191, 107951. [Google Scholar] [CrossRef]
  21. Yushina, T.I.; Yergeshev, A.R.; Dumov, A.M.; Makavetskas, A.R. Study of the material composition of lead-zinc ore of the Shalkiya deposit in order to determine the possibility of its processing. Non-Ferr. Met. 2022, 53, 8–14. [Google Scholar] [CrossRef]
  22. Grano, S.R.; Prestidge, C.A.; Ralston, J. Sulphite modification of galena surfaces and its effect on flotation and xanthate adsorption. Int. J. Miner. Process. 1997, 52, 1–29. [Google Scholar] [CrossRef]
  23. Tanabe, K. Solid Acids and Bases: Their Catalytic Properties, 1st ed.; Academic Press: New York, NY, USA, 1970; 184p. [Google Scholar]
  24. Nechiporenko, A.P. Donor-acceptor properties of the surface of solid-phase systems. In Indicator Method: Tutorial; Lan: St. Petersburg, Russia, 2017; 284p, ISBN 978-5-8114-2309-5. (In Russian) [Google Scholar]
  25. Atchabarova, A.A.; Abdimomyn, S.K.; Abduakhytova, D.A.; Kishibayev, K.K.; Zlobina, Y.V.; Kurbatov, A.P.; Turdean, G.L.; Djenizian, T. Electrochemical modification of the carbon material surface by hydroxyl groups. J. Solid State Electrochem. 2024, 28, 2425–2436. [Google Scholar] [CrossRef]
  26. Ryazantseva, M.V.; Bunin, I.Z. Modifying acid–base surface properties of calcite, fluorite and scheelite under electromagnetic pulse treatment. J. Min. Sci. 2015, 51, 1016–1020. [Google Scholar] [CrossRef]
  27. Zhang, L.; Gao, J.; Khoso, S.A.; Wang, L.; Liu, Y.; Ge, P.; Tian, M.; Sun, W. A reagent scheme for galena/sphalerite flotation separation: Insights from first-principles calculations. Miner. Eng. 2021, 167, 106885. [Google Scholar] [CrossRef]
  28. Ignatkina, V.A.; Bocharov, V.A.; D’yachkov, F.G. Enhancing the disparity in flotation properties of nonferrous metal sulfides using sulfhydryl collecting agents with different molecular structures. J. Min. Sci. 2015, 51, 389–397. [Google Scholar] [CrossRef]
  29. Ivanov, A.V.; Antzutkin, O.N.; Larsson, A.; Kritikos, M.; Forsling, W. Polycrystalline and surface O,O%-dialkyldithiophosphate zinc(II) complexes: Preparation, 31P CP:MAS NMR and single-crystal X-ray diffraction studies. Inorganica Chim. Acta 2001, 315, 26–35. [Google Scholar] [CrossRef]
  30. Larsson, A.-C.; Ivanov, A.V.; Antzutkin, O.N.; Forsling, W. A 31P CP/MAS NMR study O,O’-dialkyldithiophosphate lead (II) complexes. J. Colloid Interface Sci. 2008, 327, 370–376. [Google Scholar] [CrossRef]
  31. Sosipatorov, A.I.; Panchenko, G.M.; Vysotin, V.V.; Vinokurova, M.A.; Chikin, A.Y. Application prospects of domestic depressor reagent under carbonaceous gold-bearing ore flotation. Vestn. Irkutsk. Gos. Tekhnicheskogo Univ. (Proc. Irkutsk. State Tech. Univ.) 2018, 22, 184–193. (In Russian) [Google Scholar] [CrossRef]
  32. Albrecht, T.W.J.; Addai-Mensah, J.; Fornasiero, D. Critical copper concentration in sphalerite flotation: Effect of temperature and collector. Int. J. Miner. Process. 2016, 146, 15–22. [Google Scholar] [CrossRef]
  33. Ignatkina, V.A.; Bocharov, V.A.; Aksenova, D.D.; Kayumov, A.A. Zeta potential of the surface of ultrafine sulfides and floatability of minerals. Russ. J. Non-Ferr. Met. 2017, 58, 95–100. [Google Scholar] [CrossRef]
Figure 1. IR Transmittance spectrum of Carbonaceous Material (CM), vmid. ± 1 cm−1, red circles denote the measured data points; the blue—spectrum.
Figure 1. IR Transmittance spectrum of Carbonaceous Material (CM), vmid. ± 1 cm−1, red circles denote the measured data points; the blue—spectrum.
Minerals 15 00883 g001
Figure 2. Dependence of PbS fraction (−71 + 41 μm) and (−41 + 10 μm) recovery with butyl xanthogenate using Hallimond tube microflotation (1.1 method) and froth flotation (1.2 method).
Figure 2. Dependence of PbS fraction (−71 + 41 μm) and (−41 + 10 μm) recovery with butyl xanthogenate using Hallimond tube microflotation (1.1 method) and froth flotation (1.2 method).
Minerals 15 00883 g002
Figure 3. Determination of flotation rate constant (k, min−1) for PbS with KButX (Fraction −71 + 41 μm, pretreated with NaOH, [KButX] = 10−4 M, pine oil; initial pHin = 7.38 and Ehin= +325 mV, final pHfin = 7.8 and Ehf = +312.5 mV).
Figure 3. Determination of flotation rate constant (k, min−1) for PbS with KButX (Fraction −71 + 41 μm, pretreated with NaOH, [KButX] = 10−4 M, pine oil; initial pHin = 7.38 and Ehin= +325 mV, final pHfin = 7.8 and Ehf = +312.5 mV).
Minerals 15 00883 g003
Figure 4. Laboratory bulk-differential flotation flowsheet.
Figure 4. Laboratory bulk-differential flotation flowsheet.
Minerals 15 00883 g004
Figure 5. Dependents of sulphydric collectors (KEtX; KButX; DPT and TC (Z 200)) concentration on floatability of PbS (a) and ZnS (b) in Hallimond tube (pH ≈ 7; fraction −44 + 10 μm, with pre-treatment NaOH).
Figure 5. Dependents of sulphydric collectors (KEtX; KButX; DPT and TC (Z 200)) concentration on floatability of PbS (a) and ZnS (b) in Hallimond tube (pH ≈ 7; fraction −44 + 10 μm, with pre-treatment NaOH).
Minerals 15 00883 g005
Figure 6. Flotation kinetics for PbS (a), ZnS (b) and CM (a,b) with KButX and DO with different sulphides preparation conditions; ɛmid ± 2% ([KButX] = 10−4 M (18 mg/L), [DO] = 10 mg/L, [P2] = 50 mg/L, with pre-treatment NaOH and without pre-treatment NaOH).
Figure 6. Flotation kinetics for PbS (a), ZnS (b) and CM (a,b) with KButX and DO with different sulphides preparation conditions; ɛmid ± 2% ([KButX] = 10−4 M (18 mg/L), [DO] = 10 mg/L, [P2] = 50 mg/L, with pre-treatment NaOH and without pre-treatment NaOH).
Minerals 15 00883 g006
Figure 7. Flotation kinetics for PbS (a), ZnS (b) and CM with KButX and CM in presence of P2, and in presence of LS; ɛmid ± 2%. ([KButX] = 10−4 M (18 mg/L), [DO] = 10 mg/L, [depressor P2 or LS] = 50 mg/L or, without pre-treatment NaOH).
Figure 7. Flotation kinetics for PbS (a), ZnS (b) and CM with KButX and CM in presence of P2, and in presence of LS; ɛmid ± 2%. ([KButX] = 10−4 M (18 mg/L), [DO] = 10 mg/L, [depressor P2 or LS] = 50 mg/L or, without pre-treatment NaOH).
Minerals 15 00883 g007aMinerals 15 00883 g007b
Figure 8. EKP (ξ) and pH correlation.
Figure 8. EKP (ξ) and pH correlation.
Minerals 15 00883 g008
Figure 9. Collectors adsorption dependences for PbS (a) and ZnS (b) (pH ≈ 7; fraction −44 + 10 μm, with pre-treatment NaOH).
Figure 9. Collectors adsorption dependences for PbS (a) and ZnS (b) (pH ≈ 7; fraction −44 + 10 μm, with pre-treatment NaOH).
Minerals 15 00883 g009
Figure 10. Comparative data diagram of ZnS and PbS: recovery (ɛ, %) into concentrate; relative adsorption (L, %) KButX under flotation conditions in Hallimond tube (Size −44 + 10 µm, pHinNaOH = 8.0, [KButX] = 10−4 M) and Zeta Potential (ξ, mV) of ultra-fine grain (pHinNaOH = 8.0, [KButX] = 10−4 M).
Figure 10. Comparative data diagram of ZnS and PbS: recovery (ɛ, %) into concentrate; relative adsorption (L, %) KButX under flotation conditions in Hallimond tube (Size −44 + 10 µm, pHinNaOH = 8.0, [KButX] = 10−4 M) and Zeta Potential (ξ, mV) of ultra-fine grain (pHinNaOH = 8.0, [KButX] = 10−4 M).
Minerals 15 00883 g010
Table 1. Chemical composition of galena, sphalerite and Carbonaceous Material (CM).
Table 1. Chemical composition of galena, sphalerite and Carbonaceous Material (CM).
Fraction, µmSpecific Surface, g/m2Elemental Composition, %
PbZnSFeCuCdAlSiCOtherTotal
PbS−44 + 100.52083.861.1712.650.690.13-0.040.19-1.26100.00
−71 + 41abs
ZnS−44 + 100.8641.5063.1031.071.200.100.400.030.90-1.70100.00
−71 + 41abs
CM−71 + 4112.931.394.716.044.56 0.305.1010.6067.3 *100.00
Note * Na, Ca, Mg, O.
Table 2. Elemental composition of Carbonaceous Material (CM) samples surface, ±standard deviation, %.
Table 2. Elemental composition of Carbonaceous Material (CM) samples surface, ±standard deviation, %.
C
±1.0
O
±1.0
Si
±0.5
Mg
±0.5
Al
±0.5
Ca
±0.5
P
±0.1
N
±0.3
F
±0.5
Zn
±0.5
Fe
±0.3
K
±0.1
Na
±0.1
S
±0.2
Pb
±0.1
CM49.234.55.12.51.92.5---2.80.4--0.70.4
Table 3. Properties of reagents used in the research of PbS, ZnS and CM.
Table 3. Properties of reagents used in the research of PbS, ZnS and CM.
Technological
Purpose
ReagentEmpirical
Formula
Molar Mass, g/molActivity, %
Sulphydryl ionized collectorsPotassium ethyl xanthogenate (KEtX)C2H5OS2K160.3093.0
Potassium butyl xanthogenate (KButX)C5H9OS2K188.3691.5
Sodium diisobuthyl dithiophosphate (DPT)C8H18O2PS2Na264.3056.0
Non-ionized collectorO-isopropyl-N
ethyltionocarbamate (TC)
C6H13NOS147.2492.0
Diesel oil «winter» (DO)C12.343H23.889172.398.0
Modifiers
Environment regulator
Sodium hydroxideNaOH40.00100.0
lime milkCa(OH)274.09100.0
Carbonaceous Material (CM) depressorlignin-sulphonateC20H24O10S2Na2
(variable valent)
534.51100.0
P2Mixture of sodium polymethylenenaphtalinesulphonate (80%), lignin-sulphonate (10%), etc.1640100.0
Frothing agentPine oilC10H16136.23>96
Table 5. Characteristics of Gammet indicators for acid-base center identification.
Table 5. Characteristics of Gammet indicators for acid-base center identification.
IndicatorFormulaMolecular Massλ, nmpKaActive Center Type
Bromocresol purpleC21H16Br2O5S540.225906.4Bronsted acid
Bromthymol blueC27H28Br2O5S624.396107.3Bronsted base
Table 4. Properties of reagents used in research of PbS-ZnS-CM-S ore sample.
Table 4. Properties of reagents used in research of PbS-ZnS-CM-S ore sample.
Technological PurposeReagent
Sulphydryl ionized collectorsPotassium butyl xanthogenate (KButX)
Sodium diisobuthyl dithiophosphate (DPT)
Non-ionized collectorDiesel oil «winter» (DO), O-isopropyl-N ethyltionocarbamate (TC or Z 200)
Modifiers
Depressors
Reducing flotation activity of PbS, ZnSNaHS
Reducing flotation activity of ZnSZnSO4 + NaHSO3
Reducing flotation activity of FeS2Ca(OH)2
Sphalerite activatorCuSO4
DesorptionNaHS+ active carbon
Table 6. Sulphides and CM flotation parameters after 1 min flotation (k, min−1, ε1′ and R21′)) and εmax after 1 min and 5 min flotation.
Table 6. Sulphides and CM flotation parameters after 1 min flotation (k, min−1, ε1′ and R21′)) and εmax after 1 min and 5 min flotation.
Reagent Schemek, min−1R21′)ε1′max5′), %
Without pre-treatment NaOH (natural oxidation of the sulfide surface)
PbS_KButX2.460.9691.4 (96.1)
ZnS_KButX1.080.9964.5 (78.9)
CM_KButX0.611.0042.4 (84.1)
PbS_KButX_LS2.350.9290.0 (98.4)
ZnS_KButX_LS1.370.9489.9 (91.8)
CM_KButX_LS0.350.9830.8 (82.7)
PbS_KButX_P22.230.9290.4 (94.4)
ZnS_KButX_P20.100.928.5 (25.2)
CM_KButX_P20.131.0011.1 (44.1)
PbS_DO1.400.9877.1 (91.1)
ZnS_DO0.840.9958.3 (92.5)
CM_DO0.560.9940.0 (83.0)
PbS_DO_LS1.690.8877.9 (83.0)
ZnS_DO_LS0.740.9054.6 (76.1)
CM_DO_LS0.200.9317.6 (52.5)
PbS_DO_P21.370.9276.6 (88.2)
ZnS_DO_P20.250.9920.6 (48.2)
CM_DO_P20.171.0015.3 (55.3)
with NaOH and washing
PbSNaOH_KButX2.680.8693.8 (95.0)
ZnSNaOH_KButX1.120.8156.6 (63.6)
PbSNaOH_KButX_P21.890.9290.0 (94.4)
ZnSNaOH_KButX_P20.090.898.5 (25.2)
PbSNaOH_DO1.840.9676.6 (88.2)
ZnSNaOH_DO0.810.7656.6 (63.0)
PbSNaOH_DO_P21.120.9566.6 (84.2)
ZnSNaOH_DO_P20.251.0020.6 (48.3)
Table 7. Results of finding acid-base centers within a pH range of 6–8.
Table 7. Results of finding acid-base centers within a pH range of 6–8.
W/o NaOHBronsted Acid pKa = 6.4
µmol/m2
Bronsted Base pKa = 7.3
µmol/m2
PbS3.025.3
ZnS4.310.0
CM0.34.4
Table 8. Metallurgical balance of the components of laboratory flotation flowsheet test with ore in open mode.
Table 8. Metallurgical balance of the components of laboratory flotation flowsheet test with ore in open mode.
Productγ, %β, %ε, %Experiment Conditions
PbZnCPbZnC
Bulk-differential flotation flowsheet (Figure 4)
1CM concentrate1.900.412.1318.230.71.133.7grinding to 60% < 71 µm, DO 6 g/t and NaHS

carbonaceous flotation

bulk Pb-Zn
flotation

desorption

selection ZnSO4 + NaHSO3
2Pb concentrate2.8030.806.141.6277.94.54.4
3Intermediate product 22.274.212.370.788.61.41.7
4Zn concentrate5.720.6953.591.193.679.76.6
5Intermediate product 52.410.538.671.081.25.42.5
Pb-Zn concentrate13.27.6526.521.1991.391.015.3
61 Tailings74.500.080.350.555.46.839.9
72 Tailings10.400.280.451.102.61.211.1
Final tailings84.90.100.360.628.08.051.0
Ore100.01.113.851.03100.0100.0100.0
Direct-differential flotation flowsheet
1Pb concentrate2.622.5612.8521.7450.78.950.2grinding to 85% < 71 µm
ZnSO4 + NaHSO3

Pb flotation, with sphalerite depression

Zn flotation, after activation by copper sulfate in high-alkaline lime environment.
2Zn concentrate4.63.8153.947.2115.467.429.9
Final tailings92.80.420.940.2433.923.720.0
Ore100.01.143.681.11100.0100.0100.0
Disclaimer/Publisher’s Note: The statements, opinions and data contained in all publications are solely those of the individual author(s) and contributor(s) and not of MDPI and/or the editor(s). MDPI and/or the editor(s) disclaim responsibility for any injury to people or property resulting from any ideas, methods, instructions or products referred to in the content.

Share and Cite

MDPI and ACS Style

Yergeshev, A.; Tokpayev, R.; Karmeeva, M.; Khavaza, T.; Yergesheva, N.; Atchabarova, A.; Nauryzbayev, M.; Ignatkina, V. Technological Properties Contrast of Galena, Sphalerite, Carbonaceous Material and Choice of Flotation Technology. Minerals 2025, 15, 883. https://doi.org/10.3390/min15080883

AMA Style

Yergeshev A, Tokpayev R, Karmeeva M, Khavaza T, Yergesheva N, Atchabarova A, Nauryzbayev M, Ignatkina V. Technological Properties Contrast of Galena, Sphalerite, Carbonaceous Material and Choice of Flotation Technology. Minerals. 2025; 15(8):883. https://doi.org/10.3390/min15080883

Chicago/Turabian Style

Yergeshev, Akim, Rustam Tokpayev, Marina Karmeeva, Tamina Khavaza, Nazymarzu Yergesheva, Azhar Atchabarova, Mikhail Nauryzbayev, and Vladislava Ignatkina. 2025. "Technological Properties Contrast of Galena, Sphalerite, Carbonaceous Material and Choice of Flotation Technology" Minerals 15, no. 8: 883. https://doi.org/10.3390/min15080883

APA Style

Yergeshev, A., Tokpayev, R., Karmeeva, M., Khavaza, T., Yergesheva, N., Atchabarova, A., Nauryzbayev, M., & Ignatkina, V. (2025). Technological Properties Contrast of Galena, Sphalerite, Carbonaceous Material and Choice of Flotation Technology. Minerals, 15(8), 883. https://doi.org/10.3390/min15080883

Note that from the first issue of 2016, this journal uses article numbers instead of page numbers. See further details here.

Article Metrics

Back to TopTop