Knowledge-Inference-Based Intelligent Decision Making for Nonferrous Metal Mineral-Processing Flowsheet Design
Abstract
1. Introduction
2. Methods
2.1. Intelligent Decision Making for Genetic Mineral Processing Based on Knowledge Reasoning
2.2. Knowledge-Base Construction and Vectorization
- (1)
- Process mineralogy: Includes the mineralogical characteristics, physicochemical properties, and processing traits of ores, such as mineral composition, particle-size distribution, elemental occurrence, and performance data for processing methods like flotation, gravity separation, and magnetic separation.
- (2)
- Beneficiation reports: The primary data source covering performance and process parameters during beneficiation, such as recovery rates, concentrate grades, and the relationship between ore properties and processing outcomes.
- (3)
- Mechanism research: Focuses on the physicochemical mechanisms, the kinetics of beneficiation, and mineral–reagent interactions, providing theoretical foundations for process optimization, reagent design, and recovery improvement.
- (1)
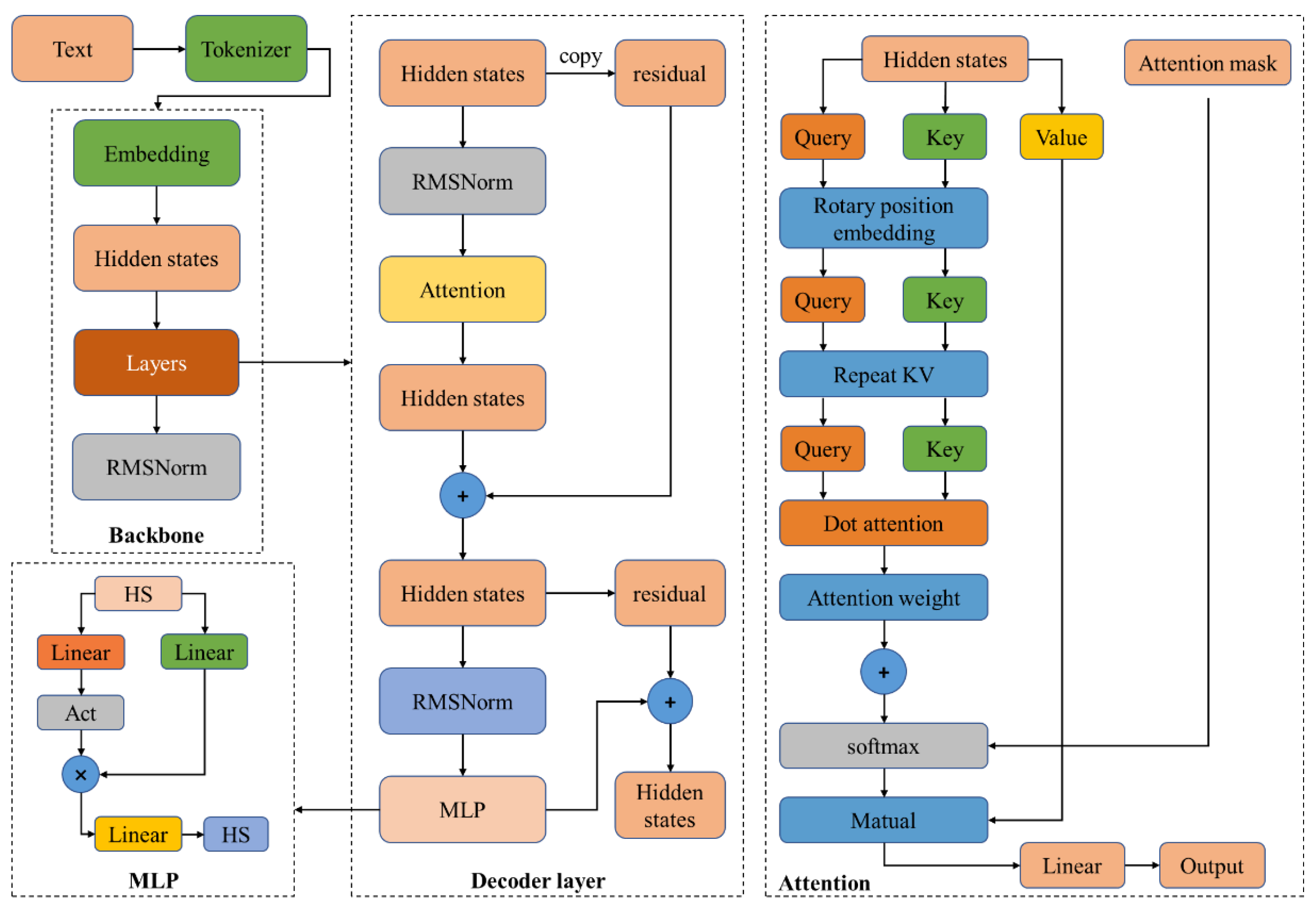
- Tokenization: A Chinese tokenizer is trained using SentencePiece [12] on a Chinese corpus with a vocabulary size of 20,000. The original Llama tokenizer is then combined with this Chinese tokenizer, merging their vocabularies to create a new combined tokenizer called the Chinese Llama tokenizer, with a vocabulary size of 49,953. To accommodate the new tokenizer, the word embeddings and language model head are adjusted from V × H to V′ × H, where V = 32,000 represents the original vocabulary size and V′ = 49,953 is the size of the Chinese Llama tokenizer. New rows are appended to the end of the original embedding matrix, ensuring that the embeddings of the original vocabulary tokens remain unaffected.
- (2)
- Embedding: The model includes an embedding layer, multiple transformer blocks, and a language model head layer. It also incorporates several improvements such as pre-normalization, SwiGLU [13] activation, and a rotary positional encoding (RoPE) [14]. For each position in the token sequence, RoPE vector is added to distinguish the positions of tokens and provide the model with contextual relationship information.
- (3)
- Autoregressive Generation: Given an input token sequence, the model is trained in an autoregressive manner to predict the next token, aiming to minimize the negative log-likelihood as follows:
2.3. Knowledge Graph Construction and Optimization
- (1)
- Graph Extraction: For unstructured or semi-structured documents, text is split into chunks based on a defined strategy. Leveraging the few-shot capability of large language models, latent information is extracted from each chunk, identifying entities (nodes), relationships (edges), and claims (structured data). Contextual and semantic analysis helps recognize associations between entities, forming an initial graph structure with interconnected entities and relationships.
- (2)
- Claim Extraction: Claims are domain-relevant statements or inferences that provide contextual support or Supplementary Information for entity relationships in the knowledge graph. This step focuses on extracting key information valuable for reasoning tasks within the graph.
- (3)
- Community Extraction: Entities are grouped into communities based on their relevance, with each community containing entities highly correlated with each other, often organized into high-level and low-level themes. Communities represent clusters of related concepts, aiding in the hierarchical management of the knowledge graph and highlighting key topics in the domain.
- (4)
- Graph Summarization: A concise summary is generated within each community, summarizing its main content to form a layered overview of the data. This step aims to merge redundant or overlapping nodes and relationships, eliminating irrelevant information to simplify the graph structure. For complex subgraphs, summarization and consolidation make the graph more compact and efficient, improving storage and query performance.
- (5)
- Entity Resolution: After graph summarization, entity resolution addresses ambiguities and redundancies, such as standardizing synonyms or aliases into consistent representations. This step ensures the accuracy and completeness of the knowledge graph, which is crucial for reliable inference.
2.4. Knowledge Reasoning and Intelligent Decision Making
- (1)
- Problem Input: The user or system inputs a problem into the intelligent system based on actual production needs (e.g., processing a specific type of ore). For example, “How can iron-rich ores be processed to improve recovery rates?”
- (2)
- Reasoning Process: The large model analyzes the problem and queries relevant entities and relationships within the knowledge graph, such as ore type, physical properties, etc. Based on existing knowledge in the graph and specific domain rules (e.g., the relationship between ore chemical composition and the flotation process), the model infers a recommended processing plan.
- (3)
- Decision Output: The system generates the best processing scheme based on the reasoning results, including the required equipment types, processing parameters, and possible environmental impacts. For complex multi-objective optimization problems, the system can provide multiple options for decision makers to choose from, evaluating the pros and cons of each option.
3. Dataset
4. Results and Discussion
4.1. Knowledge Graph Visualization
4.2. Knowledge-Inference-Based Intelligent Decision Making
- (1)
- Crushing Process
- (2)
- Grinding Process
- (3)
- Flotation Process:
- (4)
- Regrinding: Further optimize the middling ore to improve copper recovery and reduce over-grinding issues.
- (1)
- Primary Crushing, Grinding, and Screening:
- (2)
- Flotation Process:
- (3)
- Regrinding
- (1)
- Rougher flotation: Use xanthate collectors (e.g., ethyl xanthate) and frothers (e.g., MIBC) for rougher flotation, prioritizing the flotation of chalcopyrite and secondary copper sulfide. The rougher flotation tailings are then sent to scavenger flotation.
- (2)
- Scavenger flotation: The rougher flotation tailings undergo scavenger flotation to recover uncollected chalcopyrite and secondary copper sulfide.
- (3)
- Cleaner flotation: The concentrates from the rougher and scavenger flotation are subjected to multiple cleaner flotation stages to increase the grade of copper concentrates. During this process, lime is added to adjust the pH to 9–10, suppressing the flotation of pyrite and magnetite.
- (4)
- Regrinding: The cleaner concentrate is regirded to ensure that the chalcopyrite liberation degree reaches above 85%, and then undergoes further flotation for recovery.
5. Conclusions
Supplementary Materials
Author Contributions
Funding
Data Availability Statement
Conflicts of Interest
References
- Wang, K.; Ouyang, L.; Wang, Y. Study of Energy Transition Paths and the Impact of Carbon Emissions under the Dual Carbon Target. Sustainability 2023, 15, 1967. [Google Scholar] [CrossRef]
- Luo, X.; He, K.; Zhang, Y.; He, P.; Zhang, Y. A review of intelligent ore sorting technology and equipment development. Int. J. Miner. Metall. Mater. 2022, 29, 1647–1655. [Google Scholar] [CrossRef]
- Hasidi, O.; Abdelwahed, E.H.; Qazdar, A.; Boulaamail, A.; Krafi, M.; Benzakour, I.; Bourzeix, F.; Baïna, S.; Baïna, K.; Cherkaoui, M. Digital twins-based smart monitoring and optimisation of mineral processing industry. In Proceedings of the International Conference on Smart Applications and Data Analysis, Tangier, Morocco, 18–20 April 2022; pp. 411–424. [Google Scholar]
- Zhironkina, O.; Zhironkin, S. Technological and intellectual transition to mining 4.0: A review. Energies 2023, 16, 1427. [Google Scholar] [CrossRef]
- Vujanovic, V. The basic mineralogic, paragenetic and genetic characteristics of the sulphide deposits exposed in the eastern Black-Sea coastal region (Turkey). Bull. Miner. Res. Explor. 2023, 1974, 2. [Google Scholar]
- Sharma, R.; Kaushik, M.; Peious, S.A.; Bazin, A.; Shah, S.A.; Fister, I.; Yahia, S.B.; Draheim, D. A novel framework for unification of association rule mining, online analytical processing and statistical reasoning. IEEE Access 2022, 10, 12792–12813. [Google Scholar] [CrossRef]
- Bisschoff, R.; Grobbelaar, S. Evaluation of data-driven decision-making implementation in the mining industry. S. Afr. J. Ind. Eng. 2022, 33, 218–232. [Google Scholar] [CrossRef]
- Patwardhan, N.; Marrone, S.; Sansone, C. Transformers in the real world: A survey on nlp applications. Information 2023, 14, 242. [Google Scholar] [CrossRef]
- Touvron, H.; Lavril, T.; Izacard, G.; Martinet, X.; Lachaux, M.-A.; Lacroix, T.; Rozière, B.; Goyal, N.; Hambro, E.; Azhar, F. Llama: Open and efficient foundation language models. arXiv 2023, arXiv:2302.13971. [Google Scholar]
- Bai, J.; Bai, S.; Yang, S.; Wang, S.; Tan, S.; Wang, P.; Lin, J.; Zhou, C.; Zhou, J. Qwen-vl: A versatile vision-language model for understanding, localization, text reading, and beyond. arXiv 2023, arXiv:2308.12966. [Google Scholar]
- Cui, Y.; Yang, Z.; Yao, X. Efficient and effective text encoding for chinese llama and alpaca. arXiv 2023, arXiv:2304.08177. [Google Scholar]
- Kudo, T. Sentencepiece: A simple and language independent subword tokenizer and detokenizer for neural text processing. arXiv 2018, arXiv:1808.06226. [Google Scholar]
- Shazeer, N. Glu variants improve transformer. arXiv 2020, arXiv:2002.05202. [Google Scholar]
- Su, J.; Ahmed, M.; Lu, Y.; Pan, S.; Bo, W.; Liu, Y. Roformer: Enhanced transformer with rotary position embedding. Neurocomputing 2024, 568, 127063. [Google Scholar]
- Edge, D.; Trinh, H.; Cheng, N.; Bradley, J.; Chao, A.; Mody, A.; Truitt, S.; Larson, J. From local to global: A graph rag approach to query-focused summarization. arXiv 2024, arXiv:2404.16130. [Google Scholar]
- Sennrich, R. Neural machine translation of rare words with subword units. arXiv 2015, arXiv:1508.07909. [Google Scholar]
- Ainslie, J.; Lee-Thorp, J.; de Jong, M.; Zemlyanskiy, Y.; Lebrón, F.; Sanghai, S. Gqa: Training generalized multi-query transformer models from multi-head checkpoints. arXiv 2023, arXiv:2305.13245. [Google Scholar]
- Vaswani, A. Attention is all you need. Adv. Neural Inf. Process. Syst. 2017, 30. [Google Scholar]
- Wu, H.; Tu, K. Layer-Condensed KV Cache for Efficient Inference of Large Language Models. arXiv 2024, arXiv:2405.10637. [Google Scholar]
- Peng, B.; Quesnelle, J.; Fan, H.; Shippole, E. Yarn: Efficient context window extension of large language models. arXiv 2023, arXiv:2309.00071. [Google Scholar]
- Zhang, B.; Sennrich, R. Root mean square layer normalization. Adv. Neural Inf. Process. Syst. 2019, 32. [Google Scholar]
- Yu, G. Low-alkalinity copper-sulfur separation technology at Chengmenshan Copper Mine. Nonferrous Metall. Des. Res. 2013, 34, 7–10. (In Chinese) [Google Scholar]
- Peng, J. Experimental study on low-alkalinity copper-sulfur separation at Chengmenshan Copper Mine. Nonferrous Met. (Miner. Process. Sect.) 2011, 1, 19–23. (In Chinese) [Google Scholar]
- Zhang, D. Technical transformation and discussion on the beneficiation process of Dongguashan Copper Mine. Nonferrous Met. (Miner. Process. Sect.) 2009, 61, 22–25+4. (In Chinese) [Google Scholar]
- Xiao, Q.; Kang, H.; Zhao, H.; Wang, Z. Application research on improving grinding quality, efficiency, and reducing consumption at Dongguashan Copper Mine. Min. Metall. 2016, 25, 17–20. (In Chinese) [Google Scholar]
- Li, P.; Yang, L.; Wu, H.; Yan, J.; Kang, H.; Gao, D. Experimental study on the beneficiation of copper-bearing pyrrhotite ores from Dongguashan Copper Mine. Mod. Min. 2021, 37, 124–126+129. (In Chinese) [Google Scholar]
- Wu, X.; Li, C.; Luo, L.; Wu, P. Discussion on beneficiation principle schemes for the development of Dongguashan Copper Mine resources. Nonferrous Met. (Miner. Process. Sect.) 2003, 5, 1–6. (In Chinese) [Google Scholar]
- Peng, G. Analysis of the flotation process at Yongping Copper Mine. Metall. Mine Des. Constr. 2000, 4, 8–10+16. (In Chinese) [Google Scholar]
- Li, C. New Flotation Process and High-Quality Sulfur Concentrate Technology to Improve Beneficiation Indicators at Yongping Copper Mine; Beijing General Research Institute of Mining & Metallurgy: Beijing, China, 2012. (In Chinese) [Google Scholar]
- Yuan, Y.; Peng, H. Experimental study on improving copper recovery at Yongping Copper Mine. Met. Mines 2011, 8, 86–88+93. (In Chinese) [Google Scholar]













| NO. | Dissemination Characteristic | Beneficiation Process Flow |
|---|---|---|
| 1 | coarse-grained dissemination | coarse grinding |
| 2 | uneven dissemination | stage grinding/fine grinding |
| 3 | fine-grained dissemination | fine grinding |
| NO. | Sulfide Copper Mineral | Mineral Characteristics | Beneficiation Process Flow |
|---|---|---|---|
| 1 | native copper | good floatability | - |
| 2 | chalcopyrite | good floatability, not easily oxidized | - |
| 3 | bornite | good floatability, not easily oxidized, poor floatability in fine particles | - |
| 4 | chalcocite | good floatability, easily oxidized, brittle and prone to sludging | Coarse grinding/Stage grinding |
| 5 | covellite | good floatability, easily oxidized, brittle and prone to sludging | Coarse grinding/Stage grinding |
| 6 | tetrahedrite | poor floatability, slow flotation rate | Extended flotation time, multi-stage flotation |
| 7 | tennantite | poor floatability, slow flotation rate | Extended flotation time, multi-stage flotation |
| 8 | enargite | poor floatability, slow flotation rate | Extended flotation time, multi-stage flotation |
| High-Frequency Words | Description |
|---|---|
| Ore sample, primary ore composition research, beneficiation experiment research, copper rough selection condition test, zinc selection condition test, partial zinc–sulfur mixed selection, full-process test, economic benefit analysis of new technologies | Reports focus on ore beneficiation process, metal extraction efficiency, process optimization, and economic analysis |
| Copper concentrate, lead concentrate, zinc concentrate, sulfur concentrate, iron concentrate | Mineral types (such as copper, lead, zinc, sulfur, iron) and their related outputs are the core content of the reports |
| Yield, grade, closed-circuit test, flotation tailings magnetic separation, full process | Involves research on extraction efficiency and process optimization for various metals, discussing methods for improving production efficiency and process improvement |
| Analysis, research, condition tests, economic benefits | Not only focuses on technical operations and experimental results but also delves into cost efficiency and economic feasibility |
| Mineral | Genetic Characteristics |
|---|---|
| Chengmenshan Copper Mine | Main elements content: Cu: 0.96%, S: 13.90%, Cu species: 4% Oxidized copper, 50% Secondary copper sulfide, 42% Primary copper sulfide, 4% Water-soluble copper Ore type: Skarn-type Chalcopyrite structure: Anhedral granular structure—85%; Pyrite: Anhedral granular structure—80% Chalcopyrite content: 1.03%, Azurite 0.34%, Chalcocite 0.34%, ... Chalcopyrite particle size composition: +0.147mm 14%, +0.074mm 37%, −0.043mm 44%, −0.020mm 29% Chalcopyrite liberation degree (fineness–monomeric liberation degree): 55–54, 65–60, 75–65, 85–75 Copper in chalcopyrite: 35%, Copper in chalcocite: 27%, Copper in azurite: 22%, Native copper, malachite, cuprite |
| Jiangxi Yongping Copper Mine | Cu: 1.05%, S: 21.97% Oxidized copper 1.90%, Secondary copper sulfide 9.52%, Primary copper sulfide 88.57% Ore type: Skarn-type Mineral particle size information: Chalcopyrite −0.833 + 0.074mm particle size content: 60.44%, −0.074 + 0.020mm particle size content: 27.19%, −0.020mm particle size content: 12.37%. |
| Dongguashan Copper Mine | Main elements content: Cu: 0.95%, S: 17.30%, Cu species: 2% Oxidized copper, 8% Malachite, 3% Secondary copper sulfide, 86% Primary copper sulfide Ore type: Skarn-type Chalcopyrite structure: Anhedral granular structure—96%; Malachite: Anhedral granular structure—100%; Pyrite: Semi/euhedral granular structure—45–55%; Magnetic pyrite: Anhedral—90% Chalcopyrite content: 2.42%, Pyrite 17.38%, Magnetic pyrite 14.36%, Serpentine 14.81%, Talc 9.45%, Chalcopyrite particle size composition: +0.147mm 44%, +0.074mm 66%, −0.043mm 18%, −0.020mm 11% Chalcopyrite liberation degree: 65–59, 70–62, 75–64, 80–68, 85–69 Copper in chalcopyrite: 88%. |
| Product | Yield/% | Grade/% | Recovery/% | ||||
|---|---|---|---|---|---|---|---|
| Cu | S | Mo | Cu | S | Mo | ||
| Copper concentrate | 2.60 | 23.82 | 35.54 | 0.51 | 91.50 | 11.50 | 63.73 |
| Tailings 2 | 14.49 | 0.15 | 47.82 | 0.0064 | 3.23 | 86.23 | 4.45 |
| Tailings 1 | 82.91 | 0.043 | 0.22 | 0.008 | 5.27 | 2.27 | 31.82 |
| Raw ore | 100.00 | 0.68 | 8.04 | 0.021 | 100.00 | 100.00 | 100.00 |
| Product | Cu Grade, % | S Grade, % | Cu Recovery, % |
|---|---|---|---|
| Raw ore | 0.88 | 10.29 | - |
| Copper concentrate | 22.56 | 34.81 | 80.70 |
| Sulfur concentrate | 0.12 | 37.76 | - |
| Tailing | 0.12 | 2.25 | - |
Disclaimer/Publisher’s Note: The statements, opinions and data contained in all publications are solely those of the individual author(s) and contributor(s) and not of MDPI and/or the editor(s). MDPI and/or the editor(s) disclaim responsibility for any injury to people or property resulting from any ideas, methods, instructions or products referred to in the content. |
© 2025 by the authors. Licensee MDPI, Basel, Switzerland. This article is an open access article distributed under the terms and conditions of the Creative Commons Attribution (CC BY) license (https://creativecommons.org/licenses/by/4.0/).
Share and Cite
Yang, J.; Sun, C.; Zhou, J.; Wang, Q.; Zhang, K.; Song, T. Knowledge-Inference-Based Intelligent Decision Making for Nonferrous Metal Mineral-Processing Flowsheet Design. Minerals 2025, 15, 374. https://doi.org/10.3390/min15040374
Yang J, Sun C, Zhou J, Wang Q, Zhang K, Song T. Knowledge-Inference-Based Intelligent Decision Making for Nonferrous Metal Mineral-Processing Flowsheet Design. Minerals. 2025; 15(4):374. https://doi.org/10.3390/min15040374
Chicago/Turabian StyleYang, Jiawei, Chuanyao Sun, Junwu Zhou, Qingkai Wang, Kanghui Zhang, and Tao Song. 2025. "Knowledge-Inference-Based Intelligent Decision Making for Nonferrous Metal Mineral-Processing Flowsheet Design" Minerals 15, no. 4: 374. https://doi.org/10.3390/min15040374
APA StyleYang, J., Sun, C., Zhou, J., Wang, Q., Zhang, K., & Song, T. (2025). Knowledge-Inference-Based Intelligent Decision Making for Nonferrous Metal Mineral-Processing Flowsheet Design. Minerals, 15(4), 374. https://doi.org/10.3390/min15040374

