Selective Leaching of Lithium and Beyond: Sustainable Eggshell-Mediated Recovery from Spent Li-Ion Batteries
Abstract
1. Introduction
2. Materials and Methods
2.1. Materials and Pretreatment
2.2. Mechanochemical Experiments
2.3. Thermal Experiments
2.4. Leaching Experiments
2.5. Mn Precipitation
2.6. Solvent Extraction
2.7. Software
2.8. Characterization
3. Results and Discussion
3.1. Thermodynamic Assessments
3.2. Selective Lithium Recovery Experiments
3.2.1. Mechanochemical Investigations
3.2.2. Thermal Treatment Investigations
3.3. Reductive Acid Leaching
3.4. Manganese Separation
3.5. Cobalt and Nickel Separation
3.5.1. Cobalt Extraction and Stripping
3.5.2. Nickel Extraction and Stripping
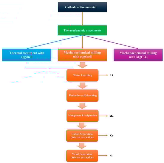
4. Concluding Remarks
5. Summary
- Mechanical milling experiments showed that 8 h of milling, with a ball-to-powder weight ratio of 40 and a cathode/eggshell weight ratio of 2, led to an efficient lithium recovery of about 38%. Meanwhile, the thermochemical process yielded less than 12% of lithium recovery.
- Acid-leaching investigations were carried out using a sulfuric acid solution containing hydrogen peroxide as a reducing agent. Employing a 2 M sulfuric acid solution with 5 vol.% H2O2 and a solid/liquid ratio of 10%, almost all of the manganese, nickel, and lithium, along with around 80% of cobalt, were dissolved at room temperature after a duration of 1 h.
- Manganese precipitation was conducted with over 99% efficiency using potassium permanganate at room temperature within half an hour.
- The majority of Co and Ni were effectively separated from the leach liquor with a saponified CYANEX 272 in a two-stage separation process, followed by a successful stripping utilizing 0.1 and 0.5 M sulfuric acid solutions.
- Finally, a comprehensive hydrometallurgical process flow diagram was proposed, aligning with the results obtained. Notably, it is striking that every facet of the procedure involving leaching, Mn precipitation, and solvent extraction processing was performed under ambient temperature conditions. This reflects an approach that not only ensures economic viability but also respects environmental sustainability in the treatment of spent Li-ion batteries.
Supplementary Materials
Author Contributions
Funding
Data Availability Statement
Acknowledgments
Conflicts of Interest
References
- Gu, K.; Gao, X.; Chen, Y.; Qin, W.; Han, J. Closed-loop recycling of spent lithium-ion batteries based on selective sulfidation: An unconventional approach. Waste Manag. 2023, 169, 32–42. [Google Scholar] [CrossRef] [PubMed]
- Dobó, Z.; Dinh, T.; Kulcsár, T. A review on recycling of spent lithium-ion batteries. Energy Rep. 2023, 9, 6362–6395. [Google Scholar] [CrossRef]
- Gao, P.; Yuan, P.; Yue, T.; Zhao, X.; Shen, B. Recycling metal resources from various spent batteries to prepare electrode materials for energy storage: A critical review. J. Energy Storage 2023, 68, 107652. [Google Scholar] [CrossRef]
- Han, X.; Lu, L.; Zheng, Y.; Feng, X.; Li, Z.; Li, J.; Ouyang, M. A review on the key issues of the lithium ion battery degradation among the whole life cycle. ETransportation 2019, 1, 100005. [Google Scholar] [CrossRef]
- Ding, Y.; Cano, Z.P.; Yu, A.; Lu, J.; Chen, Z. Automotive Li-Ion Batteries: Current Status and Future Perspectives. Electrochem. Energy Rev. 2019, 2, 1–28. [Google Scholar] [CrossRef]
- Liu, C.; Lin, J.; Cao, H.; Zhang, Y.; Sun, Z. Recycling of spent lithium-ion batteries in view of lithium recovery: A critical review. J. Clean. Prod. 2019, 228, 801–813. [Google Scholar] [CrossRef]
- Makuza, B.; Tian, Q.; Guo, X.; Chattopadhyay, K.; Yu, D. Pyrometallurgical options for recycling spent lithium-ion batteries: A comprehensive review. J. Power Sources 2021, 491, 229622. [Google Scholar] [CrossRef]
- Shi, G.; Cheng, J.; Wang, J.; Zhang, S.; Shao, X.; Chen, X.; Li, X.; Xin, B. A comprehensive review of full recycling and utilization of cathode and anode as well as electrolyte from spent lithium-ion batteries. J. Energy Storage 2023, 72, 108486. [Google Scholar] [CrossRef]
- Lv, W.; Wang, Z.; Cao, H.; Sun, Y.; Zhang, Y.; Sun, Z. A Critical Review and Analysis on the Recycling of Spent Lithium-Ion Batteries. ACS Sustain. Chem. Eng. 2018, 6, 1504–1521. [Google Scholar] [CrossRef]
- Zhao, Q.; Hu, L.; Li, W.; Liu, C.; Jiang, M.; Shi, J. Recovery and Regeneration of Spent Lithium-Ion Batteries From New Energy Vehicles. Front. Chem. 2020, 8, 807. [Google Scholar] [CrossRef]
- Fahimi, A.; Solorio, H.; Nekouei, R.K.; Vahidi, E. Analyzing the environmental impact of recovering critical materials from spent lithium-ion batteries through statistical optimization. J. Power Sources 2023, 580, 233425. [Google Scholar] [CrossRef]
- Choubey, P.K.; Chung, K.-S.; Kim, M.; Lee, J.; Srivastava, R.R. Advance review on the exploitation of the prominent energy-storage element Lithium. Part II: From sea water and spent lithium ion batteries (LIBs). Miner. Eng. 2017, 110, 104–121. [Google Scholar] [CrossRef]
- Butt, F.S.; Lewis, A.; Chen, T.; Mazlan, N.A.; Wei, X.; Hayer, J.; Chen, S.; Han, J.; Yang, Y.; Yang, S.; et al. Lithium Harvesting from the Most Abundant Primary and Secondary Sources: A Comparative Study on Conventional and Membrane Technologies. Membranes 2022, 12, 373. [Google Scholar] [CrossRef] [PubMed]
- Natarajan, S.; Aravindan, V. Recycling Strategies for Spent Li-Ion Battery Mixed Cathodes. ACS Energy Lett. 2018, 3, 2101–2103. [Google Scholar] [CrossRef]
- Gratz, E.; Sa, Q.; Apelian, D.; Wang, Y. A closed loop process for recycling spent lithium ion batteries. J. Power Sources 2014, 262, 255–262. [Google Scholar] [CrossRef]
- Sattar, R.; Ilyas, S.; Bhatti, H.N.; Ghaffar, A. Resource recovery of critically-rare metals by hydrometallurgical recycling of spent lithium ion batteries. Sep. Purif. Technol. 2019, 209, 725–733. [Google Scholar] [CrossRef]
- Lin, L. Recovery of Valuable Metals from Spent Lithium-Ion Batteries Using Organic Acids: Assessment of Technoeconomic Feasibility. Master’s Thesis, New Jersey Institute of Technology, Newark, NJ, USA, 2020. Available online: https://digitalcommons.njit.edu/theses/1773 (accessed on 31 May 2020).
- Ji, Y.; Kpodzro, E.E.; Jafvert, C.T.; Zhao, F. Direct recycling technologies of cathode in spent lithium-ion batteries. Clean Technol. Recycl. 2021, 1, 124–151. [Google Scholar] [CrossRef]
- Ren, Z.; Li, H.; Yan, W.; Lv, W.; Zhang, G.; Lv, L.; Sun, L.; Sun, Z.; Gao, W. Comprehensive evaluation on production and recycling of lithium-ion batteries: A critical review. Renew. Sustain. Energy Rev. 2023, 185, 113585. [Google Scholar] [CrossRef]
- Li, Q.; Fung, K.Y.; Xu, L.; Wibowo, C.; Ng, K.M. Process Synthesis: Selective Recovery of Lithium from Lithium-Ion Battery Cathode Materials. Ind. Eng. Chem. Res. 2019, 58, 3118–3130. [Google Scholar] [CrossRef]
- Zhou, Z.; Lai, Y.; Peng, Q.; Li, J. Comparative Life Cycle Assessment of Merging Recycling Methods for Spent Lithium Ion Batteries. Energies 2021, 14, 6263. [Google Scholar] [CrossRef]
- Liu, K.; Tan, Q.; Liu, L.; Li, J. Acid-Free and Selective Extraction of Lithium from Spent Lithium Iron Phosphate Batteries via a Mechanochemically Induced Isomorphic Substitution. Environ. Sci. Technol. 2019, 53, 9781–9788. [Google Scholar] [CrossRef] [PubMed]
- Choubey, P.K.; Kim, M.; Srivastava, R.R.; Lee, J.; Lee, J.-Y. Advance review on the exploitation of the prominent energy-storage element: Lithium. Part I: From mineral and brine resources. Miner. Eng. 2016, 89, 119–137. [Google Scholar] [CrossRef]
- Li, J.; Zhang, J.; Zhao, W.; Lu, D.; Ren, G.; Tu, Y. Application of Roasting Flotation Technology to Enrich Valuable Metals from Spent LiFePO4 Batteries. ACS Omega 2022, 7, 25590–25599. [Google Scholar] [CrossRef] [PubMed]
- Tao, R.; Xing, P.; Li, H.; Sun, Z.; Wu, Y. Recovery of spent LiCoO2 lithium-ion battery via environmentally friendly pyrolysis and hydrometallurgical leaching. Resour. Conserv. Recycl. 2022, 176, 105921. [Google Scholar] [CrossRef]
- Ahmed, T.A.E.; Wu, L.; Younes, M.; Hincke, M. Biotechnological Applications of Eggshell: Recent Advances. Front. Bioeng. Biotechnol. 2021, 9, 675364. [Google Scholar] [CrossRef] [PubMed]
- Hart, A. Mini-review of waste shell-derived materials’ applications. Waste Manag. Res. 2020, 38, 514–527. [Google Scholar] [CrossRef]
- Azarian, M.H.; Sutapun, W. Biogenic calcium carbonate derived from waste shells for advanced material applications: A review. Front. Mater. 2022, 9, 1024977. [Google Scholar] [CrossRef]
- Wang, M.; Tan, Q.; Liu, L.; Li, J. Efficient Separation of Aluminum Foil and Cathode Materials from Spent Lithium-Ion Batteries Using a Low-Temperature Molten Salt. ACS Sustain. Chem. Eng. 2019, 7, 8287–8294. [Google Scholar] [CrossRef]
- Baláž, M.; Boldyreva, E.V.; Rybin, D.; Pavlovic, S.; Rodríguez-Padrón, D.; Mudrinic, T.; Luque, R. State-of-the-Art of Eggshell Waste in Materials Science: Recent Advances in Catalysis, Pharmaceutical Applications, and Mechanochemistry. Front. Bioeng. Biotechnol. 2020, 8, 612567. [Google Scholar] [CrossRef]
- Shalchian, H.; Khaki, J.V.; Babakhani, A.; Taglieri, G.; De Michelis, I.; Daniele, V.; Veglio, F. On the mechanism of molybdenite exfoliation during mechanical milling. Ceram. Int. 2017, 43, 12957–12967. [Google Scholar] [CrossRef]
- Ebrahimikahrizsangi, R.; Abbasi, M.; Saidi, A. Mechanochemical effects on the molybdenite roasting kinetics. Chem. Eng. J. 2006, 121, 65–71. [Google Scholar] [CrossRef]
- Xiang, J.; Huang, Q.; Lv, X.; Bai, C. Effect of Mechanical Activation Treatment on the Recovery of Vanadium from Converter Slag. Metall. Mater. Trans. B 2017, 48, 2759–2767. [Google Scholar] [CrossRef]
- Shalchian, H.; Khaki, J.V.; Babakhani, A.; De Michelis, I.; Veglio, F.; Parizi, M.T. An enhanced dissolution rate of molybdenite and variable activation energy. Hydrometallurgy 2018, 175, 52–63. [Google Scholar] [CrossRef]
- Shalchian, H.; Khaki, J.V.; Babakhani, A.; Parizi, M.T. Investigating the Effect of Mechanical Activation Parameters on Structural Changes and Leaching Rate of Molybdenite Concentrate. Procedia Mater. Sci. 2015, 11, 754–760. [Google Scholar] [CrossRef]
- Yang, Y.; Lei, S.; Song, S.; Sun, W.; Wang, L. Stepwise recycling of valuable metals from Ni-rich cathode material of spent lithium-ion batteries. Waste Manag. 2020, 102, 131–138. [Google Scholar] [CrossRef] [PubMed]
- Rafsanjani-Abbasi, A.; Rahimi, E.; Shalchian, H.; Vahdati-Khaki, J.; Babakhani, A.; Hosseinpour, S.; Davoodi, A. Recycled Cobalt from Spent Li-ion Batteries as a Superhydrophobic Coating for Corrosion Protection of Plain Carbon Steel. Materials 2018, 12, 90. [Google Scholar] [CrossRef]
- Jha, M.K.; Kumari, A.; Jha, A.K.; Kumar, V.; Hait, J.; Pandey, B.D. Recovery of lithium and cobalt from waste lithium ion batteries of mobile phone. Waste Manag. 2013, 33, 1890–1897. [Google Scholar] [CrossRef]
- Levenspiel, O. Chemical Reaction Engineering, 3rd ed.; Wiley: Hoboken, NJ, USA, 1998. [Google Scholar]
- Rodrigues, I.R.; Deferm, C.; Binnemans, K.; Riaño, S. Separation of cobalt and nickel via solvent extraction with Cyanex-272: Batch experiments and comparison of mixer-settlers and an agitated column as contactors for continuous counter-current extraction. Sep. Purif. Technol. 2022, 296, 121326. [Google Scholar] [CrossRef]
- Alvial-Hein, G.; Mahandra, H.; Ghahreman, A. Separation and recovery of cobalt and nickel from end of life products via solvent extraction technique: A review. J. Clean. Prod. 2021, 297, 126592. [Google Scholar] [CrossRef]
- Parhi, P.K.; Panigrahi, S.; Sarangi, K.; Nathsarma, K.C. Separation of cobalt and nickel from ammoniacal sulphate solution using Cyanex 272. Sep. Purif. Technol. 2008, 59, 310–317. [Google Scholar] [CrossRef]
- Sarangi, K.; Reddy, B.R.; Das, R.P. Extraction studies of cobalt (II) and nickel (II) from chloride solutions using Na-Cyanex 272. Hydrometallurgy 1999, 52, 253–265. [Google Scholar] [CrossRef]










| Element | Co | Mn | Li | Ni | O | C |
|---|---|---|---|---|---|---|
| Weight percentage | 36.77 | 10.40 | 5.26 | 4.78 | 29.2 | 13.59 |
Disclaimer/Publisher’s Note: The statements, opinions and data contained in all publications are solely those of the individual author(s) and contributor(s) and not of MDPI and/or the editor(s). MDPI and/or the editor(s) disclaim responsibility for any injury to people or property resulting from any ideas, methods, instructions or products referred to in the content. |
© 2024 by the authors. Licensee MDPI, Basel, Switzerland. This article is an open access article distributed under the terms and conditions of the Creative Commons Attribution (CC BY) license (https://creativecommons.org/licenses/by/4.0/).
Share and Cite
Shalchian, H.; Khalili, M.; Kiani-Rashid, A.; Nateq, B.; Vegliò, F. Selective Leaching of Lithium and Beyond: Sustainable Eggshell-Mediated Recovery from Spent Li-Ion Batteries. Minerals 2024, 14, 1120. https://doi.org/10.3390/min14111120
Shalchian H, Khalili M, Kiani-Rashid A, Nateq B, Vegliò F. Selective Leaching of Lithium and Beyond: Sustainable Eggshell-Mediated Recovery from Spent Li-Ion Batteries. Minerals. 2024; 14(11):1120. https://doi.org/10.3390/min14111120
Chicago/Turabian StyleShalchian, Hossein, Maryam Khalili, Alireza Kiani-Rashid, Behzad Nateq, and Francesco Vegliò. 2024. "Selective Leaching of Lithium and Beyond: Sustainable Eggshell-Mediated Recovery from Spent Li-Ion Batteries" Minerals 14, no. 11: 1120. https://doi.org/10.3390/min14111120
APA StyleShalchian, H., Khalili, M., Kiani-Rashid, A., Nateq, B., & Vegliò, F. (2024). Selective Leaching of Lithium and Beyond: Sustainable Eggshell-Mediated Recovery from Spent Li-Ion Batteries. Minerals, 14(11), 1120. https://doi.org/10.3390/min14111120

