Abstract
The irregular and sporadic occurrence of chromite pods in podiform chromite deposits (PCD), especially in mountainous terranes with rough topography, necessitates finding innovative methods for reconnaissance and prospecting. This research combines several remote sensing methods to discriminate the highly serpentinized peridotites hosting chromite pods from the other barren ultramafic and mafic cumulates. The case study is the area of the Sabzevar Ophiolite (NE Iran), which hosts several known chromite and other mineral deposits. The integration of satellite images [e.g., Advanced Spaceborne Thermal Emission and Reflection Radiometer (ASTER) satellite sensor, Landsat series, and Sentinel-2] coupled with change detection, band rationing, and target detection algorithms [including the Spectral Angle Mapper (SAM)] were used to distinguish potential lithological units hosting chromites. Results have been verified by an initial on-field checking and compared with the high-resolution (GSD ~6 cm) orthomosaic images obtained by the processing of photographs taken from an Unmanned Aerial Vehicle (UAV) at a promising area of 35 km2. The combination of visual interpretation and supervised classification by machine learning methods [Support Vector Machine (SVM)] yielded the production of a geological map, in which the lithological units and structures are outlined, including the crust-mantle transition zone units, mafic cumulates, crosscutting dykes, and mantle sequences. The validation of the results was performed through a second phase, made up of field mapping, sampling, chemical analysis, and microscopic studies, leading to the discovery of new chromite occurrences and mineralized zones. All ultramafic units were classified into four groups based on the degree of serpentinization, represented by the intensity of their average spectral reflectance. Based on their presumed protolith, the highly serpentinized ultramafics and serpentinites were classified into two main categories (dunite or harzburgite). The serpentinite with probable dunitic protolith, discriminated for a peculiar Fe-rich Ni-bearing lateritic crust, is more productive for chromite prospecting. This is particularly true at the contact with mafic dykes, akin to some worldwide chromite deposits. The results of our work highlight the potential of multi-scale satellite and UAV-based remote sensing to find footprints of some chromite mineral deposits.
1. Introduction
Ophiolites represent fragments of oceanic crust and upper mantle that were tectonically emplaced onto continents during orogenic events [1,2]. Ophiolitic sequences are generally exposed along suture zones and can be used to reconstruct the paleo-geography of orogenic events [2,3]. In general, they host various mineral deposits, including podiform chromite deposits (PCD), which are small magmatic bodies unevenly distributed in the ultramafic section of an ophiolite complex. PCDs have been found in the mid-oceanic ridge, off-ridge, and, especially, in suprasubduction tectonic settings. Most of them are found near the mantle transition zone, within ultramafics (mainly dunite) of the ophiolitic sequence, and at the contact of the upper cumulate zones [4].
While the exploitation of the surficial deposits has a long history, with the development of high-precision and successful methods for mineral exploration, the geophysical techniques had a low success rate and suffered from limitations, such as the small size of chromite pods, the physical similarities with certain rocks, structural features, and presence of iron-rich bodies [4,5] Most surficial podiform chromite deposits have been exploited due to their resistance to weathering compared to their serpentinized host, which allows them to stand higher than the surrounding rocks. However, these deposits tend to be found in clusters so that additional orebodies may exist deep below the known deposits. Despite this, there are no proven exploration guidelines for finding associated ore bodies. Since there are rarely geochemical halos around deposits, geochemical approaches have typically been unsuccessful in detecting blind chromite deposits. Furthermore, due to the complexity of the involved geologic factors, no single method of exploration can be universally applied to finding these deposits. Integrated methods, instead, were somewhat successful for chromite exploration; for example, the combination of geological, gravity, magnetic, and electrical surveys [5].
Satellite remote sensing has proven capabilities in locating exploration targets through the discrimination of hydrothermal alteration zones, structures, and lithologies [6,7]. With the advancement of satellite missions and their wide applications for remote reconnaissance of mineralization signs, podiform chromite exploration has benefited from some developed methods [8]; however, the intrinsic characteristics of podiform chromites still have been a barrier as, for instance, the lack of extensive hydrothermal alteration related to mineralization. Most remote sensing efforts on ophiolites have been concentrated on lithological mapping using conventional methods, including band rationing, Principal Component Analysis (PCA), and spectral transform techniques [9,10,11]. Some authors used machine-learning methods with more potential and accuracy to differentiate chromite host lithological units [12,13], particularly when applied to multiple sensors [14,15,16]. However, regarding the low spatial resolution of almost all freely available satellite data compared to the dimension of chromite pods, the direct detection of chromite mineralization is rarely possible.
On the other hand, with the emergence of Unmanned Aerial Vehicles (UAVs) in the mining industry, several applications have been developed to help mineral exploration and geological mapping [17,18]. UAV photogrammetry has been proposed to be an efficient tool for the exploration of Cu veins through precise geological mapping [19], semi-automated rock mass characterization [20], supervised lithological classification [21], structural analysis [22] and semi-automatic lineation extraction [23,24]. The ultra-resolution orthomosaics (typically 3–5 cm) acquired from UAV mapping allow the geologists to manually draw the lithological boundaries, hydrothermally altered areas, and structures. However, none of the abovementioned methodologies could produce reliable results without adequate field mapping and analytical and microscopic examinations. Despite the potential of satellite and UAV data synergies [25] for geological remote sensing applications, there is little research involving both datasets, mainly related to landslide mapping and monitoring [26] and mineral exploration [27]. Although UAV-mounted multi-to-hyperspectral sensors provide high-resolution data [28], the expensive equipment still represents a barrier to developing this groundbreaking exploration method.
The present research, for the first time, aims to build a bridge among UAV photogrammetry, satellite remote sensing, and field data, to constrain better the criteria for finding chromite-bearing mineralized zones. This approach becomes essential for areas having rough topography, such as those analyzed here as a case study (Sabzevar Ophiolite, NE Iran). To achieve this objective, we followed a multi-stage processing method. Firstly, we looked for the most potential lithological units (i.e., serpentinized ultramafic units) hosting chromite mineralization using satellite remote sensing. Then, ultra-resolution RGB orthomosaic acquired from UAV mapping is used to manually differentiate geological units and structures. After verifying results by field checking, the support vector machine was applied to classify lithological units, peridotites with a variable range of serpentinization, and serpentinized dunites. Finally, to evaluate the validation of results, we carried out prospecting and field surveying together with chemical and microscopic analysis. After combining the results, we were able to provide a geological map with more exploration guidelines for prospecting chromite.
2. Geological Background
The present geological configuration of Iran is the result of several geodynamic processes that have operated since the Paleozoic. Among the most important, the closure of the PaleoTethys and Neotethys oceans and the consequent accretion of Gondwana fragments (Cimmerian blocks) over the southwestern flank of the Asia plate has been the main process of orogenesis, continuing today [29]. Ophiolitic sequences register the timing and modality of oceanic closure, and this is the case of Iranian ones, which belong to the Middle East Tethyan ophiolites. The case study of the present paper regards the western part of Sabzevar Ophiolite (NE Iran), which hosts several known chromite occurrences and mines (Figure 1). The Sabzevar suture zone is made up of a dismembered ophiolitic complex, extending for more than 400 km along an E-W direction. It is bordered at the north by the major Sangbast–Shandiz strike–slip fault system and at the south by the major Dorouneh sinistral strike–slip fault, which separates Sabzevar from the Lut Block (Figure 1). The Sabzevar ophiolite would then represent the suture zone of the northern branch of the Neothethys “Sabzevar ocean,” which opened and closed during the Late Cretaceous [1].
Figure 1.
(A) The location of the study area (blue rectangle) in the sketch map of Iran, also shows the distribution of ophiolite zones (black polygons) across the country. (B) The study area (blue rectangle) with regard to Sabzevar Ophiolite (SO) zone and tertiary igneous rocks. The black triangles (also labeled as chromite_index in part C of Figure 1) show the known chromite occurrences and deposits within the study area (see Appendix A for details). (C) The simplified (except ophiolite sequence units) geological map of the study area (Appendix A). The black rectangle is the main surveying area where UAV and geological mapping were performed.
Although highly dismembered and tectonized, the Sabzevar ophiolites show a typical oceanic tectonic melange [1,30], representing a complete lithospheric section and containing all the rocks representative of an ophiolitic sequence. In the Sabzevar ophiolitic melange, lithological units and formations can be firstly divided into the pre- (Late Cretaceous–Early Paleocene) and post-ophiolitic sequence (Eocene to Plio-Quaternary arc). Mantle peridotites, cumulate ultramafics, gabbros, diabasic dykes, and volcanic, sedimentary, and metamorphic rocks constitute the ophiolitic sequence [31]. Mantle peridotites, including lherzolite, harzburgite, dunite, and serpentinite, are the prevalent rock type in the Sabzevar ophiolite. All lithologies in the mantle section are cut by many rodingitized diabase, pegmatitic gabbros, micro-gabbros, and amphibolitic dykes [31,32]. There are large masses of podiform chromitite within the mantle sequence [33], well-developed in the central and western parts of the Sabzevar ophiolite (Figure 1). In some regions, chromites with both low #Cr and high #Cr have been found, suggesting crystallization of chromites from early MORB-type and then bainitic-type melts [34]. There are also many ancient and recent mines in the region, but most are inactive due to the small deposit size and or inappropriate exploration work. The crustal section of the Sabzevar ophiolite includes cumulate peridotites, gabbroic rocks, and plagiogranites. Gabbroic rocks are largely found as isolated outcrops and are divided into isotropic to pegmatitic lenses within mantle harzburgites and crustal cumulate layered gabbro/gabbronorite/leucogabbro. The diabasic dykes occur as both isolated intrusive bodies, which cut mantle and plutonic crustal sequences, and sheeted dyke complexes. The extrusive sequence of the Sabzevar ophiolite consists of pillow lavas and sheet flows, intercalated with oceanic fossiliferous pelagic limestone and volcano-sedimentary rocks [30]. Geochronological data show that the Sabzevar crustal sequence formed over a considerable period in the Late Cretaceous time ([30,31,32] and references therein).
3. Materials and Methods
3.1. Exploration Model
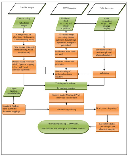
Choosing exploration criteria to develop a model for remote sensing of the PCDs could be ambiguous due to their natural characteristics and the high level of uncertainty. Unlike most mineral deposits with a clear and somewhat zoned hydrothermal alteration halo, these deposits generally do not present such strong absorption features, which are needed as an indicator for use in spectral remote sensing. Moreover, PCD spatial distribution in the ultramafic rocks is irregular, not allowing an exploration pattern recognition. Within this context of difficulties, in the present paper, three assumptions were adopted for the remote sensing study. First, completely covering of chromitite pods by a dunitic layer is a widespread phenomenon, although not all dunites contain mineralization [4]. We assume that highly serpentinized areas might host chromite pods since these probably have dunitic protolith. Second, the emplacement of a significant share of PCDs at or near (within 1 km) the Moho discontinuity, or transition zone between the overlying cumulate and underlying tectonite zones of ophiolite sequences, which narrows the geologic target [4,35,36]. However, recognition of these zones is not always clear, especially in tectonic mélange zones. The third assumption is that some podiform chromite outcrops have a close spatial relationship with the mafic dykes intruded within serpentinized peridotites, compositionally ranging from gabbro to pyroxenite [36]. With these limitations in mind, we designed a multi-stage remote sensing method whose details are schematically drawn in Figure 2.
Figure 2.
The flowchart of processing stages including satellite remote sensing, UAV mapping, and field surveying for prospecting podiform chromites.
The whole experiment was divided into six steps, namely: (i) multi-sensor satellite data processing, including investigation of temporal changes over the period of 35 years; (ii) target detection using the area of chromite open pits as reference spectra; (iii) spectral mapping of chromite and associated minerals; (iv) UAV mapping and processing; (v) visual interpretation of various lithological units, field surveying, and sampling; (vi) lithological mapping by a support vector machine algorithm (SVM), accuracy evaluation and assessment.
We found a method for grading the degree of serpentinization in a wide area of the ophiolitic zone using satellite images. Then, with the aim of ultra-resolution orthomosaic obtained from UAV mapping, we verified the results of remote sensing and manually traced the geological units whose extent is beyond the resolution limit of satellite images. During UAV flight missions, geological surveying and sampling were also carried out to combine with the results of remote sensing and UAV mapping. The complementary field prospecting and laboratory studies were performed after preparing the geological map draft. Finally, integrating all information layers, we provided a geological map with indicators for chromite prospecting.
3.2. Satellite Remote Sensing
3.2.1. Sensor Data and Characteristics
Several satellite images from various platforms have been applied, including Aster, Landsat series, and Sentinel-2. Landsat missions have been continuing since 1974, which, as the longest continuous space-based record, provide the opportunity for managing and monitoring Earth’s resources.
The three cloud-free scenes were downloaded from different Landsat mission sensors. These images were taken in 1987 (Thematic mapper, TM), 1999 (Enhanced thematic mapper, ETM+), and 2021 (Landsat8, LC8). The 14-band ASTER Level 1B data acquired on 8 May 2001, was used in this research. The extended 11 bands in the short-wave infrared region (SWIR) and thermal-infrared (TIR) regions enable mineral mapping and surface lithological discrimination.
The Sentinel-2 MultiSpectral Instrument (MSI) at the moment provides the highest resolution among the free satellite images with 13 spectral bands ranging from visible-near infrared (VNIR) to SWIR wavelengths, spatial resolution from 10 to 20 m, and three bands with 60 m spatial resolution for using in the atmospheric correction. The cloud-free image of Sentinel-2B utilized in this study is a Level-1C top-of-atmosphere (TOA) reflectance (100 km × 100 km tile) product which was acquired on 18 September 2021. The sensors’ characteristics and the wavelength regions of all the instruments are given in Figure 3. All satellite images were obtained from the U.S. Geological Survey Earth explorer website (https://earthexplorer.usgs.gov/ (accessed on 30 May 2022).
Figure 3.
Comparison of satellite images and their bands used in this study (adapted from the USGS website (USGS.gov (accessed on 15 June 2022). The bands that are used in this study are characterized by the dashed rectangle.
3.2.2. Preprocessing
All satellite images used in this study were georeferenced to the UTM zone 40 North projection using the WGS84 datum. For processing the remote sensing datasets, various software packages, including ENVI version 5.3 (L3Harris Geospatial, Broomfield, CO, USA) and ArcGIS version 10.8 (Esri, Redlands, CA, USA), and PCI Geomatica (version 2015, PCI Geomatics, Markham, ON, Canada), were used.
The reflectance products for Landsat images were downloaded from the mentioned site, and they did not need any further correction. Sentinel-2 data includes radiometric correction along with orthorectification. A layer of VNIR + SWIR bands (bands 2, 3, 4, 5, 6, 7, 8, 8a, 11, and 12) with 10 and 20 m spatial dimensions was generated to obtain a ten-band dataset. After atmospheric correction, all the image bands were resampled to 10 m spatial resolution and layer stacked into one file. Bands 1, 9, and 10 were excluded since their resolution (60 m) and design are beyond the main objective of this study.
The ASTER imagery was supplied in terms of scaled radiance at-sensor data with geometric corrections applied. It was georeferenced in the UTM projection and for the WGS-84 ellipsoid. ASTER data layer stacked of VNIR + SWIR bands with 30 m spatial dimensions was generated. Internal Average Relative Reflectance (IARR) calibration was applied to Crosstalk-corrected ASTER data for atmospheric correction.
3.2.3. Processing Techniques
The conventional techniques, such as some band combinations and band ratio color composites recommended for targeting potential chromite zones [8,9,37], were employed to compare with previously published papers regarding chromite targeting [10,13]. Landsat images were used to detect the temporal changes that occurred over nearly five decades (Appendix A).
Target detection for finding spectral similarities of the whole scene of ASTER and TM with training data (Appendix A) was performed using SAM and CEM methods. Before that, the MNF Rotation transformations were used to separate noise from the data and reduce the intrinsic dimensionality of data [38]. The capability of satellite images for lithological mapping and detection of hydrothermally altered areas has been widely accepted, and some methods have been adopted for discriminating lithological units of ophiolites [13,16,39,40,41,42] which were applied as a starting point for targeting chromite hosts.
3.3. UAV Mapping
The main study area, extended 3500 Ha (35 km2), was selected for detailed topography and geological mapping, according to the exploration license. UAV photogrammetry has been divided into two main phases: (i) fieldwork, including establishing Ground Control Points (GCP) with GNSS (Global navigation satellite system) solutions, planning flight missions, and collecting photos, and (ii) processing, described in the following sections and Appendix A. Based on the required resolution for distinguishing the dykes as the finest geological units in the area [43,44,45], the ground sampling distance (GSD) was selected to be 6 cm (Appendix A).
3.3.1. Fieldwork and Image Acquisition
The 70 GCPs were considered to ensure the accuracy requirements and to georectify the dense point cloud. A total of 14 of GCPs were selected to be as check points to double-check the overall accuracy of the DEM derived from the dense point cloud of the whole area. The center of markers was measured using the ground-based Real-Time Kinematic-differential (RTK)-based Integrated GNSS Systems (Figure 4).
Figure 4.
Example images of GNSS surveying and UAV flight missions. (A) Establishment of GNSS base station in one of the designed GCPs. (B) Preparing for a flight mission, below the drone, is the Siemens target used for spatial resolution control of images, the base station is located at the top high ground to use for PPK. (C) Finishing a flight mission by the method of direct georeferencing (using the on-board GNSS module with in situ ground support).
The used UAV was equipped with a GNSS module which determines the coordinates of the center of each taken photo with an accuracy of ±5 cm. After processing GNSS module measurements with a ground-based station using the PPK (post-processing kinematic) method, the images can be geo-tagged with a specialized program that gives an accuracy of better than 5 cm. Therefore, both direct georeferencing (using the on-board GNSS module with in situ ground support) and indirect georeferencing (using GCPs) were applied in this study to satisfy the georeferencing task [46]. This combined method of georeferencing yields higher accuracy than the other methods.
To obtain the highest possible quality for images, the UAV speed, image sensitivity (ISO), time of flight (sunny days), and other camera parameters with adjusting the manual focus to aperture and shutter were taken into account during final flight planning in the field as described in [47]. The survey design was optimized in advance to minimize motion blur and to guarantee a 6 cm resolution orthomosaic (Vollgger and Cruden, 2016) [47].
3.3.2. Processing
After finishing the aerial survey and UAV flight missions, Agisoft metashape professional software (v1.8.4, Agisoft LLC, Saint Petersburg, Russia) was applied for photogrammetric processing. This software uses the popular structure from motion (SfM) procedure [48] to obtain 3-D reconstruction from photogrammetric imagery. The details of the processing stages are represented in Appendix A.
3.4. Field and Geological Mapping
Geological surveying, sampling, microscopic studies on thin and polish sections, and whole-rock chemical analysis, including XRF (PW1730, Philips, The Netherlands) and ICP-OES (four-acid digestion, Spectro Arcos, SPECTRO, Kleve, Germany), were carried out to confirm the remote sensing results and outlined lithological units from photogrammetry imagery. A survey was conducted in the study area to verify the spatial distribution of serpentinized areas and other hydrothermally altered and lithological units using both GNSS solution (accuracy of cm) and handheld GPS (average accuracy of 3 m). Moreover, during flight missions, we took the samples and marked the lithological units with estimation for their name and other geological structures. Additionally, numerous photos were taken from alteration zones and lithological units during the field surveys, which were then geo-tagged within a GIS environment to ease the comparison with the UAV-mapping-derived orthomosaic. Thirty hand specimens were collected from highly serpentinized zones, which contained disseminated chromite, alteration zones, ore (Cu, Mn) mineralization, and lithological units for laboratory analysis.
3.5. Machine Learning
Recently, using machine learning methods in geoscience studies has been increasing in various applications, including mapping land cover types and monitoring land usage [49]. Some work has been carried out in the field of identifying and classifying lithologies of economically valuable minerals [50,51]. The Support Vector Machine algorithm (SVM) is one of the widely used machine learning methods for geological applications [52], which, over the years, has proven to be robust and effective [53], especially in helping in the identification of rock units (Bentahar and Raji 2021; Shirmard et al., 2022b [14,50]).
The SVM method was used to classify lithological units in the study area, particularly those belonging to the ophiolitic sequence, and to discriminate peridotites with variable ranges of serpentinization (Appendix A). This was carried out after preparing the initial geological map based on the manual interpretation of the orthomosaic obtained from UAV image processing and field checking. The SVM method was applied to ASTER data for classifying lithological units of the Mawat ophiolite complex in northeastern Iraq to help target chromite deposits (Othman and Gloaguen, 2014) [12]. However, they discriminated ultramafics as a single lithological unit.
4. Results
4.1. Satellite Remote Sensing
The first step of remote sensing started with change detection, by which we can identify and discriminate the exposed areas subject to chromite extraction. Using the change detection, algorithms yielded the delineation of mining areas where the most exploitation activities have been performed in the region. We found that the most prominent activity during the last 35 years occurred on the west side of the surveying area (Figure 5). The field investigation showed that this area was under mining at the time and was called the Sarvar mine. Additionally, there are some other spots in the ophiolite section which are most probably related to chromite extraction.
Figure 5.
The results of applying the change detection algorithm. The (upper) image shows the difference map between TM (1986) and ETM+ (1999), and the (lower) image shows the difference map between ETM and LC8 (2021). The changed areas are marked as bright cyan color pixels. The location of chromite indexes is shown as yellow diamonds, and the area with a large amount of mining activity is outlined as a red polygon.
Before spectral mapping, the conventional band ratio combinations were also successfully used to highlight the different parts of ophiolitic sections. The ASTER band ratios composite (4/7, 4/1, 2/3 × 4/3; Figure 6) has been successfully applied to study serpentinized harzburgites [8,54]. The application of this band ratio shows the chromite-bearing area of the Sarvar mine as red-pinkish to purple colors, which are related to the serpentinized harzburgites; however, the contact between the serpentinized harzburgites with other ophiolitic rocks is not well discriminated. The ASTER band ratios composite of ((2 + 4)/3, (5 + 7)/6, (7 + 9)/8) image was proposed as the highlighter of the serpentinized harzburgites between other ophiolitic rocks [9]. However, in the study area, this combination did not work well. Alternatively, we used the band combination of ((7 + 9)/8, 4/3, 5), which, by linear enhancing, provides an image in which the highly serpentinized areas, including the main quarry workings of the chromite mine are discriminated as orange to yellowish-orange color (Figure 6).
Figure 6.
The band ratio (7 + 9)/8, 4/3, 5 with linear enhanced (upper image) showing serpentinized peridotite as orange to yellowish-orange color. The band ratio (4/6 4/3, 2/3 × 4/3) shows highly serpentinized ultramafics as purple colors. The enhanced colors display a correlation with the location of chromite indexes shown with black diamonds. The black rectangle is the main surveying area, and the blue polygon is the boundary of open-pits of the chromite mine. The inset map shows the distribution map of peridotites and serpentinized peridotites extracted from the regional geology map. The general pattern of the two maps shares similarities.
We used the reflectance spectra of the main chromite quarry as the reference spectra at the first stage of target detection using SAM and CEM methods. Two boundaries for the region of interest (ROI) were considered, one of which envelops only the internal parts of the main open-pit. By applying this ROI as target spectra together using extremely conservative thresholds, few pixels were found with maximum similarity. These pixels most probably contain chromite mineralization (Figure 7). In the second boundary, the wider area of the mine was drawn to define the potential lithology, although we know that the highly serpentinized peridotites and dunites host the chromite mineralization, it is important to find the spectral signature of these rocks in the study area considering possible spectral mixing. The results of target detection with this broader area show the widespread distribution of potential lithological hosts in the study area. The reflectance spectra of both ROI share similarities with the serpentinite, which has a relatively strong absorption feature at 2.3 μm due to the vibrational processes of Mg–OH [8].
Figure 7.
The upper image (red pixels) is the result of overlapping SAM from Aster, and CEM from TM with reference spectra extracted from the pit of the chromite mine. The lower image is the SAM results using extreme values (lowest maximum angle) to show highly probable chromite mineralization pixels.
Chromite has distinct absorption features at 0.55, 0.59, 0.69, 0.94, 1.75, and 2.3 μm. The best correlations exist between Cr content and wavelength positions at 0.49, 0.59, and 2 μm in the SWIR absorption bands. Most chromitite bodies, however, have dimensions smaller than the resolution limit of satellite images. Nevertheless, the spectral mapping using standard USGS spectral libraries and the SAM method was carried out for this mineral together with serpentine, talk, antigorite, and lizardite. The results then were compared with the results of target detection using the training classes (chromite mines). We used the “intersect” tool in ArcGIS software to combine the results of target detection layers obtained from different sensors and various methods, which yields the “target overlap” map in Figure 7. The results of target detection algorithms (SAM and CEM), using reflectance spectra of minerals as a reference, is highly consistent with the results of the same methods by using reflectance spectra of the region of interest (i.e., the quarry of the neighbor chromite mine). This is particularly true for serpentine minerals of the standard spectral library.
4.2. Photogrammetry and Photogeology
The root means square error (RMSE) was measured to test the accuracy of measurements for the ground control points, check points, and camera location (Table 1). The total RMSE of 8 cm was obtained for fourteen checkpoints that satisfied the required accuracy of less than 10 cm for the orthomosaic image.
Table 1.
Root mean square errors (RMSE) for Control and check points and camera location. Errors are reported in X (easting), y (northing), Z (altitude), XY (cm), and total error (cm).
The general 3D model and DSM, which were derived from the dense point cloud, are presented in the supplementary materials Figure S1. Additionally, some magnified parts of the resulting orthomosaic are presented in Figure 8. The image provides valuable insight into the lithology of the study area. While the orthomosaic has a Red Green Blue (RGB) composite that does not allow conventional spectral mapping, its ultra-resolution provides an image with a rich texture that can be used as the basic data for classification and drawing the geological units. The ultra-spatial resolution of the orthomosaic provided an observation experience with the naked eye at about 0.5 m distances, combined with the ground truth data in the field, achieved satisfactory recognition accuracy. The characteristic texture of orthomosaic, together with the outcrop of rocks with minimum vegetation and debris cover, allows for delineating geological boundaries. Therefore, the primary polygons of rock units were drawn using ArcGIS software. On rare occasions, virtually in situ debris hindered the precise mapping of specific contacts, which then were verified by field prospecting. Moreover, the color differences among the mafic-ultramafic units were too low for a clear distinction. Peridotites, in some places, could be identified through their dark appearance, which their color grade from black–dark green to light green–gray due to serpentinization (Figure 8). However, the amount of serpentinization is not apparent only based on the orthomosaic image. The serpentinite unit, in some cases, can be distinguished from the less altered peridotites by their brighter color, smoother surface, and fine texture (Figure 8). In some places, the serpentinites were partly covered by a thin layer of soil having dull-yellow to orange color which is formed during the weathering of Ni-Fe-bearing minerals and iddingitization of olivine (Figure 8B).
Figure 8.
The close view of the orthomosaic for four parts of the surveyed area. Note the thickness of dykes which in some cases are smaller than 1 m, while they can be digitized. (A) the highly serpentinized peridotite with intruded swarm dykes (also marked as serpentinite1, see SVM section) (B) Serpentinite with iron-rich (limonitic) crust and faulted dykes (serpentinite2, SVM section). (C) the close view of the cumulate unit (Dcu unit), including mafic dykes and layered gabbros with discordant serpentinized dunitic (SrDu) lenses (cumulate unit in SVM section). (D) The boundary between moderately serpentinized peridotite (bottom, HzSr) and serpentinite (Srp) is clearly recognized on the basis of color and texture differences. The red lines show the faults. The abbreviations used in this figure and following figures are the same with the final geological map. The higher resolution of images is included in the supplementary material Figure S2.
The ultramafic rocks were crosscut by several dykes, which in most cases appeared as fragments due to the effect of faulting or might be just isotropic lenses (Figure 8). Almost all intruded dykes, regardless of their composition and thickness were detectable and outlined by digitizing through orthomosaic because of their presumed relationship to chromite mineralization. Due to their higher resistance to weathering, these dykes stand higher than the surrounding rocks. Thin dykes with thicknesses smaller than 1 m are common in all ultramafic units, which sometimes appear as bright white, probably because of the alteration or metasomatism. The dykes, according to occurrence and abundance, can be divided into individual dykes (ca. 1–10 m thick) and dyke swarms (thickness up to 1 m), the latter are distributed within highly serpentinized peridotites (Figure 8A). Due to this character, we separated the mixed lithology of swarm dykes distributed within ultramafics as a distinctive unit which was then partly verified in the field. We assigned its name as MTZ, or transition zone unit of the mantle, since this unit, overlaying the highly serpentinized peridotites, marks a transition zone in lithology. Intrusive bodies as thick bands and stocks, injected into mantle peridotites with discordant dunite lenses, are common in the east-northeast direction of the area (Figure 8C). This unit was outlined as a distinctive unit called Dcu due to the abundance of intrusions into peridotites with patches of serpentinized dunites (orange to dull-yellow surface color).
A lithological unit in the northeastern corner of the mapped area, which was also the highest altitude part of the study area, had distinctive texture and color, in some parts covered by the stain of Fe-oxides, which made it distinguishable from the neighboring units. According to the regional geological map, this unit is a colored mélange, which was confirmed by field evidence. Apart from this area, two other units can be specified based on the color differences, both in UAV and in satellite images, resemblance the post-ophiolitic subvolcanic rocks. Moreover, all old workings, including small trenches which were for exploring chromite, are detectable in the orthomosaic; hence they were accurately delineated and shown on the geological map.
4.3. Field Work and Laboratory Studies
Geological surveying was carried out in two stages, first during UAV mapping, based on previous satellite remote sensing results, and second after image processing, producing an orthomosaic image and drafting the initial geological map with the help of the SVM method (for ranking serpentinized peridotites).
Field campaigns verified the initial lithological units obtained from the orthomosaic and identified the main lithological units, including mantle sequence rocks, which led to higher precision in outlining the lithological boundaries. Almost all of the lithological units in the study area belonged to the mantle section of the ophiolitic sequence. However, the abundance of gabbro-dioritic dykes and the occurrence of a massive, heavily eroded gabbro-dioritic body points to grading toward the crustal section of the ophiolitic domain. The ultramafic rocks vary from harzburgite to clinopyroxene-bearing harzburgite, and minor lherzolite, with variably sized lenses and dykes of dunite, suffered from variable degrees of serpentinization. Harzburgites consisted of olivine, large orthopyroxene porphyroblasts, and spinel with rare clinopyroxene (Figure 9A,B). While the lherzolites are less serpentinized (~10%), dunites are strongly serpentinized (~90%), and only a few relicts of olivine and spinel survive. The range of harzburgite serpentinization varied from 20 to 80%. However, some areas exist in which the harzburgites and dunites were completely serpentinized. Lherzolites are most common in higher altitudes and have gradational contacts with harzburgites with similar mineralogy and higher content of clinopyroxene.
Figure 9.
The microscopic (transmitted-light) images of samples taken from the ultramafic section of ophiolite with different degrees of serpentinization. (A,B) The weakly serpentinized harzburgite comprises olivine and orthopyroxene. (C,D) The moderately to highly serpentinized harzburgite showing mesh structures for olivine and serpentine minerals (mainly lizardite). (E,F) Serpentinite with unknown protolith comprises lizardite, talc, and veinlet filled by opaque minerals (probably altered chromite). The abbreviation of minerals is Lz (Lherzolite), Tlc (Talc), Ol (Olivine), Opx (Orthopyroxene), and Op (Opaque minerals). The Car Vnt denotes the veinlets filled by carbonate minerals. All photomicrographs were taken under cross-polarized light (XPL).
Microscopic investigation of thin and polished sections highlighted the main lithological units and their degree of serpentinization and mineralization. Together with the ICP-OES and XRF chemical analysis (supplementary material Table S1), it can be concluded that there are two types of chromite mineralization in the area, high-Cr, low-Al, and low-Cr, high-Al; however, the Al contents rise up to 15% in the high-Al category [55]. The concentration of chromite range from 5% in the form of dissemination into harzburgite to 50% in nodules. The texture of chromites varied from disseminated, leopard, and shliern to nodular. Chromitites were hosted by a thin envelope of highly serpentinized dunite to serpentinized harzburgite without dunite traces. These chromite types can be seen in a short distance and have a spatial relationship with the occurrence (high Al type) or absence of mafic dykes. The occurrence of magnesite and hydromagnesite minerals around some chromite pods reflects the impact of faulting and circulation of hydrothermal fluids and probably the local redistribution of minerals, including chromite. Apart from chromite, other mineralization types, including Fe, Cu, and Mn, were also observed hosted by serpentinized peridotites and mafic dykes which highlights the importance of accurate discrimination of these units. In the mineralized areas, the effects of leaching and hydrothermal alteration are almost visible locally.
During the microscopic study, caution has been taken to discriminate peridotites according to their degree of serpentinization. With this in mind, four types of peridotite were recognized, including weakly serpentinized harzburgite to lherzolite (mainly harzburgite), moderately serpentinized, highly serpentinized, and serpentinite (Figure 9). Due to the higher content of olivine in dunite and clinopyroxene-poor harzburgite, we presume that lithological units with the highest serpentinite have dunitic or clinopyroxene–poor harzburgitic protolith because of more vulnerability of olivine and orthopyroxene to serpentinization in comparison with clinopyroxene. Additionally, serpentinites show two surficial appearances and colors, which might be related to their weathering pattern and protolith. These patterns are also partly observable in orthomosaic images (Figure 8). The first pattern of serpentinites is represented by the gray to dull-white color and gradual contact with moderate to highly serpentinized harzburgites (Figure 8D and Figure 9E). The protolith of this serpentinite type was probably clinopyroxene-poor harzburgite. The second type, typically seen as lenses, dykes, and individual bodies distributed within serpentinite type1, had an orange to dull-yellow surface color (Figure 8B), probably due to the release of Iron from the ferromagnesian minerals and iddingitization of olivine. The thin bright color crust was slightly enriched in Ni, according to chemical analysis. This serpentinite (marked as serpentinite2 in the SVM classification scheme, Figure 10 and Figure 11) likely had dunitic protolith and should be considered the most promising unit hosting chromite mineralization.
Figure 10.
Reflectance spectra of the identified lithological units including serpentinized peridotites with different severity of serpentinization. The dots on some curves show the location of ASTER bands.
Figure 11.
Resultant lithological classification image of the surveying area using the SVM method. The black circle area on the map shows one of the promising areas selected for field checking.
The dykes which crosscut the ultramafic units (including both depleted harzburgites/dunites) based on their mineralogy vary from diabase, gabbro to norite, and wehrlite to pyroxenite. However, more felsic lithological names can also be assigned to the sampled dykes, including hornblende micro-diorite to hornblende micromonzodiorite, some of which are post-ophiolitic intrusions. The highly serpentinized harzburgite to serpentinite, within which dyke swarms with various thicknesses intruded, resemble the cumulate section of the mantle transition zone. Additionally, other areas with dyke and banded mafic intrusions exist in which the serpentinite lenses and dykes (probably concordant dunitic protolith) occur with a prominent iron oxide (limonitic) crust. These intrusions range from crustal cumulate gabbro/gabbronorite/ferrogabbro (with minor diorite) with local layering associated with minor ultramafic cumulates. The microdioritic dykes intruded into cumulate gabbros which show clear evidence of magma mingling. Small (4–5 mm, rarely 2–3 cm) clinopyroxenite-wehrlitic veins are common within all ultramafic units of mantle sequence, including both types of serpentinites (Figure 8).
A subvolcanic body with microdiorite mineralogy was also observed, which regarding the alteration halo, was considered a post-ophiolitic magmatic unit. The colored mélange, with its characteristic colors and iron oxide stains on the outer surface of rocks, can be easily recognized both in RGB orthomosaic and in hand samples. Moreover, a volcanic unit characterized by spilitic lavas and dykes is seen in the eastern part of the area, which, together with small blocks of pelagic limestone, represents a part of the extrusive section of the ophiolite sequence. The boundary of limestone is distinctive in the orthomosaic image; however, the volcanic unit does not show an apparent boundary regarding its texture and color and is verified by field evidence.
The occurrence of depleted harzburgite, dunite, wehrlitic dykes/sills, and chromitite marks a Moho Transition Zone in the region, as suggested by previous works [31,56]. Tectonically overlying the transition zone (marked by thrust fault) is a melange zone containing lenses of cumulate rock, highly metamorphosed ultramafics (up to greenschist facies), pillow lavas, and blocks of pelagic limestone. These rocks occur as blocks in a highly serpentinized, ultramafic matrix. Individual lithologies are irregularly distributed, and all the rocks are highly deformed.
4.4. SVM
The second stage of satellite remote sensing based on the spectral properties in the VNIR to SWIR region of the electromagnetic spectrum was carried out after drafting the initial geological map. This aimed to classify rock units based on the spectral properties of the representative lithology. Because of rugged mountain topography with high altitude variation (up to 850 m) at short distances and steep valleys, it is impossible to conduct field surveying with specified narrow traverses as recommended for geological mapping and prospecting at a large scale. On the other hand, from the orthomosaic alone, the distinction among the peridotites with different ranges of serpentinization based on their color and texture was not possible. Therefore, by combining the results of drawing geological units from the orthomosaic, field surveying, sampling, and also the first results of satellite remote sensing, the 12 areas, representative of 12 presumed lithological units, were separated and traced to use as training data in SVM method, of which five areas are related to peridotites and serpentinized derivative products, as described in the previous sections. The difference among these five units is related to the intensity of reflectance spectra which itself is a function of the severity of serpentinization (Figure 10). To select the training data related to peridotite, we only traced areas with at least one thin section from a representative sample of the area, to ensure the high confidence level. One additionally used training data which also may belong to serpentinized peridotite classes is the location of an open pit of chromite mining (the ROI used for SAM method).
All the presumed lithological units were successfully reproduced for the entire study area. However, individual dykes are usually thinner than the spatial resolution limits of satellite images. Additionally, the training data in the area of dykes swarm enclosed in serpentinized peridotites (Dcu unit) display reflectance spectra that are affected by reflectance spectra of both serpentinite and gabbroic dykes (Figure 8C). The classified lithological map after post-processing (Figure 11) is similar to the initially digitized lithological map of the study area, while the latter has more details. Therefore, the lithological boundaries were retraced to be in accordance with the new results of the SVM method. The peridotites without the effect of serpentinization are rare in the study area, so the few separated pixels with these characters were discriminated after the classification of the ASTER image. The moderately serpentinized peridotites and peridotites with the slightest affection by serpentinization may have clinopyroxene-bearing harzburgite to lherzolite protolith.
The rationale behind the successful classification is revealed in the average reflectance spectra of each training area (Figure 10). The weak to moderately serpentinized peridotites have average reflectance spectra with absorption features around 0.65 μm to 0.7 μm (correspondent with band2 of ASTER), attributable to ferrous Iron in pyroxene and olivine minerals. All of the serpentinized peridotite and serpentinite areas have absorptions around 0.8 (3rd band position of ASTER), which might be the effect of the presence of the ferrous Iron on the weathered surface of rocks or abundance of the olivine, hypersthene, enstatite, augite, and diopside minerals [8]. However, the chromite open-pit together serpentinites did not show evident absorption around 0.65 μm to 0.7 μm, probably due to higher Mg content than Fe in serpentinized dunites or the content of chromite [57]. The higher reflectance in band1 of ASTER than band3 of ASTER was also the result of higher content of Mg than Fe+3 in ultramafic rocks.
The most striking resemblance among peridotite-related classes was a strong absorption feature around 2.3 μm due to the vibrational processes of Mg\OH, i.e., the occurrence of serpentine) [8]. The absorption features around 2.35 μm are also responsible for C\Obonds, such as magnesite and Fe+2 content in olivine [8,11] The abundance of serpentine (antigorite-lizardite) mineral, which also has two absorption features at 1.4 and 2.35 μm, defines the intensity of the absorption [9]. Therefore, the serpentinites with higher content of serpentine mineral together with chromite open-pit showed higher intensity of absorption feature in the 2.35 μm (band 8 of ASTER). In addition, the spectra of serpentinites are closer than other rock types to the current chromite open-pit spectrum. In band4 of ASTER (around the at 1.6 to 1.7 μm) peridotite related classes displayed different behavior; the weakly serpentinized one showed an absorption feature while the serpentinite2 (equivalent to serpentinite grading to talcitization with Ni-iron rich stain) showed the reflectance. Two reasons for showing reflectance might be the occurrence of thin gabbroic dykes or a dunitic lense containing chromite [12] which have high reflectance in both wavelengths of 1650 nm and 2150 nm (bands 4 and 5 of ASTER reflectance data, respectively). Since both serpentinite2 and cumulate area classes show reflectance in these wavelengths, the two assumed reasons should be verified in the field. The reason for showing absorption around 1.6 to 1.7 μm is due to the presence of hydroxyl molecules and the hydration effects of water molecules in the altered minerals or ferrous Iron. The spectral plot of colored mélange shows substantial similarity to the hematite spectral plot, which correspond with the iron-oxide alteration seen on the orthomosaic image and field evidence. Instead, the mélange2 area, while having a similar spectral plot with mélange, showed smoother absorption features due to the effect of spectral mixing.
All of the classes related to gabbro and subvolcanic bodies show higher reflectance than ultramafics, both in SWIR and visible bands, which also appeared in their brighter colors in orthomosaic image. The area characterized as a subvolcanic body did not have strong absorption features but shares spectral similarity with dioritic rocks, which have absorption at around 2.1 μm and 2.2 μm. The gabbro-dioritic area shows an absorption feature in band 2 ASTER and high reflectance at bands 4, 6, 8, and 9, similar to the spectral feature of amphibole-rich rock, as well as the presence of pyroxene minerals.
Two approaches were considered for testing the accuracy of classified maps, the first of which was by calculating the confusion matrix and Kappa Coefficient for the results. The overall accuracy for Sentinel-2 and ASTER datasets is 83.9% and 86.6%, respectively. The Kappa Coefficient was also assessed at 0.81 for Sentinel-2 and 0.84 for the ASTER dataset (Table 2). Although the total pattern of discriminated units by the two satellite platforms is the same, the visual inspection showed that Sentinel-2 is not capable of distinguishing among the variously serpentinized units fully. This is because of the subtle changes in spectral absorption features within 1.9 to 2.3, while the Sentinel-2 image has only one band in this SWIR region (Figure 3).
Table 2.
The main results of accuracy assessment using confusion matrix for the lithological classification produced by SVM method on ASTER image (The full results are included in the supplementary materials).
The second approach, which we believe is more accurate, is the comparison with the other results of this study, including field evidence, the orthomosaic, the initial geological map, and the second stage of field prospecting (see Section 5). With this criterion, the ASTER image has more capability to discriminate mafic-ultramafic lithological units and the degree of serpentinization due to its higher number of bands in the SWIR region (Figure 3). The Sentinel-2 combined two classes distinguished based on the training data for weakly and moderately serpentinized peridotite and classified them as a single unit. On the other hand, the Sentinel-2 accurately revealed some small size areas of serpentinite units, according to other information layers, which are not discriminated in ASTER image due to its higher spatial resolution.
Since the focus was on the ophiolite sequence, especially the mantle section, which is the dominant lithology in the study area, we did not try to define the training data for the classification of the volcano-sedimentary units younger than ophiolites including quaternary deposits and debris, which are weakly developed in the study area, but widespread at the outside of study area. So, there may be some misclassification due to spectral mixing in these areas, which are not the subject of this study. Moreover, we can precisely digitize such boundaries using the ultra-resolution orthomosaic.
5. Discussion
According to the regional geological map of the area, the ultramafic section of the ophiolitic complex has been divided into three main categories: harzburgite-lherzolite, dunite, and serpentinized counterparts. However, we note that the degree of serpentinization and the protolith of serpentinites are two main factors for prospecting chromite pods which were neglected in the regional scale maps, which is a routine procedure in these geological scale mapping. Some other mentioned lithological units do not have accurate boundaries. Moreover, the diversity of dykes in terms of composition, mineralogy, and pattern of distribution was not reflected in previous geological maps. An additional geological survey was conducted to finalize the geology map. The sampling locations and one of the promising areas were positioned on the updated geological map after lithological classification by SVM to facilitate the field checking and decrease the cost of the prospecting plan. In comparison to the regional geological map (Figure 1), except for the existence of mafic and ultramafic sections of the ophiolite sequence, all other parameters have entirely changed, including the number, size, position, and distributions of lithological units (Figure 12), which was mainly caused by the difference in cartographic scale.
Figure 12.
The final geological map of the study area, the inset image is the structural map of the area. Due to the highly heterogenous mineralogy and rock name, all dykes are shown on the geological map, with a single attributed “mafic dyke” name.
Accompanying chromitite lenses by mafic (gabbro to pyroxenite) dykes, dunitic pods, and cumulate layers [35,36,58,59] has been reported, which might be related to the spatial preference of chromite mineralization. Most of the chromite pods were formed at or in the vicinity (within 1 km) of the petrological Moho discontinuity, or MTZ, where there are abundant olivine-rich (mainly dunitic) residual lenses, discontinuous bands or lenses of wherlite, troctolite, pyroxenite and gabbros, and overlying cumulate units [4,35]. The identification of MTZ is not an easy task, especially in highly tectonized dismembered ophiolites and due to its highly varied thickness (from a few meters to several hundred meters) [60,61]. However, we had this chance to trace the petrological moho, including transition zone unit (MTZ) with serpentinites, dunitic horizons, and abundant dyke swarms (Figure 8A, Figure 11 and Figure 12); to cumulate unit (Dcu) with abundant cumulate dyke and banded gabbro and dunitic lenses (highly altered, Figure 8C, Figure 11 and Figure 12); and to outline these units in the final geological map (Figure 12), due to gathering valuable high spatial and radiometric resolution data. Outlining the thin mafic dykes and small bodies is a task that could be quickly carried out using ultra-resolution orthomosaic images and field evidence (Figure 8), while they are absent in the low to medium-resolution satellite images investigated in this study. The microscopic studies can also be served to define the mineralogy and corresponding name of the dykes.
On the other hand, the main factor for prospecting chromite pods is the necessity to find dunite, troctolite, and more serpentinized harzburgite and dunites [4,8,35,62]. In the study area, unaltered dunites have not been seen except on rare occasions. One reason might be the increased vulnerability of olivine (as the main component of dunite) to serpentinization, compared with harzburgite and lherzolite. It is widely accepted that podiform chromites are products of melt–rock interaction in which the rocks are mantle peridotite (mainly depleted harzburgites), and melts are usually arc-related [34,58,59,63,64]. This interaction leads to the creation of replacive dunites enveloping chromitites, especially in supra-subduction zone ophiolites [59]. Additionally, due to this process, the host rock harzburgites show a gradual change in their composition, mineralogy, and texture as the modal abundance of pyroxene decreases near the dunite channels and the modal olivine increases [55,59,63]. The cpx-poor, high-Cr harzburgites have irregular and continuous boundaries with the chromitite–dunite zone and the surrounded cpx-bearing, low-Cr harzburgites; however, such subtle distribution has been proposed to be used as a vector to locate the podiform chromitites [65]. Another effect of this zoning is that the extent of serpentinization and iddingitaztion of olivines increase toward chromitites, which in turn results in contrasting yellow to dull yellow-white colors. These changes in color are marked partly by the orthomosaic image (Figure 8), but the increasing degree of serpentinization is more evident in processed (Figure 6 and Figure 7) and classified multispectral images (Figure 10 and Figure 11).
The serpentinization process affects spectral absorption features and roughness of rocks since serpentine is usually readily weathered, and consequently, the surface of serpentinized rocks is smoother than their neighboring lithological units. The surface textures can be compared through visual interpretation of orthomosoaic while extracting the spectral features need multi and hyperspectral images. Different physical processes, including weathered surfaces, might produce spectral features in the VNIR spectral region. However, most mineral absorption features are located in the SWIR wavelengths [8,11,57]. Combining the satellite images with those acquired from UAV photogrammetry may resolve the problem of classifying lithological units confined within the peridotite to serpentinite domain. Machine learning methods, such as SVM, could help to classify complex lithological units, including those seen in the study area, based on spectral similarities [12]. Nevertheless, due to the spectral mixing effect and fuzziness of spectral features in low spatial resolution of satellite images [15] we assigned more weight to visual inspection and interpretation to finalize the lithological mapping. Therefore, we prioritized our knowledge of the study area and field evidence in a few cases where orthomosaic and SVM results did not overlap. On rare occasions, the chromitites were seen in the crustal section of ophiolites [59]. The crustal section in the surveying area includes a gabbro-dioritic body, an area covered by volcanic rocks (mainly spilitic lavas) and gabbroic dykes, among which the intrusive and volcanic bodies have higher reflectance in visible bands and different spectral absorption feature, which make them discriminable in both satellite images and orthomosaic images. In contrast, in the case of dykes, especially thin dyke swarms with thicknesses smaller than 1 m, the only option, except field mapping, is delineation from the orthomosaic. While some researchers have tested the capability of using machine learning methods for the automatic classification of lithological units based on photogrammetry-obtained orthomosaics [21,66], the extent of the area and diversity of lithological units matter. They used the ML method in small areas with a significant difference among the units, two features that were not the case in our study area.
Benefiting from the synergy of optical remote sensing and UAV imagery, the resulting detailed map and lithological boundaries were acquired in spending much shorter time and with higher accuracy compared to traditional field-based techniques. Moreover, we were able to identify subtle lithological/compositional differences that would not have been identified in the field, as the high-resolution orthomosaic allowed rapid viewing of the outcrop at multiple scales and from different perspectives and scales [44]. Nevertheless, field-based geological mapping still was the backbone of the whole exploration procedure described in this study for verifying remote sensing data.
The tectonic structures have to be outlined for their effect on the spatial distribution of podiform chromite deposits [67,68]. In some cases, the newly arranged deposits are associated with shear zones formed in or around zones of weakness in preexisting chromitite bodies [4]. These new chromite occurrences and original chromitite bodies are affected by displacement and deformation through faulting and tectonic processes. Therefore, finding tectonic colored mélange zones can help to avoid prospecting in areas where the size and position of chromite deposits have been substantially reduced and changed due to intense faulting and folding.
Integrating the lithological map classified through machine learning, visual interpretation, and field checking yielded a more detailed geological map from which the promising rock units for prospecting chromite were delineated. (Figure 12). A combination of layers of this map with results of target detection and spectral mapping (Figure 7) was used to find the most promising areas for chromite prospecting, one of which is highlighted in Figure 11. Some areas were then verified by field checking, which revealed the validity of the methods after finding the chromite outcrops (Figure 13) or overlapping with the old outcrops. The new outcrops are in a highly altered serpentinite with a thin covering soil rich in Iron and nickel, reminiscing the dunitic protolith. These new chromite-bearing outcrops linearly extend over 100 m at a narrow distance from a thick mafic dyke. The chromites outcrop as nodules or lumps within the host rock, and the chromium content is high (Cr2O3 ~51.78%, supplementary material). Chromite textures vary from massive to more nodular, disseminated types and rarely appear as banded schlieren.
Figure 13.
Correlation of explored chromite outcrops and indexes with the lithological unit (serpentinites), (A) the aerial view of the black circle in Figure 11 as a promising area for chromite prospecting. The location of Figure 13B–D are shown as points with the same label (B) outcrop of serpentinite and strike of chromite index, which is seen as nodules along the handy trench. The inset rectangle shows the location of Figure 13C. (C) close view of one of the chromite nodules accompanied by magnesite balls easily separated from the highly altered serpentinite. (D) outcrop of chromite beneath the iron Ni-rich serpentinite soil. Abbreviations are Srp (serpentinite), Dy (mafic dyke), Cr (chromite), Mg (magnesite).
6. Conclusions
Detailed lithological mapping and chromite ore exploration in the mountainous study area with altitude variation reaching 850 m and narrow, steep gorges is costly and time-consuming using the traditional exploration methods. The differentiating ultramafics in ophiolitic assemblages in terms of their serpentinization degree, while crucial for finding chromite deposits, is not practical in the field or by traditional geological mapping. To our knowledge, all remote sensing studies on ophiolite domains have been concentrated on separating serpentinized peridotites as mantle section domains from other crustal sections. This is the first effort to look closer into the mantle section and transitional zone rock units in an ophiolitic sequence, differentiate them and discriminate ultramafics based on the degree of serpentinization, which led to classify these rocks in our study area. Moreover, the identification of the mantle transition zone, including the ultramafic cumulate unit and overlying cumulate gabbro, is a probable task using the above-mentioned techniques, which is an efficient way for prospecting dunite–chromite lenses which always concentrate in and around this zone. To aim for this, we took advantage of the ultra-spatial resolution of UAV images with poor spectral information and the high radiometric and spectral resolution of the satellite images with poor spatial resolution. Combining spectral mapping methods such as SAM and CEM methods, RGB orthomosaic interpretations obtained from UAV photogrammetry, and initial field surveying, we prepared the primary draft of the lithological map and the promising areas for prospecting chromite. Then, training data from this map were extracted for supervised classification using the machine-learning methods (SVM method). Applying the SAM method on ASTER data was more successful than other medium-resolution satellite images due to the spectral signature of different mafic-ultramafic rocks and their serpentinized equivalents in the SWIR region. This statement is also true for the SVM method because other platforms, such as Sentinel-2 and Landsat series, have only one band at the 1.9 to 2.3 interval of the electromagnetic spectrum.
The results show that integrating satellite remote sensing and UAV photogrammetry is an efficient way to identify different rock units, including five units of peridotite with variable ranges of serpentinization, together with two units ascribed to cumulate and transition zone layers. UAV-based photogrammetry generates models that are useful for multi-scale analysis not easily achieved using traditional field techniques. The subtle changes in texture, topography, and color of the distributed lithologic units on the Earth’s surface could help to discriminate dykes and other rock units, which is not achievable by satellite images. However, verification of remote sensing results is crucial following each stage by field checking, prospecting, and sampling.
The results of this study are promising in identifying the potential zones of chromite ore mineralization within the ophiolite region. There are many ancient and recent chromite mines in the region, but most are inactive due to the small deposit size. Applying this method could help to place the most potential areas for chromite mineralization and discover more outcrops which might help to locate clusters of chromite pods.
Supplementary Materials
The following supporting information can be downloaded at: https://www.mdpi.com/article/10.3390/min13020251/s1. Table S1. chemical analysis of samples; Figure S1. DEM 3d Model; Figure S2 High res images; Supplementary Material 3. Confusion matrix.
Author Contributions
Conceptualization, A.E. and M.H.; methodology, A.E.; software, A.E.; validation, A.E., M.H. and E.N.; Formal analysis, A.E. and E.N.; investigation, A.E.; resources, A.E. and M.H.; data curation, A.E.; writing—original draft preparation, A.E.; writing—review and editing, A.E., M.H. and E.N.; visualization, A.E., M.H. and E.N.; supervision, A.E.; project administration, A.E. and M.H.; Funding Acquisition, M.H. and E.N. All authors have read and agreed to the published version of the manuscript.
Funding
The field work and data acquisition were financially supported by Dorjooyan Maaden Pars Co. This work was supported by the 2012–2014 Department of Civil Protection (DPC)-National Institute of Geophysics and Volcanology (INGV) V3, Project grant no. INGV-V3/UR5 (Project Coordinator R. De Rosa, UniCal).
Data Availability Statement
All satellite data can be freely downloaded from https://earthexplorer.usgs.gov/ (accessed on 30 May 2022). The UAV photogrammetry data and products can be partly shared upon request from the first author.
Acknowledgments
This work would not have been carried out without the technical help of the directory board and field assistance of personnel of the Dorjooyan Maaden Pars Co.
Conflicts of Interest
The authors declare no conflict of interest.
Appendix A
Complementary notes for Figure 1.
The chromite occurrences and deposits were extracted from the 1:250,000 geological maps of Sabzevar [69] and Jajarm [70] as well as the results of this study and the personal database of the first author. The simplified geological map is also a cartography of the 1:250,000 geological maps with some revisions from satellite remote sensing.
Complementary notes for the Material and Method section.
- -
- Satellite remote sensing
We used the Landsat series mostly for change detection analysis. Due to their higher spectral and radiometric resolution than the Landsat series, the Sentinel-2 and ASTER were preferred for spectral mapping and supervised classification. The temporal evolution of the study area was investigated using image-based change detection tools such as change detection difference maps included in Envi5.3 software (L3Harris Geospatial, Broomfield, CO, USA). We used images taken during the same season and time of day to avoid regular seasonal changes and the effects of solar azimuth and elevation. Additionally, other recommendations included in Envi software help were considered, such as the coregistration of images and using the same band. In addition to specific change detection algorithms, we compared the recent Sentinel-2 image with earlier images to identify, describe, and quantify differences. The purpose was to find the most exploited parts of chromite mines in the region and then outline these areas to use as reference reflectance spectra which then were used to find similar regions using target detection algorithms such as Spectral Angle Mapper (SAM) and Energy Constrained Minimization (CEM).
The SAM method was used to conduct per-pixel mapping and to find the spectral similarity of the reflectance satellite images to reference target spectra. The spectral similarity is determined by calculating the vector angle between reflectance spectra and reference spectra in a considered n-dimensional (n is equivalent to the number of bands) space [38]. The purer pixels could be selected by decreasing the maximum angle boundary, i.e., smaller angles represent closer matches to the reference spectrum.
We used two approaches for selecting end-member spectra. The first one uses the standard spectral libraries (such as USGS) embedded in the software environment. Spectral signatures of olivine, serpentine (indicator mineral for altered peridotites), chromite, talc, goethite, and hematite (diagnostic minerals for laterite development) were resampled to VNIR-SWIR ASTER bands and used as a reference spectrum (end-member). The second approach, which in most cases gives better results [37], is the extraction of the end-member spectra directly from an image using digitization of the region of interest (ROI). We used 0.1 to 0.2 as a maximum angle to determine the area with the highest rate of spectral matching.
Moreover, the Constrained Energy Minimization (CEM) method was used to target detection. In this method, no knowledge of all the end-members within the scene is required. To minimize its output energy associated with backgrounds other than the desired target, CEM utilizes a finite impulse response (FIR) filter. The unknown composite background is characterized using a correlation matrix or covariance matrix (Envi help).
- -
- UAV mapping
- -
- Field work
The resolution of the resulting products, including 3D point clouds, digital elevation models (DEMs), and orthomosaic images, depends on the so-called ground sampling distance (GSD), which can be defined as the distance that 1 pixel within an aerial image represents in the real world (e.g., 7 mm per pixel; [43,44]). It follows that a smaller GSD will result in a high-resolution model. The low flight height and setting of proper flight parameters, including the high image overlap, ensure the desired accuracy of photogrammetric products and spatial resolution. The GSD is governed by the choice of camera equipment (physical size of sensor, sensor resolution, focal length) and the distance above ground level or distance to the object [44,45]. Therefore, it is important to determine the desired GSD before planning the survey.
The accuracy of geometrical corrections after acquiring UAV images is highly dependent on the number, distribution, and accuracy of GCPs or markers. These points were distributed across the survey area to meet the requirements for accuracy assessment; however, the distribution is not evenly due to rough topography. GCPs can be used to refine camera lens calibration during model generation within photogrammetric software. The GCPs were marked in the form of red color crosses with a blue-color dot marking the intersection point of crosses on the ground surface. Ground control locations were surveyed with a minimum precision of ±4 cm. Root Mean Square error is then used to quantify the difference between predicted and measured locations of validation points in the models.
The UAV used in this research was a DJI Phantom 4 Pro with its original sensors, which previously has been successfully used for geological applications [19] (Figure 4). By carrying a built-in 1-inch, 20 Megapixels CMOS camera on a gimbal, this lightweight quadcopter was able to acquire high-resolution imagery within approximately 20 min effective flight time. The area was divided into several parts according to the height difference and flight time of the UAV. Then, the kml files were imported into the Map Pilot Pro commercial IOS application, which enabled flying over a DEM to keep a constant height. Terrain-following UAV flights would substantially compensate for the GSD variations due to topography [44]. The forward and side image overlapping were set to high percentages of 80 and 70%, respectively. These high overlapping images acquisition, together flight at an altitude of 140 m and relatively low flight speed (72 kph), guaranteed an accuracy of less than 8 cm. With these criteria, nearly 24,000 images were taken that covered the 39 km2 to ensure high tie points and resultant high accuracy in the boundary areas.
- -
- Processing
Following pre-processing and geo-tagging images acquired during UAV flight missions, all of them, as well as the highly accurate cameral locations, were loaded into the software. The Universal Transverse Mercator (UTM) and the World Geodetic Survey (WGS84) were selected as the coordinate system and datum. The software Geotagged images with high accuracy (±5 cm) were aligned after setting parameters to establish a sparse point cloud, then the initial model was georeferenced and reoptimized using 45 GCPs. The next step is converting the point cloud to its equivalent dense point cloud model. After constructing the sparse point cloud model, the georeferencing task was performed using 45 GCPs. A dense point-cloud model is a single display of all acquired images that are connected based on calculating the depth information for each camera location. The mesh and digital surface (DSM) models are normally built from the dense-point cloud model. The mesh model, which is a display of the surface and/or volume of objects, was reconstructed. Both the mesh and DSM models can be used to build the orthomosaic image; however, we used DSM. Structural data (e.g., fracture and faults) were semi-automatically extracted from the resampled DEM (to 1 m resolution) by using the LINE algorithm embedded in PCI Geomatica software and edge detection filters [23,24]. The lithological contacts were manually delineated on the orthomosaic derived from the point cloud imported into a conventional Geographic Information System (GIS). We extracted information by the change in histogram statistics of orthomosaic, applying various stretching models and visual interpretation, the available small-scale geological maps, as well as the results of the first fieldwork.
- -
- SVM method
The SVM algorithm is a supervised classification method that uses curve fitting and generates a curve that most optimally separates the different points in the data set [15]. SVM separates datasets in high-dimensional space by using a decision surface called the optimal hyper-dimensional plane that maximizes the margin between the classes [53]. This is carried out by projecting the dataset into another feature space in which the dimensionality is smaller than that of the input space, which makes the process of classification much simpler [49]. Data points closest to the hyperplane are called support vectors. In this study, the SVM method was applied on two sensors, Sentinel-2 because of its highest spatial and radiometric resolution among the investigated satellite images and ASTER because of the highest number of bands in the SWIR region. The ground-truth data were used to train and test the SVM results and improve the classified maps. These data were gathered during field surveying and also by tracing the orthomosaic obtained from UAV imagery. We used a radial basis function (RBF) kernel type and a tolerance value of 0.001. The required parameters for SVM, including the gamma in the kernel function and the penalty parameter, were set to 0.001 and 100, respectively. The majority analysis with a three-by-three kernels for the ASTER dataset and a seven-by-seven kernel for the Sentinel-2 was conducted as post-classification processing to change spurious pixels within a large single class to that class.
References
- Moghadam, H.S.; Stern, R.J. Ophiolites of Iran: Keys to Understanding the Tectonic Evolution of SW Asia: (II) Mesozoic Ophiolites. J. Asian Earth Sci. 2015, 100, 31–59. [Google Scholar] [CrossRef]
- Dilek, Y. Ophiolite Pulses, Mantle Plumes and Orogeny. Geol. Soc. Spec. Publ. 2004, 218, 9–19. [Google Scholar] [CrossRef]
- Pearce, J.A. Supra-Subduction Zone Ophiolites: The Search for Modern Analogues. Spec. Pap. Geol. Soc. Am. 2003, 373, 269–293. [Google Scholar] [CrossRef]
- Mosier, D.L.; Singer, D.A.; Moring, B.C.; Galloway, J.P. Podiform Chromite Deposits—Database and Grade and Tonnage Models. In U.S. Geological Survey Scientific Investigations Report; USG: Reston, VA, USA, 2012; p. 45. [Google Scholar]
- Hornicka, E.; Targosz, P.; Loska, M.; Wojdyla, M. Complex Geophysical Investigation in Search of Chromite Deposits at Ljuboten Greenfield Site. In Proceedings of the 3rd Conference on Geophysics for Mineral Exploration and Mining, Held Near Surface Geophysics, online, 7–8 December 2020; pp. 1–5. [Google Scholar] [CrossRef]
- Sabins, F.F. Remote Sensing for Mineral Exploration. Ore Geol. Rev. 1999, 14, 157–183. [Google Scholar] [CrossRef]
- Van Der Meer, F.D.; Van Der Werff, H.M.A.; Van Ruitenbeek, F.J.A.; Hecker, C.A.; Bakker, W.H.; Noomen, M.F.; Van Der Meijde, M.; Carranza, E.J.M.; De Smeth, J.B.; Woldai, T. Multi- and Hyperspectral Geologic Remote Sensing: A Review. Int. J. Appl. Earth Obs. Geoinf. 2012, 14, 112–128. [Google Scholar] [CrossRef]
- Rajendran, S.; al-Khirbash, S.; Pracejus, B.; Nasir, S.; Al-Abri, A.H.; Kusky, T.M.; Ghulam, A. ASTER Detection of Chromite Bearing Mineralized Zones in Semail Ophiolite Massifs of the Northern Oman Mountains: Exploration Strategy. Ore Geol. Rev. 2012, 44, 121–135. [Google Scholar] [CrossRef]
- Amer, R.; Kusky, T.; Ghulam, A. Lithological Mapping in the Central Eastern Desert of Egypt Using ASTER Data. J. Afr. Earth Sci. 2010, 56, 75–82. [Google Scholar] [CrossRef]
- Pournamdari, M.; Hashim, M.; Pour, A.B. Application of ASTER and Landsat TM Data for Geological Mapping of Esfandagheh Ophiolite Complex, Southern Iran. Resour. Geol. 2014, 64, 233–246. [Google Scholar] [CrossRef]
- Rajendran, S.; Nasir, S. ASTER Capability in Mapping of Mineral Resources of Arid Region: A Review on Mapping of Mineral Resources of the Sultanate of Oman. Ore Geol. Rev. 2019, 108, 33–53. [Google Scholar] [CrossRef]
- Othman, A.A.; Gloaguen, R. Improving Lithological Mapping by SVM Classification of Spectral and Morphological Features: The Discovery of a New Chromite Body in the Mawat Ophiolite Complex (Kurdistan, NE Iraq). Remote Sens. 2014, 6, 6867–6896. [Google Scholar] [CrossRef]
- Othman, A.A.; Gloaguen, R. Integration of Spectral, Spatial and Morphometric Data into Lithological Mapping: A Comparison of Different Machine Learning Algorithms in the Kurdistan Region, NE Iraq. J. Asian Earth Sci. 2017, 146, 90–102. [Google Scholar] [CrossRef]
- Bentahar, I.; Raji, M. Comparison of Landsat OLI, ASTER, and Sentinel 2A Data in Lithological Mapping: A Case Study of Rich Area (Central High Atlas, Morocco). Adv. Sp. Res. 2021, 67, 945–963. [Google Scholar] [CrossRef]
- Ye, B.; Tian, S.; Ge, J.; Sun, Y. Assessment of WorldView-3 Data for Lithological Mapping. Remote Sens. 2017, 9, 1132. [Google Scholar] [CrossRef]
- Ge, W.; Cheng, Q.; Tang, Y.; Jing, L.; Gao, C. Lithological Classification Using Sentinel-2A Data in the Shibanjing Ophiolite Complex in Inner Mongolia, China. Remote Sens. 2018, 10, 638. [Google Scholar] [CrossRef]
- Hewson, R.D.; Van Der Werff, B.H.M.A.; Nl Bio, H.V.; Hecker, C.A.; Nl Bio, C.A.H.; Van Ruitenbeek, F.J.A.; Nl Bio, F.J.A.V.; Bakker, W.H.; Van Der Meijde, B.M. Status and Developments in Geological Remote Sensing. FastTIMES 2020, 25, 54–66. [Google Scholar]
- Park, S.; Choi, Y. Applications of Unmanned Aerial Vehicles in Mining from Exploration to Reclamation: A Review. Minerals 2020, 10, 663. [Google Scholar] [CrossRef]
- Honarmand, M.; Shahriari, H. Geological Mapping Using Drone-Based Photogrammetry: An Application for Exploration of Vein-Type Cu Mineralization. Minerals 2021, 11, 585. [Google Scholar] [CrossRef]
- Herrero, M.J.; Pérez-Fortes, A.P.; Escavy, J.I.; Insua-Arévalo, J.M.; De la Horra, R.; López-Acevedo, F.; Trigos, L. 3D Model Generated from UAV Photogrammetry and Semi-Automated Rock Mass Characterization. Comput. Geosci. 2022, 163, 105121. [Google Scholar] [CrossRef]
- Sang, X.; Xue, L.; Ran, X.; Li, X.; Liu, J.; Liu, Z. Intelligent High-Resolution Geological Mapping Based on SLIC-CNN. ISPRS Int. J. Geo-Inf. 2020, 9, 99. [Google Scholar] [CrossRef]
- Sayab, M.; Aerden, D.; Paananen, M. Virtual Structural Analysis of Jokisivu Open Pit Using ‘Structure-from-Motion’ Unmanned Aerial Vehicles (UAV) Photogrammetry: Implications for Structurally-Controlled Gold Deposits in Southwest Finland. Remote Sens. 2018, 10, 1296. [Google Scholar] [CrossRef]
- Moreira, J.A.; De Oliveira, F.B.; De Oliveira, C.H.R.; Figueiredo, A.C.; Filho, M.C.L.; Duarte, E.B. High-Resolution Semi-Automatic Mapping Based on an Unmanned Aerial Vehicle (Uav) to Capture Geological Structures. An. Acad. Bras. Cienc. 2021, 93, 1–14. [Google Scholar] [CrossRef] [PubMed]
- Uniyal, A.; Gond, A.; Tiwari, T.; Pandit, S.; Gupta, C.; Saikhom, V.; Dinkar, G. UAV/Drone-Based Identification of Geomorphic and Structural Anomalies as Probable Indicators of Economic Mineral Deposits in Girar Area of Lalitpur District, U.P., (India). J. Indian Soc. Remote Sens. 2022, 50, 937–947. [Google Scholar] [CrossRef]
- Alvarez-Vanhard, E.; Corpetti, T.; Houet, T. UAV & Satellite Synergies for Optical Remote Sensing Applications: A Literature Review. Sci. Remote Sens. 2021, 3, 100019. [Google Scholar] [CrossRef]
- Casagli, N.; Frodella, W.; Morelli, S.; Tofani, V.; Ciampalini, A.; Intrieri, E.; Raspini, F.; Rossi, G.; Tanteri, L.; Lu, P. Spaceborne, UAV and Ground-Based Remote Sensing Techniques for Landslide Mapping, Monitoring and Early Warning. Geoenviron. Disasters 2017, 4, 9. [Google Scholar] [CrossRef]
- Booysen, R.; Zimmermann, R.; Lorenz, S.; Gloaguen, R.; Nex, P.A.M.; Andreani, L.; Möckel, R. Towards Multi-scale and Multisource Remote Sensing Mineral Exploration Using RPAS: A Case Study in the Lofdal Carbonatite-Hosted REE Deposit, Namibia. Remote Sens. 2019, 11, 2500. [Google Scholar] [CrossRef]
- Jackisch, R.; Lorenz, S.; Zimmermann, R. Drone-Borne Hyperspectral Monitoring of Acid Mine Drainage: An Example from the Sokolov Lignite District. Remote Sens. 2018, 10, 385. [Google Scholar] [CrossRef]
- Berberian, M.; King, G.C.P. Towards a Paleogeography and Tectonic Evolution of Iran: Reply. Can. J. Earth Sci. 2008, 18, 1764–1766. [Google Scholar] [CrossRef]
- Khalatbari Jafari, M.; Babaie, H.A.; Gani, M. Geochemical Evidence for Late Cretaceous Marginal Arc-to-Backarc Transition in the Sabzevar Ophiolitic Extrusive Sequence, Northeast Iran. J. Asian Earth Sci. 2013, 70–71, 209–230. [Google Scholar] [CrossRef]
- Moghadam, H.S.; Corfu, F.; Chiaradia, M.; Stern, R.J.; Ghorbani, G. Sabzevar Ophiolite, NE Iran: Progress from Embryonic Oceanic Lithosphere into Magmatic Arc Constrained by New Isotopic and Geochemical Data. Lithos 2014, 210–211, 224–241. [Google Scholar] [CrossRef]
- Rahmani, F.; Mackizadeh, M.A.; Noghreyan, M.; Marchesi, C.; Garrido, C.J. Petrology and Geochemistry of Mafic and Ultramafic Cumulate Rocks from the Eastern Part of the Sabzevar Ophiolite (NE Iran): Implications for Their Petrogenesis and Tectonic Setting. Geosci. Front. 2020, 11, 2347–2364. [Google Scholar] [CrossRef]
- Shafaii Moghadam, H.; Rahgoshay, M.; Forouzesh, V. Geochemical Investigation of Nodular Chromites in the Forumad Ophiolite, NE of Iran. Iran. J. Sci. Technol. Trans. A Sci. 2009, 33, 103–108. [Google Scholar]
- Shafaii Moghadam, H.; Zaki Khedr, M.; Arai, S.; Stern, R.J.; Ghorbani, G.; Tamura, A.; Ottley, C.J. Arc-Related Harzburgite-Dunite-Chromitite Complexes in the Mantle Section of the Sabzevar Ophiolite, Iran: A Model for Formation of Podiform Chromitites. Gondwana Res. 2015, 27, 575–593. [Google Scholar] [CrossRef]
- Yigit, O. Mineral Deposits of Turkey in Relation to Tethyan Metallogeny: Implications for Future Mineral Exploration. Econ. Geol. 2009, 104, 19–51. [Google Scholar] [CrossRef]
- Proenza, J.; Gervilla, F.; Melgarejo, J.C.; Bodinier, J.L. Al- and Cr-Rich Chromitites from the Mayari-Baracoa Ophiolitic Belt (Eastern Cuba): Consequence of Interaction between Volatile-Rich Melts and Peridotites in Suprasubduction Mantle. Econ. Geol. 1999, 94, 547–566. [Google Scholar] [CrossRef]
- Mehdikhani, B.; Imamalipour, A. ASTER-Based Remote Sensing Image Analysis for Prospection Criteria of Podiform Chromite at the Khoy Ophiolite (NW Iran). Minerals 2021, 11, 960. [Google Scholar] [CrossRef]
- Kruse, F.A.; Lefkoff, A.B.; Boardman, J.W.; Heidebrecht, K.B.; Shapiro, A.T.; Barloon, P.J.; Goetz, A.F.H. The Spectral Image Processing System (SIPS)-Interactive Visualization and Analysis of Imaging Spectrometer Data. Remote Sens. Environ. 1993, 44, 145–163. [Google Scholar] [CrossRef]
- Rajendran, S.; Hersi, O.S.; Al-Harthy, A.; Al-Wardi, M.; El-Ghali, M.A.; Al-Abri, A.H. Capability of Advanced Spaceborne Thermal Emission and Reflection Radiometer (ASTER) on Discrimination of Carbonates and Associated Rocks and Mineral Identification of Eastern Mountain Region (Saih Hatat Window) of Sultanate of Oman. Carbonates Evaporites 2011, 26, 351–364. [Google Scholar] [CrossRef]
- Rajendran, S.; Nasir, S. Mapping of Manganese Potential Areas Using ASTER Satellite Data in Parts of Sultanate of Oman. Int. J. Geosci. Geomat. 2013, 1, 92–101. [Google Scholar]
- Xiong, Y.; Khan, S.D.; Mahmood, K.; Sisson, V.B. Lithological Mapping of Bela Ophiolite with Remote-Sensing Data. Int. J. Remote Sens. 2011, 32, 4641–4658. [Google Scholar] [CrossRef]
- Bahrambeygi, B.; Moeinzadeh, H. Comparison of Support Vector Machine and Neutral Network Classification Method in Hyperspectral Mapping of Ophiolite Mélanges–A Case Study of East of Iran. Egypt. J. Remote Sens. Sp. Sci. 2017, 20, 1–10. [Google Scholar] [CrossRef]
- Piras, M.; Taddia, G.; Forno, M.G.; Gattiglio, M.; Aicardi, I.; Dabove, P.; Lo Russo, S.; Lingua, A. Detailed Geological Mapping in Mountain Areas Using an Unmanned Aerial Vehicle: Application to the Rodoretto Valley, NW Italian Alps. Geomat. Nat. Hazards Risk 2017, 8, 137–149. [Google Scholar] [CrossRef]
- Dering, G.M.; Micklethwaite, S.; Thiele, S.T.; Vollgger, S.A.; Cruden, A.R. Review of Drones, Photogrammetry and Emerging Sensor Technology for the Study of Dykes: Best Practises and Future Potential. J. Volcanol. Geotherm. Res. 2019, 373, 148–166. [Google Scholar] [CrossRef]
- Bemis, S.P.; Micklethwaite, S.; Turner, D.; James, M.R.; Akciz, S.; Thiele, S.T.; Bangash, H.A. Ground-Based and UAV-Based Photogrammetry: A Multi-Scale, High-Resolution Mapping Tool for Structural Geology and Paleoseismology. J. Struct. Geol. 2014, 69, 163–178. [Google Scholar] [CrossRef]
- Padró, J.C.; Muñoz, F.J.; Planas, J.; Pons, X. Comparison of Four UAV Georeferencing Methods for Environmental Monitoring Purposes Focusing on the Combined Use with Airborne and Satellite Remote Sensing Platforms. Int. J. Appl. Earth Obs. Geoinf. 2019, 75, 130–140. [Google Scholar] [CrossRef]
- Vollgger, S.A.; Cruden, A.R. Mapping Folds and Fractures in Basement and Cover Rocks Using UAV Photogrammetry, Cape Liptrap and Cape Paterson, Victoria, Australia. J. Struct. Geol. 2016, 85, 168–187. [Google Scholar] [CrossRef]
- Reason, M.; Iain, W.; France, G. Structure from Motion (SfM) Photogrammetry with Drone Data: A Low Cost Method for Monitoring Greenhouse Gas Emissions from Forests in Developing Countries. Forests 2017, 8, 68. [Google Scholar] [CrossRef]
- Shirmard, H.; Farahbakhsh, E.; Müller, R.D.; Chandra, R. A Review of Machine Learning in Processing Remote Sensing Data for Mineral Exploration. Remote Sens. Environ. 2022, 268, 112750. [Google Scholar] [CrossRef]
- Shirmard, H.; Farahbakhsh, E.; Heidari, E.; Pour, A.B.; Pradhan, B.; Müller, D.; Chandra, R. A Comparative Study of Convolutional Neural Networks and Conventional Machine Learning Models for Lithological Mapping Using Remote Sensing Data. Remote Sens. 2022, 14, 819. [Google Scholar] [CrossRef]
- Zuo, R.; Carranza, E.J.M. Support Vector Machine: A Tool for Mapping Mineral Prospectivity. Comput. Geosci. 2011, 37, 1967–1975. [Google Scholar] [CrossRef]
- De Boissieu, F.; Sevin, B.; Cudahy, T.; Mangeas, M.; Chevrel, S.; Ong, C.; Rodger, A.; Maurizot, P.; Laukamp, C.; Lau, I.; et al. Regolith-Geology Mapping with Support Vector Machine: A Case Study over Weathered Ni-Bearing Peridotites, New Caledonia. Int. J. Appl. Earth Obs. Geoinf. 2018, 64, 377–385. [Google Scholar] [CrossRef]
- Cortes, C.; Vapnik, V. Support-Vector Networks. Mach. Learn. 1995, 20, 273–297. [Google Scholar] [CrossRef]
- Rajendran, S.; Nasir, S. Hydrothermal Altered Serpentinized Zone and a Study of Ni-Magnesioferrite-Magnetite-Awaruite Occurrences in Wadi Hibi, Northern Oman Mountain: Discrimination through ASTER Mapping. Ore Geol. Rev. 2014, 62, 211–226. [Google Scholar] [CrossRef]
- Guo, G.; Mao, W.L.; Zhang, R.Y.; Liou, J.G.; Ernst, W.G.; Yang, J.; Liu, X.; Xu, X.; Zhang, Y.; Wu, B. Characteristics and Implications of Podiform-Chromite Hosted Silicate Inclusions in the Zedang Ophiolite, Southern Tibet. Lithos 2021, 396–397, 106218. [Google Scholar] [CrossRef]
- Moradi, R.; Boomeri, M.; Bagheri, S.; Nakashima, K. Mineral Chemistry of Igneous Rocks in the Lar Cu-Mo Prospect, Southeastern Part of Iran: Implications for P, T, and ƑO 2. Turk. J. Earth Sci. 2016, 25, 418–433. [Google Scholar] [CrossRef]
- Guha, A.; Ghosh, B.; Vinod Kumar, K.; Chaudhury, S. Implementation of Reflection Spectroscopy Based New ASTER Indices and Principal Components to Delineate Chromitite and Associated Ultramafic-Mafic Complex in Parts of Dharwar Craton, India. Adv. Sp. Res. 2015, 56, 1453–1468. [Google Scholar] [CrossRef]
- Zhou, M.F.; Robinson, P.T.; Malpas, J.; Li, Z. Podiform Chromitites in the Luobusa Ophiolite (Southern Tibet): Implications for Melt-Rock Interaction and Chromite Segregation in the Upper Mantle. J. Petrol. 1996, 37, 3–21. [Google Scholar] [CrossRef]
- Arai, S. Origin of Podiform Chromitites. J. Asian Earth Sci. 1997, 15, 303–310. [Google Scholar] [CrossRef]
- Rajendran, S.; Nasir, S. Mapping of Moho and Moho Transition Zone (MTZ) in Samail Ophiolites of Sultanate of Oman Using Remote Sensing Technique. Tectonophysics 2015, 657, 63–80. [Google Scholar] [CrossRef]
- Ghosh, B.; Morishita, T.; Gupta, B.S.; Tamura, A.; Arai, S.; Bandyopadhyay, D. Moho Transition Zone in the Cretaceous Andaman Ophiolite, India: A Passage from the Mantle to the Crust. Lithos 2014, 198–199, 117–128. [Google Scholar] [CrossRef]
- Uysal, I.; Zaccarini, F.; Sadiklar, M.B.; Tarkian, M.; Thalhammer, O.A.R.; Garuti, G. The Podiform Chromitites in the Daǧküplü and Kavak Mines, Eski Şehir Ophiolite (NW-Turkey): Genetic Implications of Mineralogical and Geochemical Data. Geol. Acta 2009, 7, 351–362. [Google Scholar] [CrossRef]
- Zhou, M.F.; Robinson, P.T. Origin and Tectonic Environment of Podiform Chromite Deposits. Econ. Geol. 1997, 92, 259–262. [Google Scholar] [CrossRef]
- Grieco, G.; Bussolesi, M.; Tzamos, E.; Rassios, A.E.; Kapsiotis, A. Processes of primary and re-equilibration mineralization affecting chromitite ore geochemistry within the Vourinos ultramafic sequence, Vourinos ophiolite (West Macedonia, Greece). Ore Geol. Rev 2018, 95, 537–551. [Google Scholar] [CrossRef]
- Park, G.; Park, J.W.; Heo, C.H.; Kim, J. Distribution of Mantle-Melt Interaction Zone: A Petrological Exploration Tool for Podiform Chromitite Deposits in the Kalaymyo Ophiolite, Myanmar. J. Geochem. Explor. 2022, 232, 106878. [Google Scholar] [CrossRef]
- Beretta, F.; De Lemos Peroni, R.; Felipe, J.; Leite Costa, C. Using UAV for Automatic Lithological Classification of Open Pit Mining Front. Int. Eng. J. 2019, 72, 17–23. [Google Scholar] [CrossRef]
- Stowe, C.W. Compositions and Tectonic Settings of Chromite Deposits through Time. Econ. Geol. 1994, 89, 528–546. [Google Scholar] [CrossRef]
- Roberts, S.; Rassios, A.; Wright, L.; Vacondios, I.; Vrachatis, G.; Grivas, E.; Nesbitt, R.W.; Neary, C.R.; Moat, T.; Konstantopolou, L. Structural Controls on the Location and Form of the Vourinos Chromite Deposits. Miner. Depos. Eur. Community 1988, 6, 249–266. [Google Scholar] [CrossRef]
- Geological Survey of Iran (GSI). The Geological Quadrangle Map of SABZEVAR (1/250,000); GSI: Tehran, Iran, 1993.
- Geological Survey of Iran (GSI). The Geological Quadrangle Map of JAJARM (1/250,000); GSI: Tehran, Iran, 1992.
Disclaimer/Publisher’s Note: The statements, opinions and data contained in all publications are solely those of the individual author(s) and contributor(s) and not of MDPI and/or the editor(s). MDPI and/or the editor(s) disclaim responsibility for any injury to people or property resulting from any ideas, methods, instructions or products referred to in the content. |
© 2023 by the authors. Licensee MDPI, Basel, Switzerland. This article is an open access article distributed under the terms and conditions of the Creative Commons Attribution (CC BY) license (https://creativecommons.org/licenses/by/4.0/).












