Next Article in Journal
Design of Stretch-Dominated Metamaterials Avoiding Bandgap Resonance
Previous Article in Journal
A Large-Span Ring Deployable Perimeter Truss for the Mesh Reflector Deployable Antenna
 
 
Font Type:
Arial Georgia Verdana
Font Size:
Aa Aa Aa
Line Spacing:
Column Width:
Background:
Article

Asymptotic Convergence of Solutions for Singularly Perturbed Linear Impulsive Systems with Full Singularity

by
Nauryzbay Aviltay
* and
Muratkhan Dauylbayev
Department of Mathematics, Al-Farabi Kazakh National University, Almaty 050040, Kazakhstan
*
Author to whom correspondence should be addressed.
Symmetry 2025, 17(9), 1389; https://doi.org/10.3390/sym17091389
Submission received: 17 July 2025 / Revised: 1 August 2025 / Accepted: 11 August 2025 / Published: 26 August 2025
(This article belongs to the Section Mathematics)

Abstract

This paper considers impulsive systems with singularities. The main novelty of this study is that the impulses (impulsive functions) and the initial value are singular. The asymptotic convergence of the solution to a singularly perturbed initial problem with an infinitely large initial value, as ε 0 , to the solution to a corresponding modified degenerate initial problem is proved. It is established that the solution to the initial problem at point t = 0 has an initial jump phenomenon, and the value of this initial jump is determined. The theoretical results are supported by illustrative examples with simulations. Singularly perturbed problems are characterized by the presence of a small parameter multiplying the highest derivatives in the differential equations. This leads to rapid changes in the solution near the boundary or at certain points inside the domain. In our problem, symmetry is violated due to the emergence of a boundary layer at the initial point and at the moments of discontinuity. As a result, the problem as a whole is asymmetric. Such asymmetry in the behavior of the solution is a main feature of singularly perturbed problems, setting them apart from regularly perturbed problems in which the solutions usually exhibit smoother changes.

1. Introduction

Singularly perturbed differential equations are equations that contain a small parameter ε multiplying the highest derivative. The presence of this small parameter in the highest derivative often causes abrupt changes in the solution, leading to the formation of boundary layers or other singular structures. Such equations arise in many areas of physics, engineering, fluid mechanics, control theory, electrical circuits, chemical kinetics, population dynamics, and biological systems, where processes occur at vastly different scales—for example, very fast and very slow dynamics occurring simultaneously.
Various aspects of singular perturbations have been extensively developed in the works of M.I. Vishik and L.A. Lyusternik [1,2], A.B. Vasilyeva and V.F. Butuzov [3,4], S.A. Lomov [5], E.F. Mishchenko and N.Kh. Rozov [6], V.A. Trenogin [7], W. Wazov [8], O’Malley R. E. Jr. [9], and others. Foundational contributions to this field were made by A. N. Tikhonov, who proved his famous fundamental theorems on the limiting transition in singularly perturbed nonlinear ordinary differential equations with bounded initial conditions [10].
The initial value problem with singular initial conditions for a nonlinear second-order ordinary differential equation with a small parameter was studied by M.I. Vishik and L.A. Lyusternik [2], as well as by K.A. Kassymov [11]. They showed that, as the small parameter approaches zero, the solution to the original initial value problem tends to the solution of the degenerate equation with modified initial conditions. Such problems are known as Cauchy problems with initial jumps. K.A. Kassymov [12] studied the most general cases of the Cauchy problem for singularly perturbed nonlinear systems of ordinary and integro-differential equations, as well as partial differential equations of hyperbolic type.
In [13], the authors study a class of symmetric vector fields in the context of singularly perturbed fast–slow dynamical systems. Their primary aim is to understand how the symmetry properties of a dynamical system are affected by singular perturbations. They analyze the persistence of these symmetry properties when the singular perturbation parameter ε is positive and sufficiently small, and they examine the relationships between the symmetries of the singularly perturbed system and those of the limiting systems obtained in the fast and slow time scales where ε 0 .
Impulsive effects refer to sudden, discrete changes or disturbances that occur within a system at specific points in time. These effects are typically represented by discontinuities in the state of the system, which occur instantaneously or over a very short period. Such impulses are often modeled using impulsive differential equations. Impulsive differential equations are particularly useful for describing real-world phenomena in which abrupt transitions or jumps occur, such as shocks, switching, or instantaneous control actions.
We note that the development of the theory of impulsive differential equations with a small parameter is associated with researchers such as M. Akhmet [14], D.D. Bainov, V. Covachev, P.S. Simeonov [15,16], V. Lakshmikantham [17], A.M. Samoilenko and N.A. Perestyuk [18], among others. However, in the singularly perturbed differential equations they studied, the impulse functions exhibited a regular character.
Singularly perturbed differential equations with singular impulse functions were first investigated by Akhmet and Çağ. In [19,20,21], they extended the impulsive analogue of Tikhonov’s theorem to a system of the form
ε z ˙ = f ( z , y , t ) , y ˙ = g ( z , y , t ) , ε Δ z | t = θ i = I ( z , y , ε ) , Δ y | t = η j = J ( z , y ) ,
with initial condition
z ( 0 , ε ) = z 0 , y ( 0 , ε ) = y 0 ,
where z , f , and I are m-dimensional vector valued functions, y , g , and J are n-dimensional vector valued functions, θ i i = 1 p , 0 < θ 1 < θ 2 < ... < θ p < T , and η j j = 1 k , are distinct discontinuity moments in ( 0 , T ) . They considered differential equations where impulses are also singularly perturbed, and these are different from those in [15] and extended from the Tikhonov theorem such that system (1) has the small parameter in impulse function. The discontinuity moments are different for each dependent variables. Two cases of singularity with single-layer and multi-layers, which depend on impulse functions, are considered [21]. The singularity in the impulsive part of the system can be treated through perturbation theory methods. Lyapunov’s second method is used to show the stability in the rescaled time.
In [22,23], authors consider impulsive systems with singularities. A uniform asymptotic approximation of the solution was built, which is valid in the entire interval 0 t T . Higher-order approximations and complete asymptotic expansions for solutions of systems with singularly perturbed impulses were constructed. The method of boundary functions was applied to obtain the main result.
The present work is a generalization of [21] to the case of singular initial data; i.e., the system under consideration has a small parameter not only in the impulse function, but also in the initial condition. The limit transition from the solution to a singularly perturbed problem with an initial jump to the solution to a modified degenerate problem will be shown.

2. Problem Description

Singularly perturbed impulsive equations are a class of differential equations containing a small parameter, in which the solution exhibits rapid variations such as jumps or oscillations over short time intervals. These equations simultaneously capture continuous dynamics and discrete impulsive effects, making them suitable for modeling processes that undergo abrupt state transitions. Their practical relevance spans diverse domains: in biology, for population dynamics and the spread of infectious diseases; in neuroscience, for describing neural network activity; in chemistry, for catalytic reactions where the catalyst acts as an impulsive perturbation; in engineering, for control systems with discrete interventions, such as robotics and industrial process monitoring; in finance, for market behavior influenced by sudden news or policy shifts; and in physics, for the motion of particles subject to external impulsive forces. The main advantage of this work lies in its ability to represent complex systems where continuous evolution is intertwined with discrete events, to adapt models to varying conditions and parameters, and to provide reliable tools for analyzing system behavior and forecasting future dynamics.
In this paper, we consider the singularly perturbed linear impulsive differential system
ε d z d t = A ( t ) z + B ( t ) y + ε F ( t ) , ε Δ z | t = θ i = I 1 ( θ i ) z ( θ i , ε ) + I 2 ( θ i ) y ( θ i , ε ) + ε I 3 ( θ i ) , d y d t = C ( t ) z + D ( t ) y + G ( t ) , Δ y | t = θ i = I 4 ( θ i ) z ( θ i , ε ) + I 5 ( θ i ) y ( θ i , ε ) + I 6 ( θ i ) ,
with initial conditions
z ( 0 , ε ) = z 0 ε , y ( 0 , ε ) = y 0 ,
where ε is a small positive real number, z 0 0 and y 0 are assumed to be independent of ε , and 0 < θ 1 < θ 2 < ... < θ p < T , θ i , i = 1 , 2 , , p , are distinct discontinuity moments in ( 0 , T ) . In the problem (3) and (4), the system, the impulses, and the initial condition for z ( t , ε ) are singularly perturbed.
From System (3) for ε = 0 , we obtain a system of equations:
0 = A ( t ) z ¯ + B ( t ) y ¯ , 0 = I 1 ( θ i ) z ¯ ( θ i ) + I 2 ( θ i ) y ¯ ( θ i ) , d y ¯ d t = C ( t ) z ¯ + D ( t ) y ¯ + G ( t ) , Δ y ¯ | t = θ i = I 4 ( θ i ) z ¯ ( θ i ) + I 5 ( θ i ) y ¯ ( θ i ) + I 6 ( θ i ) ,
If, instead of condition (4), we take bounded initial values
z ( 0 , ε ) = z 0 , y ( 0 , ε ) = y 0 ,
then, according to the results of [21], the solution to the problems (3) and (6) where ε 0 will remain in a neighborhood of the solution of the usual degenerate system (5), obtained from (3) for ε = 0 with the previous initial condition:
y ¯ ( 0 ) = y 0 .
That is, the limiting relations between the solution z ( t , ε ) , y ( t , ε ) to the singularly perturbed problems (3) and (4) and the solution z ¯ ( t ) , y ¯ ( t ) to the degenerate problems (5) and (7) hold, as expressed in
lim ε 0 z ( t , ε ) = z ¯ ( t ) , 0 < t T , lim ε 0 y ( t , ε ) = y ¯ ( t ) , 0 t T .
In this case, the limiting transition as ε 0 with respect to the component y is uniform in t on [ 0 , T ] .
Consider now the original singularly perturbed system (3) with the growing condition (4) for z as ε 0 . In our work, it will be shown that, in this case, the solution z ( t , ε ) , y ( t , ε ) to the singularly perturbed problems (3) and (4) as ε 0 does not converge to the solution to the usual degenerate problems (5) and (7), but to the solution of the same degenerate system (5) with a different initial condition:
y ¯ ( 0 ) = y 0 + Δ 0 ,
which is distinct from (7). In this case, the solution z ( t , ε ) , y ( t , ε ) of the singularly perturbed systems (3) and (4) and the solution z ¯ ( t ) , y ¯ ( t ) to the modified degenerate problems (5) and (8) satisfy the limiting relations
lim ε 0 y ( t , ε ) = y ¯ ( t ) , 0 < t T , lim ε 0 z ( t , ε ) = z ¯ ( t ) , 0 < t T .
Then, as ε 0 , the limiting transition is not uniform in t on [ 0 , T ] with respect to both the z and y components, because Δ 0 0 . Consequently, when the initial data (4) are unbounded, the solution to the singularly perturbed problems (3) and (4), as ε 0 , “jumps” to another solution from the family of solutions of the system (5). Since, for the problems (3) and (4), the limit transition z ( t , ε ) z ¯ ( t ) , y ( t , ε ) y ¯ ( t ) as ε 0 is not uniform with respect to t , there is a sufficiently small domain 0 t t 0 , which is a neighborhood of the initial point t = 0 , in which the solution z ( t , ε ) , y ( t , ε ) of the singularly perturbed problems (3) and (4) differs significantly from the solution z ¯ ( t ) , y ¯ ( t ) of the modified degenerate problems (5) and (8). This phenomenon is referred to as the initial jump phenomenon. The interval 0 t t 0 , on which the solutions to the singularly perturbed problems (3) and (4) differs substantially from the solutions to the modified degenerate problems (5) and (8) is called the initial jump zone, while the remainder of t 0 t T is called the smooth zone. The quantity Δ 0 , defined as the difference between the initial conditions (8) and (7), is referred to as the initial jump of the solution at t = 0 .
Since the first equation of the system (5) is not differential, so it does not need any initial condition for z ¯ . From the first equation (5), we find z ¯ = ψ ( y ¯ , t ) B ( t ) A ( t ) y ¯ . Then, by substituting z ¯ = ψ ( y ¯ , t ) into system (5), we obtain the system
d y ¯ d t = C ( t ) ψ ( y ¯ , t ) + D ( t ) y ¯ + G ( t ) , Δ y ¯ | t = θ i = I 4 ( θ i ) ψ ( y ¯ ( θ i ) , θ i ) + I 5 ( θ i ) y ¯ ( θ i ) + I 6 ( θ i ) ,
Thus, it will be proved that, as ε 0 , the solutions to the problems (3) and (4) does not lead to the solution to the usual degenerate problem, but to the solution to the degenerate system (9) with the modified initial condition (8).

3. Main Results

3.1. Singularity with a Single Layer

The following conditions are required:
( C 1 ) The functions A ( t ) , B ( t ) , C ( t ) , D ( t ) , F ( t ) , G ( t ) and I i ( t ) , i = 1 , 2 , 3 , 4 , 5 , 6 are assumed to be continuously differentiable on the interval 0 t T .
( C 2 )   A ( t ) γ = c o n s t < 0 , 0 t T .
( C 3 )   1 + I 5 ( θ i ) 0 .
( C 4 ) lim ( z , y , ε ) ( ψ , y ¯ , 0 ) I 1 ( θ i ) z ( θ i , ε ) + I 2 ( θ i ) y ( θ i , ε ) + ε I 3 ( θ i ) ε = 0 , where y ¯ = y ¯ ( θ i ) denotes the value of the function at each impulse moment t = θ i , i = 1 , 2 , , p .
Theorem 1.
Let conditions ( C 1 ) ( C 4 ) be satisfied. Then for sufficiently small ε, the solutions z ( t , ε ) and y ( t , ε ) to problems (3) and (4) where 0 t T exist, are unique and satisfy the following limiting equalities
lim ε 0 y ( t , ε ) = y ¯ ( t ) , 0 < t T , lim ε 0 z ( t , ε ) = z ¯ ( t ) , 0 < t T ,
where z ¯ ( t ) , y ¯ ( t ) are the solutions to the modified degenerate problems (9) and (8).
Proof of Theorem 1.
Let t [ 0 , θ 1 ] . Then the problems (3) and (4) take the form
ε d z d t = A ( t ) z + B ( t ) y + ε F ( t ) , d y d t = C ( t ) z + D ( t ) y + G ( t ) ,
with initial conditions
y ( 0 , ε ) = y 0 , ε z ( 0 , ε ) = z 0 .
Let us prove that, as ε 0 , the solutions to the singularly perturbed problems (10) and (11) converge to the solution of the degenerate equation
0 = A ( t ) z ¯ + B ( t ) y ¯ , y ¯ = C ( t ) z ¯ + D ( t ) y ¯ + G ( t ) ,
with the modified initial condition
y ¯ ( 0 ) = y 0 + Δ 0 ,
where Δ 0 0 is the yet unknown initial jump of the solution y ¯ ( t ) .
The solutions to the problems (12) and (13) has the form
y ¯ ( t ) = y 0 + Δ 0 exp 0 t κ 0 ( x ) d x + 0 t G ( s ) exp s t κ 0 ( x ) d x d s , z ¯ ( t ) = y 0 + Δ 0 B ( t ) A ( t ) exp 0 t κ 0 ( x ) d x B ( t ) A ( t ) 0 t G ( s ) exp s t κ 0 ( x ) d x d s ,
where κ 0 ( t ) = A ( t ) D ( t ) B ( t ) C ( t ) A ( t ) .
Let us consider the homogeneous system corresponding to the system (10)
ε d z d t = A ( t ) z + B ( t ) y , d y d t = C ( t ) z + D ( t ) y .
For the fundamental matrix Φ ( t , ε ) = ( φ i j ( t , ε ) ) of the homogeneous system (15) under the conditions ( C 1 ) and ( C 2 ) , the following asymptotic representations hold as ε 0 :
φ 11 ( t , ε ) = exp 0 t κ 0 ( x ) d x ( φ 11 ( t ) + O ( ε ) ) , φ 12 ( t , ε ) = exp 1 ε 0 t ν 0 ( x ) d x ( φ 12 ( t ) + O ( ε ) ) , φ 21 ( t , ε ) = exp 0 t κ 0 ( x ) d x ( φ 21 ( t ) + O ( ε ) ) , φ 22 ( t , ε ) = exp 1 ε 0 t ν 0 ( x ) d x ( φ 22 ( t ) + O ( ε ) ) ,
where
ν 0 ( t ) = A ( t ) , φ 11 ( t ) = B ( t ) A ( t ) , φ 21 ( t ) = 1 , φ 12 ( t ) = exp 0 t B ( x ) C ( x ) A ( x ) d x , φ 22 ( t ) = C ( t ) A ( t ) exp 0 t B ( x ) C ( x ) A ( x ) d x .
Let the matrix χ ( t , s , ε ) , 0 s t 1 with respect to t be a solution of the homogeneous system (15) with the initial condition χ ( s , s , ε ) = E . The matrix χ ( t , s , ε ) is called the Cauchy matrix. The elements χ i j ( t , s , ε ) of the matrix χ ( t , s , ε ) are determined by the formula
χ i j ( t , s , ε ) = W i j ( t , s , ε ) W ( s , ε ) , i , j = 1 , 2 ,
where W i j ( t , s , ε ) is the determinant obtained from the Wronskian W ( s , ε ) by replacing the elements of its j-th row with the i-th row of the fundamental matrix Φ ( t , ε ) . From formula (18), taking into account (16) and (17), we have the following asymptotic representations for the elements of the Cauchy matrix where
ε 0 :
χ 11 ( t , s , ε ) = ε B ( t ) C ( s ) A ( t ) A ( s ) + exp s t B ( x ) C ( x ) A ( x ) d x + 1 ε s t ν 0 ( x ) d x + O ( ε ) , χ 12 ( t , s , ε ) = B ( s ) A ( s ) exp s t B ( x ) C ( x ) A ( x ) d x + 1 ε s t ν 0 ( x ) d x B ( t ) A ( t ) exp s t κ 0 ( x ) d x + O ( ε ) , χ 21 ( t , s , ε ) = ε C ( t ) A ( t ) exp s t B ( x ) C ( x ) A ( x ) d x + 1 ε s t ν 0 ( x ) d x ε C ( s ) A ( s ) exp s t κ 0 ( x ) d x + O ( ε 2 ) , χ 22 ( t , s , ε ) = exp s t κ 0 ( x ) d x + ε B ( s ) C ( t ) A ( s ) A ( t ) exp s t B ( x ) C ( x ) A ( x ) d x + 1 ε s t ν 0 ( x ) d x + + O ε + ε 2 exp 1 ε s t ν 0 ( x ) d x .
Using the Cauchy matrix, the solutions to the problems (10) and (11) are represented in the form
x ( t , ε ) = χ ( t , 0 , ε ) x 0 + 0 t χ ( t , s , ε ) f ( s ) d s ,
where x ( t , ε ) = z ( t , ε ) y ( t , ε ) ,   x 0 = z 0 ε y 0 ,   f ( t ) = F ( t ) G ( t ) . From the Formula (20) for the solution z ( t , ε ) , y ( t , ε ) to the problems (10) and (11) taking into account (19), we have the following asymptotic representation where ε 0
z ( t , ε ) = y 0 C ( 0 ) A ( 0 ) z 0 B ( t ) A ( t ) exp 0 t κ 0 ( x ) d x + z 0 ε exp 0 t B ( x ) C ( x ) A ( x ) d x + 1 ε 0 t ν 0 ( x ) d x B ( t ) A ( t ) 0 t G ( s ) exp s t κ 0 ( x ) d x d s + O ε + exp 1 ε s t ν 0 ( x ) d x , y ( t , ε ) = z 0 C ( t ) A ( t ) exp 0 t B ( x ) C ( x ) A ( x ) d x + 1 ε 0 t ν 0 ( x ) d x + y 0 C ( 0 ) A ( 0 ) z 0 exp 0 t κ 0 ( x ) d x + 0 t G ( s ) exp s t κ 0 ( x ) d x d s + O ( ε ) .
Then from (21) as ε 0 , we obtain the following limiting equalities:
lim ε 0 z ( t , ε ) = z ¯ ( t ) , 0 < t θ 1 , lim ε 0 y ( t , ε ) = y ¯ ( t ) , 0 < t θ 1 ,
where z ¯ ( t ) , y ¯ ( t ) is the solution to the modified degenerate problems (12) and (13) expressed by the Formula (14), and the initial jump Δ 0 of the solution y ¯ ( t ) takes the form
Δ 0 = C ( 0 ) A ( 0 ) z 0 .
Note that if, instead of the initial condition (8), we take condition (7), then the solution to problems (9) and (7) has the form
y ¯ ( t ) = y 0 exp 0 t κ 0 ( x ) d x + 0 t G ( s ) exp s t κ 0 ( x ) d x d s , z ¯ ( t ) = y 0 B ( t ) A ( t ) exp 0 t κ 0 ( x ) d x B ( t ) A ( t ) 0 t G ( s ) exp s t κ 0 ( x ) d x d s ,
Then, as follows from (21) and (24), the solution to the original singularly perturbed problems (3) and (4) does not lead, as ε 0 , to the solution to the usual degenerate problems (9) and (7).
The initial jump Δ 0 can also be calculated as follows. In the initial jump zone, where z is sufficiently large, y varies over a finite range, and t is small, the system (3) can be approximated by the first-order system
ε d z d t = A ( 0 ) z , d y d t = C ( 0 ) z .
From (25), we obtain
ε d z d y = A ( 0 ) C ( 0 ) .
Integrating (26) with the initial conditions (4), we have
ε z ε z 0 ε = y 0 y A ( 0 ) C ( 0 ) d y .
Assume that a jump for y occurs, i.e., y = y 0 + Δ 0 and the quantity z remains bounded as ε 0 . Consequently, substituting y = y 0 + Δ 0 into the last equality and passing to the limit as ε 0 , we obtain the value of the initial jump Δ 0 = C ( 0 ) A ( 0 ) z 0 , which coincides with the Formula (23).
From the representation (21), taking into account (17) and the condition ( C 2 ) , the following estimates hold:
| z ( t , ε ) | C + C ε exp γ t ε , | y ( t , ε ) | C + C exp γ t ε .
Now let us take the point t = t 0 = 1 γ ε | ln ε | on the segment 0 t θ 1 . From the estimate (27), it follows that the component z ( t 0 , ε ) is bounded at the point t = t 0 . Indeed,
| z ( t 0 , ε ) | C + C ε exp γ 1 γ ε | ln ε | ε = C + C ε exp | ln ε | = C + C ε exp ln ε = C + C ε ε = C ,
i.e., z ( t 0 , ε ) = O ( 1 ) , ε 0 .
Now, let us consider the interval t ( θ i , θ i + 1 ] , i = 1 , 2 , , p , θ p + 1 T . Using the condition ( C 4 ) , we obtain
lim ε 0 z ( θ i + , ε ) = lim ε 0 z ( θ i , ε ) + I 1 ( θ i ) z ( θ i , ε ) + I 2 ( θ i ) y ( θ i , ε ) + ε I 3 ( θ i ) ε = ψ ( y ¯ ( θ i ) , θ i ) = z ¯ ( θ i ) .
Therefore, it follows that
lim ε 0 z ( t , ε ) = z ¯ ( t ) , θ i < t θ i + 1 , i = 1 , 2 , , p , lim ε 0 y ( t , ε ) = y ¯ ( t ) , θ i < t θ i + 1 , θ p + 1 T .
Thus, the theorem 1 is proven. □
At the point t = 0 , the convergence is nonuniform, since z ( 0 , ε ) ψ , and at the moments of discontinuity θ i , i = 1 , 2 , , p the layers do not arise. This is because φ ( y ¯ ( t ) , t ) is a continuous function and lim ε 0 z ( θ i + , ε ) = ψ ( y ¯ ( θ i ) , θ i ) = z ¯ ( θ i ) , i = 1 , 2 , , p . Therefore, there is only one initial layer on the neighborhood t = 0 . .

3.2. Singularity with Multi-Layers

As shown in the previous subsection, the solution exhibits a single initial layer. The presence of an impulse function may lead to non-uniform convergence near several points, resulting in the emergence of multiple boundary layers. These layers are situated in neighborhoods of t = 0 and t = θ i , i = 1 , 2 , , p .
Let us again consider the system (3) with initial conditions (4) and instead of the condition ( C 4 ) , we introduce the following condition:
( C 5 ) lim ( z , y , ε ) ( ψ , y ¯ , 0 ) I 1 ( θ i ) z + I 2 ( θ i ) y + ε I 3 ( θ i ) ε = J i 0 , where y ¯ = y ¯ ( θ i ) denotes the value of the function at each impulse moment, corresponding to the points t = θ i , i = 1 , 2 , , p .
Theorem 2.
Assume that the conditions ( C 1 ) ( C 3 ) and ( C 5 ) are satisfied. Then for a sufficiently small ε, the solutions z ( t , ε ) and y ( t , ε ) of problems (3) and (4) where 0 t T exist, are unique and satisfy the following limiting equalities:
lim ε 0 y ( t , ε ) = y ¯ ( t ) , 0 < t T , lim ε 0 z ( t , ε ) = z ¯ ( t ) = ψ ( y ¯ ( t ) , t ) , t i = 0 p 1 ( θ i , θ i + 1 ] ( θ p , T ] , θ 0 = 0 .
Proof of Theorem 2.
The proof proceeds similarly to that of Theorem 1, except that the solution exhibits a singularity with a multi-layer structure in the neighborhoods of t = 0 and t = θ i , i = 1 , 2 , , p . According to the condition ( C 5 ) , after each discontinuity moment t = θ i , for i = 1 , 2 , , p the solution z ( t , ε ) does not remain close to the root ψ ( y ¯ ( t ) , t ) , that is
lim ε 0 z ( θ i + , ε ) = lim ε 0 z ( θ i , ε ) + I 1 ( θ i ) z + I 2 ( θ i ) y + ε I 3 ( θ i ) ε = z ¯ ( θ i ) + J i = ψ ( y ¯ ( θ i ) , θ i ) + J i .
Therefore, the difference | z ( θ i + , ε ) ψ | does not tend to be zero as ε 0 , and in this case, multi-layer phenomena will be observed. □

4. Numerical Examples

Example 1.
Consider the impulsive system with singularities
ε z = 8 z 4 y , ε Δ z | t = θ i = 2 z y 5 ε 2 , y = 3 z 6 y , Δ y | t = θ i = 3.5 z + 5 y ,
and initial conditions
z ( 0 , ε ) = 1 ε , y ( 0 , ε ) = 3 ,
where θ i = i / 5 , i = 1 , 2 , , 7 . Assume that ε = 0 in the considered problem. Under this assumption, the first row of the system (28) reduces to the linear equations 8 z ¯ 4 y ¯ = 0 and 2 z ¯ y ¯ = 0 , which yield the root z ¯ = ψ = 1 2 y ¯ . In accordance with the condition ( C 2 ) , the solution z ¯ = 1 2 y ¯ is uniformly asymptotically stable. By substituting the expression z ¯ = 1 2 y ¯ into the second row of the system (28), we obtain
y ¯ = 15 2 y ¯ , Δ y ¯ | t = θ i = 13 4 y ¯ ,
y ¯ ( 0 ) = 3 + Δ 0 ,
where Δ 0 = 3 8 is the initial jump. It is calculated according to the Formula (23). The resulting system admits a unique solution y ¯ ( t ) . We next verify the validity of the condition ( C 4 )
lim ( z , y , ε ) ( φ , y ¯ , 0 ) 2 z y 5 ε 2 ε = 0 .
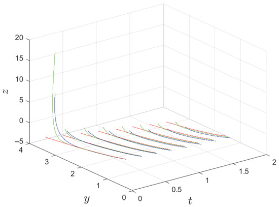
The solution z ( t , ε ) of the system (28) with the initial value (29) exhibits a single initial layer located at t = 0 . As shown in Figure 1, the solution has a single initial layer. Figure 2 illustrates that, as ε 0 , the solution to the problems (28) and (29) converges to the solution to the degenerate system (30) with the modified initial condition (31).
Example 2.
Now, let us consider the following system with impulsive singularity:
ε z = 3 z + 12 y , ε Δ z | t = θ i = z 4 y 11 sin ( ε ) , y = z 4 y , Δ y | t = θ i = 2 z + 7 y ,
and initial conditions
z ( 0 , ε ) = 1 ε , y ( 0 , ε ) = 3 ,
where θ i = i / 3 , i = 1 , 2 , , 6 . If ε = 0 in the system (32), then the first row reduces to the equations 3 z ¯ + 12 y ¯ = 0 and z ¯ 4 y ¯ = 0 . This system admits the root z ¯ = ψ = 4 y ¯ . In view of the condition ( C 2 ) , the solution ψ = 4 y ¯ is uniformly asymptotically stable. Substituting z ¯ = 4 y ¯ into the second row of system (32) yields
y ¯ = 8 y ¯ , Δ y ¯ | t = θ i = 15 y ¯ ,
y ¯ ( 0 ) = 3 + Δ 0 ,
where Δ 0 = 1 3 is the initial jump. It is calculated using Formula (23). It can be verified that condition ( C 5 ) is satisfied
lim ( z , y , ε ) ( ψ , y ¯ , 0 ) z 4 y 11 sin ( ε ) ε = 11 0 .
The solution z ( t , ε ) of system (32) with the initial condition (33) exhibits multi-layers in the vicinity of t = 0 and at the points t = θ i + , for i = 1 , 2 , , 6 . The simulation results presented in Figure 3 clearly illustrate the formation of these multi-layers. Figure 4 illustrates that, as ε 0 , the solution to the problems (32) and (33) converges to the solution to the degenerate system (34) with a modified initial condition (35).
In this paper, we focused on the limiting transition as ε 0 . A complete asymptotic expansion was not constructed at this stage. However, we plan to develop a full asymptotic expansion, including inner and outer approximations, in our future work.

5. Conclusions

In this manuscript, we have introduced a new type of singular impulsive differential equation model. It is established that the solution to this initial problem possesses the phenomenon of initial jump, i.e., the solution to the considered initial problem at the point t = 0 is infinitely large of order O ( 1 ε ) as ε 0 . The phenomenon of initial jumps significantly changes the usual degenerate problem. It is proved that the solution to this singularly perturbed problem does not converge to the solution to the usual degenerated problem, obtained from the original perturbed system at the zero value of a small parameter, but converges to the solution to the so-called modified degenerated problem. The research results obtained in this work for linear systems with variable coefficients will allow us to construct asymptotic expansions of solutions to singularly perturbed nonlinear problems in the future. A numerical example using mathematical modelling is given.

Author Contributions

This work was carried out in collaboration between both authors. M.D. designed the study and guided the research. N.A. performed the analysis and wrote the first draft of the manuscript. M.D. and N.A. managed the analysis of the study. All authors have read and agreed to the published version of the manuscript.

Funding

The present work was partially supported by the Grant “Asymptotic estimates of solutions of singularly perturbed differential, integro-differential and impulse equations” (2024–2026) of the Committee of Science of the Ministry of Science and Higher Education of the Republic of Kazakhstan (Grant No. AP23488301).

Data Availability Statement

The original contributions presented in this study are included in the article. Further inquiries can be directed to the corresponding author.

Acknowledgments

The authors would like to thank all the reviewers who participated in the review.

Conflicts of Interest

The authors declare no conflicts of interest.

References

  1. Vishik, M.I.; Lyusternik, L.A. Regulyarnoe vyrozhdenie i pogranichnyj sloj dlya linejnyh differencial’nyh uravnenij s malym parametrom. Uspekhi Mat. Nauk 1957, 12, 3–122. (In Russian) [Google Scholar]
  2. Vishik, M.I.; Lyusternik, L.A. On the initial jump for non-linear differential equations containing a small parameter. Doklady Akad. Nauk SSSR 1960, 132, 1242–1245. (In Russian) [Google Scholar]
  3. Vasil’eva, A.B.; Butuzov, V.F. Asymptotic Expansions of Solutions of Singularly Perturbed Equations; Nauka: Moscow, Russia, 1973; 242p. (In Russian) [Google Scholar]
  4. Vasil’eva, A.B.; Butuzov, V.F. Singularly Perturbed Equations in Critical Cases; Moscow University Press: Moscow, Russia, 1978; 107p. (In Russian) [Google Scholar]
  5. Lomov, S.A. Vvedenie v Obshchuyu Teoriyu Singulyarnyh Vozmushchenij; Nauka: Moscow, Russia, 1981; 398p. (In Russian) [Google Scholar]
  6. Mishchenko, E.F.; Rozov, N.H. Differencial’nye Uravneniya s Malym Parametrom i Relaksacionnye Kolebaniya; Nauka: Moscow, Russia, 1975; 247p. (In Russian) [Google Scholar]
  7. Trenogin, V.A. The development and applications of the asymptotic method of Lyusternik and Vishik. Russ. Math. Surv. 1970, 25, 123–156. [Google Scholar] [CrossRef]
  8. Wasow, W. Asymptotic Expansions for Ordinary Differential Equations; Wiley-Interscience: New York, NY, USA, 1965. [Google Scholar]
  9. O’Malley, R.E., Jr. Introduction to Singular Perturbations; Academic Press: New York, NY, USA, 1974. [Google Scholar]
  10. Tikhonov, A.N. O zavisimosti reshenij differencial’nyh uravnenij ot malogo parametra. Matem. Sbornik 1948, 22, 193–204. (In Russian) [Google Scholar]
  11. Kassymov, K.A. The initial jump problem for non-linear systems of differential equations containing a small parameter. Doklady Akad. Nauk SSSR 1968, 179, 275–278. (In Russian) [Google Scholar]
  12. Kassymov, K.A. Asymptotics of the solutions of the problem with an initial jump for a system of differential equations of hyperbolic type with a small parameter at the derivative. Doklady Akad. Nauk SSSR 1971, 196, 274–277. (In Russian) [Google Scholar]
  13. Cardin, P.T.; Teixeira, M.A. Geometric singular perturbation theory for systems with symmetry. J. Dyn. Differ. Equations 2022, 34, 775–787. [Google Scholar] [CrossRef]
  14. Akhmet, M. Principles of Discontinuous Dynamical Systems; Springer: New York, NY, USA, 2010. [Google Scholar]
  15. Bainov, D.; Covachev, V. Impulsive Differential Equations with a Small Parameter; World Scientific: Singapore, 1994. [Google Scholar]
  16. Simeonov, P.; Bainov, D. Stability of the solutions of singularly perturbed systems with impulse effect. J. Math. Anal. Appl. 1988, 136, 575–588. [Google Scholar] [CrossRef]
  17. Lakshmikantham, V.; Bainov, D.D.; Simeonov, P.S. Theory of Impulsive Differential Equations; World Scientific: Singapore; Hackensack, NJ, USA; London, UK; Hong Kong, 1989. [Google Scholar]
  18. Samoilenko, A.M.; Perestyuk, N.A. Differential Equations with Impulse Effect; Visca Skola: Kiev, Ukraine, 1987. (In Russian) [Google Scholar]
  19. Akhmet, M.; Çağ, S. Chattering as a singular problem. Nonlinear Dyn. 2017, 90, 2797–2812. [Google Scholar] [CrossRef]
  20. Akhmet, M.; Çağ, S. Bifurcation analysis of Wilson-Cowan model with singular impulses. Discontinuity Nonlinearity Complex. 2021, 10, 161–172. [Google Scholar] [CrossRef]
  21. Akhmet, M.; Çağ, S. Tikhonov theorem for differential equations with singular impulses. Discontinuity Nonlinearity Complex. 2018, 7, 291–303. [Google Scholar] [CrossRef]
  22. Akhmet, M.; Aviltay, N.; Dauylbayev, M.; Seilova, R. A case of impulsive singularity. J. Math. Mech. Comput. Sci. 2023, 117, 3–14. [Google Scholar] [CrossRef]
  23. Aviltay, N.; Akhmet, M.; Zhamanshin, A. Asymptotic solutions of differential equations with singular impulses. Carpathian J. Math. 2024, 40, 581–598. [Google Scholar] [CrossRef]
Figure 1. The blue and green curves in the figure represent the solutions of the system (28) with initial conditions (29) corresponding to ε = 0.1 and ε = 0.05 , respectively. The red line represents the graph of the solution to the problems (30) and (31).
Figure 1. The blue and green curves in the figure represent the solutions of the system (28) with initial conditions (29) corresponding to ε = 0.1 and ε = 0.05 , respectively. The red line represents the graph of the solution to the problems (30) and (31).
Symmetry 17 01389 g001
Figure 2. The blue and green curves in the figure represent the solutions of the system (28) with initial conditions (29) corresponding to ε = 0.1 and ε = 0.05 , respectively. The red line represents the graph of the solution to the problems (30) and (31).
Figure 2. The blue and green curves in the figure represent the solutions of the system (28) with initial conditions (29) corresponding to ε = 0.1 and ε = 0.05 , respectively. The red line represents the graph of the solution to the problems (30) and (31).
Symmetry 17 01389 g002
Figure 3. The blue and green curves in the figure represent the solutions of the system (32) with initial conditions (33) corresponding to ε = 0.1 and ε = 0.05 , respectively. The red line represents the graph of the solution to the problems (34) and (35).
Figure 3. The blue and green curves in the figure represent the solutions of the system (32) with initial conditions (33) corresponding to ε = 0.1 and ε = 0.05 , respectively. The red line represents the graph of the solution to the problems (34) and (35).
Symmetry 17 01389 g003
Figure 4. The blue and green curves in the figure represent the solutions of the system (32) with initial conditions (33) corresponding to ε = 0.1 and ε = 0.05 , respectively. The red line represents the graph of the solution to the problems (34) and (35).
Figure 4. The blue and green curves in the figure represent the solutions of the system (32) with initial conditions (33) corresponding to ε = 0.1 and ε = 0.05 , respectively. The red line represents the graph of the solution to the problems (34) and (35).
Symmetry 17 01389 g004
Disclaimer/Publisher’s Note: The statements, opinions and data contained in all publications are solely those of the individual author(s) and contributor(s) and not of MDPI and/or the editor(s). MDPI and/or the editor(s) disclaim responsibility for any injury to people or property resulting from any ideas, methods, instructions or products referred to in the content.

Share and Cite

MDPI and ACS Style

Aviltay, N.; Dauylbayev, M. Asymptotic Convergence of Solutions for Singularly Perturbed Linear Impulsive Systems with Full Singularity. Symmetry 2025, 17, 1389. https://doi.org/10.3390/sym17091389

AMA Style

Aviltay N, Dauylbayev M. Asymptotic Convergence of Solutions for Singularly Perturbed Linear Impulsive Systems with Full Singularity. Symmetry. 2025; 17(9):1389. https://doi.org/10.3390/sym17091389

Chicago/Turabian Style

Aviltay, Nauryzbay, and Muratkhan Dauylbayev. 2025. "Asymptotic Convergence of Solutions for Singularly Perturbed Linear Impulsive Systems with Full Singularity" Symmetry 17, no. 9: 1389. https://doi.org/10.3390/sym17091389

APA Style

Aviltay, N., & Dauylbayev, M. (2025). Asymptotic Convergence of Solutions for Singularly Perturbed Linear Impulsive Systems with Full Singularity. Symmetry, 17(9), 1389. https://doi.org/10.3390/sym17091389

Note that from the first issue of 2016, this journal uses article numbers instead of page numbers. See further details here.

Article Metrics

Back to TopTop